Design and Experimental Study of an Embedded Controller for a Model-Based Controllable Pitch Propeller
Abstract
Featured Application
Abstract
1. Introduction
2. Modeling and Simulation
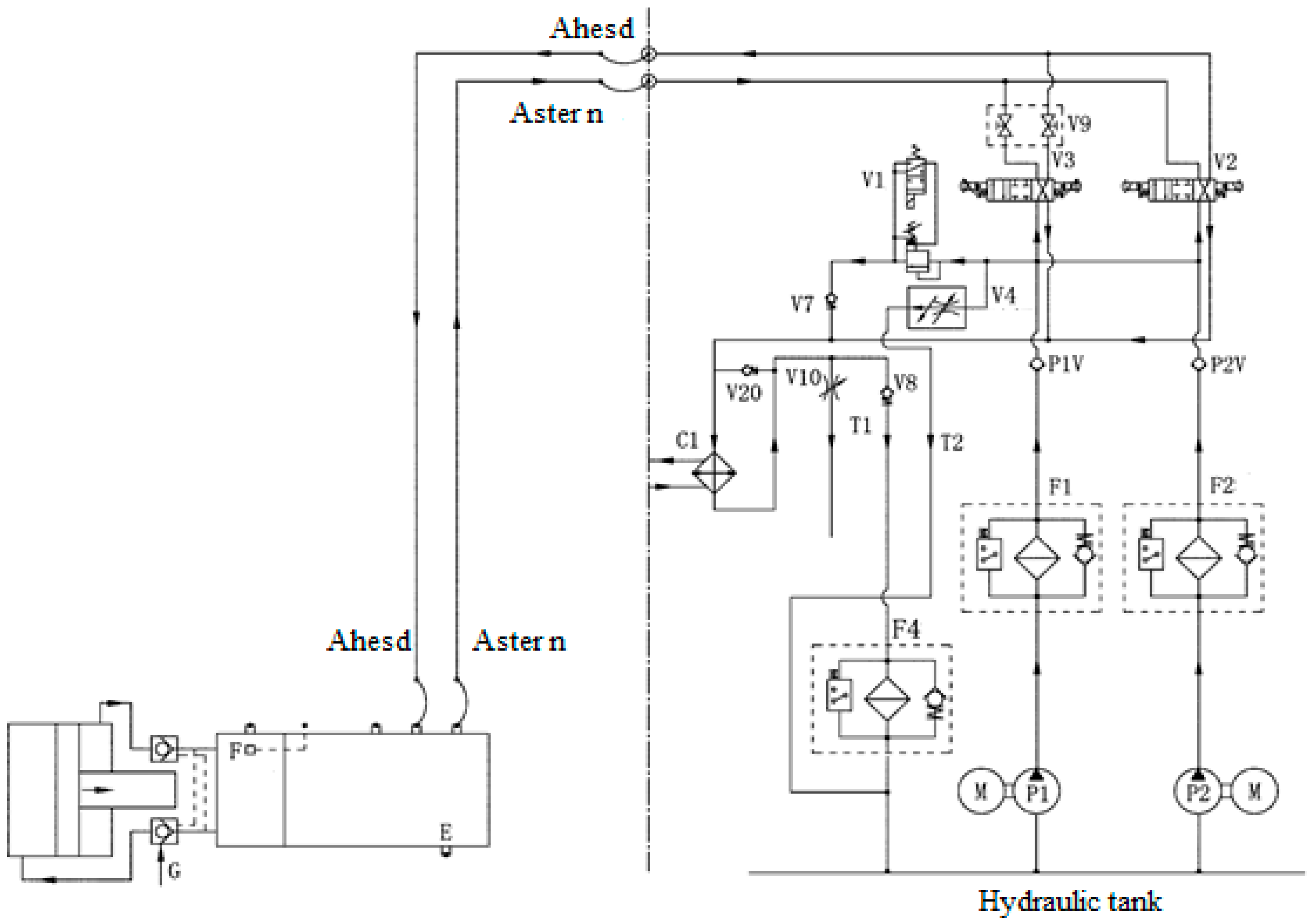
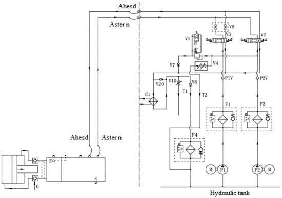
2.1. Structure
2.2. Thrust Calculation
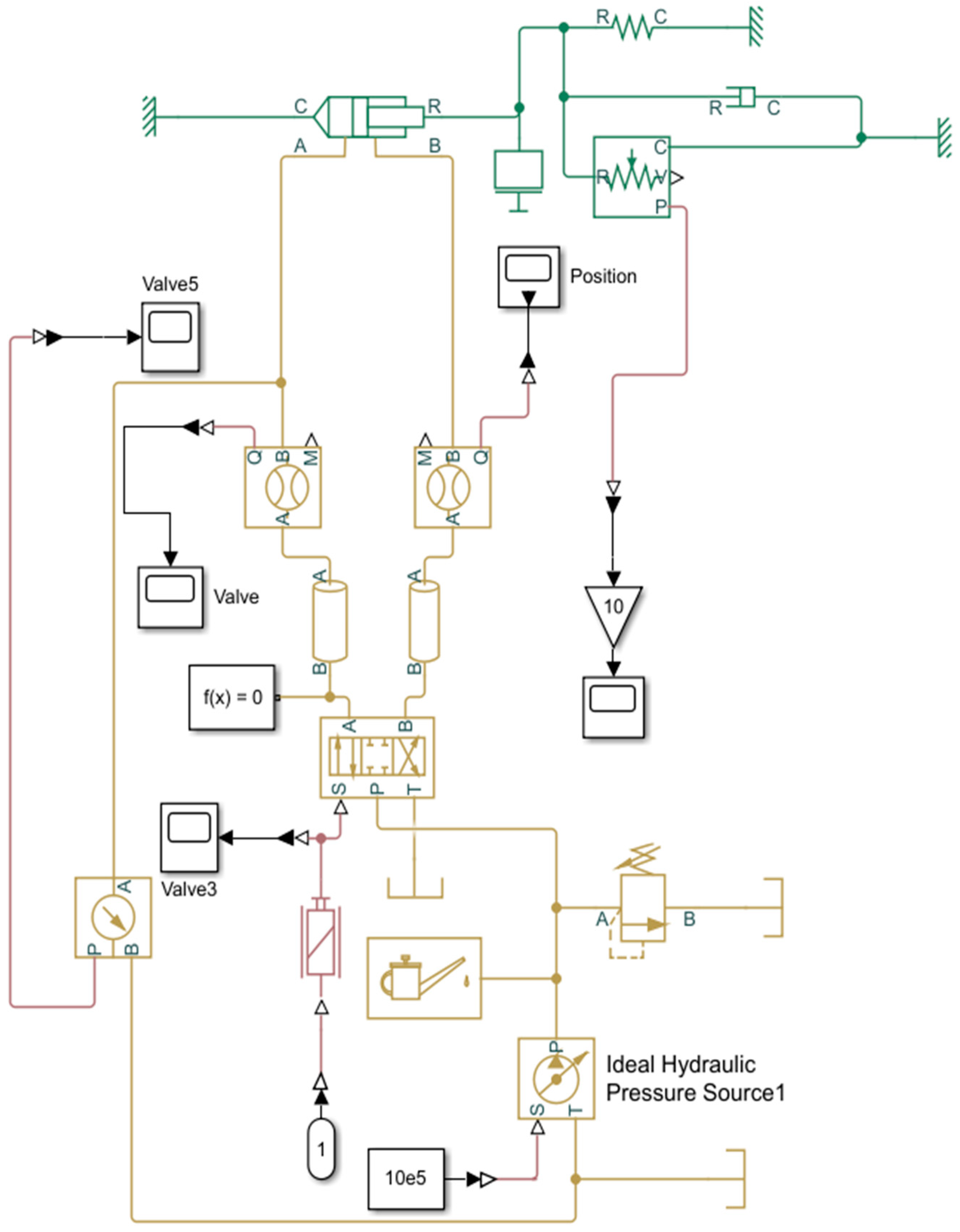
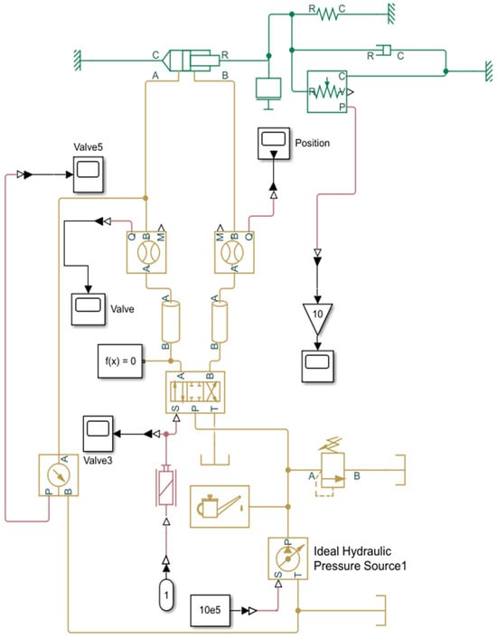
2.3. Simulation Model
3. The MPC Controller Design for the Controllable Pitch Propeller
3.1. Mathematical Modeling
3.2. Optimized Design
3.3. Simulation
4. Experimental Studies
4.1. Virtual Prototype
4.2. Hardware Design
4.3. Semi-Physical Simulation Test
5. Conclusions
6. Additional Points
Author Contributions
Funding
Data Availability Statement
Conflicts of Interest
References
- Kono, M.; Murakami, Y.; Morishita, T.; Mishima, K. Decoupling Control of the Ship Propelled with a Controllable Pitch Propeller. Trans. Soc. Instrum. Control. Eng. 2009, 20, 254–259. [Google Scholar] [CrossRef][Green Version]
- Araujo, L.S.; Mendes, M.C.; de Almeida, L.H.; Dutra, M.S.; Cardoso, D. Failure of a Concentric Pipe for a Controllable Pitch Propeller System. J. Fail. Anal. Prev. 2014, 14, 55–60. [Google Scholar] [CrossRef]
- Bai, X.; Ling, H.; Luo, X.-F.; Li, Y.-S.; Yang, L.; Kang, J.-C. Reliability and availability evaluation on hydraulic system of ship controllable pitch propeller based on evidence theory and dynamic Bayesian network. Ocean. Eng. 2023, 276, 114125. [Google Scholar] [CrossRef]
- Fang, Y.; Kan, S.; Sun, K. Reliability Prediction and Analysis on Hydraulic System for Controllable Pitch Propeller of Vessels. Mach. Tool Hydraul. 2015, 13, 195–200. [Google Scholar]
- Zhang, C.J.; Li, J.; Jiang, H.G.; Chen, Y.; Yin, Y.B. Design and Analysis of a Two-Valve Control Hydraulic System for Controllable Pitch Propeller. Adv. Mater. Res. 2012, 468–471, 122–126. [Google Scholar] [CrossRef]
- Rosenkranz, H.G.; Robson, M. Control Method and Control System for a Controllable Pitch Marine Propeller. CA2543269C, 6 May 2024. [Google Scholar]
- Ji, M.; Zhao, P.; Liang, L.; Liu, P. Design and Optimization of Control System for Controllable Pitch Propeller with Load Protection. In Proceedings of the 2018 IEEE International Conference on Mechatronics and Automation (ICMA), Changchun, China, 5–8 August 2018. [Google Scholar] [CrossRef]
- Chen, H. Application of PID in Controllable Pitch Propeller of a Multipurpose Ocean Tug. Appl. Mech. Mater. 2014, 464, 253–257. [Google Scholar] [CrossRef]
- Wang, H. Application of nonlinear PID technology in the pitch controlled propeller of ship. Ship Sci. Technol. 2017, 39, 16–19. [Google Scholar]
- Sanborn, S.D.; Varshney, D.; Mcauley, K.B. Orthogonalization-Based Gain Conditioning for Linear Model Predictive Control. Ind. Eng. Chem. Res. 2023, 62, 1463–1479. [Google Scholar] [CrossRef]
- Yu, T.; Xu, Z.; Zhao, J.; Chen, X.; Biegler, L.T. A fast, fully distributed nonlinear model predictive control algorithm with parametric sensitivity through Jacobi iteration. J. Process Control. 2022, 110, 133–153. [Google Scholar] [CrossRef]
- Aboelsaud, R.; Ibrahim, A.; Aleksandrov, I.V.; Ali, Z.M. Model predictive control algorithm for fault ride-through of stand-alone microgrid inverter. Int. J. Electr. Power Energy Syst. 2022, 135, 107485. [Google Scholar] [CrossRef]
- Sun, P.; Chen, J.; Xie, L.; Su, H. Active design of dynamic GP models for model predictive control using expected improvement. Can. J. Chem. Eng. 2023, 101, 4587–4605. [Google Scholar] [CrossRef]
- Wang, C.; Liu, X.; Yang, X.; Hu, F.; Jiang, A.; Yang, C. Trajectory Tracking of an Omni-Directional Wheeled Mobile Robot Using a Model Predictive Control Strategy. Appl. Sci. 2018, 8, 231. [Google Scholar] [CrossRef]






















| 0.52 | 0.11 | 0.68 | 0.19 |
| 0.56 | 0.13 | 0.72 | 0.21 |
| 0.60 | 0.15 | 0.76 | 0.23 |
| 0.64 | 0.17 | 0.80 | 0.25 |
| 0.52 | 0.15 | 0.68 | 0.27 |
| 0.56 | 0.18 | 0.72 | 0.30 |
| 0.60 | 0.21 | 0.76 | 0.33 |
| 0.64 | 0.24 | 0.80 | 0.36 |
| Name | Parameter Value |
|---|---|
| Mass | 4.5 kg |
| Coefficient of spring elasticity | 10 N/m |
| Damper damping | 250 N/(m/s) |
| Hydraulic cylinder A end area | 0.006 m2 |
| Hydraulic cylinder B end area | 0.003 m2 |
| Piston stroke | 19.6 cm |
Disclaimer/Publisher’s Note: The statements, opinions and data contained in all publications are solely those of the individual author(s) and contributor(s) and not of MDPI and/or the editor(s). MDPI and/or the editor(s) disclaim responsibility for any injury to people or property resulting from any ideas, methods, instructions or products referred to in the content. |
© 2024 by the authors. Licensee MDPI, Basel, Switzerland. This article is an open access article distributed under the terms and conditions of the Creative Commons Attribution (CC BY) license (https://creativecommons.org/licenses/by/4.0/).
Share and Cite
Su, P.; Chang, G.; Wu, J.; Wang, Y.; Feng, X. Design and Experimental Study of an Embedded Controller for a Model-Based Controllable Pitch Propeller. Appl. Sci. 2024, 14, 3993. https://doi.org/10.3390/app14103993
Su P, Chang G, Wu J, Wang Y, Feng X. Design and Experimental Study of an Embedded Controller for a Model-Based Controllable Pitch Propeller. Applied Sciences. 2024; 14(10):3993. https://doi.org/10.3390/app14103993
Chicago/Turabian StyleSu, Pan, Guanghui Chang, Jiechang Wu, Yuxin Wang, and Xuejiao Feng. 2024. "Design and Experimental Study of an Embedded Controller for a Model-Based Controllable Pitch Propeller" Applied Sciences 14, no. 10: 3993. https://doi.org/10.3390/app14103993
APA StyleSu, P., Chang, G., Wu, J., Wang, Y., & Feng, X. (2024). Design and Experimental Study of an Embedded Controller for a Model-Based Controllable Pitch Propeller. Applied Sciences, 14(10), 3993. https://doi.org/10.3390/app14103993

