Real-Time Optimization of Heliostat Field Aiming Strategy via an Improved Swarm Intelligence Algorithm
Abstract
1. Introduction
2. Problem Description
2.1. Aiming Strategy Problem
2.1.1. Practical Aiming Strategy Optimization
2.1.2. Optimization Strategy
2.1.3. Sector Heliostat Field Optimization Problem
2.2. Simulation Calculation
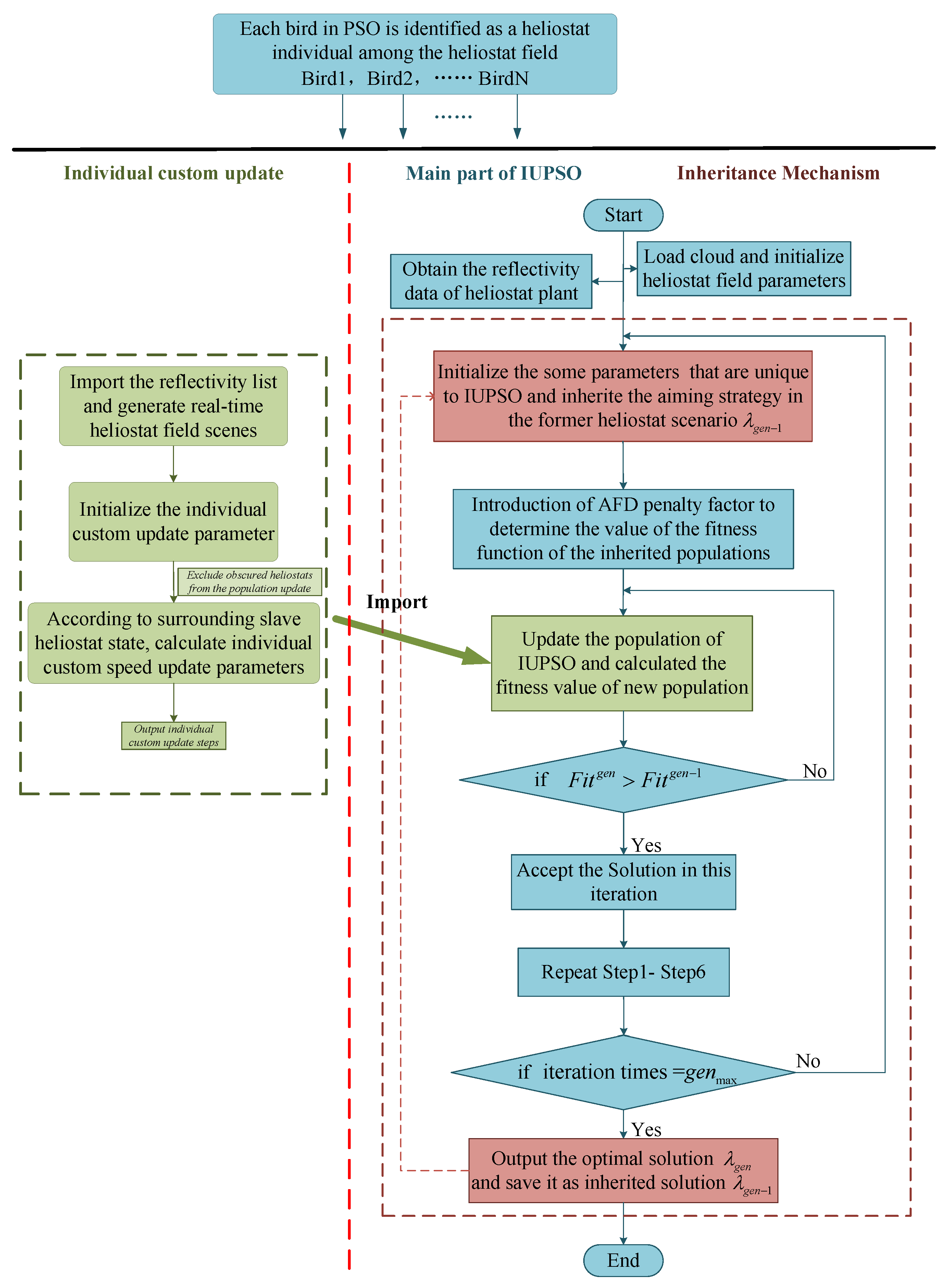
3. Meta-Heuristic Algorithm for Aiming Strategy Optimization
3.1. Heliostat Intelligence Agent
3.2. Population Inheritance Mechanism
3.3. Individual Customized Update Mechanism
3.4. The Steps of IUPSO
4. Case Study
5. Results and Discussion
5.1. Simulation Scenarios
5.2. Simulation Results between Different Algorithms
5.3. Large-Scale Simulation Validation Experiments
5.4. Full-Heliostat Field Simulation Experiment
5.5. Atmospheric Attenuation Inaccuracy Estimation
6. Conclusions
Author Contributions
Funding
Institutional Review Board Statement
Informed Consent Statement
Data Availability Statement
Conflicts of Interest
References
- Güney, T. Solar energy, governance and CO2 emissions. Renew. Energy 2022, 184, 791–798. [Google Scholar] [CrossRef]
- Mourad, A.; Aissa, A.; Said, Z.; Younis, O.; Iqbal, M.; Alazzam, A. Recent advances on the applications of phase change materials for solar collectors, practical limitations, and challenges: A critical review. J. Energy Storage 2022, 49, 104186. [Google Scholar] [CrossRef]
- Lv, J.; Xie, J.; Mohamed, A.G.A.; Zhang, X.; Wang, Y. Photoelectrochemical energy storage materials: Design principles and functional devices towards direct solar to electrochemical energy storage. Chem. Soc. Rev. 2022, 51, 1511–1528. [Google Scholar] [CrossRef] [PubMed]
- Elfeky, K.E.; Wang, Q. Techno-economic assessment and optimization of the performance of solar power tower plant in Egypt’s climate conditions. Energy Convers. Manag. 2023, 280, 116829. [Google Scholar] [CrossRef]
- Acosta, D.; Garcia, J.; Sanjuan, M.; Oberkirsch, L.; Schwarzbözl, P. Flux-feedback as a fast alternative to control groups of aiming points in molten salt power towers. Sol. Energy 2021, 215, 12–25. [Google Scholar] [CrossRef]
- Natarajan, R.; Jayaraman, V.; Sathyamurthy, R. Comparative studies on performance of solar towers with variable scale ratios. Environ. Sci. Pollut. Res. 2022, 29, 45601–45611. [Google Scholar] [CrossRef] [PubMed]
- Salome, A.; Chhel, F.; Flamant, G.; Ferriere, A.; Thiery, F. Control of the Flux Distribution on a Solar Tower Receiver Using an Optimized Aiming Point Strategy: Application to Themis Solar Tower. Sol. Energy 2013, 94, 352–366. [Google Scholar] [CrossRef]
- Garcia, J.; Barraza, R.; Too, Y.C.S.; Padilla, R.V.; Acosta, D.; Estay, D.; Valdivia, P. Tuning Analysis and Optimization of a Cluster-Based Aiming Methodology for Solar Central Receivers. Front. Energy Res. 2022, 10, 808816. [Google Scholar] [CrossRef]
- Wang, S.; Asselineau, C.-A.; Logie, W.R.; Pye, J.; Coventry, J. MDBA: An accurate and efficient method for aiming heliostats. Sol. Energy 2021, 225, 694–707. [Google Scholar] [CrossRef]
- Oberkirsch, L.; Zanger, D.A.V.; Quinto, D.M.; Schwarzbözl, P.; Hoffschmidt, B. Static optimal control: Real-time optimization within closed-loop aim point control for solar power towers. Sol. Energy 2023, 255, 327–338. [Google Scholar] [CrossRef]
- Besarati, S.M.; Yogi Goswami, D.; Stefanakos, E.K. Optimal Heliostat Aiming Strategy for Uniform Distribution of Heat Flux on the Receiver of a Solar Power Tower Plant. Energy Convers. Manag. 2014, 84, 234–243. [Google Scholar] [CrossRef]
- Ashley, T.; Carrizosa, E.; Fernandez-Cara, E. Optimisation of Aiming Strategies in Solar Power Tower Plants. Energy 2017, 137, 285–291. [Google Scholar] [CrossRef]
- Waghmare, S.A.; Puranik, B.P. Center-Oriented Aiming Strategy for Heliostat with Spinning-Elevation Tracking Method. J. Sol. Energy Eng. 2022, 144, 024503. [Google Scholar] [CrossRef]
- Wang, K.; He, Y.-L.; Zhu, H.-H. Integration between Supercritical CO2 Brayton Cycles and Molten Salt Solar Power Towers: A Review and a Comprehensive Comparison of Different Cycle Layouts. Appl. Energy 2017, 195, 819–836. [Google Scholar] [CrossRef]
- Zheng, Z.-J.; Li, M.-J.; He, Y.-L. Thermal analysis of solar central receiver tube with porous inserts and non-uniform heat flux. Appl. Energy 2017, 185, 1152–1161. [Google Scholar] [CrossRef]
- Cruz, N.C.; Redondo, J.L.; Alvarez, J.D.; Berenguel, M.; Ortigosa, P.M. A parallel Teaching–Learning-Based Optimization procedure for automatic heliostat aiming. J. Supercomput. 2017, 73, 591–606. [Google Scholar] [CrossRef]
- Hopfield, J.J.; Tank, D.W. “Neural” computation of decisions in optimization problems. Biol. Cybern. 1985, 52, 141–152. [Google Scholar] [CrossRef]
- Durbin, R.; Willshaw, D. An analogue approach to the travelling salesman problem using an elastic net method. Nature 1987, 326, 689–691. [Google Scholar] [CrossRef]
- Vant-Hull, L.L.; Izygon, M.E.; Pitman, C.L. Real-Time Computation and Control of Solar Flux Density on a Central Receiver (Solar Two) (Protection against Excess Flux Density); CONF-960430; American Solar Energy Society: Boulder, CO, USA, 1996. [Google Scholar]
- Speetzen, N.; Richter, P. Dynamic Aiming Strategy for Central Receiver Systems. Renew. Energy 2021, 180, 55–67. [Google Scholar] [CrossRef]
- Sánchez-González, A.; Santana, D. Solar Flux Distribution on Central Receivers: A Projection Method from Analytic Function. Renew. Energy 2015, 74, 576–587. [Google Scholar] [CrossRef]
- Sánchez-González, A.; Rodríguez-Sánchez, M.R.; Santana, D. Aiming Factor to Flatten the Flux Distribution on Cylindrical Receivers. Energy 2018, 153, 113–125. [Google Scholar] [CrossRef]
- Collado, F.J.; Guallar, J. A two-parameter aiming strategy to reduce and flatten the flux map in solar power tower plants. Sol. Energy 2019, 188, 185–189. [Google Scholar] [CrossRef]
- Barberena, J.G.; Larrayoz, A.M.; Sánchez, M.; Bernardos, A. State-of-the-art of heliostat field layout algorithms and their comparison. Energy Procedia 2016, 93, 31–38. [Google Scholar] [CrossRef]
- Dellin, T.A.; Fish, M.J.; Yang, C.L. User’s Manual for DELSOL2: A Computer Code for Calculating the Optical Performance and Optimal System Design for Solar-Thermal Central-Receiver Plants; Sandia National Lab.(SNL-NM): Albuquerque, NM, USA, 1981. [Google Scholar]
- Garcia-Martin, F.J.; Berenguel, M.; Valverde, A.; Camacho, E.F. Heuristic Knowledge-Based Heliostat Field Control for the Optimization of the Temperature Distribution in a Volumetric Receiver. Sol. Energy 1999, 66, 355–369. [Google Scholar] [CrossRef]
- Kelly, B.D. Advanced Thermal Storage for Central Receivers with Supercritical Coolants; Abengoa Solar Inc.: Seville, Spain, 2010. [Google Scholar]
- Astolfi, M.; Binotti, M.; Mazzola, S.; Zanellato, L.; Manzolini, G. Heliostat Aiming Point Optimization for External Tower Receiver. Sol. Energy 2017, 157, 1114–1129. [Google Scholar] [CrossRef]
- Richter, P.; Tinnes, J.; Aldenhoff, L. Accurate interpolation methods for the annual simulation of solar central receiver systems using celestial coordinate system. Sol. Energy 2021, 213, 328–338. [Google Scholar] [CrossRef]
- Zeng, Z.; Ni, D.; Xiao, G. Real-Time Heliostat Field Aiming Strategy Optimization Based on Reinforcement Learning. Appl. Energy 2022, 307, 118224. [Google Scholar] [CrossRef]
- Vinyals, O.; Fortunato, M.; Jaitly, N. Pointer networks. Adv. Neural Inf. Process. Syst. 2015, 28. [Google Scholar]
- Ling, Z.; Tao, X.; Zhang, Y.; Chen, X. Solving optimization problems through fully convolutional networks: An application to the traveling salesman problem. IEEE Trans. Syst. Man. Cybern. Syst. 2020, 51, 7475–7485. [Google Scholar] [CrossRef]
- Wang, Y.; Li, K.; Han, Y.; Yan, X. Distributed multi-UAV cooperation for dynamic target tracking optimized by an SAQPSO algorithm. ISA Trans. 2022, 129, 230–242. [Google Scholar] [CrossRef]
- Mirjalili, S.; Lewis, A. The whale optimization algorithm. Adv. Eng. Softw. 2016, 95, 51–67. [Google Scholar] [CrossRef]
- Belhomme, B.; Pitz-Paal, R.; Schwarzbözl, P.; Ulmer, S. A New Fast Ray Tracing Tool for High-Precision Simulation of Heliostat Fields. J. Sol. Energy Eng. 2009, 131, 031002. [Google Scholar] [CrossRef]
- Fathollahi-Fard, A.M.; Hajiaghaei-Keshteli, M.; Tavakkoli-Moghaddam, R. Red deer algorithm (RDA): A new nature-inspired meta-heuristic. Soft Comput. 2020, 24, 14637–14665. [Google Scholar] [CrossRef]
- Kaveh, A.; Mahdavi, V.R. Colliding bodies optimization: A novel meta-heuristic method. Comput. Struct. 2014, 139, 18–27. [Google Scholar] [CrossRef]
- Salcedo-Sanz, S. Modern meta-heuristics based on nonlinear physics processes: A review of models and design procedures. Phys. Rep. 2016, 655, 1–70. [Google Scholar] [CrossRef]
- Chen, H.; Chang, K.; Agate, C.S. UAV path planning with tangent-plus-Lyapunov vector field guidance and obstacle avoidance. IEEE Trans. Aerosp. Electron. Syst. 2013, 49, 840–856. [Google Scholar] [CrossRef]
- Tian, Z. Backtracking search optimization algorithm-based least square support vector machine and its applications. Eng. Appl. Artif. Intell. 2020, 94, 103801. [Google Scholar] [CrossRef]
- Frew, E.; Lawrence, D. Cooperative stand-off tracking of moving targets by a team of autonomous aircraft. In Proceedings of the AIAA Guidance, Navigation, and Control Conference and Exhibit, San Francisco, CA, USA, 15–18 August 2005; p. 6363. [Google Scholar]
- Wang, K.; He, Y.L.; Xue, X.D.; Du, B.C. Multi-Objective Optimization of the Aiming Strategy for the Solar Power Tower with a Cavity Receiver by Using the Non-Dominated Sorting Genetic Algorithm. Appl. Energy 2017, 205, 399–416. [Google Scholar] [CrossRef]
- Zhou, J.; Shen, X.; Qiu, Y.; Li, E.; Rao, D.; Shi, X. Improving the efficiency of microseismic source locating using a heuristic algorithm-based virtual field optimization method. Geomech. Geophys. Geo-Energy Geo-Resour. 2021, 7, 89. [Google Scholar] [CrossRef]
- Yu, Q.; Wang, Z.; Xu, E. Analysis and improvement of solar flux distribution inside a cavity receiver based on multi-focal points of heliostat field. Appl. Energy 2014, 136, 417–430. [Google Scholar] [CrossRef]
- Dorigo, M.; Birattari, M.; Stutzle, T. Ant colony optimization. IEEE Comput. Intell. Mag. 2006, 1, 28–39. [Google Scholar] [CrossRef]
- Belhomme, B.; Pitz-Paal, R.; Schwarzbözl, P. Optimization of heliostat aim point selection for central receiver systems based on the ant colony optimization metaheuristic. J. Sol. Energy Eng. 2014, 136, 011005. [Google Scholar] [CrossRef]
- Flesch, R.; Frantz, C.; Maldonado Quinto, D.; Schwarzbözl, P. Towards an Optimal Aiming for Molten Salt Power Towers. Sol. Energy 2017, 155, 1273–1281. [Google Scholar] [CrossRef]
- Kennedy, J.; Eberhart, R. Particle swarm optimization. In Proceedings of the ICNN’95-International Conference on Neural Networks, Perth, Australia, 27 November–1 December 1995; Volume 4, pp. 1942–1948. [Google Scholar]
- Sánchez-González, A.; Rodriguez-Sanchez, M.R.; Santana, D. Aiming Strategy Model Based on Allowable Flux Densities for Molten Salt Central Receivers. Sol. Energy 2017, 157, 1130–1144. [Google Scholar] [CrossRef]
- Vant-Hull, L.L. The role of “allowable flux density” in the design and operation of molten-salt solar central receivers. J. Sol. Energy Eng. 2002, 124, 165–169. [Google Scholar] [CrossRef]
- Liao, Z.; Li, X.; Xu, C.; Chang, C.; Wang, Z. Allowable flux density on a solar central receiver. Renew. Energy 2014, 62, 747–753. [Google Scholar] [CrossRef]
- Arnaoutakis, G.E.; Katsaprakakis, D.A.; Christakis, D.G. Dynamic modeling of combined concentrating solar tower and parabolic trough for increased day-to-day performance. Appl. Energy 2022, 323, 119450. [Google Scholar] [CrossRef]
- Rezk, H.; Mukhametzyanov, I.Z.; Abdelkareem, M.A.; Salameh, T.; Sayed, E.T.; Maghrabie, H.M.; Radwan, A.; Wilberforce, T.; Elsaid, K.; Olabi, A.G. Multi-criteria decision making for different concentrated solar thermal power technologies. Sustain. Energy Technol. Assess. 2022, 52, 102118. [Google Scholar] [CrossRef]
- Oberkirsch, L.; Quinto, D.M.; Schwarzbözl, P.; Hoffschmidt, B. GPU-based aim point optimization for solar tower power plants. Sol. Energy 2021, 220, 1089–1098. [Google Scholar] [CrossRef]
- Parsopoulos, K.E.; Vrahatis, M.N. Particle swarm optimization method for constrained optimization problems. Intell. Technol.-Theory Appl. New Trends Intell. Technol. 2002, 76, 214–220. [Google Scholar]
- Bhargav, K.R.; Gross, F.; Schramek, P. Life Cycle cost optimized heliostat size for power towers. Energy Procedia 2014, 49, 40–49. [Google Scholar] [CrossRef]
- Wang, Y.; Li, K.; Han, Y.; Ge, F.; Xu, W.; Liu, L. Tracking a Dynamic Invading Target by UAV in Oilfield Inspection via an Improved Bat Algorithm. Appl. Soft Comput. 2020, 90, 106150. [Google Scholar] [CrossRef]
- Burelli, P.; Di Gaspero, L.; Ermetici, A.; Ranon, R. Virtual camera composition with particle swarm optimization. In Proceedings of the Smart Graphics: 9th International Symposium, SG 2008, Rennes, France, 27–29 August 2008; Proceedings 9. pp. 130–141. [Google Scholar]
- Bamehr, S.; Sabetghadam, S. Estimation of global solar radiation data based on satellite-derived atmospheric parameters over the urban area of Mashhad, Iran. Environ. Sci. Pollut. Res. 2021, 28, 7167–7179. [Google Scholar] [CrossRef] [PubMed]



















| Parameter | Value |
|---|---|
| Direct normal irradiation | 1000 W/m2 |
| Maximun half angle | rad |
| Northern azimuth angle | 180 deg |
| Elevating angle | 70 deg |
| Number of heliostats | 696 |
| Heliostat shape | |
| Heliostat length | m |
| Heliostat width | m |
| Tower height | 200 m |
| Receiver center height | 180 m |
| Receiver type | |
| Sector angle | deg |
| Sector receiver length | m |
| Receiver height | 20 m |
| Flux cell size | (0.5 m) |
| Aiming point number | 8 |
| Parameters | Value |
|---|---|
| Azimuth (/deg) | |
| Elevation (/deg) | |
| Radius of cloud (/m) | |
| Velocity of cloud (/m) | |
| Sampling period (/s) |
| Method | Parameter |
|---|---|
| GA | , , the mutation factor is , the crossover factor is [11]. |
| BA | , , , , , [57]. |
| WOA | , , is decreased from 2 to 0, , and is set as [34]. |
| RDA | , , the Red deer is set as , ,, the initial parameter [36]. |
| PSO | , , [58]. |
| heliostat | , , the inertia constant is , . |
| IUPSO | , , base update step is , surrounding slave individual is , the innovation parameter is , . |
| Metric | Equation |
|---|---|
| MAE | |
| MSE | |
| RMSE |
| Equivalent Velocities 5.0 | ||||
|---|---|---|---|---|
| Algorithm | MSE | RMSE | MAE | Difference of Mean Iteration Periods |
| IUPSO/Modified PSO | 1923.9562 | 43.8629 | 14.5977 | 110 |
| IUPSO/GA | 8953.7463 | 94.6242 | 75.3990 | 110 |
| IUPSO/BA | 32,429.9280 | 180.0831 | 185.5373 | >130 |
| IUPSO/WOA | 4191.5491 | 64.7422 | 219.0136 | 10 |
| IUPSO/RDA | 8390.6510 | 91.6005 | 92.0474 | —— |
| Equivalent Velocities 6.0 | ||||
| IUPSO/Modified PSO | 1351.7197 | 36.7657 | 31.8737 | 80 |
| IUPSO/GA | 7517.8218 | 86.7054 | 78.4167 | 70 |
| IUPSO/BA | 28,827.2781 | 169.7860 | 168.2572 | >130 |
| IUPSO/WOA | 3993.9796 | 63.1979 | 39.4935 | 60 |
| IUPSO/RDA | 6635.3528 | 81.4577 | 69.1545 | —— |
| Equivalent Velocities 10.0 | ||||
| IUPSO/Modified PSO | 9724.3286 | 98.6120 | 93.7950 | >130 |
| IUPSO/GA | 22,535.1572 | 150.1171 | 145.2421 | >130 |
| IUPSO/BA | 37,189.3496 | 192.8454 | 190.0358 | >130 |
| IUPSO/WOA | 5710.2145 | 75.5660 | 60.3263 | 70 |
| IUPSO/RDA | 7077.4914 | 84.1278 | 76.5827 | —— |
| Parameters | Mid-Line Cloud Path of Y-Axis | |
|---|---|---|
| Modified PSO | IUPSO | |
| Mean Intercept ratio score | 0.7525 | 0.9131 |
| Mean Fitness Value | 335.0197 | 394.9755 |
| Optimization time per-period (/s) | 0.52 | 0.15 |
| Mean Optimization periods | —— | 87 |
| Mean Optimization time (/s) | —— | 12.89 |
| Parameters | Mid-Line Cloud Path of X-Axis | |
| Mean Intercept ratio score | 0.8028 | 0.8310 |
| Mean Fitness Value | 297.6034 | 387.6110 |
| Optimization time per-period (/s) | 0.66 | 0.31 |
| Mean Optimization periods | —— | 82 |
| Mean Optimization time (/s) | —— | 25.96 |
Disclaimer/Publisher’s Note: The statements, opinions and data contained in all publications are solely those of the individual author(s) and contributor(s) and not of MDPI and/or the editor(s). MDPI and/or the editor(s) disclaim responsibility for any injury to people or property resulting from any ideas, methods, instructions or products referred to in the content. |
© 2024 by the authors. Licensee MDPI, Basel, Switzerland. This article is an open access article distributed under the terms and conditions of the Creative Commons Attribution (CC BY) license (https://creativecommons.org/licenses/by/4.0/).
Share and Cite
Wang, Y.; Wu, Z.; Ni, D. Real-Time Optimization of Heliostat Field Aiming Strategy via an Improved Swarm Intelligence Algorithm. Appl. Sci. 2024, 14, 416. https://doi.org/10.3390/app14010416
Wang Y, Wu Z, Ni D. Real-Time Optimization of Heliostat Field Aiming Strategy via an Improved Swarm Intelligence Algorithm. Applied Sciences. 2024; 14(1):416. https://doi.org/10.3390/app14010416
Chicago/Turabian StyleWang, Yi’an, Zhe Wu, and Dong Ni. 2024. "Real-Time Optimization of Heliostat Field Aiming Strategy via an Improved Swarm Intelligence Algorithm" Applied Sciences 14, no. 1: 416. https://doi.org/10.3390/app14010416
APA StyleWang, Y., Wu, Z., & Ni, D. (2024). Real-Time Optimization of Heliostat Field Aiming Strategy via an Improved Swarm Intelligence Algorithm. Applied Sciences, 14(1), 416. https://doi.org/10.3390/app14010416

