Antivirus Evasion Methods in Modern Operating Systems
Abstract
1. Introduction
2. Related Work
3. Antivirus Detection Mechanisms
3.1. Signatures
3.2. Behavioral Detection
3.3. Heuristic Detection
3.4. Sandboxing
4. Antivirus Evasion Mechanisms
4.1. Signatures
4.2. Obfuscation
4.3. Encryption
4.4. Morphism
4.5. Process Injection
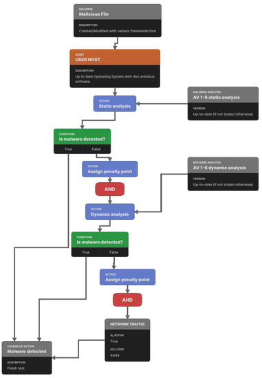
5. Research Environment and Toolset
5.1. Basic Tools
- msfvenom -p windows/meterpreter/reverse_tcp LHOST=192.168.224.134 LPORT=8080 -e x86/shikata_ga_nai -f exe > defaultMsfvenom.exe
5.2. Antivirus Evasion Frameworks
- wine hyperion.exe payloadToEncrypt.exe encryptedPayload.exe
- git clone https://github.com/Screetsec/TheFatRat.git
- cd TheFatRat
- chmod +x setup.sh && ./setup.sh
- cd TheFatRat
- ./update && chmod +x setup.sh && ./setup.sh
6. Experimental Procedures and Results for Antivirus Bypass Mechanisms
7. Discussion
8. Conclusions
9. Future Work
Funding
Institutional Review Board Statement
Informed Consent Statement
Data Availability Statement
Acknowledgments
Conflicts of Interest
References
- AV-Test Malware. 2022. Available online: https://www.av-test.org/en/statistics/malware/ (accessed on 15 April 2023).
- Sharif, M.I.; Lanzi, A.; Giffin, J.T.; Lee, W. Impeding Malware Analysis Using Conditional Code Obfuscation. In Proceedings of the 4th Virus Bulletin International Conference, San Diego, CA, USA, 10 February–13 February 2008. [Google Scholar]
- Kalogranis, C. AntiVirus Software Evasion: An Evaluation of the AV Evasion Tools. Ph.D. Thesis, University of Piraeus Department of Digital Systems, Piraeus, Greece, 2018. [Google Scholar]
- Aminu, S.A.; Sufyanu, Z.; Sani, T.; Idris, A. Evaluating the effectiveness of antivirus evasion tools against windows platform. J. Sci. 2019, 4, 112–119. [Google Scholar]
- Panagopoulos, I. Antivirus Evasion Methods. Ph.D. Thesis, University of Piraeus Department of Digital Systems, Piraeus, Greece, 2020. [Google Scholar]
- Garba, F.A.; Yarima, F.U.; Kunya, K.I.; Abdullahi, F.U.; Bello, A.A.; Abba, A.; Musa, A.L. Evaluating Antivirus Evasion Tools Against Bitdefender Antivirus. In Proceedings of the International Conference on FINTECH Opportunities and Challenges, Karachi, Pakistan, 18 October–19 October 2021. [Google Scholar]
- Collberg, C.; Thomborson, C.; Low, D. A taxonomy of obfuscating transformations. ACM Comput. Surv. 1997, 29, 1–69. [Google Scholar]
- Chen, Y.; Liu, Y.; Chen, Y. A survey on android malware obfuscation. J. Comput. Sci. Technol. 2016, 31, 901–921. [Google Scholar]
- F-Secure. State of Cyber Security 2018. 2018. Available online: https://www.f-secure.com/documents/996508/1030743/F-Secure_State_of_Cyber_Security_2018.pdf (accessed on 15 April 2023).
- Mandiant. M-Trends 2018: A View from the Front Lines. 2018. Available online: https://www.fireeye.com/content/dam/fireeye-www/services/pdfs/mandiant-2018-mtrends.pdf (accessed on 15 April 2023).
- Christodorescu, M.; Jha, S.; Seshia, S.A. Static analysis of executables to detect malicious patterns. In Proceedings of the 12th Annual Network and Distributed System Security Symposium (NDSS’05), San Diego, CA, USA, 27 February–3 March 2005; pp. 1–14. [Google Scholar]
- Moser, A.; Kruegel, C.; Kirda, E. Limits of static analysis for malware detection. In Proceedings of the 23rd Annual Computer Security Applications Conference (ACSAC’07), Miami Beach, FL, USA, 10–14 December 2007; pp. 421–430. [Google Scholar]
- Ligh, M.; Adair, S.; Hartstein, B.; Richard, M. Malware Analyst’s Cookbook and DVD: Tools and Techniques for Fighting Malicious Code; John Wiley & Sons: Hoboken, NJ, USA, 2014. [Google Scholar]
- Bishop, M.; Gates, C. Combating virtual machine detection and fingerprinting. IEEE Secur. Priv. 2009, 7, 56–60. [Google Scholar]
- Kephart, J.O. Automatic Extraction of Computer Virus Signatures. In Proceedings of the 4th Virus Bulletin International Conference, Abingdon, UK, 1994; pp. 179–194. [Google Scholar]
- Zemlyanaya, D.; Boldyrikhin, N.; Svizhenko, A.; Yukhnov, B. Virus signature detection algorithm. Intell. Inf. Technol. Math. Model. 2021, 2131, 022086. [Google Scholar] [CrossRef]
- Cohen, F. Computer Viruses: Theory and Experiments. Comput. Secur. 1987, 6, 22–35. [Google Scholar] [CrossRef]
- Bazrafshan, Z.; Hashemi, H.; Fard, S.M.H.; Hamzeh, A. A Survey on Heuristic Malware Detection Techniques. In Proceedings of the Conference on information and Knowledge Technology, Shiraz, Iran, 28–30 May 2013; pp. 113–120. [Google Scholar]
- Cohen, F. Computer Viruses. Ph.D. Thesis, University of South California, Los Angeles, CA, USA, 1986. [Google Scholar]
- Gryaznov, D. Scanners of The Year 2000: Heuristics. In Proceedings of the Fifth International Virus Bulletin Conference, Boston, MA, USA, September 1999; pp. 225–234. [Google Scholar]
- Kaspersky. usa.kaspersky.com. Available online: https://usa.kaspersky.com/resource-center/definitions/heuristic-analysis (accessed on 15 April 2023).
- Wressnegger, C.; Freeman, K.; Yamaguchi, F.; Rieck, K. From Malware Signatures to Anti-Virus Assisted Attacks. arXiv 2016, arXiv:1610.06022. [Google Scholar]
- Wressnegger, C.; Freeman, K.; Yamaguchi, F.; Rieck, K. Automatically inferring malware signatures for anti-virus assisted attacks. In Proceedings of the 2017 ACM on Asia Conference on Computer and Communications Security, Abu Dhabi, United Arab Emirates, 2–6 April 2017; pp. 587–598. [Google Scholar]
- Balakrishnan, A.; Schulze, C. Code Obfuscation Literature Survey. CS701 Constr. Compil. 2005, 19, 31. Available online: https://pages.cs.wisc.edu/~arinib/writeup.pdf (accessed on 15 April 2023).
- Kaushik, K.; Sandhu, H.S.; Gupta, N.K.; Sharma, N.; Tanwar, R. A systematic approach for evading antiviruses using malware obfuscation. In Emergent Converging Technologies and Biomedical Systems: Select Proceedings of ETBS 2021; Springer: Singapore, 2021; pp. 29–37. [Google Scholar]
- Ntantogian, C.; Poulios, G.; Karopoulos, G.; Xenakis, C. Transforming malicious code to ROP gadgets for antivirus evasion. IET Inf. Secur. 2019, 13, 570–578. [Google Scholar] [CrossRef]
- Rad, B.B.; Masrom, M.; Ibrahim, S. Camouflage in Malware: From Encryption to Metamorphism. Int. J. Comput. Sci. Netw. Secur. 2012, 12, 74–83. [Google Scholar]
- Bernardinetti, G.; Di Cristofaro, D.; Bianchi, G. PEzoNG: Advanced Packer For Automated Evasion On Windows. J. Comput. Virol. Hacking Tech. 2022, 18, 315–331. [Google Scholar] [CrossRef]
- Scaife, N.; Carter, H.; Traynor, P.; Butler, K.R. Cryptolock (and drop it): Stopping ransomware attacks on user data. In Proceedings of the 2016 IEEE 36th International Conference on Distributed Computing Systems (ICDCS), Nara, Japan, 27–30 June 2016; pp. 303–312. [Google Scholar]
- Nicula, S.S. Generating antivirus evasive executables using code mutation. Inform. Econ. 2018, 22, 81–86. [Google Scholar] [CrossRef]
- Redcanary.com. Process Injection. 2022. Available online: https://redcanary.com/threatdetection-report/techniques/process-injection/ (accessed on 15 April 2023).
- Ashkan Hosseini. Ten Process Injection Techniques. 2017. Available online: https://www.elastic.co/blog/ten-process-injection-techniques-technical-surveycommon-and-trending-process (accessed on 15 April 2023).
- Sanjay, B.N.; Rakshith, D.C.; Akash, R.B.; Hegde, V.V. An approach to detect fileless malware and defend its evasive mechanisms. In Proceedings of the 2018 3rd International Conference on Computational Systems and Information Technology for Sustainable Solutions (CSITSS), Bengaluru, India, 20–22 December 2018; pp. 234–239. [Google Scholar]
- D’Elia, D.C.; Invidia, L.; Querzoni, L. Rope: Covert multi-process malware execution with return-oriented programming. In Proceedings of the Computer Security–ESORICS 2021: 26th European Symposium on Research in Computer Security, Darmstadt, Germany, 4–8 October 2021; Proceedings, Part I 26. Springer International Publishing: Berlin, Germany, 2021; pp. 197–217. [Google Scholar]
- Kali Linux Team. Kali Docs. 2022. Available online: https://www.kali.org/docs/ (accessed on 15 April 2023).
- G0tmi1k. What is Kali Linux. 2022. Available online: https://www.kali.org/docs/introduction/what-is-kali-linux/ (accessed on 15 April 2023).
- Rapid7. Metasploit. 2022. Available online: https://metasploit.com/ (accessed on 15 April 2023).
- Rapid7. Msfvenom. 2021. Available online: https://github.com/rapid7/metasploit-framework/blob/master/msfvenom (accessed on 15 April 2023).
- Rapid7. Shikata Ga Nai Repo. 2017. Available online: https://github.com/rapid7/metasploitframework/blob/master/modules/encoders/x86/shikata_ga_nai.rb (accessed on 15 April 2023).
- Miller, S.; Reese, E.; Carr, N. Shikata Ga Nai Encoder Still Going Strong. 2019. Available online: https://www.mandiant.com/resources/shikata-ga-nai-encoderstill-going-strong (accessed on 15 April 2023).
- Belial. Hyperion. 2020. Available online: https://nullsecurity.net/tools/binary.html (accessed on 15 April 2023).
- Wine Team. WineHQ. 2022. Available online: https://www.winehq.org/ (accessed on 15 April 2023).
- Christian Ammann. Hyperion: Implementation of a PE-Crypter. 2012. Available online: https://www.exploit-db.com/docs/english/18849-hyperion-implementation-ofa-pe-crypter.pdf (accessed on 15 April 2023).
- Edo Maland. TheFatRat. 2021. Available online: https://github.com/screetsec/TheFatRat (accessed on 15 April 2023).
- BlackHat. TheFatRat. 2020. Available online: https://www.blackhatethicalhacking.com/tools/thefatrat/ (accessed on 15 April 2023).
- kyREcon. Shellter. 2022. Available online: https://www.shellterproject.com/introducing-shellter/ (accessed on 15 April 2023).
- kyREcon. Shellter Readme. 2022. Available online: https://www.shellterproject.com/Downloads/Shellter/Readme.txt (accessed on 15 April 2023).
- VeilEvasion Team. Veil. 2020. Available online: https://github.com/Veil-Framework/Veil (accessed on 15 April 2023).
- Srinivas. Antivirus Evasion Tools. 2021. Available online: https://resources.infosecinstitute.com/topic/antivirus-evasion-tools/ (accessed on 15 April 2023).
- AV-Comparatives. Summary Report 2021. 2021. Available online: https://www.av-comparatives.org/tests/summary-report-2021/ (accessed on 15 April 2023).
- Statista Research Department. Which Version of Antivirus Program Do You Use on Personal Devices? 2021. Available online: https://www.statista.com/statistics/1252587/free-vs-paid-antivirus-usage-by-brand-russia/ (accessed on 15 April 2023).


| Payload | Online Scan | AV Results | |||||||||||
|---|---|---|---|---|---|---|---|---|---|---|---|---|---|
| AV1 | AV2 | AV3 | AV4 | AV5 | AV6 | ||||||||
| S | A | S | A | S | A | S | A | S | A | S | A | ||
| Hyperion | 19/26 | Y | Y | Y | Y | Y | Y | ||||||
| +SNG | 19/26 | Y | Y | Y | Y | Y | Y | ||||||
| +Hex | 19/26 | Y | Y | Y | Y | Y | Y | ||||||
| Payload | Online Scan | AV Results | |||||||||||
|---|---|---|---|---|---|---|---|---|---|---|---|---|---|
| AV1 | AV2 | AV3 | AV4 | AV5 | AV6 | ||||||||
| S | A | S | A | S | A | S | A | S | A | S | A | ||
| Results obtained in January 2022 | |||||||||||||
| TheFatRat 62 | 13/26 | Y | Y | Y | Y | Y | Y | Y | Y | Y | Y | N | N |
| ThaFatRat 66 | 10/26 | Y | Y | Y | Y | Y | Y | Y | Y | Y | Y | N | Y |
| ThaFatRat 61-B | 9/26 | Y | Y | Y | Y | N | Y | Y | Y | N | Y | N | Y |
| TheFatRat 61 | 15/26 | Y | Y | Y | Y | Y | Y | Y | Y | Y | Y | Y | Y |
| Results obtained in September 2022 | |||||||||||||
| TheFatRat 62 | 16/26 | Y | Y | Y | Y | Y | Y | Y | Y | Y | Y | N | N |
| TheFatRat 66 | 14/26 | Y | Y | Y | Y | Y | Y | Y | Y | Y | Y | Y | Y |
| TheFatRat 61-B | 13/26 | Y | Y | Y | Y | Y | Y | Y | Y | Y | Y | Y | Y |
| TheFatRat 61 | 14/26 | Y | Y | Y | Y | Y | Y | Y | Y | Y | Y | Y | Y |
| Payload | Online Scan | AV Results | |||||||||||
|---|---|---|---|---|---|---|---|---|---|---|---|---|---|
| AV1 | AV2 | AV3 | AV4 | AV5 | AV6 | ||||||||
| S | A | S | A | S | A | S | A | S | A | S | A | ||
| Results obtained in January 2022 | |||||||||||||
| Shellter PP | 5/26 | N | Y | N | Y | N | Y | N | Y | Y | Y | N | Y |
| Shellter PPR | 2/26 | N | N | N | N | N | N | N | Y | N | Y | N | Y |
| Results obtained in September 2022 | |||||||||||||
| Shellter PP | 15/26 | Y | Y | Y | Y | Y | Y | Y | Y | Y | Y | Y | Y |
| Shellter PPR | 3/26 | Y | Y | Y | Y | N | N | N | Y | Y | Y | Y | Y |
| Payload | Online Scan | AV Results | |||||||||||
|---|---|---|---|---|---|---|---|---|---|---|---|---|---|
| AV1 | AV2 | AV3 | AV4 | AV5 | AV6 | ||||||||
| S | A | S | A | S | A | S | A | S | A | S | A | ||
| Results obtained in January 2022 | |||||||||||||
| Python | 13/26 | Y | Y | Y | Y | Y | Y | Y | Y | Y | Y | Y | Y |
| Powershell + Bash | 10/26 | Y | Y | Y | Y | Y | Y | Y | Y | Y | Y | Y | Y |
| PS + Bash + Hex | 10/26 | Y | Y | Y | Y | Y | Y | Y | Y | Y | Y | Y | Y |
| Results obtained in September 2022 | |||||||||||||
| Python | 14/26 | Y | Y | Y | Y | Y | Y | Y | Y | Y | Y | Y | Y |
| Powershell + Bash | 13/26 | Y | Y | Y | Y | Y | Y | Y | Y | Y | Y | Y | Y |
| PS + Bash + Hex | 12/26 | Y | Y | Y | Y | Y | Y | Y | Y | Y | Y | Y | Y |
| Static | Runtime (Active) | Summary | |
|---|---|---|---|
| Basic payload | 0 | 0 | 0 |
| Hyperion | 0 | 0 | 0 |
| Hyperion + SNG | 0 | 0 | 0 |
| Hyperion + SNG + Hex | 0 | 0 | 0 |
| TheFatRat 62 | 0 | 1 | 2 |
| TheFatRat 66 | 1 | 0 | 1 |
| TheFatRat 61-B | 3 | 0 | 3 |
| TheFatRat 61 | 0 | 0 | 0 |
| Shellter PP | 5 | 0 | 5 |
| Shellter PPR | 3 | 3 | 9 |
| V-E Python | 0 | 0 | 0 |
| V-E PS + Bash | 0 | 0 | 0 |
| V-E PS + Bash + Hex | 0 | 0 | 0 |
| AV2—Version from 2008 | AV2—Version from 2016 | |||
|---|---|---|---|---|
| S | A | S | A | |
| Basic payload | N | N | Y | Y |
| Hyperion | N | N | Y | Y |
| Hyperion + SNG | N | N | Y | Y |
| Hyperion + SNG + Hex | N | N | Y | Y |
| TheFatRat 62 | N | N | N | N |
| TheFatRat 66 | N | N | N | N |
| TheFatRat 61-B | N | N | N | N |
| TheFatRat 61 | N | N | N | N |
| Shellter PP | N | N | N | N |
| Shellter PPR | N | N | N | N |
| V-E Python | N | N | N | N |
| V-E PS + Bash | N | N | N | N |
| V-E PS + Bash + Hex | N | N | N | N |
Disclaimer/Publisher’s Note: The statements, opinions and data contained in all publications are solely those of the individual author(s) and contributor(s) and not of MDPI and/or the editor(s). MDPI and/or the editor(s) disclaim responsibility for any injury to people or property resulting from any ideas, methods, instructions or products referred to in the content. |
© 2023 by the author. Licensee MDPI, Basel, Switzerland. This article is an open access article distributed under the terms and conditions of the Creative Commons Attribution (CC BY) license (https://creativecommons.org/licenses/by/4.0/).
Share and Cite
Samociuk, D. Antivirus Evasion Methods in Modern Operating Systems. Appl. Sci. 2023, 13, 5083. https://doi.org/10.3390/app13085083
Samociuk D. Antivirus Evasion Methods in Modern Operating Systems. Applied Sciences. 2023; 13(8):5083. https://doi.org/10.3390/app13085083
Chicago/Turabian StyleSamociuk, Dominik. 2023. "Antivirus Evasion Methods in Modern Operating Systems" Applied Sciences 13, no. 8: 5083. https://doi.org/10.3390/app13085083
APA StyleSamociuk, D. (2023). Antivirus Evasion Methods in Modern Operating Systems. Applied Sciences, 13(8), 5083. https://doi.org/10.3390/app13085083

