Review of Transition from Mining 4.0 to Mining 5.0 Innovative Technologies
Abstract
1. Introduction
2. Methodology
3. Review of the Transition from Mining 3.0 to 4.0
- In the transition from Mining 3.0 to 4.0: the use of artificial intelligence to control machines and their operators without replacing human intelligence with an artificial one (control of fatigue of dump truck drivers [22] and intelligent monitoring of machines for energy consumption optimization [23]); wearable smart sensors for monitoring the mine atmosphere and equipment operation [24]); using big data to control but not to manage the state of the rock array [25]; application of machine vision and learning to improve the quality of ore processing on existing flotation equipment [11].
- In the transition from Mining 4.0 to 5.0, a combination of postmining technologies is already observed today. It included 3D modeling of reclamation and the use of neural networks to analyze environmental damage, filling the restored ecosystem in surface mining clusters with genetically modified organisms, and installing renewable wind and solar energy facilities [26,27]. Further, the technologies of underground mining and chemical extraction of coal are combined in its underground gasification [28].
3.1. Artificial Intelligence and Neural Networks in Mining 4.0
3.2. Virtual Reality in Mining 4.0
3.3. Internet of Things in Mining 4.0
3.4. Digital Twins in Mining 4.0
3.5. Smart Sensors in Mining 4.0
- Belt 4.0—underground and surface mine conveyor condition and loading control system based on artificial intelligence, which makes it possible to eliminate sudden stops due to breakdowns completely [73];
- Air flow visualization system connected to mine ventilation equipment to radically increase the accuracy of modeling [74];
- LiDAR (light identification detection and ranging) systems integrated with GPS (global positioning system) when creating a 3D cloud to predict sudden movements of rock mass [75];
- Land area subsidence prediction in clusters with high concentration of underground mining using differential interferometric synthetic aperture radar [76];
- Integration of InSAR (interferometric synthetic aperture radar) and LiDAR data with analysis of photographs made by aerial drones to predict soil deformations [77];
- Remote creation of predictive maps of surface subsidence and collapse over working mine longwalls using differential radar interferometry with an accuracy of 4 cm [78], using the GrabCut method to create high-precision scalable visual attention models—the first step towards full robotization of deserted mines [79];
- Integration of data from geoscanners with information from global navigation satellite system devices to achieve the highest accuracy of 3D modeling of underground mine workings, sufficient for unmanned control of processes in underground mines (with time synchronization using pulse per second) [80]. At the same time, ground-penetrating radars are also developing in the direction of increasing the accuracy of determining the deformation of mine workings, already in the submillimeter range. For surface mines, we should note the effectiveness of such smart sensors as ground-based synthetic aperture radar, which operation is based on the frequency-modulated continuous wave [81];
- Application of the method of persistent scatterer interferometry for increasing the accuracy of forecasting man-made earthquakes by 35.2% (based on refined external model-based decomposition of deformation). Moreover, SAR single-look complex was effective for sequential analysis of surface images, followed by analysis of the spatial distribution of the interferogram [82];
3.6. Big Data in Smart Mining (Mining 4.0)
3.7. Machine Vision and Learning in Mining 4.0
3.8. Cloud Mining as a Path Digital Technology from Mining 4.0 to 5.0
4. Perspective of Transition from Mining 4.0 to 5.0
4.1. Industry 5.0 and Society 5.0 as the Platforms of Transition to Mining 5.0
4.2. PostMining and Green Mining as a Specific Feature of Mining 5.0
4.3. Biochemical Mining as a Convergent Technology of Mining 5.0
4.4. ESG Investment as a Main Finance Instrument for Mining 5.0
5. Conclusions and Prospects
Author Contributions
Funding
Institutional Review Board Statement
Informed Consent Statement
Conflicts of Interest
References
- World Economic Forum. Digital Transformation Initiative. Mining and Metals Industry. 2017. Available online: http://reports.weforum.org/digital-transformation/wp-content/blogs.dir/94/mp/files/pages/files/wef-dti-mining-and-metals-white-paper.pdf (accessed on 17 March 2023).
- Zhironkin, S.; Gasanov, M.; Suslova, Y. Orderliness in Mining 4.0. Energies 2022, 15, 8153. [Google Scholar] [CrossRef]
- Volkova, A.L. Principles, factors and types of structural transformation of the economy in the light of the human capital reproduction. Econ. Innov. Manag. 2022, 4, 4–17. [Google Scholar] [CrossRef]
- Nahavandi, S. Industry 5.0—A Human-Centric Solution. Sustainability 2019, 11, 4371. [Google Scholar] [CrossRef]
- Rossmann, A. Digital Maturity: Conceptualization and Measurement Model. In Proceedings of the Bridging the Internet of People, Data, and Things: 39th International Conference on Information Systems (ICIS 2018), San Francisco, CA, USA, 13–16 December 2018; Volume 2At, pp. 1–10. [Google Scholar]
- Clausen, E.; Sorensen, A.; Uth, F.; Mitra, R. Assessment of the Effects of Global Digitalization Trends on Sustainability in Mining; Federal Institute for Geosciences and Natural Resources: Hannover, Germany, 2020; 69 p. [Google Scholar]
- Santhi, A.R.; Muthuswamy, P. Industry 5.0 or industry 4.0S? Introduction to industry 4.0 and a peek into the prospective industry 5.0 technologies. Int. J. Interact. Des. Manuf. 2023, 1, 1208. [Google Scholar] [CrossRef]
- Massaro, A. Advanced Control Systems in Industry 5.0 Enabling Process Mining. Sensors 2022, 22, 8677. [Google Scholar] [CrossRef]
- Hossein, M.N.; Mohammadrezaei, M.; Hunt, J.; Zakeri, B. Internet of Things (IoT) and the Energy Sector. Energies 2020, 13, 494. [Google Scholar] [CrossRef]
- Da Silva, T.H.H. The circular economy and Industry 4.0: Synergies and challenges. Rev. De Gest. 2022, 29, 300–313. [Google Scholar] [CrossRef]
- Kumar, P.; Singh, D.; Bhamu, J. Machine Vision in Industry 4.0: Applications; Challenges and Future Directions. In Machine Vision for Industry 4.0. Applications and Case Studies; Raut, R., Krit, S., Chatterje, P., Eds.; CRC Press: Boca Raton, FL, USA, 2022; pp. 1–13. [Google Scholar] [CrossRef]
- Abrahamsson, L.; Johansson, B.; Johansson, J. Future of metal mining: Sixteen predictions. Int. J. Min. Miner. Eng. 2009, 1, 304–312. [Google Scholar] [CrossRef]
- Lazarenko, Y.; Garafonova, O.; Marhasova, V.; Tkalenko, N. Digital Transformation in the Mining Sector: Exploring Global Technology Trends and Managerial Issues. E3S Web Conf. 2021, 315, 04006. [Google Scholar] [CrossRef]
- Laloui, L.; Rotta Loria, A.F. Energy and geotechnologies. In Analysis and Design of Energy Geostructures. Theoretical Essentials and Practical Application; Academic Press: London, UK, 2020; pp. 3–23. [Google Scholar] [CrossRef]
- Qassimi, S.; Abdelwahed, E.H. Disruptive Innovation in Mining Industry 4.0. In Studies in Distributed Intelligence; Elhoseny, M., Yuan, X., Eds.; Springer: New York, NY, USA, 2022; pp. 7–28. [Google Scholar] [CrossRef]
- Ivanov, S.V.; Chekina, V.D. Development of Mining in the Conditions of Industry 4.0: New Challenges and Opportunities. Econ. Ind. 2020, 1, 102–111. [Google Scholar] [CrossRef]
- Carrasco, Y. Mining 4.0: A Digital Transformation Approach to Mining Sector. In Proceedings of the Conference “Technology Management and Leadership in Digital Transformation—Looking Ahead to Post-COVID Era”, Portland, OR, USA, 7–11 August 2022; pp. 1–6. [Google Scholar]
- Nad, A.; Jooshaki, M.; Tuominen, E.; Michaux, S.; Kirpala, A.; Newcomb, J. Digitalization Solutions in the Mineral Processing Industry: The Case of GTK Mintec; Finland. Minerals 2022, 12, 210. [Google Scholar] [CrossRef]
- Velikanov, V.S.; Dyorina, N.D.; Korotkova, A.N.; Dyorina, K.S. The challenges of Industry 4.0 and the need for new answers in the mining industry. News Ural State Min. Univ. 2021, 2, 154–166. [Google Scholar]
- Cehlar, M.; Zhironkin, S.A.; Zhironkina, O.V. Digital technologies of industry 4.0 in mining 4.0—Prospects for the development of geotechnology in the XXI century. Bull. KuzSTU 2020, 3, 80–90. [Google Scholar] [CrossRef]
- Palaka, D.; Paczesny, B.; Gurdziel, M.; Wieloch, W. Industry 4.0 in development of new technologies for underground mining. E3S Web Conf. 2020, 174, 01002. [Google Scholar] [CrossRef]
- Dubinkin, D.; Sadovets, V.; Syrkin, I.; Chicherin, I. Assessment of the Need to Create Control System of Unmanned Dump Truck. E3S Web Conf. 2020, 177, 03022. [Google Scholar] [CrossRef]
- Swetha, G.N.; Sudhakar, Y. Design and Implementation of Intelligent Energy Monitoring System for Industrial Machines. Int. J. Emerg. Technol. Comput. Appl. Sci. 2014, 14, 399–405. [Google Scholar]
- Staszewski, W.; Jablonski, A. Challenges in application of MEMS sensors for condition monitoring of machinery. In Proceedings of the Conference Diagnostyka Maszyn: XLVI Ogólnopolskie Sympozjum, Katowice, Poland, 1–5 March 2019; p. 61. [Google Scholar]
- Dzeboev, B.A.; Gvishiani, A.D.; Dobrovol’skiy, M.N.; Dzeranov, B.V. Big Data in geophysics and other geosciences. Earth Phys. 2022, 1, 3–34. [Google Scholar] [CrossRef]
- Cehlár, M.; Janočko, J.; Šimková, Z.; Pavlik, T.; Tyulenev, M.; Zhironkin, S.; Gasanov, M. Mine Sited after Mine Activity: The Brownfields Methodology and Kuzbass Coal Mining Case. Resources 2019, 8, 21. [Google Scholar] [CrossRef]
- Neumann, E.-M.; Vogel-Heuser, B.; Haben, F.; Krüger, M.; Wieringa, T. Introduction of an Assistance System to Support Domain Experts in Programming Low-Code to Leverage Industry 5.0. IEEE Robot. Autom. Lett. 2022, 7, 10422–10429. [Google Scholar] [CrossRef]
- Yang, D.; Koukouzas, N.; Green, M.; Sheng, Y. Recent development on underground coal gasification and subsequent CO2 storage. J. Energy Inst. 2016, 89, 469–484. [Google Scholar] [CrossRef]
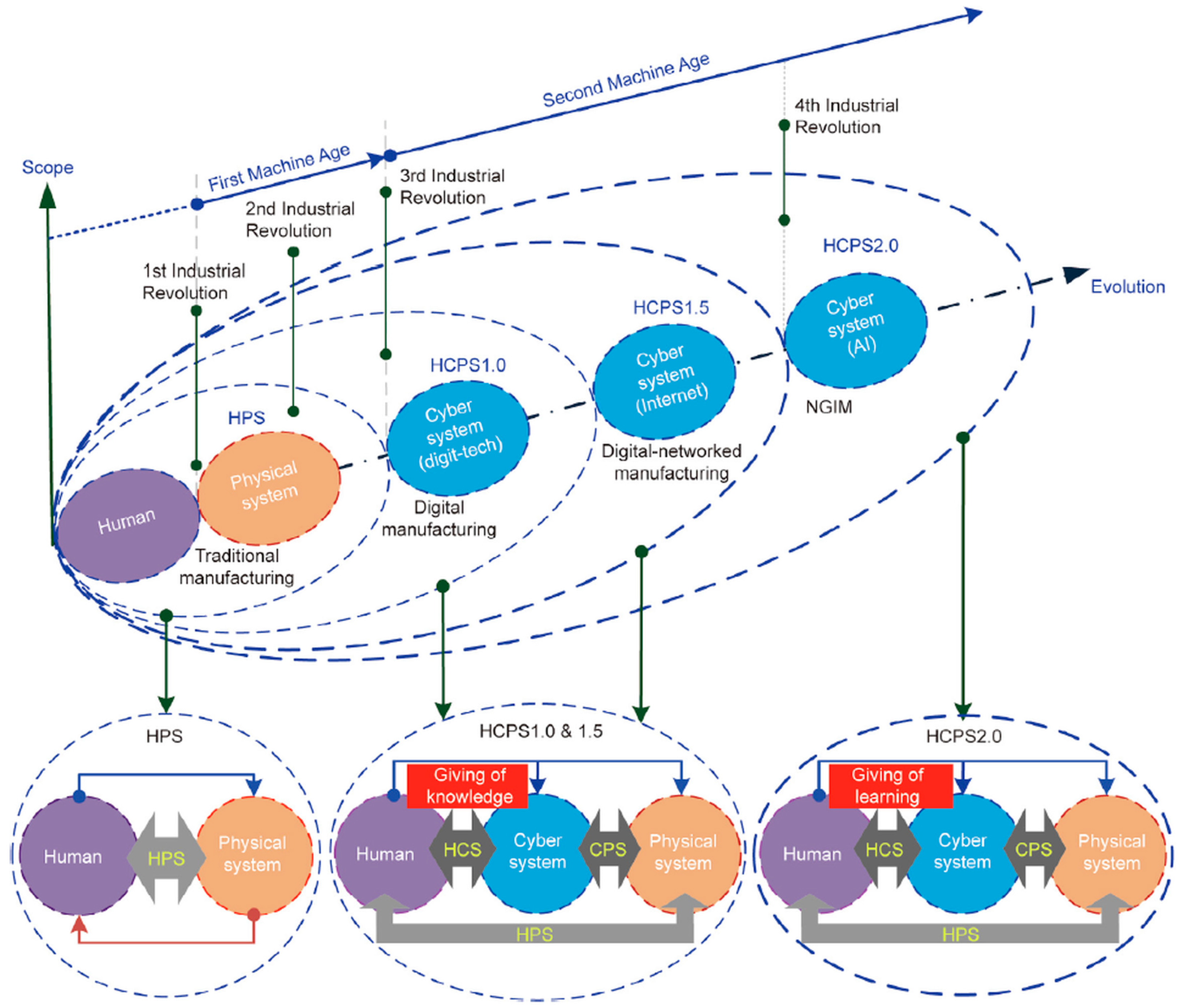
- Zhou, J.; Zhou, Y.; Wang, B.; Zang, J. Human–Cyber–Physical Systems (HCPSs) in the Context of New-Generation Intelligent Manufacturing. Engineering 2019, 5, 624–636. [Google Scholar] [CrossRef]
- Abu-Abed, F.N. Cyber-physical systems and human in the context of intelligent production of Industry 4.0. Econ. Innov. Manag. 2022, 3, 78–87. [Google Scholar] [CrossRef]
- Abu-Abed, F.N. Application of intelligent management technologies and business design of Industry 5.0 in Mining 5.0. Econ. Innov. Manag. 2022, 3, 50–59. [Google Scholar] [CrossRef]
- Crespo Marquez, A.; de la Fuente Carmona, A.; Antomarioni, S. A Process to Implement an Artificial Neural Network and Association Rules Techniques to Improve Asset Performance and Energy Efficiency. Energies 2019, 12, 3454. [Google Scholar] [CrossRef]
- Polo, F.A.O.; Bermejo, J.F.; Fernandez, J.F.G.; Marquez, A.C. Failure mode prediction and energy forecasting of PV plants to assist dynamic maintenance tasks by ANN based models. Renew. Energy 2015, 81, 227–238. [Google Scholar] [CrossRef]
- Joshi, D.; Paithanka, A.; Chatterjee, S.; Equeenuddin, S.M. Integrated Parametric Graph Closure and Branch-and-Cut Algorithm for Open Pit Mine Scheduling under Uncertainty. Mining 2022, 2, 32–51. [Google Scholar] [CrossRef]
- Wilson, R.; Mercier, P.H.J.; Navarra, A. Integrated Artificial Neural Network and Discrete Event Simulation Framework for Regional Development of Refractory Gold Systems. Mining 2022, 2, 123–154. [Google Scholar] [CrossRef]
- Zhang, M.; Zhang, Y.; Zhou, M.; Jiang, K.; Shi, H.; Yu, Y.; Hao, N. Application of Lightweight Convolutional Neural Network for Damage Detection of Conveyor Belt. Appl. Sci. 2021, 11, 7282. [Google Scholar] [CrossRef]
- Senjoba, L.; Sasaki, J.; Kosugi, Y.; Toriya, H.; Hisada, M.; Kawamura, Y. One-Dimensional Convolutional Neural Network for Drill Bit Failure Detection in Rotary Percussion Drilling. Mining 2021, 1, 297–314. [Google Scholar] [CrossRef]
- Brodny, J.; Tutak, M. The Use of Artificial Neural Networks to Analyze Greenhouse Gas and Air Pollutant Emissions from the Mining and Quarrying Sector in the European Union. Energies 2020, 13, 1925. [Google Scholar] [CrossRef]
- Meng, X.; Chang, H.; Wang, X. Methane Concentration Prediction Method Based on Deep Learning and Classical Time Series Analysis. Energies 2022, 15, 2262. [Google Scholar] [CrossRef]
- Al-Bakr, A.Y.; Sazid, M. Application of Artificial Neural Network (ANN) for Prediction and Optimization of Blast-Induced Impacts. Mining 2021, 1, 315–334. [Google Scholar] [CrossRef]
- Zhang, K.; Zhu, J.; He, M.; Jiang, Y.; Zhu, C.; Li, D.; Kang, L.; Sun, J.; Chen, Z.; Wan, X. Research on Intelligent Comprehensive Evaluation of Coal Seam Impact Risk Based on BP Neural Network Model. Energies 2022, 15, 3292. [Google Scholar] [CrossRef]
- Elmoutti, M.; Hodgkinson, J.; Dean, P. Prediction of Mining Conditions in Geotechnically Complex Sites. Mining 2021, 1, 279–296. [Google Scholar] [CrossRef]
- Amoako, R.; Jha, A.; Zhong, S. Rock Fragmentation Prediction Using an Artificial Neural Network and Support Vector Regression Hybrid Approach. Mining 2022, 2, 233–247. [Google Scholar] [CrossRef]
- Zhang, C.; Wang, X.; Fang, S.; Shi, X. Construction and Application of VR-AR Teaching System in Coal-Based Energy Education. Sustainability 2022, 14, 16033. [Google Scholar] [CrossRef]
- Kuzbass Intersectoral Center for Labor Protection. VR-Simulators/3D-Simulators on the ProExpVR Platform. Available online: https://kuzbasscot.ru/virtualnye-trenazhery/ (accessed on 17 March 2023).
- DT Consulting. Case: VR Technologies in the Training Center of the Mine. Available online: https://www.dtconsulting.ru/case-vr-mine (accessed on 17 March 2023).
- Babkov, V.S. Development of the Virtual Mine Silent Complex Based on the Microsoft Kinect Platform—A Presentation. Available online: http://www.myshared.ru/slide/491418/ (accessed on 1 March 2023).
- Bashkov, E.A.; Babkov, D.C. The software system for building a virtual working environment at mining enterprises. South Fed. Univ. Bulletin. Tech. Sci. 2012, 5, 211–215. [Google Scholar]
- Krajčovič, M.; Gabajová, G.; Furmannová, B.; Vavrík, V.; Gašo, M.; Matys, M. A Case Study of Educational Games in Virtual Reality as a Teaching Method of Lean Management. Electronics 2021, 10, 838. [Google Scholar] [CrossRef]
- Krylkov, M.Y.; Olivetskiy, I.N. Digital transformations in drive control technology for exploration and mining equipment. Geol. Explor. 2020, 63, 35–45. [Google Scholar] [CrossRef]
- Joseph, A.; Balachandra, P. Energy Internet; the Future Electricity System: Overview, Concept, Model Structure and Mechanism. Energies 2020, 13, 4242. [Google Scholar] [CrossRef]
- Park, S.; Jung, D.; Nguyen, H.; Choi, Y. Diagnosis of Problems in Truck Ore Transport Operations in Underground Mines Using Various Machine Learning Models and Data Collected by Internet of Things Systems. Minerals 2021, 11, 1128. [Google Scholar] [CrossRef]
- Union, I.G. The Challenge of Industry 4.0 and the Demand for New Answers; IndustriALL Head Office: Geneva, Switzerland, 2020; 36 p. [Google Scholar]
- Young, A.; Rogers, W.P. A Review of Digital Transformation in Mining. Min. Metall. Explor. 2019, 36, 683–699. [Google Scholar] [CrossRef]
- Xiao, W.; Hu, J. SWEclat: A frequent itemset mining algorithm over streaming data using Spark Streaming. J. Supercomput. 2020, 76, 7619–7634. [Google Scholar] [CrossRef]
- Schindler, M.; Schoone, S.; Clausen, E. Towards an Evolving Software Ecosystem in the Mining Industry. In Proceedings of the Twelfth International Conference on Adaptive and Self-Adaptive Systems and Applications, Nice, France, 26–30 June 2023; pp. 76–85. [Google Scholar]
- Romero, D.; Bernus, P.; Noran, O.; Stahre, J.; Fast-Berglund, A. The Operator 4.0: Human Cyber-Physical Systems & Adaptive Automation Towards Human-Automation Symbiosis Work Systems. IFIP Adv. Inf. Commun. Technol. 2016, 488, 1–9. [Google Scholar] [CrossRef]
- Loow, J.; Abrahamsson, L.; Johansson, J. Mining 4.0—The Impact of New Technology from a Work Place Perspective. Min. Metall. Explor. 2019, 36, 701–707. [Google Scholar] [CrossRef]
- Smith, K.; Sepasgozar, S. Governance, Standards and Regulation: What Construction and Mining Need to Commit to Industry 4.0. Buildings 2022, 12, 1064. [Google Scholar] [CrossRef]
- Aziz, A.; Schelen, O.; Bodin, U. A Study on Industrial IoT for the Mining Industry: Synthesized Architecture and Open Research Directions. Internet of Things 2020, 1, 529–550. [Google Scholar] [CrossRef]
- Carrasco, Y. Technology and Innovation Management in Open-Pit Peruvian Mining: Case Studies. In Proceedings of the 28th International Conference for Management of Technology (IAMOT 2019). National Institute of Industrial Engineering, Mumbai, India, 7–11 April 2019; pp. 136–141. [Google Scholar]
- Vitor, R.F. Enabling Digital Twins in Industry 4.0. Lect. Notes Bus. Inf. Process. 2022, 455, 7–24. [Google Scholar] [CrossRef]
- SAP SE. The Intelligent Enterprise for the Mining Industry Making Mining More Agile and Sustainable from the Pit to the Customer. August 2022. Available online: https://www.sap.com/documents/2017/11/3eb0f65b-dd7c-0010-82c7-eda71af511fa.html (accessed on 17 March 2023).
- Cogswell, D.; Paramatmuni, C.; Scotti, L.; Moffat, J. Guidance for Materials 4.0 to interact with a digital twin. Data-Cent. Eng. 2022, 3, 21. [Google Scholar] [CrossRef]
- Borro, D.; Zachmann, G.; Giannini, F.; Walczak, K.; Pedrocchi, N. Digital Twin for Industry 4.0. Front. Virtual Real. 2022, 3, 968054. [Google Scholar] [CrossRef]
- Kawtar, A.; Ahmed, A. A Hybrid Method integrating Industry 4.0’s Energy Digitization. WSEAS Trans. Syst. 2022, 21, 157–167. [Google Scholar] [CrossRef]
- Zhang, G.; Cao, X.; Zhang, M. A Knowledge Graph System for the Maintenance of Coal Mine Equipment. Math. Probl. Eng. 2021, 2021, 2866751. [Google Scholar] [CrossRef]
- Dli, M.; Puchkov, A.; Meshalkin, V.; Abdeev, I.; Saitov, R.; Abdeev, R. Energy and Resource Efficiency in Apatite-Nepheline Ore Waste Processing Using the Digital Twin Approach. Energies 2020, 13, 5829. [Google Scholar] [CrossRef]
- Wang, X.; Yao, F.; Wen, F. Applications of Blockchain Technology in Modern Power Systems: A Brief Survey. Energies 2022, 15, 4516. [Google Scholar] [CrossRef]
- Pincheira, M.; Antonini, M.; Vecchio, M. Integrating the IoT and Blockchain Technology for the Next Generation of Mining Inspection Systems. Sensors 2022, 22, 899. [Google Scholar] [CrossRef]
- Huang, Y.; Fan, J.; Yan, Z.; Li, S.; Wang, Y. A Gas Concentration Prediction Method Driven by a Spark Streaming Framework. Energies 2022, 15, 5335. [Google Scholar] [CrossRef]
- Walczak, R.; Koszewski, K.; Olszewski, R.; Ejsmont, K.; Kálmán, A. Acceptance of IoT Edge-Computing-Based Sensors in Smart Cities for Universal Design Purposes. Energies 2023, 16, 1024. [Google Scholar] [CrossRef]
- Jurdziak, L.P.; Błazej, R.; Bajda, M. Conveyor Belt 4.0. In Intelligent Systems in Production Engineering and Maintenance; Kacprzyk, J., Ed.; Springer: New York, NY, USA, 2019; pp. 3–61. [Google Scholar] [CrossRef]
- Liu, Y.; Liu, Z.; Gao, K.; Huang, Y.; Zhu, C. Efficient Graphical Algorithm of Sensor Distribution and Air Volume Reconstruction for a Smart Mine Ventilation Network. Sensors 2022, 22, 2096. [Google Scholar] [CrossRef]
- Wajs, J.; Trybala, P.; Gorniak-Zimroz, J.; Krupa-Kurzynowska, J.; Kasza, D. Modern Solution for Fast and Accurate Inventorization of Open-Pit Mines by the Active Remote Sensing Technique—Case Study of Mikoszów Granite Mine (Lower Silesia; SW Poland). Energies 2021, 14, 6853. [Google Scholar] [CrossRef]
- Fan, H.; Gao, X.; Yang, J.; Deng, K.; Yu, Y. Monitoring Mining Subsidence Using A Combination of Phase-Stacking and Offset-Tracking Methods. Remote Sens. 2015, 7, 9166–9183. [Google Scholar] [CrossRef]
- Hu, L.; Tomás, R.; Tang, X.; López Vinielles, J.; Herrera, G.; Li, T.; Liu, Z. Updating Active Deformation Inventory Maps in Mining Areas by Integrating InSAR and LiDAR Datasets. Remote Sens. 2023, 15, 996. [Google Scholar] [CrossRef]
- Du, S.; Wang, Y.; Zheng, M.; Zhou, D.; Xia, Y. Goaf Locating Based on InSAR and Probability Integration Method. Remote Sens. 2019, 11, 812. [Google Scholar] [CrossRef]
- Peng, Y.; Zhang, Z.; He, G.; Wei, M. An Improved GrabCut Method Based on a Visual Attention Model for Rare-Earth Ore Mining Area Recognition with High-Resolution Remote Sensing Images. Remote Sens. 2019, 11, 987. [Google Scholar] [CrossRef]
- Gabrys, M.; Ortyl, L. Georeferencing of Multi-Channel GPR—Accuracy and Efficiency of Mapping of Underground Utility Networks. Remote Sens. 2020, 12, 2945. [Google Scholar] [CrossRef]
- Shen, W.; Wang, S.; Lin, Y.; Li, Y.; Ding, F.; Wang, Y. Ground-Based SAR Moving Target Refocusing Based on Relative Speed for Monitoring Mine Slopes. Remote Sens. 2022, 14, 4243. [Google Scholar] [CrossRef]
- Du, S.; Mallorqui, J.J.; Fan, H.; Zheng, M. Improving PSI Processing of Mining Induced Large Deformations with External Models. Remote Sens. 2020, 12, 3145. [Google Scholar] [CrossRef]
- Rio Tinto Smart Mining. Available online: https://www.riotinto.com/about/innovation/smart-mining (accessed on 17 March 2023).
- Majstorovic, V.; Simeunovic, V.; Mitrovic, R.; Stosic, D.; Dimitrijevic, S.; Miskovic, Z. How to apply the ERP model for Smart Mining? MATEC Web Conf. 2022, 368, 01015. [Google Scholar] [CrossRef]
- Tyleckova, E.; Noskievicova, D. The role of big data in Industry 4.0 in mining industry in Serbia. CzOTO 2020, 2, 166–173. [Google Scholar] [CrossRef]
- Sishi, M.; Telukdarie, A. Implementation of Industry 4.0 technologies in the mining industry—A case study. Int. J. Min. Miner. Eng. 2020, 11, 1–23. [Google Scholar] [CrossRef]
- Hassani, H.; Komendantova, N.; Kroos, D.; Unger, S.; Yeganegi, M.R. Big Data and Energy Security: Impacts on Private Companies; National Economies and Societies. Internet Things 2022, 3, 29–59. [Google Scholar] [CrossRef]
- Duan, M.; Huang, Q.; Xu, R.; Wang, C.; Xu, J. Optimization of Shearer Drum Based on Multi-Objective Bat Algorithm with Grid (MOBA/G). Machines 2022, 10, 733. [Google Scholar] [CrossRef]
- Li, S.; Chen, J.; Liu, C. Overview on the Development of Intelligent Methods for Mineral Resource Prediction under the Background of Geological Big Data. Minerals 2022, 12, 616. [Google Scholar] [CrossRef]
- Liu, C.; Chen, J.; Li, S.; Qin, T. Construction of Conceptual Prospecting Model Based on Geological Big Data: A Case Study in Songtao-Huayuan Area, Hunan Province. Minerals 2022, 12, 669. [Google Scholar] [CrossRef]
- Stupar, D.I.; Ogrizovic, V.; Roser, J.; Vizintin, G. Analytical and Numerical Solution for Better Positioning in Mines with Potential Extending Application in Space Mining. Minerals 2022, 12, 640. [Google Scholar] [CrossRef]
- Lim, J.-H.; Kim, H.-W.; Hong, S.; Oh, J.-W.; Bae, D.-S. Simulation Technology Development for Dynamic Analysis of Mechanical System in Deep-Seabed Integrated Mining System Using Multibody Dynamics. Minerals 2022, 12, 498. [Google Scholar] [CrossRef]
- Zhou, B.; Chang, P.; Xu, G. Computational Fluid Dynamic Simulation of Inhaled Radon Dilution by Auxiliary Ventilation in a Stone-Coal Mine Laneway and Dosage Assessment of Miners. Processes 2019, 7, 515. [Google Scholar] [CrossRef]
- Xie, Z.; Zhang, N.; Meng, F.; Han, C.; An, Y.; Zhu, R. Deformation Field Evolution and Failure Mechanisms of Coal–Rock Combination Based on the Digital Speckle Correlation Method. Energies 2019, 12, 2511. [Google Scholar] [CrossRef]
- Kaminski, P.; Dyczko, A.; Prostanski, D. Virtual Simulations of a New Construction of the Artificial Shaft Bottom (Shaft Safety Platform) for Use in Mine Shafts. Energies 2021, 14, 2110. [Google Scholar] [CrossRef]
- Rozmus, M.; Tokarczyk, J.; Michalak, D.; Dudek, M.; Szewerda, K.; Rotkegel, M.; Lamot, A.; Roser, J. Application of 3D Scanning; Computer Simulations and Virtual Reality in the Redesigning Process of Selected Areas of Underground Transportation Routes in Coal Mining Industry. Energies 2021, 14, 2589. [Google Scholar] [CrossRef]
- Janus, J.; Ostrogorski, P. Underground Mine Tunnel Modelling Using Laser Scan Data in Relation to Manual Geometry Measurements. Energies 2022, 15, 2537. [Google Scholar] [CrossRef]
- Xue, G.; Li, R.; Liu, S.; Wei, J. Research on Underground Coal Mine Map Construction Method Based on LeGO-LOAM Improved Algorithm. Energies 2022, 15, 6256. [Google Scholar] [CrossRef]
- Wang, J.; Zhao, H.; Bi, L.; Wang, L. Implicit 3D Modeling of Ore Body from Geological Boreholes Data Using Hermite Radial Basis Functions. Minerals 2018, 8, 443. [Google Scholar] [CrossRef]
- Martelet, G.; Gloaguen, E.; Dossing, A.; Lima Simoes da Silva, E.; Linde, J.; Rasmussen, T.M. Airborne/UAV Multisensor Surveys Enhance the Geological Mapping and 3D Model of a Pseudo-Skarn Deposit in Ploumanach; French Brittany. Minerals 2021, 11, 1259. [Google Scholar] [CrossRef]
- Odeyar, P.; Apel, D.B.; Hall, R.; Zon, B.; Skrzypkowski, K. A Review of Reliability and Fault Analysis Methods for Heavy Equipment and Their Components Used in Mining. Energies 2022, 15, 6263. [Google Scholar] [CrossRef]
- Gackowiec, P.; Brzychczy, E.; Kesek, M. Enhancement of Machinery Activity Recognition in a Mining Environment with GPS Data. Energies 2021, 14, 3422. [Google Scholar] [CrossRef]
- Zou, G.; Liu, H.; Ren, K.; Deng, B.; Xue, J. Automatic Recognition Based on Convolutional Neural Network. Energies 2022, 15, 3758. [Google Scholar] [CrossRef]
- Khan, A.U.; Salman, S.; Muhammad, K.; Habib, M. Modelling Coal Dust Explosibility of Khyber Pakhtunkhwa Coal Using Random Forest Algorithm. Energies 2022, 15, 3169. [Google Scholar] [CrossRef]
- Yang, J.; Chang, B.; Zhang, Y.; Luo, W. PCViT: A Pre-Convolutional ViT Coal Gangue Identification Method. Energies 2022, 15, 4189. [Google Scholar] [CrossRef]
- Ouanan, H.; Abdelwahed, H. Image processing and machine learning applications in mining industry: Mine 4.0. In Proceedings of the 2019 International Conference on Intelligent Systems and Advanced Computing Sciences (ISACS), Taza, Morocco, 26–27 December 2019; pp. 2–5. [Google Scholar] [CrossRef]
- Radchenko, D.; Bondarenko, B. Mining engineering system as an energy asset in industry 4.0. E3S Web Conf. 2018, 58, 01009. [Google Scholar] [CrossRef]
- Kim, H.; Choi, Y. Autonomous Driving Robot that Drives and Returns along a Planned Route in Underground Mines by Recognizing Road Signs. Appl. Sci. 2021, 11, 10235. [Google Scholar] [CrossRef]
- Szrek, J.; Jakubiak, J.; Zimroz, R. A Mobile Robot-Based System for Automatic Inspection of Belt Conveyors in Mining Industry. Energies 2022, 15, 327. [Google Scholar] [CrossRef]
- Dabek, P.; Szrek, J.; Zimroz, R.; Wodecki, J. An Automatic Procedure for Overheated Idler Detection in Belt Conveyors Using Fusion of Infrared and RGB Images Acquired during UGV Robot Inspection. Energies 2022, 15, 601. [Google Scholar] [CrossRef]
- Stachowiak, M.; Koperska, W.; Stefaniak, P.; Skoczylas, A.; Anufriiev, S. Procedures of Detecting Damage to a Conveyor Belt with Use of an Inspection Legged Robot for Deep Mine Infrastructure. Minerals 2021, 11, 1040. [Google Scholar] [CrossRef]
- Bamford, T.; Medinac, F.; Esmaeili, K. Continuous Monitoring and Improvement of the Blasting Process in Open Pit Mines Using Unmanned Aerial Vehicle Techniques. Remote Sens. 2020, 12, 2801. [Google Scholar] [CrossRef]
- Shahmoradi, J.; Talebi, E.; Roghanchi, P.; Hassanalian, M. A Comprehensive Review of Applications of Drone Technology in the Mining Industry. Drones 2020, 4, 34. [Google Scholar] [CrossRef]
- Porras, D.; Carrasco, J.; Carrasco, P.; Alfageme, S.; Gonzalez-Aguilera, D.; Lopez Guijarro, R. Drone Magnetometry in Mining Research. An Application in the Study of Triassic Cu–Co–Ni Mineralizations in the Estancias Mountain Range; Almeria (Spain). Drones 2021, 5, 151. [Google Scholar] [CrossRef]
- Russell, E.; Padró, J.-C.; Montero, P.; Domingo-Marimon, C.; Carabassa, V. Relief Modeling in the Restoration of Extractive Activities Using Drone Imagery. Sensors 2023, 23, 2097. [Google Scholar] [CrossRef]
- Martinez Rocamora, B., Jr.; Lima, R.R.; Samarakoon, K.; Rathjen, J.; Gross, J.N.; Pereira, G.A.S. Oxpecker: A Tethered UAV for Inspection of Stone-Mine Pillars. Drones 2023, 7, 73. [Google Scholar] [CrossRef]
- Zhao, X.; Chong, J.; Qi, X.; Yang, Z. Vision Object-Oriented Augmented Sampling-Based Autonomous Navigation for Micro Aerial Vehicles. Drones 2021, 5, 107. [Google Scholar] [CrossRef]
- Bi, L.; Wang, Z.; Wu, Z.; Zhang, Y. A New Reform of Mining Production and Management Modes under Industry 4.0: Cloud Mining Mode. Appl. Sci. 2022, 12, 2781. [Google Scholar] [CrossRef]
- Poormirzaee, R.; Hosseini, S.S.; Taghizadeh, R. Selection of industry 4.0 strategies to implement smart mining policy. J. Miner. Resour. Eng. 2022, 1, 15–68. [Google Scholar] [CrossRef]
- Mammadli, A.; Barakos, G.; Islam, M.A.; Mischo, H.; Hitch, M. Development of a Smart Computational Tool for the Evaluation of Co- and By-Products in Mining Projects Using Chovdar Gold Ore Deposit in Azerbaijan as a Case Study. Mining 2022, 2, 487–510. [Google Scholar] [CrossRef]
- Yedla, A.; Kakhki, F.D.; Jannesari, A. Predictive Modeling for Occupational Safety Outcomes and Days Away from Work Analysis in Mining Operations. Int. J. Environ. Res. Public Health 2020, 17, 7054. [Google Scholar] [CrossRef] [PubMed]
- Zengin, Y.; Naktiyok, S.; Kaygın, E.; Kavak, O.; Topçuoğlu, E. An Investigation upon Industry 4.0 and Society 5.0 within the Context of Sustainable Development Goals. Sustainability 2021, 13, 2682. [Google Scholar] [CrossRef]
- Tyagi, A.K.; Dananjayan, S.; Agarwal, D.; Thariq Ahmed, H.F. Blockchain—Internet of Things Applications: Opportunities and Challenges for Industry 4.0 and Society 5.0. Sensors 2023, 23, 947. [Google Scholar] [CrossRef]
- Toker, K. A Catalyst for Social Economy: Society 5.0. In Making the Planet More Habitable: Business Perspectives for Social Economy; Toker, K., Ed.; Istanbul University Press: Istanbul, Turkey, 2023; pp. 248–281. [Google Scholar] [CrossRef]
- Jamett, I.; Santibanez Gonzalez, E.D.R.; Jimenez, Y.; Carrasco, P. Toward a Circular Economy in the Copper Mining Industry. In Handbook of Smart Materials, Technologies and Devices; Hussain, C.M., Di Sia, P., Eds.; Springer: New York, NY, USA, 2021; pp. 1–21. [Google Scholar] [CrossRef]
- Tiganj, J.; Kai, L.; Tobias, R.; Kretschmann, J. German Post-Mining as a Role Model for Developments in China. Glueckauf Min. Report. 2021, 157, 41–49. [Google Scholar]
- Everingham, J.-A.; Svobodova, K.; Lebre, E.; Owen, J.R.; Worden, S. Comparative capacity of global mining regions to transition to a post-mining future. Extr. Ind. Soc. 2022, 8, 101136. [Google Scholar] [CrossRef]
- Kaneda, S.; Krištůfek, V.; Baldrian, P.; Malý, S.; Frouz, J. Changes in Functional Response of Soil Microbial Community along Chronosequence of Spontaneous Succession on Post Mining Forest Sites Evaluated by Biolog and SIR Methods. Forests 2019, 10, 1005. [Google Scholar] [CrossRef]
- Nascimento, S.V.d.; Costa, P.H.d.O.; Herrera, H.; Caldeira, C.F.; Gastauer, M.; Ramos, S.J.; Oliveira, G.; Valadares, R.B.d.S. Proteomic Profiling and Rhizosphere-Associated Microbial Communities Reveal Adaptive Mechanisms of Dioclea apurensis Kunth in Eastern Amazon’s Rehabilitating Minelands. Plants 2022, 11, 712. [Google Scholar] [CrossRef]
- Pietrzykowski, M.; Misebo, A.M.; Pająk, M.; Woś, B.; Sroka, K.; Chodak, M. Impact of Tree Species and Substrates on the Microbial and Physicochemical Properties of Reclaimed Mine Soil in the Novel Ecosystems. Forests 2022, 13, 1858. [Google Scholar] [CrossRef]
- Bierza, W.; Woźniak, G.; Kompała-Bąba, A.; Magurno, F.; Malicka, M.; Chmura, D.; Błońska, A.; Jagodziński, A.M.; Piotrowska-Seget, Z. The Effect of Plant Diversity and Soil Properties on Soil Microbial Biomass and Activity in a Novel Ecosystem. Sustainability 2023, 15, 4880. [Google Scholar] [CrossRef]
- Ignatyeva, M.; Yurak, V.; Pustokhina, N. Recultivation of Post-Mining Disturbed Land: Review of Content and Comparative Law and Feasibility Study. Resources 2020, 9, 73. [Google Scholar] [CrossRef]
- Ionica, A.; Samuil, I.; Leba, M.; Toderas, M. The Path of Petrila Mining Area towards Future Industrial Heritage Tourism Seen through the Lenses of Past and Present. Sustainability 2020, 12, 9922. [Google Scholar] [CrossRef]
- Ietler, D.; Farnham, A.; de Hoogh, K.; Winkler, M.S. Quantification of Annual Settlement Growth in Rural Mining Areas Using Machine Learning. Remote Sens. 2020, 12, 235. [Google Scholar] [CrossRef]
- Farmaki, P.; Tranoulidis, A.; Kouletsos, T.; Giourka, P.; Katarachia, A. Mining Transition and Hydropower Energy in Greece—Sustainable Governance of Water Resources Management in a Post-Lignite Era: The Case of Western Macedonia, Greece. Water 2021, 13, 1878. [Google Scholar] [CrossRef]
- Bajcar, A.; Szczepiński, J.; Rogosz, B. Bathymetry Surveys of Post-Mining Pit Lakes Formed after Exploitation of Lignite. Mater. Proc. 2021, 5, 117. [Google Scholar] [CrossRef]
- Czerwińska-Kayzer, D.; Kleiber, T.; Wolna-Maruwka, A.; Frankowski, P.; Staniszewski, R.; Kayzer, D. Sustainable Use of Organic Matter Obtained from the Bottom of a Post-Mining Pit Reservoir—A Case Study on the Creation of Raduszyn Lake in Poland. Energies 2023, 16, 2223. [Google Scholar] [CrossRef]
- Feng, H.; Wang, F.; Song, G.; Liu, L. Digital Transformation on Enterprise Green Innovation: Effect and Transmission Mechanism. Int. J. Environ. Res. Public Health 2022, 19, 10614. [Google Scholar] [CrossRef]
- Łupieżowiec, M.; Rybak, J.; Różański, Z.; Dobrzycki, P.; Jędrzejczyk, W. Design and Construction of Foundations for Industrial Facilities in the Areas of Former Post-Mining Waste Dumps. Energies 2022, 15, 5766. [Google Scholar] [CrossRef]
- Țoc, S.; Alexandrescu, F.M. Post-Coal Fantasies: An Actor-Network Theory-Inspired Critique of Post-Coal Development Strategies in the Jiu Valley, Romania. Land 2022, 11, 1022. [Google Scholar] [CrossRef]
- Guzyr’, V.V. Innovative ESG-Transformation of Firms as a Global Trend of Sustainable Development. Econ. Innov. Manag. 2022, 1, 33–43. [Google Scholar] [CrossRef]
- Jimenez-Paredes, A.E.; Alfaro-Saldana, E.F.; Hernandez-Sanchez, A.; Garcia-Meza, J.V. An Autochthonous Acidithiobacillus ferrooxidans Metapopulation Exploited for Two-Step Pyrite Biooxidation Improves Au/Ag Particle Release from Mining Waste. Mining 2021, 1, 335–350. [Google Scholar] [CrossRef]
- Cardoso, A.F.; da Silva, R.d.S.S.; Prado, I.G.d.O.; Bitencourt, J.A.P.; Gastauer, M. Acquiring Iron-Reducing Enrichment Cultures: Environments, Methods and Quality Assessments. Microorganisms 2023, 11, 448. [Google Scholar] [CrossRef] [PubMed]
- Rabia, H.; Ould Hamou, M.; Kasperkiewicz, K.; Krzykawski, T.; Malicka, M.; Potocka, I.; Bodnaruk, I.; Merchichi, A.; Skowronek, M.; Augustyniak, M. Native Bacteria Isolated from Phosphate Deposits Reveal Efficient Metal Biosorption and Adhesion to Ore Particles. Minerals 2023, 13, 388. [Google Scholar] [CrossRef]
- Yang, W.; Xue, M.; Wang, Y.; Long, T.; Deng, S.; Deng, B.; Fang, N. Evaluation of Enterprise Green Mine Construction Based on DPSIR Model. Int. J. Environ. Res. Public Health 2023, 20, 4932. [Google Scholar] [CrossRef]
- Nitlarp, T.; Kiattisin, S. The Impact Factors of Industry 4.0 on ESG in the Energy Sector. Sustainability 2022, 14, 9198. [Google Scholar] [CrossRef]
- Margherita, E.G.; Braccini, A.M. Industry 4.0 Technologies in Flexible Manufacturing for Sustainable Organizational Value: Reflections from a Multiple Case Study of Italian Manufacturers. Inf. Syst. Front. 2020, 20, 10047. [Google Scholar] [CrossRef]
- Plakitkin, Y.A.; Plakitkina, L.S. Digitization of the Russian coal sector economy—From Industry 4.0 to Society 5.0. Min. Ind. J. 2018, 4, 22–30. [Google Scholar] [CrossRef]
- De Souza, R.O.; Ferenhof, H.A.; Forcellini, F.A. Industry 4.0 and Industry 5.0 from the Lean Perspective. Int. J. Manag. Knowl. Learn. 2022, 11, 145–155. [Google Scholar] [CrossRef]














| The Ladders of Industrial Development | Achievements | Main Technological Innovations | Ladder of Geotechnology Development | Specific Innovations in Mining Industry |
|---|---|---|---|---|
| Industry 1.0 End of the 17th–first half of the 19th centuries | The first high-performance machines | Steam engines, coke producing, first machines | Mining 1.0 | Replacement of manual labor by machines in secondary processes |
| Industry 2.0 End of the 19th century–beginning of 20th centuries | Creation of production complexes based on electrified equipment | Electrification, strong steels and alloys, conveyor production, petrochemistry, automobiles | Mining 2.0 | Replacement of manual labor by machines in primary processes |
| Industry 3.0 1970–1990th | Robotization of individual processes | Automation, analog computing, and control systems | Mining 3.0 | High-specific productivity equipment, analog telemetry |
| Industry 4.0 2000th–present time | Replacing human intelligence with “artificial one” in a number of areas | Deep digitalization, Internet of Things, artificial intelligence, convergent technologies | Mining 4.0 | Unmanned technologies, remote process control, digital simulation |
| Industry 5.0 2050th (estimated time of expansion) | Synergy between humans and autonomous machines | Artificial intelligence as a main mean of production, Internet of Everything, cyber-physical systems, data mining, o-bots, ubiquitous augmented reality | Mining 5.0 | Unmanned mining by collaborative robots, blockchain in control and management, postmining, ESG, digital tweens, machine learning |
Disclaimer/Publisher’s Note: The statements, opinions and data contained in all publications are solely those of the individual author(s) and contributor(s) and not of MDPI and/or the editor(s). MDPI and/or the editor(s) disclaim responsibility for any injury to people or property resulting from any ideas, methods, instructions or products referred to in the content. |
© 2023 by the authors. Licensee MDPI, Basel, Switzerland. This article is an open access article distributed under the terms and conditions of the Creative Commons Attribution (CC BY) license (https://creativecommons.org/licenses/by/4.0/).
Share and Cite
Zhironkin, S.; Ezdina, N. Review of Transition from Mining 4.0 to Mining 5.0 Innovative Technologies. Appl. Sci. 2023, 13, 4917. https://doi.org/10.3390/app13084917
Zhironkin S, Ezdina N. Review of Transition from Mining 4.0 to Mining 5.0 Innovative Technologies. Applied Sciences. 2023; 13(8):4917. https://doi.org/10.3390/app13084917
Chicago/Turabian StyleZhironkin, Sergey, and Natalya Ezdina. 2023. "Review of Transition from Mining 4.0 to Mining 5.0 Innovative Technologies" Applied Sciences 13, no. 8: 4917. https://doi.org/10.3390/app13084917
APA StyleZhironkin, S., & Ezdina, N. (2023). Review of Transition from Mining 4.0 to Mining 5.0 Innovative Technologies. Applied Sciences, 13(8), 4917. https://doi.org/10.3390/app13084917

