A Vision Detection Scheme Based on Deep Learning in a Waste Plastics Sorting System
Abstract
1. Introduction
- 1.
- A plastic detection algorithm based on improved YOLOX [36]. The algorithm achieves a better trade-off between detection accuracy and inference speed. It classifies and localizes plastics by capturing appearance features.
- 2.
- A plastic tracking algorithm based on improved DeepSORT [37]. The algorithm performs tracking based on the output information of the detector. It transforms multiple object tracking into a problem of data association of detection results to achieve object deduplication.
- 3.
- An information acquisition method based on virtual two-line detection. The method combines the plastic detection algorithm and the plastic tracking algorithm. To save computational resources, two virtual detection lines are set up to constitute the plastic detection area for filtering and extracting relevant information. It realizes an efficient real-time dynamic detection method.
- 4.
- For the acquisition of plastic information, the combination of minimum bounding rectangle, image mask, and the topK algorithm to calculate the angle and height, using a Kalman filter for real-time filtering of velocity. The system is no longer external to other sensors, giving full play to the role and advantages of vision detection technology and improving the flexibility and versatility of the system.
2. System Overview
3. Materials and Methods
3.1. Dataset Description
3.2. Object Detection
3.2.1. YOLOX
3.2.2. Data Augmentation
3.2.3. Deployment and Acceleration
3.3. Multiple Object Tracking
3.3.1. DeepSORT
3.3.2. Deep Cosine Metric Learning and Optimization
3.3.3. Metrics and Optimization of Matching
- 1.
- When there is no intersection between the detection box and the prediction box, the relative distance between the two cannot be reflected at this time. This case is shown in Figure 7.
- 2.
- When the intersection of the detection box and the prediction box exists and is equal, it is impossible to distinguish the matching effect in different overlapping states using . This case is shown in Figure 8.
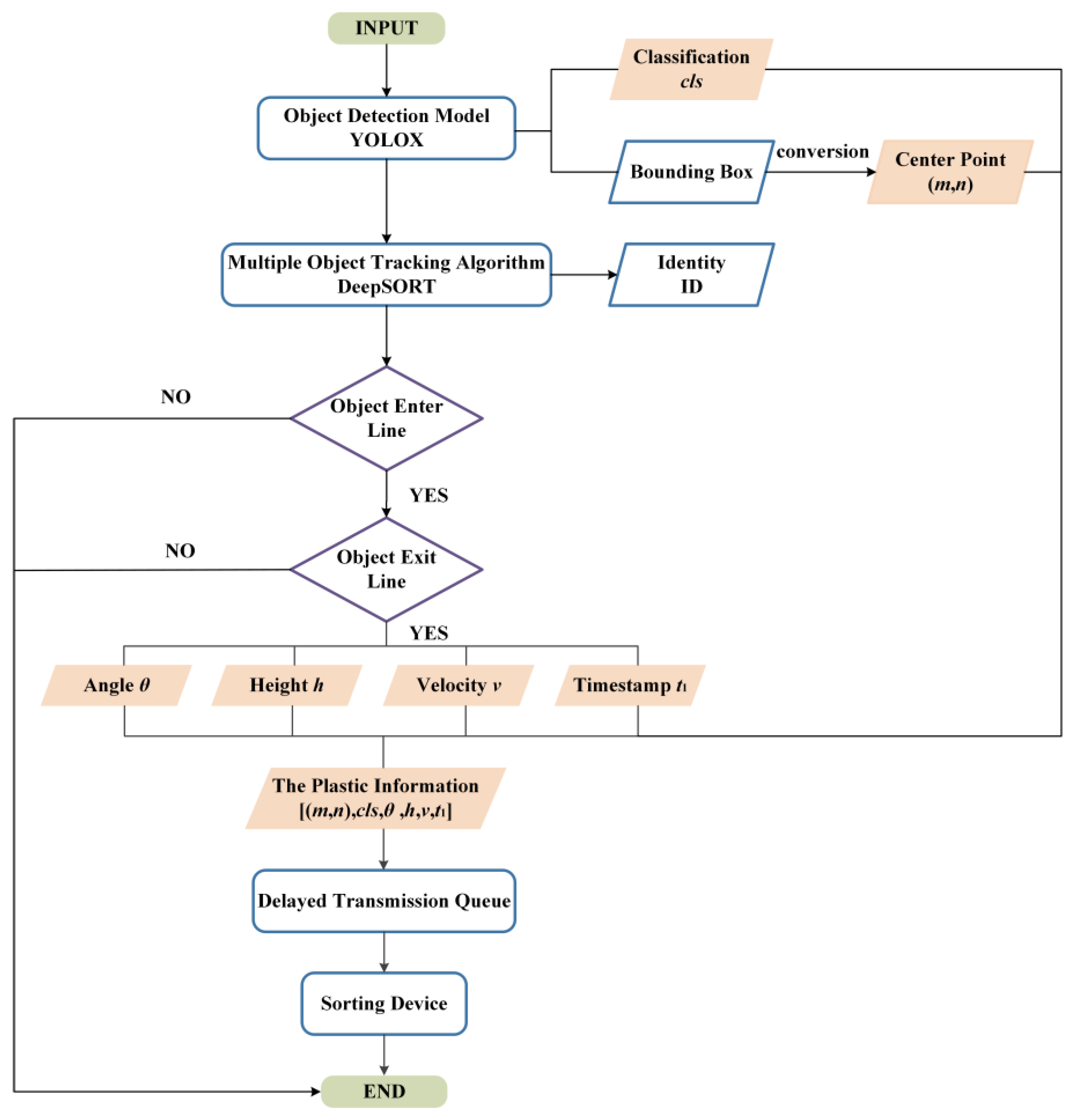
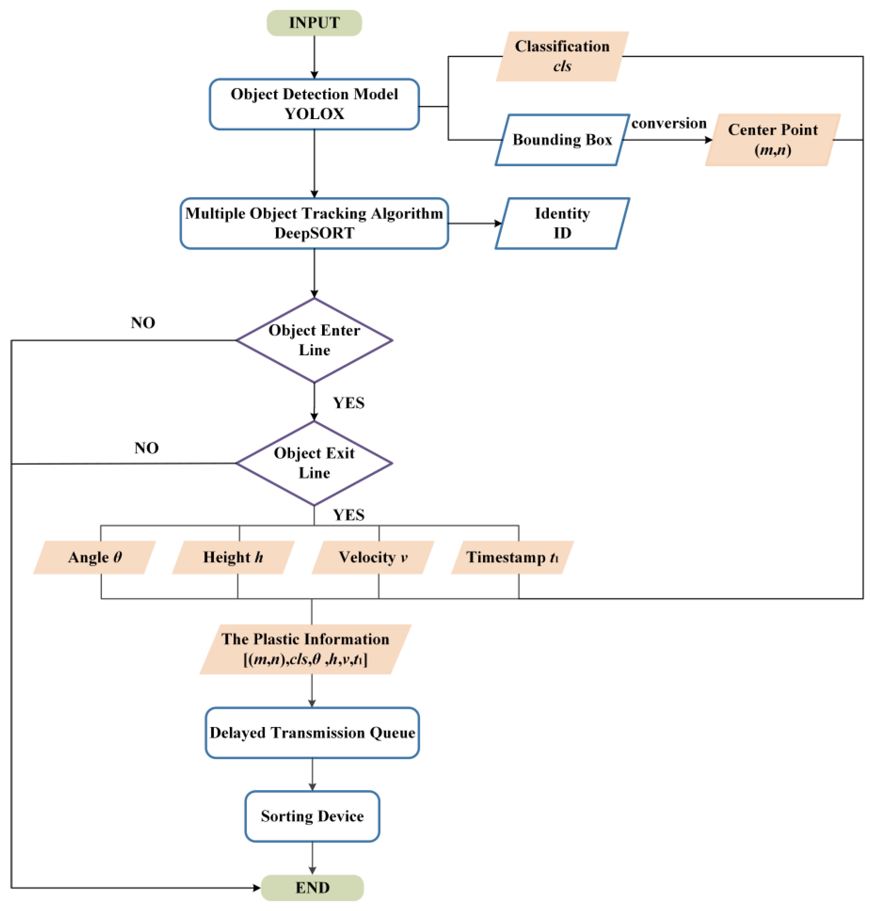
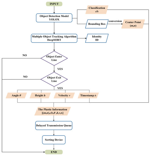
3.4. Workflow of Plastic Dynamic Detection
3.4.1. Information Acquisition Logic Based on Virtual Two-Line Detection
3.4.2. Calculation of Plastic Angle
3.4.3. Calculation of Plastic Height
- 1.
- To obtain the height information of the non-black region in Figure 15c, only non-zero values are selected. Tile them as a one-dimensional list of length .
- 2.
- The topK algorithm is adopted to obtain the first small values.
- 3.
- To reduce the interference of the plastic surface bulge or the camera measurement error, the topK algorithm is again used to remove the first values in the obtained values of (2). The distance set U can be obtained.
- 4.
- The height of the object is minus the mean of all data in the set U. The equation is as follows:where , is 5, and is 40. Theoretically, the height is obtained from the 7/40 top area of the object. For plastic with an uneven surface, the integrated vacuum sucker can successfully grasp it by sucking only a small part of the top area.
3.4.4. Calculation of Plastic Velocity
4. Experimental Results and Discussion
4.1. Experimental Configuration
4.1.1. Evaluation Indicators
4.1.2. Experimental Environment
4.2. Experiments of Plastic Detection
4.2.1. Influence of Data Augmentation on Performance
4.2.2. Influence of Deployment Acceleration on Performance
4.3. Experiments of Plastic Tracking
4.3.1. Training of Feature Extraction Network
4.3.2. The Improvement of DeepSORT
4.4. Performance Test of Waste Plastics Sorting System
5. Conclusions
Author Contributions
Funding
Institutional Review Board Statement
Informed Consent Statement
Data Availability Statement
Conflicts of Interest
References
- Huang, S.; Wang, H.; Ahmad, W.; Ahmad, A.; Ivanovich Vatin, N.; Mohamed, A.M.; Deifalla, A.F.; Mehmood, I. Plastic Waste Management Strategies and Their Environmental Aspects: A Scientometric Analysis and Comprehensive Review. Int. J. Environ. Res. Public Health 2022, 19, 4556. [Google Scholar] [CrossRef] [PubMed]
- OECD. Global Plastics Outlook; OECD: Paris, France, 2022. [Google Scholar]
- Fu, S.C.; Fang, Y.; Yuan, H.X.; Tan, W.J.; Dong, Y.W. Effect of the medium’s density on the hydrocyclonic separation of waste plastics with different densities. Waste Manag. 2017, 67, 27–31. [Google Scholar] [CrossRef] [PubMed]
- Pita, F.; Castilho, A. Separation of plastics by froth flotation. The role of size, shape and density of the particles. Waste Manag. 2017, 60, 91–99. [Google Scholar] [CrossRef]
- Felsing, S.; Kochleus, C.; Buchinger, S.; Brennholt, N.; Stock, F.; Reifferscheid, G. A new approach in separating microplastics from environmental samples based on their electrostatic behavior. Environ. Pollut. 2018, 234, 20–28. [Google Scholar] [CrossRef]
- Shuliang, Z.; Yiqiang, L.; Dewen, T. Analysis of horizontal air-separator field of municipal solid waste based on CFD. Adv. Mater. Res. 2014, 1030–1032, 1155–1162. [Google Scholar] [CrossRef]
- Wu, X.Y.; Li, J.; Yao, L.P.; Xu, Z.M. Auto-sorting commonly recovered plastics from waste household appliances and electronics using near-infrared spectroscopy. J. Clean. Prod. 2020, 246, 118732. [Google Scholar] [CrossRef]
- Yang, J.C.; Wang, C.G.; Jiang, B.; Song, H.B.; Meng, Q.G. Visual Perception Enabled Industry Intelligence: State of the Art, Challenges and Prospects. IEEE Trans. Ind. Inform. 2021, 17, 2204–2219. [Google Scholar] [CrossRef]
- Javaid, M.; Haleem, A.; Singh, R.P.; Rab, S.; Suman, R. Exploring impact and features of machine vision for progressive industry 4.0 culture. Sens. Int. 2022, 3, 100132. [Google Scholar] [CrossRef]
- Xia, W.J.; Jiang, Y.P.; Chen, X.H.; Zhao, R. Application of machine learning algorithms in municipal solid waste management: A mini review. Waste Manag. Res. 2022, 40, 609–624. [Google Scholar] [CrossRef]
- Torres-García, A.; Rodea-Aragón, O.; Longoria-Gandara, O.; Sánchez-García, F.; González-Jiménez, L.E. Intelligent Waste Separator. Comput. Y Sist. 2015, 19, 487–500. [Google Scholar] [CrossRef]
- Özkan, K.; Ergin, S.; Işık, Ş.; Işıklı, İ. A new classification scheme of plastic wastes based upon recycling labels. Waste Manag. 2015, 35, 29–35. [Google Scholar] [CrossRef] [PubMed]
- Paulraj, S.G.; Hait, S.; Thakur, A. Automated municipal solid waste sorting for recycling using a mobile manipulator. In Proceedings of the ASME 2016 International Design Engineering Technical Conferences and Computers and Information in Engineering Conference, IDETC/CIE 2016, Charlotte, NC, USA, 21–24 August 2016. [Google Scholar]
- Wang, Z.; Peng, B.; Huang, Y.; Sun, G. Classification for plastic bottles recycling based on image recognition. Waste Manag. 2019, 88, 170–181. [Google Scholar] [CrossRef] [PubMed]
- Tan, Z.; Fei, Z.; Zhao, B.; Yang, J.; Xu, X.; Wang, Z. Identification for Recycling Polyethylene Terephthalate (PET) Plastic Bottles by Polarization Vision. IEEE Access 2021, 9, 27510–27517. [Google Scholar] [CrossRef]
- Lin, K.; Zhao, Y.; Kuo, J.-H.; Deng, H.; Cui, F.; Zhang, Z.; Zhang, M.; Zhao, C.; Gao, X.; Zhou, T.; et al. Toward smarter management and recovery of municipal solid waste: A critical review on deep learning approaches. J. Clean. Prod. 2022, 346, 130943. [Google Scholar] [CrossRef]
- Tamin, O.; Moung, E.G.; Dargham, J.A.; Yahya, F.; Omatu, S.; Angeline, L. Machine Learning for Plastic Waste Detection: State-of-the-art, Challenges, and Solutions. In Proceedings of the 2022 International Conference on Communications, Information, Electronic and Energy Systems (CIEES), Veliko Tarnovo, Bulgaria, 24–26 November 2022; pp. 1–6. [Google Scholar]
- Srinilta, C.; Kanharattanachai, S. Municipal Solid Waste Segregation with CNN. In Proceedings of the 2019 5th International Conference on Engineering, Applied Sciences and Technology (ICEAST), Luang Prabang, Laos, 2–5 July 2019. [Google Scholar]
- Zhang, Q.; Zhang, X.; Mu, X.; Wang, Z.; Tian, R.; Wang, X.; Liu, X. Recyclable waste image recognition based on deep learning. Resour. Conserv. Recycl. 2021, 171, 105636. [Google Scholar] [CrossRef]
- Wu, T.-W.; Zhang, H.; Peng, W.; Lü, F.; He, P.-J. Applications of convolutional neural networks for intelligent waste identification and recycling: A review. Resour. Conserv. Recycl. 2023, 190, 106813. [Google Scholar] [CrossRef]
- Zhao, Z.-Q.; Zheng, P.; Xu, S.-T.; Wu, X. Object Detection With Deep Learning: A Review. IEEE Trans. Neural Netw. Learn. Syst. 2019, 30, 3212–3232. [Google Scholar] [CrossRef]
- Guo, Z.; Wang, C.; Yang, G.; Huang, Z.; Li, G. MSFT-YOLO: Improved YOLOv5 Based on Transformer for Detecting Defects of Steel Surface. Sensors 2022, 22, 3467. [Google Scholar] [CrossRef]
- Zhao, J.; Zhang, X.; Yan, J.; Qiu, X.; Yao, X.; Tian, Y.; Zhu, Y.; Cao, W. A Wheat Spike Detection Method in UAV Images Based on Improved YOLOv5. Remote Sens. 2021, 13, 3095. [Google Scholar] [CrossRef]
- Wu, P.; Li, H.; Zeng, N.; Li, F. FMD-Yolo: An efficient face mask detection method for COVID-19 prevention and control in public. Image Vis. Comput. 2022, 117, 104341. [Google Scholar] [CrossRef]
- Arnold, E.; Dianati, M.; De Temple, R.; Fallah, S. Cooperative Perception for 3D Object Detection in Driving Scenarios Using Infrastructure Sensors. IEEE Trans. Intell. Transp. Syst. 2022, 23, 1852–1864. [Google Scholar] [CrossRef]
- Ye, A.; Pang, B.; Jin, Y.; Cui, J. A YOLO-based Neural Network with VAE for Intelligent Garbage Detection and Classification. In Proceedings of the 2020 3rd International Conference on Algorithms, Computing and Artificial Intelligence, Sanya China, 24–26 December 2020. [Google Scholar]
- Melinte, D.O.; Travediu, A.-M.; Dumitriu, D.N. Deep Convolutional Neural Networks Object Detector for Real-Time Waste Identification. Appl. Sci. 2020, 10, 7301. [Google Scholar] [CrossRef]
- Zhang, Q.; Yang, Q.F.; Zhang, X.J.; Wei, W.; Bao, Q.; Su, J.Q.; Liu, X.Y. A multi-label waste detection model based on transfer learning. Resour. Conserv. Recycl. 2022, 181, 106235. [Google Scholar] [CrossRef]
- Mao, W.L.; Chen, W.C.; Fathurrahman, H.I.K.; Lin, Y.H. Deep learning networks for real-time regional domestic waste detection. J. Clean. Prod. 2022, 344, 131096. [Google Scholar] [CrossRef]
- Chen, Z.H.; Zou, H.B.; Wang, Y.; Wang, Y.B.; Liang, B.Y. Multi-task Detection System for Garbage Sorting base on High-order Fusion of Convolutional Feature Hierarchical Representation. In Proceedings of the 37th Chinese Control Conference (CCC), Wuhan, China, 25–27 July 2018; pp. 5426–5430. [Google Scholar]
- Lee, S.-H.; Yeh, C.-H. A highly efficient garbage pick-up embedded system based on improved SSD neural network using robotic arms. J. Ambient Intell. Smart Environ. 2022, 14, 405–421. [Google Scholar] [CrossRef]
- Seredkin, A.V.; Tokarev, M.P.; Plohih, I.A.; Gobyzov, O.A.; Markovich, D.M. Development of a method of detection and classification of waste objects on a conveyor for a robotic sorting system. J. Phys. Conf. Ser. 2019, 1359, 012127. [Google Scholar] [CrossRef]
- Chen, X.; Jia, Y.; Tong, X.; Li, Z. Research on Pedestrian Detection and DeepSort Tracking in Front of Intelligent Vehicle Based on Deep Learning. Sustainability 2022, 14, 9281. [Google Scholar] [CrossRef]
- Chen, C.; Liu, B.; Wan, S.; Qiao, P.; Pei, Q. An Edge Traffic Flow Detection Scheme Based on Deep Learning in an Intelligent Transportation System. IEEE Trans. Intell. Transp. Syst. 2021, 22, 1840–1852. [Google Scholar] [CrossRef]
- Hancu, O.; Rad, C.R.; Lapusan, C.; Brisan, C. Aspects concerning the optimal development of robotic systems architecture for waste sorting tasks. IOP Conf. Ser. Mater. Sci. Eng. 2018, 444, 052029. [Google Scholar] [CrossRef]
- Ge, Z.; Liu, S.; Wang, F.; Li, Z.; Sun, J. Yolox: Exceeding yolo series in 2021. arXiv 2021, arXiv:2107.08430. [Google Scholar]
- Wojke, N.; Bewley, A.; Paulus, D. Simple online and realtime tracking with a deep association metric. In Proceedings of the 24th IEEE International Conference on Image Processing, ICIP 2017, Beijing, China, 17–20 September 2017; pp. 3645–3649. [Google Scholar]
- Bochkovskiy, A.; Wang, C.-Y.; Liao, H.-Y.M. Yolov4: Optimal speed and accuracy of object detection. arXiv 2020, arXiv:2004.10934. [Google Scholar]
- Zhang, H.; Cisse, M.; Dauphin, Y.N.; Lopez-Paz, D. MixUp: Beyond empirical risk minimization. In Proceedings of the 6th International Conference on Learning Representations, ICLR 2018, Vancouver, BC, Canada, 30 April–3 May 2018. [Google Scholar]
- Zagoruyko, S.; Komodakis, N. Wide Residual Networks. arXiv 2016, arXiv:1605.07146. [Google Scholar]
- Ma, N.; Zhang, X.; Zheng, H.-T.; Sun, J. Shufflenet V2: Practical guidelines for efficient cnn architecture design. In Proceedings of the 15th European Conference on Computer Vision, ECCV 2018, Munich, Germany, 8–14 September 2018; pp. 122–138. [Google Scholar]
- Yu, J.; Jiang, Y.; Wang, Z.; Cao, Z.; Huang, T. UnitBox: An advanced object detection network. In Proceedings of the 24th ACM Multimedia Conference, MM 2016, Amsterdam, UK, 15–19 October 2016; pp. 516–520. [Google Scholar]
- Zheng, Z.; Wang, P.; Liu, W.; Li, J.; Ye, R.; Ren, D. Distance-IoU loss: Faster and better learning for bounding box regression. In Proceedings of the 34th AAAI Conference on Artificial Intelligence, AAAI 2020, New York, NY, USA, 7–12 February 2020; pp. 12993–13000. [Google Scholar]
- Canny, J. A Computational Approach to Edge Detection. IEEE Trans. Pattern Anal. Mach. Intell. 1986, PAMI-8, 679–698. [Google Scholar] [CrossRef]
- Sklansky, J. Finding the convex hull of a simple polygon. Pattern Recognit. Lett. 1982, 1, 79–83. [Google Scholar] [CrossRef]
- Loshchilov, I.; Hutter, F. SGDR: Stochastic gradient descent with warm restarts. In Proceedings of the 5th International Conference on Learning Representations, ICLR 2017, Toulon, France, 24–26 April 2017. [Google Scholar]




















| Category | Number |
|---|---|
| Wash supplies bottle | 2010 |
| Beverage bottle | 1704 |
| Tetra Pak | 1226 |
| Express package | 696 |
| Tableware box | 611 |
| Data Augmentation | mAP/% |
|---|---|
| No augmentation | 90.98 |
| Traditional | 91.13 |
| Mosaic | 91.23 |
| Mixup | 91.67 |
| Traditional + mosaic | 91.61 |
| Traditional + mixup | 92.03 |
| Mosaic + mixup | 92.29 |
| Traditional + mosaic + mixup | 92.55 |
| Category | |
|---|---|
| Wash supplies bottle | 79.07 |
| Beverage bottle | 68.49 |
| Tetra Pak | 89.34 |
| Express package | 90.77 |
| Tableware box | 84.61 |
| Strategy | Inference Time/ms |
|---|---|
| No acceleration | 17.371 |
| BN layer fusion | 17.025 |
| Mixed precision inference | 16.975 |
| BN layer fusion + mixed precision inference | 16.811 |
| The Base Model | The Improved Strategies | FN | ID Sw | MOTA/% | |||
|---|---|---|---|---|---|---|---|
| Experiment | Improved YOLOX | ShuffleNet | Diou | ||||
| YOLOX + DeepSORT | A | 3481 | 4 | 81.06 | |||
| B | √ | 2387 | 14 | 86.61 | |||
| C | √ | √ | 2373 | 10 | 86.70 | ||
| D | √ | √ | 2242 | 2 | 87.37 | ||
| E | √ | √ | √ | 2230 | 1 | 87.45 | |
| The Number of Plastics | The Number of Accurate Detections | The Number of Accurate Sortings | Accuracy of Detection | The Success Rate of Sorting |
|---|---|---|---|---|
| 50 | 48 | 45 | 96% | 90% |
Disclaimer/Publisher’s Note: The statements, opinions and data contained in all publications are solely those of the individual author(s) and contributor(s) and not of MDPI and/or the editor(s). MDPI and/or the editor(s) disclaim responsibility for any injury to people or property resulting from any ideas, methods, instructions or products referred to in the content. |
© 2023 by the authors. Licensee MDPI, Basel, Switzerland. This article is an open access article distributed under the terms and conditions of the Creative Commons Attribution (CC BY) license (https://creativecommons.org/licenses/by/4.0/).
Share and Cite
Wen, S.; Yuan, Y.; Chen, J. A Vision Detection Scheme Based on Deep Learning in a Waste Plastics Sorting System. Appl. Sci. 2023, 13, 4634. https://doi.org/10.3390/app13074634
Wen S, Yuan Y, Chen J. A Vision Detection Scheme Based on Deep Learning in a Waste Plastics Sorting System. Applied Sciences. 2023; 13(7):4634. https://doi.org/10.3390/app13074634
Chicago/Turabian StyleWen, Shengping, Yue Yuan, and Jingfu Chen. 2023. "A Vision Detection Scheme Based on Deep Learning in a Waste Plastics Sorting System" Applied Sciences 13, no. 7: 4634. https://doi.org/10.3390/app13074634
APA StyleWen, S., Yuan, Y., & Chen, J. (2023). A Vision Detection Scheme Based on Deep Learning in a Waste Plastics Sorting System. Applied Sciences, 13(7), 4634. https://doi.org/10.3390/app13074634
