An Intelligent Waste Management Application Using IoT and a Genetic Algorithm–Fuzzy Inference System
Abstract
1. Introduction
- A rule base containing a number of fuzzy if–then rules;
- A database that determines the membership functions of the fuzzy sets used in the fuzzy rules;
- A decision-making unit that calculates the inference operations on the rules;
- A fuzzy interference that converts the inputs into degrees of match with semantic values;
- A defuzzification interference that converts the fuzzy results of inference into a specific output.
- Compare the input variables with the membership functions to determine the membership values of each semantic label. This is called “fuzzification”.
- Combine the membership values to determine the strength (weight) of every rule.
- Obtain the consequent (either crisp or fuzzy) of each rule based on the firing strength.
- Aggregate the qualified consequences to produce a crisp output. This is called defuzzification.

- A novel method for combining two technologies, namely IoT and fuzzy inference systems, to produce an ideal waste management solution.
- Bio and non-bio waste image classification using a fuzzy inference system.
- Long-range IoT waste monitoring using an Android application in real time.
2. Literature Review
3. Proposed Model
3.1. Internal Components
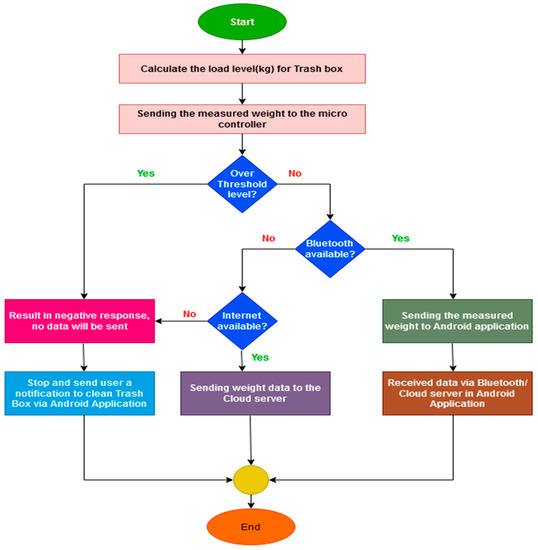
- Waste monitoring system: The waste monitoring system consists of an ultrasonic sensor. The sensor measures the proportion of the bin that is filled with waste. A Wi-Fi module is used to send information that can track the level of waste in the smart garbage bin so that overflow is prevented and smooth service is obtained.
- Waste segregation system: The segregation system uses the load cell and the servo motor.
3.2. Methodology of Genetic Algorithm–Fuzzy Inference System (GA-FIS)
- Seed Block
- A.
- Evaluator Block
- B.
- Parent Selector
- C.
- Evolutionary Operators
- D.
- Fuzzy Inference System
- If smart_bin_distance_sensor < 0.2 THEN;
- Bin is empty;
- Else if smart_bin_distance_ sensor > 0.2 AND smart_bin_distance_sensor < 0.6 THEN;
- Bin is partial_full;
- Else;
- Bin is Full.
- A.
- Real inputs: The numerical data are observed as GA characteristics. The inputs are non-fuzzy values.
- B.
- Fuzzify inputs: All fuzzy statements are resolved to a membership degree in the range of 0 to 1.
- C.
- Fuzzy rules: The if–then rule statements are utilized as given below:
- D.
- Ri: If (in1 is A1i) and … (inm is Ami)then (out1 is B1i) and … and (outn is Bni).
- E.
- Fuzzy operator applied to multi antecedents: If the antecedent has multiple fragments, antecedent is resolved to a single value between 0 and 1 is performed by fuzzy logic.
- F.
- Applying implication technique: The degree of support is used for the entire rule to determine the output fuzzy set shape. The entire fuzzy set is assigned to the output.
- G.
- Aggregation: The fuzzy set Br for every rule is aggregated as a single output fuzzy set B0.
- H.
- Defuzzification: The defuzzification input is a fuzzy setµ which is the aggregate output fuzzy set, and the output is a single value y*. The centroid method is utilized for defuzzification.
| Algorithm 1. Pseudocode of GA–fuzzy inference system. |
| Begin // Initialize the parameters Initialize the size_population, size_archive, size_elite, size_pool_mating, generation_max, Probability_mutation, probablity_crossover, pool_offspring, pool_mating, pool_gene; Initialize the utilisations_set, slots_total, utilizations_no, slots_total, utilisations_power, price_electricity; For i = 1 to size_ population For each appliance j in the appliances_set For t = 1 to slots_totalsj, Allocate timeslot to the utilisation j within realistic time slots End For End For End For Initialize the following: Iteration = 1, generation_current = 1; For generation_current = 1 to generation_max For each chromosome i in the pool_parent For t = 1 to slots_total Determine the total load at time interval‘t’ End For End For Find the best chromosomes Copy the best chromosomes into the pool_offspring Update the current generation counter as generation_current = generation_current+1; Return chromosome fitness value in the pool_parent Goto GA Block // Given in Appendix A If generation_current equals generation_max then Terminate the execution cycle Output optimal chromosome Else Goto Parent Selection Block // Given in Appendix A Continue with the execution cycle End if |
- Reinforcer
3.3. Methodology for Image Classification
- Pre-processing.
- Feature selection.
- Classification.
- Image preprocessing: Images are captured from the waste bin. Then, the images are enhanced by sending them to the pre-processing unit, and the image is divided into an R, G, and B setup. The green band has more data in comparison to other colors, so the noise is reduced by deploying the green (G) band.
- Feature selection: The color attributes and the texture are selected from the image. In this approach, from every image five features are extracted, namely the mean, standard deviation, area, perimeter, and eccentricity.
- Mean (F1): The image with high brightness represents a higher mean, and the dark image represents a decreased mean value. The mean is calculated as given in Equation (9):
- Standard deviation (F2): SD is the term used to represent square root of the variance. Low variance is obtained if the contrast is less, and high variance results for a high-contrast image. It is calculated as given in Equation (10):
- Area (F3): A particular region is extracted from the complete image. A scalar value which represents the number of pixels in a specific area is determined.
- Perimeter (F4): The distance around the region boundary of the input image.
- Eccentricity (F5): The separation proportion among oval foci and the significant pivot length.
- Optimized FIS (OFIS) for waste categorization: The waste images are categorized as recyclable and non-recyclable by OFIS. The fuzzy system consists of two major stages, which are described below:
- Fuzzification: Input features of F1, F2, F3, F4, and F5 are transformed into fuzzy attributes. The membership function (MF) is calculated for every fuzzy variable. For every feature, fuzzy variables are categorized as low (L), medium (M), and high (H). Thus, finally, fuzzy variables are classified as recyclable and non-recyclable.
- Defuzzification (Z): Table 4 shows the sample fuzzy rules. The FIS rule system updates the membership function’s input and output parameters. It is essential for optimal consolidation of the MF parameters.
3.4. Risk Assessment
- Variable container count.
- Different locations.
- Adjustable unloading time.
4. Results
4.1. Experimental Analysis
4.2. Discussion
5. Conclusions
Author Contributions
Funding
Institutional Review Board Statement
Informed Consent Statement
Conflicts of Interest
Abbreviations
| ANN | Artificial neural network |
| CNN | Convolutional neural network |
| FIS | Fuzzy inference system |
| GA | Genetic algorithm |
| IoT | Internet of Things |
| IFIS | Intelligent fuzzy inference system |
| MLP | Multi-layer perceptron |
| SGS | Smart garbage system |
Appendix A
| Algorithm A1. Pseudocode of GA block. |
| //block for parent selection |
| Determine the fitness aggregate Place the chromosomes based on the fitness aggregate on the fitness scale Loop Place the indication on the fitness scale; Pick the chromosome on the fitness scale Position the chromosome on the pool_mating Until the pool_mating is full Randomly create pair among chromosome in the pool_mating For each pair of chromosomes [i, j] in the pool_mating For each utilization, Create a Uniform random number u €[0, 1] If (u > 0.5) Duplicate the genes from chromosome i for applicationkand place the selected genes into offspring_1 Duplicate the genes from chromosome j for applicationkand place the selected genes into offspring_2 Else Replica the genes from chromosome j for applicationkand fill those genes into offspring_1 Replica the genes from chromosome i for applicationkand fill those genes into offspring_2 End if End For End For |
| Algorithm A2. Pseudocode of GA block continued. |
| Randomly apply the mutation operation in the pool_offspring based on the probability of mutation For each utilisation i For each chromosome j in the pool_offspring Get the chromosome fitness for ‘j’ and the utilisation cost ‘i’ Trigger the rules after fuzzification of input values Calculate the utilization ‘i’ usefulness in chromosome j based on the rules Defuzzify the output value End for Calculate the usefulness of utilization i over all the chromosome in pool_offspring and store End for For each utilization i Determine the usefulness for the utilization i using IFIS End for Identify the most useful genes over all the chromosomes in the pool_offspring Store the current most useful genes as new_genes along with their usefulness Update the genes usefulness in the gene_pool Update the gene_pool with the most useful genes found over the new_genes and the existing gene_pool, along their usefulness Mask all the genes of each appliance in all chromosome of the offspring_pool For each gene pattern i in the pool_gene Randomly select chromosome j in the pool_offspring, with bits masked for the gene pattern i Insert the gene pattern i from the pool_gene into the chromosome j Reveal the respective bits of chromosome j in the pool_offspring End for End |
References
- Lazarescu, M.T. Design of a WSN platform for long-term environmental monitoring for IoT applications. IEEE J. Emerg. Sel. Top. Circuits Syst. 2013, 3, 45–54. [Google Scholar] [CrossRef]
- Kelly, S.D.T.; Suryadevara, N.K.; Mukhopadhyay, S.C. Towards the implementation of IoT for environmental condition monitoring in homes. IEEE Sens. J. 2013, 13, 3846–3853. [Google Scholar] [CrossRef]
- Jara, A.J.; Zamora, M.A.; Skarmeta, A.F. An internet of things–based personal device for diabetes therapy management in ambient assisted living (AAL). Pers. Ubiquitous Comput. 2011, 15, 431–440. [Google Scholar] [CrossRef]
- Foschini, L.; Taleb, T.; Corradi, A.; Bottazzi, D. M2M-based metropolitan platform for IMS-enabled road traffic management in IoT. IEEE Commun. Mag. 2011, 49, 50–57. [Google Scholar] [CrossRef]
- Gama, K.; Touseau, L.; Donsez, D. Combining heterogeneous service technologies for building an Internet of Things middleware. Comput. Commun. 2012, 35, 405–417. [Google Scholar] [CrossRef]
- Tozlu, S.; Senel, M.; Mao, W.; Keshavarzian, A. Wi-Fi enabled sensors for the internet of things: A practical approach. IEEE Commun. Mag. 2012, 50, 134–143. [Google Scholar] [CrossRef]
- Li, X.; Lu, R.; Liang, X.; Shen, X.; Chen, J.; Lin, X. Smart community: An internet of things application. IEEE Commun. Mag. 2011, 49, 68–75. [Google Scholar] [CrossRef]
- Nielsen, I.; Lim, M.; Nielsen, P. Optimizing supply chain waste management through the use of RFID technology. In Proceedings of the 2010 IEEE International Conference on RFID-Technology and Applications, Guangzhou, China, 17–19 June 2010; pp. 296–301. [Google Scholar]
- Zhang, L.; Atkins, A.; Yu, H. Knowledge management application of the internet of things in construction waste logistics with RFID technology. Int. J. Comput. Sci. Commun. Technol. 2012, 5, 760–767. [Google Scholar]
- Chowdhury, B.; Chowdhury, M.U. RFID-based realtime smart waste management system. In Proceedings of the 2007 Australasian Telecommunication Networks and Applications Conference, Christchurch, New Zealand, 2–5 December 2007; pp. 175–180. [Google Scholar]
- Hannan, M.A.; Arebey, M.; Begum, R.A.; Basri, H. Radio Frequency Identification (RFID) and communication technologies for solid waste bin and truck monitoring system. Waste Manag. 2011, 31, 2406–2413. [Google Scholar] [CrossRef]
- Liu, H.; Yao, Z.; Chang, F.; Meijer, S. An RFID-based medical waste transportation management system: Assessment of a new model on a hospital in China. Fresenius Environ. Bull. 2020, 29, 773–784. [Google Scholar]
- Caferra, R.; D’Adamo, I.; Morone, P. Wasting energy or energizing waste? The public acceptance of waste-to-energy technology. Energy 2023, 263, 126123. [Google Scholar] [CrossRef]
- Salehi-Amiri, A.; Akbapour, N.; Hajiaghaei-Keshteli, M.; Gajpal, Y.; Jabbarzadeh, A. Designing an effective two-stage, sustainable, and IoT based waste management system. Renew. Sustain. Energy Rev. 2022, 157, 112031. [Google Scholar] [CrossRef]
- Akhtar, M.; Hannan, M.; Begum, R.; Basri, H.; Scavino, E. Backtracking search algorithm in CVRP models for efficient solid waste collection and route optimization. Waste Manag. 2017, 61, 117–128. [Google Scholar] [CrossRef]
- Ruiz, V.; Sánchez, Á.; Vélez, J.F.; Raducanu, B. Automatic image-based waste classification. In Proceedings of the International Work-Conference on the Interplay between Natural and Artificial Computation, Almería, Spain, 3–7 June 2019; pp. 422–431. [Google Scholar]
- Saha, H.N.; Auddy, S.; Pal, S.; Kumar, S.; Pandey, S.; Singh, R.; Singh, S.K.; Banerjee, S.; Ghosh, D.; Saha, S. Waste management using the Internet of Things (IoT). In Proceedings of the 2017 8th Annual Industrial Automation and Electromechanical Engineering Conference (IEMECON), Bangkok, Thailand, 16–18 August 2017; pp. 359–363. [Google Scholar]
- Swachhbharatmission. Available online: https://swachhbharatmission.gov.in/sbmcms/index.htm (accessed on 1 November 2017).
- Putri, S.N. Application of Fuzzy Inference System Mamdani at Pelican Crossing. In Proceedings of the International Conference on Rehabilitation and Maintenance in Civil Engineering, Surakarta, Indonesia, 8–9 July 2021; Springer: Singapore, 2023; pp. 681–691. [Google Scholar]
- Matousek, R.; Osmera, P.; Roupec, J. GA with fuzzy inference system. In Proceedings of the 2000 Congress on Evolutionary Computation, La Jolla, CA, USA, 16–19 July 2000; CEC00 (Cat. No. 00TH8512). Volume 1, pp. 646–651. [Google Scholar]
- Wang, C.; Qin, J.; Qu, C.; Ran, X.; Liu, C.; Chen, B. A smart municipal waste management system based on deep-learning and Internet of Things. Waste Manag. 2021, 135, 20–29. [Google Scholar] [CrossRef]
- Marques, P.; Manfroi, D.; Deitos, E.; Cegoni, J.; Castilhos, R.; Rochol, J.; Pignaton, E.; Kunst, R. An IoT-based smart cities infrastructure architecture applied to a waste management scenario. Ad Hoc Netw. 2019, 87, 200–208. [Google Scholar] [CrossRef]
- Bano, A.; Ud Din, I.; Al-Huqail, A.A. AIoT-based smart bin for real-time monitoring and management of solid waste. Sci. Program. 2020, 2020, 6613263. [Google Scholar] [CrossRef]
- Mishra, A.R.; Rani, P.; Saha, A.; Hezam, I.M.; Pamucar, D.; Marinović, M.; Pandey, K. Assessing the Adaptation of Internet of Things (IoT) Barriers for Smart Cities’ Waste Management Using Fermatean Fuzzy Combined Compromise Solution Approach. IEEE Access 2022, 10, 37109–37130. [Google Scholar] [CrossRef]
- Younesi, A.; Fard, H.S.; Yengikand, A.B.; Pezeshki, V. Survey on IoT-based waste Management Systems. In Proceedings of the 2022 8th International Conference on Web Research (ICWR), Tehran, Iran, 11–12 May 2022; pp. 162–167. [Google Scholar]
- Kumar, N.S.; Vuayalakshmi, B.; Prarthana, R.J.; Shankar, A. IoT based smart garbage alert system using Arduino UNO. In Proceedings of the 2016 IEEE Region 10 Conference (TENCON), Singapore, 22–25 November 2016; pp. 1028–1034. [Google Scholar]
- Shaikh, B.; Pawade, P.; Jirapure, T.; Wanjari, K.; Wankhede, S. A Review: Multipurpose Garbage Monitoring System Using IoT. Int. J. Recent Innov. Trends Comput. Commun. 2017, 5, 252–255. [Google Scholar]
- Abdoli, M.A.; Nezhad, M.F.; Sede, R.S.; Behboudian, S. Longterm forecasting of solid waste generation by the artificial neural networks. Environ. Sustain. 2012, 31, 628–636. [Google Scholar] [CrossRef]
- Nabavi-Pelesaraei, A.; Bayat, R.; Hosseinzadeh-Bandbafha, H.; Afrasyabi, H.; Berrada, A. Prognostication of energy use and environmental impacts for recycle system of municipal solid waste management. J. Clean. Prod. 2017, 154, 602–613. [Google Scholar] [CrossRef]
- Shu, H.Y.; Lu, H.C.; Fan, H.J.; Chang, M.C.; Chen, J.C. Prediction for energy content of Taiwan municipal solid waste using multilayer perceptron neural networks. J. Air Waste Manag. Assoc. 2006, 56, 852–858. [Google Scholar] [CrossRef]
- Adamović, V.M.; Antanasijević, D.Z.; Ćosović, A.R.; Ristić, M.Đ.; Pocajt, V.V. An artificial neural network approach for the estimation of the primary production of energy from municipal solid waste and its application to the Balkan countries. Waste Manag. 2018, 78, 955–968. [Google Scholar] [CrossRef]
- Bircanoğlu, C.; Atay, M.; Beşer, F.; Genç, Ö.; Kızrak, M.A. RecycleNet: Intelligent Waste Sorting Using Deep Neural Networks. In Proceedings of the 2018 Innovations in Intelligent Systems and Applications (INISTA), Thessaloniki, Greece, 3–5 July 2018; pp. 1–7. [Google Scholar]
- Medvedev, A.; Fedchenkov, P.; Zaslavsky, A.; Anagnostopoulos, T.; Khoruzhnikov, S. Waste management as an IoT-enabled service in smart cities. In Proceedings of the Conference on Smart Spaces, St. Petersburg, Russia, 26–28 August 2015; Springer: Cham, Switzerland, 2015; pp. 104–115. [Google Scholar]
- Kang, K.D.; Kang, H.; Ilankoon IM, S.K.; Chong, C.Y. Electronic waste collection systems using the Internet of Things (IoT): Household electronic waste management in Malaysia. J. Clean. Prod. 2020, 252, 119801. [Google Scholar] [CrossRef]
- Aleyadeh, S.; Taha, A.E.M. An IoT-Based Architecture for Waste Management. In Proceedings of the 2018 IEEE International Conference on Communications Workshops (ICC Workshops), Kansas City, MO, USA, 20–24 May 2018. [Google Scholar]
- Srinilta, C.; Kanharattanachai, S. Municipal Solid Waste Segregation with CNN. In Proceedings of the 2019 5th International Conference on Engineering, Applied Sciences and Technology (ICEAST), Luang Prabang, Laos, 2–5 July 2019; pp. 1–4. [Google Scholar]
- Frost, S.; Tor, B.; Agrawal, R.; Forbes, A.G. CompostNet: An Image Classifier for Meal Waste. In Proceedings of the 2019 IEEE Global Humanitarian Technology Conference (GHTC), Seattle, WA, USA, 17–20 October 2019; pp. 1–4. [Google Scholar]
- Zhou, Y.; Lian, J.; Han, M. Remote sensing image transfer classification based on weighted extreme learning machine. IEEE Geosci. Remote Sens. Lett. 2016, 13, 1405–1409. [Google Scholar] [CrossRef]
- Chu, Y.; Huang, C.; Xie, X.; Tan, B.; Kamal, S.; Xiong, X. Multilayer hybrid deep-learning method for waste classification and recycling. Comput. Neurosci. 2018, 2018, 5060857. [Google Scholar] [CrossRef]
- Lanorte, A.; De Santis, F.; Nolè, G.; Blanco, I.; Loisi, R.V.; Schettini, E.; Vox, G. Agricultural plastic waste spatial estimation by Landsat 8 satellite images. Comput. Electron. Agric. 2017, 141, 35–45. [Google Scholar] [CrossRef]
- Zhang, A.; Zhuang, P.; Shi, Y.; Zhao, D. Design of Intelligent Classification Waste Bin with Detection Technology in Fog and Haze Weather. In Proceedings of the International Conference in Communications, Signal Processing, and Systems, Urumqi, China, 20–22 July 2019; Springer: Singapore, 2019; pp. 1241–1249. [Google Scholar]
- Xiao, W.; Yang, J.; Fang, H.; Zhuang, J.; Ku, Y. A robust classification algorithm for separation of construction waste using NIR hyperspectralsystem. Waste Manag. 2019, 90, 1–9. [Google Scholar] [CrossRef]
- Rahmad, M.A.; Midi, N.S.; Zaini, S.A.; Yusoff, S.H.; Mohamad, S.Y. Material Classification of Recyclable Waste using the Weight and Size of Waste. In Proceedings of the 2018 IEEE 7th International Conference on Computer and Communication Engineering (ICCCE), Kuala Lumpur, Malaysia, 19–20 September 2018; pp. 44–49. [Google Scholar]
- Supasan, N.A.I.; Kaushalya, W.A.L.U.; Maduwantha, S.M.D.P.; Yasiru, M.G.A.; Wijenayake, S.J.K.; Kulathilake, K.A.S.H.; Kohomban, U. Self-controlled Robot for Collection of Light Weight Waste in a Ground Area. In Proceedings of the 2018 IEEE International Conference on Information and Automation for Sustainability (ICIAfS), Colombo, Sri Lanka, 21–22 December 2018; pp. 1–6. [Google Scholar]
- Thakur, V.; Ramesh, A. Analyzing composition and generation rates of biomedical waste in selected hospitals of Uttarakhand, India. J. Mater. Cycles Waste Manag. 2018, 20, 877–890. [Google Scholar] [CrossRef]
- Achuthan, A.; Madangopal, V.A. A Bio-Medical Waste Identification and Classification Algorithm Using Mltrp and Rvm. Iran. J. Public Health 2016, 45, 1276–1287. [Google Scholar] [PubMed]
- Sohag, M.U.; Podder, A.K. Smart Garbage Management System for a Sustainable Urban Life: An IoT Based Application. Internet Things 2020, 11, 100255. [Google Scholar] [CrossRef]
- Raaju, V.A.; Meeran, J.M.; Sasidharan, M.; Premkumar, M.K. IoT Based Smart Garbage Monitoring System Using ZigBee. In Proceedings of the 2019 IEEE International Conference on System, Computation, Automation and Networking (ICSCAN), Pondicherry, India, 29–30 March 2019; pp. 1–7. [Google Scholar]
- Memon, S.K.; Shaikh, F.K.; Mahoto, N.A.; Memon, A.A. IoT based smart garbage monitoring & collection system using WeMos & Ultrasonic sensors. In Proceedings of the 2019 IEEE 2nd International Conference on Computing, Mathematics and Engineering Technologies (iCoMET), Sukkur, Pakistan, 30–31 January 2019; pp. 1–6. [Google Scholar]
- Sangaiah, A.K.; Dhanaraj, J.S.A.; Mohandas, P.; Castiglione, A. Cognitive IoT system with intelligence techniques in sustainable computing environment. Comput. Commun. 2020, 154, 347–360. [Google Scholar] [CrossRef]
- Sangaiah, A.K.; Hosseinabadi, A.A.R.; Shareh, M.B.; Bozorgi Rad, S.Y.; Zolfagharian, A.; Chilamkurti, N. IoT resource allocation and optimization based on heuristic algorithm. Sensors 2020, 20, 539. [Google Scholar] [CrossRef]
- Sangaiah, A.K.; Samuel, O.W.; Li, X.; Abdel-Basset, M.; Wang, H. Towards an efficient risk assessment in software projects–Fuzzy reinforcement paradigm. Comput. Electr. Eng. 2018, 71, 833–846. [Google Scholar] [CrossRef]
- Hussain, A.; Draz, U.; Ali, T.; Tariq, S.; Irfan, M.; Glowacz, A.; Antonino Daviu, J.A.; Yasin, S.; Rahman, S. Waste Management and Prediction of Air Pollutants Using IoT and Machine Learning Approach. Energies 2020, 13, 3930. [Google Scholar] [CrossRef]
- Colistra, G.; Pilloni, V.; Atzori, L. The problem of task allocation in the Internet of Things and the consensus-based approach. Comput. Netw. 2014, 73, 98–111. [Google Scholar] [CrossRef]
- Kim, S. Asymptotic shapley value based resource allocation scheme for IoT services. Comput. Netw. 2016, 100, 55–63. [Google Scholar] [CrossRef]
- Kim, M.; Ko, I.Y. An efficient resource allocation approach based on a genetic algorithm for composite services in IoT environments. In Proceedings of the 2015 IEEE International Conference on Web Services, New York, NY, USA, 27 June 2015–2 July 2015; pp. 543–550. [Google Scholar]
- Tsai, C.W. SEIRA: An effective algorithm for IoT resource allocation problem. Comput. Commun. 2018, 119, 156–166. [Google Scholar] [CrossRef]
- Hatti, D.I.; Sutagundar, A.V. Fuzzy based job classification and resource allocation in IoT. In Proceedings of the 2017 International Conference on Inventive Systems and Control (ICISC), Coimbatore, India, 19–20 January 2017; pp. 1–4. [Google Scholar]
- Matoušek, R.; Ošmera, P.; Roupec, J. GA-FIS for Dynamic Environment. In The State of the Art in Computational Intelligence, Proceedings of the European Symposium on Computational Intelligence, Košice, Slovakia, 30 August–1 September 2000; Physica-Verlag HD: Heidelberg, Germany, 2000; pp. 191–196. [Google Scholar]
- Kora, P.; Yadlapalli, P. Crossover operators in genetic algorithms: A review. Int. J. Comput. Appl. 2017, 162, 1–10. [Google Scholar] [CrossRef]
























| Security Mechanism | Heterogeneous Technologies and Communication | Hardware Platform and Operating System | Cloud Service Provides | Data Analytic Techniques | Sensor Type | Models Used | Waste Type |
|---|---|---|---|---|---|---|---|
| Real-time surveillance system [22] | Present | Wireless sensors | Present | Stored in the cloud and sent to wastepick-up trucks | capacity sensor | Advanced Decision Support System (DSS) | Plastics, glass, paper, and organics |
| Not present [23] | Programmable Logic Controller S7-300 | PLCand SIMATIC Manager | Not present | Data processed from one sensor to another | weight, IR, and ultrasonic sensor | Convolutional neural networks (CNN) | Household e-waste such as laptops, mobile phones, chargers, and metals |
| Not Present [25] | Multiple sensors | Arduino | Not present | Data processed from one sensor to another | RFID | CNN-based classifiers | General waste, compostable waste, recyclable waste, and hazardous waste |
| Real-time surveillance system [26] | Multiple sensors | PIC microcontroller | Present | Processed through server | Nil | CompostNet deep learning Classifier | Compostable, paper, cardboard, trash, plastic, glass, and metal |
| Not present [27] | Microcontroller and MQ4 sensors | Arduino | Regular server present; no cloud server | Sending from bin to server using wireless sensors | Nil | Novel transfer learning based on ELM with weighted least square | Image classification |
| Not present [30] | The user of WSNs | Ultrasonic Ranging Module (HC-SR04) | Not present | Data processed in SQL server and analyzed through AI algorithms | temperature sensor | Customized algorithm | Metal and non-metal |
| Not present [31] | Useof WSNs; multiple sensors | Wireless sensors | Server present; partial cloud technology | Data processed in server and analyzed through algorithms | Nil | Random forest + extreme learning machine (RF + ELM) | Wood, plastics, bricks, concrete, rubber, and black bricks |
| Not present [32] | IR proximity sensor and WSNs | Wireless sensors and flap to segregate | Not specified; only segregation | Not specified | Weight and ultrasonic sensor | Customized waste detection algorithm | Paper, glass, plastic, and metal |
| Not present [33] | Multiple sensors | Wireless sensors | Not present; only base station present | Not specified | Sonar sensor | Customized object detection algorithm | Solid wastes such as polythene, glass, and food |
| Not present [34] | Use of WSNs; multiple sensors | Micro controllers | Not present | Data processed from one sensor to another | IR sensor | Multiple linear regression and ANN | Yellow, blue, and red waste |
| Approach | Advantages | Disadvantages |
|---|---|---|
| Consensus-based technique [54] | Easy implementation | Not recommended for large-scale problems |
| Resource allocation using asymptotic shaped value scheme [55] | Deterministic approach | High complexity |
| Traditional genetic algorithm [56] | Efficient for huge-scale problems | Optimal solution difficult to obtain |
| K-means clustering and search economics approach [57] | Better solutions are obtained in the first generation | Time consuming |
| Fuzzy-based job categorization [58] | Priority for resources is considered | Not applicable for every environment |
| Diststd,j | Close | Medium | Far | |
|---|---|---|---|---|
| Errdiv,std | ||||
| Positive High | 0.7 | 0.8 | 0.9 | |
| Positive Low | 0.5 | 0.6 | 0.7 | |
| Fit | 0 | 0 | 0 | |
| Negative High | 0.3 | 0.4 | 0.5 | |
| Negative Low | 0.1 | 0.2 | 0.3 | |
| Rule No. | F1 | F2 | F3 | F4 | F5 | Output |
|---|---|---|---|---|---|---|
| 1 | H | M | H | H | L | Recyclable |
| 2 | L | H | M | L | H | Non-recyclable |
| 3 | H | L | L | L | M | Non-recyclable |
| 4 | M | L | H | M | H | Recyclable |
| 5 | L | M | L | H | M | Recyclable |
| 6 | H | H | L | L | M | Non-recyclable |
| 7 | L | L | M | H | L | Recyclable |
| … | … | … | … | … | … | … |
| N | H | M | L | H | H | Non-Recyclable |
| Depot | Zones | ||||||
|---|---|---|---|---|---|---|---|
| Depot No. | Depot Capacity | Latitude | Longitude | Zone No. | Demand (Waste Volume) | Latitude | Longitude |
| 1 | 1200 | −6.85 | 107.59 | 3 | 39.49 | −6.88 | 107.58 |
| 2 | 1200 | −6.93 | 107.61 | 4 | 45.39 | −6.88 | 107.57 |
| 5 | 14 | −6.86 | 107.58 | ||||
| 6 | 16 | −6.87 | 107.60 | ||||
| 7 | 4.5 | −6.86 | 107.60 | ||||
| 8 | 9.08 | −6.92 | 107.62 | ||||
| 9 | 27.37 | −6.91 | 107.62 | ||||
| 10 | 1.78 | −6.91 | 107.60 | ||||
| 11 | 31.93 | −6.91 | 107.61 | ||||
| 12 | 4 | −6.91 | 107.60 | ||||
| 13 | 33.39 | −6.92 | 107.65 | ||||
| 14 | 43.56 | −6.92 | 107.64 | ||||
| Parameter | Values |
|---|---|
| Population size (PS) | 48 |
| Independent iterations | 50 |
| Dimensions (N) | 10/30/50 |
| Crossover rate | 0.6 |
| Mutant factor (F) | 0.6 |
| S. No. | Distance from Inner Lid | Condition |
|---|---|---|
| 1 | 14 cm | Empty |
| 2 | 7 cm | Halffull |
| 3 | 2 cm | Nearlyfull |
| Classes | Accuracy | Precision | Recall |
|---|---|---|---|
| Empty | 95.93 | 97.56 | 96.70 |
| Partial | 92.31 | 92.75 | 90 |
| Full | 98.09 | 99.73 | 99.19 |
| Overall | 95.44 | 96.68 | 93.96 |
| Class | Paper | Metal | Plastic | Cardboard | Glass | Total | Correct % |
|---|---|---|---|---|---|---|---|
| Paper | 166 | 0 | 0 | 0 | 0 | 166 | 100 |
| Metal | 0 | 130 | 0 | 0 | 0 | 130 | 100 |
| Plastic | 0 | 0 | 140 | 10 | 0 | 150 | 93.33 |
| Cardboard | 0 | 0 | 0 | 146 | 22 | 168 | 86.9 |
| Glass | 0 | 0 | 2 | 18 | 149 | 169 | 88.16 |
| Total | 166 | 130 | 142 | 164 | 171 | 773 | |
| Correct % | 100 | 100 | 98.59 | 89.02 | 87.1 | 94.92 |
| Category | Set | Element | Number |
|---|---|---|---|
| Paper | Books | 5 | |
| Cups | 5 | ||
| Boxes | 4 | ||
| General bottles | 6 | ||
| Recyclable | Plastic | Shampoo bottles | 4 |
| Pen | 1 | ||
| Watch | 1 | ||
| Cans | 7 | ||
| Key | 1 | ||
| Metal | Scissor | 1 | |
| Beer cap | 1 | ||
| Glass | Bottle | 4 | |
| Sum | 4 | 12 | 40 |
| Apple | 1 | ||
| Banana | 1 | ||
| Fruit/vegetable | Carrot | 1 | |
| Cabbage | 1 | ||
| Others | Rose | 1 | |
| Others | 1 | ||
| Egg | 1 | ||
| Kitchen waste | Lunch box | 1 | |
| Trash bag | 1 | ||
| others | Bowl | 1 | |
| Sum | 3 | 10 | 10 |
Disclaimer/Publisher’s Note: The statements, opinions and data contained in all publications are solely those of the individual author(s) and contributor(s) and not of MDPI and/or the editor(s). MDPI and/or the editor(s) disclaim responsibility for any injury to people or property resulting from any ideas, methods, instructions or products referred to in the content. |
© 2023 by the authors. Licensee MDPI, Basel, Switzerland. This article is an open access article distributed under the terms and conditions of the Creative Commons Attribution (CC BY) license (https://creativecommons.org/licenses/by/4.0/).
Share and Cite
Thaseen Ikram, S.; Mohanraj, V.; Ramachandran, S.; Balakrishnan, A. An Intelligent Waste Management Application Using IoT and a Genetic Algorithm–Fuzzy Inference System. Appl. Sci. 2023, 13, 3943. https://doi.org/10.3390/app13063943
Thaseen Ikram S, Mohanraj V, Ramachandran S, Balakrishnan A. An Intelligent Waste Management Application Using IoT and a Genetic Algorithm–Fuzzy Inference System. Applied Sciences. 2023; 13(6):3943. https://doi.org/10.3390/app13063943
Chicago/Turabian StyleThaseen Ikram, Sumaiya, Vanitha Mohanraj, Sakthivel Ramachandran, and Anbarasu Balakrishnan. 2023. "An Intelligent Waste Management Application Using IoT and a Genetic Algorithm–Fuzzy Inference System" Applied Sciences 13, no. 6: 3943. https://doi.org/10.3390/app13063943
APA StyleThaseen Ikram, S., Mohanraj, V., Ramachandran, S., & Balakrishnan, A. (2023). An Intelligent Waste Management Application Using IoT and a Genetic Algorithm–Fuzzy Inference System. Applied Sciences, 13(6), 3943. https://doi.org/10.3390/app13063943
