Next Article in Journal
Modelling Wave Transmission for Transient Flow and Amplitude-Frequency Characteristics of Tubular String in a Water Injection Well
Previous Article in Journal
Numerical Investigation on the Influence of Operation Mode of the Air-Conditioning and Oxygen Supply System on Energy Consumption of Plateau Train
 
 
Font Type:
Arial Georgia Verdana
Font Size:
Aa Aa Aa
Line Spacing:
Column Width:
Background:
Article

Algorithm for Retrieval of Temperature in Mesosphere and Lower Thermosphere from O2 A-Band Night Glow

1
Anhui Institute of Optics and Fine Mechanics, Hefei Institute of Physical Science, Chinese Academy of Sciences, Hefei 230031, China
2
Graduate School, University of Science and Technology of China, Hefei 230026, China
3
Key Laboratory of Optical Calibration and Characterization, Chinese Academy of Sciences, Hefei 230031, China
*
Author to whom correspondence should be addressed.
Appl. Sci. 2023, 13(6), 3916; https://doi.org/10.3390/app13063916
Submission received: 14 February 2023 / Revised: 14 March 2023 / Accepted: 17 March 2023 / Published: 19 March 2023
(This article belongs to the Section Optics and Lasers)

Abstract

The O2 A-band night glow can be used to retrieve the temperature in the range of 80–120 km in the mesosphere and lower thermosphere (MLT). From the full spectrum of A-band night glow, the band used to retrieve temperature is selected based on the sensitivity of the emission line on temperature, taking into account the compromise relationship between the spectral band and resolution, inversion efficiency, and inversion accuracy. The non-linear iterative inversion method based on optimization theory is adopted for the retrieval of temperature. Meanwhile, considering the stability of inversion, Tikhonov regularization matrix is added as a constraint, and the optimal estimation inversion algorithm is optimized to suppress the influence of measurement noise on results. Through the recovering simulated noisy spectra from an interferometer, the temperature profile with vertical resolution better than 2 km and an average accuracy better than 2 K is obtained by the optimized inversion method in this paper. In addition, the influence of a priori constraints on the inversion accuracy is studied, and a priori accuracy limits the inversion accuracy. When a priori accuracy is controlled within ±5 K, the average temperature inversion accuracy can be optimized to 1.35 K, which is better than the accuracy of OSIRIS on Odin at 90–105 km.

1. Introduction

The temperature field in the mesosphere and lower thermosphere (MLT) is an important parameter for the research of the terrestrial atmosphere. The temperature structure plays a significant role in studying the physical and chemical processes in the MLT region, the transport of energy and momentum between the MLT and its upper and lower layers, as well as the transport of atmospheric components. Currently, many measurements of temperature structure in MLT are troughing the passive remote sensing of airglow emission. Ground passive observation devices such as Michelson interferometer, Fabry–Perot interferometer, and grating spectrometer mainly retrieve the atmospheric temperature of the emission region by observing the airglow line width and the shape of the spectral band. However, ground observation devices, even rocket loads, cannot meet the requirements of space coverage and time resolution. The global temperature information can only be obtained through space-borne instruments.
The O2 visible band airglow A (0-0) band and the near-infrared band airglow 1.27 μm (0-0) band emission layer exist in the MLT region [1]. At the same time, the emission intensity is related to the atmospheric temperature. Moreover, it has the advantage that the radiation lifetime is enough to be in local thermodynamic equilibrium with the background atmosphere, so it becomes a suitable tracer for temperature detection in MLT. Since the 1990s, several satellite programs for observing atmospheric parameters in MLT have been carried out mainly in the United States. In 1991, High Resolution Doppler Interferometer (HRDI) and Wind Imaging Interferometer (WINDII), carried on the UARS satellite, observed three rotational lines in O2 A-band airglow (762 nm) and atomic oxygen green line airglow (OI577.7 nm) by limb observation. The atmospheric temperature in the range of 80–100 km was retrieved using the double-line ratio method and the Doppler broadening method, respectively. The best temperature measurement accuracy of HRDI is ± 7 K. The temperature measurement accuracy of WINDII is 20–75 K [2,3]. In 2002, Optical Spectrograph and InfraRed Imaging System (OSIRIS) was carried on an Odin satellite. Additionally, the core component of the instrument was the grating spectrometer. The actual observed A-band spectrum was normalized and fitted to the normalized simulated spectrum. The sum of the square variance of the two spectra was calculated. The temperature when the sum of the square variance reached the minimum was taken as the temperature inversion result. The simulation results of the OSIRIS inversion algorithm show that the simulated accuracy of the temperature measurement of OSIRIS is about ± 2 K at 90 km and ± 6 K at 105 km [4]. Presently, domestic temperature detection in MLT through space-borne instruments is still in the initial stage of theoretical research. There are no actual observation data of the O2 A-band night glow for our research group. Therefore, the corresponding temperature inversion algorithms are based on simulated observation data. In 2019, Wu et al. studied the wind and temperature detection accuracy in near-space using O2 1.27 μm near infrared airglow. He Weiwei from Wuhan University of Science and Technology proposed to carry out limb emission measurements, based on a wide-angle Michelson interferometer, to realize the simultaneous detection of the atmospheric wind field and temperature field in the stratosphere, mesosphere, and low thermosphere (40–80 km). Moreover, they studied the forward model and inversion algorithm. It is proposed to use the double-line ratio method to obtain temperature information, that is, the atmospheric temperature is determined by the ratio of absorptivity of two independent emission lines with different temperature sensitivity. The inversion accuracy of temperature is about 1.5–3 K [5].
In this paper, a spatial heterodyne spectrometer is adopted to observed the O2 A-band night glow. Three different representative bands were selected from the full spectrum of O2 A-band airglow according to the line intensity and sparse degree. In order to observe these bands, assume that the effective spectral range of the spatial heterodyne spectrometer is 40 cm−1. Based on the observation forward model, the certain band for high-precision retrieval of temperature is selected within the full spectrum of A-band according to the emission line sensitivity. Secondly, an optimal estimation algorithm for the retrieval of temperature structure in MLT by the simulated O2 A-band night glow limb observation data is matched and optimized. Compared with the traditional limb inversion algorithm, this strategy can more accurately obtain the vertical profile of atmospheric temperature. The speed of the traditional limb inversion algorithm can be effectively improved through the band pre-selection.

2. Forward Model for O2 A-Band Night Glow Limb Radiation in MLT

Due to the relative positions of the sun, observation points, and instruments, the modes of satellite observation of the atmosphere can be divided into three types: occultation observation, nadir observation, and limb observation. In limb mode, the detector’s line of sight points to the atmosphere and can resolve atmospheric radiation from a thinner layer, that is, limb radiation. By using the simultaneous field of view imaging technique of atmospheric vertical profile, a single observation can be used instead of multiple scanning processes required to observe the radiation at all tangent heights. Therefore, spectral information of multiple height layers can be obtained in a single observation to achieve the function of simultaneous collection of spatial information and spectral information, which has significant advantages in the timeliness of detection [6]. The limb observation model combined with the simultaneous separate field of view imaging technique of atmospheric vertical profile is used to detect the fine spectral structure of O2 A-band night glow, and the temperature information is obtained by spectral analysis. The construction of an accurate forward model is the premise and basis for obtaining the global high-resolution atmospheric temperature structure through space-borne instruments.

2.1. O2 A-Band Night Glow Radiation Model

In the lower atmosphere (≤70 km), the detection accuracy of the space-borne instrument is seriously affected due to the self-absorption effect of the ground state oxygen molecules on the target airglow. While in the MLT (80–120 km), the O2 A-band optical thickness decreases significantly, making it possible to measure the radiation from space. O2 A-band night glow band ranges 759–775 nm, with the central wavelength being 762 nm. It is produced in the process of excited state O 2 ( b 1 Σ g + ) transition to the ground state O 2 ( X 3 Σ g ) . Most of the generation of the excited state O 2 ( b 1 Σ g + ) is based on the Bath two-step generation mechanism [7].
O + O + M O 2 * + M
O 2 * + O 2 O 2 ( b 1 Σ g + , ν = 0 ) + O 2
Part of the excited state O 2 ( b 1 Σ g + , ν = 0 ) from the above reactions produce O2 A-band night glow, and the other part is quenched by the collision of the ground state atmospheric molecules in the atmosphere. Figure 1 shows a typical volume emission rate (VER) vertical profile of O2 A-band night glow. As shown in Figure 1, A-band night glow VER has a maximum 3 × 10 3   p h o t o n s / s / c m 3 near 94 km. Because the lifetime of the molecule O 2 ( b 1 Σ g + , ν = 0 ) is about 12 s, it is generally considered that the molecule is in local thermodynamic equilibrium, so the dynamic temperature of the atmosphere can be obtained from the rotational band structure of emission [8].
For O2 A-band airglow, the rotational band under thermodynamic equilibrium obeys Boltzmann distribution at rotational temperature. Based on the rotational band structure, the number of radiated photons is distributed on the narrow emission line within the band, represented by η r o t below. The normalized fine spectral structure of A-band airglow is shown in Figure 2.

2.2. Radiative Transfer

The airglow of the target is detected in limb mode, and the spectral brightness observed by the instrument is the path integral along the LOS (Line of sight):
I ( ν ) = η ( s ) r o t D ( ν , s ) exp [ s n ( s ) σ ( s ) D ( ν , s ) d s ] d s
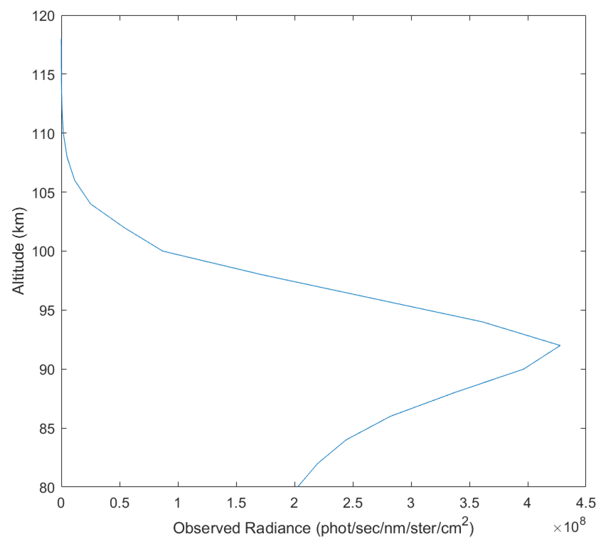
Among them, s is the distance along LOS, n ( s ) is O2 numerical density, and σ is the absorption cross section. D ( ν ) is Doppler line shape at wavenumber ν , while the pressure broadening and other light sources, including stray light, can be ignored in the MLT. On this basis, the simulated radiance spectra of the O2 A-band night glow are convolved with the instrument line shape function, and then observation spectra of A-band night glow are simulated. The limb observation model combined with the simultaneous separate field of view imaging technique of the atmospheric vertical profile is used to detect the fine spectral structure of O2 A-band night glow. Based on the forward model mentioned above, the observed radiance spectra in all fields of view covering 80–120 km with vertical resolution better than 2 km are obtained by simulation, as shown in Figure 3, and the simulation configurations which are directly related to the observed radiance spectra, including oxygen number density, atomic oxygen number density, nitrogen number density, and temperature are shown in Figure 4. The observed spectra in the field of view of 92 km are selected. In the A-band spectral rotational structure, the spectral lines to be resolved appear in pairs, and the interval between the adjacent lines is about 1.92 cm−1. Therefore, in order to make a tradeoff between bandwidth and instrument size, this simulation is through the instrument model of the spatial heterodyne spectrometer with spectral resolution 0.7 cm−1.

3. Inversion Algorithm of Atmospheric Temperature in MLT

Lots of atmospheric composition information can be retrieved from the observed O2 A-band night glow spectra, such as the atomic oxygen profile and temperature profile in MLT. The inversion is realized by inverting the radiative transfer equation, that is, the forward model. Nevertheless, the inverse problem is generally non-linear and ill-posed, so it is impossible to perform the inverse operation for the non-linear model directly. In this paper, the optimal estimation method, the least squares method, and the peak relative intensity ratio method commonly used in the inversion of atmospheric temperature are, respectively, adopted to match the optimal algorithm for the limb observed radiance profile of A-band night glow.

3.1. Pre-Selection of Observation Band and Construction of Observation Vector

A total of 113 spectral lines within the O2 A-band airglow full spectrum are numbered and segmented, and three representative bands including weak, medium, and strong bands are selected, respectively. Table 1 below shows the observed spectra of each band in the field of view of 92 km in Figure 5. The sensitivity of emission line integral intensity to temperature on each band is studied, respectively, which is used as the basis to match the best band for temperature inversion.
A certain perturbation is made to the input atmospheric background temperature, and defining the integral observation radiance change ratio Δ I ( ν ) / I ( ν ) of each target band as the response of this band to the temperature perturbance. Based on the above forward model, the temperature response of each target band is shown in Figure 6 below.
From the figure above, we can see that the temperature response of each band is slightly different, and the absolute change ratio of Band 2 is the largest. The summary of the pre-selection of the three bands for temperature inversion is shown in Table 2 below, which shows that Band 2 may have a significant advantage in the inversion of atmospheric temperature in MLT. At the same time, the pre-selected band can avoid the need for the instrument to design too wide a channel to detect the full A-band airglow spectra and avoid too large a quantity of data to improve the inversion efficiency, and can obtain higher precision, as described in Section 4 below.
The vertical profiles in Figure 7 are a priori information on temperature taken from the atmospheric model database and the actual temperature information, respectively. According to the actual temperature information and the above forward model, the O2 A-band night glow limb observed radiance spectrum is simulated. Considering the inevitable measurement error in the actual observation process, the measurement noise is added, as shown in the following equation
y ε = F ( x ) + ε
where y ε represents the actual observed spectrum; F ( x ) represents the simulated ideal observed spectrum, and ε represents the measurement noise; and where the mean value of noise is 0, and the variance is equal to the value of F ( x ) . The concept of signal-to-noise ratio (SNR) is introduced to evaluate the noise level. SNR is calculated by the following formula:
S N R = a v e . / t
where ave is mean value of radiance Bt, t is the standard deviation of radiance Bt, and Bt is the multiple detected radiance at a wavenumber. Assuming the SNR = 100, an array of observation spectra in all the vertical fields of view is constructed, and the corresponding limb observed radiance vertical profiles of Band 2 are shown in Figure 8, which will be used in the research on the temperature inversion algorithm below. The reason for SNR = 100 is that according to engineering development experience of prototype, the SNR of SHS for A-band night glow can reach more than 100, so the minimum SNR is selected for simulation.

3.2. Optimal Estimation Method

The optimal estimation method is used to retrieve atmospheric state parameters from indirect measurements, thus determining the statistical optimal solution of the state from the set of possible states [9]. If the atmospheric state parameter is a vector x R n and the forward model is F: R n R m , then the data vector of the limb observed radiance y R m is
y = F ( x )
In reality, the observed limb radiance y ε is affected by measurement noise ε . Equation (4) is modified as follows:
y ε = F ( x ) + ε
The inverse problem is defined as the target state vector x retrieved from the measurement y ε , as follows:
x = F 1 ( y ε )
In the case of a linear relationship between x and y , the measurement vector y ε with noise ε can be related to the actual state vector x through the weighting function matrixK:
y ε = K x + ε
where the weighting function K = y x .
For ill-fitting non-linear systems, it is usually not feasible to directly inverse the forward model F 1 . The inverse problem can be approximated as a minimization problem. In a sense, the optimal solution is defined as the minimization of the difference between the forward model calculation and the actual observation, as follows:
min x F ( x ) y ε 2
The inherent measurement error results in an infinite number of possible solutions within the measurement error. In order to improve the solution, a priori knowledge x a of state parameters can be introduced as constraints. Meanwhile, in order to reduce the impact of measurement errors and ensure the uniqueness of solutions, regular terms can be introduced as constraints. Equation (8) can be expressed by the cost function J(x):
J ( x ) = ( F ( x ) y ε ) T S ε 1 ( F ( x ) y ε ) + ( x x a ) T S a 1 ( x x a )
where S ε R m × m is the covariance matrix for measuring noise. x a is a priori state vector from the atmospheric state parameters, and S a R n × n is the corresponding covariance matrix. In the traditional optimal estimation method, this value is the square of a priori value multiplied by an ‘uncertainty factor’, which generally takes a value of 10. However, in practical applications, the variance with large values will lead to the non-convergence of some inversion problems, so the ‘uncertainty factor’ can also be reduced to between 5 and 0.1 until convergence is satisfied. In this paper, the Tikhonov regularization method is used to construct the a priori covariance matrix.
Tikhonov regularization [10] is one of the most widely used regularization methods. The Tikhonov regularization matrix S a 1 is defined as
S a 1 = α 0 2 L 0 T L 0 + α 1 2 L 1 T L 1 + α 2 2 L 2 T L 2 + + α n 2 L n T L n
where L 0 to L n are the 0 to n-order Tikhonov regularization matrices, respectively, and where α 0 to α n are the corresponding weight factors, which are specified according to the comparison between the contribution degree of the total regularization term in the cost function and the contribution degree of the measurement results. Ideally, the information content in the inversion results should come from the measurements themselves. The cost function minimization problem can be solved adequately by an iterative optimization algorithm. The Gauss–Newton iterative algorithm is used in this paper. The Gauss–Newton iteration method is shown below [11]. After the i t h iteration, the new target state vector is
x i + 1 = x a + ( S a 1 + K i T S ε 1 K i ) 1 K i T S ε 1 ( y ε F ( x i ) + K i ( x i x a ) )
where K i R m × n is the Jacobian matrix, and is the first derivative matrix calculated by the forward model F(x) at x i . Since the variable to be retrieved is atmospheric temperature, the relationship between the radiance and temperature is measured by the weighting function, which is a necessary matrix in the inversion iteration process. The input atmospheric background temperature x n is perturbed at each tangent height. The forward model under unperturbed state and perturbed state is calculated, respectively, and then the results are compared. The matrix elements are determined by the following formula:
( K n ) i j = ( y n ) j ( x n ) i Δ ( y n ) j Δ ( x n ) i = Δ ( I n ) j Δ ( T n ) i
where I represents the radiance, T represents the atmospheric temperature, Δ represents the difference without and with the perturbance, and i and j represent the number of rows and columns of inversion, respectively. The typical weighting functions of the six central emission lines in the observed Band 2 are shown in Figure 9 below.
In Figure 9, a–f is the weighting function matrix of the atmospheric temperature of six emission lines in Band 2 with respect to the limb radiance. Different colored lines represent different lines of the weighting function K n , and the weighting function of each specific tangent height is the line whose peak value is at the corresponding tangent height.
Based on the observed radiance data, the above optimal estimation method is conducted for the synchronous inversion of atmospheric temperature in the whole range of tangent height. The Gauss–Newton iterative algorithm was used for multiple iterations, and the results of the first five iterations were shown in Figure 10. The bias between the temperature and the actual temperature obtained through 1–5 iteration inversion and the mean absolute bias under different iteration steps were shown in Figure 11a,b. By comparing the cost function corresponding to the result of each iteration, it is found that when the number of iteration step i = 3 , the cost function reaches the minimum value, so x 3 is regarded as the optimal estimated value. Meanwhile, this conclusion can also be verified in Figure 10 and Figure 11. When the number of iteration steps i = 3 , the bias between the retrieved temperature and the actual temperature, and the mean absolute bias under different iteration steps both reached the lowest level.

3.3. Least Squares Method

When faced with an ill-posed problem, the usual method is to find the least squares solution, that is, to find the minimum sum of squares of the difference between the measured value and the value corresponding to the solution. In order to simplify the problem, assuming a linear relationship between the atmospheric state vector and the measurements, Equation (13) can be obtained as follows. Here, m represents the number of measurements and K represents the weighting function.
y i = j = 1 n K i j x j ,   i = 1 , 2 , , m
According to the least squares method, when ( y i j K i j x j ) 2 reaches the minimum, the solution of T is
x = ( K T K ) 1 K T y
where K T is the transpose of K. After the i t h iteration, the new target state vector x i + 1 is
x i + 1 = x i + ( K i T K i ) 1 K i T [ y F ( x i ) ]
Based on the observed radiance data, the above least squares method is conducted for the synchronous retrieval of atmospheric temperature in the whole range of tangent height. The retrieval of atmospheric temperature in MLT and the bias between retrieved temperature and true temperature at different tangent heights are shown in Figure 12a,b.

3.4. Peak Relative Intensity Ratio Method

Through the study of the above forward model, it is found that the correlation between the emission line intensity within O2 A-band airglow and temperature is different. Therefore, the indirect retrieval of atmospheric temperature in MLT can be carried out by using the relative relationship of different emission line intensities at a specific temperature.
For A-band airglow, the rotational transition radiation in thermal equilibrium obeys Boltzmann distribution at rotational temperature T r o t . For different rotational emission lines in the same band, the rotational partition function Q ( T r o t ) , the Einstein coefficient A 762 , and VER η are the same at a certain temperature T r o t . It is worth noting that in the limb mode, the Doppler broadening and the path integral effect in the radiative transfer in MLT, and the convolution effect caused by the instrument system, will change the correlation between the relative intensity of emission line and temperature. Therefore, the traditional peak intensity ratio method needs to be optimized to improve accuracy. When the temperature is T r o t , the observation intensity of the central emission line ν c in any field of view is
I ( ν c ) = η A m A 762 g m Q ( T r o t ) exp ( h c E m k T r o t ) D ( ν c ) s
where A m , g m and E m represent the molecular spectroscopy parameters. D ( ν c ) is Doppler line shape at wavenumber ν c . Expand Equation (17) and take logarithms on both sides of the equation and shift terms:
ln ( I ( ν c ) ν c A m g m ) = h c k T r o t E m + ln ( η s c A 762 Q ( T r o t ) ) 1 2 ln ( 2 k π m ) 1 2 ln ( T r o t )
The above equation can be considered as the linear equation y = k 0 x + b corresponding to the temperature T r o t , where, y = ln ( I ( ν c ) ν c A m g m ) , the slope of the straight line k 0 = h c k T r o t , x = E m , b = ln ( η s c A 762 Q ( T ) ) 1 2 ln ( 2 k π m ) 1 2 ln ( T ) is constant, and where the value of the constant b has no effect on the slope of the straight line. Therefore, multiple emission lines at a specific temperature T r o t are fitted to a straight line by polynomial fitting, as shown in Figure 13 below. The straight-line slope can be derived from the temperature, T r o t = h c k k 0 .
Based on the observed radiance data, the above peak relative intensity ratio method is conducted for the synchronous retrieval of atmospheric temperature in the whole range of tangent height. The retrieval of atmospheric temperature in MLT, and the bias between retrieved temperature and actual temperature at different tangent heights were shown in Figure 14a,b.
Comparing the retrieval of temperature through the above different inversion algorithms, it can be seen that the accuracy of the retrieved temperature based on the optimal estimation method is the highest, and the mean absolute bias is 3.4 K within the range of 80–120 km. The accuracy of retrieved temperature based on the least squares method is the second, and the mean absolute bias within the range of 80–120 km is 6.5 K. The retrieved temperature based on peak relative intensity ratio method is the lowest, and the mean absolute bias in the range of 80–120 km is 16.7 K. The reason is that because the least squares method is a statistical method, it is limited to a simple linear problem and only quadratic terms and other simple non-linear forms, thus limiting the accuracy of inversion. Through the study of the principle of the relative peak intensity method, we found the inversion of temperature is directly related to the intensity of the six central spectral lines in each field of view, because the retrieval of temperature comes from the fitting line from the interaction between the intensity of the six central spectral lines and the molecular spectral parameters. However, each line-of-sight cuts through multiple height layers in limb observation; the total observed radiance at a single tangent height includes radiance from other tangent heights, so it can be considered that when this method is used in the limb mode, there is an inherent error. Therefore, the optimal estimation algorithm combined with Tikhonov regularization is finally matched in the following research.

4. Discussion of Inversion Results and Accuracy Evaluation

4.1. The Influence of Observation Band on Accuracy

Based on the optimal estimation algorithm combined with Tikhonov regularization constructed in the third section, the three bands within A-band night glow are inversed, respectively. Through the forward model simulation, the observed radiance spectra of the three bands covering 80–120 km and the vertical resolution better than 2 km are obtained. In order to carry out the synchronous retrieval of the atmospheric temperature in all the tangent heights, the radiance spectra in each field of view are integrated as observation vectors. The synchronous retrieval of temperature through the observation vector is carried out by the optimal estimation method, and the most estimated value of temperature is obtained by taking the minimization of the cost function as the convergence basis. As shown in Figure 15 below, the different color profiles represent the retrieved temperature from bands 1–3, respectively, and the mean absolute bias between the retrieved temperature and the actual temperature from each band is shown in Figure 16.
Comparing the retrieved temperature from the three bands and the mean absolute bias, it is found that the difference among the mean absolute bias is slight, and Band 2 can be used for the retrieval of temperature to obtain the highest accuracy. In the altitude range of 80–120 km, the mean absolute bias at 3.4 K can be obtained, which is slightly better than the 3.6 K from other bands. Therefore, the pre-selection scheme of observation bands in the third section is further verified.

4.2. The Influence of Regularization Constraint on Accuracy

The use of appropriate constraints in atmospheric inversion problems is a crucial part of the inversion problem. Many researchers use the optimal estimation method in data analysis, where the constraint matrix is the inverse of the a priori covariance matrix. Due to the lack of data, a complete matrix is often unavailable, so a priori covariance matrix is constructed in a special way. Tikhonov regularization is a special constraint, which has been applied to many atmospheric inversion problems. Based on Band 2, the observed vertical profile is constructed to study the influence of Tikhonov regularization constraints on the accuracy of the retrieval of temperature. In the retrieved process, the optimal estimated solution of temperature in MLT is shown in Figure 17, with Tikhonov regularization constraint and without regularization constraint. The red and blue profiles represent the inversion results with Tikhonov regularization constraints and without constraints.
Figure 18 evaluates the influence of the Tikhonov regularization constraint of a priori covariance matrix on inversion accuracy from the point of view of the bias between retrieved temperature and actual temperature. It can be seen that the construction of an a priori covariance matrix through regularization constraints can slightly improve the accuracy of retrieved atmospheric temperature. Compared with the traditional optimal estimation method, the mean absolute bias in the vertical field of view is reduced by about 0.4 K.

4.3. The Influence of a Priori Constraints on Accuracy

A priori information of the inversion model as the inversion constraint is bound to affect the accuracy. In the previous study, a priori temperature used is directly from the MSISE-00 atmospheric model database, which is far from the real temperature; so, even if the optimal estimation algorithm with Tikhonov regularization is adopted, the accuracy can only reach about 3.4 K. In this section, the influence of a priori constraints on accuracy is studied by further improving the accuracy of a priori. Currently, for the existing MLT temperature detection instruments in the world, the uncertainty of the measured temperatures at night is about 5 K [12]. Therefore, as shown in Figure 19 below, the a priori vectors are, respectively, taken from the MSISE-00 and controlled within ±5 K from the truth perturbance. The optimal estimation method for the above two groups of a priori vectors is carried out. In Figure 19, the blue and red profiles represent the retrieved results obtained by using the a priori vectors from the MSISE-00 database, and the a priori vectors with higher accuracy (the accuracy is better than ±5 K).
Figure 20 evaluates the impact of the accuracy of a priori temperature information on the accuracy from the point of view of the bias between the retrieved temperature and actual temperature. The accuracy of atmospheric temperature can be significantly improved by improving the accuracy of a priori temperature information. When the accuracy of a priori temperature is controlled within ±5 K, the mean absolute bias in the vertical field of view is reduced by about 2 K compared with the a priori directly obtained from the MSISE-00 atmospheric model database. At this time, the average accuracy of retrieved temperature can reach 1.35 K. The average accuracy of retrieved temperature is as high as 0.58 K between 95 and 110 km. Compared with the accuracy of temperature estimation of OSIRIS at about ±2 K at 90 km and ±6 K at 105 km, the accuracy of retrieved temperature is improved through this a priori. Meanwhile, according to the above characteristics, it is speculated that if a priori temperature accuracy is further improved, the inversion accuracy will be further improved.

5. Conclusions

The radiation of O2 A-band airglow is distributed in the altitude range of 80–120 km, and the rotational spectra can be used to measure the atmospheric temperature structure within the corresponding altitude range. Based on the parameters of the spatial heterodyne spectrometer as the instrument model, this paper adopts the limb mode and simulates the detection of O2 A-band night glow. In the full spectrum of O2 A-band night glow, based on the sensitivity of emission line intensity on temperature, the most reasonable band for retrieval of temperature is selected, which can take into account the narrower band design of spectrometer, higher inversion efficiency, and higher inversion accuracy. It has been verified that the band selected in this paper can obtain an accuracy of about 3.4 K for the retrieval of temperature, slightly higher than 0.2 K by other sampled bands.
According to the observed spectral radiance of the selected band, several temperature inversion algorithms commonly used in O2 airglow are used to obtain the temperature profile in MLT. An optimal estimation algorithm for the temperature structure, which is most suitable for limb observation, is matched. When a priori temperature profile is extracted directly from the MSISE-00 atmospheric model database, the retrieved accuracy is 3.4 K, which is much better than 6.5 K through the least squares method, and 16.7 K through the peak relative intensity ratio method. At the same time, optimization is carried out based on the traditional optimal estimation method, which is characterized by the selection of the Gauss–Newton iterative method, and the combination of Tikhonov regularization constraints. The results show that the mean absolute bias in all the tangent heights can be reduced by about 0.4 K by constructing an a priori covariance matrix with regularization constraints.
In this paper, the influence of a priori constraints on the accuracy of retrieved temperature is further studied. The results show that the accuracy of atmospheric temperature can be significantly improved by improving the accuracy of a priori. When a priori accuracy temperature is controlled within ±5 K, the average absolute bias of temperature is 0.58 K within the range of 95–110 km, and the average accuracy of temperature in all the vertical fields of view can reach 1.35 K, which is better than the accuracy of OSIRIS on Odin at 90–105 km, as described in the introduction. In the later work, many independent profile data can be obtained from the atmospheric database or the detection data of other satellites or radiosondes. Statistical training can be used to construct the optimal a priori information so as to continue to improve the accuracy of a priori. It can further improve the accuracy of retrieved atmospheric temperature in MLT.

Author Contributions

Conceptualization, W.W., H.L., Z.L. and W.X.; methodology, W.W., H.L., Z.L. and W.X.; software, W.W.; validation, W.W., H.L., Z.L. and W.X.; formal analysis, W.W.; investigation, W.W., H.L., Z.L. and W.X.; resources, W.W., H.L., Z.L. and W.X.; data curation, W.W., H.L., Z.L. and W.X.; writing—original draft preparation, W.W.; writing—review and editing, W.W., H.L., Z.L. and W.X.; visualization, W.W.; supervision, H.L., Z.L. and W.X.; project administration, H.L., Z.L. and W.X.; funding acquisition, H.L., Z.L. and W.X. All authors have read and agreed to the published version of the manuscript.

Funding

This research was funded by National Key Research and Development Program of China (No. 2022YFB3901800, No.2022YFB3901803, No. 2021YFB3901000, No.2021YFB3901004, No.2022YFB3904805). National Natural Science Foundation of China (41975033, 61975212). Key Research Program of the Chinese Academy of Sciences (Grant No. JCPYJJ-22010). HFIPS Director’s Fund (Grant No. YZJJ202210-TS).

Data Availability Statement

The data presented in this study are available on request from the corresponding author. The data are not publicly available due to privacy.

Conflicts of Interest

The authors declare no conflict of interest.

References

  1. Liu, W.J. Detection and Study on airglow spectra in Middle and Upper Atmosphere; University of Chinese Academy of Sciences: Beijing, China, 2016. [Google Scholar]
  2. Hays, P.B.; Abreu, V.J.; Dobbs, M.E.; Gell, D.A.; Grassl, H.J.; Skinner, W.R. The high-resolution Doppler imager on the Upper Atmosphere Research Satellite. J. Geophys. Res. Atmos. 1993, 98, 10713–10723. [Google Scholar] [CrossRef]
  3. Shepherd, G.G.; Thuillier, G.; Cho, Y.M.; Duboin, M.L.; Evans, W.F.J.; Gault, W.A.; Hersom, C.; Kendall, D.J.W.; Lathuillère, C.; Lowe, R.P.; et al. The Wind Imaging Interferometer (WINDII) on the Upper Atmosphere Research Satellite: A 20 year perspective. Rev. Geophys. 2012, 50, RG2007. [Google Scholar] [CrossRef]
  4. Sheese, P.E.; Llewellyn, E.J.; Gattinger, R.L.; Bourassa, A.E.; Degenstein, D.A.; Lloyd, N.D.; McDade, I.C. Temperatures in the upper mesosphere and lower thermosphere from OSIRIS observations of O2 A-band emission spectra. Can. J. Phys. 2010, 88, 919–925. [Google Scholar] [CrossRef]
  5. He, W.W.; Wu, K.J.; Fu, D.; Wang, H.M.; Li, J. Instrument design and forward modeling of near-space wind and temperature sensing interferometer. Opt. Precis. Eng. 2020, 28, 12. [Google Scholar]
  6. Shi, H.L.; Xiong, W.; Luo, H.Y.; Li, Z.W. Ground observation result of an OH radical hyper-resolution spectrometer for the middle and upper atmosphere. J. Appl Opt. 2019, 58, 5602–5611. [Google Scholar] [CrossRef] [PubMed]
  7. Barth, C.A.; Hildebrandt, A.F. The 5577 A Airglow Emission Mechanism. J. Geophys. Res. 1961, 66, 985–986. [Google Scholar] [CrossRef]
  8. Martin Kaufmann, M.; Olschewski, F.; Mantel, K.; Solheim, B.; Shepherd, G.; Deiml, M.; Liu, J.L.; Song, R.; Chen, Q.Y.; Wroblowski, O.; et al. A highly miniaturized satellite payload based on a spatial heterodyne spectrometer for atmospheric temperature measurements in the mesosphere and lower thermosphere. Atmos. Meas. Tech. 2018, 11, 3861–3870. [Google Scholar] [CrossRef]
  9. Rodgers, C.D. Retrieval of atmospheric temperature and composition from remote measurements of thermal radiation. Rev. Geophys. Space Phys. 1976, 14, 609–624. [Google Scholar] [CrossRef]
  10. Steck, T. Methods for determining regularization for atmospheric retrieval problems. Appl. Opt. 2002, 41, 1788–1797. [Google Scholar] [CrossRef] [PubMed]
  11. Rodgers, C.D. Inverse Methods for Atmospheric Sounding: Theory and Practice; World Scientific: Singapore, 2000. [Google Scholar]
  12. García-Comas, M.; Funke, B.; Gardini, A.; López-Puertas, M.; Jurado-Navarro, A.; Von Clarmann, T.; Stiller, G.; Kiefer, M.; Boone, C.D.; Leblanc, T.; et al. MIPAS temperature from the stratosphere to the lower thermosphere: Comparison of vM21 with ACE-FTS, MLS, OSIRIS, SABER, SOFIE and lidar measurements. Atmos. Meas. Tech. 2014, 7, 3633–3651. [Google Scholar] [CrossRef]
Figure 1. The simulated VER of the O2 A-band nightglow at 30° N and 80° E and local solar time at 22:00.
Figure 1. The simulated VER of the O2 A-band nightglow at 30° N and 80° E and local solar time at 22:00.
Applsci 13 03916 g001
Figure 2. Fine spectral structure of O2 A-band airglow.
Figure 2. Fine spectral structure of O2 A-band airglow.
Applsci 13 03916 g002
Figure 3. Simulated limb observation spectrum in a field of view of 92 km.
Figure 3. Simulated limb observation spectrum in a field of view of 92 km.
Applsci 13 03916 g003
Figure 4. Simulation configurations for the simulated observed spectra. Subgraph (a) corresponds to the number density of oxygen, atomic oxygen, nitrogen, and (b) corresponds to the temperature, respectively.
Figure 4. Simulation configurations for the simulated observed spectra. Subgraph (a) corresponds to the number density of oxygen, atomic oxygen, nitrogen, and (b) corresponds to the temperature, respectively.
Applsci 13 03916 g004
Figure 5. Simulated limb observed spectrum of target bands in field of view of 92 km (spectra in different color are band 1–3 successively).
Figure 5. Simulated limb observed spectrum of target bands in field of view of 92 km (spectra in different color are band 1–3 successively).
Applsci 13 03916 g005
Figure 6. Response of spectrum of each target band to temperature perturbation. Where, (b) is the partial enlarged drawing of 95–105 km for (a).
Figure 6. Response of spectrum of each target band to temperature perturbation. Where, (b) is the partial enlarged drawing of 95–105 km for (a).
Applsci 13 03916 g006
Figure 7. Comparison of a priori information and actual temperature information.
Figure 7. Comparison of a priori information and actual temperature information.
Applsci 13 03916 g007
Figure 8. Limb observed radiance vertical profiles of O2 A-band night glow with random noise.
Figure 8. Limb observed radiance vertical profiles of O2 A-band night glow with random noise.
Applsci 13 03916 g008
Figure 9. Weighting function matrix of target emission line with respect to temperature. Subgraph (af) correspond to the weighting function of the six emission lines in figures, respectively. Different colors represent rows of K, where the weighting function for a specific tangent height is the row that peaks at that altitude.
Figure 9. Weighting function matrix of target emission line with respect to temperature. Subgraph (af) correspond to the weighting function of the six emission lines in figures, respectively. Different colors represent rows of K, where the weighting function for a specific tangent height is the row that peaks at that altitude.
Applsci 13 03916 g009
Figure 10. Retrieval of atmospheric temperature in MLT region (1–5 represents the number of iteration steps).
Figure 10. Retrieval of atmospheric temperature in MLT region (1–5 represents the number of iteration steps).
Applsci 13 03916 g010
Figure 11. Bias of atmospheric temperature in MLT region: (a) the bias between retrieved temperature and actual temperature under different iteration steps, (b) the mean absolute bias between retrieved temperature and actual temperature under different iteration steps.
Figure 11. Bias of atmospheric temperature in MLT region: (a) the bias between retrieved temperature and actual temperature under different iteration steps, (b) the mean absolute bias between retrieved temperature and actual temperature under different iteration steps.
Applsci 13 03916 g011
Figure 12. (a) Retrieval of atmospheric temperature in MLT region; (b) the bias between retrieved temperature and actual temperature at different tangent heights.
Figure 12. (a) Retrieval of atmospheric temperature in MLT region; (b) the bias between retrieved temperature and actual temperature at different tangent heights.
Applsci 13 03916 g012
Figure 13. The straight line fitted by the 6 emission lines at different temperatures.
Figure 13. The straight line fitted by the 6 emission lines at different temperatures.
Applsci 13 03916 g013
Figure 14. (a) Retrieval of atmospheric temperature in MLT region; (b) the bias between retrieved temperature and actual temperature at different tangent heights.
Figure 14. (a) Retrieval of atmospheric temperature in MLT region; (b) the bias between retrieved temperature and actual temperature at different tangent heights.
Applsci 13 03916 g014
Figure 15. Retrieval of atmospheric temperature in MLT region based on different bands.
Figure 15. Retrieval of atmospheric temperature in MLT region based on different bands.
Applsci 13 03916 g015
Figure 16. The mean absolute bias between retrieved temperature and actual temperature through different bands.
Figure 16. The mean absolute bias between retrieved temperature and actual temperature through different bands.
Applsci 13 03916 g016
Figure 17. Retrieval of atmospheric temperature in MLT region combined with regularization constraint and without regularization constraint.
Figure 17. Retrieval of atmospheric temperature in MLT region combined with regularization constraint and without regularization constraint.
Applsci 13 03916 g017
Figure 18. The bias between retrieved temperature and actual temperature combined with regularization constraint and without regularization constraint.
Figure 18. The bias between retrieved temperature and actual temperature combined with regularization constraint and without regularization constraint.
Applsci 13 03916 g018
Figure 19. Retrieval of atmospheric temperature in MLT region based on different a priori constraints.
Figure 19. Retrieval of atmospheric temperature in MLT region based on different a priori constraints.
Applsci 13 03916 g019
Figure 20. The bias between retrieved temperature and actual temperature based on different a priori constraints.
Figure 20. The bias between retrieved temperature and actual temperature based on different a priori constraints.
Applsci 13 03916 g020
Table 1. Pre-selection of observation band and containing emission lines.
Table 1. Pre-selection of observation band and containing emission lines.
Band 1Band 2Band 3
13,059.5 cm−113,084.2 cm−113,136.2 cm−1
13,061.3 cm−113,086.1 cm−113,138.2 cm−1
13,068.1 cm−113,091.7 cm−113,140.6 cm−1
13,070.0 cm−113,093.7 cm−113,142.6 cm−1
13,076.3 cm−113,098.8 cm−113,144.5 cm−1
13,078.2 cm−113,100.8 cm−113,146.6 cm−1
Table 2. Pre-selection of observation band for temperature detection.
Table 2. Pre-selection of observation band for temperature detection.
Different BandsBand 1Band 2Band 3
Line intensityWeakStrongStrong
Temperature dependenceSlightly lowerSlightly higherSlightly lower
Spectral line sparse degreeSparseSparseDense
Requirements for spectral resolutionLowLowHigh
Disclaimer/Publisher’s Note: The statements, opinions and data contained in all publications are solely those of the individual author(s) and contributor(s) and not of MDPI and/or the editor(s). MDPI and/or the editor(s) disclaim responsibility for any injury to people or property resulting from any ideas, methods, instructions or products referred to in the content.

Share and Cite

MDPI and ACS Style

Wang, W.; Luo, H.; Li, Z.; Xiong, W. Algorithm for Retrieval of Temperature in Mesosphere and Lower Thermosphere from O2 A-Band Night Glow. Appl. Sci. 2023, 13, 3916. https://doi.org/10.3390/app13063916

AMA Style

Wang W, Luo H, Li Z, Xiong W. Algorithm for Retrieval of Temperature in Mesosphere and Lower Thermosphere from O2 A-Band Night Glow. Applied Sciences. 2023; 13(6):3916. https://doi.org/10.3390/app13063916

Chicago/Turabian Style

Wang, Weijia, Haiyan Luo, Zhiwei Li, and Wei Xiong. 2023. "Algorithm for Retrieval of Temperature in Mesosphere and Lower Thermosphere from O2 A-Band Night Glow" Applied Sciences 13, no. 6: 3916. https://doi.org/10.3390/app13063916

APA Style

Wang, W., Luo, H., Li, Z., & Xiong, W. (2023). Algorithm for Retrieval of Temperature in Mesosphere and Lower Thermosphere from O2 A-Band Night Glow. Applied Sciences, 13(6), 3916. https://doi.org/10.3390/app13063916

Note that from the first issue of 2016, this journal uses article numbers instead of page numbers. See further details here.

Article Metrics

Back to TopTop