You are currently viewing a new version of our website. To view the old version click .
Applied Sciences
  • Review
  • Open Access

1 March 2023

A Review on the Implementation of the BIM Methodology in the Operation Maintenance and Transport Infrastructure

,
,
,
and
1
Departamento de Ingeniería Civil: Construcción, E.T.S de Ingenieros de Caminos, Canales y Puertos, Universidad Politécnica de Madrid, 28040 Madrid, Spain
2
Department of Structures for Engineering and Architecture, University of Naples Federico II, 80125 Naples, Italy
*
Author to whom correspondence should be addressed.
This article belongs to the Special Issue Building Information Modeling (BIM): Current Status, Applications and Trends

Abstract

There has been a significant increase in studies related to Industry 4.0 alongside the development of new technologies, devices and software, becoming one of the most relevant topics for years within the so-called Fourth Industrial Revolution (4IR). The Architecture, Engineering and Construction sector (AEC) sector is one step behind other engineering fields in productivity, and digitalisation can help reduce this gap. Building Information Modelling (BIM) implementation in various project phases with other technologies such as the Internet of Things, Big Data, Blockchain or Geographic Information System (GIS) are the main drivers of Smart Construction. This paper provides an updated state-of-art of the BIM applications through different civil engineering projects and towards the use of new Information and Communication Technologies (ICTs). Hence, the integration of BIM in the Facility Management through ICTs allows decision making based on data analysis and the optimization of available resources.

1. Introduction

Building Information Modelling (BIM) usage is being extended through all project phases and construction typologies. Thus, outstanding research studies have been being published, and increasing amounts of information related to BIM topics can be consulted. In addition, other technologies are currently being implemented combined with BIM methodology, such as Internet of Things (IoT), Big Data (BD), Cloud Computing (CC) and Facility Management (FM) techniques. The objective of this paper is to provide an updated literature review of the BIM applications through different infrastructure typologies and towards the use of new technologies. To reach that aim, more than two hundred references have been classified considering infrastructure types and the technologies implemented.
The basis of the literature review in this study was considering that BIM methodology is implementable at any project stage or structural typology. BIM implementation into new infrastructure construction is predominant [1,2,3,4,5,6,7] compared to BIM use in the already existing built environment [8,9,10]. This fact is due to the complexity of turning all infrastructure information into the BIM data format. The lack of BIM information about more than 75% of European buildings [9,11,12,13] has been solved thanks to new data capture information, i.e., scanning to BIM or points to BIM [14,15,16]. Thus, currently, BIM implementations and profits can be found not only in infrastructure cases entirely designed with BIM methodology, they are also found in already existing infrastructure. Consequently, BIM benefits have shown outstanding possibilities in all project phases and all kinds of infrastructures.
Regarding project phases, research revealed various profits on BIM implementations. Other authors applied BIM visualisation techniques to improve productivity in the construction phase [7,17], changing the traditional construction management totally linked with a 2D environment [5,16,18]. In terms of the design phase, the main profit of BIM has been reported: improvements of the detection of failures during the design phase, preventing them to be detected in the construction phase, when its solution could be considered up to ten times more expensive than the solution on the project design stage. Collaboration through the BIM methodology could be much more efficient comparing to traditional workflow in the design stage [19,20]. In the management phase, BIM usage is increasingly used. Important profits in “as-built” data collection [4,21,22], equipment maintenance [8,9,23,24], quality control [25,26,27], space management [8,28,29], or emergency management have been published [9,30,31].
In addition, BIM profits according to each type of infrastructure could be easily found in the published literature. Even though initially, BIM was mostly implemented in the building sector, some authors already detailed a progressive implementation of BIM into the Civil Engineering sector [32,33,34,35] in 2016. Given the great possibilities of this new BIM branch, a new variant of BIM started to develop with examples such as the concept of Bridge Information Modelling (BrIM) [36,37,38,39,40,41,42].
Some authors have used the terms Civil Integrated Management and Civil Information Modelling (CIM), being two concepts derived from gathering BIM and civil transport infrastructure. The first concept was focussed on maintenance tasks, whereas the second was seen as a visualisation tool for the design phase. Profits of BIM implementations into civil transport infrastructure can be noticed in, i.e., the traffic simulation detailed by Liapi [43], while Okasha and Frangopol applied BIM for the developing of highway management system [44], and Mawlana et al., Platt and Liapi used BIM for construction phase programming. Moreover, BIM has been used in terms of renovation and rehabilitation of civil infrastructure projects. Important profits in this term are the study of different rehabilitation strategies [45] or the study of structural behaviour during the rehabilitation process [46,47].
The latest research seeks to bring the BIM model closer to a digital model of smart building [48,49] that interacts with the built environment through enabling technologies such as the IoT [50], but it is a clear trend in the FM. Interacting in real time with the built environment is still a matter of research [51]. The application of BIM with IoT and the processing and integration of data by Big Data can automate the interactions between the physical and the digital object, creating the so-called Digital Twin (DT) [50,52]. This concept has been under development for some time with the maturation of the digital market. The objective was to reduce operating costs and production time in the industry, increase the productivity of an existing system, improve asset maintenance, facilitate accessibility, or create a safer work environment [53]. DT represents a breakthrough in digital transformation which applies to other industries and not only to the construction field, and in all of them, Information and Communication Technologies (ICTs) are a key driver. It is part of the so-called Product Life cycle Management (PLM). It is increasingly applied in more sectors, such as smart manufacturing, building management, smart cities, healthcare or oil and gas. DT integrates multiple engineering disciplines [54].
Nevertheless, even considering all the BIM profits, implementation barriers have also been detected in the Architecture, Engineering and Construction (AEC) sector. One important barrier in terms of information exchange is the great difference of workflow considering the type of infrastructure [55]. Data interoperability is another outstanding BIM implementation barrier [56] with the need for powerful hardware to run BIM infrastructure models [57]. Moreover, the lack of standards and legal issues related to BIM have been reported by some published research [32,56,58,59,60,61,62,63]. Lastly, the BIM skills needed for the methodology implementation are one of the most repeated implementation barriers shown in published research [4,8,18,19,64,65,66].
Beyond the BIM model, there are new challenges to implementing DT. DT is a complex system in which the main problems arise in integrating between virtual entities with real objects [67], the complexity of processing and data flows [68]. Thus, having a DT to interact with an infrastructure is essential to optimise its FM. However, most authors approach BIM-IoT integration to monitor the built environment, and only the most advanced research includes its management and predictive maintenance [49]. However, most of this research has been carried out in the construction sector, but only a few studies have examined transport infrastructure [35]. In the AEC industry, linear infrastructure is the work with the fewest BIM-FM studies. Future contributions should aim at solving these issues using not only BIM methodologies but also implementing it with other technologies to promote an easy BIM implementation in the sector.
This review has been performed with the aim of gathering the most relevant procedures and advances in the use of BIM, especially focussed on the possibilities of BIM together with other digitalisation technologies such as Big Data, IoT or Cloud Computing. After analysing and discussing the data, guidance is provided as regards the alternatives to be used in civil engineering projects. This combined use of digital technologies together with physical terminals such as sensors, smart devices, GPS receivers or wireless communication networks is commonly known as Smart Construction (SC) [69,70]. Additionally, improvements are identified which provide some new perspectives for the use of BIM in the construction and civil engineering field.

2. Motivation and Methodology

In recent years, there has been a boom in the development of digitalisation technologies such as Big Data, IoT or Cloud Computing. However, these technologies are still remote from the methodology traditionally used in the lifecycle of a project. The combined use of these technologies together with BIM offers great possibilities in the field of construction and civil engineering. This review has been carried out with the aim of gathering the most relevant procedures and advances in the use of BIM together with some of these new technologies in the framework of SC. This combined use of technologies can bring significant potential benefits throughout the project lifecycle. However, fewer articles on the FM phase are found among the published literature, so the research has been oriented towards this phase.
This study shows a thorough state-of-art based on scientific published literature related to the concept of SC. In the last two decades, a wide amount of research has been developed, focused on what BIM may bring to the Construction Industry as well as studies about the life span of civil engineering projects.
In a first line of research, this study started with the search for the concept of BIM to see how and what it has been related to in the most recent research. ICTs have appeared in recent years. The integration of ICTs with BIM is being developed to ensure that the three-dimensional model becomes a dynamic, accessible, secure, and an updated repository of information. There is a wide variety of ICTs applied to the Construction Industry, so the research was focused on searching articles by keywords. The main drivers of SC have been determined by five ICTs concepts. These topics are generic and overlapping, so the focus of the research was centred on FM for transport infrastructure. Table 1 shows the keywords searched for.
Table 1. Main keywords searched.
The combination of these 10 concepts, together with their associated terms such as immersive technologies, Industry 4.0, Digital Twin, Application Programming Interface (API), unmanned vehicles, database (DB), CC or management platform) were the research basis. Furthermore, research was performed on successful cases where BIM was implemented together with some ICTs in the transport infrastructures lifecycle (tunnels, bridges, roads, hydraulic works), in the operation and maintenance (O&M) of large buildings or heritage preservation (HBIM).
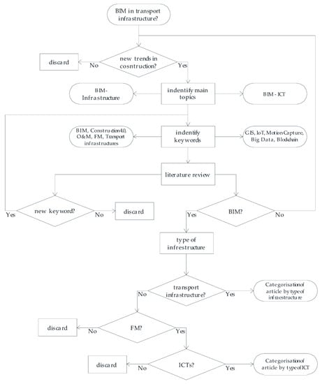
Figure 1 shows the flowchart used. A literature search on BIM in transport infrastructures was carried out first, identifying new trends, focusing this research on the FM phase and the use of relevant ICTs. From these articles, the main topics and keywords were identified in order to return to search for new literature. If the research dealt with any of these topics, or at least BIM in transport infrastructure, it was categorised according to the type of infrastructure and by ICT. At first, the building category was discarded; however, it is in this sector where there is a greater number and more relevant advances in the joint use of BIM-ICT applied to FM, so this category was added.
Figure 1. Flowchart used in this state of the art.
By using the tool for visualising indexed academic publications VOSviewer [71], the relationships of the main referenced articles keywords are shown in Figure 2. VOSviewer is a software tool for constructing and visualising bibliometric networks. These networks are generated using points, lines and colours. The size points represent co-occurrence aggregates such as the author or keywords, while the lines represent the relationships established between them [72]. In the case of colour, it is used to identify these relationships by topic. The literature review in this research included more than 200 referenced sources on indexed publications. The main topics are BIM, Construction Industry, Lifecycle and IoT. The other concepts are always related to, at least, one of these four terms.
Figure 2. Network of the main keywords of the referenced articles. Made with VOSviewer.
An alphabetically ordered legend with all the terms that appear in the manuscript is added in Abbreviation section to ease its comprehension.

3. Construction 4.0. BIM and Information Technologies

In the context of Industry 4.0, recent advances related to the development of new technologies, devices and software have supported a new change in the maintenance management systems and processes [73]. GIS [74], IoT [75], Big Data [76], Artificial Intelligence (AI) [77], immersive technologies (virtual reality (VR), augmented reality (AR) and mixed reality (MR)), unmanned aerial vehicles (UAV) or unmanned ground vehicles (UGV) [78], blockchain [79] or data mining (DM) [16] are some of the terms associated with the new ICTs that are nowadays being implemented with BIM.
These technologies, which have been developed in the so-called Fourth Industrial Revolution (4IR), are gradually being implemented in the construction field. Together with BIM, which was generated by and for the construction industry, new technologies such as IoT and Big Data are the main drivers of construction 4.0 [10]. However, although in recent years, there has been a significant increase in studies related to Industry and Construction 4.0, a breakpoint has not yet taken place for a deeper implementation in AEC projects [7,80].
The development of some of these technologies and their integration with BIM in the most recent research is shown below.

3.1. BIM and GIS

GIS is an established technology that has been widely developed and used for city and infrastructure planning. Traditionally, it has been used for territorial analysis. However, public administrations use it currently for the publication of their information, whether geographical, essential for the planning of linear infrastructures, or of diverse non-geospatial typology such as pollution data or traffic levels.
The main research in this area focuses on the integration of GIS information with the three-dimensional models used in BIM. GIS information is territorial in scope and optimised for storage, whereas BIM modelling uses a smaller scale. This integration is complex and limited due to the files format, although planning software such as ArcGIS or InfraWorks permit linking the two systems [81]. This is due to open formats such as CityGML and IFC, respectively [74].
The availability of a big data volume has enabled the development of the smart cities concept over the last few years. A BIM-GIS environment provides a suitable environment for sustainable, reliable, and energetically efficient smart city construction [82]. The two technologies bring complementary information, GIS at the territorial scale (macro) and BIM at the individual scale (micro) [83], helping the decision-making process for managers [84].
Beyond smart cities, studies have focussed on completing the BIM model with the geospatial information of its environment provided by GIS, whether it be in highways [85], airports [86], sewage systems [87], hydroelectric projects [88] or railways [61].

3.2. BIM and IoT

Advances in data transmission networks (Wi-Fi, 5G, ZigBee or LoRa) have enabled a wide increase in published studies to successfully implement the integration of IoT devices in the construction industry [75], especially through wireless networks such as LoRa (Long Range). This research studied how to complement BIM models, in terms of geometry and space organisation, with data sent from IoT devices in real time [49,69,89,90].
However, the integration of BIM and IoT was found to be more complex than expected, and most studies focus on exploring it theoretically or conceptually [91,92]. The most advanced research recreates spaces inside buildings equipped with sensors, mainly for temperature, humidity, and gases. IoT devices can send information that is updated in the Digital Twin [93,94]. Users can always access information through a custom API. Depending on the complexity of the platform and the programming experience of the research team, the information can be viewed by commercial APIs [29,95], or own APIs, optimised for more advanced models with a higher number of sensors [96,97,98]. These data can even be used for fire prevention and control fire [31,99,100] or the management of prefabricated house construction [101]. In addition, the data and collected information can be hosted in SQL DB [65] and processed to facilitate the implementation of predictive maintenance to achieve a dynamic and automated management strategy [102].
Linear infrastructure projects are left out of these studies, since studies related to BIM application integrated with IoT are scarce. It is even more remarkable how advances in other related industries such as transport are tending towards increasingly automated and connected vehicles, which are themselves a multitude of moving sensors connected to each other. In this sense, there are many publications focused on smart cities and roads. Nevertheless, they are not integrated with BIM methodology. BIM and IoT in transport infrastructure stand out for issues related to O&M [103], bridge maintenance [41,104], the study of vibrations in bridges [21], monitoring in tunnel construction [105], urban services galleries [106], or the airport pavements management [107].

3.3. BIM and Motion Capture

The data sources that provide information for the BIM model can be very diverse. In addition to traditional sources, the digital transformation that the construction industry is currently undergoing has led to the adoption of new immersive technologies, such as VR [108], AR [109,110] and MR [111], or the use of unmanned vehicles [78], both aerial (UAV) and terrestrial (UGV).
These solutions may assist in the generation of the three-dimensional model by mapping the infrastructure, either in a static way from a fixed point [22] or dynamically through the use of an autonomous robot [112]. In both cases, geometry capture can be performed with laser scanners and/or photogrammetry. Similarly, they can also be used for digital progress monitoring, where the information measured by the drone is compared with the BIM model to automate payments to the constructor [66]. High-performance algorithms can detect discrepancies between a BIM model and the point cloud, allowing the construction industry to use this type of analysis to find out changes in an efficient way [113].
UAV photography and BIM technology can additionally be used to provide a real-time updated model for inland waterway monitoring for rapid incident detection [114]. Likewise, the UAV can be used for high-resolution imaging to detect cracks in the structure and facilitate bridge inspection [115].

3.4. BIM and Big Data

The BIM model can be assumed as a data warehouse in which all agents involved during the life of the project have been providing data. Therefore, it becomes an almost unlimited source of information to be analysed and processed to improve the O&M of the infrastructure [65]. In recent years, processing costs have been reduced and information transmission capacities have been improved, i.e., the boom in Big Data has taken place [76]. Many industries have turned to this technology, enabling decision making based on extensive data analysis (DA) [116], and facilitating the leap from preventive to predictive maintenance [102].
The integration of the digital BIM model with the DB is completed through a third-party web platform that connects to the servers storing the information and the digital twin of the building or infrastructure [117,118], optimising the analysis and visualisation using open standards [119].
Big Data becomes a tool for effective information management. It is able to cope with the increased volume, variety and velocity of data that can be extracted from an intelligent infrastructure full of sensors [120]. Information is updated in real time, and data exchange is enabled between the BIM model, the monitoring system, and the DB accessible from a mobile API [30,121]. At the same time, the integration of BIM and Big Data applied to the entire life of the project can estimate and control costs from the design phases to O&M [35,113].

3.5. BIM and Blockchain

The integration of BIM and Distributed Ledger Technology (DLT), such as Blockchain, and smart contracts has shown a great potential for the development of sustainable infrastructure. DLT keeps track of blocks of information in a network formed by different nodes. These nodes work collectively in such a network so that each node is aware of the processes carried out by the others. In this way, an error in each node will not only be detected by the node itself but also by all the other nodes in the chain network [122].
The application of Blockchain makes it possible to ensure the security of the information deposited in the BIM mode [79,123] l. Nevertheless, its use in the construction industry is still in its early stages [124]. Through the application of the Blockchain, smart contracts may be implemented to perform automatic verifications using artificial intelligence algorithms [66]. The traceability of information workflows, which are certified on the blockchain [125], makes it possible to use tools to track the construction process at any time [126]. In addition, the integration of Blockchains and smart contracts can be considered into information flows used in various CDEs, reducing human error and increasing the reliability and transparency of decision-making processes on construction sites pertaining to the structural system [127].
Blockchain technology solves liability control problems at the design stage [128] and brings great benefits in data encryption [129], its safe transmission and the supervision of the overall project quality [101]. These information security protocols are applicable in BIM platforms focused on infrastructure management. It may be used through encryption strategies for the storage and secure distribution of information or for recording changes in untrusted environments [130,131].

3.6. BIM and ICTs Challenges

As seen in the previous sections, BIM is increasingly being implemented along with ICT within the AEC sector [10]. The use of a BIM model makes it possible to quickly obtain the documentation related to any object that composes it. Its three-dimensional environment facilitates its interpretation and interaction with this documentation, which will be more or less according to the information associated with each object and its Level Of Development (LOD). However, maintaining a large volume of associated information and updating it in real time is complex and requires a large amount of resources to maintain the BIM model. It also generates large models and can cause deficiencies in the use of devices with less hardware capacity and file transfer [55,56,57].
The use of ICTs allows the optimization of several processes within the BIM methodology. GIS technology allows the integration of the BIM model within its environment [82,83,84]. Sensorisation through IoT devices allows obtaining and associating data in real time, and even through these devices to intervene from the 3D model in the real world, bringing the BIM Model closer to the concept of DT [49,75,89]. Big Data and its associated technologies facilitate the analysis and interpretation of data [116], even being able to predict and anticipate processes, such as FM work [35,113]. Immersive and motion capture technologies allow for more realistic digital environments and improve the quality of BIM models and introduce concepts such as the metaverse [90,110,123,132,133]. All of them bring the AEC sector closer to its digitisation, making use of other technologies such as APIs to access information [29,30,95,121] or blockchain for process security [66,79,128].
BIM, therefore, becomes a repository of information and an interface for the other technologies. However, it presents great challenges and problems [4,8,18,19,64,65,66] such as the large volume of data that can be collected, which is why it is essential to define which level of detail can be covered by the available technical resources. Both hardware and software are making major advances in short periods of time, so that disruptive developments or complex processes are quickly overtaken by new developments. Furthermore, in BIM, there are different formats specific to each commercial software. Although great efforts are being made to develop open formats and interoperable processes, they do not have full integration. Moreover, these new ICTs require highly qualified programming professionals to be able to integrate with the BIM model. In addition, once integrated, they require adaptation and learning by the employees in charge of AEC tasks. In these cases, there is often reticence to this change, such as by maintenance staff.

4. BIM in the Facility Management of Infrastructure

Considering BIM as a digital representation of the infrastructure along its lifecycle [4,134] or as a central information repository [4,20,135,136], this methodology has been commonly associated to the design and project phases. Nevertheless, BIM eases the decision-making process in all project phases [137] of any infrastructure typology such as bridges, railways [138], buildings or roads [139,140]. However, the initial BIM implementations have been traditionally related to the design phase in the edification sector. Over the years, this tendency has been turning into new BIM implementations that are deep enough to create new BIM concepts such as BrIM or Civil Integrated Management (CIM). New terms of BIM show the expansion of this methodology through the edification sector and design phase to the Civil Engineering sector, construction stage or infrastructure FM.
The FM concept is defined by multiple authors; i.e., Anker Jensen defines it as the concept of its application creating internal value for the infrastructure users [141]. Dwulf, Krumm and Jonge define it as the process of associating the main building functions with all the services hosted in it [142]. This concept gains importance in special and complex infrastructure where multiple services are provided to the users. Airports, hospitals and universities are examples. Den Heijed and Tzovlas found that the total cost of the FM ranges from 5% to 15% of the total university budget [143].
Traditional techniques of FM inside public infrastructure are still being implemented currently. Lack of data digitalisation or excessive based-paper format information are examples of it. Nevertheless, innovation and digitalisation are expanding worldwide. Local governments are more aware of the importance of those concepts and support its implementation in their territories through national plans such as Digital Spain 2025 [144], which promotes the digitalisation of the public heritage. Currently, the complex social demands on infrastructure assets, as well as the high expectations of productivity and special service needs [145,146], imply a total improvement of traditional FM techniques pointing to the concept of smart infrastructure. Reduction in maintenance costs and damage, increasing the quality and value of service and security improvements are common benefits related to the smart infrastructure concept [147], which is defined by Annaswamy et al. as the infrastructure which could self-govern or make decisions without human intervention [145]. In addition, FM data and information can be managed with the aid of information systems or digital platforms such as Computerised Maintenance Management Systems (CMMS), Enterprise Resource Platforms (ERP), Electronic Document Management Systems (EDMS) and so on.
BIM is a commonly used tool to achieve the mentioned infrastructure digitalisation [148,149,150], and it could be considered as a correct first step to reach the smart infrastructure concept. Many publications detail the BIM implementation into the FM sector.
The transport infrastructure usually supports continuous ageing and deterioration, while O&M costs rise, which directly impact on state budgets. In this literature review, publications on transport infrastructure management are featured. Most of the recent literature shows that the use of BIM together with other information technologies can support a more reliable, sustainable, and safer transport network while reducing maintenance costs and risks [151]. The implementation of Industry 4.0 technologies in FM enables maintenance planning, optimising available resources and facilitating the decision-making process [152].
At the same time, information, which comes from several sources, is not fully integrated among all considered systems. This leads to processes and procedures that are not yet optimized. For instance, this can be referred to a limited use of open standards (e.g., IFC), open systems and standardised libraries.
BIM technologies and open standards provide new opportunities for integrating the FM data, allowing a better management and integration of information for FM needs. The potential use of BIM, in the FM scenario, was realised since the early years of the development of the IFC schema. Some studies [153,154,155], e.g., in the case of buildings, show how the open standards can be used for FM applications. In this FM scenario, to date, building applications are more advanced and diffused than infrastructure ones. Indeed, one of the reasons is due to the lack of an infrastructure-specific version for some open standards (e.g., IFC). Recent developments in the building SMART scenario will enable advances in the FM application as well. However, the application of BIM methodology in infrastructure is still quite complex due to its limitations despite the technological advances that the construction industry is making. These limits are the lack of specialised software, the sector’s resistance to change, the interoperability between systems and the processing of the information necessary for infrastructure management [10,91,156,157]. It also entails the risks, both legal and technical, associated with collaboration between the teams involved [158].
Below, there are some case studies focusing on the O&M of high infrastructure. For instance, the authors [159] investigate the BIM application areas for FM in urban rail transit in order to obtain efficient O&M activities. Most of the articles focus on building, with much fewer publications dedicated to transport infrastructure. These BIM investigations for an asset’s FM focus on the use of a 3D model as a DB to be used during corrective or preventive maintenance. Moreover, the BIM model assists in the location of the maintenance operator and allows quick access to element documentation, usually in 2D plans. This process is further limited by the level of BIM model detail and the capacity of the equipment used in the operation.

4.1. Tunnels

Tunnels are the most monitored linear infrastructure. This is due to their features and safety requirements. From their design and construction phase to their operation and maintenance, they need a large amount of information. There are fewer BIM publications applied to this type of infrastructure compared to other constructions, especially in comparison with buildings. These studies are mainly focused on the incipient phases of the project, auscultation and construction control.
For example, a BIM model was made during the construction of a mountain road tunnel in Israel to store the information for its use in its O&M [160], or in the road access tunnel for a hydroelectric power plant in Pakistan, where a BIM framework for construction management for drill-and-blast tunnelling has been implemented [161]. In both cases, they use commercial software such as Autodesk Civil 3D, Revit or Dynamo to visualise and manage the documentation during construction. In addition, they continue to use traditional project documentation (spreadsheets, text documents and two-dimensional CAD plans). The BIM model has also been used for the identification of risks during the construction of a metro tunnel in Wuhan (China) using IFC open standards [162].
More academic studies focus on facilitating decision making in the design phase. For example, a BIM model has been developed in Slovenia that is able to synchronise and transfer the structure geometry for the subsequent finite element analysis of the interaction of the structure with the ground [163]. In this sense, other publications explore the level of detail required from a parameterised model to reduce the cost and time of computation during the study of alternatives in the design phase for a tunnel [164,165].
On the other hand, the application of open standards has been studied for the validation of the position and assembly of each ring of the structure in the Wuhan Yangtze River tunnel in China. This tunnel is 4650 m long and 15.2 m in section diameter that combines an urban motorway and an underground line [166]. Another study looks at the hardware and commercial software requirements needed to implement a collaborative platform, which was put into practice in two railway tunnels during construction in China [167].
In China too, an automatic monitoring system has been developed for a mountain tunnel construction. Monitoring is carried out at three levels. The first level collects information by sensors such as the groundwater level or the settlement of the tunnel vault. The collected information is transferred in real time over wireless networks. On a second level, this information is transmitted using satellite communication. Finally, the information is processed, analysed in the cloud, compared with the BIM model, and visualised in the digital twin. The system sends the information to the operators, and an automatic early warning is given in case of a failure [105].
Another example is the application of Construction–Operations Building information exchange (COBie) standards combined with Semantic Web technologies for the analysis of fan failure causes in Wenyi Road Tunnel in Hangzhou, China. This study demonstrates the decision analysis process for the O&M of the tunnel based on Digital Twins. However, the study finds some limitations such as the dynamic interaction between the visualisation model and the semantic reasoning model [24].
Nevertheless, most of the publications integrating these technologies come from urban service galleries. The sensor implementation is easier in this type of tunnel and, consequently, at CC and results visualisation in the BIM model for O&M [106,108,120,121,168,169].
In the urban environment, BIM has been implemented for the O&M of the 24 km network and 23 underground stations in the Taiyuan metro (China). The case study aimed at the data retrieval, analysis, management, and transfer of the required information. The study involved staff from the O&M departments and established a level of detail appropriate to the needs. Finally, all information is managed through its own web platform management. In addition, the knowledge shared is enhanced by 3D visualisation [170].
An FM system has also been developed for the 1.5 km long Lingxia road tunnel in southeast China. A Revit model of the structure is linked to an external SQL DB for O&M requirements and visualised in a Unity 3D graphical interface that allows virtual interaction with the available information [171].
Lastly, some articles explore the use of BIM for prevention and fire control within tunnels [169]. The use of BIG Data and AI for fire prediction and monitoring in tunnels [172] together with BIM models offers a substantial improvement in security against such events.

4.2. Bridges

The transport infrastructure typology with the highest number of publications is the bridge [151]. This kind of infrastructure is characterised in comparison to other constructions by their often unique elements, which complicates modelling. However, BIM allows a reduction in time and better efficiency in bridge design [173]. Therefore, some publications explore the parameterisation of these elements, such as parapets [27], piles, columns, decks and even beams of variable cross-section, in order to reduce modelling time and adapt the elements to the largest number of projects [174,175].
There are currently very few commercial software packages that allow specialised 3D modelling of bridges, which is a technology that is now in its infancy but has great potential if it is based on open and interoperable formats with structural calculation applications [176]. The most elaborate research on this subject establishes robust procedures for the modelling of the existing bridge and the allocation of information through visual programming in Dynamo or through procedures coded in Python [177].
However, few case studies to investigate and explore the use of BIM methodology in the bridge lifecycle are available. Some articles try to cover the theoretical possibilities together with other information technologies [178]. Clear examples are the assessment of the carbon footprint during the O&M of the bridge throughout its lifetime [179] or the development of a data scheme with access from a web application to efficiently manage and share information generated through O&M [42].
BIM methodologies can be also supported by other technologies, e.g., IoT. These can enable a more reliable and intelligent structural management during the bridge’s working life. In addition, Bridge Management Systems (BMS) can actually provide a useful means to support the decision-making process regarding the entire lifecycle of a bridge, allowing a better structural management with a reduction in costs related to O&M activities [180]. Considering these existing systems, several studies [42,181,182,183,184] dealt with BMS–BIM integration in addition with other technologies (e.g., advanced computing and imaging techniques) [185].
For the design phases of bridges, visual programming and programming tools can be efficiently considered for the timing’s reduction regarding the generation of BrIMs [174] for the processing and the management of information [157]. In addition, a parametric strategy can be also followed in the BIM–FM exchange workflows. BIM collaborative platforms can support the organisation of a specific Common Data Environment (CDE), according to national or international standards (e.g., ISO 19,650 series), and the BIM workflows among all the actors involved in the information exchange. Some applications [63,186,187,188,189] prove the effectiveness of using CDE platforms and other digital tools to support the activities related to infrastructures, such as bridges.
Moreover, an important characteristic in the construction sector is the interoperability. This can be performed by means of non-proprietary open formats (e.g., IFC). Some open standards (e.g., IFC and LandXML), supported by a large number of software solutions, allow a description of many aspects related to the bridge lifecycle as already shown and collected by other sources (e.g., Bridge Information Modeling Standardisation by FHWA and National BIM Guide for Owners by NIBS). In this scenario, openBIM standards were successfully applied to the management of bridges belonging to an existing railway infrastructure as well [63].
The latest building SMART International projects, in regard to the infrastructures (railways, bridges, tunnels, etc.), will provide an infrastructure-extended version of the IFC format. In the case of bridges, the geometric and semantic extension of IFC is represented by the results obtained with IFC Bridge Project [190]. This one started from what was stated by the previous projects, such as ‘IFC Alignment’ and ‘IFC Infra Overall Architecture’ projects, which provided the basis for IFC extension strategies related to all infrastructure domains. Considering the results related to IFC extension projects (IfcRail, IfcRoad, IfcTunnel, and others), a mature IFC version will be available soon for the whole international community. Following this, an implementation phase in the software applications (e.g., BIM authoring) will certainly be necessary.
Moreover, it should not be forgotten that Intelligent Transport Systems (ITS) have proliferated very significantly in the last few years, delivering a lot of heterogeneous data. These data are collected through sensors and represented in a unified and visual DB such as the BrIM model [41,191]. However, the vast majority of articles related to the O&M of these infrastructure are related to the monitoring and inspection [192].
BrIM-based inspection helps to eliminate redundant data collection, minimise potential human error and improve inspection quality by reducing inspection time. This inspection was implemented on an existing US 30 highway bridge over a river in Iowa (US). The researchers combined drawing documentation and historical inspection data into an intelligent 3D model stored with the other information in the cloud and accessible from an app on each inspector’s tablet [193].
At another road bridge in Oregon (US), an Unmanned Aircraft Systems (UAS) was used for high-resolution imaging to detect cracks in the structure. However, despite its great potential, this research had limitations for large-scale application due to constraints in the modelling of existing bridges and the processing of the images [115]. Another study [194] proved the effectiveness of using UAS systems in the bridge inspections combined with the use of BrIMs.
Other publications implement infrastructure monitoring for the study of vibrations and dynamic behaviour of the bridge under traffic. For example, considering a specific BIM-authoring application (i.e., Tekla Structures), interoperability issues were considered, through open (e.g., IFC) and proprietary file formats, in the case of information exchange with structural calculation programs, in addition to investigating the possibilities offered by CDE platforms for managing structural outcomes [195]. Another research team is developing a Digital Twin that models virtual sensors that allow visualisation of the information received and processed from the real sensors located on the bridge, as in a truss bridge in Ontario (Canada) [103] or Clifton Suspension Bridge (UK) [21].
For the management of scanning and BIM modelling activities, as regards old stone bridges, a study [196] proposes a method to be considered as a reference also in the case of managing heritage monuments.
Finally, an application has been developed at the University of Korea from which users access the documentation focused on the inspection of bridges stored in the cloud. It has been put into practice through a 120 m bridge, modelled with Revit and Dynamo, where each element has been assigned its own ID to allow it to be linked with the DB documentation. In parallel, in Unity 2019.3, a multiplatform game engine has configured an app with the programming of dedicated modules for inspection work. Using Microsoft Hololens integrated into the application, the inspector views the damage log in a mixed reality environment, being able to walk around the virtual bridge and intuitively interact with the inspection DB at the defect locations [197].

4.3. Roads

BIM in road infrastructure projects is an emerging technology. Numerous publications focus on infrastructure design, thanks to dedicated commercial software such as Autodesk Civil 3D, InfraWorks or OpenRoads. These articles explore the capabilities of BIM to automate or optimise the geometry of road projects, such as in road alignment [198], the parameterisation of the elements making up the track section [27,199], or as an aid to decision making in the definition of road intersections [200]. A digital model of the road has also been developed in Revit, defining in a family the necessary parameters to export the model to Abaqus and carry out the structural calculation of the pavement [201].
Pavement parameterisation also allows the maintenance of the pavement condition to be monitored throughout the road lifecycle [202]. Such a BIM model may be complemented with non-destructive pavement survey data, such as Ground-Penetrating Radar (GPR) and Mobile Laser Scanner (MLS) data and assist in maintenance and pavement rehabilitation decision making [203].
However, the information derived from infrastructure management should not only be limited to the road surface. For the A7 motorway in Morocco, a methodology based on IFC open standards has been proposed which develops an ontological approach to integrate information from the O&M phase and which could be reused in other FM systems [204]. In addition, in the case of road infrastructure, openBIM can be considered in order to extend the IFC standard to enable a better management of O&M activities [205].
Finally, the UK explores the skills that BIM must deal with, bearing the increased volume, variety, and speed of data that an intelligent highway full of sensors provides. The use of Big Data as a tool for the efficient management of information, updated in real time, allows the exchange of data between the partners, which is also accessible from a mobile application [62].

4.4. Airports

Another part of the major transport infrastructure is airports, which have seen a rise in the runway use due to the increasing number of passengers. Following the renovation of runway 18R-36L at Adolfo Suárez Madrid-Barajas airport in 2015, an Airport Pavement Management System (APMS) has been developed. It details the intended uses of the BIM model, which is provided with a DB obtained mainly from periodic field inspections. It also discusses how this DB will be distributed and synchronised using DLT and updated in real time using IoT devices [107].
On the other hand, airports are major infrastructure that require extensive land areas. The integration of BIM and GIS through vector files allows for a more effective environmental analysis in the planning and design phases or during the infrastructure maintenance [86].
However, research addressing the infrastructure in its entirety (runways, passenger terminal and auxiliary services) is very limited. The size of an airport means that the implementation of BIM requires a great deal of support from the promoters. This is the case of an airport project in the Persian Gulf where it was decided to integrate BIM for the O&M phase. An API was developed in order to manage and visualise ten BIM models disaggregated by disciplines with more than 580,000 elements. Each of these elements was assigned a single ID with which to link to a relational SQL DB. However, numerous limitations were identified at all stages of the process, ranging from information processing capacity to the reticence of maintenance workers to use mobile devices for data entry [206].

4.5. High-Rise Buildings

The use of BIM in buildings has developed at a faster rate than in civil infrastructure, and there are numerous publications on the matter. When it comes to the application of BIM in tall buildings O&M, the number of case studies is significantly reduced, although they are still a majority in the literature dedicated to FM. This number is even more limited at the end-of-life phase, where the implementation of BIM in deconstruction (BIMfD) is still in its early stages [207].
The most advanced research focuses on the use of the BIM model as a large repository of information that is updated in real time. This is achieved through the space’s sensor implementation. This BIM model may be accessed from web platforms and applications. The combination of IoT and VR together with the rest of the new technologies for data processing derived from Big Data offers almost infinite possibilities, such as the comfort of spaces based on temperature and humidity or virtual visits to the facility [29,65,92,93,94,95,98,103].
A special case is the BIM-based sensor system for fire prevention. After the fire is detected, evacuation routes are displayed in a mobile application through the digital model using artificial intelligence algorithms. These applications are being developed for buildings in France [31] or skyscrapers in Taiwan [99]
However, the use of BIM has also been extended to cost control during the project lifetime from the early Project Management phases, such as in a shopping mall in China [208], up to the O&M phases, as in a convention centre in the US where the feasibility of BIM-FM integration has been studied for an existing centre [209].

4.6. University Facilities

Within the building sector, it is worth highlighting the advances that are being developed in a theoretical–practical manner at universities. Research in these centres has been carried out far from the limitations that an incipient technology has in industry, which is why they are used as a field of practice.
Concordia University, in Canada, has developed a mobile application for tablets that uses mixed reality for facility management. The operator has all the information on his smart device and communicates and coordinates with the office technician. This improves field tasks by reducing the data entry time and errors to a minimum [111]. At the Polytechnic University of Catalonia (Spain), the mobile application connects to a DB on a SQL server with all the heating and ventilation information [210]. At Aalto University (Finland), the development has been completed using open standards. Students have access from their smartphones to different interfaces to browse and explore the available information captured by IoT devices [96]. Furthermore, at National Chiao Tung University in Taiwan, researchers have explored the improvement of visualisation and interpretation of information in the 3D model versus a conventional platform for IoT device data visualisation [97].
Platforms have also been developed to assist in fire prevention and control. The South China University of Technology has developed a platform for evacuation in a fire scenario through the indoor positioning and planning of rescue routes by integrating BIM and computer vision [30]. At RMIT University in Melbourne (Australia), sensors communicate in real time with a Revit plug-in developed in C#. The fire is analysed and visualised in the BIM model from the data collected by the sensors [100].

4.7. Railway Infrastructure

For the railway infrastructure, several applications regarding the application of BIM methodologies, for the lifecycle management of a railway asset, are present. Certainly, BIM can be successfully applied in the design phases of railways [134,157,170,211,212,213,214,215,216,217]. BIM applications related to FM activities can be tested in order to gain improvements in the railway management as well. Indeed, in order to assess the diffusion and effectiveness of BIM application in the O&M phases, survey activities can be made [159]. OpenBIM can also considered for an open all-encompassing management of an existing railway line [63].

4.8. Other Infrastructure

The potential of BIM for the infrastructure lifecycle has been demonstrated. However, the number of researchers developing its application in more specific infrastructure is even more limited. Even so, there are various examples, from the design of railway infrastructure by different commercial software [138,218], or monitoring of hydroelectric power plants integrating BIM and GIS [88], to planning in the design of wastewater treatment plants using open standards [219].
In South Korea, a model based on the integration of BIM and GIS was implemented for the renovation of a 1.5 km sewerage network. Based on existing topographic and municipal services information, and with the help of a photogrammetric survey with a UAV, a model was made with all the information of the existing facility network. This model allowed for the most efficient planning and excavation execution and served as a data repository for the O&M phases or any future earthworks project in the area [87].

4.9. BIM Heritage

The application of BIM in heritage buildings and infrastructure is increasing thanks to advances in mapping and photo technologies, laser scanning and modelling tools [133]. As a result, more and more accurate three-dimensional models are being obtained that are suitable for use in renovation and rehabilitation projects. The irregularity and complexity of historic infrastructure have been overcome with the combination of different modelling and graphical representation tools. In addition, the quantity and quality of parametric libraries of architectural elements has increased [220]. Beyond the geometrical representation, HBIM can provide a record of the documentation that enables the sustainable preservation of the asset [47,221]. Taking advantage of the rehabilitation project of a 19th century mansion in Lisbon, many architectural elements were modelled, and a huge library of HBIM parametric elements was obtained [222].
In the Algeciras Market, in Spain, the modelling was carried out in Autodesk Revit based on the original plans and on-site measurements. A series of technical data sheets were developed in a theoretical way so that those in charge of the inspection operations can assess and identify deficiencies. This information is linked to the 3D model by means of a single code for each element [223].
In the crypt of a Grottaglie church in southern Italy, a mapping was performed using a combination of photogrammetry and Terrestrial Laser Scanning (TLS). After the integration of the two point meshes, the point cloud was modelled in a Rhino environment. A faithful reconstruction of the objects was achieved using parameterised elements identified by a single code that will be the key field for linking a relational DB [22].
Finally, the Roman roads of Pompeii (Italy) have had the GIS and BIM technologies integrated. With GIS, a preliminary model of the archaeological area was obtained as well as other documentation such as geographic information, names, period, or construction materials. Subsequently, the model was exported to Autodesk InfraWorks for interoperability between technologies. Then, the model was exported to Autodesk Navisworks to carry out a chronological simulation of the different pavements from the Roman age. Lastly, a detailed modelling of one of the main roads, Via Vesuvius, was performed based on in situ measurements campaign. Initially, a triangular irregular networks (TIN) surface was generated using Autodesk Civil 3D and exported to Autodesk Revit in which all the materials and geometric properties that make up the characteristic surfaces of a Roman pavement were added [224].
With the aim to facilitate heritage conservation, a specific method, related to scanning and modelling activities, was proposed [196].

4.10. Keys Topics of BIM in Infrastructure FM

The use of BIM is increasingly widespread in infrastructure FM [4,134]. The building sector is where the most relevant advances in the combined implementation of ICT, such as in the design and planning phases, are taking place [10,91,156,157]. These advances range from the use of blockchain, the implementation of management platforms based on real-time DA or the capture of reality.
Advances in transport infrastructures are less frequent and are closely linked to their typology. Very massive infrastructures such as roads, airports or hydraulic structures are strongly influenced by their environment, which is why solutions that integrate BIM and GIS are often studied [61,85,86,224]. In the case of bridges, these are specific infrastructures in the landscape, and they take some of the most advanced technologies developed in the building sector [42,179,197].
IoT devices should be emphasised. The adoption of this technology is the first step towards turning the BIM model into a DT [4,20,135,136]. Examples can be found in all types of infrastructures for facilities monitoring systems such as inside buildings [29,30,31,65,96,97], tunnels or the vibration control of a bridge [21,103].

5. Future Developments on BIM-FM

Although BIM was strongly linked to design phases in the beginning, multiple projects currently implement BIM as an outstanding tool for the infrastructure management through its lifecycle or even demolition stage [4,8,225,226,227]. BIM application in any project phase brings important improvements. Regarding the FM sector, BIM has been shown to be an important tool for the as-built data collection [4], maintenance and equipment control [8,9,23], quality control [25,26], space and energy management [8,28], planification [9,228] or emergency protocols management [9]. Moreover, an early BIM implementation into the project design stage implies an important cost reduction due to the fault elimination, as it is detailed by Costing et al. [151], eventually reaching 15% of the total project budget.
Despite that, current social needs, especially on public infrastructure, demand an efficient workflow, especially in the infrastructure lifecycle management. BIM implementation barriers are more restrictive in FM sector instead of in design project phases. Concerning initial project stages, the main implementation barriers are the lack of standardisation [32,56,58,59,60,61,62] as well as the interoperability [229] and powerful hardware needed. However, regarding BIM implementation into the FM sector, the main barrier is the lack of BIM skills [59,62,230,231,232]. This problem was found too at the design project stage. However, technical profiles are usually associated with initial stages rather than with the infrastructure management phase. Thus, it is quite common that the BIM information format is not provided to the final infrastructure users, which could be extremely useful to advance in the path of smart infrastructure.
This framework details the tendency of the current society’s needs, which demands digitalisation of the built environment. Considering BIM as one of the most outstanding tools to achieve the infrastructure digitalisation [148,149,150] is not enough. Increasingly, publications related to BIM add this methodology with new technologies such as IoT, Big Data or CC to achieve a total digitalisation of the infrastructure. Al-shalabi and Turkan linked a BIM model with an occupancy sensor [233]. Pavón et al. developed an intelligent management platform for special COVID space management [234] and Lee et al. reported an optimisation of the management techniques linking a monitoring system with a BIM model.
While initial BIM publications detailed advantages of only BIM technology implementation, the current tendency points to including more technologies linked with BIM. There are even investigators who detail a complete digitalisation process of an existing infrastructure using BIM and developing its own management online platform. This fact details the direction of future investigations in the BIM-FM field. Projects linking BIM, preventive maintenance, IoT, Big Data or CC all in one are expected in the sector. Moreover, the loss of an important amount of BIM data format information is detected. Final infrastructure users do not normally realise BIM information utility due to its complexity. According to this, standardisation and final users’ accessibility to BIM-based FM techniques are the future investigation routes in the BIM–FM field.
Another line of research is the real-time interaction with the built environment [51]. This is the first step to achieve DT. The application of BIM with IoT, external DB, and DA by Big Data can automate the interactions between the physical and digital objects [50,52]. These technologies appear in all types of infrastructures: in a more advanced way as in buildings or bridges and to a lesser degree as in linear infrastructures. The same applies to technologies linked to the capture of reality through UV, although here, new research is appearing that links GIS developments with BIM models in transport infrastructures due to their environment. More specific technologies such as blockchain, AI or immersive technologies only appear in building cases, but this research points towards the concept of the metaverse [90,110,123,132,133]. The latest trending line of research is access to information, both 3D modelling and DB. The most recent approaches are based on a personalised API, although they are based on generic structures and can therefore be used in any type of infrastructure.

6. Discussion

The literature review in this research encompassed more than 200 referenced sources. Selecting the most relevant literature was a challenge given the large number of published papers. According to the tool for viewing indexed academic publications, VOSviewer, there at 1789 keywords in all the referenced articles. If we look at the repeated references in at least ten articles, the number of keywords is reduced to 30, which are related as can be seen in Figure 3.
Figure 3. Network of keyword connections of referenced articles. Made with VOSviewer.
The most recent research in Construction 4.0 aims at the integration of BIM with ICTs. The IoT and Big Data and their associated technologies allow the construction industry to make the jump to smart construction [10], as can be seen in Figure 4.
Figure 4. Keywords referenced by year. Made with VOSviewer.
The most recent articles (more yellow) discuss DT. They rely on other technologies such as IoT, Big Data, Blockchain and O&M (green). Big Data may facilitate data management and the CC [76,112], while the Blockchain optimizes security in all processes [79]. The DB may be increased by IoT devices [75] or unmanned vehicles [78,112], along with existing traditional documentation and complemented with the analysis of the territorial information provided by GIS [81]. In addition, all the information may be visualized and compared in the BIM model through immersive technologies [108,109,111] to ease and optimize their access to ultimate users.
The adoption of all these technologies poses numerous challenges and requires a complex, time-consuming, and expensive process, which is why it has not been implemented in the AEC industry yet [7,80]. It must be considered the initial investment to create reliable 3D information models of existing infrastructure and the linking of documentation and information in real time. In addition, it is necessary to consider the training of specialized personnel in all phases of the project, the conservation of the data centre or its protection against external attacks [235].
In this regard, recent research focuses on the capacity to relate the three-dimensional models with DB using a single parameter for each element that composes it [65]. This allows all the information required at any given time to be displayed and updated [49,89]. Thus, the BIM model becomes a repository of information, which serves as an access point to the DB. Programming of the mobile app and web platforms that can be customised for each specific case allows access and visualisation from the digital twin with all its information [30,96,97,98,120,121].
On another note, studies for transport infrastructure O&M using the advantages that BIM can provide are very limited [151], being reduced in most cases to theoretical developments in FM [65,103]. Among the studies that apply new technologies, there are a large number of articles that study the sensorisation of spaces with IoT devices. Most of them are developed in buildings, although in this case, their extrapolation to infrastructure is relatively simple, as the integration of data is the same.
Most authors agree that the limitations of linear infrastructure modelling, the volume of data and the lack of support for research into FM processes using BIM are the main impediments to the development of viable applications [10,91,156,157].
Table 2 shows a categorisation of the most relevant articles reviewed in the main research topics, comparing the type of infrastructure with the ICTs studied.
Table 2. Categorisation of articles.
One out of every four articles are review articles or general case studies, which is why they have not been included in Table 1. Of these, 38 are dedicated to O&M compared to 13 that are dedicated to design and project phases.
As it is shown in Table 1, the ICTs implementation in building is faster than in other infrastructure. In addition, it can be established that those publications which study the use of IoT devices tend to develop the information visualisation from web platforms or APIs for mobile devices. In the case of GIS, the large number of articles in which it is related to BIM, especially smart city, stand out. Nevertheless, they are not developed with specific case studies in infrastructure.
Figure 5 shows the number of articles dedicated to each new technology of publications studied, including literature review, general case studies and case studies of each infrastructure type. Among the ICTs studied, the IoT and the web platforms or mobile API devices stand out. This is logical, as they are integrated in the first phase of the construction digital transformation, the caption of information and its visualisation. Therefore, the number of articles related to data processing is lower.
Figure 5. Number of articles dedicated to each new technology.
Figure 6 shows the distribution of articles according to the type of infrastructure exclusively dedicated to O&M or FM, including literature reviews and case study. Although the study was focused on transport infrastructure, it is in the building sector where the most notable ICTs developments are taking place, hence producing the highest volume of publications. This also occurs in literature reviews as well as the theoretical development in general case studies. As far as other infrastructure are concerned, bridges show up above the rest, as they are specific infrastructure that also require continuous control and inspection.
Figure 6. Number of articles according to the type of infrastructure studied dedicated to the operation and maintenance of the asset.

7. Conclusions

The most recent published research in Construction 4.0 pointed to BIM integrating with ICTs, i.e., SC. The development of BIM as an information repository with total accessibility is a clear trend. This is the first step to turn the BIM model into a DT. ICT plays a fundamental role in this process, providing the information to the model and capturing, analysing and facilitating the interpretation of the data hosted in the associated external DB. The integration of the DT and the DB stored in the cloud, as well as the access, processing, and visualisation, goes through the programming of applications for smartphones and web platforms that can be customized for each specific case.
Technological progress in ICTs is advancing Construction 4.0 step by step. BIM and new technologies such as IoT and Big Data are the main drivers of SC. There has been a significant increase in studies related to Industry and Construction 4.0 in the last few years, but there has not been a breakpoint for their real implementation in AEC industry Projects yet. However, there are more and more real-world cases where this integration is put into practice, such as real-time monitoring systems using IoT devices.
The integration of BIM-FM through ICTs allows decision making based on extensive data analysis. It enables the jump from corrective and/or preventive maintenance to predictive maintenance strategies, optimizing available resources according to these monitoring systems. On the other hand, the digitisation of infrastructures through BIM-ICT integration allows not only the optimisation of FM processes but also the development of management systems for the infrastructure itself and its life cycle.
The future of BIM in project phases relies on the fact of being a solid base to be linked with other technologies. The potential results of implementing BIM with one or more technologies are quite higher than a single BIM implementation, especially in the O&M project phase. In this case, if only a BIM implementation is made, an important step to reach a smart management is started, but it seems not to be enough. Keeping a large volume of associated information and updating it in real time is complex and requires a large amount of resources to maintain the BIM model. It also generates large models and can cause deficiencies in the use of devices with lower hardware and file transfer capabilities. Therefore, the future of the AEC sector is based on the implementation of multiple technologies to reach the smart concept.

Author Contributions

Conceptualisation, M.G.A. and J.J.C.; Data curation, J.J.C.; Formal analysis, J.J.C., R.M.P., M.G.A., D.A. and A.C.; Investigation, J.J.C., R.M.P. and A.C.; Methodology, J.J.C., R.M.P., M.G.A., D.A. and A.C.; Resources, M.G.A.; Software, J.J.C., R.M.P., M.G.A., D.A. and A.C.; Supervision, M.G.A. and D.A.; Validation, M.G.A., J.J.C. and A.C.; Visualisation, R.M.P. and M.G.A.; Writing—original draft, J.J.C., R.M.P., M.G.A., D.A. and A.C.; Writing—review and editing, J.J.C. and M.G.A. All authors have read and agreed to the published version of the manuscript.

Funding

This research received no external funding.

Institutional Review Board Statement

Not applicable.

Data Availability Statement

The data presented in this study are available on request from the corresponding author.

Acknowledgments

The authors gratefully acknowledge the financial support provided by the Ministry of Economy, Industry and Competitiveness of Spain by means of the Research Fund Project PID2019-108978RB-C31. They also offer their gratitude to Calle 30 for supporting the Enterprise University Chair Calle30-UPM.

Conflicts of Interest

The authors declare no conflict of interest.

Abbreviation

2DTwo-Dimensional
3DThree-Dimensional
4IRFourth Industrial Revolution
5GFifth-Generation technology standard
AECArchitecture, Engineering and Construction
AIArtificial Intelligence
APIApplication Programming Interface
ARAugmented Reality
BDBig Data
BIMBuilding Information Modelling
BIMfDBIM in Deconstruction
BMSBridge Management Systems
BrIMBridge Information Modelling
CADComputer-Aided Design
CCCloud Computing
CDECommon Data Environment
CityGMLCity Geography Markup Language
CIMCivil Information Modelling
CMMSComputerised Maintenance Management Systems
DAData Analysis
DBDatabase
DLTDistributed Ledger Technology
DMData Mining
DTDigital Twin
EDMSElectronic Document Management Systems
ERPEnterprise Resource Platforms
FMFacility Management
GISGeographic Information System
GPSGlobal Positioning System
HBIMHeritage Building Information Modelling
ICTInformation and Communication Technology
IFCIndustry Foundation Classes
IoTInternet of Things
LODLevel Of Development
LoRaLong Range
MRMixed reality
O&MOperation and Maintenance
PLMProduct Lifecycle Management
SCSmart Construction
SQLStructured Query Language
TINTriangular Irregular Networks
TLSTerrestrial Laser Scanning
UVUnmanned Vehicles
UAVUnmanned Aerial Vehicles
UASUnmanned Aircraft System
UGVUnmanned Ground Vehicles
VRVirtual reality
Wi-FiWireless Fidelity

References

  1. Gu, N.; London, K. Understanding and Facilitating BIM Adoption in the AEC Industry. Autom. Constr. 2010, 19, 988–999. [Google Scholar] [CrossRef]
  2. Wong, J.; Yang, J. Research and Application of Building Information Modelling (BIM) in the Architecture, Engineering and Construction (AEC) Industry: A Review and Direction for Future Research. In Proceedings of the 6th International Conference on Innovation in Architecture, Engineering & Construction (AEC), State College, PA, USA, 9–11 June 2010; Loughborough University: Loughborough, UK, 2010; pp. 356–365. [Google Scholar]
  3. Rezgui, Y.; Beach, T.; Rana, O. A Governance Approach for BIM Management across Lifecycle and Supply Chains Using Mixed-Modes of Information Delivery. J. Civ. Eng. Manag. 2013, 19, 239–258. [Google Scholar] [CrossRef]
  4. Wang, X. BIM Handbook: A Guide to Building Information Modeling for Owners, Managers, Designers, Engineers and Contractors. Constr. Econ. Build. 2012, 12, 101–102. [Google Scholar] [CrossRef]
  5. Gray, M.; Gray, J.; Teo, M.; Chi, S.; Cheung, F. Building Information Modelling: An International Survey. In Proceedings of the World Building Congress 2013, Brisbane, QLD, Australia, 5–9 May 2013; pp. 5–9. [Google Scholar]
  6. Cerovsek, T. A Review and Outlook for a “Building Information Model” (BIM): A Multi-Standpoint Framework for Technological Development. Adv. Eng. Inform. 2011, 25, 224–244. [Google Scholar] [CrossRef]
  7. Kozlovska, M.; Klosova, D.; Strukova, Z. Impact of Industry 4.0 Platform on the Formation of Construction 4.0 Concept: A Literature Review. Sustainability 2021, 13, 2683. [Google Scholar] [CrossRef]
  8. Becerik-Gerber, B.; Jazizadeh, F.; Li, N.; Calis, G. Application Areas and Data Requirements for BIM-Enabled Facilities Management. J. Constr. Eng. Manag. 2012, 138, 431–442. [Google Scholar] [CrossRef]
  9. Arayici, Y. Towards Building Information Modelling for Existing Structures. Struct. Surv. 2008, 26, 210–222. [Google Scholar] [CrossRef]
  10. Begić, H.; Galić, M. A Systematic Review of Construction 4.0 in the Context of the BIM 4.0 Premise. Buildings 2021, 11, 337. [Google Scholar] [CrossRef]
  11. Armesto, J.; Lubowiecka, I.; Ordóñez, C.; Rial, F.I. FEM Modeling of Structures Based on Close Range Digital Photogrammetry. Autom. Constr. 2009, 18, 559–569. [Google Scholar] [CrossRef]
  12. Dickinson, J.; Pardasani, A.; Ahamed, S.; Kruithof, S. A Survey of Automation Technology for Realising As-Built Models of Services. In Proceedings of the CIB IDS 2009, Improving Construction and Use through Integrated Design Solutions, Espoo, Finland, 10 June 2009. [Google Scholar]
  13. Attar, R.; Prabhu, V.; Glueck, M.; Khan, A. 210 King Street: A Dataset for Integrated Performance Assessment. In Proceedings of the 2010 Spring Simulation Conference, Orlando, FL, USA, 11–15 April 2010. [Google Scholar] [CrossRef]
  14. Valero, E.; Adan, A.; Huber, D.; Cerrada, C. Detection, Modeling and Classification of Moldings for Automated Reverse Engineering of Buildings from 3D Data. In Proceedings of the 28th International Symposium on Automation and Robotics in Construction, Seoul, Republic of Korea, 29 June–2 July 2011; pp. 546–551. [Google Scholar] [CrossRef]
  15. Klein, L.; Li, N.; Becerik-Gerber, B. Imaged-Based Verification of as-Built Documentation of Operational Buildings. Autom. Constr. 2012, 21, 161–171. [Google Scholar] [CrossRef]
  16. Pan, Y.; Zhang, L. A BIM-Data Mining Integrated Digital Twin Framework for Advanced Project Management. Autom. Constr. 2021, 124, 103564. [Google Scholar] [CrossRef]
  17. Liu, W.; Guo, H.; Li, H.; Li, Y. Using BIM to Improve the Design and Construction of Bridge Projects: A Case Study of a Long-Span Steel-Box Arch Bridge Project. Int. J. Adv. Robot. Syst. 2014, 11, 125. [Google Scholar] [CrossRef]
  18. Bryde, D.; Broquetas, M.; Volm, J.M. The Project Benefits of Building Information Modelling (BIM). Int. J. Proj. Manag. 2013, 31, 971–980. [Google Scholar] [CrossRef]
  19. Shen, W.; Hao, Q.; Mak, H.; Neelamkavil, J.; Xie, H.; Dickinson, J.; Thomas, R.; Pardasani, A.; Xue, H. Systems Integration and Collaboration in Architecture, Engineering, Construction, and Facilities Management: A Review. Adv. Eng. Inform. 2010, 24, 196–207. [Google Scholar] [CrossRef]
  20. Watson, A. Digital Buildings—Challenges and Opportunities. Adv. Eng. Inform. 2011, 25, 573–581. [Google Scholar] [CrossRef]
  21. Gunner, S.; Voyagaki, E.; Gavriel, G.; Carhart, N.; MacDonald, J.; Tryfonas, T.; Taylor, C.; Pregnolato, M. Digital Twins for Civil Engineering: The Clifton Suspension Bridge (UK). In Proceedings of the 10th International Conference on Structural Health Monitoring of Intelligent Infrastructure, Porto, Portugal, 30 June–2 July 2021. [Google Scholar]
  22. Pepe, M.; Costantino, D.; Alfio, V.S.; Restuccia, A.G.; Papalino, N.M. Scan to BIM for the Digital Management and Representation in 3D GIS Environment of Cultural Heritage Site. J. Cult. Herit. 2021, 50, 115–125. [Google Scholar] [CrossRef]
  23. Singh, V.; Gu, N.; Wang, X. A Theoretical Framework of a BIM-Based Multi-Disciplinary Collaboration Platform. Autom. Constr. 2011, 20, 134–144. [Google Scholar] [CrossRef]
  24. Yu, G.; Wang, Y.; Mao, Z.; Hu, M.; Sugumaran, V.; Wang, Y.K. A Digital Twin-Based Decision Analysis Framework for Operation and Maintenance of Tunnels. Tunn. Undergr. Space Technol. 2021, 116, 104125. [Google Scholar] [CrossRef]
  25. Boukamp, F.; Akinci, B. Automated Processing of Construction Specifications to Support Inspection and Quality Control. Autom. Constr. 2007, 17, 90–106. [Google Scholar] [CrossRef]
  26. Akinci, B.; Boukamp, F.; Gordon, C.; Huber, D.; Lyons, C.; Park, K. A Formalism for Utilization of Sensor Systems and Integrated Project Models for Active Construction Quality Control. Autom. Constr. 2006, 15, 124–138. [Google Scholar] [CrossRef]
  27. Biancardo, S.A.; Viscione, N.; Cerbone, A.; Dessì, E. BIM-Based Design for Road Infrastructure: A Critical Focus on Modeling Guardrails and Retaining Walls. Infrastructures 2020, 5, 59. [Google Scholar] [CrossRef]
  28. Cho, Y.K.; Alaskar, S.; Bode, T.A. BIM-Integrated Sustainable Material and Renewable Energy Simulation. In Construction Research Congress 2010: Innovation for Reshaping Construction Practice. In Proceedings of the 2010 Construction Research Congress, Banff, AB, Canada, 8–10 May 2010; pp. 288–297. [Google Scholar] [CrossRef]
  29. Valinejadshoubi, M.; Moselhi, O.; Bagchi, A.; Salem, A. Development of an IoT and BIM-Based Automated Alert System for Thermal Comfort Monitoring in Buildings. Sustain. Cities Soc. 2021, 66, 102602. [Google Scholar] [CrossRef]
  30. Deng, H.; Ou, Z.; Zhang, G.; Deng, Y.; Tian, M. BIM and Computer Vision-Based Framework for Fire Emergency Evacuation Considering Local Safety Performance. Sensors 2021, 21, 3851. [Google Scholar] [CrossRef] [PubMed]
  31. Wehbe, R.; Shahrour, I. A BIM-Based Smart System for Fire Evacuation. Future Internet 2021, 13, 221. [Google Scholar] [CrossRef]
  32. Kim, J.U.; Kim, Y.J.; Ok, H.; Yang, S.H. A Study on the Status of Infrastructure BIM and BIM Library Development. In Proceedings of the 2015 International Conference on Computational Science and Computational Intelligence, Las Vegas, NV, USA, 7–9 December 2015; pp. 857–858. [Google Scholar] [CrossRef]
  33. Bae, A.; Lee, D.; Park, B. Building Information Modeling Utilization for Optimizing Milling Quantity and Hot Mix Asphalt Pavement Overlay Quality. Can. J. Civ. Eng. 2016, 43, 886–896. [Google Scholar] [CrossRef]
  34. Chong, H.Y.; Lopez, R.; Wang, J.; Wang, X.; Zhao, Z. Comparative Analysis on the Adoption and Use of BIM in Road Infrastructure Projects. J. Manag. Eng. 2016, 32, 5016021. [Google Scholar] [CrossRef]
  35. Wu, L. Application of BIM + Big Data in the Whole Life Cycle of Engineering Project. IOP Conf. Ser. Earth Environ. Sci. 2020, 525, 012100. [Google Scholar] [CrossRef]
  36. Chen, S.S.; Shirolé, A.M. Integration of Information and Automation Technologies in Bridge Engineering and Management: Extending the State of the Art. Transp. Res. Rec. 2006, 1976, 3–12. [Google Scholar] [CrossRef]
  37. Mawlana, M.; Vahdatikhaki, F.; Doriani, A.; Hammad, A. Integrating 4D Modeling and Discrete Event Simulation for Phasing Evaluation of Elevated Urban Highway Reconstruction Projects. Autom. Constr. 2015, 60, 25–38. [Google Scholar] [CrossRef]
  38. Karaman, S.; Chen, S.; Ratnagaran, B. Three-Dimensional Parametric Data Exchange for Curved Steel Bridges. Transp. Res. Rec. 2013, 2331, 27–34. [Google Scholar] [CrossRef]
  39. Sampaio, A.Z. Geometric Modeling of Box Girder Deck for Integrated Bridge Graphical System. Autom, Constr. 2003, 12, 55–66. [Google Scholar] [CrossRef]
  40. Marzouk, M.; Hisham, M. Implementing Earned Value Management Using Bridge Information Modeling. KSCE J. Civ. Eng. 2014, 18, 1302–1313. [Google Scholar] [CrossRef]
  41. Adibfar, A.; Costin, A. Next Generation of Transportation Infrastructure Management: Fusion of Intelligent Transportation Systems (ITS) and Bridge Information Modeling (BrIM). In Advances in Informatics and Computing in Civil and Construction; Springer: Cham, Switzerland, 2019; pp. 43–50. [Google Scholar] [CrossRef]
  42. Byun, N.; Han, W.S.; Kwon, Y.W.; Kang, Y.J. Development of BIM-Based Bridge Maintenance System Considering Maintenance Data Schema and Information System. Sustainability 2021, 13, 4858. [Google Scholar] [CrossRef]
  43. Liapi, K.A. 4D Visualization of Highway Construction Projects. In Proceedings of the International Conference on Information Visualisation, London, UK, 18 July 2003; pp. 639–644. [Google Scholar] [CrossRef]
  44. Okasha, N.M.; Frangopol, D.M. Computational Platform for the Integrated Life-Cycle Management of Highway Bridges. Eng. Struct. 2011, 33, 2145–2153. [Google Scholar] [CrossRef]
  45. McGuire, B.; Atadero, R.; Clevenger, C.; Ozbek, M. Bridge Information Modeling for Inspection and Evaluation. J. Bridge Eng. 2016, 21, 1–9. [Google Scholar] [CrossRef]
  46. Abdessemed, M.; Kenai, S.; Bali, A.; Kibboua, A. Dynamic Analysis of a Bridge Repaired by CFRP: Experimental and Numerical Modelling. Constr. Build. Mater. 2011, 25, 1270–1276. [Google Scholar] [CrossRef]
  47. Woodward, A.; Heesom, D. Implementing HBIM on Conservation Heritage Projects: Lessons from Renovation Case Studies. Int. J. Build. Pathol. Adapt. 2020, 39, 96–114. [Google Scholar] [CrossRef]
  48. Zheng, Y.; Yang, S.; Cheng, H. An Application Framework of Digital Twin and Its Case Study. J. Ambient. Intell. Humaniz. Comput. 2019, 10, 1141–1153. [Google Scholar] [CrossRef]
  49. Deng, M.; Menassa, C.C.; Kamat, V.R. From BIM to Digital Twins: A Systematic Review of the Evolution of Intelligent Building Representations in the AEC-FM Industry. J. Inf. Technol. Constr. 2021, 26, 58–83. [Google Scholar] [CrossRef]
  50. Fuller, A.; Fan, Z.; Day, C.; Barlow, C. Digital Twin: Enabling Technologies, Challenges and Open Research. IEEE Access 2020, 8, 108952–108971. [Google Scholar] [CrossRef]
  51. Pavón, R.M.; Alvarez, A.A.A.; Alberti, M.G. Possibilities of BIM-FM for the Management of COVID in Public Buildings. Sustainability 2020, 12, 9974. [Google Scholar] [CrossRef]
  52. Errandonea, I.; Beltrán, S.; Arrizabalaga, S. Digital Twin for Maintenance: A Literature Review. Comput. Ind. 2020, 123, 103316. [Google Scholar] [CrossRef]
  53. Singh, M.; Fuenmayor, E.; Hinchy, E.P.; Qiao, Y.; Murray, N.; Devine, D. Digital Twin: Origin to Future. Applied. System. Innov. 2021, 4, 36. [Google Scholar] [CrossRef]
  54. Qi, Q.; Tao, F.; Hu, T.; Anwer, N.; Liu, A.; Wei, Y.; Wang, L.; Nee, A.Y.C. Enabling Technologies and Tools for Digital Twin. J. Manuf. Syst. 2021, 58, 3–21. [Google Scholar] [CrossRef]
  55. Matějka, P. The Importance of a Transport Infrastructure Construction for the Implementation of Bim. People Build. Environ. 2014, 2014, 277–287. [Google Scholar]
  56. Ali, N.; Chen, S.; Srikonda, R.; Hu, H. Development of Concrete Bridge Data Schema for Interoperability. Transp. Res. Rec. 2014, 2406, 87–97. [Google Scholar] [CrossRef]
  57. Bień, J. Modelling of Structure Geometry in Bridge Management Systems. Arch. Civ. Mech. Eng. 2011, 11, 519–532. [Google Scholar] [CrossRef]
  58. Liu, Q.; Gao, T. The Information Requirements for Transportation Industry’s Facilities Management Based on BIM. Open Constr. Build. Technol. J. 2017, 11, 136–141. [Google Scholar] [CrossRef]
  59. Omoregie, A.; Turnbull, D.E. Highway Infrastructure and Building Information Modelling in UK. Proc. Inst. Civ. Eng. Munic. Eng. 2016, 169, 220–232. [Google Scholar] [CrossRef]
  60. Vitásek, S.; Matějka, P. Utilization of BIM for Automation of Quantity Takeoffs and Cost Estimation in Transport Infrastructure Construction Projects in the Czech Republic. In Proceedings of the IOP Conference Series: Materials Science and Engineering, Prague, Czech Republic, 21–22 September 2017. [Google Scholar] [CrossRef]
  61. Kurwi, S.; Demian, P.; Hassan, T.M. Integrating BIM and GIS in Railway Projects: A Critical Review. In Proceedings of the ARCOM—33rd Annual Conference, Cambridge, UK, 4–6 September 2017; pp. 45–53. [Google Scholar]
  62. Aziz, Z.; Riaz, Z.; Arslan, M. Leveraging BIM and Big Data to Deliver Well Maintained Highways. Facilities 2017, 35, 818–832. [Google Scholar] [CrossRef]
  63. Ciccone, A.; di Stasio, S.; Asprone, D.; Salzano, A.; Nicolella, M. Application of OpenBIM for the Management of Existing Railway Infrastructure: Case Study of the Cancello–Benevento Railway Line. Sustainability 2022, 14, 2283. [Google Scholar] [CrossRef]
  64. Arayici, Y.; Coates, P.; Koskela, L.; Kagioglou, M.; Usher, C.; O’Reilly, K. Technology Adoption in the BIM Implementation for Lean Architectural Practice. Autom. Constr. 2011, 20, 189–195. [Google Scholar] [CrossRef]
  65. Altohami, A.B.A.; Haron, N.A.; Ales@Alias, A.H.; Law, T.H. Investigating Approaches of Integrating BIM, IoT, and Facility Management for Renovating Existing Buildings: A Review. Sustainability 2021, 13, 3930. [Google Scholar] [CrossRef]
  66. Hamledari, H.; Fischer, M. Construction Payment Automation Using Blockchain-Enabled Smart Contracts and Robotic Reality Capture Technologies. Autom. Constr. 2021, 132, 103926. [Google Scholar] [CrossRef]
  67. Jones, D.; Snider, C.; Nassehi, A.; Yon, J.; Hicks, B. Characterising the Digital Twin: A Systematic Literature Review. CIRP J. Manuf. Sci. Technol. 2020, 29, 36–52. [Google Scholar] [CrossRef]
  68. Tchana, Y.; Ducellier, G.; Remy, S. Designing a Unique Digital Twin for Linear Infrastructures Lifecycle Management. Procedia CIRP 2019, 84, 545–549. [Google Scholar] [CrossRef]
  69. Štefanič, M.; Stankovski, V. A Review of Technologies and Applications for Smart Construction. Proc. Inst. Civ. Eng. Civ. Eng. 2019, 172, 83–87. [Google Scholar] [CrossRef]
  70. Edirisinghe, R. Digital Skin of the Construction Site: Smart Sensor Technologies towards the Future Smart Construction Site. Eng. Constr. Archit. Manag. 2019, 26, 184–223. [Google Scholar] [CrossRef]
  71. Jan van Eck, N.; Waltman, L. VOSviewer Manual, Manual for VOSviewer version 1.6.8. 27 April 2018; Leiden University: Leiden, The Netherlands, 2013.
  72. van Eck, N.J.; Waltman, L. Citation-Based Clustering of Publications Using CitNetExplorer and VOSviewer. Scientometrics 2017, 111, 1053–1070. [Google Scholar] [CrossRef]
  73. Garcia, E.; Costa, A.; Palanca, J.; Giret, A.; Julian, V.; Botti, V. Requirements for an Intelligent Maintenance System for Industry 4.0. Stud. Comput. Intell. 2020, 853, 340–351. [Google Scholar] [CrossRef]
  74. Zhu, J.; Wright, G.; Wang, J.; Wang, X. A Critical Review of the Integration of Geographic Information System and Building Information Modelling at the Data Level. ISPRS Int. J. Geo-Inf. 2018, 7, 66. [Google Scholar] [CrossRef]
  75. Jia, M.; Komeily, A.; Wang, Y.; Srinivasan, R.S. Adopting Internet of Things for the Development of Smart Buildings: A Review of Enabling Technologies and Applications. Autom. Constr. 2019, 101, 111–126. [Google Scholar] [CrossRef]
  76. Bilal, M.; Oyedele, L.O.; Qadir, J.; Munir, K.; Ajayi, S.O.; Akinade, O.O.; Owolabi, H.A.; Alaka, H.A.; Pasha, M. Big Data in the Construction Industry: A Review of Present Status, Opportunities, and Future Trends. Adv. Eng. Inform. 2016, 30, 500–521. [Google Scholar] [CrossRef]
  77. Pan, Y.; Zhang, L. Roles of Artificial Intelligence in Construction Engineering and Management: A Critical Review and Future Trends. Autom. Constr. 2021, 122, 103517. [Google Scholar] [CrossRef]
  78. Elghaish, F.; Matarneh, S.; Talebi, S.; Kagioglou, M.; Hosseini, M.R.; Abrishami, S. Toward Digitalization in the Construction Industry with Immersive and Drones Technologies: A Critical Literature Review. Smart Sustain. Built Environ. 2020, 10, 345–363. [Google Scholar] [CrossRef]
  79. Liu, Z.; Chi, Z.; Osmani, M.; Demian, P. Blockchain and Building Information Management (BIM) for Sustainable Building Development within the Context of Smart Cities. Sustainability 2021, 13, 2090. [Google Scholar] [CrossRef]
  80. Maskuriy, R.; Selamat, A.; Maresova, P.; Krejcar, O.; David, O.O. Industry 4.0 for the Construction Industry: Review of Management Perspective. Economies 2019, 7, 68. [Google Scholar] [CrossRef]
  81. Ma, Z.; Ren, Y. Integrated Application of BIM and GIS: An Overview. Procedia Eng. 2017, 196, 1072–1079. [Google Scholar] [CrossRef]
  82. Goyal, L.K.; Chauhan, R.; Kumar, R.; Rai, H.S. Use of BIM in Development of Smart Cities: A Review. IOP Conf. Ser. Mater. Sci. Eng. 2020, 955, 012010. [Google Scholar] [CrossRef]
  83. Han, Z.H.; Wang, Z.K.; Gao, C.; Wang, M.X.; Li, S.T. Application of GIS and BIM Integration Technology in Construction Management. IOP Conf. Ser. Earth Environ. Sci. 2020, 526, 012161. [Google Scholar] [CrossRef]
  84. Abd, A.M.; Hameed, A.H.; Nsaif, B.M. Documentation of Construction Project Using Integration of BIM and GIS Technique. Asian J. Civ. Eng. 2020, 21, 1249–1257. [Google Scholar] [CrossRef]
  85. Shi, Z.; Lv, K. Green Highway Evaluation Based on Big Data GIS and BIM Technology. Arab. J. Geosci. 2021, 14, 1022. [Google Scholar] [CrossRef]
  86. D’Amico, F.; Calvi, A.; Schiattarella, E.; di Prete, M.; Veraldi, V. BIM And GIS Data Integration: A Novel Approach of Technical/Environmental Decision-Making Process In Transport Infrastructure Design. Transp. Res. Procedia 2020, 45, 803–810. [Google Scholar] [CrossRef]
  87. Sharafat, A.; Khan, M.S.; Latif, K.; Tanoli, W.A.; Park, W.; Seo, J. BIM-GIS-Based Integrated Framework for Underground Utility Management System for Earthwork Operations. Appl. Sci. 2021, 11, 5721. [Google Scholar] [CrossRef]
  88. Zhang, S.; Hou, D.; Wang, C.; Pan, F.; Yan, L. Integrating and Managing BIM in 3D Web-Based GIS for Hydraulic and Hydropower Engineering Projects. Autom. Constr. 2020, 112, 103114. [Google Scholar] [CrossRef]
  89. Tang, S.; Shelden, D.R.; Eastman, C.M.; Pishdad-Bozorgi, P.; Gao, X. A Review of Building Information Modeling (BIM) and the Internet of Things (IoT) Devices Integration: Present Status and Future Trends. Autom. Constr. 2019, 101, 127–139. [Google Scholar] [CrossRef]
  90. Editors, A.; Reza Mohandes, S.; Olawumi, T.; Fordjour Antwi-Afari, M.; Baghalzadeh Shishehgarkhaneh, M.; Keivani, A.; Moehler, R.C.; Jelodari, N.; Roshdi Laleh, S. Internet of Things (IoT), Building Information Modeling (BIM), and Digital Twin (DT) in Construction Industry: A Review, Bibliometric, and Network Analysis. Buildings 2022, 12, 1503. [Google Scholar] [CrossRef]
  91. Mannino, A.; Dejaco, M.C.; Cecconi, F.R. Building Information Modelling and Internet of Things Integration for Facility Management—Literature Review and Future Needs. Appl. Sci. 2021, 11, 3062. [Google Scholar] [CrossRef]
  92. Pourzolfaghar, Z.; Mcdonnell, P.; Helfert, M. Barriers to Benefit from Integration of Building Information with Live Data from IOT Devices during the Facility Management Phase. In Proceedings of the CITA BIM Gathering, Dublin, Ireland, 23–24 November 2017. [Google Scholar]
  93. Rosati, C.A.; Cervo, A.; Fantuzzi, C. Air Quality Monitoring in a BIM Model by Means of a IoT Sensors Network. In Proceedings of the 4th International Conference on IoT in Social, Mobile, Analytics and Cloud, ISMAC, Palladam, India, 7–9 October 2020; pp. 110–115. [Google Scholar] [CrossRef]
  94. Lather, J.I.; Amor, R.; Messner, J.I. A Case Study in Data Visualization for Linked Building Information Model and Building Management System Data. In Proceedings of the ASCE International Workshop on Computing in Civil Engineering, Seattle, WA, USA, 25–27 June 2017; pp. 228–235. [Google Scholar] [CrossRef]
  95. Zahid, H.; Elmansoury, O.; Yaagoubi, R. Dynamic Predicted Mean Vote: An IoT-BIM Integrated Approach for Indoor Thermal Comfort Optimization. Autom. Constr. 2021, 129, 103805. [Google Scholar] [CrossRef]
  96. Dave, B.; Buda, A.; Nurminen, A.; Främling, K. A Framework for Integrating BIM and IoT through Open Standards. Autom. Constr. 2018, 95, 35–45. [Google Scholar] [CrossRef]
  97. Chang, K.-M.; Dzeng, R.-J.; Wu, Y.-J. An Automated IoT Visualization BIM Platform for Decision Support in Facilities Management. Appl. Sci. 2018, 8, 1086. [Google Scholar] [CrossRef]
  98. Mccaffrey, R.; Coakley, D.; Bank, L.; Keane, M.; Melvin, H. Development of a Web-Based BMS Data Visualisation Platform Using Building Information Models. In Proceedings of the CIBSE Technical Symposium, London, UK, 16–17 April 2015. [Google Scholar] [CrossRef]
  99. Cheng, M.Y.; Chiu, K.C.; Hsieh, Y.M.; Yang, I.T.; Chou, J.S.; Wu, Y.W. BIM Integrated Smart Monitoring Technique for Building Fire Prevention and Disaster Relief. Autom. Constr. 2017, 84, 14–30. [Google Scholar] [CrossRef]
  100. Chen, H.; Hou, L.; Zhang, G.; Moon, S. Development of BIM, IoT and AR/VR Technologies for Fire Safety and Upskilling. Autom. Constr. 2021, 125, 103631. [Google Scholar] [CrossRef]
  101. Li, C.Z.; Chen, Z.; Xue, F.; Kong, X.T.R.; Xiao, B.; Lai, X.; Zhao, Y. A Blockchain- and IoT-Based Smart Product-Service System for the Sustainability of Prefabricated Housing Construction. J. Clean. Prod. 2021, 286, 125391. [Google Scholar] [CrossRef]
  102. Cheng, J.C.P.; Chen, W.; Chen, K.; Wang, Q. Data-Driven Predictive Maintenance Planning Framework for MEP Components Based on BIM and IoT Using Machine Learning Algorithms. Autom. Constr. 2020, 112, 103087. [Google Scholar] [CrossRef]
  103. Singh, P.; Sadhu, A. System Identification-Enhanced Visualization Tool for Infrastructure Monitoring and Maintenance. Front. Built. Environ. 2020, 6, 76. [Google Scholar] [CrossRef]
  104. Zhao, Z.; Gao, Y.; Hu, X.; Zhou, Y.; Zhao, L.; Qin, G.; Guo, J.; Liu, Y.; Yu, C.; Han, D. Integrating BIM and IoT for Smart Bridge Management. IOP Conf. Ser. Earth Environ. Sci. 2019, 371, 022034. [Google Scholar] [CrossRef]
  105. Qian, H. Design of Tunnel Automatic Monitoring System Based on BIM and IOT. J. Phys. Conf. Ser. 2021, 1982, 012073. [Google Scholar] [CrossRef]
  106. Wu, C.-M.; Tsai, Q.; Li, L.-Y.; Xiao, C. Development and Application Scenario of Municipal Utility Tunnel Facility Management Based on BIM, 3D Printer and IoT. In Proceedings of the 2020 IEEE Eurasia Conference on IOT, Communication and Engineering (ECICE), Yunlin, Taiwan, 23–25 October 2020; pp. 44–47. [Google Scholar] [CrossRef]
  107. Pacios Álvarez, A.; Ordieres-Meré, J.; Loreiro, Á.P.; de Marcos, L. Opportunities in Airport Pavement Management: Integration of BIM, the IoT and DLT. J. Air Transp. Manag. 2021, 90, 101941. [Google Scholar] [CrossRef]
  108. Wu, C.M.; Li, L.Y.; Lai, Y.; Xiao, C. Development and Application of Municipal Utility Tunnel Facility Management Based on BIM and VR. In Proceedings of the 2020 IEEE Eurasia Conference on IOT, Communication and Engineering, Yunlin, Taiwan, 23–25 October 2020; pp. 205–208. [Google Scholar] [CrossRef]
  109. Liu, D.; Xia, X.; Chen, J.; Li, S. Integrating Building Information Model and Augmented Reality for Drone-Based Building Inspection. J. Comput. Civ. Eng. 2020, 35, 04020073. [Google Scholar] [CrossRef]
  110. Braud, T.; Fernandez, C.B.; Hui, P. Scaling-up AR: University Campus as a Physical-Digital Metaverse. In Proceedings of the 2022 IEEE Conference on Virtual Reality and 3D User Interfaces Abstracts and Workshops (VRW), Christchurch, New Zealand, 12–16 March 2022; pp. 169–175. [Google Scholar] [CrossRef]
  111. el Ammari, K.; Hammad, A. Remote Interactive Collaboration in Facilities Management Using BIM-Based Mixed Reality. Autom. Constr. 2019, 107, 102940. [Google Scholar] [CrossRef]
  112. Moura, M.S.; Rizzo, C.; Serrano, D. BIM-Based Localization and Mapping for Mobile Robots in Construction. In Proceedings of the 2021 IEEE International Conference on Autonomous Robot Systems and Competitions (ICARSC), Santa Maria da Feira, Portugal, 28–29 April 2021; pp. 12–18. [Google Scholar] [CrossRef]
  113. Park, S.; Ju, S.; Yoon, S.; Nguyen, M.H.; Heo, J. An Efficient Data Structure Approach for BIM-to-Point-Cloud Change Detection Using Modifiable Nested Octree. Autom. Constr. 2021, 132, 103922. [Google Scholar] [CrossRef]
  114. Wu, Z.; Ren, C.; Wu, X.; Wang, L.; Zhu, L.; Lv, Z. Research on Digital Twin Construction and Safety Management Application of Inland Waterway Based on 3D Video Fusion. IEEE Access 2021, 9, 109144–109156. [Google Scholar] [CrossRef]
  115. Xu, Y.; Turkan, Y. BrIM and UAS for Bridge Inspections and Management. Eng. Constr. Archit. Manag. 2019, 27, 785–807. [Google Scholar] [CrossRef]
  116. Liu, B. Civil Engineering Based on Big Data and BIM Technology. J. Phys. Conf. Ser. 2021, 1881, 042007. [Google Scholar] [CrossRef]
  117. Marmo, R.; Polverino, F.; Nicolella, M.; Tibaut, A. Building Performance and Maintenance Information Model Based on IFC Schema. Autom. Constr. 2020, 118, 103275. [Google Scholar] [CrossRef]
  118. Pavón, R.M.; Alberti, M.G.; Álvarez, A.A.A.; Carrasco, I.; del Rosario Chiyón Carrasco, I. Use of BIM-FM to Transform Large Conventional Public Buildings into Efficient and Smart Sustainable Buildings. Energies 2021, 14, 3127. [Google Scholar] [CrossRef]
  119. Xiong, G. Research on Big Data Compression Algorithm Based on BIM. In Proceedings of the 2021 IEEE International Conference on Power, Intelligent Computing and Systems (ICPICS), Shenyang, China, 29–31 July 2021; pp. 97–100. [Google Scholar] [CrossRef]
  120. Yin, X.; Liu, H.; Chen, Y.; Wang, Y.; Al-Hussein, M. A BIM-Based Framework for Operation and Maintenance of Utility Tunnels. Tunn. Undergr. Space Technol. 2020, 97, 103252. [Google Scholar] [CrossRef]
  121. Wen, Z.; Zhou, W.; Zhao, Y.; Zhao, L. An Intelligent Algorithm of Operation and Maintenance Cost Based on BIM of the Utility Tunnel. IOP Conf. Ser. Earth Environ. Sci. 2021, 719, 032097. [Google Scholar] [CrossRef]
  122. Jesús, R.; Adriana, P.; Jean, P.O.; Auri, D. Manual de Blockchain, 1st ed.; Guijarro, R., Ed.; Centro de Divulgación del Conocimiento Económico CEDICE: Caracas, Venezuela, 2021; Available online: https://cedice.org.ve/wp-content/uploads/2021/08/Manual-de-Blockchain-CEDICE-1.pdf (accessed on 24 February 2023)ISBN 978-980-434-024-6.
  123. Huang, H.; Zeng, X.; Zhao, L.; Qiu, C.; Wu, H.; Fan, L. Fusion of Building Information Modeling and Blockchain for Metaverse: A Survey. IEEE Open J. Comput. Soc. 2022, 3, 195–207. [Google Scholar] [CrossRef]
  124. Li, J.; Kassem, M. Applications of Distributed Ledger Technology (DLT) and Blockchain-Enabled Smart Contracts in Construction. Autom. Constr. 2021, 132, 103955. [Google Scholar] [CrossRef]
  125. Hijazi, A.A.; Perera, S.; Calheiros, R.N.; Alashwal, A. Rationale for the Integration of BIM and Blockchain for the Construction Supply Chain Data Delivery: A Systematic Literature Review and Validation through Focus Group. J. Constr. Eng. Manag. 2021, 147, 03121005. [Google Scholar] [CrossRef]
  126. Ciotta, V.; Mariniello, G.; Asprone, D.; Botta, A.; Manfredi, G. Integration of Blockchains and Smart Contracts into Construction Information Flows: Proof-of-Concept. Autom. Constr. 2021, 132, 103925. [Google Scholar] [CrossRef]
  127. Lee, D.; Lee, S.; Masoud, N. Integrated Digital Twin and Blockchain Framework to Support Accountable Information Sharing in Construction Projects. Autom. Constr. 2021, 127, 103688. [Google Scholar] [CrossRef]
  128. Erri Pradeep, A.S.; Yiu, T.W.; Zou, Y.; Amor, R. Blockchain-Aided Information Exchange Records for Design Liability Control and Improved Security. Autom. Constr. 2021, 126, 103667. [Google Scholar] [CrossRef]
  129. Dounas, T.; Lombardi, D.; Jabi, W. Framework for Decentralised Architectural Design BIM and Blockchain Integration. Int. J. Archit. Comput. 2020, 19, 157–173. [Google Scholar] [CrossRef]
  130. Das, M.; Tao, X.; Cheng, J.C.P. BIM Security: A Critical Review and Recommendations Using Encryption Strategy and Blockchain. Autom. Constr. 2021, 126, 103682. [Google Scholar] [CrossRef]
  131. Tao, X.; Das, M.; Liu, Y.; Cheng, J.C.P. Distributed Common Data Environment Using Blockchain and Interplanetary File System for Secure BIM-Based Collaborative Design. Autom. Constr. 2021, 130, 103851. [Google Scholar] [CrossRef]
  132. Lee, L.-H.; Braud, T.; Zhou, P.; Wang, L.; Xu, D.; Lin, Z.; Kumar, A.; Bermejo, C.; Hui, P. All One Needs to Know about Metaverse: A Complete Survey on Technological Singularity, Virtual Ecosystem, and Research Agenda. arXiv 2021, arXiv:2110.05352. [Google Scholar] [CrossRef]
  133. Zhang, X.; Yang, D.; Yow, C.H.; Huang, L.; Wu, X.; Huang, X.; Guo, J.; Zhou, S.; Cai, Y. Metaverse for Cultural Heritages. Electronics 2022, 11, 3730. [Google Scholar] [CrossRef]
  134. Tang, P.; Huber, D.; Akinci, B.; Lipman, R.; Lytle, A. Automatic Reconstruction of As-Built Building Information Models from Laser-Scanned Point Clouds: A Review of Related Techniques. Autom. Constr. 2010, 19, 829–843. [Google Scholar] [CrossRef]
  135. Redmond, A.; Hore, A.; Alshawi, M.; West, R. Exploring How Information Exchanges Can Be Enhanced through Cloud BIM. Autom. Constr. 2012, 24, 175–183. [Google Scholar] [CrossRef]
  136. Donath, D. Bauaufnahme Und Planung Im Bestand; Vieweg+Teubner: Berlin, Germany, 2009. [Google Scholar]
  137. NIBS. About the National BIM Standard—United States; NIBS: Washington, DC, USA, 2016. [Google Scholar]
  138. Huang, S.F.; Chen, C.S.; Dzeng, R.J. Design of Track Alignment Using Building Information Modeling. J. Transp. Eng. 2011, 137, 823–830. [Google Scholar] [CrossRef]
  139. Yabuki, N. Current Status of Civil Construction Information Modeling (CIM) Initiative and Projects in Japan. In Proceedings of the Civil Engineering Conference in the Asian Region (CECAR), Oahu, HI, USA, 30 August–2 September 2016; pp. 1–6. [Google Scholar]
  140. Cheng, J.C.P.; Lu, Q.; Deng, Y. Analytical Review and Evaluation of Civil Information Modeling. Autom. Constr. 2016, 67, 31–47. [Google Scholar] [CrossRef]
  141. Anker Jensen, P. Organisation of Facilities Management in Relation to Core Business. J. Facil. Manag. 2011, 9, 78–95. [Google Scholar] [CrossRef]
  142. Dewulf, G.; Krumm, P.; Jonge, H. Successful Corporate Real Estate Strategies. Int. J. Real Estate Stud. 2000, 7, 1–13. [Google Scholar]
  143. Den Heijer, A.; Tzovlas, G. The European Campus—Heritage and Challenges; Delft University of Technology: Delft, The Netherlands, 2014. [Google Scholar]
  144. Ministerio de Asuntos Económicos y Transformación Digital. Plan España Digital 2025; Secretaría de Estado de Telecomunicaciones e Infraestructuras Digitales: Madrid, Spain, 2020; pp. 1–90. [Google Scholar]
  145. Annaswamy, A.M.; Malekpour, A.R.; Baros, S. Emerging Research Topics in Control for Smart Infrastructures. Annu. Rev. Control 2016, 42, 259–270. [Google Scholar] [CrossRef]
  146. Fang, X.; Misra, S.; Xue, G.; Yang, D. Smart Grid—The New and Improved Power Grid: A Survey. IEEE Commun. Surv. Tutor. 2012, 14, 944–980. [Google Scholar] [CrossRef]
  147. Morimoto, R. Estimating the Benefits of Effectively and Proactively Maintaining Infrastructure with the Innovative Smart Infrastructure Sensor System. Socioecon. Plann. Sci. 2010, 44, 247–257. [Google Scholar] [CrossRef]
  148. Zhang, L.; Chu, Z.; Song, H. Understanding the Relation between BIM Application Behavior and Sustainable Construction: A Case Study in China. Sustainability 2019, 12, 306. [Google Scholar] [CrossRef]
  149. Jayasinghe, L.B.; Waldmann, D. Development of a BIM-Based Web Tool as a Material and Component Bank for a Sustainable Construction Industry. Sustainability 2020, 12, 1766. [Google Scholar] [CrossRef]
  150. Yuan, H.; Yang, Y.; Xue, X. Promoting Owners’ BIM Adoption Behaviors to Achieve Sustainable Project Management. Sustainability 2019, 11, 3905. [Google Scholar] [CrossRef]
  151. Costin, A.; Adibfar, A.; Hu, H.; Chen, S.S. Building Information Modeling (BIM) for Transportation Infrastructure—Literature Review, Applications, Challenges, and Recommendations. Autom. Constr. 2018, 94, 257–281. [Google Scholar] [CrossRef]
  152. Nota, G.; Peluso, D.; Lazo, A.T. The Contribution of Industry 4.0 Technologies to Facility Management. Int. J. Eng. Bus. Manag. 2021, 13, 1–14. [Google Scholar] [CrossRef]
  153. Patacas, J.; Dawood, N.; Vukovic, V.; Kassem, M. BIM for Facilities Management: Evaluating BIM Standards in Asset Register Creation and Service Life Planning. J. Inf. Technol. Constr. 2015, 20, 314. [Google Scholar]
  154. Marmo, R.; Nicolella, M.; Polverino, F.; Tibaut, A. A Methodology for a Performance Information Model to Support Facility Management. Sustainability 2019, 11, 7007. [Google Scholar] [CrossRef]
  155. Shalabi, F.; Turkan, Y. IFC BIM-Based Facility Management Approach to Optimize Data Collection for Corrective Maintenance. J. Perform. Constr. Facil. 2017, 31, 04016081. [Google Scholar] [CrossRef]
  156. Basir, W.N.F.W.A.; Majid, Z.; Ujang, U.; Chong, A.; Basir, W.N.F.W.A.; Majid, Z.; Ujang, U.; Chong, A. Integration of GIS and Bim Techniques in Construction Project Management—A Review. ISPAr 2018, 4249, 307–316. [Google Scholar] [CrossRef]
  157. Moreno Bazán, Á.; Alberti, M.G.; Arcos Álvarez, A.; Trigueros, J.A. New Perspectives for BIM Usage in Transportation Infrastructure Projects. Appl. Sci. 2020, 10, 7072. [Google Scholar] [CrossRef]
  158. Azhar, S. Building Information Modeling (BIM): Trends, Benefits, Risks, and Challenges for the AEC Industry. Leadersh. Manag. Eng. 2011, 11, 241–252. [Google Scholar] [CrossRef]
  159. Xu, X.; Wang, G.; Cao, D.; Zhang, Z. BIM Adoption for Facility Management in Urban Rail Transit: An Innovation Diffusion Theory Perspective. Adv. Civ. Eng. 2020, 2020, 8864221. [Google Scholar] [CrossRef]
  160. Mitelman, A.; Gurevich, U. Implementing BIM for Conventional Tunnels—A Proposed Methodology and Case Study. J. Inf. Technol. Constr. 2021, 26, 643–656. [Google Scholar] [CrossRef]
  161. Sharafat, A.; Khan, M.S.; Latif, K.; Seo, J. BIM-Based Tunnel Information Modeling Framework for Visualization, Management, and Simulation of Drill-and-Blast Tunneling Projects. J. Comput. Civ. Eng. 2020, 35, 04020068. [Google Scholar] [CrossRef]
  162. Zhang, L.; Wu, X.; Ding, L.; Skibniewski, M.J.; Lu, Y. Bim-Based Risk Identification System in Tunnel Construction. Vilnius Gedim. Tech. Univ. 2016, 22, 529–539. [Google Scholar] [CrossRef]
  163. Klinc, R.; Gabršček, D.; Česnik, J.; Žibert, M.; Hostnik, M.; Logar, J. Development of a Semiautomatic Parametric Method for Creation of an I-BIM Model of a Tunnel for Use in FEM Software. J. Adv. Transp. 2021, 2021, 8843277. [Google Scholar] [CrossRef]
  164. Ninić, J.; Bui, H.-G.; Koch, C.; Meschke, G. Computationally Efficient Simulation in Urban Mechanized Tunneling Based on Multilevel BIM Models. J. Comput. Civ. Eng. 2019, 33, 04019007. [Google Scholar] [CrossRef]
  165. Castañeda Ramírez, S.; Carmona, J.; Esteban, A.; Mendoza, P.; Osello, A.; Rapetti, N.; Semeraro, F. BIM Methodology Approach to Infrastructure Design: Case Study of Paniga Tunnel. IOP Conf. Ser. Mater. Sci. Eng. 2017, 245, 062052. [Google Scholar] [CrossRef]
  166. Zhou, Y.; Wang, Y.; Ding, L.; Love, P.E.D. Utilizing IFC for Shield Segment Assembly in Underground Tunneling. Autom. Constr. 2018, 93, 178–191. [Google Scholar] [CrossRef]
  167. Song, Z.; Shi, G.; Wang, J.; Wei, H.; Wang, T.; Zhou, G. Research on Management and Application of Tunnel Engineering Based on BIM Technology. J. Civ. Eng. Manag. 2019, 25, 785–797. [Google Scholar] [CrossRef]
  168. Hu, C.; Zhang, S. Study on BIM Technology Application in the Whole Life Cycle of the Utility Tunnel. Smart Innov. Syst. Technol. 2019, 127, 277–285. [Google Scholar] [CrossRef]
  169. Huang, P.; Deng, X.; Huang, W.; Lin, Q. Research on Safety of Operation and Maintenance of Utility Tunnel Based on BIM and Computer Technology. J. Phys. Conf. Ser. 2021, 1815, 012009. [Google Scholar] [CrossRef]
  170. Wang, G.; Zhang, Z. BIM Implementation in Handover Management for Underground Rail Transit Project: A Case Study Approach. Tunn. Undergr. Space Technol. 2021, 108, 103684. [Google Scholar] [CrossRef]
  171. Chen, L.; Shi, P.; Tang, Q.; Liu, W.; Wu, Q. Development and Application of a Specification-Compliant Highway Tunnel Facility Management System Based on BIM. Tunn. Undergr. Space Technol. 2020, 97, 103262. [Google Scholar] [CrossRef]
  172. Zhang, X.; Wu, X.; Park, Y.; Zhang, T.; Huang, X.; Xiao, F.; Usmani, A. Perspectives of Big Experimental Database and Artificial Intelligence in Tunnel Fire Research. Tunn. Undergr. Space Technol. 2021, 108, 103691. [Google Scholar] [CrossRef]
  173. Blanco Rávena, R.; Martínez García, J.; Mozas González, B.; García Alberti, M.; Arcos Álvarez, A.A. Uso de La Metodología BIM En La Remodelación de Un Puente Existente = Use of BIM Methodology in the Re-Modelling of an Existing Bridge. Anales. de Edificación. 2019, 5, 100. [Google Scholar] [CrossRef]
  174. Girardet, A.; Boton, C. A Parametric BIM Approach to Foster Bridge Project Design and Analysis. Autom. Constr. 2021, 126, 103679. [Google Scholar] [CrossRef]
  175. Sara González, B. Posibilidades BIM Para La Generación de Puentes Pretensados y Prefabricados. Ph.D. Thesis, Universidad Politécnica de Madrid, Madrid, Spain, 2020. [Google Scholar]
  176. De Simone, E.; Asprone, D.; Ciccone, A. Definizione Di Un Workflow Strutturale per La Verifica Di Un Viadotto Esistente Utilizzando Il Software Di BIM-Authoring Midas CIM; Universita Degli Studi di Napoli Federico II: Naples, Italy, 2020. [Google Scholar]
  177. Suglia, P.; Asprone, D.; Ciccone, A. Strategie Di Gestione Informativa per Il Censimento e La Classificazione Del Rischio Di Viadotti Esistenti in Ambiente BIM, Nel Contesto Delle Nuove Linee Guida Ponti; Universita Degli Studi di Napoli Federico II: Naples, Italy, 2020. [Google Scholar]
  178. Tian, Y.; Jiang, T.; Wu, F. Research on the Application of BIM Technology in Bridge Engineering. IOP Conf. Ser. Earth Environ. Sci. 2021, 798, 012014. [Google Scholar] [CrossRef]
  179. Kaewunruen, S.; Sresakoolchai, J.; Zhou, Z. Sustainability-Based Lifecycle Management for Bridge Infrastructure Using 6D BIM. Sustainability 2020, 12, 2436. [Google Scholar] [CrossRef]
  180. Yin, Z.H.; Li, Y.F.; Guo, J.; Li, Y. Integration Research and Design of the Bridge Maintenance Management System. Procedia Eng. 2011, 15, 5429–5434. [Google Scholar] [CrossRef]
  181. Isailović, D.; Petronijević, M.; Rade, H. The Future of BIM and Bridge Management Systems. In Proceedings of the IABSE Symposium: Towards a Resilient Built Environment Risk and Asset Management, Guimarães, Portugal, 27–29 March 2019; pp. 1673–1680. [Google Scholar] [CrossRef]
  182. Wan, C.; Zhou, Z.; Li, S.; Ding, Y.; Xu, Z.; Yang, Z.; Xia, Y.; Sustainability, F.Y. Development of a Bridge Management System Based on the Building Information Modeling Technology. Sustainability 2019, 11, 4583. [Google Scholar] [CrossRef]
  183. Dang, N.; Shim, C.S. BIM Authoring for an Image-Based Bridge Maintenance System of Existing Cable-Supported Bridges. IOP Conf. Ser. Earth Environ. Sci. 2018, 143, 12032. [Google Scholar] [CrossRef]
  184. Shim, C.; Kang, H.; Dang, N.; Syst, D.L.-S. Struct.; 2017, undefined. Development of BIM-Based Bridge Maintenance System for Cable-Stayed Bridges. Smart Struct. Syst. 2017, 20, 697–708. [Google Scholar] [CrossRef]
  185. Chan, B.; Guan, H.; Hou, L.; Jo, J.; Blumenstein, M.; Wang, J. Defining a Conceptual Framework for the Integration of Modelling and Advanced Imaging for Improving the Reliability and Efficiency of Bridge Assessments. J. Civ. Struct. Health Monit. 2016, 6, 703–714. [Google Scholar] [CrossRef]
  186. Grilo, A.; Jardim-Goncalves, R. Value Proposition on Interoperability of BIM and Collaborative Working Environments. Autom. Constr. 2010, 19, 522–530. [Google Scholar] [CrossRef]
  187. Bucher, D.; Workshop, D.H.-E.-I. 2020 P. Common Data Environment within the AEC Ecosystem: Moving Collaborative Platforms beyond the Open versus Closed Dichotomy. In Proceedings of the 27th International Workshop on IntelligentI Computing in Engineering (EG-ICE 2020), Online, 1–4 July 2020. [Google Scholar] [CrossRef]
  188. Jensen, J.S. Innovative and Sustainable Operation and Maintenance of Bridges. Struct. Infrastruct. Eng. 2020, 16, 72–83. [Google Scholar] [CrossRef]
  189. Dang, N.S.; Rho, G.T.; Shim, C.S. A Master Digital Model for Suspension Bridges. Appl. Sci. 2020, 10, 7666. [Google Scholar] [CrossRef]
  190. Borrmann, A.; Muhič, S.; Hyvärinen, J.; Chipman, T.; Jaud, S.; Castaing, C.; Dumoulin, C.; Liebich, T.; Mol, L. The IFC-Bridge Project–Extending the IFC Standard to Enable High-Quality Exchange of Bridge Information Models. In Proceedings of the 2019 European Conference on Computing in Construction, Chania, Crete, Greece, 10–12 July 2019. [Google Scholar] [CrossRef]
  191. Bartholomew, M.; Blasen, B.; Koc, A. Bridge Information Modeling (BrIM) Using Open Parametric Objects. Federal Highway Administration, Office of Infrastructure—Bridges and Structures; U.S. Department of Transportation: Washington, DC, USA, 2015. [Google Scholar]
  192. Panah, R.S.; Kioumarsi, M. Application of Building Information Modelling (BIM) in the Health Monitoring and Maintenance Process: A Systematic Review. Sensors 2021, 21, 837. [Google Scholar] [CrossRef]
  193. Shalabi, F.; Turkan, Y.; Laflamme, S. BrIM Implementation for Documentation of Bridge Condition for Inspection Semi-Active Controlled Cladding Panels for Multi-Hazard Resilient Buildings View Project Large Area Capacitors of Damage Detection of Mesoscale Structures View Project. In Proceedings of the 5th International/11th Construction Specialty Conference, Vancouver, British Columbia, 8–10 June 2015. [Google Scholar]
  194. Xu, Y.; Turkan, Y.; Xu, Y.; Turkan, Á.Y. Bridge Inspection Using Bridge Information Modeling (BrIM) and Unmanned Aerial System (UAS). Adv. Inform. Comput. Civ. Constr. Eng. 2019, 74, 617–624. [Google Scholar] [CrossRef]
  195. Cipolletta, G.; Landolfo, R.; Asprone, D.; D’Aniello, M. Modellazione e Gestione in Ambiente Bim Di Un Ponte Ferroviario Chiodato Ed Analisi Strutturali a Fatica Dell’Impalcato; Universita Degli Studi di Napoli Federico II: Naples. Italy, 2020. [Google Scholar]
  196. León-Robles, C.; Reinoso-Gordo, J.F.; González-Quiñones, J.J. Heritage Building Information Modeling (H-BIM) Applied to a Stone Bridge. ISPRS Int. J. Geo-Inf. 2019, 8, 121. [Google Scholar] [CrossRef]
  197. Nguyen, D.-C.; Nguyen, T.-Q.; Jin, R.; Jeon, C.-H.; Shim, C.-S. BIM-Based Mixed-Reality Application for Bridge Inspection and Maintenance. Constr. Innov. 2021, 22, 487–503. [Google Scholar] [CrossRef]
  198. Bongiorno, N.; Bosurgi, G.; Carbone, F.; Pellegrino, O.; Sollazzo, G. Potentialities of a Highway Alignment Optimization Method in an I-BIM Environment. Period. Polytech. Civ. Eng. 2019, 63, 352–361. [Google Scholar] [CrossRef]
  199. Biancardo, S.A.; Capano, A.; de Oliveira, S.G.; Tibaut, A. Integration of BIM and Procedural Modeling Tools for Road Design. Infrastructures 2020, 5, 37. [Google Scholar] [CrossRef]
  200. Castañeda, K.; Sánchez, O.; Herrera, R.F.; Pellicer, E.; Porras, H. BIM-Based Traffic Analysis and Simulation at Road Intersection Design. Autom. Constr. 2021, 131, 103911. [Google Scholar] [CrossRef]
  201. Tang, F.; Ma, T.; Guan, Y.; Zhang, Z. Parametric Modeling and Structure Verification of Asphalt Pavement Based on BIM-ABAQUS. Autom. Constr. 2020, 111, 103066. [Google Scholar] [CrossRef]
  202. Biancardo, S.A.; Viscione, N.; Oreto, C.; Russo, F. BIM Approach for Smart Infrastructure Design and Maintenance Operations. In Models and Technologies for Smart, Sustainable and Safe Transportation Systems; de Luca, S., Ed.; Systems; IntechOpen: London, UK, 2020; pp. 237–251. [Google Scholar] [CrossRef]
  203. D’Amico, F.; Bertolini, L.; Napolitano, A.; Gagliardi, V.; Ciampoli, L.B. A Novel BIM Approach for Supporting Technical Decision-Making Process in Transport Infrastructure Management. Earth Resour. Environ. Remote Sens. 2021, 11863, 158–165. [Google Scholar] [CrossRef]
  204. Ait-Lamallam, S.; Sebari, I.; Yaagoubi, R.; Doukari, O. IFCInfra4OM: An Ontology to Integrate Operation and Maintenance Information in Highway Information Modelling. ISPRS Int. J. Geo-Inf. 2021, 10, 305. [Google Scholar] [CrossRef]
  205. Ait-Lamallam, S.; Yaagoubi, R.; Sebari, I.; Doukari, O. Extending the Ifc Standard to Enable Road Operation and Maintenance Management through Openbim. ISPRS Int. J. Geo-Inf. 2021, 10, 496. [Google Scholar] [CrossRef]
  206. Kula, B.; Ergen, E. Implementation of a BIM-FM Platform at an International Airport Project: Case Study. J. Constr. Eng. Manag. 2021, 147, 05021002. [Google Scholar] [CrossRef]
  207. Obi, L.; Awuzie, B.; Obi, C.; Omotayo, T.S.; Oke, A.; Osobajo, O. BIM for Deconstruction: An Interpretive Structural Model of Factors Influencing Implementation. Buildings 2021, 11, 227. [Google Scholar] [CrossRef]
  208. Chen, P.; Shi, C.; Ren, X. A Whole Process Cost Control Strategy of Construction Engineering Based on BIM. In Proceedings of the 2021 6th International Conference on Smart Grid and Electrical Automation (ICSGEA), Kunming, China, 29–30 May 2021; pp. 555–559. [Google Scholar] [CrossRef]
  209. Asare, K.A.B.; Issa, R.R.A.; Liu, R.; Anumba, C. BIM for Facilities Management: Potential Legal Issues and Opportunities. J. Leg. Aff. Disput. Resolut. Eng. Constr. 2021, 13, 04521034. [Google Scholar] [CrossRef]
  210. Hamidreza, A.; Nuria, F.; Su-ling, F.; Wei, S. Bim-Based Augmented Reality Inspection of Facility Maintenance Management. In Proceedings of the 2021 European Conference on Computing in Construction, Online, 19–29 July 2021. [Google Scholar]
  211. Kwon, T.H.; Park, S.I.; Jang, Y.H.; Lee, S.H. Design of Railway Track Model with Three-Dimensional Alignment Based on Extended Industry Foundation Classes. Appl. Sci. 2020, 10, 3649. [Google Scholar] [CrossRef]
  212. Ni, X.; Sun, J.; Wang, B.; Liu, B.; Xianbin, S. Application Analysis of BIM Technology in Metro Rail Transit. IOP Conf. Ser. Earth Environ. Sci. 2018, 128, 12028. [Google Scholar] [CrossRef]
  213. Pakhale, P.D.; Pal, A. Digital Project Management in Infrastructure Project: A Case Study of Nagpur Metro Rail Project. Asian J. Civ. Eng. 2020, 21, 639–647. [Google Scholar] [CrossRef]
  214. Bensalah, M.; Elouadi, A.; Mharzi, H. Overview: The Opportunity of BIM in Railway. Smart Sustain. Built Environ. 2019, 8, 103–116. [Google Scholar] [CrossRef]
  215. Soilán, M.; Nóvoa, A. Fully Automated Methodology for the Delineation of Railway Lanes and the Generation of IFC Alignment Models Using 3D Point Cloud Data. Autom. Constr. 2021, 126, 103684. [Google Scholar] [CrossRef]
  216. Gao, G.; Liu, Y.; Wu, J. IFC Railway: A Semantic and Geometric Modeling Approach for Railways Based on IFC. In Proceedings of the 16th International Conference on Computing in Civil and Building Engineering, Osaka, Japan, 6 July 2016. [Google Scholar]
  217. Hosseini, M.R.; Martek, I.; Arashpour, M.; Bai, Y.; Kamat, V.; Hosseini, R.; Martek, I. Project Production Flows in Off-Site Prefabrication: BIM-Enabled Railway Infrastructure. In Proceedings of the 2018 Proceedings of the 35th ISARC, Berlin, Germany, 20–25 July 2018. [Google Scholar] [CrossRef]
  218. Biancardo, S.A.; Intignano, M.; Viscione, N.; Guerra De Oliveira, S.; Tibaut, A. Procedural Modeling-Based BIM Approach for Railway Design. J. Adv. Transp. 2021, 2021, 8839362. [Google Scholar] [CrossRef]
  219. Söbke, H.; Peralta, P.; Smarsly, K.; Armbruster, M. An IFC Schema Extension for BIM-Based Description of Wastewater Treatment Plants. Autom. Constr. 2021, 129, 103777. [Google Scholar] [CrossRef]
  220. López, F.J.; Lerones, P.M.; Llamas, J.; Gómez-García-Bermejo, J.; Zalama, E. A Review of Heritage Building Information Modeling (H-BIM). Multimodal Technol. Interact. 2018, 2, 21. [Google Scholar] [CrossRef]
  221. Sampaio, A.Z.; Gomes, A.M.; Sánchez-Lite, A.; Zulueta, P.; González-Gaya, C. Analysis of BIM Methodology Applied to Practical Cases in the Preservation of Heritage Buildings. Sustainability 2021, 13, 3129. [Google Scholar] [CrossRef]
  222. Sampaio, A.Z.; Pinto, A.M.; Gomes, A.M.; Sanchez-Lite, A. Generation of an HBIM Library Regarding a Palace of the 19th Century in Lisbon. Appl. Sci. 2021, 11, 7020. [Google Scholar] [CrossRef]
  223. Bazán, Á.M.; Alberti, M.G.; Álvarez, A.A.A.; Pavón, R.M.; Barbado, A.G. BIM-Based Methodology for the Management of Public Heritage. CASE Study: Algeciras Market Hall. Appl. Sci. 2021, 11, 11899. [Google Scholar] [CrossRef]
  224. Biancardo, S.A.; Russo, F.; Veropalumbo, R.; Vorobjovas, V.; Dell’Acqua, G. Modeling Roman Pavements Using Heritage-BIM: A Case Study in Pompeii. Balt. J. Road Bridge Eng. 2020, 15, 34–46. [Google Scholar] [CrossRef]
  225. Nicolle, C.; Cruz, C. Semantic Building Information Model and Multimedia for Facility Management. Web Information Systems and Technologies. In Lecture Notes in Business Information Processing; Springer: Berlin, Heidelberg, 2011; Volume 75, pp. 14–29. [Google Scholar] [CrossRef]
  226. Lucas, J.; Bulbul, T.; Thabet, W. An Object-Oriented Model to Support Healthcare Facility Information Management. Autom. Constr. 2013, 31, 281–291. [Google Scholar] [CrossRef]
  227. Sabol, L. Building Information Modeling & Facility Management. In Design + Construction Strategies; IFMA World Workplace: Houston, TX, USA, 2008; pp. 1–13. [Google Scholar]
  228. Mill, T.; Alt, A.; Liias, R. Combined 3D building surveying techniques á terrestrial laser scanning (TLS) and total station surveying for BIM data management purposes. J. Civ. Eng. Manag. 2013, 19, S23–S32. [Google Scholar] [CrossRef]
  229. Costin, A. A New Methodology for Interoperability of Heterogeneous Bridge Information Models; Georgia Institute of Technology: Atlanta, GA, USA, 2016. [Google Scholar]
  230. Hüthwohl, P.; Lu, R.; Brilakis, I. Challenges of Bridge Maintenance Inspection. In Proceedings of the 16th International Conference on Computing in Civil and Building Engineering, Osaka, Japan, 6–8 July 2016; pp. 51–58. [Google Scholar]
  231. Miyamoto, K. A Framework for Data Coordination Method of Maintenance Data and 3D Conceptual Model on CIM Based Database. In Proceedings of the International Conference on Computing in Civil and Building Engineering (ICCCBE), Osaka, Japan, 6–8 July 2016; pp. 1116–1123. [Google Scholar]
  232. Tawelian, L.R.; Mickovski, S.B. The Implementation of Geotechnical Data into the BIM Process. Procedia Eng. 2016, 143, 734–741. [Google Scholar] [CrossRef]
  233. Shalabi, F.; Turkan, Y. A Novel Framework for BIM Enabled Facility Energy Management Concept Paper. In Proceedings of the 5th International/11th Construction Specialty Conference, Vancouver, British Columbia, 8–10 June 2015. [Google Scholar]
  234. Pavón, R.M.; Alvarez, A.A.A.; Alberti, M.G. BIM-Based Educational and Facility Management of Large University Venues. Appl. Sci. 2020, 10, 7976. [Google Scholar] [CrossRef]
  235. Perrotta, S.; Asprone, D.; Ciccone, A. L’innovazione Del Building Information Modeling (BIM) a Supporto Dei Bridge Management System (BMS); Università degli studi di Napoli Federico II: Napule, Italy, 2020. [Google Scholar]
Disclaimer/Publisher’s Note: The statements, opinions and data contained in all publications are solely those of the individual author(s) and contributor(s) and not of MDPI and/or the editor(s). MDPI and/or the editor(s) disclaim responsibility for any injury to people or property resulting from any ideas, methods, instructions or products referred to in the content.

Article Metrics

Citations

Article Access Statistics

Multiple requests from the same IP address are counted as one view.