Abstract
Presented in this paper is a conceptual design by computer simulation of a monopulse reflector antenna with dual-circularly polarized sum patterns and linearly polarized azimuth and elevation difference patterns, which can be called a semi-dual polarized antenna. The proposed antenna consists of a five-element monopulse feed and a prime-focus parabolic reflector. The novelty of the proposed antenna is a monopulse feed consisting of a dual-circularly polarized square waveguide sum channel radiator and linearly polarized rectangular waveguide azimuth and elevation difference channel radiators. The separation of dual circular polarization is realized by a septum polarizer. The difference pattern is obtained by feeding two rectangular waveguides in opposite directions using a coaxial probe. The proposed monopulse feed geometry requires only two power combiners for a monopulse comparator network while providing dual-polarized performance comparable to the full dual-polarized sum and difference channel monopulse scheme. The concept of the proposed antenna is shown in a conceptual design by computer simulation. The monopulse feed is designed first, and then combined with a parabolic reflector. The designed monopulse reflector antenna operates at 14.5–16.0 GHz, and shows excellent sum and difference pattern characteristics: 36.1–36.7 dBc sum channel directivity with 0.65 dB boresight axial ratio and 32.6–32.9 dBi difference channel directivity with 1.56–1.66° crossover angle.
1. Introduction
Monopulse antenna technology can be employed to obtain the position and angle of a target using a single pulse. There have been many research efforts on the subject of accurate target or signal angle estimation using monopulse techniques, which can be called “the monopulse theory” [1,2,3,4,5,6,7].
High-gain monopulse reflector antennas are often used for tracking moving targets and signals at long ranges. Applications of monopulse reflector antennas include tracking radars [8], telemetry, tracking, and control (TT and C) of rockets, satellites, and spacecrafts [9], missile seekers [10], and space object detection [11].
In some applications, it is desirable to use a monopulse antenna with an ability to operate with dual linear or circular polarization. Satellite signals are affected by the Faraday rotation, which alters the wave polarization from one form to another. The depolarization of radar signals occurs by multiple reflections from objects, so the cross-polarized component can become stronger than the co-polarized one. Therefore, it becomes necessary to design a monopulse antenna that can mitigate the polarization mismatch by using dual-linear or dual-circular polarizations. Dual-polarized monopulse methods have traditionally been used in tracking rockets [12] and satellites [13]. In recent years, there have been research efforts focused on the use of dual-polarized monopulse techniques for mitigating angle jamming in missile seekers [14].
There are several published results on dual-polarized monopulse feeds and dual-polarized reflector antennas. Panasa and co-workers investigated a dual-linearly polarized reflector antenna employing a crossed-dipole monopulse feed operating at 2.2–2.3 GHz [15]. With a reflector diameter of 1.8 m, they obtained a 32.3 dBi sum channel gain, 5.5° cross-over angle, and −17.5 dBi null gain. Gong and co-workers presented a dual-circularly polarized feed for K/Ka-band satellite communication antennas operating at 17.7–20.2 GHz and 27.5–30.0 GHz. Their feed is based on waveguide components and consists of a conical corrugated horn, an orthomode junction, two low-pass filters, and two polarizers for Rx and Tx ports [16]. Their feed design shows a reflection coefficient of less than −30 dB, polarization isolation greater than 20 dB, and axial ratio of less than 0.4 dB. Tan and co-workers presented a dual-polarized monopulse reflector antenna operating at W-band with a dual-linearly polarized sum channel and two single-polarized difference channels [17]. Their design is based on four square waveguide radiators with a waveguide-type monopulse comparator consisting of four waveguide-type orthomode transducers and four T-junction power dividers. With a reflector of diameter 135 mm, they achieved a 41 dBi sum channel gain, 34 dBi elevation difference channel gain, and 32 dBi azimuth difference channel gain at W-band (frequency not specified).
The structures of a monopulse feed and a corresponding feed network for dual-polarized sum and dual-polarized difference channels are quite complicated and costly, and, thus, their use is justified only for sophisticated space and military applications. In this paper, we propose a simpler solution to the problem of the dual-polarized monopulse reflector antenna. Our solution consists of a dual circularly polarized sum channel, a horizontally polarized azimuth (AZ) difference channel, and a vertically polarized elevation (EL) difference channel.
The proposed idea is applicable to radar target tracking antennas since backscattered sum channel circularly polarized waves can be received by linearly polarized difference channels with a maximum polarization loss of 3 dB. The 3 dB loss can be tolerated for the benefit of a very simple and cheap monopulse comparator network. Furthermore, it is immaterial in a single-channel monopulse system [18] where a fraction (−6 to −10 dB) of the signal received in the difference channel is combined with the sum channel signal to form a single-channel tracking signal, which contains the target tracking information. The single-channel signal is demodulated in the receiver for the target azimuth and elevation angles.
The proposed idea is also applicable to antennas for tracking, transmitting, and receiving communication or telemetry signals from moving platforms. In this case, the moving platform is required to transmit a circularly polarized wave, which is often the case since the platform’s attitude may change significantly during flight or navigation. Here, again, there will be a maximum polarization loss of 3 dB in the difference channel, which can be tolerated in many cases.
The proposed antenna is designed to operate at 14.5–16.0 GHz, part of the Ku-band, which is used in military tracking radars (e.g., KuRFS by Raytheon Missiles & Defense), ASA’s Tracking Data Relay Satellite for the International Space Station, and SpaceX Starlink Satellites.
To implement the proposed idea, dual-circularly polarized waves for the sum channel are realized using a square waveguide radiator with a septum polarizer, while two rectangular waveguide radiators are employed for linearly polarized difference channels. Both sum and difference channel waveguides are excited by a coaxial probe. Our implementation can be called ‘a five-element semi-dual polarized monopulse feed’.
This paper has been written to present a new design idea for a monopulse feed, not to describe the outcome of a research project where the fabrication and measurement of the antenna is a natural part of the research process. The proposed antenna, especially the reflector, is costly to fabricate, unlike, for example, simple printed-circuit antennas. Thus, the proposed idea is validated by computer simulation using the widely-used CST Studio SuiteTM, a well-proven tool whose accuracy has been shown in many published papers to be good enough to prove an antenna design idea. The dimensions of the proposed antenna are fully given so that anyone can verify the validity of the proposed design by computer simulation.
2. Feed Design
The design of the proposed antenna consists of the following steps. (i) Review design requirements: frequency range, antenna gain, polarization requirements, monopulse comparator requirements, (ii) design a feed geometry including waveguide aperture dimensions, (iii) design a septum polarizer for the sum channel, (iv) design a coaxial probe feeding the sum and difference channel radiators, (v) simulate the monopulse feed, (vi) design the reflector geometry including feed placement, and (vii) simulate the whole antenna structure—the feed and reflector—as a single unit.
The structure of the feed proposed in this work is depicted in Figure 1. In our feed design, we adopted a five-element geometry, which greatly simplifies the monopulse comparator network. At the center is a square waveguide radiator with a septum polarizer for dual-circularly polarized sum patterns. For the azimuth difference pattern, two rectangular waveguide open-ends are placed with the narrow wall in the horizontal direction so that the distance between them is minimized to match the sum and difference pattern beamwidths. The configuration for the elevation difference channel is obtained by a 90-degree rotation of the azimuth difference channel radiator. Sum and difference channel waveguides are excited by a coaxial probe. The waveguide broad wall width is made as small as possible, as far as it is possible to obtain good impedance matching for the rectangular waveguide and low axial ratio for the square waveguide.
Figure 1.
Structure of the proposed feed. (a) Front view. (b) Rear view.
The novelty of the proposed feed configuration lies in the fact that a complicated monopulse comparator network is not required. The sum channel is physically separated from difference channels, and, thus, there is no need to connect it to a monopulse comparator. Coaxial probes in the difference channel waveguides are oriented in opposite directions, and, thus, adding two coaxial probe signals with a simple power combiner gives a difference pattern. Horizontal and vertical difference channels are physically separated, and, thus, there is no need to connect them to a monopulse comparator either. In essence, two power combiners are all that is required of a monopulse comparator network for the proposed feed.
In order to suppress the back radiation from the feed, two choke grooves are placed close to the waveguide radiators. The thickness of the wall between two waveguides is made as small as can be fabricated to minimize the distance between the difference channel waveguides. A feed design is carried out for operation at 15.25 GHz with a bandwidth of 1.5 GHz.
First, we present the design of a stepped septum polarizer in a square waveguide whose dimensional parameters are shown in Figure 2. The design parameters of the polarizer are the number of stepped sections, septum profile, step dimensions, and septum thickness. Our design of the polarizer is based on a classic design by Chen and Tsandoulas [19], with some modifications to the septum profile and septum thickness. The parametric analysis for the septum polarizer design is too involved and omitted for brevity. The polarizer is first designed using waveguide modes as shown in Figure 2a, where Ports 1 and 2 are excited with the rectangular waveguide TE10 mode. Port 3 in the square waveguide has two modes; Mode 1 (TE10 mode) for the horizontal polarization and Mode 2 (TE01 mode) for the vertical polarization. With the TE10 mode inputs at Ports 1 and 2, a four-section stepped septum polarizer makes Modes 1 and 2 in Port 3 have equal amplitude and a 90-degree phase difference. Linearly polarized input waves at Port 1 and 2 are converted into RHCP and LHCP waves, respectively, at the Port 3 output. After the septum design using waveguide modes, an SMA coaxial probe is designed to excite the input rectangular waveguides, as shown in Figure 2c. The position of the probe from the back short and the probe height are adjusted for the lowest reflection at 14.5–16 GHz.
Figure 2.
(a) Septum polarizer with waveguide modes. (b) Dimensional parameters. (c) Coaxial probe excitation. (d) Dimensions of the coaxial probe.
Table 1 shows the dimensions of the designed polarizer operating at 14.5–16.0 GHz. The square waveguide has inside wall dimensions of 11.61 × 11.61 mm (0.59 λ × 0.59 λ at 15.25 GHz), whose cut-off frequency of the fundamental TE10 or TE01 mode is 12.92 GHz. The total length of the polarizer is L1 + L2 + L3 + L4 + L5 = 42.98 mm.
Table 1.
Dimensions (mm) of the square waveguide septum polarizer.
The reflection and transmission coefficients of the designed polarizer are shown in Figure 3a,b. Figure 3a shows the polarizer scattering parameters with waveguide modes (wave ports in the CST Studio Suite), while Figure 3b shows the coaxial probe version. The notation S3(1),1(1) means the transmission coefficient from Mode 1 of Port 1 (denoted 1(1)) to Mode 1 of Port 3 (denoted 3(1)). The curve for S3(2),(1) overlaps that of S3(1),1(1), and, thus, it is not drawn in Figure 3a,b.
Figure 3.
Scattering parameters of the designed polarizer. (a) With waveguide mode. (b) With coaxial probe.
The isolation between input Ports 1 and 2 (negative of S2(1),1(1)—transmission from Mode 1 of Port 1 to Mode 1 of Port 2) is greater than 20 dB in both cases at 14.5–16.0 GHz. The return loss at input Ports 1 and 2 (negative of S1(1),1(1) and S2(1),2(1)) is greater than 28 dB with waveguide modes and greater than 16 dB with a coaxial probe.
Figure 4 shows the transmission phase of the designed polarizer excited with the coaxial probe. With the input Port 1 being energized, the phases of Mode 2 and Mode 1 at Port 3 are compared. The phase of Mode 2 leads that of Mode 1 by 90.2° to 90.8° at 14.5 GHz to 16.0 GHz. From the amplitude balance between S3(1),1(1) and S3(2),1(1) and the 90-degree phase difference shown in Figure 4, it is found that the septum polarizer shows a good circular polarization performance as evidenced in the boresight axial ratio of the feed shown later in Figure 9.
Figure 4.
Transmission phase of the designed polarizer excited with a coaxial probe.
The final step in the design of the proposed feed is an arrangement of the sum and difference channel waveguides, the design of a coaxial probe exciting the difference channel waveguides, and the two choke slots. The dimensional parameters of the proposed feed are shown in Figure 5.
Figure 5.
Dimensional parameters of the designed feed and the coaxial probe for the difference channel waveguide.
The standard SMA coaxial probe is used in this work with dimensions E (1.27 mm) and F (4.11 mm), shown in Figure 2d. The dielectric material of the coaxial cable is the PTFE with a dielectric constant of 2.08 and a loss tangent of 0.0002. Optimum values of the probe length (L6) and the probe position (C2) from the back short are obtained through parameter sweep with the CST Studio Suite and shown in Table 2. The dimensions T1 and T2 are the choke wall thickness and the choke slot width, respectively, where a minimum value is chosen for a small feed frontal area and reliable machining. The depth of the choke slot is 6.50 mm, about 0.33 wavelength at 15.25 GHz.
Table 2.
Dimensions (mm) of the designed feed.
The dimension g is the thickness of the walls between waveguides, for which a minimum value is chosen for matching the difference pattern with the sum pattern, and also for reliable machining. The distance between the center of the rectangular waveguides of the difference channel is a + 2g + b = 11.61 + 2.00 + 5.81 = 19.42 mm, which is 0.99 λ at 15.25 GHz. The reflector blockage diameter d of the feed is 46.00 mm (2.34 λ at 15.25 GHz).
The performance characteristics of the designed feed are simulated using the CST Studio Suite. Figure 6 shows the reflection coefficient (S1,1 = S2,2) at the sum port coaxial input. It is less than −15 dB at 14.5–16.0 GHz. The reflection coefficient (S3,3 = S4,4 = S5,5 = S6,6) at the difference channel coaxial input is less than −11 dB at 14.5–16.0 GHz. A scattering parameters value of −40 dB is as good as values smaller than −40 dB, and, thus, we have truncated values of less than −40 dB. This also applies to directivity values of less than −30 dB.
Figure 6.
Reflection and coupling coefficients of the designed feed.
The isolation (negative of S1,2) between the sum channel Port 1 and Port 2 is greater than 13.5 dB at 14.5–16.0 GHz. It is increased by 6.5 dB from the value of 20.0 dB (negative of S2(1),1(1)) in Figure 3b where the sum channel square waveguide is perfectly matched. The increase in the sum channel isolation is due to reflection at the square waveguide aperture and external coupling by currents flowing on the feed’s flange surface.
The RHCP directivity patterns of the designed feed are shown in Figure 7 in φ = 0° and 45° cuts where the feed aperture lies in the xy plane as shown in Figure 5. Due to structural symmetry, the LHCP patterns are the same as the RHCP patterns. The pattern in the φ = 90° cut is the same as that in the φ = 0° cut. Similarly, the pattern in the φ = −45° cut is the same as that in the φ = 45° cut.
Figure 7.
RHCP directivity patterns of the sum channel.
In Figure 7, we can observe that the directivity pattern in the φ = 0° cut is quite similar to that in the φ = 45° cut, showing a good angular symmetry in the directivity. The maximum directivity ranges from 6.2 dBc to 6.6 dBc at 14.5–16.0 GHz. The 10 dB beamwidth ranges from 152.2° to 150.3° when the frequency changes from 14.5 GHz to 16.0 GHz.
The use of dual chokes reduces the boresight gain by 2–3 dB (not shown in this paper), which is a fortuitous result since the wave radiated at small angles around the feed boresight is reflected back from the reflector surface toward the feed itself. Part of the reflected wave enters the feed aperture, increasing the reflection coefficient, while some of the reflected waves are scattered by the feed, degrading the performance of the reflector antenna. The use of the dual chokes reduces the back radiation by 4–6 dB.
Figure 8 shows the RHCP phase patterns of the sum channel with a far-field origin at the phase center, which is found to be 0.2 mm into the square waveguide from the aperture plane. Over the 10 dB beamwidth (approximately 150°), the sum pattern phase variation is about ±10° at 14.5–16.0 GHz.
Figure 8.
RHCP phase patterns of the sum channel.
Figure 9 shows the axial ratio (AR) patterns of the sum channel. In the φ = 0° cut, the axial ratio is less than 3 dB at 14.5–16.0 GHz over the 10 dB beamwidth (−75° ≤ θ ≤ 75°). In the φ = 45° cut, it is less than 10 dB. The square waveguide radiating the TE10 mode does not yield a circular symmetric axial ratio pattern.
Figure 9.
RHCP axial ratio patterns of the sum channel.
Figure 9.
RHCP axial ratio patterns of the sum channel.

Figure 10 shows the directivity patterns of the azimuth difference channel. The directivity patterns of the elevation difference channel are the same as those of the azimuth difference channel except they are rotated by 90° around the z-axis. The maximum directivity of the difference pattern in the φ = 0° cut ranges from 8.8 dBi to 10.4 dBi at 14.5–16.0 GHz. The directivity is decreased by about 6 dB when we move from the φ = 0° cut to φ = 45° cut. The taper in the difference channel directivity at θ = ±75° (the sum channel 10 dB half beamwidth) is 12–18 dB at 14.5–16.0 GHz.
Figure 10.
Directivity patterns of the azimuth difference channel.
Figure 11 shows the phase patterns of the azimuth difference channel (Del AZ) in the φ = 0° cut and in φ = 45° cut with the far-field origin at the phase center (0.2 mm into the waveguide). Over the 10 dB beamwidth (approximately 150°) of the sum pattern, the maximum phase variation is ±63° at 14.5–16.0 GHz. The optimum phase center for the difference pattern is 4.0 mm in front of the waveguide aperture. In this case, the maximum phase variation is ±25° at 14.5–16.0 GHz. In this work, we use the phase center of the sum pattern as the phase center for the monopulse feed. Figure 12 shows the 3D directivity patterns at 14.5 GHz of the sum and azimuth difference channels. The sum pattern shows a good angular symmetry, while the azimuth difference pattern shows an elevation beamwidth similar to that of the sum pattern.
Figure 11.
Phase patterns of the azimuth difference channel.
Figure 12.
3D directivity patterns of the feed at 14.5 GHz. (a) Sum channel. (b) Azimuth difference channel. Arrows mark the maximum and minimum values of the directivity.
3. Reflector Design
The monopulse feed designed above is applied to a prime-focus parabolic reflector antenna as shown in Figure 13. We omitted a tripod supporting the feed to focus on the ‘semi-dual polarized antenna’ concept. Scattering by a tripod will slightly degrade reflector performance, which is not an issue considered in this paper.
Figure 13.
Proposed monopulse reflector antenna.
The diameter of the reflector has been selected for 36 dBc sum gain, while also maintaining good difference patterns. The reflector illumination angle given by Equation (1) is chosen for the optimum efficiency of the sum pattern.
In Equation (1), F is the focal length and D is the reflector diameter. The feed illumination angle θ is chosen to be the 10 dB taper angle of the sum pattern directivity, which is 75.4°. The feed’s phase center is placed at the focal point of the reflector. Both the feed and the reflector are simulated together to factor in the effect of feed scattering in the far-field directivity patterns of the reflector. Table 3 shows the dimensions of the reflector designed in this work.
Table 3.
Dimensions of the parabolic reflector.
The reflection and coupling coefficients of the feed illuminating the reflector are shown in Figure 14, which is only slightly changed from the values of the feed alone shown in Figure 6. At 14.5–16.0 GHz, the reflection coefficients of the sum and difference channels are less than −15 dB and −10 dB, respectively. The coupling coefficient between Port 1 and Port 2 of the sum channel is less than −12.5 dB. Comparing Figure 6 and Figure 14, we note that the reflection coefficient of the rectangular waveguide radiator of the difference channel is increased. The sum channel reflection and isolation are changed only a little by the presence of the reflector. A hole and a vertex plate at the reflector center may help reduce the reflection coefficient of the difference channel. However, we did not try to reduce the reflection coefficient.
Figure 14.
Reflection and coupling coefficients of the feed illuminating the reflector antenna.
Figure 15 shows the sum channel directivity patterns of the reflector in φ = 0° and φ = 45° cuts for −5° ≤ θ ≤ 5°. The maximum directivity ranges from 36.1 dBc to 36.7 dBc at 14.5–16.0 GHz. At 16.0 GHz, the aperture efficiency of the reflector is −1.76 dB or 67%. The maximum sidelobe level is about −21 dB. The 3 dB beamwidth ranges from 2.80° to 2.50° when the frequency changes from 14.5 GHz to 16.0 GHz.
Figure 15.
Sum channel directivity patterns of the reflector antenna.
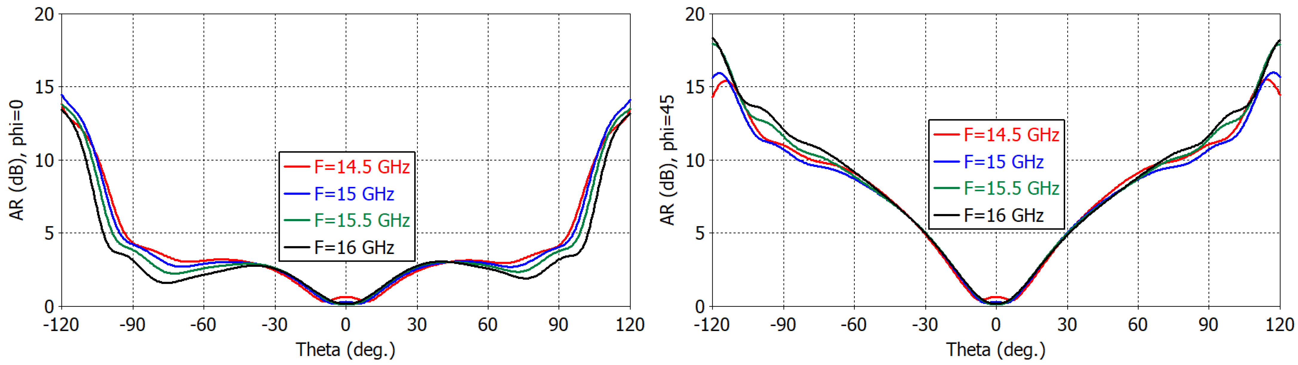
Figure 16 shows the sum channel axial ratio patterns of the reflector in φ = 0° and φ = 45° cuts. In the φ = 0° cut, the axial ratio is less than 2.5 dB, while it is less than 5.0 dB in the φ = 45° cut over −2° ≤ θ ≤ 2° at 14.5–16.0 GHz. The boresight axial ratio is 0.65 dB. Figure 17 shows the boresight axial ratios of the feed and the reflector versus frequency. The axial ratio of the reflector closely follows that of the feed. This result validates the potential of the proposed design to effectively operate as a dual-circularly polarized monopulse reflector antenna at 14.5–16.0 GHz.
Figure 16.
Sum channel axial ratio patterns of the reflector antenna.
Figure 17.
Axial ratio versus frequency. (a) Feed. (b) Reflector.
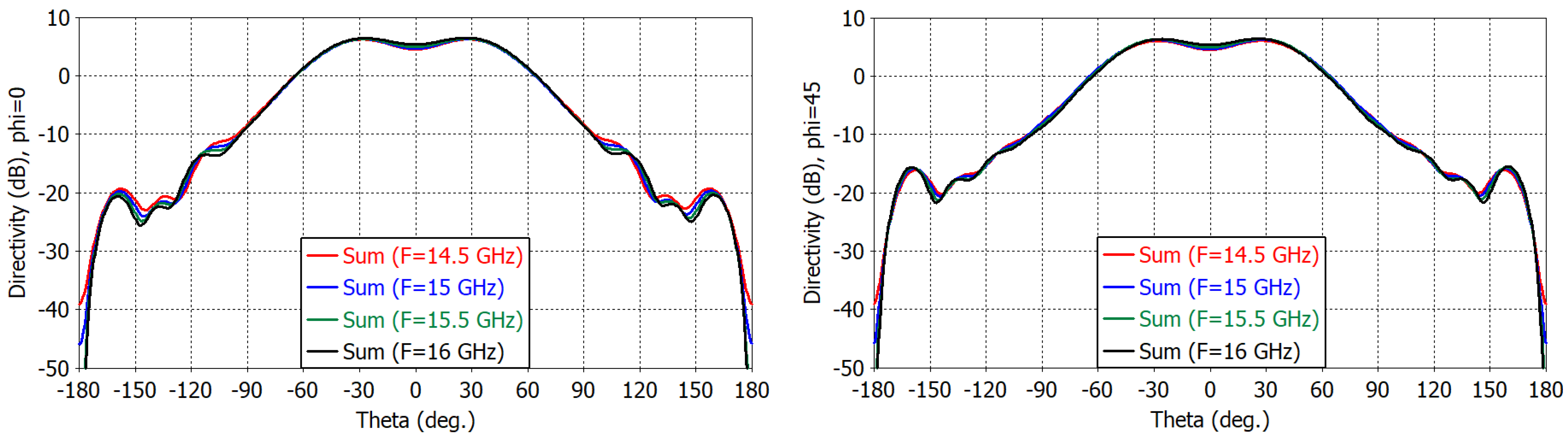
Figure 18 shows the directivity patterns of the sum and azimuth difference channels in φ = 0° and φ = 45° cuts over −30° ≤ θ ≤ 30° and at frequencies from 14.5 to 16.0 GHz. Both the sum and difference patterns show monotonically decreasing sidelobes. In the φ = 0° cut, the directivity of the sum and difference channels is about −20 dBc (dBi) at θ = ±30°.
Figure 18.
Directivity patterns of the reflector over ±30° angles.
The maximum directivity of the difference channel ranges from 32.6 dBi to 32.9 dBi at 14.5–16.0 GHz. The difference channel has a null directivity of −15 dBi at φ = 0° and θ = 0°. The crossover angle of the difference pattern is 1.56–1.66° at φ = 0° and at 14.5–16.0 GHz. The difference pattern has a sidelobe level of −18 dB of shoulder-type, which occurs due to a considerable phase non-uniformity (shown in Figure 11) of the difference pattern of the feed.
Figure 19 shows the directivity patterns of the sum and azimuth difference channels in φ = 0° and φ = 45° cuts over −180° ≤ θ ≤ 180° and at frequencies from 14.5 to 16.0 GHz. The effects of the reflector edge diffraction can be seen in increased sidelobes at θ = ±90° and increased back lobes at θ = ±180°.
Figure 19.
Directivity patterns of the reflector over ±180° angles.
Figure 20 shows the directivity patterns of the cross-polarized components in the sum (Sum X-pol) and azimuth difference channels (Del AZ X-pol) in the φ = 45° cut over −180° ≤ θ ≤ 180° and at frequencies from 14.5 to 16.0 GHz. The sum channel has a peak cross-polarization directivity of 15.5 dBc, while the difference channel’s peak cross-polarization is 22.0 dBi. Figure 21 shows the 3D directivity patterns of the sum and azimuth difference channels. Both patterns show a sharp main beam and low sidelobes. The performance of the proposed antenna is summarized in Table 4. Finally, Table 5 compares this work with similar designs in the literature.
Figure 20.
Cross-polarization directivity patterns of the reflector over ±180° angles.
Figure 21.
3D directivity patterns of the reflector at 14.5 GHz. (a) Sum pattern. (b) Azimuth difference pattern. Arrows mark the maximum and minimum values of the directivity.
Table 4.
Performance of the proposed monopulse antenna at 14.5–16.0 GHz.
Table 5.
Comparative analysis.
4. Conclusions
A design of a high-performance Ku-band reflector monopulse antenna with a dual-circularly polarized sum and two linearly polarized difference channels has been presented for signal and target tracking applications at 14.5–16 GHz. The novelty of the proposed antenna is that the implementation of the monopulse comparator is greatly simplified, since the sum channel is physically separated from the difference channel and the difference pattern is obtained by using a simple power combiner. The coaxial probe-excited five-element monopulse feed has been designed leveraging a square wave septum polarizer, which responds to circular polarization, and two open-ended linearly polarized rectangular waveguides have been combined to achieve linear polarization for azimuth and elevation difference channels. The proposed feed has been used to optimally illuminate the reflector with a 10 dB taper angle of 75.4°. At 14.5–16.0 GHz, the sum channel has a 36.1–36.7 dBc gain, 2.50–2.80° beamwidth, −21 dB sidelobe level, 0.65 dB boresight axial ratio, and 15.5 dBc peak cross-polarization directivity. At the same frequency range, the difference channel has a 32.6–32.9 dBi gain, −15 dBi boresight directivity, 1.56–1.66° crossover angle, −18 dB sidelobe level, and 22.0 dBi peak cross-polarization directivity.
Author Contributions
Conceptualization: A.M.M., C.-S.L. and J.-H.A. Methodology: A.M.M., C.-S.L. and J.-H.A. Validation: D.O. and B.-C.A. Formal analysis: A.M.M., C.-S.L. and J.-H.A. Formal data curation: D.O. and B.-C.A. Writing—original draft: A.M.M. Writing—review and editing: A.M.M., C.-S.L. and J.-H.A. All authors have read and agreed to the published version of the manuscript.
Funding
This research was supported by the Basic Science Research Program through the National Research Foundation of Korea (NRF) funded by the Ministry of Education, Science and Technology (grant number: NRF-2020R1I1A1A01066637). This work is the result of a study on the “Leaders in Industry-university Cooperation 3.0” Project, supported by the Ministry of Education and National Research Foundation of Korea.
Institutional Review Board Statement
Not applicable.
Informed Consent Statement
Not applicable.
Data Availability Statement
Data is contained within the article.
Conflicts of Interest
The authors declare no conflict of interest.
References
- Barton, D.K.; Sherman, S.M. Monopulse Principles and Techniques, 2nd ed.; Artch House: Boston, MA, USA, 2011. [Google Scholar]
- Hong, Y.; Xu, C.; Gao, M.; Zhao, L. A high-performance signal processing for monopulse tracking radar. Adv. Mater. Res. 2011, 383–390, 417–475. [Google Scholar] [CrossRef]
- Zhang, Y.; Sun, H.; Xu, X.; Liu, Q.H. Amplitude angle monopulse estimation for the four-channel hybrid polarimetric radar system. IEEE Antennas Wirel. Propag. Lett. 2017, 16, 2889–2893. [Google Scholar] [CrossRef]
- Latifzade, M.A.; Arvan, M.R.; Armaki, H.M. Monpulse antenna-pointing system modelling and simulation. IET J. Radar. Sonar Nav. 2019, 13, 646–652. [Google Scholar] [CrossRef]
- An, D.-J.; Lee, J.-H. Performance analysis of amplitude comparison monopulse direction-of-arrival estimation. Appl. Sci. 2020, 10, 1246. [Google Scholar] [CrossRef]
- Zhang, Y.-X.; Liu, Q.-F.; Hong, R.-J.; Pan, P.-P.; Deng, Z.-M. A novel monopulse angle estimation method for wideband LFM radars. Sensors 2016, 16, 817. [Google Scholar] [CrossRef] [PubMed]
- Ham, H.-W.; Lee, J.-H. Improvement of performance analysis of amplitude-comparison monopulse algorithm in the presence of an additive noise. Electronics 2021, 10, 2649. [Google Scholar] [CrossRef]
- Howard, D.D. High range-resolution monopulse tracking radar. IEEE Trans. Aerosp. Electron. Sys. 1975, 11, 749–755. [Google Scholar] [CrossRef]
- Karas, A.; Cousin, P.; Kipfer, G.; Robert, A. A triband autotrack concentric feed S, X, Ka for ground stations related to Earth observation. In Proceedings of the SpaceOps Conference, Marseille, France, 28 May–1 June 2018; pp. 1–12. [Google Scholar]
- Das, R. Advances in active radar seeker technology. Def. Sci. J. 2005, 55, 329–336. [Google Scholar] [CrossRef]
- Foster, J.L.; Benbrook, J.R.; Stansbery, E.G. Detection of small radar cross-section orbital debris with the Haystack radar. Adv. Space Res. 2005, 35, 1210–1213. [Google Scholar] [CrossRef]
- Lewis, R. High speed target C-band feed upgrade for auto tracking high dynamic targets. In Proceedings of the International Telemetring Conference, San Diego, CA, USA, 25 October 2012. [Google Scholar]
- Roy, S.S.; Nagasekhar, T.; Saha, C.; Mane, S.B.; Sardar, M.; Padmavathy, C.S.; Umadevi, G.; Kumar, N. Dual band (S-X) ground station antenna for low earth orbit (LEO) satellite tracking applications. IEEE Access 2022, 10, 80910–80917. [Google Scholar] [CrossRef]
- Zhang, Y.; Shi, C.; Wang, J. Design of angle measurement system for dual polarized monopulse radar in main lobe jamming. In Proceedings of the 3rd International Conference on Robotics, Control and Automation Conference, Chengdu, China, 11 August 2018; pp. 14–18. [Google Scholar]
- Panasa, V.K.; Chivukula, R.; Streekumar, K. Dual polarized monopulse tracking feed for prime focal reflector antenna at S-band using crossed dipole elements. In Proceedings of the EuMA Conference, Paris, France, 9–11 September 2015; pp. 361–364. [Google Scholar]
- Gong, J.-G.; Li, Q.; Zhang, M.-T.; Hou, J.; Wang, Y.; Xu, Z. A wideband dual circular polarization feed chain for satellite antennas at K/Ka bands. In Proceedings of the 2017 PIERS, St. Pertersburg, Russia, 22–25 May 2017; pp. 222–226. [Google Scholar]
- Tan, W.; Luo, H.; Zhao, G. Design of a W-band dual-polarization monopulse reflector antenna. ACES J. 2019, 34, 905–908. [Google Scholar]
- Rubin, W.L.; Kamen, S.K. SCAMP-a single-channel monopulse radar signal processing technique. IRE Trans. Mil. Electron. 1962, 6, 146–152. [Google Scholar] [CrossRef]
- Chen, M.; Tsandoulas, G. A wide-band square-waveguide array polarizer. IEEE Trans. Antennas Propag. 1973, 21, 389–391. [Google Scholar] [CrossRef]
Disclaimer/Publisher’s Note: The statements, opinions and data contained in all publications are solely those of the individual author(s) and contributor(s) and not of MDPI and/or the editor(s). MDPI and/or the editor(s) disclaim responsibility for any injury to people or property resulting from any ideas, methods, instructions or products referred to in the content. |
© 2023 by the authors. Licensee MDPI, Basel, Switzerland. This article is an open access article distributed under the terms and conditions of the Creative Commons Attribution (CC BY) license (https://creativecommons.org/licenses/by/4.0/).



















