Decontamination and Ecological Restoration Performance of a Bioretention Cell-Microbial Fuel Cell under Multiple-Antibiotics Stress
Abstract
1. Introduction
2. Materials and Methods
2.1. Experimental Methods
2.2. Device Operation
2.3. Test Method
2.3.1. Pollutant Detection
2.3.2. High-Throughput Sequencing of Microbial Community
2.3.3. Genetic Testing for Denitrification Function
3. Results and Discussion
3.1. Effect of Antibiotics on the Decontamination Performance of BRC-MFC
3.1.1. Nutrient Removal Performance
3.1.2. OFLX and TC Removal Performance
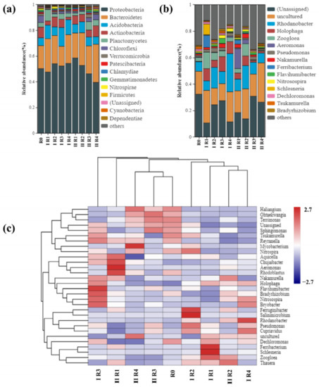
3.2. Effect of Antibiotics on Ecological Effects of BRC-MFC
4. Conclusions
Author Contributions
Funding
Institutional Review Board Statement
Informed Consent Statement
Data Availability Statement
Conflicts of Interest
References
- Hou, L.; Zhang, L.; Li, F.; Huang, S.; Hu, A. Urban ponds as hotspots of antibiotic resistome in the urban environment. J. Hazard. Mater. 2020, 56, 554–561. [Google Scholar] [CrossRef] [PubMed]
- Zhang, Q.Q.; Ying, G.G.; Pan, C.G.; Liu, Y.S.; Zhao, J.L. Comprehensive Evaluation of Antibiotics Emission and Fate in the River Basins of China: Source Analysis, Multimedia Modeling, and Linkage to Bacterial Resistance. Environ. Sci. Technol. 2015, 49, 6772–6782. [Google Scholar] [CrossRef] [PubMed]
- Grenni, P.; Ancona, V.; Caracciolo, A.B. Ecological effects of antibiotics on natural ecosystems: A review. Microchem. J. 2017, 262, 1108. [Google Scholar] [CrossRef]
- Yya, B.; Ws, C.; Hui, L.D.; Ww, A.; Ld, E.; Wei, X.A. Antibiotics and antibiotic resistance genes in global lakes: A review and meta-analysis—ScienceDirect. Environ. Int. 2018, 116, 60–73. [Google Scholar]
- Li, S.; Shi, W.Z.; Liu, W.; Li, H.M.; Zhang, W.; Hu, J.R.; Ke, Y.C.; Sun, W.L.; Ni, J.R. A duodecennial national synthesis of antibiotics in China’s major rivers and seas (2005–2016). Sci. Total Environ. 2018, 615, 906–917. [Google Scholar] [CrossRef]
- Zhang, Y.; Boyd, S.A.; Teppen, B.J.; Tiedje, J.M.; Zhang, W.; Zhu, D.; Li, H. Bioavailability of tetracycline to antibiotic resistant Escherichia coli in water-clay systems. Environ. Pollut. 2018, 243, 1078–1086. [Google Scholar] [CrossRef]
- Chen, C.Q.; Zheng, L.; Zhou, J.L.; Zhao, H. Persistence and risk of antibiotic residues and antibiotic resistance genes in major mariculture sites in Southeast China. Sci. Total Environ. 2017, 580, 1175–1184. [Google Scholar] [CrossRef]
- Gao, J.; Wang, Z.; Zhang, H.; Zhu, J.; Xie, C.; Xie, X. Occurrence and the fate of typical antibiotics in sewage treatment plants in Lanzhou. Acta Sci. Circumstantiae 2016, 53, 773–782. [Google Scholar]
- Mo, W.; Zhang, D.; Yong, L.; Hou, Q.; Yu, Y. Effect of a Submerged Zone and Carbon Source on Nutrient and Metal Removal for Stormwater by Bioretention Cells. Water Res. 2018, 241, 145–150. [Google Scholar]
- Wang, Y.J.; Singh, R.P.; Geng, C.; Fu, D. Carbon-to-nitrogen ratio influence on the performance of bioretention for wastewater treatment. Environ. Sci. Pollut. Res. 2020, 27, 17652–17660. [Google Scholar] [CrossRef]
- Wang, Y.J.; Singh, R.P.; Zhang, J.; Xu, Y.; Fu, D. Nitrogen removal performance of microbial fuel cell enhanced bioretention system. J. Water Supply: Res. Technol. 2019, 78, 68. [Google Scholar] [CrossRef]
- Wang, Y.J.; Li, J.; Yan, Y.; Si, Y.; Xu, J.; Li, M.; Peng, X. La(OH)3 loaded magnetic nanocomposites derived from sugarcane bagasse cellulose for phosphate adsorption: Characterization, performance and mechanism. Colloids Surf. A Physicochem. Eng. Asp. 2021, 626, 127060. [Google Scholar] [CrossRef]
- Wang, Y.J.; Geng, C.; Chen, T.; Li, J.; Xu, Y.; Fu, D. Adaptability of enhanced bioretention cell for nitrogen and phosphorus removal under two antibiotics stress. Ecotoxicol. Environ. Saf. 2022, 230, 113114. [Google Scholar]
- Wang, Y.J.; Chen, T.J.; Li, J.S.; Si, Y.M.; Wang, Z.Y. The influence of electrode spacing on the performance of bioretention cell coupled with MFC. R. Soc. Open Sci. 2021, 68, 46–53. [Google Scholar]
- Wang, Y.J.; Si, Y.; Yang, S.; Singh, R. Study on Flow Distribution Pattern and Conductivity of Porous Media in Bioretention Cells. Bioengineered 2021, 452, 351–359. [Google Scholar] [CrossRef]
- Chen, J.; Ying, G.G.; Wei, X.D.; Liu, Y.S.; Liu, S.S.; Hu, L.X.; He, L.Y.; Chen, Z.F.; Chen, F.R.; Yang, Y.Q. Removal of antibiotics and antibiotic resistance genes from domestic sewage by constructed wetlands: Effect of flow configuration and plant species. Sci. Total Environ. 2016, 571, 974–982. [Google Scholar] [CrossRef]
- Smyth, K.; Drake, J.; Li, Y.; Rochman, C.; Passeport, E. Bioretention cells remove microplastics from urban stormwater. Water Res. 2020, 191, 116785. [Google Scholar] [CrossRef]
- Zhang, C.; Li, C.N.; Yao, T.; He, L.; Chen, X.; Zhang, L.; Xi, B.A. Effects of compound microorganisms on growth and physiological characteristics of Lolium multiflorum seedlings under tetracycline stress. J. Grassl. Sci. 2019, 32, 1–10. [Google Scholar]
- Ferreira, C.; Nunes, B.A.; Henriques-Almeida, J.M.; Guilhermino, L. Acute toxicity of oxytetracycline and florfenicol to the microalgae Tetraselmis chuii and to the crustacean Artemia parthenogenetica. Ecotoxicol. Environ. Saf. 2007, 67, 452–458. [Google Scholar] [CrossRef]
- Zhou, J.N.; Yang, C.; Song, Z.Y.; He, C.F.; He, J.H.; Huang, W.L.; Dang, Z. Influences of tetracycline and cadmium on rice roots: Growth and root exudates. Acta Sci. Circumstantiae 2021, 41, 1518–1528. [Google Scholar] [CrossRef]
- Liu, T.; Lu, L.L.; Luo, W.J.; Tian, S.K.; Yang, X.E. Degradation of tetracyclines in soils and their effects on root growth of Chinese cabbages (Brassica campestris L.). Acta Sci. Circumstantiae 2017, 37, 1957–1966. [Google Scholar] [CrossRef]
- Zhang, Z.; Liu, X.; Lv, Y.; Li, N.; Xu, K. Grafting resulting in alleviating tomato plant oxidative damage caused by high levels of ofloxacin. Environ. Pollut. 2021, 286, 117331. [Google Scholar] [CrossRef] [PubMed]
- Li, D.; Sun, S.; Zhou, T.; Du, Z.; Wang, J.; Li, B.; Wang, J.; Zhu, L. Effects of pyroxsulam on soil enzyme activity, nitrogen and carbon cycle-related gene expression, and bacterial community structure. J. Clean. Prod. 2022, 25, 355. [Google Scholar] [CrossRef]
- Xiong, W.G.; Sun, Y.X.; Zhang, T.; Ding, X.Y.; Li, Y.F. Antibiotics, Antibiotic Resistance Genes, and Bacterial Community Composition in Fresh Water Aquaculture Environment in China. Microb. Ecol. 2015, 70, 425–432. [Google Scholar] [CrossRef]
- Chen, M.J.; Qian, Y.H.; Yu, Q.Y.; Guo, Q.; Cheng, H.Z.; Xu, D.M. Effects of Typical Tetracycline Antibiotics on Soil Microorganisms and Plant Growth. Asian J. Ecotoxicol. 2019, 14, 276–283. [Google Scholar]
- Li, H.; Tian, Y.; Qu, Y.; Qiu, Y.; Liu, J.; Feng, Y. A Pilot-scale Benthic Microbial Electrochemical System (BMES) for Enhanced Organic Removal in Sediment Restoration. Sci. Rep. 2017, 7, 39802. [Google Scholar] [CrossRef]
- Peixoto, L.; Parpot, P.; Martins, G. Assessment of Electron Transfer Mechanisms during a Long-Term Sediment Microbial Fuel Cell Operation. Energies 2019, 12, 3–15. [Google Scholar] [CrossRef]
- Zhou, L.A.; Jiang, Q.; Sun, S.Q.; Zhang, W.; Gao, Y.; Wang, X. Removal of antibiotics from water by bioelectrochemical system:A review. J. Civ. Environ. Eng. 2021, 43, 113–123. [Google Scholar]
- Yan, W.; Guo, Y.; Xiao, Y.; Wang, S.; Ding, R.; Jiang, J.; Gang, H.; Wang, H.; Yang, J.; Zhao, F. The changes of bacterial communities and antibiotic resistance genes in microbial fuel cells during long-term oxytetracycline processing. Water Res. 2018, 142, 105–114. [Google Scholar] [CrossRef]
- Hatt, B.; Morison, P.; Fletcher, T.; Deletic, A. (Eds.) Stormwater Biofiltration Systems—Adoption Guidelines; Image & Signal Processing-International Conference; Monash University Publishing: Melbourne, Australia, 2009. [Google Scholar]
- Wang, Y.J.; Chen, T.J.; Li, J.S. Permeability characteristics test on wastewater in unplanted bioretention cell under continous operation. Environ. Eng. 2022, 40, 27–31. [Google Scholar] [CrossRef]
- Sun, H.Q.; Cui, D.N. Determination of Aldicarb,Aldicarb Sulfoxide,Aldicarb Sulfone in Water by Solid Phase Extraction and UPLC⁃MS/MS with Isotope Dilution. Chin. J. Appl. Chem. 2022, 39, 470–479. [Google Scholar]
- HJ 636-2012; Water Quality: Determination of Total Nitrogen—Alkaline Potassium Persulfate Digestion UV Spectrophotometric Method; Ministry of Ecology and Environment of the People’s Republic of China: Beijing, China, 2012.
- HJ 535-2009; Water Quality: Determination of Ammonia Nitrogen—Nessler’s Reagent Spectrophotometry; Ministry of Ecology and Environment of the People’s Republic of China: Beijing, China, 2009.
- Edgar, R.C. Search and clustering orders of magnitude faster than BLAST. Bioinformatics 2010, 26, 2460–2461. [Google Scholar] [CrossRef]
- Chen, S.; Zhou, Y.; Chen, Y.; Gu, J. fastp: An ultra-fast all-in-one FASTQ preprocessor. Bioinformatics 2018, 34, i884–i890. [Google Scholar] [CrossRef]
- Walker, N.J. Real-time and quantitative PCR: Applications to mechanism-based toxicology. J. Biochem. Mol. Toxicol. 2010, 15, 325. [Google Scholar] [CrossRef]
- Li, Y.; Liu, B.; Wang, J.; Gao, M.; Zhang, X. Effects of chlortetracycline on soil microbial communities: Comparisons of enzyme activities to the functional diversity via Biolog EcoPlates (TM). Eur. J. Soil Biol. 2015, 68, 69–76. [Google Scholar] [CrossRef]
- Ray, S.; Scholz, M.; Haritash, A.K. Kinetics of carbon and nitrogen assimilation by heterotrophic microorganisms during wastewater treatment. Environ. Monit. Assess. 2019, 191, 71–79. [Google Scholar] [CrossRef]
- Wu, M.; Que, C.; Tang, L.; Xu, H.; Xiang, J.; Wang, J.; Shi, W.; Xu, G. Distribution, fate, and risk assessment of antibiotics in five wastewater treatment plants in Shanghai, China. Environ. Sci. Pollut. Res. 2016, 23, 18055–18063. [Google Scholar] [CrossRef]
- Zhang, Y.; Geng, J.; Ma, H.; Ren, H.; Ke, X.; Ding, L. Characterization of microbial community and antibiotic resistance genes in activated sludge under tetracycline and sulfamethoxazole selection pressure. Sci. Total Environ. 2016, 571, 479–486. [Google Scholar] [CrossRef]
- Yan, Z.Q.; Li-Qing, L.I.; Liu, Y.Q.; Sheng-Liang, T.U. Removal of Dissolved Nitrogen and Phosphorus in Urban Stormwater by Bioretention Cell Incorporated a Submerged Zone. China Water Wastewater 2017, 33, 33–38. [Google Scholar]
- Xu, Y.; Xi, M.H.; Geng, C.C.; Xu, L.; Liu, Z.M.; Fu, D.F.; Wang, Y.J. Removals of typical antibiotics in sewage by unplanted bioretention cells:Efficiency and its enhancement. J. Southeast Univ. 2020, 50, 12. [Google Scholar]
- Gong, F.F.; Fan, W.G. Effects of Exogenous Citric Acids on Nutrient Activation of Calcareous Yellow Soil and Promotion Effects of Nutrient Absorption and Growth of Rosa roxburghii Seedlings. Sci. Agric. Sin. 2018, 43, 552–564. [Google Scholar]
- Gza, B.; Wca, C.; Jb, A.; Cx, D.; Nz, A.; Sga, B.; Rmr, E.; Fd, F. Co-incorporation of rice straw and leguminous green manure can increase soil available nitrogen (N) and reduce carbon and N losses: An incubation study—ScienceDirect. Pedosphere 2020, 30, 661–670. [Google Scholar]
- Wang, Y.J.; Geng, C.C.; Xu, Y.; Xi, M.H.; Wang, J.X. Effect of Different Enhanced Methods on Efficiency of Denitrification and Phosphorus Removal in Bioretention Cell. China Water Wastewater 2020, 36, 6. [Google Scholar]
- He, Q.; Yu, L.; Li, J.; He, D.; Zhou, S. Electron shuttles enhance anaerobic oxidation of methane coupled to iron(III) reduction. Sci. Total Environ. 2019, 688, 321–330. [Google Scholar] [CrossRef]
- Xu, Y.; Liu, Y.; Zhang, B.; Bu, C.; Wang, Y.; Zhang, D.; Xi, M.; Qin, Q. Enhanced removal of sulfamethoxazole and tetracycline in bioretention cells amended with activated carbon and zero-valent iron: System performance and microbial community. Sci. Total Environ. 2021, 797, 148992. [Google Scholar] [CrossRef]
- Fang, H.; Han, Y.; Yin, Y.; Pan, X.; Yu, Y. Variations in dissipation rate, microbial function and antibiotic resistance due to repeated introductions of manure containing sulfadiazine and chlortetracycline to soil. Chemosphere Environ. Toxicol. Risk Assess. 2014, 96, 51–56. [Google Scholar] [CrossRef]
- Liao, Q.; Rong, H.; Zhao, M.; Luo, H.; Wang, R. Interaction between tetracycline and microorganisms during wastewater treatment: A review. Sci. Total Environ. 2021, 757, 143981. [Google Scholar] [CrossRef]
- Wang, L.; Liu, Y.; Ma, J.; Zhao, F. Rapid degradation of sulphamethoxazole and the further transformation of 3-amino-5-methylisoxazole in a microbial fuel cell. Water Res. 2016, 88, 322–328. [Google Scholar] [CrossRef]
- Hou, Y.; Yuan, G.; Qin, S.; Tu, L.; Wang, S. Photocathode optimization and microbial community in the solar-illuminated bio-photoelectrochemical system for nitrofurazone degradation. Bioresour. Technol. 2020, 302, 122761. [Google Scholar] [CrossRef]
- Kong, D.; Yun, H.; Cui, D.; Qi, M.; Shao, C.; Cui, D.; Ren, N.; Liang, B.; Wang, A. Response of antimicrobial nitrofurazone-degrading biocathode communities to different cathode potentials. Bioresour. Technol. 2017, 241, 951. [Google Scholar] [CrossRef]
- Dominguez-Benetton, X.; Varia, J.C.; Pozo, G.; Modin, O.; Heijne, A.T.; Fransaer, J.; Rabaey, K. Metal recovery by microbial electro-metallurgy. Prog. Mater. Sci. 2018, 94, 435–461. [Google Scholar] [CrossRef]
- Jiang, C.; Liu, L.; Crittenden, J.C. An electrochemical process that uses an Fe0/TiO2 cathode to degrade typical dyes and antibiotics and a bio-anode that produces electricity. Front. Environ. Sci. Eng. 2016, 10, 15. [Google Scholar] [CrossRef]
- Lv, Y.; Xu, J.; Xu, K.; Liu, X.; Xi, B. Accumulation characteristics and biological response of ginger to sulfamethoxazole and ofloxacin. Environ. Pollut. 2020, 262, 114203. [Google Scholar] [CrossRef]
- Riaz, L.; Mahmood, T.; Coyne, M.S.; Khalid, A.; Rashid, A.; Hayat, M.T.; Gulzar, A.; Amjad, M. Physiological and antioxidant response of wheat (Triticum aestivum) seedlings to fluoroquinolone antibiotics. Chemosphere 2017, 177, 250. [Google Scholar] [CrossRef]
- Xu, L.; Zhang, H.; Xiong, P.; Zhu, Q.; Jiang, G. Occurrence, fate, and risk assessment of typical tetracycline antibiotics in the aquatic environment: A review. Sci. Total Environ. 2020, 753, 141975. [Google Scholar] [CrossRef]
- Xuan, D.; Hao, H.; Bi, J.; Sun, S.; Huang, X. Surface Complexation Enhanced Adsorption of Tetracycline by ALK-MXene. Ind. Eng. Chem. Res. 2022, 223, 321–333. [Google Scholar]
- Li, Z.X.; Zhu, X.Y.; Shen, H. Preparation of Activated Carbon from Corn Straw and Its Adsorption Properties of Tetracycline. Chem. World 2020, 61, 640–643. [Google Scholar] [CrossRef]
- Hu, P.; Shao, J.; Qian, G.; Adeleye, A.S.; Hao, T. Removal of tetracycline by aerobic granular sludge from marine aquaculture wastewater: A molecular dynamics investigation. Bioresour. Technol. Biomass Bioenergy Biowastes Convers. Technol. Biotransform. Prod. Technol. 2022, 96, 355. [Google Scholar] [CrossRef]
- Ma, X.; Yang, C.; Jiang, Y.; Zhang, X.; Wang, Q.; Dang, Z. Desorption of heavy metals and tetracycline from goethite-coated sands: The role of complexation. Colloids Surf. A Physicochem. Eng. Asp. 2019, 134, 1452–1458. [Google Scholar] [CrossRef]
- Kurup, L. Isothermal and Kinetic Study of the Adsorptionof Tetracycline Hydrochloride andSulphamethoxazole by Bottom Ash and Alkalitreated Bottom Ash. Asian J. Pharm. Technol. Innov. 2018, 214, 563–571. [Google Scholar]
- Fernandez-Fontaina, E.; Gomes, I.B.; Aga, D.S.; Omil, F.; Lema, J.M.; Carballa, M. Biotransformation of pharmaceuticals under nitrification, nitratation and heterotrophic conditions. Sci. Total Environ. 2016, 26, 77–84. [Google Scholar] [CrossRef] [PubMed]
- Zhang, M.; Wang, Z.J.; Huang, J.C.; Sun, S.; He, S. Salinity-driven nitrogen removal and its quantitative molecular mechanisms in artificial tidal wetlands. Water Res. 2021, 202, 351. [Google Scholar] [CrossRef] [PubMed]
- Chi, Z.F.; Hou, L.N.; Li, H. Effects of pollution load and salinity shock on nitrogen removal and bacterial community in two-stage vertical flow constructed wetlands. Bioresour. Technol. 2021, 342, 126031. [Google Scholar] [CrossRef] [PubMed]
- Tan, X.; Yang, Y.L.; Liu, Y.W.; Li, X.; Zhu, W.B. Quantitative ecology associations between heterotrophic nitrification-aerobic denitrification, nitrogen-metabolism genes, and key bacteria in a tidal flow constructed wetland. Bioresour. Technol. 2021, 337, 125449. [Google Scholar] [CrossRef]
- Zhu, Y.; Cui, L.; Li, J.; Wang, R.; Wei, J. Long-term performance of nutrient removal in an integrated constructed wetland. Sci. Total Environ. 2021, 779, 146268. [Google Scholar] [CrossRef]
- Lei, C.A.; Yang, Y.; Jiang, D.P.; Li, X.Q.; Wang, Y.Y. Characteristics of Anaerobic Digestion Solution Nitrification Process Under Low Dissolved Oxygen for a Long Time. China Biogas 2022, 40, 8–17. [Google Scholar] [CrossRef]
- Peng, Y.Z.; Qian, W.T.; Wang, Q.; Li, X.Y.; Zhang, Q.; Wu, L.; Ma, B. Unraveling Microbial Structure of Activated Sludge in a Full-scale Nitrogen Removal Plant Using Metagenomic Sequencing. J. Beijing Univ. Technol. 2019, 45, 8. [Google Scholar]
- Yang, Z.; Sun, H.; Wu, W. Intensified simultaneous nitrification and denitrification performance in integrated packed bed bioreactors using PHBV with different dosing methods. Environ. Sci. Pollut. Res. 2020, 27, 21560–21569. [Google Scholar] [CrossRef]
- Du, R.; Peng, Y.; Cao, S.; Li, B.; Wang, S. Mechanisms and microbial structure of partial denitrification with high nitrite accumulation. Appl. Microbiol. Biotechnol. 2016, 100, 2011–2021. [Google Scholar] [CrossRef]








| Target Gene | Primer Name | Primer Sequence |
|---|---|---|
| 16S rRNA | 341F 518R | CCTACGGGAGGCAGCAG ATTACCGCGGCTGCTGG |
| narG | narG 1960F narG 2650R | TAYGTSGGSCARGARAA TTYTCRTACCABGTBGC |
| nirS | cd3aF R3cd | GTCAACGTGAAGGAAACCGG GAGTTCGGATGGGTCTTGA |
| norB | Ns-norB-454F Ns-norB-710R | TACTAYGARCCCTGGACTTACRA ATGCGYGGSAWRTAGAAGWAMAMSA |
| nosZ | nosZ-F nosZ1622R | CGYTGTTCMTCGACAGCCAG CGSACCTTSTTGCCSTYGCG |
| Sample | Richness | Chao1 | Shannon | Simpson |
|---|---|---|---|---|
| R0 | 28 | 88.5 | 3.38 | 0.194 |
| I R1 | 21 | 36.1 | 3.49 | 0.128 |
| I R2 | 18 | 84.1 | 3.22 | 0.150 |
| I R3 | 28 | 28.1 | 3.35 | 0.193 |
| I R4 | 22 | 22.0 | 2.92 | 0.226 |
| II R1 | 16 | 18.0 | 3.27 | 0.137 |
| II R2 | 18 | 68.0 | 3.19 | 0.160 |
| II R3 | 19 | 21.0 | 3.32 | 0.154 |
| II R4 | 17 | 29.5 | 2.88 | 0.202 |
Disclaimer/Publisher’s Note: The statements, opinions and data contained in all publications are solely those of the individual author(s) and contributor(s) and not of MDPI and/or the editor(s). MDPI and/or the editor(s) disclaim responsibility for any injury to people or property resulting from any ideas, methods, instructions or products referred to in the content. |
© 2023 by the authors. Licensee MDPI, Basel, Switzerland. This article is an open access article distributed under the terms and conditions of the Creative Commons Attribution (CC BY) license (https://creativecommons.org/licenses/by/4.0/).
Share and Cite
Yan, Y.; Wang, Y.; Chen, T.; Sun, H.; Cai, L. Decontamination and Ecological Restoration Performance of a Bioretention Cell-Microbial Fuel Cell under Multiple-Antibiotics Stress. Appl. Sci. 2023, 13, 2320. https://doi.org/10.3390/app13042320
Yan Y, Wang Y, Chen T, Sun H, Cai L. Decontamination and Ecological Restoration Performance of a Bioretention Cell-Microbial Fuel Cell under Multiple-Antibiotics Stress. Applied Sciences. 2023; 13(4):2320. https://doi.org/10.3390/app13042320
Chicago/Turabian StyleYan, Yuan, Yajun Wang, Tianjing Chen, Hongwei Sun, and Lijuan Cai. 2023. "Decontamination and Ecological Restoration Performance of a Bioretention Cell-Microbial Fuel Cell under Multiple-Antibiotics Stress" Applied Sciences 13, no. 4: 2320. https://doi.org/10.3390/app13042320
APA StyleYan, Y., Wang, Y., Chen, T., Sun, H., & Cai, L. (2023). Decontamination and Ecological Restoration Performance of a Bioretention Cell-Microbial Fuel Cell under Multiple-Antibiotics Stress. Applied Sciences, 13(4), 2320. https://doi.org/10.3390/app13042320

