EEDLABA: Energy-Efficient Distance- and Link-Aware Body Area Routing Protocol Based on Clustering Mechanism for Wireless Body Sensor Network
Abstract
1. Introduction
- In this article, we present the EEDLABA routing strategy for WBAN.
- Path loss and distance models, as well as an energy consumption mechanism, have been developed with the improvement and placement of nodes.
- To be properly functionalized, the suggested protocol must consume less energy and transport data with the best stability.
- We designed the WBAN plan to reduce energy usage as much as possible.
- The EEDLABA routing protocol was designed using system models that included route loss and distance models in equation form.
- A total of nine nodes are installed on a human body, including the coordinator nodes, which can interact only when an active transmission line is available.
- Finally, the newly proposed routing protocol was compared and tested with existing systems to reveal the best results.
2. Literature Review
3. Methodology
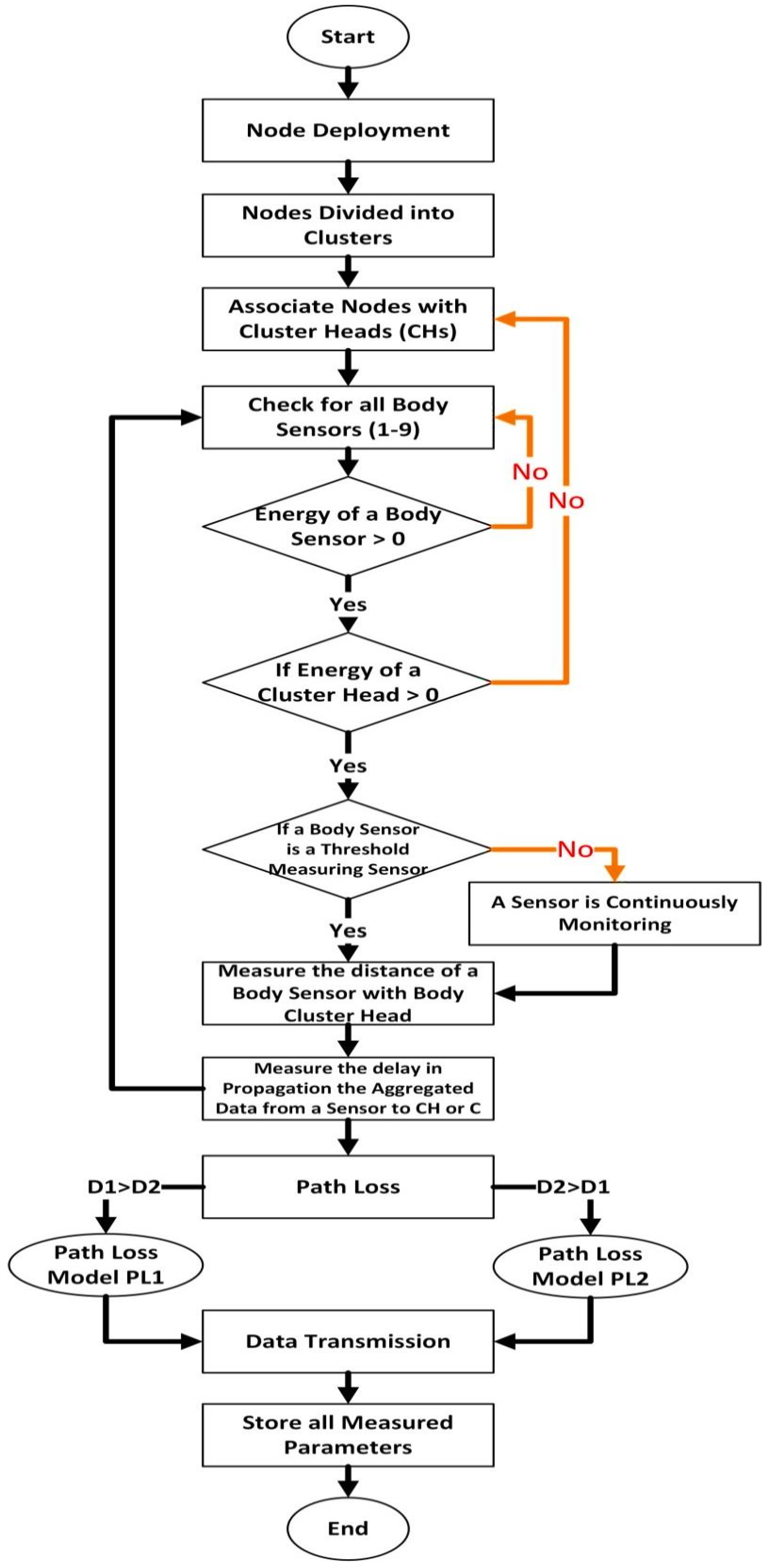
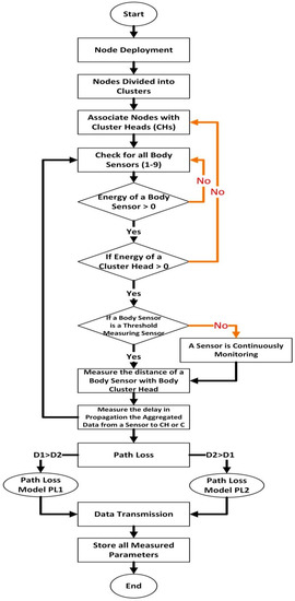
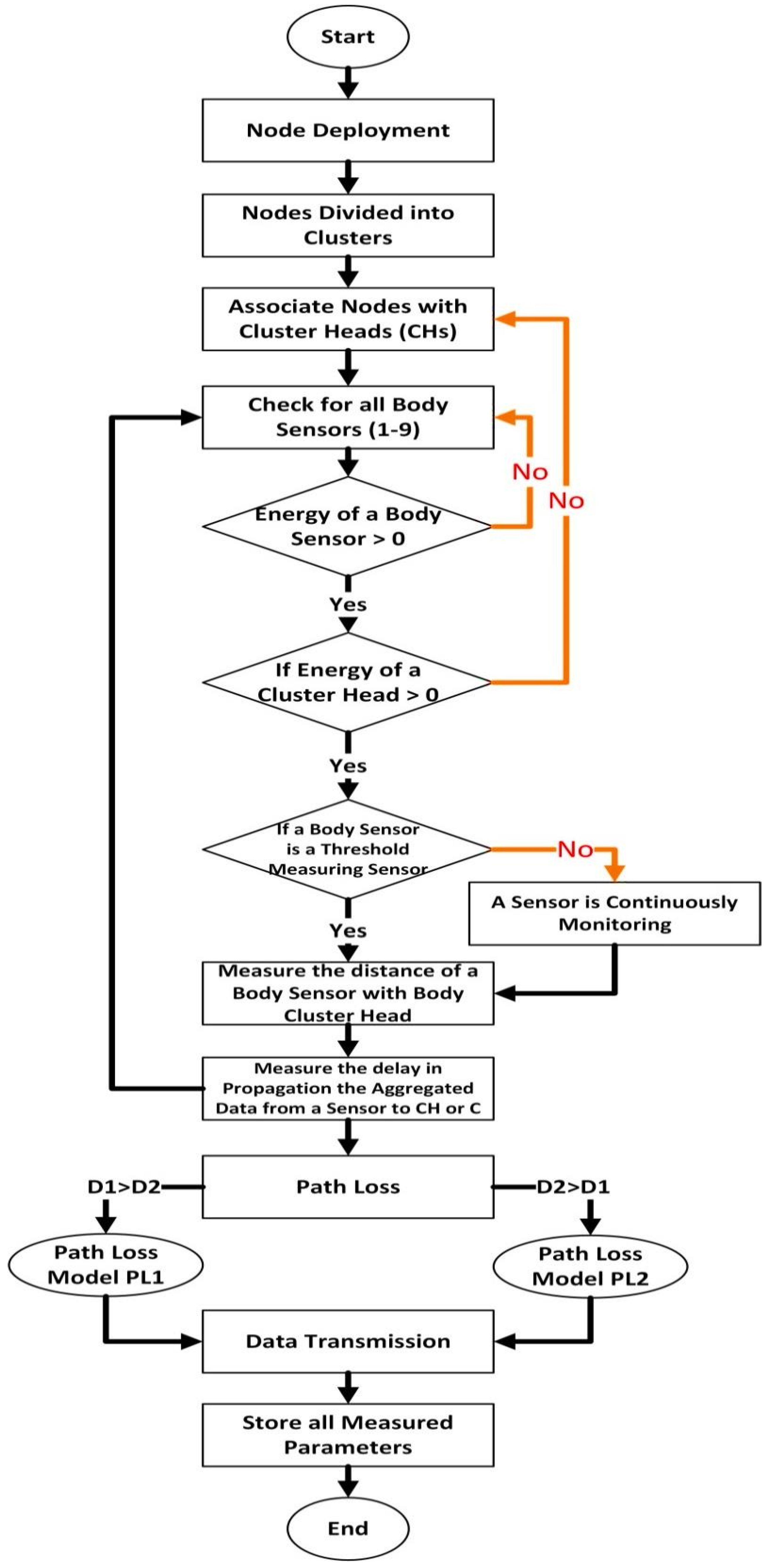
3.1. The Proposed EEDLABA Protocol
3.2. System Model
3.2.1. Proposed System
3.2.2. Initialization Phase
3.2.3. Radio Model and Equations
3.2.4. Next Hop Selection Phase
3.2.5. Phase of Route Establishment
Phase of Intra-Body Routing
3.2.6. Phase of Path Loss Selection
4. Results and Discussion
4.1. Analysis and Evaluation of Average Path Loss
4.2. Analysis and Evaluation of Average Residual Energy
4.3. Analysis and Evaluation of Average End-to-End Delay (E2ED)
4.4. Analysis and Evaluation of Average Throughput
4.5. Analysis and Evaluation of Stability Period
5. Conclusions
Future Work
Author Contributions
Funding
Institutional Review Board Statement
Informed Consent Statement
Data Availability Statement
Conflicts of Interest
References
- Afsana, F.; Rahman, A.U.; Ahmed, M.R.; Mahmud, M.; Kaiser, M.S. An Energy Conserving Routing Scheme for Wireless Body Sensor Nanonetwork Communication. IEEE Access 2018, 6, 9186–9200. [Google Scholar] [CrossRef]
- Jalili Marandi, S.; Golsorkhtabaramiri, M.; Hosseinzadeh, M.; Jafarali Jassbi, S. IoT based thermal aware routing protocols in wireless body area networks: Survey: IoT based thermal aware routing in WBAN. IET Commun. 2022, 16, 1753–1771. [Google Scholar] [CrossRef]
- Singla, R.; Kaur, N.; Koundal, D.; Bharadwaj, A. Challenges and developments in secure routing protocols for healthcare in WBAN: A comparative analysis. Wirel. Pers. Commun. 2022, 122, 1767–1806. [Google Scholar] [CrossRef] [PubMed]
- Almuhaideb, A.M.; Alghamdi, H.A. Secure and Efficient WBAN Authentication Protocols for Intra-BAN Tier. J. Sens. Actuator Netw. 2022, 11, 44. [Google Scholar] [CrossRef]
- Ali, A.; Ahmed, S.M.; Sayed, M.S.; Shalaby, A. Deep learning-based Human Body Communication baseband transceiver for WBAN IEEE 802.15. 6. Eng. Appl. Artif. Intell. 2022, 115, 105169. [Google Scholar] [CrossRef]
- Ahmed, S.; Khan, Z.A.; Wahab, A.; Mufti, Z.W.; Mahmood, A. DSAB: Dual sink approach in WBANs. In HCT In-Formation Technology Trends (ITT); IEEE: Al Ain, United Arab Emirates, 2017; pp. 78–83. [Google Scholar]
- Hussain, T.; Yang, B.; Rahman, H.U.; Iqbal, A.; Ali, F.; Shah, B. Improving Source location privacy in social Internet of Things using a hybrid phantom routing technique. Comput. Secur. 2022, 123. [Google Scholar] [CrossRef]
- Bilal, M.; Shahid, S.; Khan, Y.; Rauf, Z.; Wagan, R.A.; Butt, M.A.; Khonina, S.N.; Kazanskiy, N.L. A Miniaturized FSS-Based Eight-Element MIMO Antenna Array for Off/On-Body WBAN Telemetry Applications. Electronics 2022, 11, 522. [Google Scholar] [CrossRef]
- Ismail, R.; Fattah, A.; Saqr, H.M.; Nasr, M.E. An efficient medical image encryption scheme for (WBAN) based on adaptive DNA and modern multi chaotic map. Multimed. Tools Appl. 2022, 16, 1–5. [Google Scholar] [CrossRef]
- Roy, M.; Chowdhury, C.; Ahmed, G.; Aslam, N.; Chattopadhyay, S.; Islam, S.U. Intra WBAN routing using Zipf’s law and intelligent transmission power switching approach (ZITA). J. Ambient. Intell. Humaniz. Comput. 2022, 13, 4135–4149. [Google Scholar] [CrossRef]
- Awan, J.H.; Memon, S.A.; Memon, N.A.; Shah, R.; Bhutto, Z.; Khan, R.A. Conceptual Model for WWBAN (Wearable Wireless Body Area Network). Int. J. Adv. Comput. Sci. Appl. 2017, 8, 377–381. [Google Scholar]
- Singh, S.; Prasad, D. Wireless body area network (WBAN): A review of schemes and protocols. Mater. Today Proc. 2021, 49, 3488–3496. [Google Scholar] [CrossRef]
- Niu, Y.; Nazeri, S.; Hashim, W.; Alkahtani, A.A.; Abdulshaheed, H.R. A survey on short-range WBAN communication; technical overview of several standard wireless technologies. Period. Eng. Nat. Sci. PEN 2021, 9, 877–885. [Google Scholar]
- Chen, D.-R.; Hsu, C.-C.; Chen, M.-Y.; Guo, C.-F. A power-aware 2-covered path routing for wireless body area networks with variable transmission ranges. J. Parallel Distrib. Comput. 2018, 118, 379–397. [Google Scholar] [CrossRef]
- Golestani, N.; Moghaddam, M. Theoretical Modeling and Analysis of Magnetic Induction Communication in Wireless Body Area Networks (WBANs). IEEE J. Electromagn. RF Microwaves Med. Biol. 2018, 2, 48–55. [Google Scholar] [CrossRef]
- Haider, Z.; Memon, K. Adaptive Routing Protocol for wireless Body Area Networks with Heterogeneous Nodes. J. Netw. Commun. Emerg. Technol. JNCET 2018, 8. [Google Scholar]
- Hussain, A.; Hussain, T.; Faisal, F.; Ali, I.; Khalil, I.; Nazir, S.; Khan, H.U. DLSA: Delay and link stability aware routing protocol for flying ad-hoc networks (FANETs). Wirel. Pers. Commun. 2021, 121, 2609–2634. [Google Scholar] [CrossRef]
- Hussain, A.; Shah, B.; Hussain, T.; Ali, F.; Kwak, D. Co-DLSA: Cooperative Delay and Link Stability Aware with Relay Strategy Routing Protocol for Flying Ad-Hoc Network. Hum.-Cent. Comput. Inf. Sci. 2022, 12. [Google Scholar] [CrossRef]
- Kedjar, K.; Elazhari, M.E.; Talbi, L.; Nedil, M. Deep Learning Modeling of a WBAN-MIMO Channel in Underground Mine. IEEE Access 2022, 10, 67383–67395. [Google Scholar] [CrossRef]
- Hussain, T.; Rehman, Z.U.; Iqbal, A.; Saeed, K.; Ali, I. Two hop verification for avoiding void hole in underwater wireless sensor network using SM-AHH-VBF and AVH-AHH-VBF routing protocols. Trans. Emerg. Tel. Tech. 2020, 31, e3992. [Google Scholar] [CrossRef]
- Rehman, Z.U.; Iqbal, A.; Yang, B.; Hussain, T. Void Hole Avoidance Based on Sink Mobility and Adaptive Two Hop Vector-Based Forwarding in Underwater Wireless Sensor Networks. Wirel. Pers. Commun. 2021, 120, 1417–1447. [Google Scholar] [CrossRef]
- Ahmad, N.; Shahzad, B.; Arif, M.; Izdrui, D.; Ungurean, I.; Geman, O. An Energy-Efficient Framework for WBAN in Health Care Domain. J. Sens. 2022, 2022. [Google Scholar] [CrossRef]
- Ali, A.; Khan, F.A. Energy-efficient cluster-based security mechanism for intra-WBAN and inter-WBAN communications for healthcare applications. EURASIP J. Wirel. Commun. Netw. 2013, 2013, 216. [Google Scholar] [CrossRef]
- Anbarasan, H.S.; Natarajan, J. Blockchain Based Delay and Energy Harvest Aware Healthcare Monitoring System in WBAN Environment. Sensors 2022, 22, 5763. [Google Scholar] [CrossRef]
- Arora, N.; Gupta, S.H.; Kumar, B. Performance evaluation and energy optimization of CM3A cooperative WBAN. Measurement 2022, 199, 111440. [Google Scholar] [CrossRef]
- Demir, S.M.; Al-Turjman, F.; Muhtaroğlu, A. Energy scavenging methods for WBAN applications: A review. IEEE Sens. J. 2018, 18, 6477–6488. [Google Scholar] [CrossRef]
- Hu, F.; Liu, X.; Shao, M.; Sui, D.; Wang, L. Wireless energy and information transfer in WBAN: An overview. IEEE Netw. 2017, 31, 90–96. [Google Scholar] [CrossRef]
- Naveena, M.; Senthilkumar, C. Analysis of an Efficient Energy Optimized Routing Mechanism using ITAEO protocol and com-pared with TAEO protocol in WBAN. J. Pharm. Negat. Results 2022, 13, 261–269. [Google Scholar]
- Roy, M.; Biswas, D.; Aslam, N.; Chowdhury, C. Reinforcement learning based effective communication strategies for energy har-vested WBAN. Ad. Hoc. Networks 2022, 132, 102880. [Google Scholar] [CrossRef]
- Roy, M.; Chowdhury, C.; Aslam, N. Designing an energy efficient WBAN routing protocol. In Proceedings of the 2017 9th International Conference on Communication Systems and Networks (COMSNETS), Bengaluru, India, 4–8 January 2017; IEEE: Bengaluru, India; pp. 298–305. [Google Scholar]
- Sammoud, A.; Chalouf, M.A.; Hamdi, O.; Montavont, N.; Bouallegue, A. A new biometrics-based key establishment protocol in WBAN: Energy efficiency and security robustness analysis. Comput. Secur. 2020, 96, 101838. [Google Scholar] [CrossRef]
- Selvaprabhu, P.; Chinnadurai, S.; Tamilarasan, I.; Venkatesan, R.; Kumaravelu, V.B. Priority-based resource allocation and energy harvesting for WBAN smart health. Wirel. Commun. Mob. Comput. 2022, 8294149. [Google Scholar] [CrossRef]
- Sethi, D.; Bhattacharya, P.P. A study on energy efficient and reliable data transfer (eerdt) protocol for wban. In Proceedings of the 2016 Second In-Ternational Conference on Computational Intelligence & Communication Technology (CICT), Ghaziabad, India, 12–13 February 2016; IEEE: Ghaziabad, India, 2016; pp. 254–258. [Google Scholar]
- Sharma, S.; Mishra, V.M.; Tripathi, M.M. A Novel Energy Efficient hybrid Meta-heuristic Approach (NEEMA) for wireless body area network. Int. J. Commun. Syst. 2022, 35, e5249. [Google Scholar] [CrossRef]
- Smail, O.; Kerrar, A.; Zetili, Y.; Cousin, B. ESR: Energy aware and Stable Routing protocol for WBAN networks. In Proceedings of the 2016 International Wireless Communications and Mobile Computing Conference (IWCMC), Paphos, Cyprus, 5–9 September 2016; IEEE: Paphos, Cyprus, 2016; pp. 452–457. [Google Scholar]
- Yaghoubi, M.; Ahmed, K.; Miao, Y. Wireless Body Area Network (WBAN): A Survey on Architecture, Technologies, Energy Con-sumption, and Security Challenges. J. Sens. Actuator Netw. 2022, 11, 67. [Google Scholar] [CrossRef]
- Yi, C.; Wang, L.; Li, Y. Energy Efficient Transmission Approach for WBAN Based on Threshold Distance. IEEE Sensors J. 2015, 15, 5133–5141. [Google Scholar] [CrossRef]
- Olatinwo, D.D.; Abu-Mahfouz, A.; Hancke, G. A survey on LPWAN technologies in WBAN for remote healthcare monitoring. Sensors 2019, 19, 5268. [Google Scholar] [CrossRef] [PubMed]
- Qu, Y.; Zheng, G.; Ma, H.; Wang, X.; Ji, B.; Wu, H. A survey of routing protocols in WBAN for healthcare applications. Sensors 2019, 19, 1638. [Google Scholar] [CrossRef] [PubMed]
- Arif, A.; Zubair, M.; Ali, M.; Khan, M.U.; Mehmood, M.Q. A compact, low-profile fractal antenna for wearable on-body WBAN ap-plications. IEEE Antennas Wirel. Propag. Lett. 2019, 18, 981–985. [Google Scholar] [CrossRef]
- Gao, G.P.; Yang, C.; Hu, B.; Zhang, R.F.; Wang, S.F. A wearable PIFA with an all-textile metasurface for 5 GHz WBAN applications. IEEE Antennas Wirel. Propag. Lett. 2018, 18, 288–292. [Google Scholar] [CrossRef]
- Quy, V.K.; Hung, L.N.; Khanh, Q.V. CEPRM: A Cloud-assisted Energy-Saving and Performance-Improving Routing Mechanism for MANETs. J. Commun. 2019, 14, 1211–1217. [Google Scholar] [CrossRef]







| Name | Function |
|---|---|
| UC H-N1 | Cluster head I |
| UC N-3 | Sense of Sight, Reflex Action, and ECG Sensor |
| UC N-4 | Heartbeat |
| UC N-5 | Blood Pressure, Temperature Sensor |
| UC N-6 | Sense Stimuli, Pulse Rate |
| LCH N-2 | Cluster head II |
| LC N-7 | EMG-sensor |
| LC N-8 | Glucose |
| LC N-9 | Motion |
| Parameter | Value |
|---|---|
| Tool for Simulation | MATLAB |
| Performance Parameters | Average Path Loss, Average Residual Energy Average End-to-End delay, and Average Throughput |
| Type of Channel | Wireless 802.11 |
| No of Node(s) | 9 |
| Routing Protocol(s) | EEDLABA, LAEEBA, and DARE |
| Initial Energy (Eo) | 0.357 J |
| Minimum Voltage Supply | 1.9 V |
| Reception Energy Erx–elec | 36.1 nJ/bit |
| Transmission Energy Etx–elec | 16.7 nJ/bit |
| Amplifier (Eamp) | 1.97 nJ/bit |
| DC Current (TX) | 10.5 mA |
| DC Current (RX) | 18 mA |
| EDA | 5 nJ/bit |
| Wavelength (λ) | 0.125 m |
| Frequency (f) | 2.4 GHz |
| Protocol | Average. Path Loss (dB) | Average. Residual Energy (j) | Average. E2ED (ms) | Average. Throughput (bits/sec) | Average. Stability Period (Number of Dead Nodes) |
|---|---|---|---|---|---|
| DARE | 228.189 | 0.889 | 0.843 | 0.792 | 5 |
| LAEEBA | 179.785 | 0.938 | 1.234 | 0.977 | 6 |
| EEDLABA | 35.523 | 1.532 | 0.768 | 1.165 | 3 |
Disclaimer/Publisher’s Note: The statements, opinions and data contained in all publications are solely those of the individual author(s) and contributor(s) and not of MDPI and/or the editor(s). MDPI and/or the editor(s) disclaim responsibility for any injury to people or property resulting from any ideas, methods, instructions or products referred to in the content. |
© 2023 by the authors. Licensee MDPI, Basel, Switzerland. This article is an open access article distributed under the terms and conditions of the Creative Commons Attribution (CC BY) license (https://creativecommons.org/licenses/by/4.0/).
Share and Cite
Zaman, K.; Sun, Z.; Hussain, A.; Hussain, T.; Ali, F.; Shah, S.M.; Rahman, H.U. EEDLABA: Energy-Efficient Distance- and Link-Aware Body Area Routing Protocol Based on Clustering Mechanism for Wireless Body Sensor Network. Appl. Sci. 2023, 13, 2190. https://doi.org/10.3390/app13042190
Zaman K, Sun Z, Hussain A, Hussain T, Ali F, Shah SM, Rahman HU. EEDLABA: Energy-Efficient Distance- and Link-Aware Body Area Routing Protocol Based on Clustering Mechanism for Wireless Body Sensor Network. Applied Sciences. 2023; 13(4):2190. https://doi.org/10.3390/app13042190
Chicago/Turabian StyleZaman, Khalid, Zhaoyun Sun, Altaf Hussain, Tariq Hussain, Farhad Ali, Sayyed Mudassar Shah, and Haseeb Ur Rahman. 2023. "EEDLABA: Energy-Efficient Distance- and Link-Aware Body Area Routing Protocol Based on Clustering Mechanism for Wireless Body Sensor Network" Applied Sciences 13, no. 4: 2190. https://doi.org/10.3390/app13042190
APA StyleZaman, K., Sun, Z., Hussain, A., Hussain, T., Ali, F., Shah, S. M., & Rahman, H. U. (2023). EEDLABA: Energy-Efficient Distance- and Link-Aware Body Area Routing Protocol Based on Clustering Mechanism for Wireless Body Sensor Network. Applied Sciences, 13(4), 2190. https://doi.org/10.3390/app13042190

