Abstract
In heterogeneous networks (HetNets), the vertical handover (VHO) is an essential process for mobile users (MUs) aiming to secure ubiquitous connectivity and maintain the highest quality of service (QoS) across various types of radio access technology (RAT), such as wireless fidelity (Wi-Fi), the global system for mobile communication (GSM), and the universal mobile telecommunications system (UMTS). In the literature, many recent VHO research works have been proposed in which a number of critical issues still arise when performing seamless vertical handover, including VHO packet loss, VHO delay, and VHO throughput. Moreover, the security aspect of triggering VHO has not been carefully considered, particularly when an MU intends to use a payment application. In this paper, we present a comprehensive performance evaluation for a new secure VHO algorithm, taking into account all the above issues, for co-located Wi-Fi and UMTS networks. The simulation results are compared with the media independent handover (MIH) IEEE 802.21 standard, which facilitates the seamless transfer of connection among heterogeneous networks. We show that the proposed algorithm outperforms the MIH standard in terms of VHO delay, VHO packet loss, and VHO throughput in providing uninterrupted connection to security-constrained applications.
1. Introduction
Recently, the number of mobile users (MUs) has exponentially increased. For example, according to the International Telecommunication Union (ITU) estimation in 2022, approximately 5.3 billion people, or 66 percent of the world’s population, use the Internet [1]. This represents a 24 percent increase since 2019, with 1.1 billion people estimated to have gone online during that time [1]. Moreover, the MUs demand for services (e.g., voice, video) has been ever-increasing [2,3]. The primary goal of next generation wireless networks (NGWNs) is to provide high bandwidth at a low cost, while also supporting a variety of mobile applications. This can be effectively accomplished by vertical handover (VHO) [4]. VHO is a process that occurs when an MU moves from the coverage of one RAT to the coverage of another RAT in heterogeneous networks (HetNets) to ensure that the MUs are connected to the best RAT, such as wireless fidelity (Wi-Fi), the global system for mobile communication (GSM), and the universal mobile telecommunications system (UMTS), with a guaranteed quality of service (QoS) [5,6,7,8].
VHO has three phases as follows: initiation phase; decision phase; and execution phase [9,10,11,12,13,14,15,16,17,18,19,20,21,22,23,24,25,26,27,28,29,30,31,32,33,34,35], as shown in Figure 1. The first phase is responsible for collecting all required information, namely the network parameters (e.g., coverage and latency), MU’s preferences (e.g., security, service cost), and terminal parameters (e.g., speed and battery). The second phase is responsible for evaluating and selecting the best available RAT according to the collected information [36,37,38,39]. The third phase is responsible for establishing and performing a connection to the selected RAT. The VHO decision is mainly based on the input parameters as follows: received signal strength (RSS); cost; bandwidth; battery status; network load; and network coverage [8]. The final VHO decision is typically made based on QoS such as delay, jitter, and packet loss, perceived by the MU [40].
Figure 1.
Vertical Handover (VHO) phases.
However, a number of critical issues still arise when performing seamless vertical handover, such as VHO packet loss, VHO delay, and VHO throughput. Moreover, the security aspect of triggering VHO has not been carefully considered particularly, when an MU’s sensitive data are used via payment applications or relevant security applications. For instance, in references [41,42], the authors use a security-constrained application to countermeasure the attacks that arise when processing the medical images. If the same system is used in a mobile environment, the disruption in the connection may lead to the inefficient use of the algorithms. Therefore, this paper presents a comprehensive performance evaluation for a new secure VHO algorithm, taking into account all these issues, for co-located Wi-Fi and UMTS networks.
In this paper, we compared our work with the media independent handover (MIH) IEEE 802.21 standard, which facilitates the seamless transfer of connection among heterogeneous networks to enable VHO for security-constrained applications. The MIH standard considers each application with the same priority; therefore, we enhance the working of the MIH standard by assessing the security-constrained applications with high priority. In addition, the proposed system is tested in a networking scenario with a various number of Mus and mobility. The proposed system is experimented with using a various number of handovers and various applications in use. The accuracy of the proposed system shows the efficiency of VHO performance in cases where the MU switches on a security application.
2. Related Works
Many recent research works have been considered in the literature [4,8,17,18,23,25,34,36,39,43,44,45,46,47,48,49,50,51]. In [4], the authors presented a VHO algorithm using simple additive weighting (SAW) and multiplicative exponential weighting (MEW) techniques, taking into account the following parameters: RSS; packet loss; delay; jitter; network coverage; and bandwidth. The results of the simulation show that the parameters are normalized, and appropriate weights are assigned to them based on their relative importance in the VHO decision process. In [8], the authors presented a VHO algorithm based on fuzzy logic (FL), taking into account the following parameters: RSS; QoS (latency, jitter, packet loss); network coverage; and bandwidth. The result of the simulation shows the best decision as to which RAT should be used to conduct VHO. In [17], a framework of the next generation VHO approach for a high-speed environment was proposed, taking into account RSS. It shows that minimizing the number of unnecessary VHOs and VHO failures leads to a reduction in the power consumption of the applications and maximizes the usage of microcell networks. In [18], the authors designed and simulated a new method based on a simple additive weighting (SAW) algorithm to combine several decision-making criteria to provide seamless VHO, taking into account the following parameters: RSS; signal to noise Ratio (SNR); and bandwidth. In [23], a framework was proposed to provide an effective strategy with the VHO process of initiation and the decision phases, taking into account the following parameters: large resource usage; packet loss; packet overhead; throughput; and time complexity.
In [36], the authors presented a VHO of the link going down (LGD) mechanism, which is a predictive event that occurs when link quality is expected to deteriorate in the near future, taking into account the following parameters: packet loss; delay; and throughput. The simulation results show different influences for different packet sizes and data rates for throughput, packet loss rate, and delay. In [39], a VHO algorithm based on an improved k-nearest neighbor (KNN) algorithm was proposed, taking into account the parameters of throughput and drop rate. The simulation results show that the proposed algorithm improves the resource utilization of the system. In [43], the authors designed a new algorithm for network selection using principal component analysis (PCA) to reduce multi-dimensional data into one-dimensional data, taking into account the following parameters: RSS; bandwidth; cost; and MU’s speed. In [44], the authors designed and simulated a VHO algorithm based on the highest value of network fitness function (NFF), taking into account the following parameters: RSS; bandwidth; cost; and MU’s speed. In [45], the authors proposed hybrid artificial neural networks (HANNs), taking into account the following parameters: RSS; bandwidth; and MU’s speed. The simulation results show improvements in the number of VHOs, the number of blocked calls, the throughput, and the data latency compared with previous works.
In [46], the authors presented a utility function based on the Technique for Order of Preference by Similarity to Ideal Solution (TOPSIS) algorithm, which computes VHO decisions, taking into account the following parameters: (1) network-related (RSS, bandwidth, security, network condition, network performance, time to trigger, delay, QoS, speed); (2) terminal-related (power); and (3) service-related (cost, quality). The simulation results are better and use less energy than the previous works. In [47], the authors proposed a VHO algorithm, taking into account the following parameters: average number of VHOs; quality of experience (QoE); and packet loss. The simulation results show a fewer number of VHO, while maintaining a higher QoE and a lower packet loss. In [48], a secure procedure to enhance VHO security during the execution phase was presented, taking into account the following parameters: security and signaling cost. The numerical analyses results show that security is successfully improved by 20%, whereas signaling cost is maintained as in the non-proposed procedure.
The MIH and the IP multimedia subsystem (IMS) standards were established by the IEEE group and 3GPP, respectively, to facilitate the seamless transfer of connection among heterogeneous networks, such as Wi-Fi, GSM, and UMTS, by leveraging these interconnected standards to aid and supplement their work [34]. In [25], the VHO approaches proposed in the literature were classified into four categories based on MIH and IMS standards: the MIH-based VHO category; the IMS-based VHO category; the MIP under the IMS-based VHO category; and the MIH and IMS combination-based VHO category, to show their objectives are performing seamless VHO. According to [25], the MIH standard is more flexible and has a higher performance when providing seamless VHO than the IMS standard; thus, the majority of techniques in the literature were based on the MIH standard. The MIH standard distinguishes two types of entities [34], namely point of service (PoS) and point of attachment (PoA). Using the MIH standard, the PoS is in charge of establishing communication between the network and the MU. The PoA is the RAT access point. Additionally, the MIH standard has three main services [34]: media independent event service (MIES); media independent command service (MICS); and media independent information service (MIIS). The MIES is responsible for reporting the events after detection, such as link up on the connection (established), link down (broken), and link going down (breakdown imminent) [34]. The MIIS is in charge of gathering the necessary information to determine the requirements for VHO and distributing it to the MUs, such as available networks, locations, capabilities, and cost [34]. The MICS is in charge of issuing orders based on the information gathered by the MIIS and MIES, such as MIH handover initiate, MIH handover prepare, MIH handover commit, and MIH handover complete [34]. The MIH standard is tested in NS2.29 v3. Initially, the MIH standard had many problems; however, with the passage of time, many of them were resolved and incorporated into the final version.
A VHO process is always affected by using inappropriate parameters for triggering and network selection phase. For instance, using the RSS value to trigger a handover process may lead to the wrong selection of the target network. For instance, in [49], the authors showed how a VHO process may be affected by using the RSS value to trigger a handover process. The authors suggested the use of data rate to trigger a handover process. For instance, if the author is moving on a high-speed train and not using mobile equipment, then there is no need for a handover. However, if the MU is using an application with high priority, then it is necessary to switch to a target network that provides a high data rate. Similarly, in [50], the authors use a neural network model incorporating a number of parameters, such as maximum transmission rate, minimum delay, signal to interference and noise ratio (SINR), bit error rate, user moving speed, and packet loss rate, to select the trigger and the target network. However, using a neural network may lead to exhaustive processing during the VHO process; therefore, it might increase the VHO delay. In [51], the authors suggest triggering the handover process based on the data rate of the current application running on the MU equipment. If the data rate for all the applications on the MU equipment drops below a particular threshold, the MU triggers a handover. Similarly, the selection of the target network is performed based on the end-to-end delay, jitter, bit error rate, and packet loss of the available networks. These parameters are obtained from each target network, and then the MU selects the one with highest value using the artificial bee colony (ABC) optimization approach. However, using the ABC algorithm in the minimum amount of time will always lead to a high amount of processing; therefore, it might not be possible for an MU to select the appropriate target network.
In conclusion, we summarize the schemes similar to the proposed algorithm in Table 1 below based on various parameters, such as VHO delay, frequent VHOs, VHO throughput, etc. We have seen that the proposed algorithm outperforms these schemes in terms of the abovementioned parameters.
Table 1.
Comparative study of the proposed algorithm with the literature.
3. Design of the Proposed Algorithm
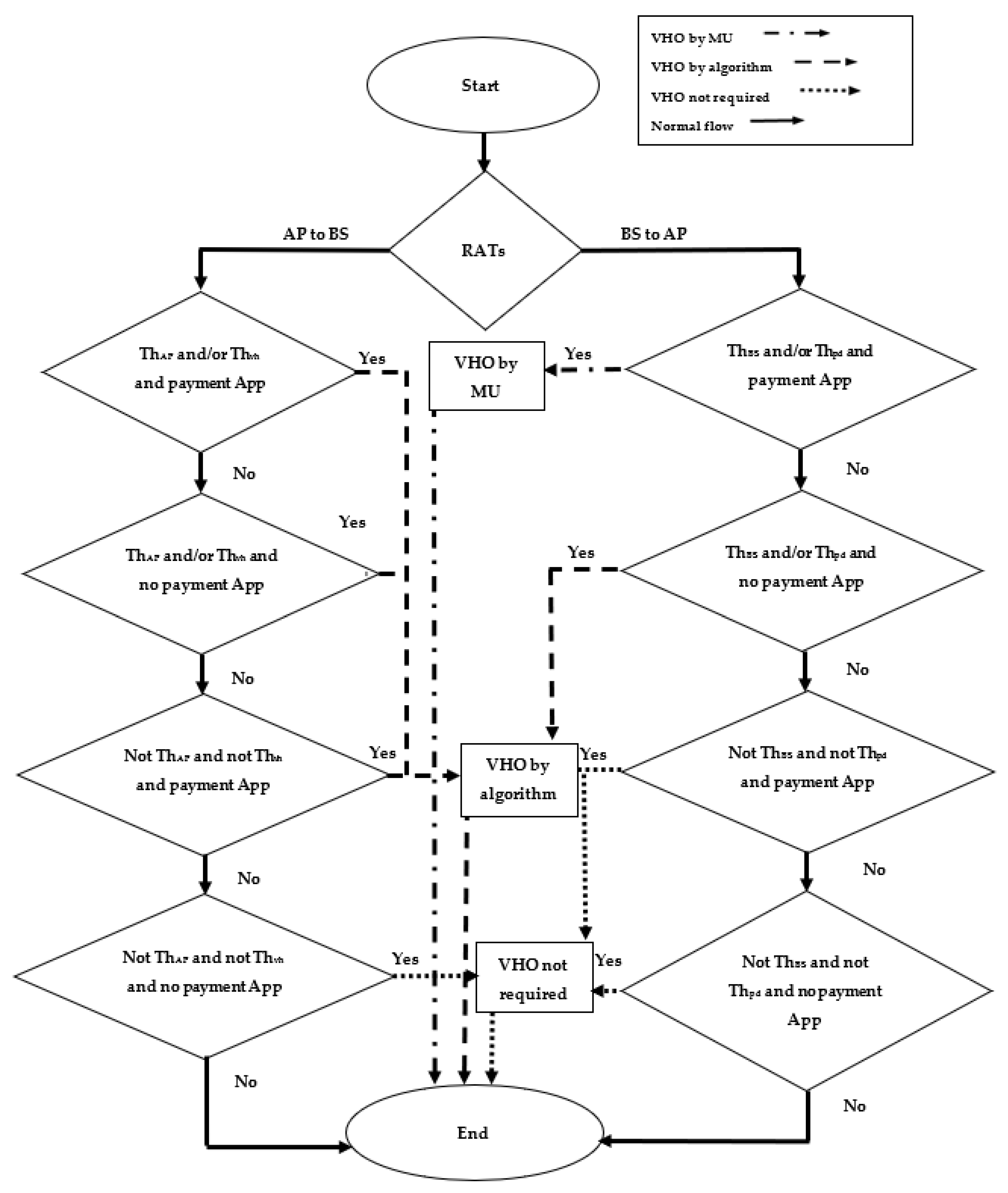
In Section 2, many recent VHO research works have been considered [4,8,17,18,23,25,34,36,39,43,44,45,46,47,48,49,50,51]. It was noticed that the security aspect of triggering VHO has not been adequately studied, particularly when an MU plans to utilize a payment application. Therefore, we present a comprehensive performance evaluation for a new secure VHO algorithm, taking into account the following critical issues: VHO security; VHO packet loss; VHO delay; and VHO throughput. We consider two types of RAT, namely Wi-Fi (access point: AP) and UMTS (base station: BS), as shown in Table 2 and Figure 2. There are two types of thresholds, namely the distance threshold and speed threshold. However, our system is not compatible with high-speed trains and is only confined within 4G, 5G, and Wi-Fi technology.
Table 2.
Co-located AP and BS networks.
Figure 2.
The proposed algorithm.
- Distance threshold: ThBS is 1 km for BS and ThAP is 100 m for AP.
- Speed threshold: Thpd is 1–3 m/s for pedestrians and Thvh is 10 m/s for the vehicle.
- BS to AP
- ▪
- If the MU reaches ThBS and/or Thpd and switches to a payment application, then VHO is triggered to an available AP to keep the sensitive session ongoing. It should be therefore considered MU’s responsibility.
- ▪
- If the MU reaches ThBS and/or Thpd and does not switch to a payment application, then VHO is triggered to an available AP to keep the non-sensitive session ongoing. It should be considered by the algorithm dynamically, without MU intervention.
- ▪
- If the MU does not reach ThBS,Thpd and switches to a payment application, then triggering VHO is not required.
- ▪
- If the MU does not reach the ThBS,Thpd and does not switch to a payment application, then triggering VHO is not required.
- AP to BS
- ▪
- If the MU reaches ThAP and/or Thvh and switches to a payment application, then VHO is triggered to an available BS to secure and keep the sensitive session ongoing. It should be considered by the algorithm dynamically, without MU intervention.
- ▪
- If the MU reaches ThAP and/or Thvh and does not switch to a payment application, then VHO is triggered to an available BS to keep the non-sensitive session ongoing. It should be considered by the algorithm dynamically, without MU intervention.
- ▪
- If the MU does not reach ThAP, Thvh and does not switch to a payment application, then VHO is triggered to an available BS to secure the ongoing sensitive session. It should be considered by the algorithm dynamically, without MU intervention.
- ▪
- If the MU does not reach the ThAP, Thvh and does not switch to a payment application, then triggering VHO is not required.
4. Performance Evaluation and Results Discussion
The proposed algorithm was simulated in a number of networking scenarios compared to the MIH standard. In the simulation scenario, we considered a UMTS network with 10 BSs and a Wi-Fi network with a number of APs. The important simulation parameters are given in Table 3. In a normal VHO scenario, each MU is programmed to perform a VHO from one network to another based on the RSS value. However, if an MU initiates an application that requires a secure connection, such as a banking application, the MU switches to the UMTS, which is more secure compared to a Wi-Fi network. Similarly, the UMTS provides coverage to a larger area compared to the Wi-Fi network; therefore, it reduces the frequent handovers. Further, each MU randomly opens a new application as soon as an old application is closed. Additionally, the MU is initially assigned a random number of applications at the beginning of the simulation. In the simulation, we first tested the idea of providing a secure connection to critical applications using the MIH standard. Secondly, we used the same scenario for the proposed algorithm. The results from both tests are depicted in the section.
Table 3.
Simulation parameters used in the experiments.
In Figure 3, the VHO delay of the proposed algorithm is compared with the MIH standard. We noticed that the MIH standard considered each application with equal priority; therefore, the VHO delay, in the case of security-constrained applications, always requires a high VHO delay compared to the proposed algorithm. In the case of a high VHO delay, there is a high possibility that the connection may drop, which will affect the overall performance of the system. On the other hand, in the case of the proposed algorithm, as soon as the MU opens a security-constrained application, the MU switches to the UMTS networks, even if the RSS threshold is not yet met. In the case of the proposed algorithm, the MU randomly opens the applications from a list of applications. In the experiments, we considered five different types of applications as follows: (1) background; (2) elastic applications; (3) video streaming; (4) audio streaming; and (5) security-constrained applications. Each application’s type was assigned values from 1 to 5, which the MU used to recognize the priority of the applications. In the simulation, the MU, if using the proposed algorithm, always performs VHO if an application is selected from application type 5.
Figure 3.
VHO delay is required by an MU during various handovers.
In Figure 4, we computed the total time required to complete the entire VHO process. A handover process consists of the following three phases: (1) handover initiation, which involves collecting all the required information, namely network parameters (e.g., coverage and latency), MU’s preferences (e.g., security, service cost), and terminal parameters (e.g., speed and battery); (2) network selection, which involves evaluating and selecting the best available RAT according to the collected information; and (3) handover execution, which involves establishing and performing a connection to the selected RAT. To comparing the proposed algorithm with the MIH standard, we therefore computed the total VHO time to show the performance of the proposed algorithm. The total VHO time in the case of the proposed algorithm was less compared to the MIH standard because frequent handovers during the transfer of connection to the UMTS network for security-constrained applications were avoided. As we see, the MIH standard does not consider the priority of the applications and is thus affected by frequent handovers. Additionally, breaking the connection during security-constrained applications is also risky and thus MUs may not trust the future of using security-constrained applications on such networks and connections.
Figure 4.
Total VHO time required by an MU during various handovers.
The throughput during the VHO process is important to compute for critical applications. In the case of the MIH standard, the throughput is computed for an entire VHO process. Therefore, in the case of the proposed algorithm, we also computed the throughput to show the performance in comparison with the MIH standard. As we can see in Figure 5, the VHO throughput of the proposed algorithm is significantly high compared to the MIH standard. There are two main reasons for this significant VHO throughput, namely (1) less frequent handovers and (2) connection to a network for a longer time. We noticed, during the experiments, that the MU in the case of the proposed algorithm is connected for a longer time to a network. One of the reasons for this is that as soon as an MU opens a security-constrained application, it switches to the UMTS network, which provides a higher coverage area compared to the Wi-Fi network. However, in the case of the MIH standard, the MU switches frequently between the available networks and thus causes frequent disruption during the transfer of connection.
Figure 5.
Analysis of throughput during VHOs.
We showed the packet loss during the VHO process. The International Telecommunication Union (ITU) defines the standard of packet loss during the VHO process as less than 3%; otherwise, the connection will break between the two parties. Therefore, we computed the VHO packet loss to show the performance of the proposed system. In the case of the proposed algorithm, the VHO packet loss is always less than the defined threshold of 3%. This is shown in Figure 6. The proposed system is connected for a longer time to a network; therefore, the VHO packet loss is significantly less compared to the MIH standard. The disconnection of the network due to the frequent network always selects an inappropriate network for VHO. This rises the number of frequent handovers as the MU is always searching for the best network. However, RSS-based VHO triggering will always select inappropriate networks due to the many reasons discussed in [52].
Figure 6.
Analysis of packet loss during the mobility of MUs in the simulation scenario.
Frequent handovers always affect the VHO process. For instance, if an MU using a security-constrained applications experiences a sudden disruption to connection, this may cause delay and even reinitiate the entire process. Therefore, we tested both the MIH standard and our proposed algorithm for frequent handovers. As we can see in Figure 7, the number of frequent handovers is significantly less compared to the MIH standard. One of the main reasons for this significantly a smaller number of frequent handovers is that the proposed algorithm always provides a stable enough connection time for a security-constrained application to finish. In general, security-constrained applications always require less time to complete compared to other applications, such as video streaming, etc. Additionally, in the case of frequent handovers, the MU always tries to establish connection to a new AP or BS, which is one of the main causes of high VHO delay in the MIH standard. Our proposed algorithm mainly considers user centricity during the VHO process. However, in the case of the MIH standard, the stability of the connection mainly relies on the RSS strength from the source AP or BS. Therefore, closed contact of the MU with the surrounding environment will always lead to frequent handovers if the VHO is based on the RSS value. Similarly, the number of failed VHOs will also increase if the RSS values from the target AP or BS change frequently. In conclusion, it is important to consider the important factors affecting the VHO process, such as the required data rate for a running application, bandwidth, velocity of the MU, RSS, SINR, user preferences, etc. These factors highly influence the VHO process.
Figure 7.
Analysis of the number of frequent handovers during the mobility of MUs in the simulation scenario.
5. Conclusions
In performing seamless vertical handover, VHO packet loss, VHO delay, and VHO throughput remain major obstacles. Moreover, the security aspect of triggering VHO has not been adequately studied, particularly when an MU plans to utilize a payment application. We therefore present a comprehensive performance evaluation for a new secure VHO algorithm, taking into account these obstacles, for co-located Wi-Fi and UMTS networks. The performance of the proposed algorithm is tested in a number of scenarios with various numbers of MUs. We have seen that the proposed algorithm performed significantly compared to the MIH standard, which enables the seamless transfer of connection among heterogeneous networks in terms of various factors, such as VHO delay, VHO handover time, VHO throughput, and VHO packet loss. During the experiments, we saw that the MIH standard suffered from high VHO delay and VHO packet loss due to frequent handovers. However, the proposed algorithm always performs well, and the VHO packet loss is always less than the 3% packet loss threshold defined by the MIH standard. Finally, in the future, we will implement the proposed system on real a testbed for advanced networking technology, such as 5G and beyond.
Author Contributions
Conceptualization, O.K. and M.K. Methodology, O.K., M.K. and B.A. Writing—original draft, O.K., M.K. and B.A. Writing—review & editing, O.K. and M.K. Visualization O.K., M.K. and B.A, Supervision, O.K. and M.K. All authors have read and agreed to the published version of the manuscript.
Funding
This work is not supported by any funding agency.
Data Availability Statement
Not applicable.
Acknowledgments
We deeply acknowledge Kuwait College of Science and Technology for supporting and providing a research environment to conduct this study.
Conflicts of Interest
The authors declare no conflict of interest.
References
- International Telecommunication Union (ITU). Committed to Connecting the World, Statistics. Available online: https://www.itu.int/en/ITU-D/Statistics/Pages/stat/default.aspx (accessed on 8 January 2023).
- Chandavarkar, B.R.; Ram Mohan Reddy, G. Survey paper: Mobility management in heterogeneous wireless networks. Procedia Eng. 2012, 30, 113–123. [Google Scholar] [CrossRef]
- Goutam, S.; Unnikrishnan, S.; Karandikar, A. Algorithm for vertical handover using multi attribute decision making techniques. In Proceedings of the IEEE International Conference on Communication, Networks and Satellite (Comnetsat), Batam, Indonesia, 17–18 December 2020. [Google Scholar]
- Goutam, S.; Unnikrishnan, S.; Prabavathy, S.S.; Karandikar, A.; Goutam, A. Algorithm for network selection based on SAW and MEW techniques. In Proceedings of the International Conference on Control, Automation, Power and Signal Processing (CAPS), Jabalpur, India, 10–12 December 2021. [Google Scholar]
- Goutam, S.; Unnikrishnan, S. Algorithm for handover decision in IEEE 802.11 WLAN environment based on fuzzy logic. In Proceedings of the IEEE International WIE Conference on Electrical and Computer Engineering (WIECON-ECE), Bangalore, India, 15–16 November 2019. [Google Scholar]
- Goutam, S.; Unnikrishnan, S.; Goutam, A. Model for vertical handover decision in vehicular networks. In Proceedings of the International Conference on Advances in Computing, Communication and Control (ICAC3), Mumbai, India, 1–2 December 2017. [Google Scholar]
- Goutam, S.; Unnikrishnan, S.; Prabavathy, S.S.; Kudu, N. Prediction of vertical handover using multivariate regression model. Int. J. Innov. Technol. Explor. Eng. (IJITEE) 2019, 8, 2626–2633. [Google Scholar] [CrossRef]
- Goutam, S.; Unnikrishnan, S. QoS based vertical handover decision algorithm using fuzzy logic. In Proceedings of the International Conference on Nascent Technologies in Engineering (ICNTE), Navi Mumbai, India, 4–5 January 2019. [Google Scholar]
- Zekri, M.; Jouaber, B.; Zeghlache, D. Context aware vertical handover decision making in heterogeneous wireless networks. In Proceedings of the 35th Conference on Local Computer Networks (LCN), Denver, CO, USA, 10–14 October 2010. [Google Scholar]
- Kassar, M.; Kervella, B.; Pujolle, G. An overview of vertical handover decision strategies in heterogeneous wireless networks. Comput. Commun. 2008, 31, 2607–2620. [Google Scholar] [CrossRef]
- Stevens-Navarro, E.; Wong, V.W.S. Comparison between vertical handoff decision algorithms for heterogeneous wireless networks. In Proceedings of the 63rd Vehicular Technology Conference (VTC), Melbourne, VIC, Australia, 7–10 May 2006. [Google Scholar]
- Chan, P.M.L.; Sheriff, R.E.; Hu, Y.F.; Conforto, P.; Tocci, C. Mobility management incorporating fuzzy logic for heterogeneous a IP environment. IEEE Commun. Mag. 2001, 39, 42–51. [Google Scholar] [CrossRef]
- Chen, W.T.; Liu, J.C.; Huang, H.K. An adaptive scheme for vertical handoff in wireless overlay networks. In Proceedings of the Tenth International Conference on Parallel and Distributed Systems (ICPADS), Newport Beach, CA, USA, 9 July 2004. [Google Scholar]
- McNair, J.; Zhu, F. Vertical handoffs in fourth-generation multinetwork environments. IEEE Wirel. Commun. 2004, 11, 8–15. [Google Scholar] [CrossRef]
- Gyekye-Nkansah, Y.; Agbinya, J. Vertical handoffs decision algorithms using fuzzy logic. In Proceedings of the International Conference on Wireless Broadband and Ultra Wideband Communications, Sydney, Australia, 13–16 March 2006. [Google Scholar]
- Sourav, D.; Amitava, R.; Rabindranath, B. Design and simulation of vertical handover algorithim for vehicular communication. Int. J. Eng. Sci. Technol. 2010, 2, 5509–5525. [Google Scholar]
- Debnath, A.; Kumar, N. Simple additive weighted algorithm for vertical handover in heterogeneous network. In Proceedings of the 2nd PhD Colloquium on Ethically Driven Innovation and Technology for Society (PhD EDITS), Bangalore, India, 8 November 2020. [Google Scholar]
- Yew, H.T.; Chekima, A.; Kiring, A.; Mbulwa, A.I.; Dargham, J.A.; Chung, S.K. RSS based vertical handover schemes in heterogeneous wireless networks: Past, present & future. In Proceedings of the IEEE 2nd International Conference on Artificial Intelligence in Engineering and Technology (IICAIET), Kota Kinabalu, Malaysia, 26–27 September 2020. [Google Scholar]
- Goyal, T.; Kaushal, S. Optimized network selection during handover using analytic hierarchy process in 4G network. In Proceedings of the International Conference on Advances in Computing, Communication, & Automation (ICACCA) (Spring), Dehradun, India, 8–9 April 2016. [Google Scholar]
- Akshay, J.; Elena, L.A.; Ilker, D. Evolutionary 4G/5G network architecture assisted efficient handover signaling. IEEE Access 2018, 3, 256–283. [Google Scholar]
- Huang, Y.; Leu, F.; Liu, J.; Huang, Y.; Chu, W.C. A handover scheme for LTE wireless networks under the assistance of GPS. In Proceedings of the Eighth International Conference on Broadband and Wireless Computing, Communication and Applications, Compiegne, France, 28–30 October 2013. [Google Scholar]
- Kumar, P.; Sandeep, C.; Kumar, S.N. An overview of the factors affecting handovers and effective highlights of handover techniques for next generation wireless networks. Indian J. Public Health Res. Dev. 2018, 9, 722–725. [Google Scholar] [CrossRef]
- Pramod, P.; Sagar, K. A proficient vertical handover decision making algorithm in Internet of vehicles with 5G. In Proceedings of the International Conference on Electronics and Renewable Systems (ICEARS), Tuticorin, India, 16–18 March 2022. [Google Scholar]
- Rubasinghe, D.; Pussella, V.; Marasinghe, M.; Silva, S.; Dampage, U. QoS aware energy efficient vertical handover approach in LTE/WLAN heterogeneous networks. In Proceedings of the IEEE International Conference on Computing, Power and Communication Technologies (GUCON), Greater Noida, India, 2–4 October 2020. [Google Scholar]
- Khattab, O.; Alani, O. A survey on media independent handover (mih) and ip multimedia subsystem (ims) in heterogeneous wireless networks. Int. J. Wirel. Inf. Netw. 2013, 20, 215–228. [Google Scholar] [CrossRef]
- Khattab, O. A new secure algorithm for upcoming sensitive connection between heterogeneous mobile networks. Int. J. Adv. Comput. Sci. Appl. (IJACSA) 2021, 12, 705–709. [Google Scholar] [CrossRef]
- Khattab, O. A comprehensive survey on vertical handover security attacks during execution phase. Int. J. Adv. Trends Comput. Sci. Eng. (IJATCSE) 2019, 8, 1965–1968. [Google Scholar] [CrossRef]
- Khattab, O. Performance analysis of reducing signaling cost for a roaming user in vertical handover algorithm for mobile networks. IOSR J. Comput. Eng. 2017, 19, 94–99. [Google Scholar]
- Khattab, O.; Alani, O. Simulation of performance execution procedure to improve seamless vertical handover in heterogeneous networks. Int. J. Adv. Comput. Sci. Appl. (IJACSA) 2014, 5, 109–113. [Google Scholar] [CrossRef]
- Khattab, O.; Alani, O. I AM 4 VHO: New approach to improve seamless vertical handover in heterogeneous wireless networks. Int. J. Comput. Netw. Commun. (IJCNC) 2013, 5, 53–63. [Google Scholar] [CrossRef]
- Khattab, O.; Alani, O. Mobile IPv4 based procedure for loose coupling architecture to optimize performance in heterogeneous wireless networks. Int. J. Comput. Netw. Wirel. Commun. (IJCNWC) 2013, 3, 56–61. [Google Scholar]
- Khattab, O.; Alani, O. Algorithm for seamless vertical handover in heterogeneous mobile networks. In Proceedings of the IEEE Technically Co-Sponsored Science and Information Conference, London, UK, 27–29 August 2014. [Google Scholar]
- Khattab, O.; Alani, O. The design and calculation of algorithm for optimizing vertical handover performance. In Proceedings of the 9th IEEE/IET International Symposium on Communication Systems, Networks and Digital Signal Processing (CSNDSP), Manchester, UK, 23–25 July 2014. [Google Scholar]
- Khattab, O.; Alani, O. An overview of interworking architectures in heterogeneous wireless networks: Objectives, features and challenges. In Proceedings of the 10th International Network Conference (INC), Plymouth, UK, 8–10 July 2014. [Google Scholar]
- Khattab, O.; Alani, O. Survey on media independent handover (MIH) approaches in heterogeneous wireless networks. In Proceedings of the IEEE 19th European Wireless (EW), Guildford, UK, 16–18 April 2013. [Google Scholar]
- Hajar, M.S.; Khaled Chahine, M.; Hamdan, R.; Qdah, M.S. Performance analysis of vertical handover using predictable LGD event based on IEEE 802.21. In Proceedings of the IEEE International Conference on Communications Workshops (ICC Workshops), Montreal, QC, Canada, 14–23 June 2021. [Google Scholar]
- Rong, C.; Min, X.; Lun, T.; Qian-bin, C. Performance parameter analysis and algorithm research of vertical handoff in heterogeneous networks. J. Chongqing Univ. Posts Telecommun. (Nat. Sci. Ed.) 2010, 22, 63–70. [Google Scholar]
- Jianhua, T.; Xiangnong, W.; Lu, W. An improved vertical handoff algorithm based on multiple attribute decision making. J. Shanghai Norm. Univ. (Nat. Sci. Ed.) 2016, 45, 458–463. [Google Scholar]
- Shiwei, G. An improved KNN based decision algorithm for vertical handover in heterogeneous wireless networks. In Proceedings of the 40th Chinese Control Conference (CCC), Shanghai, China, 26–28 July 2021. [Google Scholar]
- Yan, X.; Sekercioglu, A.; Narayanan, S. A survey of vertical handover decision algorithms in fourth generation heterogeneous wireless networks. Comput. Netw. 2010, 54, 1848–1863. [Google Scholar] [CrossRef]
- Fan, Y.; Li, J.; Bhatti, U.A.; Shao, C.; Gong, C.; Cheng, J.; Chen, Y. A multi-watermarking algorithm for medical images using inception v3 and dct. Comput. Mater. Contin. 2023, 74, 1279–1302. [Google Scholar]
- Li, T.; Li, J.; Liu, J.; Huang, M.; Chen, Y.W.; Bhatti, U.A. Robust watermarking algorithm for medical images based on log-polar transform. J. Wirel. Com Netw. 2022, 2022, 24. [Google Scholar] [CrossRef]
- Goutam, S.; Unnikrishnan, S.; Karandikar, A.; Goutam, A. Principal component analysis of VHO parameters. In Proceedings of the IEEE 11th International Conference on Communication Systems and Network Technologies (CSNT), Indore, India, 23–24 April 2022. [Google Scholar]
- Goutam, S.; Unnikrishnan, S.; Karandikar, A. Algorithm for vertical handover using network fitness function. In Proceedings of the International Conference on Control, Automation, Power and Signal Processing (CAPS), Jabalpur, India, 10–12 December 2021. [Google Scholar]
- Kunarak, S.; Duangchan, T. Vertical handover decision based on hybrid artificial neural networks in HetNets of 5G. In Proceedings of the IEEE Region 10 Symposium (TENSYMP), Jeju, Republic of Korea, 23–25 August 2021. [Google Scholar]
- Satapathy, P.; Mahapatro, J. Energy-efficient vertical handover in heterogeneous networks. In Proceedings of the IEEE International IOT, Electronics and Mechatronics Conference (IEMTRONICS), Toronto, ON, Canada, 21–24 April 2021. [Google Scholar]
- Zeshan, A.; Baykas, T. Location aware vertical handover in a VLC/WLAN hybrid network. IEEE Access 2021, 9, 129810–129819. [Google Scholar] [CrossRef]
- Khattab, O. Enhance vertical handover security during execution phase in mobile networks. Comput. Mater. Contin. 2022, 72, 3863–3875. [Google Scholar] [CrossRef]
- Khan, M.; Han, K. A Vertical Handover Management Scheme based on Decision Modelling in Heterogeneous Wireless Networks. IETE Tech. Rev. 2015, 32, 402–412. [Google Scholar] [CrossRef]
- Tan, X.; Chen, G.; Sun, H. Vertical handover algorithm based on multi-attribute and neural network in heterogeneous integrated network. J. Wirel. Commun. Netw. 2020, 2020, 202. [Google Scholar] [CrossRef]
- Khan, M.; Din, S.; Gohar, M.; Ahmad, A.; Cuomo, S.; Piccialli, F.; Jeon, G. Enabling multimedia aware vertical handover Management in Internet of Things based heterogeneous wireless networks. Multimed. Tools Appl. 2017, 76, 25919–25941. [Google Scholar] [CrossRef]
- Khan, M.; Han, K. A Review of Handover Techniques in Wireless Ad hoc Networks Based on IEEE 802.21 Media Independent Handover Standard. IETE Tech. Rev. 2014, 31, 353–361. [Google Scholar] [CrossRef]
Disclaimer/Publisher’s Note: The statements, opinions and data contained in all publications are solely those of the individual author(s) and contributor(s) and not of MDPI and/or the editor(s). MDPI and/or the editor(s) disclaim responsibility for any injury to people or property resulting from any ideas, methods, instructions or products referred to in the content. |
© 2023 by the authors. Licensee MDPI, Basel, Switzerland. This article is an open access article distributed under the terms and conditions of the Creative Commons Attribution (CC BY) license (https://creativecommons.org/licenses/by/4.0/).






