Collaborative Filtering Model of Graph Neural Network Based on Random Walk
Abstract
1. Introduction
2. Related Work
2.1. Deep-Learning-Based Recommendation System
2.2. Graph-Based Recommendation System
3. Model Framework
3.1. Dichotomous Diagram
3.2. Implicit Feedback Matrix
3.3. Adjacency Matrix
3.4. Random Walk Method
3.5. Laplace Operator Matrix
3.6. Relevant Problem Definition
3.7. Graph Fourier Transform
3.8. Spectral Convolution Process
3.9. Local Filter Polynomial Parameterization
3.10. Chebyshev Simplification
3.11. Learnable Parameter Optimization
3.12. Multi-Layer Stacking
3.13. Optimization Functions and Prediction Results
3.14. Algorithm Design
4. Experiments and Analysis of Results
4.1. Data Set
4.2. Baselines
4.3. Parameter Setting
4.4. Evaluation Methodology
4.5. Experimental Tests
5. Discussion
5.1. Parameter Discussion
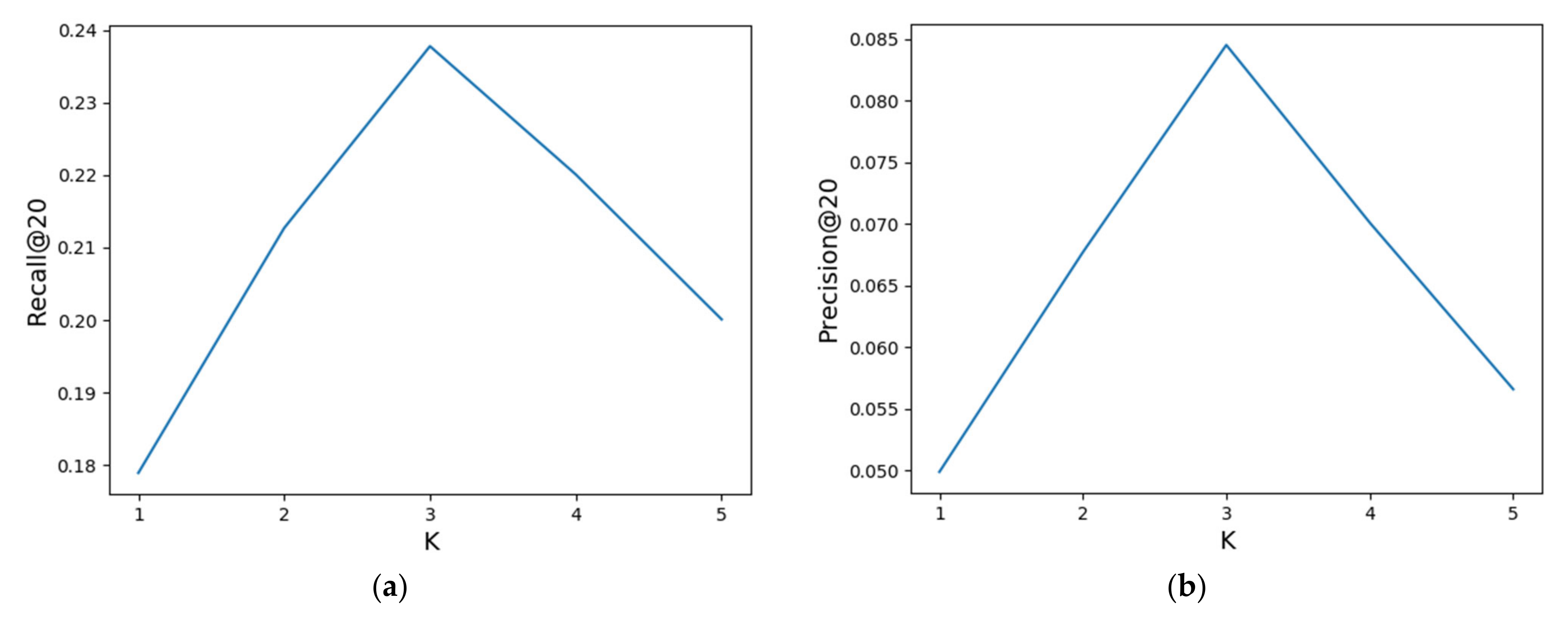
5.1.1. Optimal Number of Convolution Layers
5.1.2. Optimal Number of Filters
5.1.3. Initializing Gaussian Distribution
5.1.4. Optimal Number of Iterations
5.1.5. Best Batch Size
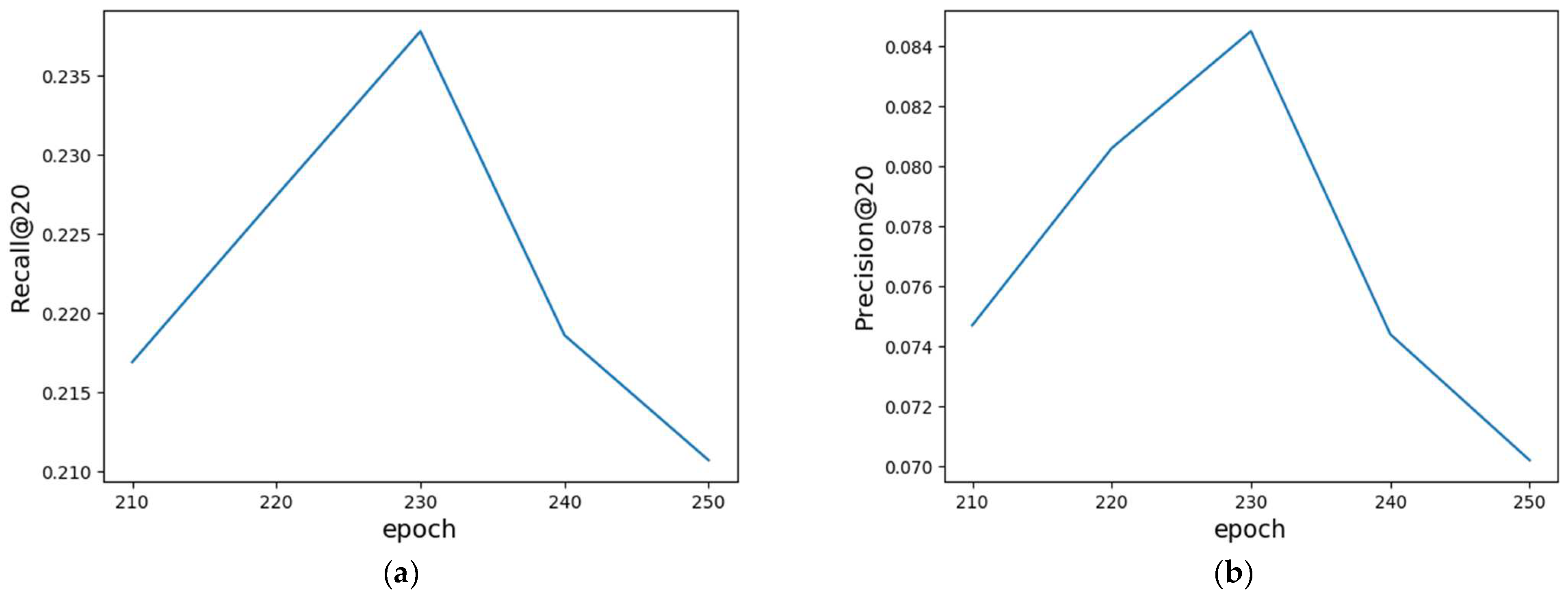
5.1.6. Optimal Epoch Selection
6. Conclusions
Author Contributions
Funding
Institutional Review Board Statement
Informed Consent Statement
Data Availability Statement
Conflicts of Interest
References
- Huang, L.W.; Jiang, B.T.; Lu, S.; Liu, Y.; Li, D.Y. A review of deep learning-based recommender systems. J. Comput. Sci. 2018, 41, 1619–1647. [Google Scholar]
- Tansitpong, P. Identifying key drivers in airline recommendations using logistic regression from web scraping. In Proceedings of the 2020 the 3rd International Conference on Computers in Management and Business, Tokyo, Japan, 31 January–2 February 2020; pp. 112–116. [Google Scholar]
- Chen, C.; Zhang, M.; Ma, W.; Liu, Y.; Ma, S. Efficient non-sampling factorization machines for optimal context-aware recommendation. In Proceedings of the Web Conference 2020, Taiwan, China, 20–24 April 2020; pp. 2400–2410. [Google Scholar]
- Elbadrawy, A.; Karypis, G. Domain-aware grade prediction and top-n course recommendation. In Proceedings of the 10th ACM Conference on Recommender Systems, Boston, MA, USA, 15–19 September 2016; pp. 183–190. [Google Scholar]
- Shen, L.; Liu, F.; Huang, L.; Liu, G.; Zhou, L.; Peng, L. VDA-RWLRLS: An anti-SARS-CoV-2 drug prioritizing framework combining an unbalanced bi-random walk and Laplacian regularized least squares. Comput. Biol. Med. 2022, 140, 105119. [Google Scholar] [CrossRef] [PubMed]
- Mahapatra, D.P.; Triambak, S. Towards predicting COVID-19 infection waves: A random-walk Monte Carlo simulation approach. Chaos Solit. Fractals 2022, 156, 111785. [Google Scholar] [CrossRef] [PubMed]
- Salakhutdinov, R.; Mnih, A.; Hinton, G. Restricted Boltzmann machines for collaborative filtering. In Proceedings of the 24th International Conference on Machine Learning, Corvalis, OR, USA, 20–24 June 2007; pp. 791–798. [Google Scholar]
- Zheng, Y.; Tang, B.; Ding, W.; Zhou, H. A neural autoregressive approach to collaborative filtering. In Proceedings of the International Conference on Machine Learning, New York, NY, USA, 1 June 2016; pp. 764–773. [Google Scholar]
- Wang, J.; Yu, L.; Zhang, W.; Gong, Y.; Zhang, D. Irgan: A minimax game for unifying generative and discriminative information retrieval models. In Proceedings of the 40th International ACM SIGIR Conference on Research and Development in Information Retrieval, Tokyo, Japan, 7–11 August 2017; pp. 515–524. [Google Scholar]
- Liu, H.; Guo, L.; Li, P.; Zhao, P.; Wu, X. Collaborative filtering with a deep adversarial and attention network for cross-domain recommendation. Inf. Sci. 2021, 565, 370–389. [Google Scholar] [CrossRef]
- He, X.; Liao, L.; Zhang, H.; Nie, L.; Hu, X.; Chua, T.S. Neural collaborative filtering. In Proceedings of the 26th International Conference on World Wide Web, Perth, Australia, 3–7 April 2017; pp. 173–182. [Google Scholar]
- Sheikh Fathollahi, M.; Razzazi, F. Music similarity measurement and recommendation system using convolutional neural networks. Int. J. Multimed. Inf. Retr. 2021, 10, 43–53. [Google Scholar] [CrossRef]
- Guo, Q.; Yu, Z.; Wu, Y.; Liang, D.; Qin, H.; Yan, J. Dynamic recursive neural network. In Proceedings of the IEEE/CVF Conference on Computer Vision and Pattern Recognition, Long Beach, CA, USA, 16–20 June 2019; pp. 5147–5156. [Google Scholar]
- Arulkumaran, K.; Deisenroth, M.P.; Brundage, M.; Bharath, A.A. Deep reinforcement learning: A brief survey. IEEE Signal Process. Mag. 2017, 34, 26–38. [Google Scholar] [CrossRef]
- Zhang, J.; Shi, X.; Zhao, S.; King, I. Star-gcn: Stacked and reconstructed graph convolutional networks for recommender systems. arXiv 2019, arXiv:1905.13129. [Google Scholar]
- Wu, L.; Sun, P.; Fu, Y.; Hong, R.; Wang, X.; Wang, M. A neural influence diffusion model for social recommendation. In Proceedings of the 42th International ACM SIGIR Conference on Research and Development in Information Retrieval, Paris, France, 21–25 July 2019; pp. 235–244. [Google Scholar]
- Wang, X.; He, X.; Cao, Y.; Liu, M.; Chua, T.S. Kgat: Knowledge graph attention network for recommendation. In Proceedings of the 25th ACM SIGKDD International Conference on Knowledge Discovery & Data Mining, Anchorage, AK, USA, 4–8 August 2019; pp. 950–958. [Google Scholar]
- Berg, R.; Kipf, T.N.; Welling, M. Graph convolutional matrix completion. arXiv 2017, arXiv:1706.02263. [Google Scholar]
- Fouss, F.; Pirotte, A.; Renders, J.M.; Saerens, M. Random-walk computation of similarities between nodes of a graph with application to collaborative recommendation. IEEE Trans. Knowl. Data Eng. 2007, 19, 355–369. [Google Scholar] [CrossRef]
- Haveliwala, T.H. Topic-sensitive pagerank: A context-sensitive ranking algorithm for web search. IEEE Trans. Knowl. Data Eng. 2003, 15, 784–796. [Google Scholar] [CrossRef]
- Zheng, L.; Lu, C.T.; Jiang, F.; Zhang, J.; Yu, P.S. Spectral collaborative filtering. In Proceedings of the 12th ACM Conference on Recommender Systems, Vancouver, BC, Canada, 2–7 October 2018; pp. 311–319. [Google Scholar]
- Jais IK, M.; Ismail, A.R.; Nisa, S.Q. Adam optimization algorithm for wide and deep neural network. Knowl. Eng. Data Sci. 2019, 2, 41–46. [Google Scholar] [CrossRef]
- Mukkamala, M.C.; Hein, M. Variants of rmsprop and adagrad with logarithmic regret bounds. In Proceedings of the International Conference on Machine Learning, Sydney, NSW, Australia, 6–11 August 2017; pp. 2545–2553. [Google Scholar]
- Kurbiel, T.; Khaleghian, S. Training of deep neural networks based on distance measures using RMSProp. arXiv 2017, arXiv:01911.2017. [Google Scholar]
- Harper, F.M.; Konstan, J.A. The movielens datasets: History and context. ACM Trans. Interact. Intell. Syst. (TIIS) 2015, 5, 1–19. [Google Scholar] [CrossRef]
- Brusilovsky, P.; Cantador, I.; Koren, Y.; Kuflik, T.; Weimer, M. Workshop on information heterogeneity and fusion in recommender systems (HetRec 2010). In Proceedings of the Fourth ACM Conference on Recommender Systems, Barcelona, Spain, 26–30 September 2010; pp. 375–376. [Google Scholar]
- Wang, X.; He, X.; Wang, M.; Feng, F.; Chua, T.S. Neural graph collaborative filtering. In Proceedings of the 42th International ACM SIGIR Conference on Research and Development in Information Retrieval, Paris, France, 21–25 July 2019; pp. 165–174. [Google Scholar]
- He, X.; Deng, K.; Wang, X.; Li, Y.; Zhang, Y.; Wang, M. Lightgcn: Simplifying and powering graph convolution network for recommendation. In Proceedings of the 43th International ACM SIGIR Conference on Research and Development in Information Retrieval, Virtual Event, China, 25–30 July 2020; pp. 639–648. [Google Scholar]
- Wang, X.; Jin, H.; Zhang, A.; He, X.; Xu, T.; Chua, T.S. Disentangled graph collaborative filtering. In Proceedings of the 43th International ACM SIGIR Conference on Research and Development in Information Retrieval, Virtual Event, China, 25–30 July 2020; pp. 1001–1010. [Google Scholar]







| Hyper-Parameters | Numerical Value |
|---|---|
| Average value (µ) | 0.01 |
| Variance (σ) | 0.02 |
| Number of convolution layers (K) | 3 |
| Figure signal size (C) | 16 |
| Number of filter layers (F) | 16 |
| Regularization term () | 0.001 |
| Training Batch (B) | 1024 |
| Number of iterations (E) | 230 |
| Learning rate () | 0.001 |
| Dropout | 0 |
| Number of convergence iterations (Ci) Convergence rate () | 15 0.55 |
| Number of iterations convergence (k) | 15 |
| Metrics Entity | Recall | Precision | ||||||||
|---|---|---|---|---|---|---|---|---|---|---|
| recall@20 | recall@40 | recall@60 | recall@80 | recall@100 | p@20 | p@40 | p@60 | p@80 | p@100 | |
| NGCF | 0.1366 | 0.1912 | 0.2333 | 0.2665 | 0.2952 | 0.0418 | 0.0295 | 0.0241 | 0.0207 | 0.0185 |
| Light-GCN | 0.1321 | 0.2021 | 0.2217 | 0.2454 | 0.2779 | 0.0443 | 0.0312 | 0.0297 | 0.0231 | 0.0202 |
| DGCF | 0.1499 | 0.2076 | 0.2378 | 0.2712 | 0.3122 | 0.0457 | 0.0331 | 0.0281 | 0.0246 | 0.0199 |
| GCMC | 0.1559 | 0.1822 | 0.2447 | 0.2551 | 0.2702 | 0.0497 | 0.0374 | 0.0331 | 0.0297 | 0.0245 |
| NCF | 0.1702 | 0.1949 | 0.2422 | 0.2551 | 0.2828 | 0.0505 | 0.0399 | 0.0348 | 0.0326 | 0.0273 |
| SpectralCF | 0.2373 | 0.2614 | 0.2969 | 0.3402 | 0.3714 | 0.0701 | 0.0527 | 0.0501 | 0.0499 | 0.0374 |
| RW-GCF | 0.2378 | 0.2725 | 0.3027 | 0.3429 | 0.3817 | 0.0845 | 0.0629 | 0.0601 | 0.0546 | 0.0477 |
| Metrics Entity | Recall | Precision | ||||||||
|---|---|---|---|---|---|---|---|---|---|---|
| recall@20 | recall@40 | recall@60 | recall@80 | recall@100 | p@20 | p@40 | p@60 | p@80 | p@100 | |
| NGCF | 0.1284 | 0.1874 | 0.2276 | 0.2601 | 0.2901 | 0.0401 | 0.0277 | 0.0216 | 0.0199 | 0.0167 |
| Light-GCN | 0.1279 | 0.1916 | 0.2199 | 0.2577 | 0.2703 | 0.0427 | 0.0301 | 0.0264 | 0.0207 | 0.0183 |
| DGCF | 0.1402 | 0.2037 | 0.2264 | 0.2685 | 0.3049 | 0.0432 | 0.0328 | 0.0256 | 0.0232 | 0.0177 |
| GCMC | 0.1459 | 0.1722 | 0.2347 | 0.2451 | 0.2602 | 0.0488 | 0.0367 | 0.0309 | 0.0254 | 0.0221 |
| NCF | 0.1599 | 0.1837 | 0.2301 | 0.2413 | 0.2717 | 0.0491 | 0.0382 | 0.0327 | 0.0301 | 0.0255 |
| SpectralCF | 0.1977 | 0.2216 | 0.2614 | 0.2761 | 0.3299 | 0.0683 | 0.0508 | 0.0491 | 0.0467 | 0.0423 |
| RW-GCF | 0.2021 | 0.2342 | 0.2787 | 0.2901 | 0.3402 | 0.0801 | 0.0611 | 0.0593 | 0.0508 | 0.0466 |
| µ = 0.07 σ = 0.015 | µ = 0.09 σ = 0.018 | µ = 0.01 σ = 0.02 | µ = 0.02 σ = 0.04 | µ = 0.04 σ = 0.06 | |
|---|---|---|---|---|---|
| recall@20 | 0.0209 | 0.2102 | 0.2378 | 0.2214 | 0.2199 |
| precision@20 | 0.0701 | 0.0766 | 0.0845 | 0.0801 | 0.0794 |
Disclaimer/Publisher’s Note: The statements, opinions and data contained in all publications are solely those of the individual author(s) and contributor(s) and not of MDPI and/or the editor(s). MDPI and/or the editor(s) disclaim responsibility for any injury to people or property resulting from any ideas, methods, instructions or products referred to in the content. |
© 2023 by the authors. Licensee MDPI, Basel, Switzerland. This article is an open access article distributed under the terms and conditions of the Creative Commons Attribution (CC BY) license (https://creativecommons.org/licenses/by/4.0/).
Share and Cite
Wang, J.; Mei, H.; Li, K.; Zhang, X.; Chen, X. Collaborative Filtering Model of Graph Neural Network Based on Random Walk. Appl. Sci. 2023, 13, 1786. https://doi.org/10.3390/app13031786
Wang J, Mei H, Li K, Zhang X, Chen X. Collaborative Filtering Model of Graph Neural Network Based on Random Walk. Applied Sciences. 2023; 13(3):1786. https://doi.org/10.3390/app13031786
Chicago/Turabian StyleWang, Jiahao, Hongyan Mei, Kai Li, Xing Zhang, and Xin Chen. 2023. "Collaborative Filtering Model of Graph Neural Network Based on Random Walk" Applied Sciences 13, no. 3: 1786. https://doi.org/10.3390/app13031786
APA StyleWang, J., Mei, H., Li, K., Zhang, X., & Chen, X. (2023). Collaborative Filtering Model of Graph Neural Network Based on Random Walk. Applied Sciences, 13(3), 1786. https://doi.org/10.3390/app13031786
