Abstract
This article addresses the braking controls for an electric vehicle with DC motors such that the voltage in the motors is used for controlling the wheel angular velocity. Other papers on the anti-lock braking system (ABS) handled how to derive the braking torque (or braking pressure) for controlling the wheel angular velocity. However, heavy or prolonged braking can cause brake fade or wear. According to EURO 7 regulations, brake fade or wear is not desirable, since the regulations refer to the reduction in particles emitted from brake pads. For avoiding heavy or prolonged braking, this paper does not use a brake unit, such as electro-mechanical brake units or hydraulic brake units, for vehicle stop. Instead, the motor voltage is used for controlling the wheel angular velocity. While a vehicle moves, the goal of this paper is to provide automatic braking controls in real time, so that the vehicle stops safely and smoothly without slippage before colliding with an obstacle. In practice, road conditions can change depending on weather conditions, such as rain or snow. Moreover, road slope can have an effect on the braking distance for the vehicle. Thus, this article introduces automatic braking controls, while considering both road slope and road conditions. This article is unique in presenting automatic braking controls for the smooth stop of electric vehicles with DC motors, while considering both road slope and road conditions. In addition, this article is unique in controlling the motor voltage for controlling the wheel angular velocity, while not requiring any brake units.
1. Introduction
This article presents automatic braking controls for an electric vehicle with DC motors. It is assumed that the vehicle can detect the relative distance to an obstacle, such as other cars or pedestrians, in front of the vehicle. We consider the case where the vehicle has a long range radar with a maximum range of up to approx. 250 m [1].
While a vehicle moves, our goal is to generate automatic braking controls in real time, so that the vehicle stops safely and smoothly without slippage before it collides with the obstacle. It is desirable that the vehicle stops smoothly, considering a passengers’ comfort. A passenger of the vehicle may not be comfortable if the vehicle stops abruptly. In the case where an obstacle is within the braking distance, the vehicle initiates automatic braking systems for avoiding collision with the obstacle.
Automatic braking controls can be used for human-driven cars, as well as for autonomous vehicles. For example, suppose the driver of a car becomes sleepy and he loses his attention while he drives. Then, the driver may not press the brake pedal even if there exists an obstacle in front of the car. In this case, automatic braking controls must be initiated, so that the car can safely stop before hitting the obstacle.
Obstacles, such as pedestrians, can be detected using on-board sensors, such as radar or Lidar [2,3]. Reference [4] proposed the detection of stop signs and calculating the distance, which is essential in controlling the longitudinal velocity. This article thus assumes that sensors on the vehicle can detect obstacles in front of the vehicle.
It is also assumed that the vehicle can measure the road condition based on camera sensors [5,6,7]. Assuming that the vehicle’s inclination relative to the road is zero, the road slope can be measured by installing inertial measurement units (IMU) on the vehicle [8,9].
In practice, road conditions can change depending on weather conditions, such as rain or snow. If the vehicle stops with the maximum deceleration on a rainy road, then it may slip on the road. Thus, while the vehicle stops, it must decrease its speed gradually such that it does not slip on the road. Furthermore, the vehicle’s acceleration must be controlled carefully, in the case where the vehicle moves down on a steep slope. In other words, road slope can have an effect on the braking distance for the vehicle. Hence, the goal of this article is to derive the braking system, while considering both road slope and road conditions, i.e., this article presents the braking controls, so that the vehicle can stop safely and smoothly before it collides with an obstacle, such as other vehicles or pedestrians.
Many papers introduces longitudinal control of a vehicle. Considering electric vehicles, Reference [10] tackled the problem of controlling the longitudinal motion of front wheels, while considering the specific case where a single DC motor is used for both front wheels. Reference [11] developed a longitudinal control based on a distributed controller known as cooperative adaptive cruise control (CACC). Reference [12] proposed a reference model-based control approach for automotive longitudinal control. The authors of [13] addressed an automated vehicle guidance strategy with a focus on the longitudinal control. In [13], a non-linear longitudinal control design was proposed considering the throttle, the brake, and the gear ratio. Non-linearity in the power train makes longitudinal control of autonomous vehicles difficult at low speeds. Reference [14] thus designed a longitudinal controller including the reverse plant model of the vehicle to overcome the non-linearity problem. However, longitudinal controls in this paragraph did not consider the fact that the vehicle must decrease its speed gradually depending on both road conditions and road slope, in order not to slip on a road.
An ABS system is important for the safety of a vehicle as well as the objects. The main objectives of ABS are to prevent the wheels from locking in order to maintain the stability and steerability of the vehicle during heavy braking, as well as to maximally exploit the tire–road friction coefficient in order to achieve the shortest possible braking distance.
There are many papers on ABS [15,16,17,18]. In [15], an ABS system was performed on flat-surface driving environments. An ABS algorithm designed for such flat-surface driving environments encounters difficulties in slopes, since the effect of a slope cannot be sufficiently reflected in the calculation. Reference [2] derived the braking distance, considering the case where the vehicle exists on the slopes. However, [2] did not consider both weather condition and road slope. In [19], the vehicle’s dynamic behavior during braking and steering input was investigated by considering a sport-utility vehicle (SUV) with the ABS. Regulating the wheel slip ratio in the optimal value for different conditions of the road surface (dry, wet, and icy) during braking was considered as the ABS control strategy in [19]. The authors of [19] showed that the Pacejka Formula has the most appropriate results for the full range of the wheel slip ratio than other tire models, such as polynomial model. However, ref. [19] did not consider the road slope, as in our article. The authors of [16] addressed adaptive neural control of ABS incorporated with passive suspension dynamics. The authors of [18] handled control and estimation problems in ABS.
Other papers on ABS handled how to derive the braking torque (or braking pressure) for controlling the wheel angular velocity. However, heavy or prolonged braking can cause brake fade or wear and it can also be dangerous in certain situations, such as when driving on wet or icy roads. According to EURO 7 regulations, brake fade or wear is not desirable, since the regulations refer to the reduction in particles emitted from brake pads [20].
For avoiding heavy or prolonged braking, our paper does not use a brake unit, such as electro-mechanical brake units or hydraulic brake units, for vehicle stop. In other words, a brake unit is completely avoided in our paper. This can potentially simplify the braking system and reduce maintenance requirements. Considering an electric vehicle with DC motors, the voltage in the motors is used for controlling the wheel angular velocity.
Considering an electric vehicle with DC motors, the angular velocity is controlled using the voltage applied in the armature windings of the DC motor [21]. The authors of [21] addressed a PID control for controlling the wheel’s angular velocity using the voltage of the DC motor. Inspired by [21], we control the voltage on the DC motor, in order to stop the vehicle smoothly and safely. This distinguishes our article from ABS-based papers which use a brake unit, such as electro-mechanical brake units or hydraulic brake units, for abrupt vehicle stop.
In our article, the vehicle’s motor voltage is controlled such that the wheel’s angular velocity, say w, converges to an optimal angular velocity. Once the optimal angular velocity, say , is set, PID controls can be used to control the armature voltage, so that the angular velocity w converges to the optimal angular velocity .
As far as we know, our article is unique, since our automatic stop strategy does not require any brake units. Moreover, our article is unique in presenting automatic braking controls for the smooth stop of electric vehicles with DC motors, while considering both weather condition and road slope. The effectiveness of the proposed braking system is demonstrated via MATLAB simulations. The simulations show that increasing the voltage limit in the motor can decrease the braking distance.
This article is organized as follows. Section 2 addresses definitions and assumptions used in the article. Section 3 presents the proposed braking system in this article. Section 4 presents MATLAB simulations to verify the effectiveness of the proposed braking system. Section 5 provides conclusions.
2. Definitions and Assumptions
One presents the definitions and assumptions used in this article. For convenience, denotes , and denotes . Let w define the angular velocity of vehicle wheels. We utilize the vehicle longitudinal motion modeling in [13]. Consider the case where the brake is initiated to make the vehicle stop. According to [13], the forces acting on the vehicle in straight motion are as follows.
where m is the vehicle mass, and v denotes the longitudinal speed. is the braking force, which is the controlled force produced by the brake. is the aerodynamic force given by:
where denotes the air density, and C denotes the drag coefficient. In (1), is the gravitational force due to the road slope:
Here, denotes the road slope, and g denotes the gravitational acceleration. See that the road slope is considered in our vehicle motion model.
Note that this gravitational force did not appear in [16], since [16] considered the case where . In other words, [16] assumed a flat road, not a sloped road. Assuming that the vehicle’s inclination relative to the road is zero, the road slope can be measured by installing the IMU on the vehicle.
Let S denote the wheel slip ratio given by
Here, R is the wheel radius, according to [19]. The slip ratio shows the wheel slip according to the longitudinal velocity of the vehicle and the angular velocity of the wheel [19].
Note that in (4). Moreover, , since the vehicle’s longitudinal velocity cannot be smaller than , considering the wheel slip. Thus, follows [19]. When , then and the wheel lock up will happen [19].
Let denote the adhesion coefficient, which changes depending on seasonal road conditions (e.g., dry, ice, snow, summer, winter, etc.), and the graph of with respect to S is addressed in [19]. The authors of [19] showed that the Pacejka Formula has the most appropriate results for the full range of the wheel slip ratio than other tire models, such as the polynomial model. Note that [19] derived by doing experiments in various environmental conditions.
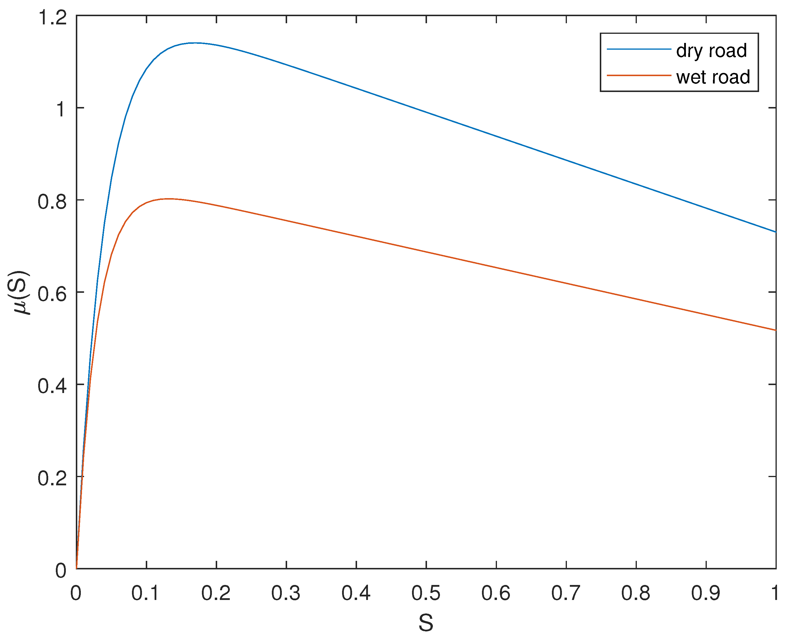
Note that is available using [19]. According to [19], in wet or dry road conditions is plotted in Figure 1. This is used in our MATLAB simulations.
Figure 1.
According to [19], in wet or dry road conditions is plotted.
Note that this braking force is distinct from the braking force in [16], since [16] considered the case where . In other words, [16] assumed a flat road, not a sloped road. Note that the braking force in (5) considers , which depends on seasonal road conditions (e.g., dry, ice, snow, summer, winter, etc.).
Suppose the vehicle initiates the stop maneuver at time 0. Let d define the braking distance, given as
Here, is the time when becomes zero by applying the brake.
Obstacles, such as pedestrians or stop signs, can be detected using on-board sensors [2,3,4]. One assumes that the sensing range of on-board sensors is longer than the braking distance d. For avoiding collision with an object, the vehicle initiates a braking system automatically when there is an obstacle which is within d distance from the vehicle.
3. Braking Controls
We derive an optimal control to bring a vehicle traveling with an initial speed down to stop in the shortest possible time. To achieve this, one needs to maximize as fast as possible and maintain this maximum value via the deceleration process until the vehicle stops.
Recall that depends on the road conditions (e.g., dry, ice, snow, etc.), and the graph of with respect to S is addressed in [17,19]. One can utilize the graph in [17,19] for finding the maximum value of . For convenience, let denote the optimal S at time step k, such that leads to the maximum value of . It is assumed that at each time step k, the vehicle can estimate the road condition based on camera measurements [5,6,7]. Using the graph of [19], is available at each time step k.
Using (4), the optimal angular velocity associated to is
3.1. Angular Velocity Control for an Electric Vehicle with DC Motors
Considering an electric vehicle with DC motors, we present how to control w, so that it converges to . In practice, the angular velocity of the wheel is measured in real time using encoders. Considering an electric vehicle with DC motors, the angular velocity can be controlled using the voltage applied in the armature windings of the DC motor [21].
For vehicle stop, we use the relationship between the angular velocity and the armature voltage, as presented in [21]. Note that this article does not require any brake units. For braking controls, we control the voltage in the armature windings of the motor for controlling the angular velocity.
In the Laplace domain, the relationship between the angular velocity and the armature voltage, say , is
See [21] for a detailed derivation of (8). We acknowledge that depending on the DC motor, the relationship between and can be distinct from (8).
Equation (8) is simplified to
One considers discrete-time systems in the development of our controls. Let T denote the sampling interval. The discrete-time system of (9) is
where
and
Inspired by [21], we use PID controls for controlling the armature voltage input. In discrete-time systems, the armature voltage is controlled using the following PID control:
where
The DC motor allows for two-direction movement; thus, we have both positive and negative voltages. We need to limit motor damage from the overcurrent. Thus, we set the motor voltage limit such that the voltage exists in the interval (V).
3.2. Derive the Braking Distance
The armature voltage is controlled using PID controls in (13). Then, converge to .
We present how to derive the braking distance under the armature voltage in (13). Let denote the vehicle speed v at time step k.
Considering the case where there is no tire slip before time 0, is satisfied before time step 0. Thus, one assumes that . One can measure w in real time using encoders. Hence, it is assumed that can be measured at time step 0.
Using (4), we obtain
At time step k, the vehicle’s acceleration is updated using
Here, (1)–(3) and (5) are used. Here, denotes the slope angle measured at time step k. Moreover, denotes the slip ratio S at time step k. In (16), depends on , , and , which vary as k changes. Recall that depends on the road conditions (e.g., dry, ice, snow, etc.), and the graph of with respect to S is addressed in [17,19].
Algorithm 1 presents the algorithm for deriving the braking distance d. Algorithm 1 simulates the time step, say n, forward in time, for deriving d. One explains Algorithm 1 in detail. Initially, one assumes that . One can measure w using encoders. Hence, one assumes that can be measured at time step 0.
Using (16), one updates the vehicle’s speed from to using
At time step 0, one initializes . Considering (6), one updates the braking distance d by iterating the following equation.
While increasing n from 0, in (17) decreases, since is positive, as plotted in Figure 1. Thus, one has a moment when becomes less than , while increasing n under simulations. In our MATLAB simulations, we use in (m/s). Then, Algorithm 1 is complete.
Considering some PID gains, one may not have a moment becomes less than , while increasing n under simulations. In order to avoid the case where Algorithm 1 runs for an infinite amount of time, Algorithm 1 is complete as (m).
| Algorithm 1 Derive the braking distance d |
|
4. MATLAB Simulations
MATLAB simulations (MATLAB R2002a) are presented to verify the performance of Algorithm 1. In MATLAB simulations, one uses discrete-time systems.
The parameters are set as follows. In Algorithm 1, we use and . One uses the sampling interval as (s). The gravitational acceleration is g = 9.8 (m/s2). At time step 0, one initializes the vehicle speed as = 20 (m/s2). We set the motor voltage limit such that the voltage exists in the interval (V). In other words, we set (V).
We use the vehicle’s parameters as presented in [17]. The vehicle’s weight is m = 2045 (kg), and the drag coefficient in (2) is set as C = 0.45. The tire rotational inertia is (kg·m2). The tire wheel radius is (m). As we use a different vehicle model, we can reset m, C, R, and J according to the vehicle’s specification.
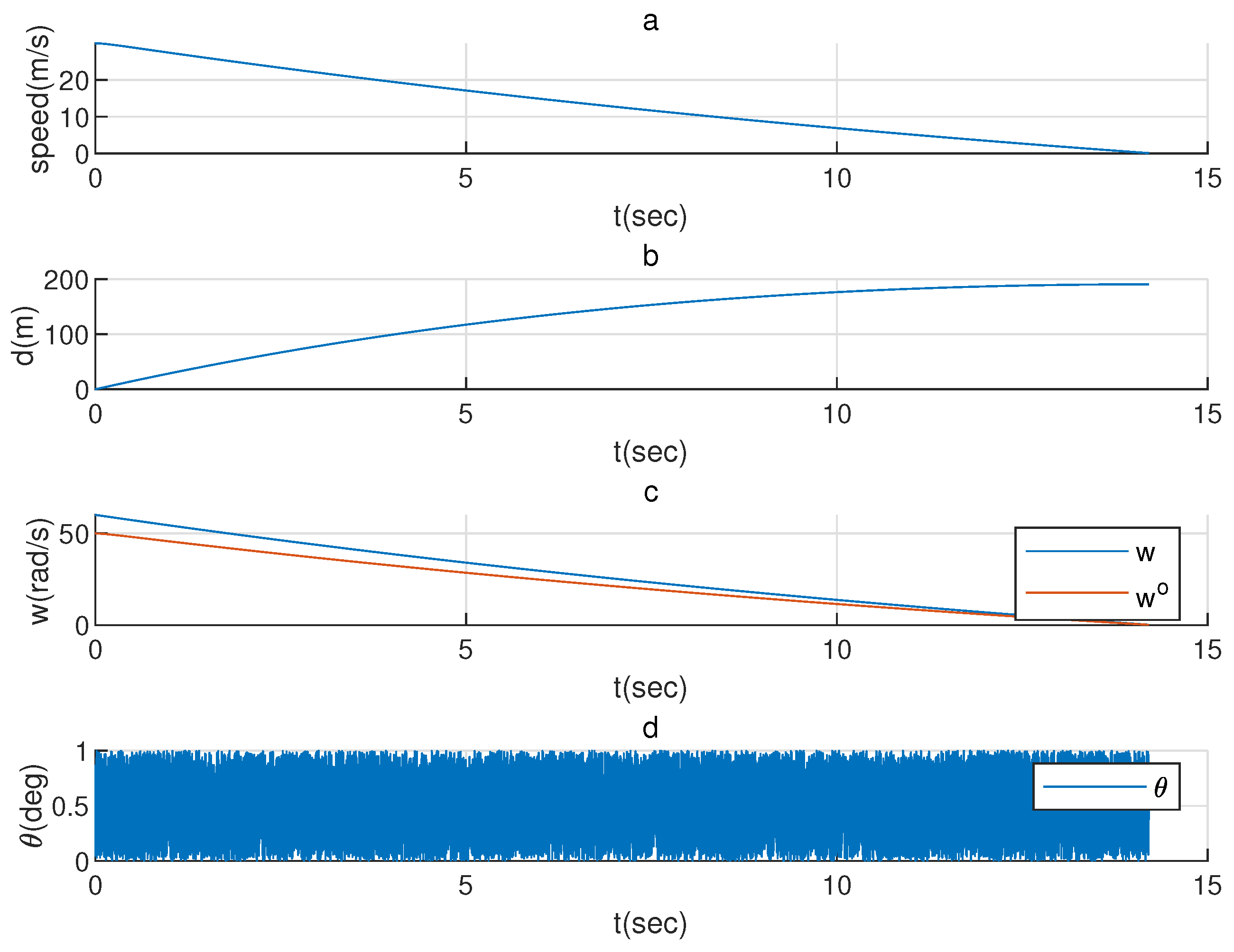
4.1. Flat Dry Road
One considers the case where Algorithm 1 runs by considering the vehicle which moves on a flat dry road. In practice, slope sensing from IMU can be significantly noisy. Considering the slope measurement noise in IMU, we use degrees. Here, returns a value in the interval [0,1]. We use the graph of that is plotted in Figure 1.
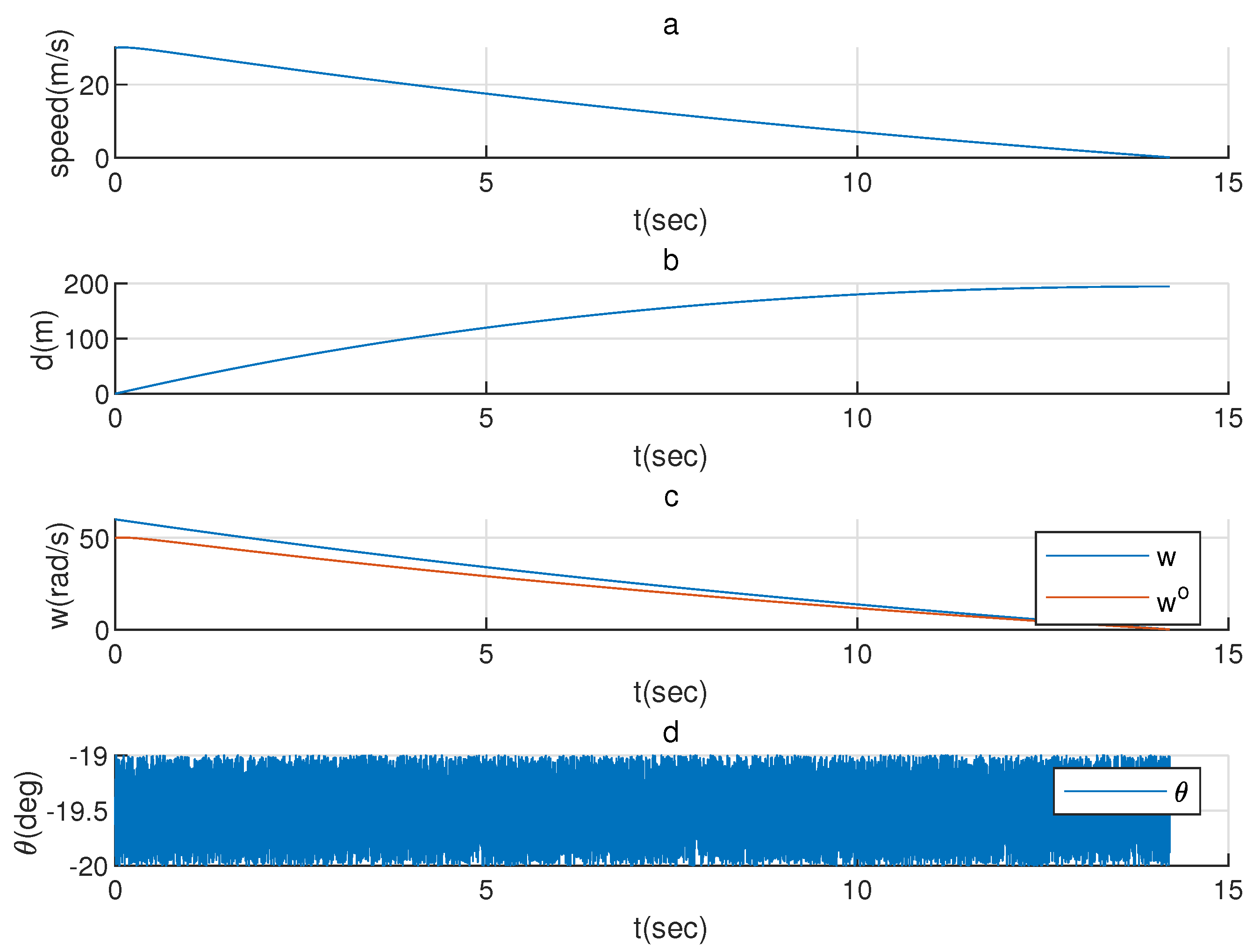
In Figure 2, (a) plots the vehicle speed v as time elapses; (b) plots the braking distance d as time goes on; (c) plots w and as time goes on. The braking distance d becomes 190 (m) at the end of Algorithm 1; and (d) plots the road slope measured via the IMU of the vehicle.
Figure 2.
Algorithm 1 runs by considering the vehicle which moves on a flat dry road. (a) plots the vehicle speed v as time goes on; (b) plots the braking distance d as time elapses; (c) plots w and as time goes on; and (d) plots the road slope measured via the IMU of the vehicle.
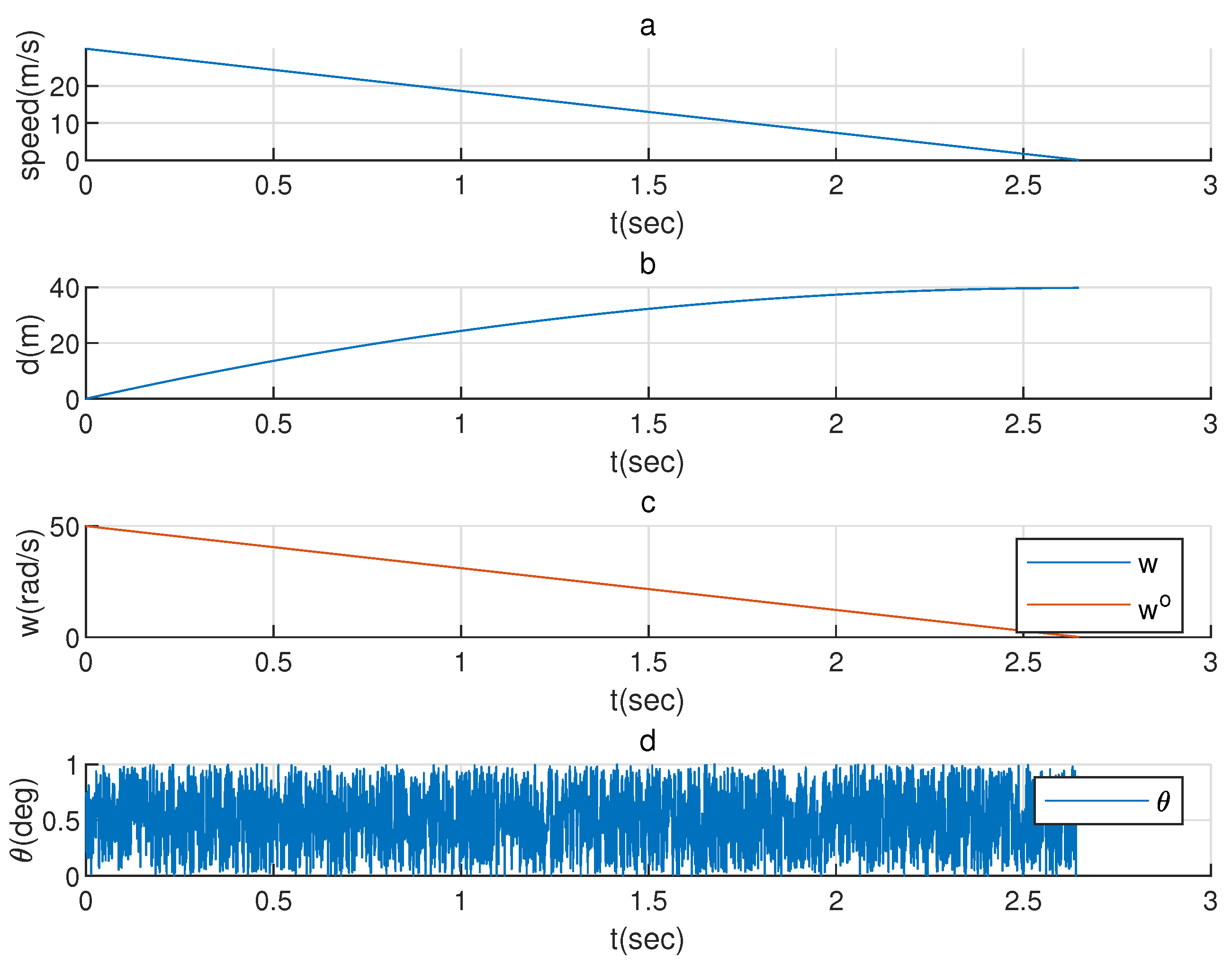
4.1.1. The Optimal Case Where for All Time Steps k
Consider the vehicle which moves on a flat dry road. We next present the optimal case where . Since we consider the optimal case where for all time steps k, no ABS controls can achieve this optimal result. In other words, for all time steps k presents the optimal case for any braking controls.
We consider the ideal case where Algorithm 1 runs, while setting for all time steps k. In this case, d, which is calculated using Algorithm 1, is a lower bound for the braking distance of any braking system, including ABS.
In Figure 3, (a) plots the vehicle speed v as time goes on; (b) plots the braking distance d as time goes on; (c) plots w and as time elapses. See that at all time steps. The braking distance d becomes 39 (m) at the end of Algorithm 1. The braking distance d is short, since we consider the ideal case where . This braking distance is the lower bound for a feasible braking distance for any controls, including ABS; and (d) plots the road slope measured via the IMU.
Figure 3.
Algorithm 1 runs considering the vehicle which moves on a flat dry road. We present the optimal case where for all time steps k. (a) plots the vehicle speed v as time goes on. (b) plots the braking distance d as time goes on. (c) plots w and as time elapses. (d) plots the road slope measured via the IMU.
4.1.2. The Effect of Changing
Until now, we set (V). We next present the effect of changing . Considering the vehicle which moves on a flat dry road, we handle the case where (V).
In Figure 4, (a) plots the vehicle speed v as time goes on; (b) plots the braking distance d as time elapses; and (c) plots w as time goes on. The braking distance d becomes 168 (m) at the end of Algorithm 1. Compared to Figure 2, the braking distance d decreased due to the increased voltage. Lastly, (d) plots the road slope measured via the IMU of the vehicle.
Figure 4.
Algorithm 1 runs considering the vehicle which moves on a flat dry road. We handle the case where (V). (a) plots the vehicle speed v as time goes on. (b) plots the braking distance d as time elapses. (c) plots w as time goes on. (d) plots the road slope measured via the vehicle’s IMU.
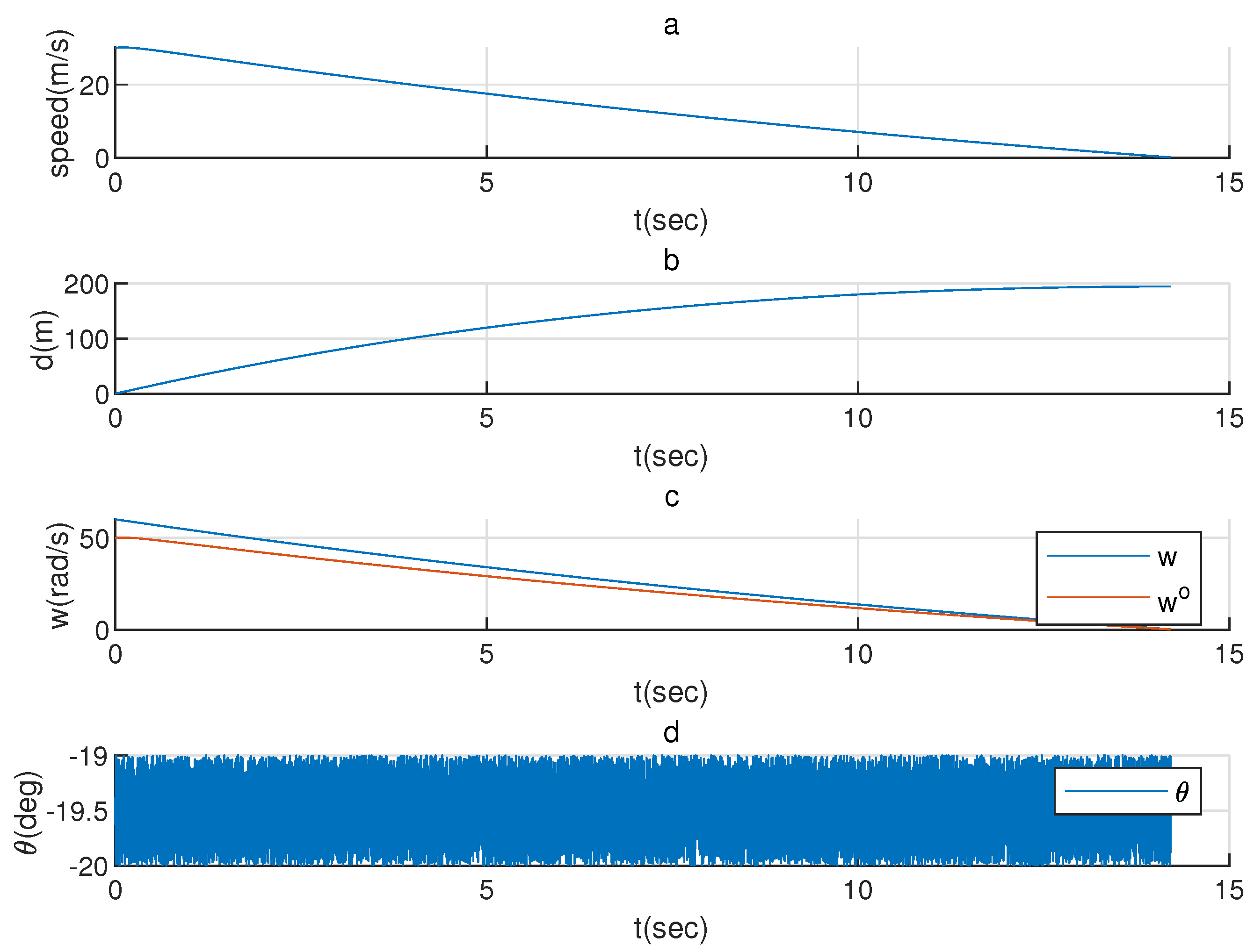
4.2. Slanted Dry Road
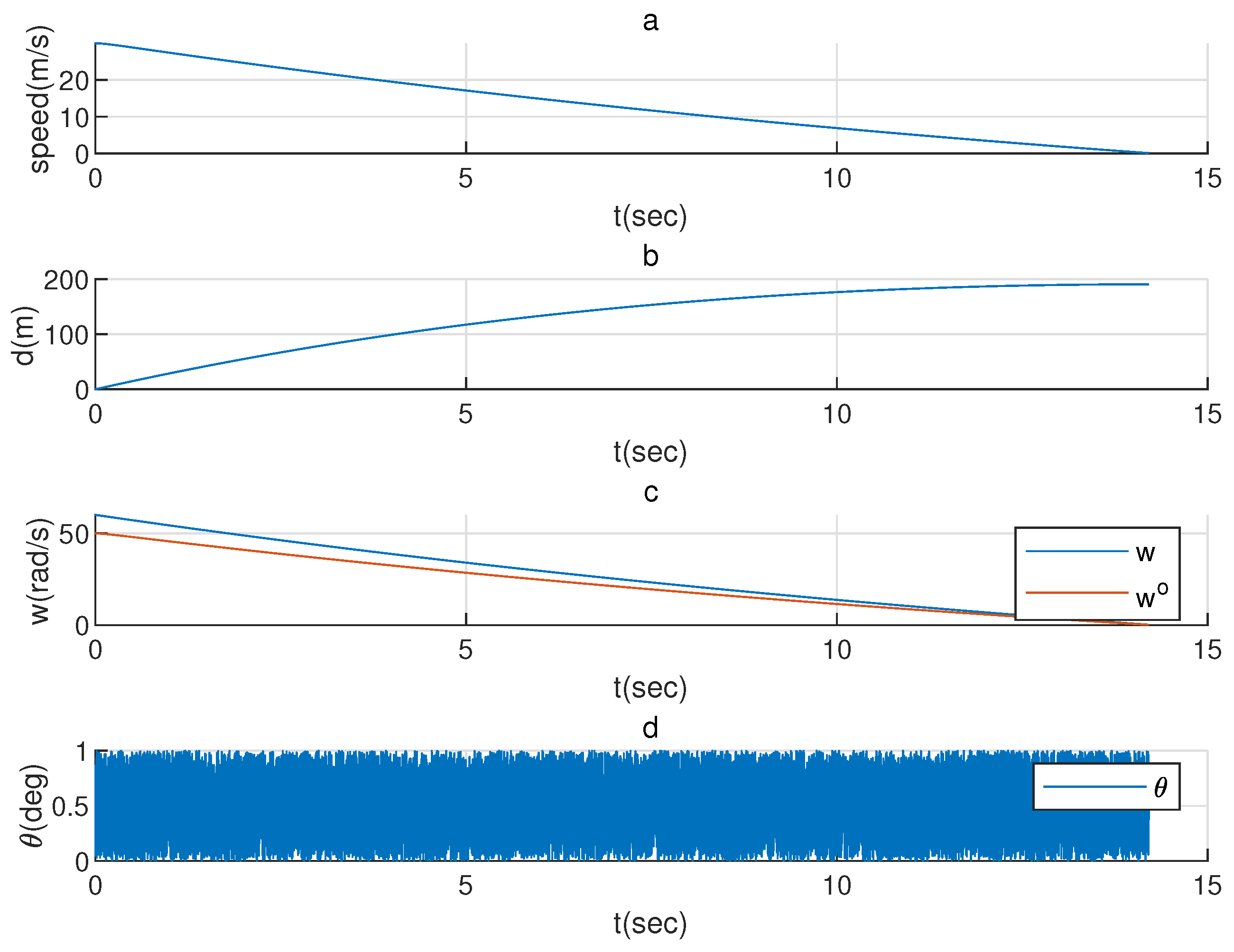
Let us handle the case where Algorithm 1 runs by considering the vehicle which moves on a slanted dry road. We set (V). One sets in degrees. We use the graph of that is plotted in Figure 1.
In Figure 5, (a) plots the vehicle speed v as time goes on; (b) plots the braking distance d as time goes on; and (c) plots w and as time elapses. The braking distance d becomes 194 (m) at the end of Algorithm 1. Compared to Figure 2, the braking distance d increased due to the slanted road condition. Lastly, (d) plots the road slope measured via the vehicle’s IMU.
Figure 5.
Algorithm 1 runs considering the vehicle which moves on a slanted dry road. (a) plots the vehicle speed v as time goes on. (b) plots the braking distance d as time goes on. (c) plots w and as time elapses. (d) plots the road slope measured via the IMU.
The Optimal Case Where for All Time Steps k
Consider the vehicle which moves on a slanted dry road such that in degrees. We next present the optimal case where . Note that no ABS controls can achieve this optimal result.
We consider the ideal case where Algorithm 1 runs, while setting for all time steps k. In this case, d, which is calculated using Algorithm 1, is a lower bound for the braking distance of any braking system, including ABS.
In Figure 6, (a) plots the vehicle speed v as time goes on; (b) plots the braking distance d as time goes on; and (c) plots w and as time goes on. See that at all time steps. The braking distance d becomes 61 (m) at the end of Algorithm 1. Compared to Figure 3, d increased, since the road is slanted in Figure 6. This braking distance d under is the lower bound for a feasible braking distance for any controls, including ABS. Lastly, (d) plots the road slope measured via the IMU.
Figure 6.
Algorithm 1 runs considering the vehicle which moves on a slanted dry road. We present the optimal case where for all time steps k. (a) plots the vehicle speed v as time goes on. (b) plots the braking distance d as time goes on. (c) plots w and as time goes on. (d) plots the road slope measured via the IMU.
4.3. Slanted Wet Road
Let us handle the case where Algorithm 1 runs by considering the vehicle which moves on a slanted wet road. We set (V).
In practice, the road slope can vary during the braking time, and slope sensing from the vehicle’s IMU can be significantly noisy. We thus added noise in the slope measurements. Also, we consider the case where the slope varies as the vehicle’s movement distance varies.
In the case where the vehicle’s movement distance is shorter than 50 (m), one sets degrees. Here, returns a random number which exists in the interval [0,1]. In the case where the vehicle’s movement distance is larger than 50 (m), one sets degrees.
In Figure 7, (a) plots the vehicle speed v as time goes on; (b) plots the braking distance d as time elapses; and (c) plots w as time goes on. The braking distance d becomes 198 (m) at the end of Algorithm 1. Lastly, (d) plots the road slope measured via the vehicle’s IMU.
Figure 7.
Algorithm 1 runs considering the vehicle which moves on a slanted wet road. (a) plots the vehicle speed v as time elapses. (b) plots the braking distance d as time goes on. (c) plots w as time goes on. Compared to Figure 5, the braking distance d increased due to the wet road condition. (d) plots the road slope measured via the IMU.
The Optimal Case Where for All Time Steps k
Considering the slanted wet road, we next present the optimal case where . We consider the ideal case where Algorithm 1 runs, while setting for all time steps k. In this case, d, which is calculated using Algorithm 1, is a lower bound for the braking distance of any braking system, including ABS.
In Figure 8, (a) plots the vehicle speed v as time elapses; (b) plots the braking distance d as time goes on; and (c) plots w and as time goes on. See that at all time steps. The braking distance d becomes 132 (m) at the end of Algorithm 1. Compared to Figure 6, d increased, since the road is wet in Figure 8. This braking distance d under is the lower bound for a feasible braking distance for any controls, including ABS. Lastly, (d) plots the road slope measured via the IMU.
Figure 8.
Algorithm 1 runs considering the vehicle which moves on a slanted wet road. We present the optimal case where for all time steps k. (a) plots the vehicle speed v as time elapses. (b) plots the braking distance d as time goes on. (c) plots w and as time goes on. (d) plots the road slope measured via the IMU.
5. Conclusions
This article presents how to generate automatic braking controls for an electric vehicle with DC motors. It is assumed that the vehicle can detect the relative distance to an obstacle, such as other vehicles or pedestrians, in front of the vehicle. In the case where an obstacle is within the braking distance, the vehicle begins automatic braking systems for avoiding a collision with the obstacle.
Other papers on ABS handled how to derive the braking torque (or braking pressure) for controlling the wheel angular velocity. However, heavy or prolonged braking can cause brake fade or wear, and it can also be dangerous in certain situations, such as when driving on wet or icy roads.
Note that this study does not require any brake units. This paper only controls the voltage in the armature windings of the motor for controlling the angular velocity. This distinguishes our article from other papers [16,17,18] on ABS, which require brake units installed on the vehicle’s wheel.
Road conditions may vary relying on weather conditions, such as rain or snow. Moreover, road slope can have an effect on the braking distance for the vehicle. Hence, this article handles how to set the braking distance, while considering both road slope and road conditions.
We consider the case where the vehicle has a long range radar with a maximum range of up to approx. 250 m [1]. For various road conditions, we show that the vehicle can stop within this maximum sensing range. One further shows that increasing the voltage limit in the motor can decrease the braking distance.
It is desirable that the vehicle stops smoothly, considering a passengers’ comfort. To the best of our knowledge, this article is novel in introducing automatic braking controls for the smooth stop of electric vehicles with DC motors, while considering both road slope and road conditions. The effectiveness of the proposed automatic braking system is verified using MATLAB simulations. In the future, one will do experiments using a real electric vehicle, in order to verify the performance of the proposed automatic braking system. Moreover, in the future, one will study the applicability and adaptability of the proposed approach to other types of electric vehicles, such as those with AC motors or hybrid powertrains.
Funding
This work was supported by the National Research Foundation of Korea (NRF) grant funded by the Korea government (MSIT) (Grant Number: 2022R1A2C1091682). This research was supported by the faculty research fund of Sejong University in 2023.
Institutional Review Board Statement
Not applicable.
Informed Consent Statement
Not applicable.
Data Availability Statement
Publicly available datasets were analyzed in this study. This data can be found here: https://github.com/jonghoek/car-stop/, accessed on 12 December 2023.
Conflicts of Interest
The author declares no conflict of interest.
References
- Cetecom Advanced. Frequency Ranges for Automotive Radar Technology. 2023. Available online: https://cetecomadvanced.com/en/news/frequency-ranges-for-automotive-radar-technology/ (accessed on 16 December 2023).
- Lin, M.; Yoon, J.; Kim, B. Proposal and Validation of AEB System Algorithm for Various Slope Environments. In Advanced Multimedia and Ubiquitous Engineering. Lecture Notes in Electrical Engineering; Springer: Berlin/Heidelberg, Germany, 2016; Volume 354, pp. 241–246. [Google Scholar]
- Kidono, K.; Miyasaka, T.; Watanabe, A.; Naito, T.; Miura, J. Pedestrian recognition using high-definition LIDAR. In Proceedings of the 2011 IEEE Intelligent Vehicles Symposium (IV), Baden-Baden, Germany, 5–9 June 2011; pp. 405–410. [Google Scholar]
- Arunmozhi, A.; Gotadki, S.; Park, J.; Gosavi, U. Stop Sign and Stop Line Detection and Distance Calculation for Autonomous Vehicle Control. In Proceedings of the 2018 IEEE International Conference on Electro/Information Technology (EIT), Rochester, MI, USA, 3–5 May 2018; pp. 0356–0361. [Google Scholar]
- Ozcan, K.; Sharma, A.; Knickerbocker, S.; Merickel, J.; Hawkins, N.; Rizzo, M. Road Weather Condition Estimation Using Fixed and Mobile Based Cameras. In Advances in Computer Vision: Proceedings of the 2019 Computer Vision Conference (CVC); Advances in Intelligent Systems and Computing; Springer: Berlin/Heidelberg, Germany, 2020; pp. 192–204. [Google Scholar]
- Amthor, M.; Hartmann, B.; Denzler, J. Road Condition Estimation Based on Spatio-Temporal Reflection Models. In Proceedings of the GCPR, Aachen, Germany, 7–10 October 2015. [Google Scholar]
- VAISALA. Road and Runway Surface Condition Sensors. 2022. Available online: https://www.vaisala.com/en/products/weather-environmental-sensors/road-runway-surface-condition (accessed on 16 December 2023).
- Gu, C.; Lin, W.; He, X.; Zhang, L.; Zhang, M. IMU-based motion capture system for rehabilitation applications: A systematic review. Biomim. Intell. Robot. 2023, 3, 100097. [Google Scholar] [CrossRef]
- Franček, P.; Jambrošić, K.; Horvat, M.; Planinec, V. The Performance of Inertial Measurement Unit Sensors on Various Hardware Platforms for Binaural Head-Tracking Applications. Sensors 2023, 23, 872. [Google Scholar] [CrossRef] [PubMed]
- El Majdoub, K.; Giri, F.; Ouadi, H.; Chaoui, F.Z. Nonlinear Cascade Strategy for Longitudinal Control of Electric Vehicle. J. Dyn. Syst. Meas. Control 2013, 136, 011005. [Google Scholar] [CrossRef] [PubMed]
- VanderWerf, J.; Shladover, S.; Kourjanskaia, N.; Miller, M.; Krishnan, H. Modeling Effects of Driver Control Assistance Systems on Traffic. Transp. Res. Rec. 2001, 1748, 167–174. [Google Scholar] [CrossRef]
- Martinez, J.; Canudas-de-Wit, C. A Safe Longitudinal Control for Adaptive Cruise Control and Stop-and-Go Scenarios. IEEE Trans. Control Syst. Technol. 2007, 15, 246–258. [Google Scholar] [CrossRef]
- Attia, R.; Orjuela, R.; Basset, M. Longitudinal Control for Automated Vehicle Guidance. IFAC Proc. Vol. 2012, 45, 65–71. [Google Scholar] [CrossRef]
- Azızıaghdam, E.T.; Alankus, O.B. Longitudinal Control of Autonomous Vehicles Consisting of Power-train with Non-Linear Characteristics. IEEE Trans. Intell. Veh. 2021, 7, 133–142. [Google Scholar] [CrossRef]
- Yang, L.; Yang, Y.; Wu, G.; Zhao, X.; Fang, S.; Liao, X.; Wang, R.; Zhang, M. A Systematic Review of Autonomous Emergency Braking System: Impact Factor, Technology, and Performance Evaluation. J. Adv. Transp. 2022, 2022, 1188089. [Google Scholar] [CrossRef]
- Pedro, J.O.; Dahunsi, O.A.; Nyandoro, O.T. Direct adaptive neural control of antilock braking systems incorporated with passive suspension dynamics. J. Mech. Sci. Technol. 2012, 26, 4115–4130. [Google Scholar] [CrossRef]
- Seyedtabaii, S.; Velayati, A. Adaptive optimal slip ratio estimator for effective braking on a non-uniform condition road. Automatika 2019, 60, 413–421. [Google Scholar] [CrossRef]
- Aguado Rojas, M.M.d.R. On Control and Estimation Problems in Antilock Braking Systems. Ph.D. Thesis, Université Paris-Saclay, Gif-sur-Yvette, France, 2019. [Google Scholar]
- Shahabi, A.; Kazemian, A.; Farahat, S.; Sarhaddi, F. Wheel slip ratio regulation for investigating the vehicle’s dynamic behavior during braking and steering input. Mech. Ind. 2021, 22, 17. [Google Scholar] [CrossRef]
- Corporate, T. The New Euro 7 Standard: What Does This Mean for Brakes? TMD Friction Explains. 2023. Available online: https://tmdfriction.com/the-new-euro-7-standard/ (accessed on 16 December 2023).
- da S. Dantas, A.D.O.; de A. Dantas, A.F.O.; Campos, J.T.L.; de Almeida Neto, D.L.; Dórea, C.E.T. PID Control for Electric Vehicles Subject to Control and Speed Signal Constraints. J. Control Sci. Eng. 2018, 2018, 6259049. [Google Scholar] [CrossRef]
Disclaimer/Publisher’s Note: The statements, opinions and data contained in all publications are solely those of the individual author(s) and contributor(s) and not of MDPI and/or the editor(s). MDPI and/or the editor(s) disclaim responsibility for any injury to people or property resulting from any ideas, methods, instructions or products referred to in the content. |
© 2023 by the author. Licensee MDPI, Basel, Switzerland. This article is an open access article distributed under the terms and conditions of the Creative Commons Attribution (CC BY) license (https://creativecommons.org/licenses/by/4.0/).







