Application of 4 × 44 Oligo Microarray to Transcriptomic Analysis of Immune Response in Rainbow Trout Infected with Aeromonas salmonicida
Abstract
1. Introduction
2. Materials and Methods
2.1. Ethics Statement and Experiment Description
2.2. Immunoassay Analysis
2.3. RNA Extraction
2.4. Microarray Analysis
2.5. Functional Annotation
2.6. RT-qPCR Validation
2.7. Data Availability
3. Results
3.1. Bacteriological and Immunoassay Analysis
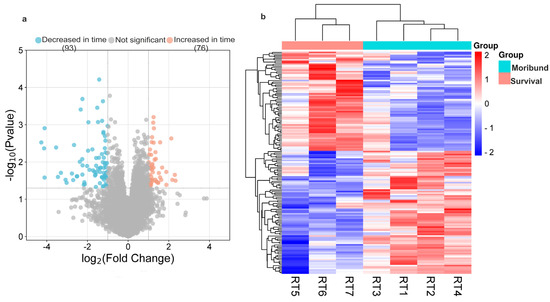
3.2. Microarray Analysis
3.3. RT-qPCR Validation
4. Discussion
5. Conclusions
Supplementary Materials
Author Contributions
Funding
Institutional Review Board Statement
Informed Consent Statement
Data Availability Statement
Acknowledgments
Conflicts of Interest
References
- FAO. Fishery and Aquaculture Statistics. Global aquaculture production 1950–2021 (FishStatJ). In FAO Fisheries and Aquaculture Division [online]; Food and Agriculture Organization of the United Nations: Rome, Italy, 2023; Updated 2023; Available online: www.fao.org/fishery/statistics/software/fishstatj/en (accessed on 10 June 2023).
- Hamed, S.B.; Ranzani-Paiva, M.J.T.; Tachibana, L.; Dias, D.; Ishikawa, C.M.; Esteban, M.A. Fish pathogen bacteria: Adhesion, parameters influencing virulence and interaction with host cells. Fish Shellfish. Immunol. 2018, 80, 550–562. [Google Scholar] [CrossRef] [PubMed]
- Ebanks, R.O.; Knickle, L.C.; Goguen, M.; Boyd, J.M.; Pinto, D.M.; Reith, M.; Ross, N.W. Expression of and secretion through the Aeromonas salmonicida type III secretion system. Microbiology 2006, 152, 1275–1286. [Google Scholar] [CrossRef] [PubMed][Green Version]
- Zepeda-Velázquez, A.P.; Vega-Sánchez, V.; Salgado-Miranda, C.; Soriano-Vargas, E. Histopathological findings in farmed rainbow trout (Oncorhynchus mykiss) naturally infected with 3 different Aeromonas species. Can. J. Vet. Res. 2015, 79, 250–254. [Google Scholar] [PubMed]
- Burr, S.E.; Wahli, T.; Segner, H.; Pugovkin, D.; Frey, J. Association of Type III secretion genes with virulence of Aeromonas salmonicida subsp. salmonicida. Dis. Aquat. Org. 2003, 57, 167–171. [Google Scholar] [CrossRef]
- Cornick, J.W.; Morrison, C.M.; Zwicker, B.; Shum, G. Atypical Aeromonas salmonicida infection in Atlantic cod, Gadus morhua L. J. Fish Dis. 1984, 7, 495–499. [Google Scholar] [CrossRef]
- Falco, A.; Frost, P.; Miest, J.; Pionnier, N.; Irnazarow, I.; Hoole, D. Reduced inflammatory response to Aeromonas salmonicida infection in common carp (Cyprinus carpio L.) Fed with β-Glucan supplements. Fish Shellfish Immunol. 2012, 32, 1051–1057. [Google Scholar] [CrossRef]
- Real, F.; Acosta, B.; Déniz, S.; Oros, J.; Rodriguez, E. Aeromonas salmonicida infection in Sparus aurata in the Canaries. Bull. Eur. Assoc. Fish. Pathol. 1944, 14, 153–155. [Google Scholar]
- Fernández-Álvarez, C.; Gijón, D.; Álvarez, M.; Santos, Y. First isolation of Aeromonas salmonicida subspecies salmonicida from diseased sea bass, Dicentrarchus Labrax (L.), cultured in Spain. Aquac. Rep. 2016, 4, 36–41. [Google Scholar] [CrossRef]
- Magariños, B.; Devesa, S.; González, A.; Castro, N.; Toranzo, A.E. Furunculosis in Senegalese sole (Solea senegalensis) cultured in a recirculation system. Vet. Rec. 2011, 168, 431b. [Google Scholar] [CrossRef]
- Bricknell, I.R.; Bowden, T.J.; Bruno, D.W.; MacLachlan, P.; Johnstone, R.; Ellis, A.E. Susceptibility of Atlantic halibut, Hippoglossus hippoglossus (L.) to infection with typical and atypical Aeromonas salmonicida. Aquaculture 1999, 175, 1–13. [Google Scholar] [CrossRef]
- El Morabit, A.; García-Márquez, S.; Santos, Y. Is sea lamprey a potential source of infection with Aeromonas salmonicida for wild and farmed fish? Bull. Eur. Assoc. Fish. Pathol. 2004, 24, 100–103. [Google Scholar]
- Toranzo, A.E.; Magariños, B.; Romalde, J.L. A review of the main bacterial fish diseases in mariculture systems. Aquaculture 2005, 246, 37–61. [Google Scholar] [CrossRef]
- McCarthy, D.H.; Roberts, R.J. Furunculosis of fish-the present state of our knowledge. In Advances in Aquatic Microbiology; Droop, M.R., Jannasch, H.W., Eds.; Academic Press: London, UK, 1980; pp. 293–341. [Google Scholar]
- Malachowicz, M.; Wenne, R.; Burzynski, A. De novo assembly of the sea trout (Salmo trutta m. trutta) skin transcriptome to identify putative genes involved in the immune response and epidermal mucus secretion. PLoS ONE 2017, 17, e0172282. [Google Scholar] [CrossRef]
- Scott, M. The pathogenicity of Aeromonas salmonicida (Griffin) in sea and brackish waters. J. Gen. Microbiol. 1968, 50, 321–327. [Google Scholar] [CrossRef]
- Tam, B.; Gough, W.A.; Tsuji, L. The impact of warming on the appearance of furunculosis in fish of the James Bay region, Quebec, Canada. Region. Environ. Chang. 2011, 11, 123–132. [Google Scholar] [CrossRef]
- De Silva, S.S.; Soto, D. Climate Change and Aquaculture: Potential Impacts, Adaptation and Mitigation. Climate Change Implications for Fisheries and Aquaculture: Overview of Current Scientific Knowledge. FAO Fish. Aquac. Tech. Pap. 2009, 530, 151–212. [Google Scholar]
- FAO. The State of World Fisheries and Aquaculture 2022. Towards Blue Transformation; FAO: Rome, Italy, 2022. [Google Scholar] [CrossRef]
- Rebl, A.; Korytář, T.; Köbis, J.M.; Verleih, M.; Krasnov, A.; Jaros, J.; Kühn, C.; Köllner, B.; Goldammer, T. Transcriptome profiling reveals insight into distinct immune responses to Aeromonas salmonicida in gill of two rainbow trout strains. Mar. Biotechnol. 2014, 16, 333–348. [Google Scholar] [CrossRef]
- Marana, M.H.; Karami, A.M.; Ødegård, J.; Zuo, S.; Jaafar, R.M.; Mathiessen, H.; von Gersdorff Jørgensen, L.; Kania, P.W.; Dalsgaard, I.; Nielsen, T.; et al. Whole-genome association study searching for QTL for Aeromonas salmonicida resistance in rainbow trout. Sci. Rep. 2021, 11, 17857. [Google Scholar] [CrossRef]
- Sarais, F.; Montero, R.; Ostermann, S.; Rebl, A.; Köllner, B.; Goldammer, T. The early immune response of lymphoid and myeloid head-kidney cells of rainbow trout (Oncorhynchus mykiss) stimulated with Aeromonas salmonicida. Fishes 2022, 7, 12. [Google Scholar] [CrossRef]
- Causey, D.R.; Pohl, M.A.N.; Stead, D.A.; Martin, S.A.M.; Secombes, C.J.; Macqueen, D.J. High-throughput proteomic profiling of the fish liver following bacterial infection. BMC Genom. 2018, 19, 719. [Google Scholar] [CrossRef]
- Long, M.; Zhao, J.; Li, T.; Tafalla, C.; Zhang, Q.; Wang, X.; Gong, X.; Shen, Z.; Li, A. Transcriptomic and proteomic analyses of splenic immune mechanisms of rainbow trout (Oncorhynchus mykiss) infected by Aeromonas salmonicida subsp. salmonicida. J. Proteom. 2015, 122, 41–54. [Google Scholar] [CrossRef]
- Valderrama, K.; Soto-Dávila, M.; Segovia, C.; Vásquez, I.; Dang, M.; Santander, J. Aeromonas salmonicida infects Atlantic salmon (Salmo salar) erythrocytes. J. Fish Dis. 2019, 42, 1601–1608. [Google Scholar] [CrossRef]
- Taylor, R.S.; Ruiz Daniels, R.; Dobie, R.; Naseer, S.; Clark, T.C.; Henderson, N.C.; Boudinot, P.; Martin, S.A.M.; Macqueen, D.J. Single cell transcriptomics of Atlantic salmon (Salmo salar L.) liver reveals cellular heterogeneity and immunological responses to challenge by Aeromonas salmonicida. Front. Immunol. 2022, 13, 984799. [Google Scholar] [CrossRef]
- Soto-Dávila, M.; Hossain, A.; Chakraborty, S.; Rise, M.L.; Santander, J. Aeromonas salmonicida subsp. salmonicida early infection and immune response of Atlantic cod (Gadus corhua L.) primary macrophages. Front. Immunol. 2019, 10, 1237. [Google Scholar] [CrossRef]
- Librán-Pérez, M.; Pereiro, P.; Figueras, A.; Novoa, B. Transcriptome analysis of turbot (Scophthalmus maximus) infected with Aeromonas salmonicida reveals a direct effect on leptin synthesis as a neuroendocrine mediator of inflammation and metabolism regulation. Front. Mar. Sci. 2022, 9, 888115. [Google Scholar] [CrossRef]
- Chakraborty, S.; Hossain, A.; Cao, T.; Gnanagobal, H.; Segovia, C.; Hill, S.; Monk, J.; Porter, J.; Boyce, D.; Hall, J.R.; et al. Multi-organ transcriptome response of lumpfish (Cyclopterus lumpus) to Aeromonas salmonicida subspecies salmonicida systemic infection. Microorganisms 2022, 10, 2113. [Google Scholar] [CrossRef]
- Braden, L.M.; Whyte, S.K.; Brown, A.B.J.; Iderstine, C.V.; Letendre, C.; Groman, D.; Lewis, J.; Purcell, S.L.; Hori, T.; Fast, M.D. Vaccine-induced protection against furunculosis involves pre-emptive priming of humoral immunity in Arctic charr. Front. Immunol. 2019, 10, 120. [Google Scholar] [CrossRef]
- Holten-Andersen, L.; Dalsgaard, I.; Buchmann, K. Baltic salmon, Salmo salar, from Swedish river Lule Älv is more resistant to furunculosis compared to rainbow trout. PLoS ONE 2012, 7, e29571. [Google Scholar] [CrossRef][Green Version]
- Cipriano, R.C.; Ford, L.A.; Jones, T.E. Relationship between resistance of salmonids to furunculosis and recovery of Aeromonas salmonicida from external mucus. J. Wildl. Dis. 1994, 30, 577–580. [Google Scholar] [CrossRef][Green Version]
- Miller, T.A.; Rapp, J.; Wastlhuber, U.; Hoffmann, R.W.; Enzmann, P.J. Rapid and sensitive reverse transcriptase-polymerase chain reaction based detection and differential diagnosis of fish pathogenic rhabdoviruses in organ samples and cultured cells. Dis. Aquat. Org. 1988, 34, 13–20. [Google Scholar] [CrossRef]
- Siwicki, A.K.; Terech-Majewska, E.; Lepa, A.; Grudniewska, J. Zakaźna martwica układu krwiotwórczego (IHN) u pstrąga tęczowego (Oncorhynchus mykiss): Diagnostyka i immunoprofilaktyka. Komun. Ryb. 2012, 6, 10–14. [Google Scholar]
- Saint-Jean, S.R.; Borrego, J.J.; Perez-Prieto, S.I. Comparative evaluation of five serological methods and RT-PCR assay for the detection of IPNV in fish. J. Virol. Methods 2001, 97, 23–31. [Google Scholar] [CrossRef] [PubMed]
- Aso, Y.; Wani, J.; Klenner, D.A.S.; Yoshimizu, M. Detection and identification of Oncorhynchus masou virus (OMV) by polymerase chain reaction (PCR). Bull. Fac. Fish. Hokkaido Univ. 2001, 52, 111–116. [Google Scholar]
- Siwicki, A.K.; Miyazaki, T.; Komatsu, I.; Matsusato, T.; Goryczko, K.; Terech-Majewska, E. Effects of heat extract from firefly squid, Watasenia scintillans, on the nonspecific defence mechanisms and protection against furunculosis in rainbow trout [Oncorhynchus mykiss]. Arch. Pol. Fish. 1998, 6, 59–66. [Google Scholar]
- Soltanian, S.; Fereidouni, M.S. Effect of Henna (Lawsonia inermis) extract on the immunity and survivor of common carp, Cyprinus carpio infected with Aeromonas hydrophila. Int. Aquat. Res. 2016, 8, 247–261. [Google Scholar] [CrossRef]
- Lu, L.F.; Jiang, J.Y.; Du, W.X.; Wang, X.L.; Li, Z.C.; Zhou, X.Y.; Zhang, C.; Mou, C.Y.; Chen, D.D.; Li, Z.; et al. Fish female-biased gene cyp19a1a leads to female antiviral response attenuation between sexes by autophagic degradation of MITA. PLoS Pathog. 2022, 18, e1010626. [Google Scholar] [CrossRef]
- Kazun, K.; Siwicki, A.K. Propiscin—A safe new anaesthetic for fish. Arch. Pol. Fish. 2001, 9, 183–190. [Google Scholar]
- Pajdak-Czaus, J.; Schulz, P.; Terech-Majewska, E.; Szweda, W.; Siwicki, A.K.; Platt-Samoraj, A. Influence of infectious pancreatic necrosis virus and Yersinia ruckeri co-infection on a non-specific immune system in rainbow trout (Oncorhynchus mykiss). Animals 2021, 11, 1974. [Google Scholar] [CrossRef]
- Siwicki, A.K.; Anderson, D.P. Immunostimulation in Fish: Measuring the Effects of Stimulants by Serological and Immunological Methods. In Proceedings of the Nordic Symposium on Fish Immunology, Lysekil, Sweden, 19–22 May 1993; Inland Fisheries Institute: Olsztyn, Poland, 1993; pp. 1–17. [Google Scholar]
- Krasnov, A.; Timmerhaus, G.; Afanasyev, S.; Jørgensen, S.M. Development and assessment of oligonucleotide microarrays for Atlantic salmon (Salmo salar L.). Comp. Biochem. Physiol. Part D Genom. Proteom. 2021, 6, 31–38. [Google Scholar] [CrossRef]
- Malachowicz, M.; Wenne, R. Microarray analysis of gene expression of Atlantic cod from different Baltic Sea regions: Adaptation to salinity. Mar. Genom. 2019, 48, 100681. [Google Scholar] [CrossRef]
- Ritchie, M.E.; Phipson, B.; Wu, D.; Hu, Y.; Law, C.W.; Shi, W.; Smyth, G.K. Limma powers differential expression analyses for RNA-sequencing and microarray studies. Nucleic Acids Res. 2015, 43, e47. [Google Scholar] [CrossRef] [PubMed]
- Hong, F.; Breitling, R.; McEntee, C.W.; Wittner, B.S.; Nemhauser, J.L.; Chory, J. RankProd: A bioconductor package for detecting differentially expressed genes in meta-analysis. Bioinformatics 2006, 22, 2825–2827. [Google Scholar] [CrossRef]
- Altschul, S.F.; Gish, W.; Miller, W.; Myers, E.W.; Lipman, D.J. Basic local alignment search tool. J. Mol. Biol. 1990, 215, 403–410. [Google Scholar] [CrossRef] [PubMed]
- Conesa, A.; Götz, S.; García-Gómez, J.M.; Terol, J.; Talón, M.; Robles, M. Blast2GO: A universal tool for annotation, visualization and analysis in functional genomics research. Bioinformatics 2005, 21, 3674–3676. [Google Scholar] [CrossRef] [PubMed]
- Bu, D.; Luo, H.; Huo, P.; Wang, Z.; Zhang, S.; He, Z.; Wu, Y.; Zhao, L.; Liu, J.; Guo, J.; et al. KOBAS-i: Intelligent prioritization and exploratory visualization of biological functions for gene enrichment analysis. Nucleic Acids Res. 2021, 49, W317–W325. [Google Scholar] [CrossRef] [PubMed]
- Koressaar, T.; Remm, M. Enhancements and modifications of primer design program Primer3. Bioinformatics 2007, 23, 1289–1291. [Google Scholar] [CrossRef]
- Livak, K.J.; Schmittgen, T.D. Analysis of relative gene expression data using real-time quantitative PCR and the 2(-Delta Delta C(T)) Method. Methods 2001, 25, 402–408. [Google Scholar] [CrossRef]
- Irshath, A.A.; Rajan, A.P.; Vimal, S.; Prabhakaran, V.-S.; Ganesan, R. Bacterial pathogenesis in various fish diseases: Recent advances and specific challenges in vaccine development. Vaccines 2023, 11, 470. [Google Scholar] [CrossRef]
- Francisco, V.; Pino, J.; Campos-Cabaleiro, V.; Ruiz-Fernández, C.; Mera, A.; Gonzalez-Gay, M.A.; Gómez, R.; Gualillo, O. Obesity, fat mass and immune system: Role for leptin. Front. Physiol. 2018, 9, 640. [Google Scholar] [CrossRef]
- Reidy, S.P.; Weber, J. Leptin: An essential regulator of lipid metabolism. Comp. Biochem. Physiol. A Mol. Integr. Physiol. 2000, 125, 285–298. [Google Scholar] [CrossRef]
- Wang, A.; Huen, S.C.; Luan, H.H.; Yu, S.; Zhang, C.; Gallezot, J.-D.; Booth, C.J.; Medzhitov, R. Opposing effects of fasting metabolism on tissue tolerance in bacterial and viral inflammation. Cell 2016, 166, 1512–1525.e12. [Google Scholar] [CrossRef] [PubMed]
- Gao, F.; Shi, X.; Zhao, Y.; Qiao, D.; Pei, C.; Li, C.; Zhao, X.; Kong, X. The role of CcPTGS2a in immune response against Aeromonas hydrophila infection in common carp (Cyprinus carpio). Fish Shellfish. Immunol. 2023, 141, 109058. [Google Scholar] [CrossRef]
- Escoll, P.; Buchrieser, C. Metabolic reprogramming of host cells upon bacterial infection: Why shift to a Warburg-like metabolism? FEBS J. 2018, 285, 2146–2160. [Google Scholar] [CrossRef] [PubMed]
- Zeng, Z.H.; Du, C.C.; Liu, S.R.; Li, H.; Peng, X.X.; Peng, B. Glucose enhances tilapia against Edwardsiella tarda infection through metabolome reprogramming. Fish Shellfish Immunol. 2017, 61, 34–43. [Google Scholar] [CrossRef] [PubMed]
- Li, X.; Hu, X.; Lv, A.; Guan, Z. Skin immune response to Aeromonas hydrophila infection in crucian carp Carassius auratus revealed by multi-omics analysis. Fish Shellfish Immunol. 2022, 127, 866–875. [Google Scholar] [CrossRef]
- Soomro, M.A.; Pavase, T.R.; Hu, G. Role of pattern recognition receptors in teleost fish: Recent advances. Int. J. Fish. Aquat. Stud. 2021, 9, 136–151. [Google Scholar]
- Soanes, K.H.; Figuereido, K.; Richards, R.C.; Mattatall, N.R.; Ewart, K.V. Sequence and expression of C-type lectin receptors in Atlantic salmon (Salmo salar). Immunogenetics 2004, 56, 572–584. [Google Scholar] [CrossRef]
- Kingeter, L.M.; Lin, X. C-type lectin receptor-induced NF-κB activation in innate immune and inflammatory responses. Cell. Mol. Immunol. 2012, 9, 105–112. [Google Scholar] [CrossRef]
- Santana, P.A.; Álvarez, C.A.; Guzmán, F.; Mercado, L. Development of a sandwich ELISA for quantifying hepcidin in rainbow trout. Fish Shellfish Immunol. 2013, 35, 748–755. [Google Scholar] [CrossRef]
- Richards, R.C.; O’Neil, D.B.; Thibault, P.; Ewart, K.V. Histone H1: An antimicrobial protein of Atlantic salmon (Salmo salar). Biochem. Biophys. Res. Commun. 2001, 284, 549–555. [Google Scholar] [CrossRef]
- Chen, C.; Wang, A.; Zhang, F.; Zhang, M.; Yang, H.; Li, J.; Su, P.; Chen, Y.; Yu, H.; Wang, Y. The protective effect of fish-derived cathelicidins on bacterial infections in zebrafish, Danio rerio. Fish Shellfish Immunol. 2019, 92, 519–527. [Google Scholar] [CrossRef] [PubMed]
- Semple, S.L.; Dixon, B. Salmonid antibacterial immunity: An aquaculture perspective. Biology 2020, 9, 331. [Google Scholar] [CrossRef] [PubMed]
- Sakai, M.; Hikima, J.; Kono, T. Fish cytokines: Current research and applications. Fish Sci. 2021, 87, 1–9. [Google Scholar] [CrossRef]
- Xu, H.; Liu, F. Advances in chemokines of teleost fish species. Aquac. Fish. 2023, in press. [CrossRef]
- Costa, M.M.; Maehr, T.; Diaz-Rosales, P.; Secombes, C.J.; Wang, T. Bioactivity studies of rainbow trout (Oncorhynchus mykiss) interleukin-6: Effects on macrophage growth and antimicrobial peptide gene expression. Mol. Immunol. 2011, 48, 1903–1916. [Google Scholar] [CrossRef] [PubMed]
- Redivo, B.; Derôme, N.; Kestemont, P.; Cornet, V. The Pathogen Aeromonas salmonicida achromogenes Induces Fast Immune and Microbiota Modifications in Rainbow Trout. Microorganisms 2023, 11, 539. [Google Scholar] [CrossRef] [PubMed]
- Zhu, H.; Song, R.; Wang, X.; Hu, H.; Zhang, Z. Peritoneal bacterial infection repressed the expression of IL17D in Siberia sturgeon a chondrostean fish in the early immune response. Fish Shellfish Immunol. 2017, 64, 39–48. [Google Scholar] [CrossRef]
- Li, Y.; Zhang, P.; Gao, C.; Cao, M.; Yang, N.; Li, X.; Li, C.; Fu, Q. CXC chemokines and their receptors in black rockfish (Sebastes schlegelii): Characterization, evolution analyses, and expression pattern after Aeromonas salmonicida infection. Int. J. Biol. Macromol. 2021, 186, 109–124. [Google Scholar] [CrossRef]
- Charlie-Silva, I.; Klein, A.; Gomes, J.M.M.; Prado, E.J.R.; Moraes, A.C.; Eto, S.F.; Fernandes, D.C.; Fagliari, J.J.; Junior, J.D.C.; Lima, C.; et al. Acute-phase proteins during inflammatory reaction by bacterial infection: Fish-model. Sci. Rep. 2019, 9, 4776. [Google Scholar] [CrossRef]
- Roy, S.; Kumar, V.; Kumar, V.; Behera, B.K. Acute phase proteins and their potential role as an indicator for fish health and in diagnosis of fish diseases. Protein Pept. Lett. 2017, 24, 78–89. [Google Scholar] [CrossRef]
- Buks, R.; Alnabulsi, A.; Zindrili, R.; Alnabulsi, A.; Wang, A.; Wang, T.; Martin, S.A.M. Catch of the Day: New Serum Amyloid A (SAA) Antibody Is a Valuable Tool to Study Fish Health in Salmonids. Cells 2023, 12, 2097. [Google Scholar] [CrossRef] [PubMed]
- Stearns-Kurosawa, D.J.; Osuchowski, M.F.; Valentine, C.; Kurosawa, S.; Remick, D.G. The pathogenesis of sepsis. Annu. Rev. Pathol. 2011, 6, 19–48. [Google Scholar] [CrossRef] [PubMed]
- Shen, Y.; Zhang, J.; Xu, X.; Fu, J.; Li, J. Expression of complement component C7 and involvement in innate immune responses to bacteria in grass carp. Fish Shellfish Immunol. 2012, 33, 448–454. [Google Scholar] [CrossRef] [PubMed]
- Kato, Y.; Nakao, M.; Shimizu, M.; Wariishi, H.; Yano, T. Purification and functional assessment of C3a, C4a and C5a of the common carp (Cyprinus carpio) complement. Dev. Comp. Immunol. 2004, 28, 901–910. [Google Scholar] [CrossRef] [PubMed]
- Yan, G.; Elbadawi, M.; Efferth, T. Multiple cell death modalities and their key features (Review). World Acad. Sci. J. 2020, 2, 39–48. [Google Scholar] [CrossRef]
- Park, M.Y.; Ha, S.E.; Vetrivel, P.; Kim, H.H.; Bhosale, P.B.; Abusaliya, A.; Kim, G.S. Differences of Key Proteins between Apoptosis and Necroptosis. Biomed. Res. Int. 2021, 12, 3420168. [Google Scholar] [CrossRef] [PubMed]
- Goetz, F.W.; Planas, J.V.; MacKenzie, S. Tumor necrosis factors. Dev. Comp. Immunol. 2004, 28, 487–497. [Google Scholar] [CrossRef]
- Schwenteit, J.M.; Breithaupt, A.; Teifke, J.P.; Koppang, E.O.; Bornscheuer, U.T.; Fischer, U.; Gudmundsdottir, B.K. Innate and Adaptive Immune Responses of Arctic Charr (Salvelinus alpinus, L.) during Infection with Aeromonas Salmonicida Subsp. Achromogenes and the Effect of the AsaP1 Toxin. Fish Shellfish Immunol. 2013, 35, 866–873. [Google Scholar]
- Liu, C.; Ma, J.; Zhang, D.; Li, W.; Jiang, B.; Qin, Z.; Su, Y.; Lin, L.; Wang, Q. Immune Response and Apoptosis-Related Pathways Induced by Aeromonas schubertii Infection of Hybrid Snakehead (Channa maculata♀ × Channa argus♂). Pathogens 2021, 10, 997. [Google Scholar] [CrossRef]
- Tang, D.; Chen, X.; Kang, R.; Kroemer, G. Ferroptosis: Molecular mechanisms and health implications. Cell Res. 2021, 31, 107–125. [Google Scholar] [CrossRef]
- Yang, M.; Lu, Z.; Li, F.; Shi, F.; Zhan, F.; Zhao, L.; Li, Y.; Li, J.; Lin, L.; Qin, Z. Escherichia coli induced ferroptosis in red blood cells of grass carp (Ctenopharyngodon idella). Fish Shellfish Immunol. 2021, 112, 159–167. [Google Scholar] [CrossRef] [PubMed]
- Bachir, A.I.; Horwitz, A.R.; Nelson, W.J.; Bianchini, J.M. Actin-based adhesion modules mediate cell interactions with the extracellular matrix and neighboring cells. Cold Spring Harb. Perspect. Biol. 2017, 9, a023234. [Google Scholar] [CrossRef] [PubMed]
- Pedersen, M.E.; Vuong, T.T.; Rønning, S.B.; Kolset, S.O. Matrix metalloproteinases in fish biology and matrix turnover. Matrix biology. J. Int. Soc. Matrix Biol. 2015, 44–46, 86–93. [Google Scholar] [CrossRef] [PubMed]
- LeBert, D.C.; Squirrell, J.M.; Rindy, J.; Broadbridge, E.; Lui, Y.; Zakrzewska, A.; Eliceiri, K.W.; Meijer, A.H.; Huttenlocher, A. Matrix metalloproteinase 9 modulates collagen matrices and wound repair. Development 2015, 142, 2136–2146. [Google Scholar] [CrossRef]
- Mou, C.-Y.; Zhang, L.; Zhao, H.; Huang, Z.-P.; Duan, Y.-L.; Zhao, Z.-M.; Ke, H.-Y.; Du, J.; Li, Q.; Zhou, J. Single-nuclei RNA-seq reveals skin cell responses to Aeromonas hydrophila infection in Chinese longsnout catfish Leiocassis longirostris. Front. Immunol. 2023, 14, 1271466. [Google Scholar] [CrossRef]
- Orioles, M.; Galeotti, M.; Saccà, E.; Bulfoni, M.; Corazzin, M.; Bianchi, S.; Torge, D.; Macchiarelli, G.; Magi, G.E.; Schmidt, J.G. Effect of temperature on transfer of Midichloria-like organism and development of red mark syndrome in rainbow trout (Oncorhynchus mykiss). Aquaculture 2022, 560, 738577. [Google Scholar] [CrossRef]








| Microarray SPOT_ID | Gene | Primers (5′-3′) | Product Size (bp) |
|---|---|---|---|
| Omy#S27585481 | Serum amyloid a1 (saa1) | F: GGAAGCTGGTAGTGGTTCAC R: TGTACTCCTCGTTATCCATG | 100 |
| Omy#S26387020 | Cathelicidin antimicrobial peptide (camp) | F: GTATGAAGACATCATCACAG R: CATCCTCTGTATTCAAAGTC | 110 |
| Omy#S15341081 | Prostaglandin-endoperoxide synthase 2 (ptgs2) | F: TCAACAACTCCCTGGTCAC R: GAGGCAGGTTCCGTCCAC | 99 |
| Omy#S34308694 | Steap4 metalloreductase (steap4) | F: CAACAGGCTTCCCTTTCATC R: GCATCCACACAAACAACCAG | 108 |
| Omy#S15301030 | Matrix metallopeptidase 13 (mmp13) | F: GGACCAGGAGACAGTTACGC R: CATTCATTGTTGTTCATGGC | 106 |
| Omy#S16761102 | Interleukin 17D (il17d) | F: TTCGTGTCCAACAGAAGTGC R: GACACCTTGGCTACCGATGC | 99 |
| Omy#S15341279 | Mx dynamin like gtpase 1 (mx1) | F: GGCAGAGAGGCTGTATTTCC R: TGAGACGAACTCCGCTTTTC | 101 |
| Omy#S18101422 | Cathepsin L (ctsl) | F: GGAAGCTGGTAGTGGTTCAC R: TGTACTCCTCGTTATCCATG | 99 |
| Omy#S18164841 | C-C motif chemokine ligand 13 (ccl13) | F: CCATGAAGACCCTGACTGC R: TCCTCGGGCTGAACTTTAG | 120 |
| Omy#S15340857 | Cathepsin B (ctsb) | F: AGAACTTCCACAATGTTGAC R: CTGGCAGACTCATGTCCTC | 111 |
Disclaimer/Publisher’s Note: The statements, opinions and data contained in all publications are solely those of the individual author(s) and contributor(s) and not of MDPI and/or the editor(s). MDPI and/or the editor(s) disclaim responsibility for any injury to people or property resulting from any ideas, methods, instructions or products referred to in the content. |
© 2023 by the authors. Licensee MDPI, Basel, Switzerland. This article is an open access article distributed under the terms and conditions of the Creative Commons Attribution (CC BY) license (https://creativecommons.org/licenses/by/4.0/).
Share and Cite
Małachowicz, M.; Siwicki, A.K.; Dobosz, S.; Wenne, R. Application of 4 × 44 Oligo Microarray to Transcriptomic Analysis of Immune Response in Rainbow Trout Infected with Aeromonas salmonicida. Appl. Sci. 2023, 13, 12793. https://doi.org/10.3390/app132312793
Małachowicz M, Siwicki AK, Dobosz S, Wenne R. Application of 4 × 44 Oligo Microarray to Transcriptomic Analysis of Immune Response in Rainbow Trout Infected with Aeromonas salmonicida. Applied Sciences. 2023; 13(23):12793. https://doi.org/10.3390/app132312793
Chicago/Turabian StyleMałachowicz, Magdalena, Andrzej K. Siwicki, Stefan Dobosz, and Roman Wenne. 2023. "Application of 4 × 44 Oligo Microarray to Transcriptomic Analysis of Immune Response in Rainbow Trout Infected with Aeromonas salmonicida" Applied Sciences 13, no. 23: 12793. https://doi.org/10.3390/app132312793
APA StyleMałachowicz, M., Siwicki, A. K., Dobosz, S., & Wenne, R. (2023). Application of 4 × 44 Oligo Microarray to Transcriptomic Analysis of Immune Response in Rainbow Trout Infected with Aeromonas salmonicida. Applied Sciences, 13(23), 12793. https://doi.org/10.3390/app132312793

