A Pork Price Prediction Model Based on a Combined Sparrow Search Algorithm and Classification and Regression Trees Model
Abstract
:1. Introduction
- (1)
- This paper first uses the latest optimization algorithm, SSA (Sparrow Search Algorithm), to optimize the MinLeafSize of the decision tree, reduce the overfitting risk of the model, overcome the limitations of single model prediction, and explore a new path to solve the problem of the easy overfitting of the decision tree.
- (2)
- In this paper, the correlation coefficients between various variables are measured using the Pearson correlation coefficient and visually expressed via thermal maps.
- (3)
- Different from the traditional method of optimizing hyperparameters on the training set, this study divided the dataset into three categories and updated the search strategy by calculating the MAE values of the validation set and the training set.
- (4)
- We compared the performance of multiple combination models by combining different optimization algorithms and decision trees, and found an optimal combination model for pork price prediction.
- (5)
- Compared with the traditional Classification and Regression Trees (CART) model, SA-CART model, and WSO-CART model, the proposed model has a higher prediction accuracy. Like the SSA-CART combination model, it is more suitable for the current pork price dataset. This algorithm not only improved the accuracy of the pork price forecasting model, but also provided a new method for pork price forecasting. In general, when compared with the existing algorithms, this model has significantly improved the search accuracy, convergence speed, stability, and avoidance of local optimal values of pork price prediction.
2. Related Work
2.1. The Multiple-Factor Method
2.2. The Combining Model
3. Methodology
3.1. Decision Tree Regression
3.2. Sparrow Search Algorithm
- (1)
- Sparrow foraging behavior simulations: When foraging, sparrows migrate in various areas and directions in search of food. The SSA algorithm represents the solution space of an optimization problem as a distribution of food, where individual organisms search for optimal solutions, resembling the foraging behavior of sparrows in search of food.
- (2)
- Individual sparrows and pops: Through their unique actions and interactions with others, every individual symbolizes a solution and looks for the best one. There are plenty of individuals in the pops who cooperate to enhance search results.
- (3)
- Flight and position updates: In each iteration, each individual flies according to its position and speed, and the direction and distance of the flight are impacted by individual and global optimal solutions. The individual’s position will be modified based on the outcome of the flight, which will progressively approach the best solution. To come closer to the ideal solution, the location of the individual is adjusted to reflect the outcomes of the flight.
- (4)
- Adaptation assessments: The value of the objective function is used to assess each individual’s fitness. The higher the fitness value, the closer the individual is to the most appropriate response.
- (5)
- Knowledge transfer and updates: Individuals monitor the actions of others’ locations and fitness values to try to update their behavior in an attempt to broaden their search through knowledge transmission and updating.
- Discoverer
- Follower
- Alert
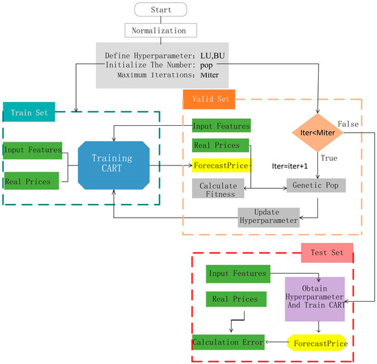
3.3. SSA-CART Model
- Z-score normalization of the dataset;
- Defined the hyperparameter optimization range and lower bound (LU) to upper bound (BU), and initialized the population number pop and the maximum number of iterations;
- Divided the dataset into the training set, validation set, and test set, and put the training set into the decision tree model to train;
- Calculated the MAE between the true price of the validation set and the predicted price of the training set, and performed a fitness assessment.
- Whenever the maximum number of iterations has not been reached, customize the hyperparameters and train the model until the maximum number of iterations is attained;
- Designed the CART prediction model using the optimum hyperparameters acquired during the search;
- Evaluated the regression prediction results of four models, and the equations are shown below.
4. Dataset Introduction
4.1. Data Sources
4.2. Data Processing
4.3. Pearson Correlation Coefficient
5. Experimental Details
5.1. Experimental Procedure
- (1)
- Calculate the mean of the original data
- (2)
- Calculate the Standard Deviation
- (3)
- Z-score standardization
5.2. Comparative Experiment
5.3. Discussion of Result
6. Conclusions
Author Contributions
Funding
Institutional Review Board Statement
Informed Consent Statement
Data Availability Statement
Acknowledgments
Conflicts of Interest
References
- Barkan, O.; Benchimol, J.; Caspi, I.; Cohen, E.; Hammer, A.; Koenigstein, N. Forecasting CPI Inflation Components with Hierarchical Recurrent Neural Networks. Int. J. Forecast. 2023, 39, 1145–1162. [Google Scholar] [CrossRef]
- Soliman, A.M.; Lau, C.K.; Cai, Y.; Sarker, P.K.; Dastgir, S. Asymmetric Effects of Energy Inflation, Agri-Inflation and CPI on Agricultural Output: Evidence from NARDL and SVAR Models for the UK. Energy Econ. 2023, 126, 106920. [Google Scholar] [CrossRef]
- Liu, Q.W. Price Relations among Hog, Corn, and Soybean Meal Futures. J. Future Mark. 2005, 25, 491–514. [Google Scholar] [CrossRef]
- Li, J.; Liu, W.; Song, Z. Sustainability of the Adjustment Schemes in China’s Grain Price Support Policy—An Empirical Analysis Based on the Partial Equilibrium Model of Wheat. Sustainability 2020, 12, 6447. [Google Scholar] [CrossRef]
- Vu, T.N.; Ho, C.M.; Nguyen, T.C.; Vo, D.H. The Determinants of Risk Transmission between Oil and Agricultural Prices: An IPVAR Approach. Agriculture 2020, 10, 120. [Google Scholar] [CrossRef]
- Lin, F.; Li, X.; Jia, N.; Feng, F.; Huang, H.; Huang, J.; Fan, S.; Ciais, P.; Song, X.-P. The Impact of Russia-Ukraine Conflict on Global Food Security. Glob. Food Secur. 2023, 36, 100661. [Google Scholar] [CrossRef]
- El Montasser, G.; Belhoula, M.M.; Charfeddine, L. Co-Explosivity versus Leading Effects: Evidence from Crude Oil and Agricultural Commodities. Resour. Policy 2023, 81, 103331. [Google Scholar] [CrossRef]
- Htun, H.H.; Biehl, M.; Petkov, N. Survey of Feature Selection and Extraction Techniques for Stock Market Prediction. Financ. Innov. 2023, 9, 26. [Google Scholar] [CrossRef]
- Jelić Milković, S.; Lončarić, R.; Kralik, I.; Kristić, J.; Crnčan, A.; Djurkin Kušec, I.; Canavari, M. Consumers’ Preference for the Consumption of the Fresh Black Slavonian Pig’s Meat. Foods 2023, 12, 1255. [Google Scholar] [CrossRef]
- García Márquez, F.P.; Peinado Gonzalo, A. A Comprehensive Review of Artificial Intelligence and Wind Energy. Arch. Comput. Methods Eng. 2022, 29, 2935–2958. [Google Scholar] [CrossRef]
- Wang, J.; Zhu, S. A Multi-Factor Two-Stage Deep Integration Model for Stock Price Prediction Based on Intelligent Optimization and Feature Clustering. Artif. Intell. Rev. 2023, 56, 7237–7262. [Google Scholar] [CrossRef]
- Ismail, W.N.; Alsalamah, H.A.; Hassan, M.M.; Mohamed, E. AUTO-HAR: An Adaptive Human Activity Recognition Framework Using an Automated CNN Architecture Design. Heliyon 2023, 9, e13636. [Google Scholar] [CrossRef] [PubMed]
- Lu, W.; Rui, H.; Liang, C.; Jiang, L.; Zhao, S.; Li, K. A Method Based on GA-CNN-LSTM for Daily Tourist Flow Prediction at Scenic Spots. Entropy 2020, 22, 261. [Google Scholar] [CrossRef] [PubMed]
- Özdem, K.; Özkaya, Ç.; Atay, Y.; Çeltikçi, E.; Börcek, A.; Demirezen, U.; Sağıroğlu, Ş. A Ga-Based Cnn Model for Brain Tumor Classification. In Proceedings of the 2022 7th International Conference on Computer Science and Engineering (UBMK), Diyarbakir, Turkey, 14–16 September 2022; pp. 418–423. [Google Scholar]
- Sadr, M.A.M.; Zhu, Y.; Hu, P. Multivariate Variance-Based Genetic Ensemble Learning for Satellite Anomaly Detection. IEEE Trans. Veh. Technol. 2023, 72, 14155–14165. [Google Scholar] [CrossRef]
- Liang, H.; Jiang, K.; Yan, T.-A.; Chen, G.-H. XGBoost: An Optimal Machine Learning Model with Just Structural Features to Discover MOF Adsorbents of Xe/Kr. ACS Omega 2021, 6, 9066–9076. [Google Scholar] [CrossRef] [PubMed]
- Parmezan, A.R.S.; Souza, V.M.; Batista, G.E. Evaluation of Statistical and Machine Learning Models for Time Series Prediction: Identifying the State-of-the-Art and the Best Conditions for the Use of Each Model. Inf. Sci. 2019, 484, 302–337. [Google Scholar] [CrossRef]
- Gen, M.; Lin, L. Genetic Algorithms and Their Applications. In Springer Handbook of Engineering Statistics; Pham, H., Ed.; Springer Handbooks; Springer: London, UK, 2023; pp. 635–674. ISBN 978-1-4471-7502-5. [Google Scholar]
- Kuo, R.J.; Li, S.-S. Applying Particle Swarm Optimization Algorithm-Based Collaborative Filtering Recommender System Considering Rating and Review. Appl. Soft Comput. 2023, 135, 110038. [Google Scholar] [CrossRef]
- Huang, W.; Xu, J. Particle Swarm Optimization. In Optimized Engineering Vibration Isolation, Absorption and Control; Springer: Berlin/Heidelberg, Germany, 2023; pp. 15–24. [Google Scholar]
- Liu, Y.; Heidari, A.A.; Cai, Z.; Liang, G.; Chen, H.; Pan, Z.; Alsufyani, A.; Bourouis, S. Simulated Annealing-Based Dynamic Step Shuffled Frog Leaping Algorithm: Optimal Performance Design and Feature Selection. Neurocomputing 2022, 503, 325–362. [Google Scholar] [CrossRef]
- Zhou, X.; Ma, H.; Gu, J.; Chen, H.; Deng, W. Parameter Adaptation-Based Ant Colony Optimization with Dynamic Hybrid Mechanism. Eng. Appl. Artif. Intell. 2022, 114, 105139. [Google Scholar] [CrossRef]
- Chakraborty, S.; Saha, A.K.; Chakraborty, R.; Saha, M. An Enhanced Whale Optimization Algorithm for Large Scale Optimization Problems. Knowl.-Based Syst. 2021, 233, 107543. [Google Scholar] [CrossRef]
- Li, Z.M.; Xu, S.W.; Cui, L.G.; Li, G.Q.; Dong, X.X.; Wu, J.Z. The Short-Term Forecast Model of Pork Price Based on CNN-GA. Adv. Mater. Res. 2013, 628, 350–358. [Google Scholar] [CrossRef]
- Sun, Y.; Xue, B.; Zhang, M.; Yen, G.G.; Lv, J. Automatically Designing CNN Architectures Using the Genetic Algorithm for Image Classification. IEEE Trans. Cybern. 2020, 50, 3840–3854. [Google Scholar] [CrossRef] [PubMed]
- Ishaq, A.; Asghar, S.; Gillani, S.A. Aspect-Based Sentiment Analysis Using a Hybridized Approach Based on CNN and GA. IEEE Access 2020, 8, 135499–135512. [Google Scholar] [CrossRef]
- Pan, B.; Song, X.; Xu, J.; Sui, D.; Xiao, H.; Zhou, J.; Gu, J. Accelerated Inverse Design of Customizable Acoustic Metaporous Structures Using a CNN-GA-Based Hybrid Optimization Framework. Appl. Acoust. 2023, 210, 109445. [Google Scholar] [CrossRef]
- Liu, Y.; Duan, Q.; Wang, D.; Zhang, Z.; Liu, C. Prediction for Hog Prices Based on Similar Sub-Series Search and Support Vector Regression. Comput. Electron. Agric. 2019, 157, 581–588. [Google Scholar] [CrossRef]
- Billings, T.A. Psychoacoustical Dissonance as a Tool for Musical Analysis. 2023. Available online: https://adambillings.org/essays/Billings%20-%20Psychoacoustical%20Dissonance%20as%20a%20Tool%20for%20Musical%20Analysis.pdf (accessed on 8 October 2023).
- Paparoditis, E.; Shang, H.L. Bootstrap Prediction Bands for Functional Time Series. J. Am. Stat. Assoc. 2023, 118, 972–986. [Google Scholar] [CrossRef]
- Wang, H.; Li, G.; Wang, Z. Fast SVM Classifier for Large-Scale Classification Problems. Inf. Sci. 2023, 642, 119136. [Google Scholar] [CrossRef]
- Duan, Q.; Zhang, L.; Wei, F.; Xiao, X.; Wang, L. Forecasting Model and Validation for Aquatic Product Price Based on Time Series GA-SVR. Trans. Chin. Soc. Agric. Eng. 2017, 33, 308–314. [Google Scholar]
- Chen, L.; Wu, T.; Wang, Z.; Lin, X.; Cai, Y. A Novel Hybrid BPNN Model Based on Adaptive Evolutionary Artificial Bee Colony Algorithm for Water Quality Index Prediction. Ecol. Indic. 2023, 146, 109882. [Google Scholar] [CrossRef]
- Chuluunsaikhan, T.; Yoo, K.-H.; Rah, H.; Nasridinov, A. Pork Price Prediction Using Topic Modeling and Feature Scoring Method. In Advances in Intelligent Information Hiding and Multimedia Signal Processing; Pan, J.-S., Li, J., Ryu, K.H., Meng, Z., Klasnja-Milicevic, A., Eds.; Smart Innovation, Systems and Technologies; Springer: Singapore, 2021; Volume 212, pp. 277–282. ISBN 978-981-336-756-2. [Google Scholar]
- Ye, K.; Piao, Y.; Zhao, K.; Cui, X. A Heterogeneous Graph Enhanced LSTM Network for Hog Price Prediction Using Online Discussion. Agriculture 2021, 11, 359. [Google Scholar] [CrossRef]
- Zhao, S.; Lin, X.; Weng, X. A Method for Forecasting The Pork Price Based on Fluctuation Forecasting and Attention Mechanism. In Proceedings of the 2022 International Conference on Machine Learning and Cybernetics (ICMLC), Toyama, Japan, 9–11 September 2022; pp. 18–24. [Google Scholar]
- Dabin, Z.; Chaomin, C.A.I.; Liwen, L.; Shanying, C. Pork Price Ensemble Prediction Model Based on CEEMD and GA-SVR. J. Syst. Sci. Math. Sci. 2020, 40, 1061. [Google Scholar]
- Singh, N.; Tanwar, S.; Kumar, P.; Sharma, A.L.; Yadav, B.C. Advanced Sustainable Solid State Energy Storage Devices Based on FeOOH Nanorod Loaded Carbon@ PANI Electrode: GCD Cycling and TEM Correlation. J. Alloys Compd. 2023, 947, 169580. [Google Scholar] [CrossRef]
- Fishman-Jacob, T.; Youdim, M.B.H. A Sporadic Parkinson’s Disease Model via Silencing of the Ubiquitin–Proteasome/E3 Ligase Component, SKP1A. J. Neural Transm. 2023, 8, 1–33. [Google Scholar] [CrossRef]
- Masini, R.P.; Medeiros, M.C.; Mendes, E.F. Machine Learning Advances for Time Series Forecasting. J. Econ. Surv. 2023, 37, 76–111. [Google Scholar] [CrossRef]
- Liu, C.; Tang, L.; Zhao, C. A Novel Dynamic Operation Optimization Method Based on Multiobjective Deep Reinforcement Learning for Steelmaking Process. IEEE Trans. Neural Netw. Learn. Syst. 2023, 1–15. [Google Scholar] [CrossRef] [PubMed]
- Song, H.; Choi, H. Forecasting Stock Market Indices Using the Recurrent Neural Network Based Hybrid Models: CNN-LSTM, GRU-CNN, and Ensemble Models. Appl. Sci. 2023, 13, 4644. [Google Scholar] [CrossRef]
- Li, J.; Wen, Y.; He, L. SCConv: Spatial and Channel Reconstruction Convolution for Feature Redundancy. In Proceedings of the IEEE/CVF Conference on Computer Vision and Pattern Recognition, Vancouver, BC, Canada, 17–24 June 2023; pp. 6153–6162. [Google Scholar]
- Moses, W.S.; Ivanov, I.R.; Domke, J.; Endo, T.; Doerfert, J.; Zinenko, O. High-Performance GPU-to-CPU Transpilation and Optimization via High-Level Parallel Constructs. In Proceedings of the 28th ACM SIGPLAN Annual Symposium on Principles and Practice of Parallel Programming, Montreal, QC, Canada, 25 February–1 March 2023; pp. 119–134. [Google Scholar]
- Farid, M.; Palmblad, M.; Hallman, H.; Vänngård, J. A Binary Decision Tree Approach for Pharmaceutical Project Portfolio Management. Decis. Anal. J. 2023, 7, 100228. [Google Scholar] [CrossRef]
- Zheng, Y.; Ding, J.; Liu, F.; Wang, D. Adaptive Neural Decision Tree for EEG Based Emotion Recognition. Inf. Sci. 2023, 643, 119160. [Google Scholar] [CrossRef]
- Aguilera-Venegas, G.; Roanes-Lozano, E.; Rojo-Martínez, G.; Galán-García, J.L. A Proposal of a Mixed Diagnostic System Based on Decision Trees and Probabilistic Experts Rules. J. Comput. Appl. Math. 2023, 427, 115130. [Google Scholar] [CrossRef]
- Hong, J.-S.; Lee, J.; Sim, M.K. Concise Rule Induction Algorithm Based on One-Sided Maximum Decision Tree Approach. Expert Syst. Appl. 2024, 237, 121365. [Google Scholar] [CrossRef]
- Ammari, B.L.; Johnson, E.S.; Stinchfield, G.; Kim, T.; Bynum, M.; Hart, W.E.; Pulsipher, J.; Laird, C.D. Linear Model Decision Trees as Surrogates in Optimization of Engineering Applications. Comput. Chem. Eng. 2023, 178, 108347. [Google Scholar] [CrossRef]
- Dahiya, Y.; Vignesh, K.; Mahajan, M.; Sreenivasaiah, K. Linear Threshold Functions in Decision Lists, Decision Trees, and Depth-2 Circuits. Inf. Process. Lett. 2024, 183, 106418. [Google Scholar] [CrossRef]
- Chou, C.; Liu, Y.-H.; Yang, K.-P. Impacts of Strategic Exploitation and Exploration on Firms’ Survival Likelihood after Crises: A Decision-Tree Analysis. Long Range Plann. 2023, 102374. [Google Scholar] [CrossRef]
- Díaz-Ramírez, J.; Estrada-García, J.; Figueroa-Sayago, J. Predicting Imbalanced Transport Mode Choice Preferences in a University District with Decision Tree-Based Models; Elsevier: Amsterdam, The Netherlands, 2023. [Google Scholar] [CrossRef]
- Portoleau, T.; Artigues, C.; Guillaume, R. Robust Decision Trees for the Multi-Mode Project Scheduling Problem with a Resource Investment Objective and Uncertain Activity Duration. Eur. J. Oper. Res. 2024, 312, 525–540. [Google Scholar] [CrossRef]
- Cao, Y.; Zhao, H.; Liang, G.; Zhao, J.; Liao, H.; Yang, C. Fast and Explainable Warm-Start Point Learning for AC Optimal Power Flow Using Decision Tree. Int. J. Electr. Power Energy Syst. 2023, 153, 109369. [Google Scholar] [CrossRef]
- Hosney, H.; Tawfik, M.H.; Duker, A.; van der Steen, P. Prospects for Treated Wastewater Reuse in Agriculture in Low-and Middle-Income Countries: Systematic Analysis and Decision-Making Trees for Diverse Management Approaches. Environ. Dev. 2023, 46, 100849. [Google Scholar] [CrossRef]
- Gifford, M.; Bayrak, T. A Predictive Analytics Model for Forecasting Outcomes in the National Football League Games Using Decision Tree and Logistic Regression. Decis. Anal. J. 2023, 8, 100296. [Google Scholar] [CrossRef]
- Huang, X.; Zhou, F.; Niu, W.; Li, T.; Lu, Y.; Zhou, Y.; Yin, H.; Yan, C. Multi-Stage Affine Motion Estimation Fast Algorithm for Versatile Video Coding Using Decision Tree. J. Vis. Commun. Image Represent. 2023, 96, 103910. [Google Scholar] [CrossRef]
- Sulandari, W.; Subanar, S.; Suhartono, S.; Utami, H.; Lee, M.H.; Rodrigues, P.C. SSA-Based Hybrid Forecasting Models and Applications. Bull. Electr. Eng. Inform. 2020, 9, 2178–2188. [Google Scholar] [CrossRef]
- Wang, T.; Wang, B.; Shen, Y.; Zhao, Y.; Li, W.; Yao, K.; Liu, X.; Luo, Y. Accelerometer-Based Human Fall Detection Using Sparrow Search Algorithm and Back Propagation Neural Network. Measurement 2022, 204, 112104. [Google Scholar] [CrossRef]
- Tabatabaei, S.M.; Attari, N.; Panahi, S.A.; Asadian-Pakfar, M.; Sedaee, B. EOR Screening Using Optimized Artificial Neural Network by Sparrow Search Algorithm. Geoenergy Sci. Eng. 2023, 229, 212023. [Google Scholar] [CrossRef]
- Yao, Z.; Wang, Z.; Wang, D.; Wu, J.; Chen, L. An Ensemble CNN-LSTM and GRU Adaptive Weighting Model Based Improved Sparrow Search Algorithm for Predicting Runoff Using Historical Meteorological and Runoff Data as Input. J. Hydrol. 2023, 625, 129977. [Google Scholar] [CrossRef]
- Fu, B.; Wang, W.; Li, Y.; Peng, Q. An Improved Neural Network Model for Battery Smarter State-of-Charge Estimation of Energy-Transportation System. Green Energy Intell. Transp. 2023, 2, 100067. [Google Scholar] [CrossRef]
- Peng, T.; Fu, Y.; Wang, Y.; Xiong, J.; Suo, L.; Nazir, M.S.; Zhang, C. An Intelligent Hybrid Approach for Photovoltaic Power Forecasting Using Enhanced Chaos Game Optimization Algorithm and Locality Sensitive Hashing Based Informer Model. J. Build. Eng. 2023, 78, 107635. [Google Scholar] [CrossRef]
- Xu, X.; Wang, J.; Wu, J.; Qu, Q.; Ran, Y.; Tan, Z.; Luo, M. Full-Waveform LiDAR Echo Decomposition Method Based on Deep Learning and Sparrow Search Algorithm. Infrared Phys. Technol. 2023, 130, 104613. [Google Scholar] [CrossRef]
- Amankwah-Amoah, J.; Chen, X.; Wang, X.; Khan, Z.; Chen, J. Overcoming Institutional Voids as a Pathway to Becoming Ambidextrous: The Case of China’s Sichuan Telecom. Long Range Plann. 2019, 52, 101871. [Google Scholar] [CrossRef]
- Costa, V.G.; Pedreira, C.E. Recent Advances in Decision Trees: An Updated Survey. Artif. Intell. Rev. 2023, 56, 4765–4800. [Google Scholar] [CrossRef]
- Han, X.; Zhu, X.; Pedrycz, W.; Li, Z. A Three-Way Classification with Fuzzy Decision Trees. Appl. Soft Comput. 2023, 132, 109788. [Google Scholar] [CrossRef]
- Noda, H.; Kyo, K. Dynamic Relationships among Changes in Prices of Beef, Pork, and Chicken in Japan: A Bayesian Approach. J. Agric. Food Res. 2023, 11, 100464. [Google Scholar] [CrossRef]










| Author | Model | Conclusion |
|---|---|---|
| LI et al. [25] | CNN-GA | To predict 1603 daily sample data values using the short-term forecast model of GA-CNN; the relative error between predicted data and real data is less than 0.5%. |
| Liu et al. [29] | SVM | The experiments showed that similar subsequence search and support vector regression models solved the pseudo periodic problem, and achieved higher accuracy. |
| Chuluunsaikhan et al. [35] | LSTM | They utilized the topic modeling technique (LDA) to select the top 20 features from 862 features using Pearson correlation to decrease the feature dimensionality in pork prices. |
| Singh et al. [37] | STL-SVR-Alma | The results indicate an overall improvement in forecasting of pork prices through the utilization of the STL-SVR-Alma model incorporating the factors of cyclical price fluctuations, seasonal variations, and irregular fluctuations. |
| Dabin et al. [38] | CEEMD and GA-SVR | The results highlight that combining the GA algorithm with a hybrid SVM model leads to higher prediction accuracy and durability compared to a single SVR model. |
| Advantage | Disadvantage |
|---|---|
|
|
| Variables | Name | Length | Dtype | Minimum | Maximum | Average | Variance |
|---|---|---|---|---|---|---|---|
| Year | X1 | 257 | float64 | 2011 | 2015 | 2013 | 1.42 |
| Month | X2 | 257 | float64 | 1 | 12 | 6.53 | 3.44 |
| Week | X3 | 257 | float64 | 1 | 53 | 26.86 | 15.06 |
| Average price of hogs at slaughter (CNY/kg) | X4 | 257 | object | 11.01 | 20.37 | 15.35 | 2.06 |
| Average price of piglets (CNY/kg) | X5 | 257 | object | 14.87 | 31.61 | 21.18 | 3.79 |
| Average sow price (CNY/head) | X6 | 257 | object | 1102.83 | 1515.21 | 1277.26 | 89.78 |
| Corn (CNY/kg) | X7 | 257 | object | 2.27 | 2.67 | 2.53 | 0.10 |
| Wheat bran (CNY/kg) | X8 | 257 | object | 1.84 | 2.29 | 2.11 | 0.13 |
| Fattening pig compound (CNY/kg) | X9 | 257 | object | 3.01 | 3.59 | 3.43 | 0.15 |
| Pork prices (CNY/kg) | Y | 257 | object | 18.86 | 31.45 | 24.67 | 2.68 |
| Total Samples (Number) | Period (Year/Month/Week) | |
|---|---|---|
| Total Data | 257 | 2011.1.1~2015.12.53 |
| Training Set | 205 | 2011.1.1~2014.12.52 |
| Validation Set | 26 | 2014.12.53~2015.7.27 |
| Test Set | 26 | 2015.7.28~2015.12.53 |
| Test Set | MAE | MAPE | MSE | RMSE | R2 |
|---|---|---|---|---|---|
| CART | 0.47351 | 0.017259 | 0.29788 | 0.54579 | 0.73623 |
| SSA-CART | 0.38697 | 0.014049 | 0.19358 | 0.43998 | 0.82859 |
| SA-CART | 0.42771 | 0.015481 | 0.2399 | 0.48979 | 0.78758 |
| WSO-CART | 0.42277 | 0.0153 | 0.237 | 0.48682 | 0.79015 |
| Algorithm | MinLeafSize |
|---|---|
| SSA-CART | 5 |
| SA-CART | 9 |
| WSO-CART | 7 |
Disclaimer/Publisher’s Note: The statements, opinions and data contained in all publications are solely those of the individual author(s) and contributor(s) and not of MDPI and/or the editor(s). MDPI and/or the editor(s) disclaim responsibility for any injury to people or property resulting from any ideas, methods, instructions or products referred to in the content. |
© 2023 by the authors. Licensee MDPI, Basel, Switzerland. This article is an open access article distributed under the terms and conditions of the Creative Commons Attribution (CC BY) license (https://creativecommons.org/licenses/by/4.0/).
Share and Cite
Qin, J.; Yang, D.; Zhang, W. A Pork Price Prediction Model Based on a Combined Sparrow Search Algorithm and Classification and Regression Trees Model. Appl. Sci. 2023, 13, 12697. https://doi.org/10.3390/app132312697
Qin J, Yang D, Zhang W. A Pork Price Prediction Model Based on a Combined Sparrow Search Algorithm and Classification and Regression Trees Model. Applied Sciences. 2023; 13(23):12697. https://doi.org/10.3390/app132312697
Chicago/Turabian StyleQin, Jing, Degang Yang, and Wenlong Zhang. 2023. "A Pork Price Prediction Model Based on a Combined Sparrow Search Algorithm and Classification and Regression Trees Model" Applied Sciences 13, no. 23: 12697. https://doi.org/10.3390/app132312697
APA StyleQin, J., Yang, D., & Zhang, W. (2023). A Pork Price Prediction Model Based on a Combined Sparrow Search Algorithm and Classification and Regression Trees Model. Applied Sciences, 13(23), 12697. https://doi.org/10.3390/app132312697

