Abstract
A sensitive analysis of CO2 capture from a coal-fired power plant of 600 MW with membrane technology based on post-combustion process is demonstrated. This study aimed to determine the influence of the membrane materials used (e.g., CO2 permeability was considered at 300, 1000, and 3000 GPU) on coal-fired power plant performance by investigating various parameters, such as the membrane number of stages, membrane surface area, and compressors’ pressure. The membrane surface area required varied from 200,000 to 800,000 m2 to procure no less than 99% purity. The total power plant efficiency was reduced by different values after integrating membrane CO2-capture technology based on the process design; nevertheless, the efficiency is profitable by around 13.5% when three membrane stages were harnessed instead of a two-stage configuration. Consequently, the levelized cost of energy (LCOE) decreased from 157 EUR/MWh (two stages of membrane) to 134 EUR/MWh (three stages of membrane).
1. Introduction
1.1. Background
The control of anthropogenic carbon dioxide releases has drawn considerable interest from academia and manufacturers in recent years due to the growing apprehension about global climate change. Nowadays, the amount of carbon dioxide emissions has risen to 400 ppm in the atmosphere, which is considered a 30% rise in contrast to 1958 [1,2]. In 2015, the Intergovernmental Panel on Climate Change (IPCC) suggested a new proposal for emissions mitigation which was approved by several countries at the 21st Conference in Paris [3]. Carbon capture and utilization and storage (CCUS) has already been researched as a successful choice to reduce greenhouse emissions, where the major uses of carbon dioxide removal can be at large-scale CO2-emission sources, typically coal. However, 30% of overall carbon dioxide emissions are produced from energy production by coal [4,5].
Among different carbon-capture processes, post-combustion CO2 recovery is believed to be the most effective and flexible technology to be integrated with coal power plants without creating crucial retrofitting [6,7]. Many separation technologies can be integrated to mitigate CO2 contents from flue gas streams, such as chemical absorption, physical absorption, physical adsorption, and membranes [8,9,10,11,12]. Chemical absorption technology is considered to be the most favorable process because of its ability to capture 90% of CO2 from a high flue gas rate with large concentrations of no less than 99%. High thermal energy requirements and climate influence probabilities in terms of solvent discharge and degradation are the major drawbacks of the technology [13,14].
The membrane gas separation process, which is investigated in the present article, is believed to be an applicable and optimistic method for carbon dioxide reduction that can compete with the conventional CO2 separation processes regarding energy penalties and price [15,16,17]. Membrane technology is appealing for CO2 capture due to its features such as its simple structure, clean energy, and environmentally friendly nature [18].
The development of highly CO2-selective, extremely permeable membranes has been the main goal of research into the prospect of CO2 removal by membranes. Effective CO2-selective membranes have been recorded, some of which are manufactured on a large scale [19,20,21].
1.2. Study Progress
The membrane gas-capture process has been examined for several separation purposes, such as air separation, hydrogen purification, and carbon-capture methods. For the membrane CO2 removal process, several membrane materials have been studied and enhanced to meet carbon dioxide separation standards, like molecular sieves, fixed-site carriers (FSC), inorganic, and polymeric membranes [22]. The materials must be prepared and designed to be harnessed for a particular CO2 removal process under any conditions. The essential properties of any membrane material are defined in terms of its mechanical durability, as well as its chemical and thermal stability, in addition to its resistance against impurities such as SO2, NOx, fly ash, etc. Consequently, for a specific CO2-capture process, the selection of the membrane materials depends on these properties and operating conditions [20,23]. Membranes should have an effective selectivity and high CO2 permeability for the membrane CO2-capture process to be compatible with the chemical absorption process. For most polymeric membranes, “the Robeson upper-bound”, is a trade-off between permeability and selectivity [24]. Due to significant advancements in membrane performance since the original upper limit was established in the 1950s, the updated upper bound has an improved bound [25]. Up to the present, permeability and selectivity for different materials have been studied and considered the main features for selecting membrane materials for carbon dioxide recovery; different articles have studied membrane materials with a high permeability, as can be found in references [26,27]. Sandru et al. (2010) investigated various membrane layers at different operating conditions to examine their influence on membrane performance to recover CO2 from different streams in terms of permeability and selectivity. The author found that improving the membrane material with a higher CO2 permeable layer helped to increase the CO2 recovery rate with a higher purity. Enhancing the membrane permeability and selectivity are the main challenges to study for a more efficient CO2 separation process. However, polymeric materials are the most mature materials harnessed for CO2 removal [28,29].
The pressure difference across the membrane module is the mass transport driving force of a carbon-capture process. In the case of flue gas flows at atmospheric pressure, improving the pressure difference involves a compressor before the membrane unit, a vacuum pump to extract flue gas stream on the permeate side, or both for the membrane system to compensate for the low CO2 composition in the flue gas generated from a CFPP [30,31,32]. To compete with chemical absorption utilization, various membrane systems in post-combustion with different stages were studied to reduce the total cost, which is fundamentally caused by electrical energy demands and the membrane size [33,34,35,36,37].
Qinghua et al. (2022) researched the effect of the compression ratio across the membrane on energy consumption with a flue gas flow of 18.7 kmol/s. The cost and capture rate of the process were estimated by changing several configurations with different indicators, such as the pressure difference across the membrane unit and membrane surface. The authors declared that an increasing pressure ratio helped to raise the energy consumption and the investment and operating costs for the process. Despite the fact that the energy requirements could be decreased by a suitable membrane configuration, an extensive economic assessment of the considered process was not accomplished.
Shao et al. (2013) discussed a membrane configuration of two units integrated into a conventional coal-fired power plant (CFPP) for carbon dioxide emissions reduction. Different compressors and vacuum pumps, located on the permeate and retentate sides, have been evaluated for their value in determining the optimal pressure difference around the membrane. Regarding the author’s declaration, the first membrane area has the most impact on the overall price. However, for the considered system, the paper results demonstrated that the membrane system is more economically efficient than pressure swing adsorption and MEA absorption for the integration of carbon-capture technologies into a CFPP. The economic benefits or drawbacks related to the system had not been precisely determined.
Huanghe et al. (2023) studied two stages of membrane in a process at different CO2 permeance and CO2/N2 selectivity to obtain a 90% CO2 capture rate with more than 95% purity for coal-fired power plants. A sensitive analysis of operating pressures and membrane performance with a highly CO2-selective membrane (CO2/N2 selectivity >300) has been conducted to assess the membrane area and fractional energy. A feed gas of 117,745 kmol/h that includes 12.46% CO2, 14.97% H2O vapor, and 72.57% N2 was investigated in this paper. The authors revealed that increasing the membrane CO2 permeability leads to reducing the total membrane area for a separation process, therefore mitigating the CO2 capture costs. In the Huanghe proposal, the effect of membrane selectivity on economic evaluation has been elucidated.
Javad et al. (2021) investigated different designs and operating parameters and their influence on the membrane techno-economic performance with the separation goal of a 90% CO2 capture rate and 95% CO2 purity. The authors declared that increasing the first compressor pressure leads to reducing the membrane surface area notably, despite the power raises due to the extra power consumed by the compressors. Another particular outcome was released by the authors that enhancing membrane selectivity is not necessarily a strategy to reduce costs. Conversely, a larger selectivity value reduces the system’s specific energy, which is crucial for the pliable operation of integration membrane CO2 separation. A sensitive analysis regarding the discount payback period and CO2 purity effect on total power consumption has not been presented though.
Chiwaye et al. (2021) conducted an optimization study for the carbon dioxide recovery process by utilizing an N2-selective, CO2-selective membrane, and N2–CO2 hybrid system. A feed specification of 80,356 kmol/h with 13.5% CO2, 68.9% N2, 15.2% H2O, and 2.4% O2 resulting from a CFPP with 550 MW power generation was examined. The author’s results revealed that harnessing three stages of membrane instead of two at a particular CO2 recovery rate and purity is more beneficial regarding the cost related to the membrane CO2 removal process. Despite the full investigation of the economic and technical results, a sensitive examination of economic indicators, such as discount payback period and profitability index has not been investigated. In addition, the analysis of the energy consumption required to capture 1 kg of CO2 was not presented.
All the referenced authors demonstrated the major parameters that influence any membrane CO2-capture system and should be optimized to set the optimum technical and economical outcomes.
1.3. Purpose and Novelty of the Current Paper
The process design, operating parameters, cost assessment, and system aims (efficiency and purity) studied in the previous papers revealed an incomplete demonstration of membranes’ possibility to be integrated with a particular application. Therefore, in this study, a systematic comparison of three different membrane designs with several CO2 permeabilities and operation parameters for the membrane technology was conducted to present a complete realization of the economic and technical results for the considered power plant (600 MW) that uses lignite coal as fuel. The current article aims to set the optimum membrane process configuration for at least 99% CO2 purity and 90% efficiency with the lowest LCOE obtained. By the process simulation, different cases were analyzed based on the effect of membrane number of stages, membrane surface area, and feed compression utilized to analyze their impact on the electrical energy requirements and membrane system performance. For a specific membrane process, high power consumption is the main obstruction; therefore, in the current paper, multi-stage membrane designs with several variables were introduced to improve and decrease the power required for the auxiliaries, thus reducing the total cost.
Numerous detailed technical and economic factors have been investigated in this article, such as SPECCA and LCOE, CO2 emissions factor, etc., to present a fully comprehensive analysis compared with other research papers published until now and to provide a wide understanding regarding CO2-capture technologies based on membranes. This research also evaluates the impact of different CO2 permeabilities (300, 1000, 3000 GPU) for post-combustion CO2 capture used in fuel-based supercritical power generation. In the end, the optimal design obtained based on the separation requirements and economic assessment was compared with different power plants’ integrated membrane systems published in articles to present the features of the results achieved.
2. Membrane Gas Separation Standards
The variance of pressure across the membrane stage and/or CO2 concentration difference is the driving force of gas-particle transport via any membrane unit. Several transport techniques are ruling in all membrane material kinds like solution diffusion, molecular sieving, and facilitated transport [38,39]. The solution diffusion technique is the mature technique to characterize gas transport via polymeric membranes in which the first law of Fick is used to determine the gas flow as in the next formula [40].
where represents the gas flow via membrane for component , in (m3(STP)/(m2·h)); demonstrates the diffusion coefficient which indicates how long a component needs to pass via the membrane; and illustrates the driving force.
The gas solubility, for a typical process, is not based on concentricity which depends on Henry’s law [41] in Equation (2).
represents a gas solubility in a specific solvent (mole); is the law constant (mole/bar); and is the gas partial pressure (bar).
Consequently, the gas flow () is determined regarding the next formula.
demonstrates the component’s permeability (m3(STP)m/(m2·h·bar)); shows the thickness of the membrane (m); and are the low- and high-pressure parts (bar); is a component mole fraction on feed stream; and the mole fraction of that component in the permeate stream.
In facilitated transport, the component flow that is defined as the aggregate of solution-diffusion and carrier-mediated diffusion can be described as follows [41].
represents the diffusion coefficient of Fickian diffusion; while shows a carrier-mediated diffusion. In the Memfo group at NTNU, fixed-site carrier membranes of polyvinyl amine (PVAm) material were improved where the carrier is connected with a polymer matrix chemically. Figure 1 below shows a CO2 separation scheme for the facilitated transport technique. The figure is presented to demonstrate the CO2 transfer technique through the membrane stage. However, the solution diffusion coefficient is improved with higher flux temperatures. Thus, 50 °C would be an effective temperature to be assumed [42].
Figure 1.
The demonstration of CO2 transfers via polyvinyl amine based on a fixed-site carrier membrane [42].
3. Membrane Mathematical Model
Polymer membranes are the main series to recover carbon dioxide from flue gas streams, where CO2 is separated through the solution diffusion technique due to specific advantages such as the simplicity of their productivity and asymmetrical structure that assists in setting the membrane for large-scale uses. The solution-diffusion mechanism relies on the membrane’s gas solubility and the diffusivity of the same gas via the membrane [43,44,45]. As a concept for the solution-diffusion technique, increasing the permeability of material represents a reduction in material selectivity, which can be classified as a drawback of this mechanism [46]. Different mathematical models have been extensively researched regarding solution-diffusion techniques based on gas separation membranes.
The first mathematical model for membrane binary gas mixture separation was researched by Weller and Steiner [47]. Habgood et al. [48,49] suggested and optimized an appropriate sample to separate various components and present a “shooting method” to settle it. To optimize the solution approach, which can be modeled at the high-stage cut, Coker et al. [50] split the entire membrane and divided it into several infinitesimals. In the current paper, based on the prior article, the membrane unit utilizes a counter-current flow pattern as illustrated in Figure 2. The permeability of component can be computed according to Equation (3).
Figure 2.
Schematic diagram of counter-current flow membrane module [50].
The proposed membrane model has the following considerations:
- Pressure drop is assumed negligible [51,52];
- Isothermal is the operation temperature [53];
- No concentration polarization [52].
4. Process Description
The selection of an appropriate membrane material is based on the feed flue stream main indicators (especially pressure and temperature) and its characteristics (e.g., CO2, NOx, and SOx). For the process design, the membrane method is applied after a pre-treatment system such as flue gas desulphurization (FGD) and DeNOx to remove the harmful gases (acid) due to the damage it may cause to the recovery operation [54]. Even though membrane technology exhibits a high energy efficiency and lower cost choice to remove carbon dioxide from flue gases, the limited implementations of the technology are the major challenge. Nevertheless, multi-stage designs and recycle flow utilization are substantially required to obtain a high CO2 recovery rate with high purity. In CFPP, the flue gas generated mainly has a low CO2 concentration and low pressure; therefore, the use of compression and/or vacuum pump units is fundamental to increasing the driving force for carbon dioxide transfer [55,56,57]. Table 1 below shows the lignite fuel features and contents, where the low heating value for the coal considered is 28,141 kJ/kg.
Table 1.
The fuel-utilized contents [58].
Three various membrane process configurations have been prepared for the current article to obtain the minimum energy needed for a 90% carbon dioxide recovery rate and 99% purity. An elevated CO2 purity is required for different industries’ utilization [12]. It is widely accepted that the compressors and vacuum pumps’ power required with membrane area are the essential indicators influencing the capture rate and process total cost. As a comprehensive concept for the membrane process, the purity of the carbon dioxide captured essentially relies on the poor membrane area. The polyacrylamide polymer was integrated with an enzyme called CA in a research project (CO2 hybrid project) examined in 2020 [59]; this material was selected for the current paper due to specific advantages such as its characteristic of high permeability and selectivity, in addition to its availability in the market. The minor components, such as H2S and SO2, have an effect on membrane materials which has been addressed by Luis et al. [60]; the authors declared that these compounds may influence the material of plasticization and aging, which limits the membrane process performance and reduces its lifetime. However, five years is the efficient working period for the membrane material, and reparations must be considered after that duration [61,62]. CHEMCAD model 8.1 is the simulation platform harnessed to investigate all the operations in the present paper. Table 2 demonstrates the prime indicators of coal power plants assumed.
Table 2.
Coal power plant prime parameters [58].
The membrane configurations integrated with the CFPP used for the present paper were ordered as three cases; in each case, various variables have been simulated (such as membrane surface area, compression ratio, … etc.) to achieve the prime goal of the research (high efficiency and purity of CO2 captured with lowest cost). Based on the proposal of Shao et al. (2013) [34], we investigated different values regarding the first membrane area to mitigate the total price to demonstrate an economically efficient membrane process design. The considered cases for the current paper with the schemes are presented below, check Figure 3:
Figure 3.
The schematic diagram of each case considered.
- Case 1: One stage of a membrane with compression and vacuum pump units;
- Case 2: Two stages of a membrane with a compression unit before each membrane module;
- Case 3: Three stages of a membrane with several compression units.
For each case assumed, the 80,460 kmol/h of flue gas produced from the CFPP was introduced into units of water and impurity elimination before the membrane system. In the membrane system, flue gas was first introduced in a compression unit with a specific value to enhance the driving force for carbon dioxide recovery. Then, the compressed flow passed through a heat exchanger with an out-temperature of 50 °C, subsequently introduced into the membrane stage.
A vacuum pump was used in Case 1 to boost the capture rate by increasing the driving force across the membrane [34]. For the two-membrane-stages case, the second membrane module was harnessed to treat the flow permeated from the first membrane module after integrating a compression unit to improve the second module’s efficiency. According to Zhao et al. (2010), a recirculated stream was considered from the retention stream of the second stage to increase the efficiency of the capture process [63]. The main reason for integrating a third membrane stage was to examine its impact on reducing the process power consumption at the same CO2 removal efficiency and purity.
Furthermore, an elevated compressor pressure (assumed to be 70 bar) was used in each case to compress the carbon dioxide removed from the flue gas and prepare it for the next step (storage or direct use). After that compression unit, a heat exchanger unit is recommended to mitigate the elevated temperature resulting from the high-pressure compressor [52]. The required power needed for the membrane auxiliaries was provided by the CFPP.
The substantial factors of the membrane stages and the variables utilized are presented in Table 3.
Table 3.
Prime factors of membrane module harnessed.
5. Economical Assessment
The research studied several variables, such as first compressor pressure, first membrane surface, second compressor pressure, second membrane surface, third compressor pressure, and third membrane surface values, see Table 3, in all considered cases to evaluate the economic variation for achieving a 90% carbon removal efficiency and a minimum of 99% purity with the lowest electricity demand.
The following mathematical problems were employed to compute the fundamental economic standards.
Total power needed to capture carbon dioxide, respecting the formula:
where is the total power of the accessories (like compression components) of membrane operation used (kW).
, in EUR/kWh, can be defined regarding Equation (6) [64]:
refers to the overall electricity production of CFPP, in kWh; represents capital expenditure (EUR), while indicates the operational expenditure of the project, (EUR).
, in MJ/kg, for the membrane was calculated as the next formulation [61]:
where and , in kg/kWh, demonstrate the total carbon dioxide released by the CFPP with and without the use of CCS.
CO2 removal price (), in EUR/t, is computed regarding the with and without the capture process as the following equation [65]:
presents the quantity of carbon dioxide removed through the capture process, in t/kWh.
In another way, CO2 avoided price (), in EUR/t, is determined respecting the CFPP price with and without carbon-capture technologies and CO2 released for both cases, Equation (10) below shows that relation [65]:
The next prices identified in Table 4 were presented to determine the cost-effectiveness of CFPP, where the work duration is 75% of the overall hours per year (8760) which is 6570 h/y.
Table 4.
Specific factors price.
To declare whether the current project is gainful from the economic belief, the subsequent formulas were harnessed to determine the financial factors [68].
Net present value (), in EUR, was computed respecting Equation (10):
where presents the real income in a year , in EUR/year;
substitution cost for a year, in EUR/year;
reimbursement loan for a year, in EUR/year;
true investment for a year, in EUR/year;
recoup average.
The internal rate of return () was calculated respecting the next formula:
As long as for an exploitation plan,
The next equation demonstrates the account of the discount payback period (), in years, as follows:
Equation (13) below is considered to examine the profitability of the present project and to set the project as functional if the value of is more than one.
in which illustrates the recoup investment, in EUR.
6. Results and Discussions
The article’s purpose is to reach a 90% carbon removal efficiency and purity of 99%, in addition to the lowest rate of electric power required. Three configurations have been discussed regarding the number of membrane modules harnessed with various auxiliary component values and different membrane surfaces to reach that goal. Each process design has been presented separately in detail to illustrate the performance of the proposed configuration with different variables.
Prior studies have focused on analyzing the membrane technology improvements based on CO2/N2 separation from a gas stream, a technical investigation [33,37,69,70]. However, the results obtained from the current research provided an inclusive realization of how different variables and designs affect the techno-economic analysis of the proposed technology.
All the following figures were demonstrated to show how the membrane performance varied based on the different variations simulated. The results showed a series of connections between carbon-capture efficiency and electric energy requirements, which were discussed in detail further. Each case was investigated separately (technically and economically) and then a comparison of the optimum results obtained was accomplished.
6.1. One-Membrane Stage Design Technical Analysis
One membrane unit was used with a compressor before the membrane and a vacuum in the permeate path of the flue gas. Different pressures were assumed for the first compressor to assay the membrane capture performance with a vacuum pump utilization of 0.25 bar (optimized); the simulation showed an elevated capture rate with the increase in pressure. On the other hand, the amount of electricity required was expanded due to the increase in CO2 removal. That outcome was somewhere close to the declaration of Qinghua et al. (2022) [33]. Meanwhile, an enlarged membrane area (200,000–800,000 m2) provided a CO2 capture rate that was enormously excess with higher power demands. The target of reaching a 90% removal rate was attained at almost 4.4 bar and 400,000 m2 of the membrane surface. In terms of CO2 clarity, the highest value gained at this amount of pressure was around 73%, which is completely poor. Figure 4 demonstrates the optimum result of using a single membrane stage at 3000 GPU in terms of the main contents in each process side, CO2 purity, CO2 captured stream, and power consumption.
Figure 4.
One stage of membrane with main results to obtain 90% recovery.
Figure 5a–d were illustrated to clarify the membrane single-stage performance in the current study based on several varied parameters.
Figure 5.
(a) The variation in CO2 capture rate and purity regarding different first membrane surface. (b) CO2 efficiency regarding membrane surface and compressor pressure for the single membrane stage. (c) Compressor pressure and membrane size influence on CO2 capture purity for the single membrane stage. (d) Power demand regarding different compressor pressures and membrane surfaces for the single membrane stage.
Figure 5a below represents the first membrane surface effect on the CO2 recovery rate and purity of the same membrane, where enlarging the membrane area showed a reduction in the purity of carbon dioxide and an increase in the capture rate due to the greater amount of CO2 stream that went through the membrane unit, in addition to N2 molecules that passed together with the stream, which produced a greater capture efficiency and less carbon dioxide purity at the same time. Thus, adding more membrane units is highly recommended to achieve both a high capture efficiency and purity.
The membrane surface area impact on carbon-capture rate in different feed pressure values is demonstrated in Figure 5b. The figure presents that capture efficiency increases permanently with higher compressor values, reaching 100% where all the flue gas introduced passes via the membrane. The increase in membrane size helped to boost the recovery rate enormously since the stream molecules go through larger surfaces, reaching an efficiency of 100% at 600,000 m2.
The effect of the feed compressor on CO2 captured purity in several membrane surface areas is exhibited in Figure 5c. Higher pressure and surface area lead to pushing nitrogen and other molecules with the carbon dioxide, which results in a lower purity of CO2 recovered. As clearly shown in the figure, the top purity reached (82%) was at 3 bar, 200,000 m2 of compressor pressure, and membrane area, respectively. Due to the large surface area used for one stage, the configuration is not appropriate to obtain a high purity of CO2.
Figure 5d below presents the relationship between compressor and electric power demand regarding several membrane areas. Power consumption lines directly escalate with higher compressor pressures due to the huge energy demand to achieve that amount of pressure. The increase in the energy required at higher membrane surface values can be explained by the greater carbon dioxide stream captured with larger surfaces, which requires more electricity to compress it at 70 bar. In this case, the power required to reach 90% capture efficiency was 239 MW at a 4.4 bar compressor pressure.
6.2. Two-Membrane Stages Design Technical Analysis
Two membrane units were designed to overcome the low results in carbon dioxide purity by introducing a low surface for the second membrane unit. For Case 2, two compression units were utilized before each membrane without vacuum pump utilization. After introducing the flue gas into the process at different compressor pressures (3–8 bar) and first membrane surface values, the recovery of carbon dioxide increased with the increase in these parameters, as long as the electricity demand for the process continued. The second compressor and membrane area were considered 2–6 bar and 80,000 m2, respectively. The results showed that a point of 90% removal efficiency with 99% purity was reached at 7.3 and 2 bar of pressure in the first and second compressors; and 800,000 m2 of the first membrane surface. At this point, the power demand was around 340 MW, which represents 57% of the total CFPP capacity. Figure 6 clarifies the optimum results of using two membrane stages in terms of the main contents of each process side, CO2 purity, CO2 captured stream, and compressors’ power consumption.
Figure 6.
Two stages of membrane with main results of obtaining a 90% recovery and 99% purity.
The main purpose of presenting Figure 7a–c was to simplify how the feed and second compressor directly influence the CO2 removal process, purity, and total power consumption.
Figure 7.
(a) First compressor influence on CO2 capture rate respecting second compressor at the two units of membrane. (b) First and second compressor impact on carbon dioxide purity at the two units of membrane. (c) First and second compressors effect on total energy consumption at the two units of membrane.
Utilization of the membrane’s second unit helped to increase the recovery rate of CO2, as shown in Figure 7a. As observed, a greater first compressor pressure means more flue gas goes through the membrane, which clarifies the vast increase in carbon dioxide removal rate at a higher CP1. The recirculated stream from the second membrane assisted in reducing carbon dioxide exits from the retentate side, where that stream goes back and integrates with the essential flue, which highly increased the removal efficiency, as demonstrated by the raised second compressor value of 2 to 4 bar. The other parameters harnessed for the figure were 800,000 and 80,000 m2 of the first and second membrane surfaces, each in order.
Figure 7b demonstrates CO2 variation based on the first and second compressors. Increasing the first compressor led to a greater concentration of carbon dioxide removed due to the large stream passing via the first membrane, which increases the amount of CO2 reaching the second membrane module. The head point shown at 2 bar of CP2 occurred because low nitrogen molecules passed with carbon dioxide. A purity of 99% can be realized at 7 and 8 bar of the first compressors. The other parameters utilized for the figure were 800,000 and 80,000 m2 of the first and second membrane surface, respectively.
Figure 7c below illustrates the considerable influence of first compressor on the total electrical power required for the capture process. The direct decrease in power consumed at 8 bar of first compressor pressure from 2 to 4 bar CP2 is related to the increase in second membrane efficiency, which led to a reduction in the flue stream back from the retentate to the first compressor. Therefore, the energy needed for the first membrane was decreased. At 3 and 5 bar of the first compressor, the poor effect of increasing CP2 on electricity required can be observed, which may be interpreted as the low flue gas flow passing through the first compressor. The other indicators utilized were the same as the previous figure.
6.3. Three Membrane Stages Design Technical Analysis
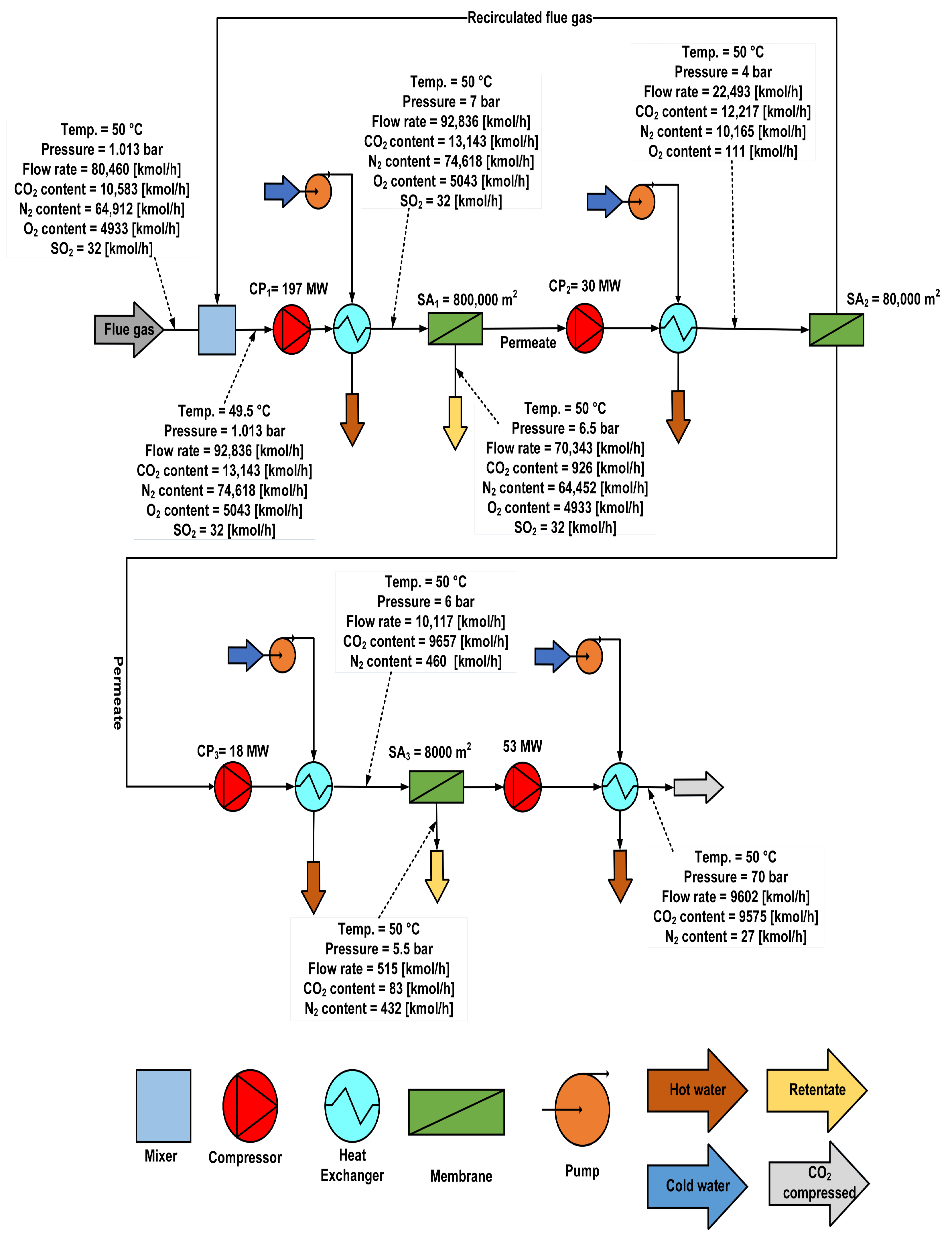
To seek a technical solution for reducing power demands, which means decreasing the total cost of the process, one more unit was added to the two stages of the membrane, forming a configuration of three membrane units with a compressor before every unit, see Figure 3, Case 3. Different membrane surfaces for the third stage were examined to gain at least 99% CO2 purity. The phase where the paper goal was achieved was at 7 bar of the first compressor and 4 bar of the second one. About 298 MW of power was demanded at this optimal point. Figure 8 demonstrates the optimum results of using three membrane stages in terms of the main contents in each process side, CO2 removal rate, CO2 captured stream, and compressors’ power-consumption requirements.
Figure 8.
Three stages of membrane with main results to obtain a 90% recovery and 99% purity (optimal).
Utilization of a compressor before the third membrane stage affected the membrane process performance in terms of CO2 recovery and power requirements, where Figure 9a–d show that effect separately.
Figure 9.
(a) Carbon dioxide capture rate variations regarding several CP1 and CP3 at the three units of membrane. (b) The third compressor effect on electricity demand regarding numerous first compressor pressure values at the three units of membrane. (c) The third membrane surface influence on CO2 purity at several CP1. (d) The first membrane surface influence on CO2 recovery rate at various CP1.
Figure 9a below illustrates the third compressor’s effect on the process’s efficiency concerning the first compressor. The impact of CP3 on efficiency expanded clearly at higher first compressor pressures (7 and 8 bar) due to the major flue gas stream arriving at the third compressor at elevated CP1. The figure also demonstrates the importance of using a compressor before the third membrane to reduce the CO2 flow exiting from the membrane by increasing the driving force around that membrane. The parameters simulated for this figure were at MSA1, MSA2, MSA3, CP2 of 800,000; 80,000; 8000 m2, and 4 bar, respectively.
Figure 9b presents the influence of increasing CP3 on total electric power demand for the capture method by examining different first compressor pressures. It is widely obvious that raising the third compressor value led to a reasonable increase in energy consumption because the elevated flue stream reached the carbon dioxide compression station, which helped to boost the electricity needed for pushing that stream. The parameters used for the current figure were like the last figure’s parameters.
Harnessing a higher surface area for the third membrane module allowed N2 molecules to go via the membrane unit along with CO2, which constantly reduced the concentration of carbon dioxide recovered. Raising the first compressor pressure value showed a remarkable boost in CO2 purity at different MSA3 due to the raise of flue gas captured and moved toward the third membrane unit, where Figure 9c presents the main CO2 purity variation at different MSA3.
The impact of first membrane surface was presented in Figure 9d below regarding different first compressor pressures, where the figure demonstrates the highly influential effect of increasing first membrane size on the carbon-capture rate. Enlarging the MSA1 from 200,000 to 800,000 m2 guided to almost 33% increase in the carbon dioxide removal rate at 8 bar of CP1 due to the great amount of CO2 steam that went through the membrane at larger surfaces. On the other hand, boosting the pressure in the first compressor helped push the CO2 flow through the membrane which increased the recovery rate. The point where a 90% carbon removal rate was achieved at 7 bar and 800,000 m2 of first compressor pressure and membrane surface, respectively. The other parameters used for the figure were the same used for optimum outcomes presented in Figure 9a.
6.4. Sensitive Analysis of Membrane Multi Stages’ Effect on CO2 Purity
The main goal of the paper was to obtain 99% purity with a minimum power demand, which was achieved only at the three-membrane utilization; therefore, increasing the membrane stages granted the advantage of raising the purity of CO2 recovered. The simulations revealed that two-stage configuration is an efficient process for projects with 95% purity demands. Figure 10 below represents the variation in purity at the membrane with three stages regarding the first compressor effect. The first membrane surface used in the figure was 800,000 m2; the second and third compressors’ pressures utilized were 4 and 6 bar, respectively.
Figure 10.
Different CO2 purity results regarding the three considered membranes.
6.5. Effect of CO2 Permeance on Membrane Process Performance
In the current paper, three different permeabilities (300, 1000, 3000 GPU) were studied to demonstrate the main influence of CO2 permeance on the membrane CO2 capture process. The impact of CO2 permeability was analyzed for all cases assumed based on process power consumption, CO2 capture efficiency and purity.
To present part of Case 1 (one membrane unit) results obtained through different CO2 permeabilities, Table 5 declares particular parameters to reveal the capture process achievement at different CO2 permeabilities. It is comprehensible that increasing the permeability of CO2 helped to increase the carbon dioxide efficiency and purity by around 63% and 26%, respectively, with lower power consumption at 3 bar; 400,000 m2 of CP1 and MSA1, respectively.
Table 5.
Different results of particular indicators for Case 1 at three permeabilities.
At 80,000 m2 of second membrane surface and 4 bar CP2, Table 6 exhibits certain optimal outcomes of Case 2 designed based on the analyzed CO2 permeabilities, where the CO2 capture rate variations of different compressor values regarding 300, 1000, and 3000 GPU are visibly shown. In contrast to Table 5, a greater CO2 purity was obtained at all the pressures, surfaces, and permeabilities assumed due to the usage of another membrane module with a lower surface area. The parameters presented below were selected only to demonstrate their impact on membrane performance.
Table 6.
Different results of particular indicators for Case 2 at three permeabilities.
Table 7 presents the best scores of 300, 1000, and 3000 GPU of CO2 permeability for the same parameters assumed in Table 5 and Table 6, in addition to 6 bar CP3 and 8000 m2 MSA3 for Case 3 considered. The central object of the present research was obtained in this case where the carbon dioxide captured purity was 99.7% with almost 298 MW of electric energy requested, besides more than a 90% CO2 removal rate: these results were achieved at 3000 GPU.
Table 7.
Different results of particular indicators for Case 3 at three permeabilities.
The results obtained from Table 5, Table 6 and Table 7 show that improving membrane material with a higher CO2 permeance helps to increase the affinity of that material toward CO2 molecules, which increases the gas content absorbed via the membrane unit in enormous quantities; therefore, a higher CO2 removal rate is obtained, see Figure 11a. On the other hand, the power consumption requirements for the membrane system showed a small increase with a high membrane permeability of CO2, see Figure 11b. However, the figures demonstrate the significance of using a membrane material of high permeability to raise the efficiency of CO2 removal with pretty much the same consumption of electricity. The figures were produced at three membrane stages (Case 3).
Figure 11.
(a) CO2 removal efficiency of different permeabilities regarding various CP1. (b) The electric energy required for different permeabilities regarding different CP1.
6.6. Effect of Higher CO2 Purity Necessity on Total Power Consumption
The simulation showed that increasing CO2 purity produced a raise in the total electric energy requirements because of the high pressure needed from the first compressor to increase the purity. Improving the membrane material with a higher CO2 permeability enhanced the reduction in power consumption at the same CO2 purity. Figure 12 below represents the variation in power consumption values for a higher CO2 purity at various carbon dioxide permeabilities, where the third membrane surface was 8000 m2 for all CO2 permeabilities analyzed.
Figure 12.
CO2 purity impact on power consumption at different CO2 permeabilities.
6.7. Comparison between the Optimum Results Obtained from Each Case Simulated
As previously presented, the permeability of 3000 GPU is much more technically efficient concerning the efficiency and purity of CO2 recovered; therefore, Table 8 demonstrates a contrast of the optimum points of the current paper (90% CO2 removal rate with 99% purity) regarding the different parameters that were considered (MSA1, CP1,2). It was reported that the CO2 recovered concentration must exceed 60% from the first membrane stage to be eligible for high gas separation purity (99%) [69], which was achieved in the current paper by more than 70%. It is clearly shown that the elevated CO2 recovered purity required for the present paper (99%) can be obtained efficiently by integrating three instead of two membrane stages where lower electrical power was achieved. Thus, the results of Case 3 demonstrated below are considered the optimum among all the cases simulated to remove 90% of CO2 with a 99% concentration. In Table 8 below, (n.a.) is an abbreviation of ‘not available’.
Table 8.
A comparison of the optimum three cases assumed results.
6.8. Techno-Economic Assessment of Each Case’s Optimum Results
In terms of economic evaluation, Table 9 and Table 10 demonstrate specific technical and economic parameters of each case based on the optimal indicators exhibited in Table 8 above.
Table 9.
The estimated and economic indicators of the CFPP with different configurations of membrane technology.
Table 10.
The specific economic indicators of CFPP with different membrane configurations.
Concerning the economic evaluation of the different cases in Table 9 above, a single stage has the best result in terms of LCOE, CO2 avoided, and captured cost. Increasing the number of membrane stages to three raised the LCOE by around 23% due to the larger membrane surfaces used and the energy consumption required. Utilizing three stages instead of two to obtain 99% purity of CO2 helped to reduce most of the economic parameters due to the lower electric energy needed to capture 90% of the carbon dioxide content.
The net present value was reduced by integrating three stages instead of one stage by about 30%, where two stages have the lowest value of NPV. Regarding the profitability factor, three stages of membrane have more profitability than two stages, around 11%, because of the lower energy required for Case 3. However, one stage of membrane was the most profitable case compared to the others.
Figure 13 below shows the accumulated cash flow of different membrane schemes integrated into the coal power plant throughout its duration (25 years). After almost 8 years, the investment cost will be recovered in the case of a single stage. Integrating three stages decreased the period of investment recovery by approximately 13% compared with using two membrane stages.
Figure 13.
Discount payback period regarding the three cases of accumulated cash flow.
Figure 14 below demonstrates the effect of CAPEX, fuel, and other various indicators’ price on the levelized cost of electricity at CFPP with the integration of the third case of the membrane scheme. The impact of the CAPEX and plant capacity factors is distinguished on the LCOE, where LCOE differed from almost 124 to 143 EUR/MWh by modification of the CAPEX price +/−10%.
Figure 14.
Influence of different factors on LCOE.
6.9. Comparison between Our Optimum Results with Others from the Literature
To demonstrate a clear perception of our optimum outputs obtained from Case 3 (see Table 8) simulated in the CHEMCAD program with a membrane, Table 11 exhibits a clear comparison between our optimal outcomes and different results from the literature that have already been researched and published in terms of technical and economical estimation.
Table 11.
The comparison of our optimum results with literature concerning various indicators.
The optimal outcomes obtained from the current paper have been validated by comparing them with other results found in the literature. The usage of different gas flow, CO2 concentration, CO2 permeability, and number of membrane units leads to achieving various membrane executions for the current study compared with other papers’ results. In the reference paper [69], the CO2 capture cost is less than ours due to the low carbon dioxide removal rate achieved (80.3%) by the author, which decreased the total power requirement. The author in [70] captured 96.5% CO2 content with a concentration of almost 90%, the low purity obtained helped to reduce CO2 capture cost, whereas a higher purity requires more power consumption, see Figure 12. The utilization of high CO2 permeance in our simulation enhanced the results compared with the author’s results in [71], where 197 EUR/tCO2 of CO2 avoided the costs gained, which is almost 52% higher than our outcome.
7. Conclusions
This paper discussed a methodology that offers standards for the evaluation, optimum results, and appropriate configuration for the CO2 capture process based on membrane technology. Primarily, a parametric assessment was imposed for different parameters of different process designs for techno-economic assessment of post-combustion CO2 removal from a CFPP.
Different CO2 permeabilities have been examined with several operating variables to reach a minimum power consumption of 99% CO2 concentration captured with a 90% recovery rate.
The target of a 90% capture rate was reached in the case of using one single unit (Case 1). Nevertheless, the clarity of the gas captured was modest where one stage was harnessed where the top purity achieved was 77% at any variable simulated. The results showed that increasing the pressure difference across the membrane stage leads to a reduction in the membrane area constantly, therefore decreasing the total annual cost. Integration of a single membrane stage can be considered sufficient for projects with low CO2 purity requirements. It was found that the single-stage membrane system must be further integrated with another membrane unit or with another separation system to increase the CO2 capture concentration.
The proposed design of two stages was observed to be non-economically convenient for a system of 99% CO2 purity, due to the high energy consumption (340 MW) that increases the capture cost. Integrating three units of membranes helped the whole process to gain 90, and 99% rates of efficiency and purity with around 12% lower power than the usage of two stages. The recirculated flue stream from the second membrane reduced the CO2 stream released to the atmosphere, where that structure improved the process with a high CO2 recovery rate and purity.
It is recommended to use a CO2-capture membrane system with efficient materials in large-scale power plants due to the high CO2 permeability that enhances the recovery process, where an 87% increase in recovery rate when 3000 GPU was used instead of a permeable material of 300 GPU. In addition, the power required for the membrane system was reduced by improved material usage. A membrane material with high CO2/N2 selectivity is particularly recommended in a project with extreme CO2 purity requirements.
In terms of economical assessment, the single stage is the most efficient case due to the low electrical energy required; nevertheless, poor CO2 purity provided by this case which diverted it into an undesirable design in such processes with high CO2 purity requirements. The membrane process design with three stages can save around 17% and 15% in CO2 capture cost and LCOE, respectively. Ultimately, three stages of membrane showed more accepted results regarding economic and technical parameters, and this case could be more profitable and beneficial when the CO2 tax exceeds its avoided cost.
Author Contributions
Conceptualization, M.A. and C.D.; methodology, M.A. and C.D.; software, M.A. and C.D.; validation, M.A. and C.D.; formal analysis, M.A. and C.D.; investigation, M.A. and C.D.; resources, M.A. and C.D.; writing—original draft preparation, M.A. and C.D.; writing—review and editing, M.A. and C.D.; visualization, M.A. and C.D.; supervision, C.D.; project administration, C.D.; funding acquisition, C.D. All authors have read and agreed to the published version of the manuscript.
Funding
This study was funded by the UEFISCDI within the National Project 106PTE/2022—CAPSOFT. Additionally, the research leading to these results received funding from the NO Grants 2014–2021, under Project Contract No. 13/2020.
Institutional Review Board Statement
Not applicable.
Informed Consent Statement
Not applicable.
Data Availability Statement
Not applicable.
Conflicts of Interest
The authors declare no conflict of interest.
Abbreviations
| CCUS | Carbon capture and utilizations and storage |
| CFPP | Coal-fired power plant |
| Gas flow via membrane | |
| Diffusion coefficient | |
| Flue gas driving force | |
| Law constant | |
| Gas solubility | |
| Gas partial pressure | |
| Components permeability | |
| Membrane thickness | |
| Low/high-pressure part | |
| Component mole fraction on feed stream | |
| Component mole fraction in the permeate stream | |
| Diffusion coefficient of Fickian diffusion | |
| Carrier-mediated diffusion | |
| Flow rate of the feed side at the kth phase | |
| Flow rate of the permeate side at the kth phase | |
| Total electricity needed for accessories | |
| Levelized cost of electricity | |
| Specific primary energy consumption for carbon dioxide avoided | |
| CCS | Carbon capture system |
| CP1 | First compressor pressure |
| CP2 | Second compressor pressure |
| CP3 | Third compressor pressure |
| MSA1 | First membrane area |
| MSA2 | Second membrane area |
| MSA3 | Third membrane area |
| Carbon dioxide released without CCS | |
| Carbon dioxide released with CCS | |
| CO2 removal price | |
| CO2 avoided price | |
| Net present value | |
| Substitution cost for a year | |
| Reimbursement loan for a year | |
| True investment for a year | |
| Recoup average | |
| Profitability index | |
| Recoup investment |
References
- Cao, Y.; Li, X.; Yan, H.; Kuang, S. China’s efforts to peak carbon emissions: Targets and practice. Chin. J. Urban Environ. Stud. 2021, 9, 2150004. [Google Scholar] [CrossRef]
- Wang, X.; Song, C. Carbon capture from flue gas and the atmosphere: A perspective. Front. Energy Res. 2020, 8, 560849. [Google Scholar] [CrossRef]
- Masson-Delmotte, V. Global Warming of 1.5 °C: An IPCC Special Report on Impacts of Global Warming of 1.5 °C above Pre-Industrial Levels and Related Global Greenhouse Gas Emission Pathways, in the Contex of Strengthening the Global Response to the Thereat of Blimate Change, Sustainable Development, and Efforts to Eradicate Poverty; Cambridge University Press: Cambridge, UK, 2018. [Google Scholar]
- International Energy Agency. Global Energy & CO2 Status Report. Available online: https://www.iea.org/reports/global-energy-and-CO2-status-report-2019/emissions (accessed on 24 October 2022).
- Akpan, P.U.; Fuls, W.F. Cycling of coal fired power plants: A generic CO2 emissions factor model for predicting CO2 emissions. Energy 2021, 214, 119026. [Google Scholar] [CrossRef]
- Cheng, Z.; Li, S.; Liu, Y.; Zhang, Y.; Ling, Z.; Yang, M.; Jiang, L.; Song, Y. Post-combustion CO2 capture and separation in flue gas based on hydrate technology: A review. Renew. Sustain. Energy Rev. 2022, 154, 111806. [Google Scholar] [CrossRef]
- Damartzis, T.; Asimakopoulou, A.; Koutsonikolas, D.; Skevis, G.; Georgopoulou, C.; Dimopoulos, G.; Nikolopoulos, L.; Bougiouris, K.; Richter, H.; Lubenau, U.; et al. Solvents for Membrane-Based Post-Combustion CO2 Capture for Potential Application in the Marine Environment. Appl. Sci. 2022, 12, 6100. [Google Scholar] [CrossRef]
- Alabid, M.; Dinca, C. Parametrization Study for Optimal Pre-Combustion Integration of Membrane Processes in BIGCC. Sustainability 2022, 14, 16604. [Google Scholar] [CrossRef]
- Satar, H.A.; Ahmed, A.A.; Yousif, E.; Ahmed, D.S.; Alotibi, M.F.; El-Hiti, G.A. Synthesis of novel heteroatom-doped porous-organic polymers as environmentally efficient media for carbon dioxide storage. Appl. Sci. 2019, 9, 4314. [Google Scholar] [CrossRef]
- He, T.; Liu, Z.; Son, H.; Gundersen, T.; Lin, W. Comparative analysis of cryogenic distillation and chemical absorption for carbon capture in integrated natural gas liquefaction processes. J. Clean. Prod. 2023, 383, 135264. [Google Scholar] [CrossRef]
- Madejski, P.; Chmiel, K.; Subramanian, N.; Kuś, T. Methods and techniques for CO2 capture: Review of potential solutions and applications in modern energy technologies. Energies 2022, 15, 887. [Google Scholar] [CrossRef]
- Fu, L.; Ren, Z.; Si, W.; Ma, Q.; Huang, W.; Liao, K.; Huang, Z.; Wang, Y.; Li, J.; Xu, P. Research progress on CO2 capture and utilization technology. J. CO2 Util. 2022, 66, 102260. [Google Scholar] [CrossRef]
- Cheng, J.; Cheng, X.; Wang, Z.; Hussain, M.B.; Wang, M. Multifunctional carbon aerogels from typha orientalis for applications in adsorption: Hydrogen storage, CO2 capture and VOCs removal. Energy 2023, 263, 125984. [Google Scholar] [CrossRef]
- Zhang, M.; Deng, L.; Xiang, D.; Cao, B.; Hosseini, S.S.; Li, P. Approaches to suppress CO2-induced plasticization of polyimide membranes in gas separation applications. Processes 2019, 7, 51. [Google Scholar] [CrossRef]
- Choi, J.; Cho, H.; Yun, S.; Jang, M.G.; Oh, S.Y.; Binns, M.; Kim, J.K. Process design and optimization of MEA-based CO2 capture processes for non-power industries. Energy 2019, 185, 971–980. [Google Scholar] [CrossRef]
- Leonzio, G.; Fennell, P.S.; Shah, N. Analysis of technologies for carbon dioxide capture from the air. Appl. Sci. 2022, 12, 8321. [Google Scholar] [CrossRef]
- Freeman, B.; Hao, P.; Baker, R.; Kniep, J.; Chen, E.; Ding, J.; Zhang, Y.; Rochelle, G.T. Hybrid membrane-absorption CO2 capture process. Energy Procedia 2014, 63, 605–613. [Google Scholar] [CrossRef]
- Dai, Y.; Niu, Z.; Luo, W.; Wang, Y.; Mu, P.; Li, J. A review on the recent advances in composite membranes for CO2 capture processes. Sep. Purif. Technol. 2022, 307, 122752. [Google Scholar] [CrossRef]
- Kim, T.J.; Vrålstad, H.; Sandru, M.; Hägg, M.B. Separation performance of PVAm composite membrane for CO2 capture at various pH levels. J. Membr. Sci. 2013, 428, 218–224. [Google Scholar] [CrossRef]
- White, L.S.; Wei, X.; Pande, S.; Wu, T.; Merkel, T.C. Extended flue gas trials with a membrane-based pilot plant at a one-ton-per-day carbon capture rate. J. Membr. Sci. 2015, 496, 48–57. [Google Scholar] [CrossRef]
- Han, Y.; Wu, D.; Ho, W.W. Nanotube-reinforced facilitated transport membrane for CO2/N2 separation with vacuum operation. J. Membr. Sci. 2018, 567, 261–271. [Google Scholar] [CrossRef]
- Chen, G.; Wang, T.; Zhang, G.; Liu, G.; Jin, W. Membrane materials targeting carbon capture and utilization. Adv. Membr. 2022, 2, 100025. [Google Scholar] [CrossRef]
- Lee, S.; Binns, M.; Lee, J.H.; Moon, J.H.; Yeo, J.G.; Yeo, Y.K.; Lee, Y.M.; Kim, J.K. Membrane separation process for CO2 capture from mixed gases using TR and XTR hollow fiber membranes: Process modeling and experiments. J. Membr. Sci. 2017, 541, 224–234. [Google Scholar] [CrossRef]
- Robeson, L.M. The upper bound revisited. J. Membr. Sci. 2008, 320, 390–400. [Google Scholar] [CrossRef]
- Da Conceicao, M.; Nemetz, L.; Rivero, J.; Hornbostel, K.; Lipscomb, G. Gas Separation Membrane Module Modeling: A Comprehensive Review. Membranes 2023, 13, 639. [Google Scholar] [CrossRef] [PubMed]
- Hoek, E.M.; Tarabara, V.V. (Eds.) Encyclopedia of Membrane Science and Technology; Wiley: Hoboken, NJ, USA, 2013. [Google Scholar]
- He, X.; Hägg, M.B. Hollow fiber carbon membranes: Investigations for CO2 capture. J. Membr. Sci. 2011, 378, 1–9. [Google Scholar] [CrossRef]
- Sandru, M.; Haukebø, S.H.; Hägg, M.B. Composite hollow fiber membranes for CO2 capture. J. Membr. Sci. 2010, 346, 172–186. [Google Scholar] [CrossRef]
- Fu, Q.; Halim, A.; Kim, J.; Scofield, J.M.; Gurr, P.A.; Kentish, S.E.; Qiao, G.G. Highly permeable membrane materials for CO2 capture. J. Mater. Chem. A 2013, 1, 13769–13778. [Google Scholar] [CrossRef]
- Han, Y.; Ho, W.W. Recent advances in polymeric membranes for CO2 capture. Chin. J. Chem. Eng. 2018, 26, 2238–2254. [Google Scholar] [CrossRef]
- He, X.; Hägg, M.B. Membranes for environmentally friendly energy processes. Membranes 2012, 2, 706–726. [Google Scholar] [CrossRef]
- Ramasubramanian, K.; Verweij, H.; Ho, W.W. Membrane processes for carbon capture from coal-fired power plant flue gas: A modeling and cost study. J. Membr. Sci. 2012, 421, 299–310. [Google Scholar] [CrossRef]
- Li, Q.; Wu, H.; Wang, Z.; Wang, J. Analysis and optimal design of membrane processes for flue gas CO2 capture. Sep. Purif. Technol. 2022, 298, 121584. [Google Scholar] [CrossRef]
- Shao, P.; Dal-Cin, M.M.; Guiver, M.D.; Kumar, A. Simulation of membrane-based CO2 capture in a coal-fired power plant. J. Membr. Sci. 2013, 427, 451–459. [Google Scholar] [CrossRef]
- Li, H.; Wang, F.; Li, S.; Yu, M. Two-stage membrane-based process utilizing highly CO2-selective membranes for cost and energy efficient carbon capture from coal flue gas: A process simulation study. J. Membr. Sci. 2023, 669, 121259. [Google Scholar] [CrossRef]
- Asadi, J.; Kazempoor, P. Techno-economic analysis of membrane-based processes for flexible CO2 capturing from power plants. Energy Convers. Manag. 2021, 246, 114633. [Google Scholar] [CrossRef]
- Chiwaye, N.; Majozi, T.; Daramola, M.O. On optimisation of N2 and CO2-selective hybrid membrane process systems for post-combustion CO2 capture from coal-fired power plants. J. Membr. Sci. 2021, 638, 119691. [Google Scholar] [CrossRef]
- Sandru, M.; Kim, T.J.; Capala, W.; Huijbers, M.; Hägg, M.B. Pilot scale testing of polymeric membranes for CO2 capture from coal fired power plants. Energy Procedia 2013, 37, 6473–6480. [Google Scholar] [CrossRef]
- He, X. A review of material development in the field of carbon capture and the application of membrane-based processes in power plants and energy-intensive industries. Energy Sustain. Soc. 2018, 8, 34. [Google Scholar] [CrossRef]
- Sulaiman, D.P.; Suhaimi, H.; Shamsuddin, N. Estimating glucose diffusion coefficient of membranes for tissue engineering applications using Fick’s First Law. IOP Conf. Ser. Mater. Sci. Eng. 2020, 991, 012103. [Google Scholar] [CrossRef]
- Qazi, S.; Gómez-Coma, L.; Albo, J.; Druon-Bocquet, S.; Irabien, A.; Sanchez-Marcano, J. CO2 capture in a hollow fiber membrane contactor coupled with ionic liquid: Influence of membrane wetting and process parameters. Sep. Purif. Technol. 2020, 233, 115986. [Google Scholar] [CrossRef]
- He, X.; Chen, D.; Liang, Z.; Yang, F. Insight and comparison of energy-efficient membrane processes for CO2 capture from flue gases in power plant and energy-intensive industry. Carbon Capture Sci. Technol. 2022, 2, 100020. [Google Scholar] [CrossRef]
- Fu, H.; Xue, K.; Li, Z.; Zhang, H.; Gao, D.; Chen, H. Study on the performance of CO2 capture from flue gas with ceramic and PTFE membrane contactors. Energy 2023, 263, 125677. [Google Scholar] [CrossRef]
- Ozkan, M.; Akhavi, A.A.; Coley, W.C.; Shang, R.; Ma, Y. Progress in carbon dioxide capture materials for deep decarbonization. Chem 2022, 8, 141–173. [Google Scholar] [CrossRef]
- Ramírez-Santos, Á.A.; Bozorg, M.; Addis, B.; Piccialli, V.; Castel, C.; Favre, E. Optimization of multistage membrane gas separation processes. Example of application to CO2 capture from blast furnace gas. J. Membr. Sci. 2018, 566, 346–366. [Google Scholar] [CrossRef]
- Ni, Z.; Cao, Y.; Zhang, X.; Zhang, N.; Xiao, W.; Bao, J.; He, G. Synchronous Design of Membrane Material and Process for Pre-Combustion CO2 Capture: A Superstructure Method Integrating Membrane Type Selection. Membranes 2023, 13, 318. [Google Scholar] [CrossRef] [PubMed]
- Xu, J.; Wang, Z.; Qiao, Z.; Wu, H.; Dong, S.; Zhao, S.; Wang, J. Post-combustion CO2 capture with membrane process: Practical membrane performance and appropriate pressure. J. Membr. Sci. 2019, 581, 195–213. [Google Scholar] [CrossRef]
- Pan, C.Y.; Habgood, H.W. Gas separation by permeation part I. Calculation methods and parametric analysis. Can. J. Chem. Eng. 1978, 56, 197–209. [Google Scholar] [CrossRef]
- Pan, C.Y.; Habgood, H.W. Gas separation by permeation Part II: Effect of permeate pressure drop and choice of permeate pressure. Can. J. Chem. Eng. 1978, 56, 210–217. [Google Scholar] [CrossRef]
- Coker, D.T.; Freeman, B.D.; Fleming, G.K. Modeling multicomponent gas separation using hollow-fiber membrane contactors. AIChE J. 1998, 44, 1289–1302. [Google Scholar] [CrossRef]
- Chiwaye, N.; Majozi, T.; Daramola, M.O. Optimisation of post-combustion carbon dioxide capture by use of a fixed site carrier membrane. Int. J. Greenh. Gas Control 2021, 104, 103182. [Google Scholar] [CrossRef]
- Taifan, G.S.; Maravelias, C.T. Generalized optimization-based synthesis of membrane systems for multicomponent gas mixture separation. Chem. Eng. Sci. 2022, 252, 117482. [Google Scholar] [CrossRef]
- Qi, D.; Liu, Y.; Liu, Y.; Liu, Z.; Luo, Y.; Xu, H.; Zhou, X.; Zhang, J.; Yang, H.; Wang, W.; et al. Polymeric membranes with selective solution-diffusion for intercepting volatile organic compounds during solar-driven water remediation. Adv. Mater. 2020, 32, 2004401. [Google Scholar] [CrossRef]
- Asadi, J.; Kazempoor, P. Sustainability Enhancement of Fossil-Fueled Power Plants by Optimal Design and Operation of Membrane-Based CO2 Capture Process. Atmosphere 2022, 13, 1620. [Google Scholar] [CrossRef]
- Hägg, M.B.; Lindbråthen, A.; He, X.; Nodeland, S.G.; Cantero, T. Pilot demonstration-reporting on CO2 capture from a cement plant using hollow fiber process. Energy Procedia 2017, 114, 6150–6165. [Google Scholar] [CrossRef]
- Dinca, C.; Badea, A.A.; Apostol, T.; Lazaroiu, G. GHG emissions evaluation from fossil fuel with CCS. Environ. Eng. Manag. J. 2009, 8, 81–89. [Google Scholar] [CrossRef]
- Cormos, C.C.; Petrescu, L.; Cormos, A.M.; Dinca, C. Assessment of Hybrid Solvent—Membrane Configurations for Post-Combustion CO2 Capture for Super-Critical Power Plants. Energies 2021, 14, 5017. [Google Scholar] [CrossRef]
- Alabid, M.; Cormos, C.C.; Dinca, C. Critical Assessment of Membrane Technology Integration in a Coal-Fired Power Plant. Membranes 2022, 12, 904. [Google Scholar] [CrossRef]
- CO2 Hybrid Project. Available online: http://CO2hybrid.upb.ro/index_ro.html (accessed on 1 August 2022).
- Luis, P.; Van Gerven, T.; Van der Bruggen, B. Recent developments in membrane-based technologies for CO2 capture. Prog. Energy Combust. Sci. 2012, 38, 419–448. [Google Scholar] [CrossRef]
- Signorini, V.; Giacinti Baschetti, M.; Pizzi, D.; Merlo, L. Permeation of Ternary Mixture Containing H2S, CO2 and CH4 in Aquivion® Perfluorosulfonic Acid (PFSA) Ionomer Membranes. Membranes 2022, 12, 1034. [Google Scholar] [CrossRef]
- Ren, L.X.; Chang, F.L.; Kang, D.Y.; Chen, C.L. Hybrid membrane process for post-combustion CO2 capture from coal-fired power plant. J. Membr. Sci. 2020, 603, 118001. [Google Scholar] [CrossRef]
- Zhao, L.; Riensche, E.; Blum, L.; Stolten, D. Multi-stage gas separation membrane processes used in post-combustion capture: Energetic and economic analyses. J. Membr. Sci. 2010, 359, 160–172. [Google Scholar] [CrossRef]
- He, X.; Hägg, M.B. Energy efficient process for CO2 capture from flue gas with novel fixed-site-carrier membranes. Energy Procedia 2014, 63, 174–185. [Google Scholar] [CrossRef]
- Cormos, A.M.; Dinca, C.; Cormos, C.C. Energy efficiency improvements of post-combustion CO2 capture based on reactive gas–liquid absorption applied for super-critical circulating fluidized bed combustion (CFBC) power plants. Clean Technol. Environ. Policy 2018, 20, 1311–1321. [Google Scholar] [CrossRef]
- Chemengonline. 2022. Available online: https://www.chemengonline.com/pci-home (accessed on 1 June 2022).
- Trading Economics. Available online: https://tradingeconomics.com/commodity/carbon (accessed on 27 October 2022).
- Cormos, C.-C.; Dinca, C. Techno-economic and environmental implications of decarbonization process applied for Romanian fossil-based power generation sector. Energy 2020, 220, 119734. [Google Scholar] [CrossRef]
- He, X.; Fu, C.; Hägg, M.B. Membrane system design and process feasibility analysis for CO2 capture from flue gas with a fixed-site-carrier membrane. Chem. Eng. J. 2015, 268, 1–9. [Google Scholar] [CrossRef]
- Hussain, A.; Farrukh, S.; Minhas, F.T. Two-stage membrane system for post-combustion CO2 capture application. Energy Fuels 2015, 29, 6664–6669. [Google Scholar] [CrossRef]
- He, X.; Lie, J.A.; Sheridan, E.; Hägg, M.B. CO2 capture by hollow fibre carbon membranes: Experiments and process simulations. Energy Procedia 2009, 1, 261–268. [Google Scholar] [CrossRef]
Disclaimer/Publisher’s Note: The statements, opinions and data contained in all publications are solely those of the individual author(s) and contributor(s) and not of MDPI and/or the editor(s). MDPI and/or the editor(s) disclaim responsibility for any injury to people or property resulting from any ideas, methods, instructions or products referred to in the content. |
© 2023 by the authors. Licensee MDPI, Basel, Switzerland. This article is an open access article distributed under the terms and conditions of the Creative Commons Attribution (CC BY) license (https://creativecommons.org/licenses/by/4.0/).













