A General Overview of Overhead Multi-Station Multi-Shuttle Systems and the Innovative Applications Trend in Vietnam
Abstract
1. Introduction
2. Synchronization Issues with Various Part-to-Picker Systems and a Literature Review
2.1. Synchronization Problems in Warehouses
2.2. Synchronization Problems in Airports
2.3. Synchronization Problems in Cross-Docking
2.4. Synchronization Problems in Hospitals
3. Discussion on the Synchronization Literature and the Multiple-Station Automatic Transportation System (ATS) for the Expectation of This Field in Vietnam
4. Future Studies and Conclusions
Author Contributions
Funding
Institutional Review Board Statement
Informed Consent Statement
Data Availability Statement
Acknowledgments
Conflicts of Interest
Abbreviations
| AA | American Airlines |
| AGAP | airport gate assignment problem |
| AGVs | automated guided vehicles |
| AISS | accumulation sortation system using analysis |
| ALP | aircraft landing problem |
| ANOVA | a two-way analysis of variance |
| ASRSs | automated storage/retrieval systems |
| ATS | automatic transportation system |
| AVS/R | autonomous vehicle-based storage and retrieval |
| BHS | baggage handling system |
| CASN | complex adaptive supply network |
| DARP | dial-a-ride problem |
| DP | dynamic programming |
| FIFO | first-in first-out |
| HCMUT | Ho Chi Minh City University of Technology |
| HL | humanitarian logistics |
| ICU | intensive care unit |
| IRP | inventory routing problem |
| JIT | just-in-time |
| LES | logistics execution system |
| LIRP | location inventory routing problem |
| MILP | mixed-integer linear programming |
| MMRCPSP | multimode resource-constrained project scheduling |
| MSMSTS | multistation multishuttle transportation systems |
| OBHP | outbound baggage handling problem |
| OC | overhead catenary |
| OHT | overhead hoist transport |
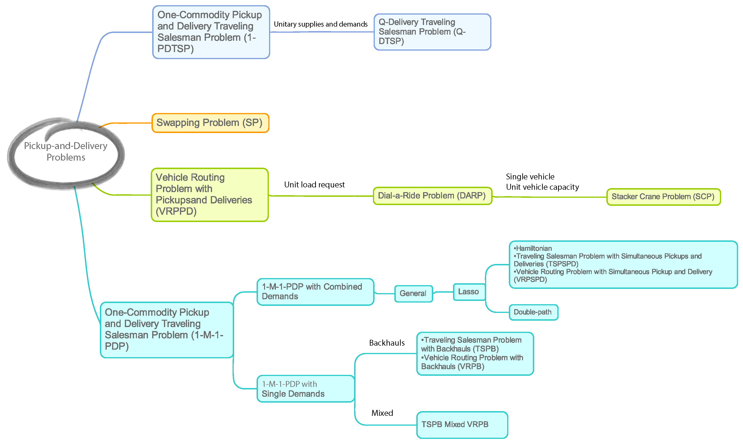
| PDPs | pickup and delivery issues |
| PHSP | parcel hub scheduling problem |
| RCPSP | resource-constrained project scheduling |
| RFID | radio frequency identification |
| SLAP | storage location assignment problem |
| SOQNs | semiopen queuing networks |
| SSR | shuttle-based storage and retrieval |
| SVP | stochastic vector assignment problem |
| SysML | system modeling language |
| TRSP | truck sequencing problem |
| TS | tabu search |
| TS2 | the second tabu search implementation |
| TSFD | fixed outbound departures |
| VAP | vector assignment problem |
| VNU-HCM | Vietnam National University, Ho Chi Minh City |
References
- Roodbergen, K.J.; Vis, I.F. A survey of literature on automated storage and retrieval systems. Eur. J. Oper. Res. 2009, 194, 343–362. [Google Scholar] [CrossRef]
- Bey-Temsamani, A.; Schouterden, G.; Van den Bergh, J.; Meskens, J.; Incirci, T.; Kellens, K. Intelligent overhead crane improves operator ergonomics and productivity. Procedia CIRP 2022, 106, 132–137. [Google Scholar] [CrossRef]
- Ahmed, R.; Raut, L.; Sharma, A. A Review Paper of Various Industrial Material Handling Systems. Int. J. Innov. Eng. Sci. 2017, 2, 28–31. [Google Scholar]
- Afshari, D.; Mazloumi, A.; Nourollahi-Darabad, M.; Nasl Saraji, G.; Rahimi Foroushani, A. Effect of neck posture on cervicothoracic loads in overhead crane operators. Int. J. Occup. Saf. Ergon. 2021, 27, 316–322. [Google Scholar] [CrossRef] [PubMed]
- Practice Trends and Time at Bedside. Available online: https://silo.tips/download/practice-trends-time-at-bedside (accessed on 10 August 2023).
- Volland, J.; Fügener, A.; Schoenfelder, J.; Brunner, J.O. Material logistics in hospitals: A literature review. Omega 2017, 69, 82–101. [Google Scholar] [CrossRef]
- Gu, J.; Goetschalckx, M.; McGinnis, L.F. Research on warehouse operation: A comprehensive review. Eur. J. Oper. Res. 2007, 177, 1–21. [Google Scholar] [CrossRef]
- Azadeh, K.; De Koster, R.; Roy, D. Robotized and automated warehouse systems: Review and recent developments. Transp. Sci. 2019, 53, 917–945. [Google Scholar] [CrossRef]
- Boloori Arabani, A.; Fatemi Ghomi, S.; Zandieh, M. A multi-criteria cross-docking scheduling with just-in-time approach. Int. J. Adv. Manuf. Technol. 2010, 49, 741–756. [Google Scholar] [CrossRef]
- Bartholdi, J.J., III; Gue, K.R. Reducing labor costs in an LTL crossdocking terminal. Oper. Res. 2000, 48, 823–832. [Google Scholar] [CrossRef]
- De Koster, R.; Le-Duc, T.; Roodbergen, K.J. Design and control of warehouse order picking: A literature review. Eur. J. Oper. Res. 2007, 182, 481–501. [Google Scholar] [CrossRef]
- Lahmar, M. Facility Logistics: Approaches and Solutions to Next Generation Challenges; CRC Press: New York, NY, USA, 2007. [Google Scholar]
- Kilibarda, M.; Andrejić, M.; Popović, V. Research in logistics service quality: A systematic literature review. Transport 2020, 35, 224–235. [Google Scholar]
- Boysen, N.; Schwerdfeger, S.; Stephan, K. A review of synchronization problems in parts-to-picker warehouses. Eur. J. Oper. Res. 2022, 307, 1374–1390. [Google Scholar] [CrossRef]
- White, J.A.; Pence, I.W.; Bozer, Y.A.; Sharp, G.P. An empirical evaluation of a general purpose automated order accumulation and sortation system used in batch picking. In Progress in Materials Handling and Logistics; Springer: Berlin/Heidelberg, Germany, 1989; pp. 151–177. [Google Scholar]
- Sharp, G.P.; Liu, F.H.F. An analytical method for configuring fixed-path, closed-loop material handling systems. Int. J. Prod. Res. 1990, 28, 757–783. [Google Scholar] [CrossRef]
- Gue, K.R. The effects of trailer scheduling on the layout of freight terminals. Transp. Sci. 1999, 33, 419–428. [Google Scholar] [CrossRef]
- Johnson, M.E. The impact of sorting strategies on automated sortation system performance. IIE Trans. 1997, 30, 67–77. [Google Scholar] [CrossRef]
- Le-Anh, T.; De Koster, M. On-line dispatching rules for vehicle-based internal transport systems. Int. J. Prod. Res. 2005, 43, 1711–1728. [Google Scholar] [CrossRef]
- Nazzal, D.; El-Nashar, A. Survey of research in modeling conveyor-based automated material handling systems in wafer fabs. In Proceedings of the 2007 Winter Simulation Conference, Washington, DC, USA, 9–12 December 2007; pp. 1781–1788. [Google Scholar]
- Kim, B.I.; Shin, J.; Jeong, S.; Koo, J. Effective overhead hoist transport dispatching based on the Hungarian algorithm for a large semiconductor FAB. Int. J. Prod. Res. 2009, 47, 2823–2834. [Google Scholar] [CrossRef]
- Gallien, J.; Weber, T. To wave or not to wave? Order release policies for warehouses with an automated sorter. Manuf. Serv. Oper. Manag. 2010, 12, 642–662. [Google Scholar] [CrossRef]
- Werners, B.; Wülfing, T. Robust optimization of internal transports at a parcel sorting center operated by Deutsche Post World Net. Eur. J. Oper. Res. 2010, 201, 419–426. [Google Scholar] [CrossRef]
- Yaman, H.; Karasan, O.E.; Kara, B.Y. Release time scheduling and hub location for next-day delivery. Oper. Res. 2012, 60, 906–917. [Google Scholar] [CrossRef]
- Kizilaslan, R.; Bayraktar, D.; Eldemir, F. A proposed analytical model for integrated pick-and-sort systems. Eurasian J. Bus. Econ. 2013, 6, 151–170. [Google Scholar]
- Boysen, N.; Stephan, K. A survey on single crane scheduling in automated storage/retrieval systems. Eur. J. Oper. Res. 2016, 254, 691–704. [Google Scholar] [CrossRef]
- Boysen, N.; Fedtke, S.; Weidinger, F. Truck scheduling in the postal service industry. Transp. Sci. 2017, 51, 723–736. [Google Scholar] [CrossRef]
- Fedtke, S.; Boysen, N. Layout planning of sortation conveyors in parcel distribution centers. Transp. Sci. 2017, 51, 3–18. [Google Scholar] [CrossRef]
- Emde, S.; Gendreau, M. Scheduling in-house transport vehicles to feed parts to automotive assembly lines. Eur. J. Oper. Res. 2017, 260, 255–267. [Google Scholar] [CrossRef]
- Boysen, N.; Briskorn, D.; Emde, S. Parts-to-picker based order processing in a rack-moving mobile robots environment. Eur. J. Oper. Res. 2017, 262, 550–562. [Google Scholar] [CrossRef]
- Otto, A.; Boysen, N.; Scholl, A.; Walter, R. Ergonomic workplace design in the fast pick area. OR Spectr. 2017, 39, 945–975. [Google Scholar] [CrossRef]
- Boysen, N.; Stephan, K.; Weidinger, F. Manual order consolidation with put walls: The batched order bin sequencing problem. EURO J. Transp. Logist. 2019, 8, 169–193. [Google Scholar] [CrossRef]
- Boysen, N.; Fedtke, S.; Weidinger, F. Optimizing automated sorting in warehouses: The minimum order spread sequencing problem. Eur. J. Oper. Res. 2018, 270, 386–400. [Google Scholar] [CrossRef]
- Uriarte, C.; Asphandiar, A.; Thamer, H.; Benggolo, A.; Freitag, M. Control strategies for small-scaled conveyor modules enabling highly flexible material flow systems. Procedia CIRP 2019, 79, 433–438. [Google Scholar] [CrossRef]
- Boysen, N.; de Koster, R.; Füßler, D. The forgotten sons: Warehousing systems for brick-and-mortar retail chains. Eur. J. Oper. Res. 2021, 288, 361–381. [Google Scholar] [CrossRef]
- Adebayo, T.S.; Awosusi, A.A.; Oladipupo, S.D.; Agyekum, E.B.; Jayakumar, A.; Kumar, N.M. Dominance of Fossil Fuels in Japan’s National Energy Mix and Implications for Environmental Sustainability. Int. J. Environ. Res. Public Health 2021, 18, 7347. [Google Scholar] [CrossRef]
- Jaroenpuntaruk, J.; Miller, F.G. A stochastic computer simulation of an airport baggage facility. J. Qual. Maint. Eng. 1995, 1, 60–68. [Google Scholar] [CrossRef]
- Frey, M.; Artigues, C.; Kolisch, R.; Lopez, P. Scheduling and planning the outbound baggage process at international airports. In Proceedings of the 2010 IEEE International Conference on Industrial Engineering and Engineering Management, Macao, China, 7–10 December 2010; pp. 2129–2133. [Google Scholar]
- Korkmaz, S.V.; Hoyle, J.A.; Knapik, G.G.; Splittstoesser, R.E.; Yang, G.; Trippany, D.R.; Lahoti, P.; Sommerich, C.M.; Lavender, S.A.; Marras, W.S. Baggage handling in an airplane cargo hold: An ergonomic intervention study. Int. J. Ind. Ergon. 2006, 36, 301–312. [Google Scholar] [CrossRef]
- Dorndorf, U.; Drexl, A.; Nikulin, Y.; Pesch, E. Flight gate scheduling: State-of-the-art and recent developments. Omega 2007, 35, 326–334. [Google Scholar] [CrossRef]
- Khosravi, A.; Nahavandi, S.; Creighton, D. Estimating performance indexes of a baggage handling system using metamodels. In Proceedings of the 2009 IEEE International Conference on Industrial Technology, Churchill, VIC, Australia, 10–13 February 2009; pp. 1–6. [Google Scholar]
- Boysen, N.; Fliedner, M. Scheduling aircraft landings to balance workload of ground staff. Comput. Ind. Eng. 2011, 60, 206–217. [Google Scholar] [CrossRef]
- Ilie-Zudor, E.; Kemény, Z.; Van Blommestein, F.; Monostori, L.; Van Der Meulen, A. A survey of applications and requirements of unique identification systems and RFID techniques. Comput. Ind. 2011, 62, 227–252. [Google Scholar] [CrossRef]
- Tarău, A.; De Schutter, B.; Hellendoorn, J. Predictive route control for automated baggage handling systems using mixed-integer linear programming. Transp. Res. Part C Emerg. Technol. 2011, 19, 424–439. [Google Scholar] [CrossRef]
- Barth, T.C.; Larsen, J.T.H.J.L. A Model for Transfer Baggage Handling at Airports; Technical University of Denmark: Lyngby, Denmark, 2013. [Google Scholar]
- Bouras, A.; Ghaleb, M.A.; Suryahatmaja, U.S.; Salem, A.M. The airport gate assignment problem: A survey. Sci. World J. 2014, 2014, 923859. [Google Scholar] [CrossRef]
- Johnstone, M.; Creighton, D.; Nahavandi, S. Simulation-based baggage handling system merge analysis. Simul. Model. Pract. Theory 2015, 53, 45–59. [Google Scholar] [CrossRef]
- Lin, J.T.; Shih, P.H.; Huang, E.; Chiu, C.C. Airport baggage handling system simulation modeling using SysML. In Proceedings of the 2015 International Conference on Industrial Engineering and Operations Management, Dubai, United Arab Emirates, 3–5 March 2015; pp. 1–10. [Google Scholar]
- Lin, J.T.; Liou, I.; Chiu, C.C. A Simulation-Based Analysis for Inter Release Problem in Airport Baggage Handling Systems. In Proceedings of the Industrial Engineering, Management Science and Applications 2015, Tokyo, Japan, 26–28 May 2015; Springer: Berlin/Heidelberg, Germany, 2015; pp. 115–124. [Google Scholar]
- Huang, E.; Mital, P.; Goetschalckx, M.; Wu, K. Optimal assignment of airport baggage unloading zones to outgoing flights. Transp. Res. Part E Logist. Transp. Rev. 2016, 94, 110–122. [Google Scholar] [CrossRef]
- Muthukumar, K.; Sankaranarayanasamy, K.; Ganguli, A. Study on discomfort in mobile crane operation. Ace 2017, 35, 13. [Google Scholar]
- Frey, M.; Kolisch, R.; Artigues, C. Column generation for outbound baggage handling at airports. Transp. Sci. 2017, 51, 1226–1241. [Google Scholar] [CrossRef][Green Version]
- Kim, G.; Kim, J.; Chae, J. Balancing the baggage handling performance of a check-in area shared by multiple airlines. J. Air Transp. Manag. 2017, 58, 31–49. [Google Scholar] [CrossRef]
- Van Belle, J.; Valckenaers, P.; Cattrysse, D. Cross-docking: State of the art. Omega 2012, 40, 827–846. [Google Scholar] [CrossRef]
- Boysen, N.; Fliedner, M. Cross dock scheduling: Classification, literature review and research agenda. Omega 2010, 38, 413–422. [Google Scholar] [CrossRef]
- Assadi, M.T.; Bagheri, M. Scheduling trucks in a multiple-door cross docking system with unequal ready times. Eur. J. Ind. Eng. 2016, 10, 103–125. [Google Scholar] [CrossRef]
- Buffa, F.P. Inbound logistics: Analysing inbound consolidation opportunities. Int. J. Phys. Distrib. Mater. Manag. 1986, 16, 3–32. [Google Scholar] [CrossRef]
- Russell, M.L.; Meller, R.D. Cost and throughput modeling of manual and automated order fulfillment systems. IIE Trans. 2003, 35, 589–603. [Google Scholar] [CrossRef]
- Berbeglia, G.; Cordeau, J.F.; Gribkovskaia, I.; Laporte, G. Static pickup and delivery problems: A classification scheme and survey. Top 2007, 15, 1–31. [Google Scholar] [CrossRef]
- Cheng, T.E.; Ding, Q.; Lin, B.M. A concise survey of scheduling with time-dependent processing times. Eur. J. Oper. Res. 2004, 152, 1–13. [Google Scholar] [CrossRef]
- Yu, W.; Egbelu, P.J. Scheduling of inbound and outbound trucks in cross docking systems with temporary storage. Eur. J. Oper. Res. 2008, 184, 377–396. [Google Scholar] [CrossRef]
- Chen, F.; Lee, C.Y. Minimizing the makespan in a two-machine cross-docking flow shop problem. Eur. J. Oper. Res. 2009, 193, 59–72. [Google Scholar] [CrossRef]
- Boysen, N.; Fliedner, M.; Scholl, A. Scheduling inbound and outbound trucks at cross docking terminals. OR Spectr. 2010, 32, 135–161. [Google Scholar] [CrossRef]
- Boysen, N. Truck scheduling at zero-inventory cross docking terminals. Comput. Oper. Res. 2010, 37, 32–41. [Google Scholar] [CrossRef]
- Stephan, K.; Boysen, N. Cross-docking. J. Manag. Control 2011, 22, 129–137. [Google Scholar] [CrossRef]
- Boysen, N.; Fliedner, M.; Jaehn, F.; Pesch, E. Shunting yard operations: Theoretical aspects and applications. Eur. J. Oper. Res. 2012, 220, 1–14. [Google Scholar] [CrossRef]
- Boysen, N.; Fliedner, M.; Jaehn, F.; Pesch, E. A survey on container processing in railway yards. Transp. Sci. 2013, 47, 312–329. [Google Scholar] [CrossRef]
- Boysen, N.; Briskorn, D.; Tschöke, M. Truck scheduling in cross-docking terminals with fixed outbound departures. OR Spectr. 2013, 35, 479–504. [Google Scholar] [CrossRef]
- Van Belle, J.; Valckenaers, P.; Berghe, G.V.; Cattrysse, D. A tabu search approach to the truck scheduling problem with multiple docks and time windows. Comput. Ind. Eng. 2013, 66, 818–826. [Google Scholar] [CrossRef]
- Buijs, P.; Vis, I.F.; Carlo, H.J. Synchronization in cross-docking networks: A research classification and framework. Eur. J. Oper. Res. 2014, 239, 593–608. [Google Scholar] [CrossRef]
- Cota, P.M.; Gimenez, B.M.; Araújo, D.P.; Nogueira, T.H.; de Souza, M.C.; Ravetti, M.G. Time-indexed formulation and polynomial time heuristic for a multi-dock truck scheduling problem in a cross-docking centre. Comput. Ind. Eng. 2016, 95, 135–143. [Google Scholar] [CrossRef]
- Assadi, M.T.; Bagheri, M. Differential evolution and Population-based simulated annealing for truck scheduling problem in multiple door cross-docking systems. Comput. Ind. Eng. 2016, 96, 149–161. [Google Scholar] [CrossRef]
- Józefowska, J. Just-in-Time Scheduling: Models and Algorithms for Computer and Manufacturing Systems; Springer: New York, NY, USA, 2007. [Google Scholar]
- Briskorn, D.; Emde, S.; Boysen, N. Scheduling shipments in closed-loop sortation conveyors. J. Sched. 2017, 20, 25–42. [Google Scholar] [CrossRef]
- Fedtke, S.; Boysen, N. A comparison of different container sorting systems in modern rail-rail transshipment yards. Transp. Res. Part C Emerg. Technol. 2017, 82, 63–87. [Google Scholar] [CrossRef]
- Colovic, A.; Marinelli, M.; Ottomanelli, M. A multi-objective network design model for road freight transportation using the eHighway system. Transp. Res. Procedia 2022, 62, 139–146. [Google Scholar] [CrossRef]
- Kumar, A.; Rahman, S. RFID-enabled process reengineering of closed-loop supply chains in the healthcare industry of Singapore. J. Clean. Prod. 2014, 85, 382–394. [Google Scholar] [CrossRef]
- Dijkstra, A.S.; Roodbergen, K.J. Exact route-length formulas and a storage location assignment heuristic for picker-to-parts warehouses. Transp. Res. Part E Logist. Transp. Rev. 2017, 102, 38–59. [Google Scholar] [CrossRef]
- Lee, J.; Kim, B.I.; Johnson, A.L.; Lee, K. The nuclear medicine production and delivery problem. Eur. J. Oper. Res. 2014, 236, 461–472. [Google Scholar] [CrossRef]
- Erbeyoğlu, G.; Bilge, Ü. A robust disaster preparedness model for effective and fair disaster response. Eur. J. Oper. Res. 2020, 280, 479–494. [Google Scholar] [CrossRef]
- Chen, W.A.; De Koster, R.B.; Gong, Y. Performance evaluation of automated medicine delivery systems. Transp. Res. Part E Logist. Transp. Rev. 2021, 147, 102242. [Google Scholar] [CrossRef]
- Day, J.M. Fostering emergent resilience: The complex adaptive supply network of disaster relief. Int. J. Prod. Res. 2014, 52, 1970–1988. [Google Scholar] [CrossRef]
- Akbarpour, M.; Torabi, S.A.; Ghavamifar, A. Designing an integrated pharmaceutical relief chain network under demand uncertainty. Transp. Res. Part E Logist. Transp. Rev. 2020, 136, 101867. [Google Scholar] [CrossRef]
- Khuu, N.H.L.; Pham, V.A.; Vu, T.T.C.; Binh Dao, V.T.; Truong, T.D.; Nguyen, N.P.; Vo, T.Q. A Study on Design and Control of the Multi-Station Multi-Container Transportation System. Appl. Sci. 2022, 12, 2686. [Google Scholar] [CrossRef]
- Truong, T.D.; Nguyen, X.T.; Vu, T.A.; Khuu, N.H.L.; Le, Q.D.; Vu, T.T.C.; Tran, H.B.; Vo, T.Q. A Study on the Design and Control of the Overhead Hoist Railway-Based Transportation System. Appl. Sci. 2023, 13, 9985. [Google Scholar] [CrossRef]












| Research Category | Article | Research Issue | Methodology |
|---|---|---|---|
| Synchronization in Warehouses | White, J.A. et al. (1989) [15] | A conveyor network equipped with divert mechanisms and accumulation lanes | Order picking and batch picking |
| Sharp, G.P.; Liu, F.H.F. (1990) [16] | The network of a fixed-path, closed-loop material handling system | Mixed-integer programming modules of LINDO | |
| Johnson, M.E. (1997) [18] | Automated distribution center | Sort the largest (or smallest) orders first | |
| Le-Anh, T.; De Koster, M. (2005) [19] | The transportation of pallet loads at a European distribution center (EDC) | Dispatching rules (both single- and multiattribute rules) | |
| Kim, B.I. et al. (2009) [21] | The vehicle dispatching problem in large-scale overhead hoist transport (OHT) systems of semiconductor fabrication lines | Hungarian algorithm-based OHT | |
| Gallien, J.; Weber, T. (2010) [22] | The warehouses with an automated sorter from wave-based to waveless picking | Dynamic programming | |
| Werners, B.; Wülfing, T. (2010) [23] | The Deutsche Post World Net’s main parcel sorting centers | Robust optimization with MILP | |
| Dijkstra, A.S. et al. (2010) [78] | Picker-to-parts warehouses | Dynamic program | |
| Yaman, H. et al. (2012) [24] | Cargo delivery at Turkey | Release time scheduling and hub location for next-day delivery problem (RSHL) | |
| Kizilaslan, R. et al. (2013) [25] | Pick-and-sort systems | The trade-off analysis between order picking and sortation operations | |
| Boysen, N. et al. (2017) [27] | Postal service industry | The optimized TSPS (truck scheduling problem in the postal service industry) and the randomized schedule | |
| Fedtke, S.; Boysen, N. (2017) [28] | Closed-loop tilt tray sortation conveyors | Greedy randomized adaptive search procedure (GRASP) and simulated annealing (SA) | |
| Emde, S.; Gendreau, M. (2017) [29] | In-house transport vehicles to feed parts to automotive assembly lines | Strong NP-completeness, and heuristic solution methods | |
| Boysen, N. et al. (2017) [30] | The order processing in a picking station | Decomposing MROP | |
| Otto, A. et al. (2017) [31] | The fast pick area of warehouses | Upper and lower bounds for ESAZ-basic, tabu search | |
| Boysen, N. et al. (2018) [33] | A conveyor system supplying the consolidation area | Minimum order spread sequencing problem with dynamic programming | |
| Boysen, N. et al. (2019) [32] | An intermediate storage system | A mixed-integer program, dynamic programming | |
| Uriarte, C. et al. (2019) [34] | Material flow operations in factories with small-scaled conveyor modules | Vision-based feedback for controlling | |
| Afshari, D. et al. (2021) [4] | Overhead crane operators | Amplitude probability distribution functions (APDFs) | |
| Bey-Temsamani et al. (2022) [2] | An intelligent overhead hoist transportation system | Follow-me principle | |
| Synchronization in Airports | Jaroenpuntaruk, J.; Miller, F.G. (1995) [37] | An airport baggage facility | Simulation with common random numbers (CRNs) and antithetic variates (AVs) in GPSS/H |
| Korkmaz, S.V. et al. (2006) [39] | An airplane cargo hold | Stowing method, tipping bags and storing; using the weight class ID | |
| Dorndorf, U. et al. (2007) [40] | Flight gate scheduling | Integer programming with objective functions | |
| Khosravi, A. et al. (2009) [41] | A baggage handling system | Artificial neural network metamodels | |
| Frey, M. et al. (2010) [38] | The outbound baggage process at international airports | A decomposition heuristic, convex cost function, NP-hard | |
| Boysen, N.; Fliedner, M. (2011) [42] | Aircraft landings | Dynamic programming approach | |
| Tarău, A. et al. (2011) [44] | Automated baggage handling systems | Mixed-integer linear programming (MILP) and the Model-predictive control (MPC) | |
| Barth, T.C. et al. (2013) [45] | Transfer baggage handling at Frankfurt Airport | Optimization under uncertainty, robust optimization, solved with a commercial MIP solver | |
| Johnstone, M. et al. (2015) [47] | Baggage handling system | The merging control algorithm: windows of fixed size moving through the merge and the size of the bag waiting to enter the merge | |
| Lin, J.T. et al. (2015) [48] | Airport baggage handling system at Taiwan Taoyuan International Airport | System modeling language | |
| Lin, J.T. et al. (2015) [49] | Airport baggage handling system at Taiwan Taoyuan International Airport | Object-oriented graphical user interface (OOGUI) simulation model | |
| Huang, E. et al. (2016) [50] | Airport baggage unloading zones | Stochastic vector assignment problem | |
| Frey, M. et al. (2017) [52] | Baggage handling at airports | Computational simulation with the Dantzig–Wolfe equation | |
| Kim, G. et al. (2017) [53] | Baggage handling at check-in area in South Korea | Computational simulation with control logic system (a reallocation algorithm) and integrated systematic view | |
| Synchronization in Cross-docking | Russell, M.L.; Meller, R.D. (2003) [58] | Automated order fulfillment systems | Modeling based on demand levels, labor rates, order sizes, and other factors |
| Berbeglia, G. et al. (2007) [59] | Vehicle routing problems | General framework embedding a large collection | |
| Yu, W.; Egbelu, P.J. (2008) [61] | Warehouse management | Minimize total operation time or maximize the throughput of the cross-docking system | |
| Chen, F.; Lee, C.Y. (2009) [62] | Two-machine cross-docking flow shop | Polynomial approximation algorithm with an error-bound analysis | |
| Boysen, N. (2010) [63] | Inbound and outbound trucks at cross-docking terminals | Computerized scheduling and (bounded) dynamic programming | |
| Boysen, N. (2010) [64] | Zero-inventory cross-docking terminals | Dynamic programming and heuristic simulated annealing | |
| Boloori Arabani, A. et al. (2010) [9] | Cross-docking scheduling | Genetic algorithm (GA), particle swarm optimization (PSO), differential evolution (DE), and least significant difference measure | |
| Boysen, N. et al. (2013) [68] | Cross-docking terminals with fixed outbound departures | Heuristic-simulated programming (DP) and beam search (BS) for TSFD for linear mixed-integer program (TSFD-MIP) | |
| Van Belle, J. et al. (2013) [69] | Cross-docking decision support systems | Tabu search | |
| Assadi, M.T.; Bagheri, M. (2016) [56] | The truck scheduling problem in a cross-docking terminal | Mixed-integer linear programming (MILP) | |
| Cota, P.M. et al. (2016) [71] | Cross-docking center | Time-indexed mixed-integer linear programming formulation and a polynomial time heuristic | |
| Assadi, M.T.; Bagheri, M. (2016) [72] | Multiple-door cross-docking systems | Solving the Just-in-time (JIT) problem with ILOG CPLEX solver-based simulated annealing | |
| Briskorn, D. (2017) [74] | Closed-loop sortation conveyors | Numerical experiments and heuristic simulated to solve the scheduling problem | |
| Synchronization in Hospitals | Chen, W.A. et al. (2021) [81] | Automated medicine delivery systems/automated overhead material handling systems | A 3D simulation model in Flexsim (of the queuing model) |
| Khuu, N.H.L. et al. (2022) [84] | Automated medicine delivery systems/automated overhead material handling systems | Redirect products to the correct stations | |
| Truong, T.D. et al. (2023) [85] | Multistation multishuttle transportation systems/automated overhead material handling systems | The inventory routing problem (IRP) and the location inventory routing problem (LIRP) |
Disclaimer/Publisher’s Note: The statements, opinions and data contained in all publications are solely those of the individual author(s) and contributor(s) and not of MDPI and/or the editor(s). MDPI and/or the editor(s) disclaim responsibility for any injury to people or property resulting from any ideas, methods, instructions or products referred to in the content. |
© 2023 by the authors. Licensee MDPI, Basel, Switzerland. This article is an open access article distributed under the terms and conditions of the Creative Commons Attribution (CC BY) license (https://creativecommons.org/licenses/by/4.0/).
Share and Cite
Truong, T.D.; Khuu, N.H.L.; Le, Q.D.; Vu, T.T.C.; Tran, H.B.; Vo, T.Q. A General Overview of Overhead Multi-Station Multi-Shuttle Systems and the Innovative Applications Trend in Vietnam. Appl. Sci. 2023, 13, 11036. https://doi.org/10.3390/app131911036
Truong TD, Khuu NHL, Le QD, Vu TTC, Tran HB, Vo TQ. A General Overview of Overhead Multi-Station Multi-Shuttle Systems and the Innovative Applications Trend in Vietnam. Applied Sciences. 2023; 13(19):11036. https://doi.org/10.3390/app131911036
Chicago/Turabian StyleTruong, Thuy Duy, Nguyen Huu Loc Khuu, Quoc Dien Le, Tran Thanh Cong Vu, Hoa Binh Tran, and Tuong Quan Vo. 2023. "A General Overview of Overhead Multi-Station Multi-Shuttle Systems and the Innovative Applications Trend in Vietnam" Applied Sciences 13, no. 19: 11036. https://doi.org/10.3390/app131911036
APA StyleTruong, T. D., Khuu, N. H. L., Le, Q. D., Vu, T. T. C., Tran, H. B., & Vo, T. Q. (2023). A General Overview of Overhead Multi-Station Multi-Shuttle Systems and the Innovative Applications Trend in Vietnam. Applied Sciences, 13(19), 11036. https://doi.org/10.3390/app131911036

