Application of Knowledge Graph Technology with Integrated Feature Data in Spacecraft Anomaly Detection
Abstract
:Featured Application
Abstract
1. Introduction
- (1)
- (2)
- Anomaly detection methods for telemetry data clustering: These approaches incorporate methods such as LSSVM [2], hierarchical clustering combined with KNN classification [4], extraction of significant time patterns [5], DTW matching-based techniques [6], and LOF based on statistical eigenvalues [7];
- (3)
- Multivariate anomaly detection methods for telemetry data: These techniques can be broadly divided into four categories. First, methods based on subspace computation, including Orca [8], GritBot [9], IMS [10,11], K-means [12], expectation maximization [12], OCSVM [13], and PLSDA [14]. Second, generative estimation-based methods, which consist of the dynamic grouped mixture model [15]. Third, basic pattern reconstruction error-based methods, which encompass sparse representation and latent semantic analysis techniques [16]. Finally, graph construction-based methods, involving box modeling algorithms [17]. Each of these approaches provides unique benefits and applications for tackling the challenges associated with telemetry data anomaly detection.
- (1)
- A knowledge graph-based architecture and framework for spacecraft anomaly detection is proposed, consisting of a data layer, a graph construction layer, an algorithm integration layer, and an application layer;
- (2)
- A method for constructing a spacecraft equipment knowledge graph is introduced, integrating expert knowledge and historical data to enhance the interpretability and reliability of anomaly detection;
- (3)
- Spacecraft anomaly event knowledge graphs are created based on various anomaly features, facilitating anomaly device location and cause judgment by matching telemetry data with feature data in the knowledge graph;
- (4)
- Experimental results demonstrate the effectiveness of the proposed method and its potential applications in spacecraft anomaly detection.
2. Knowledge Graph-Based Spacecraft Anomaly Detection Algorithm Architecture and Framework
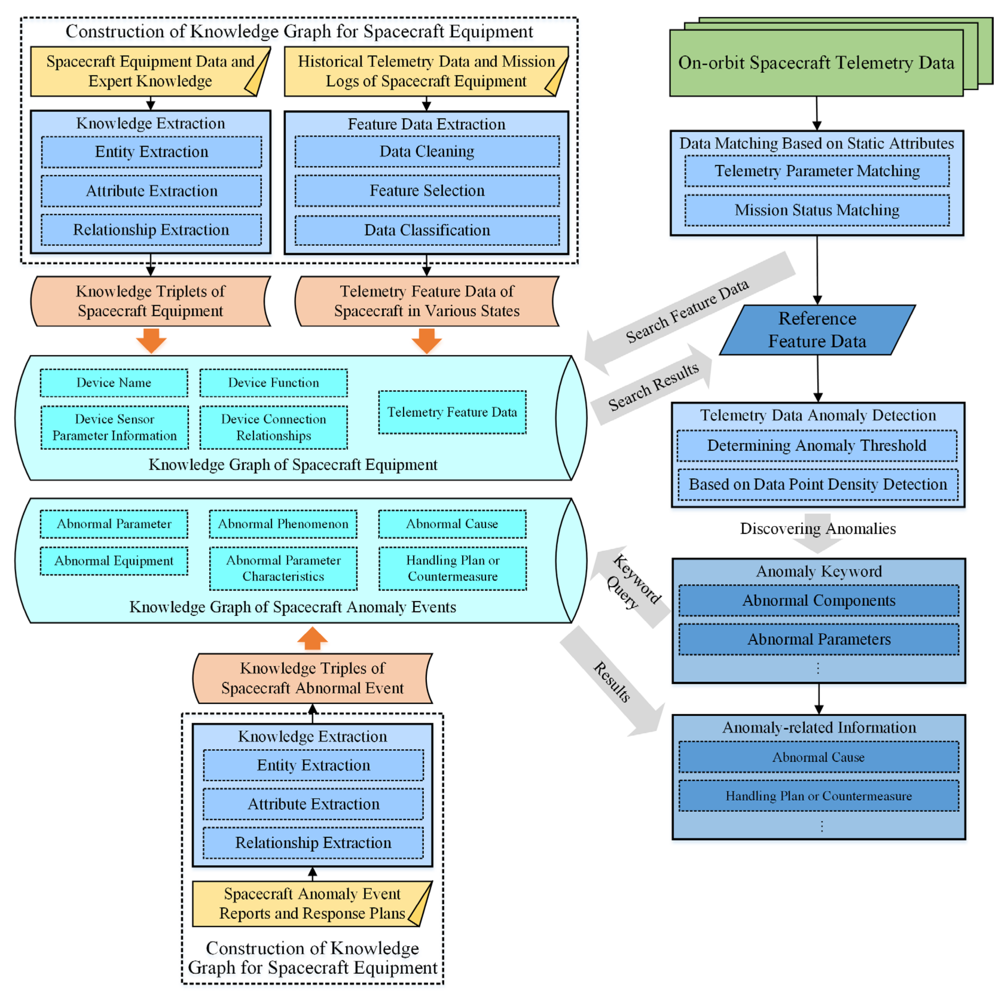
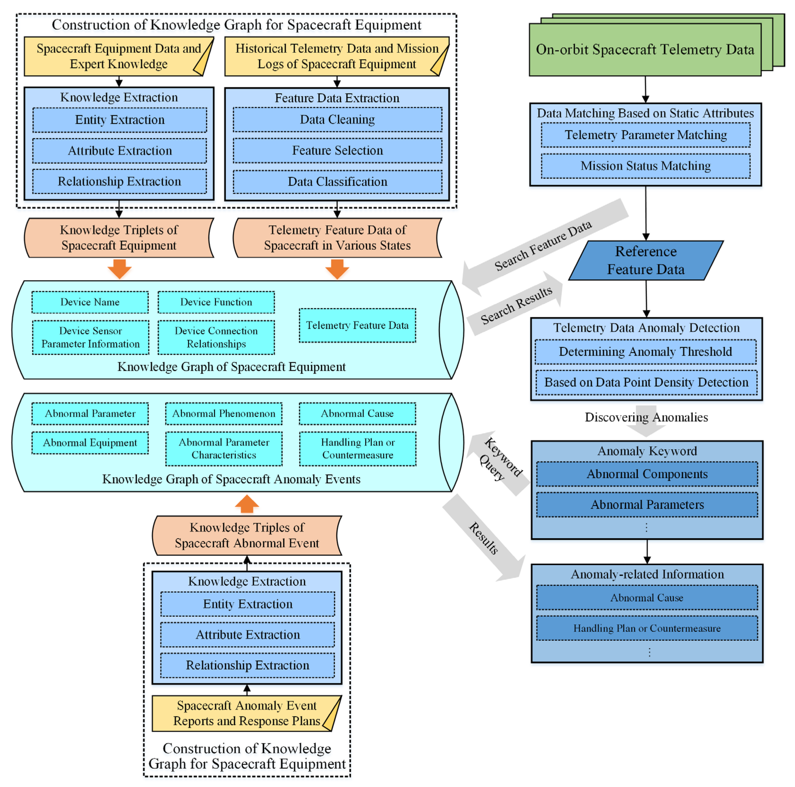
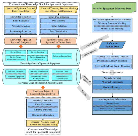
2.1. Knowledge Graph-Based Spacecraft Anomaly Detection Algorithm Architecture
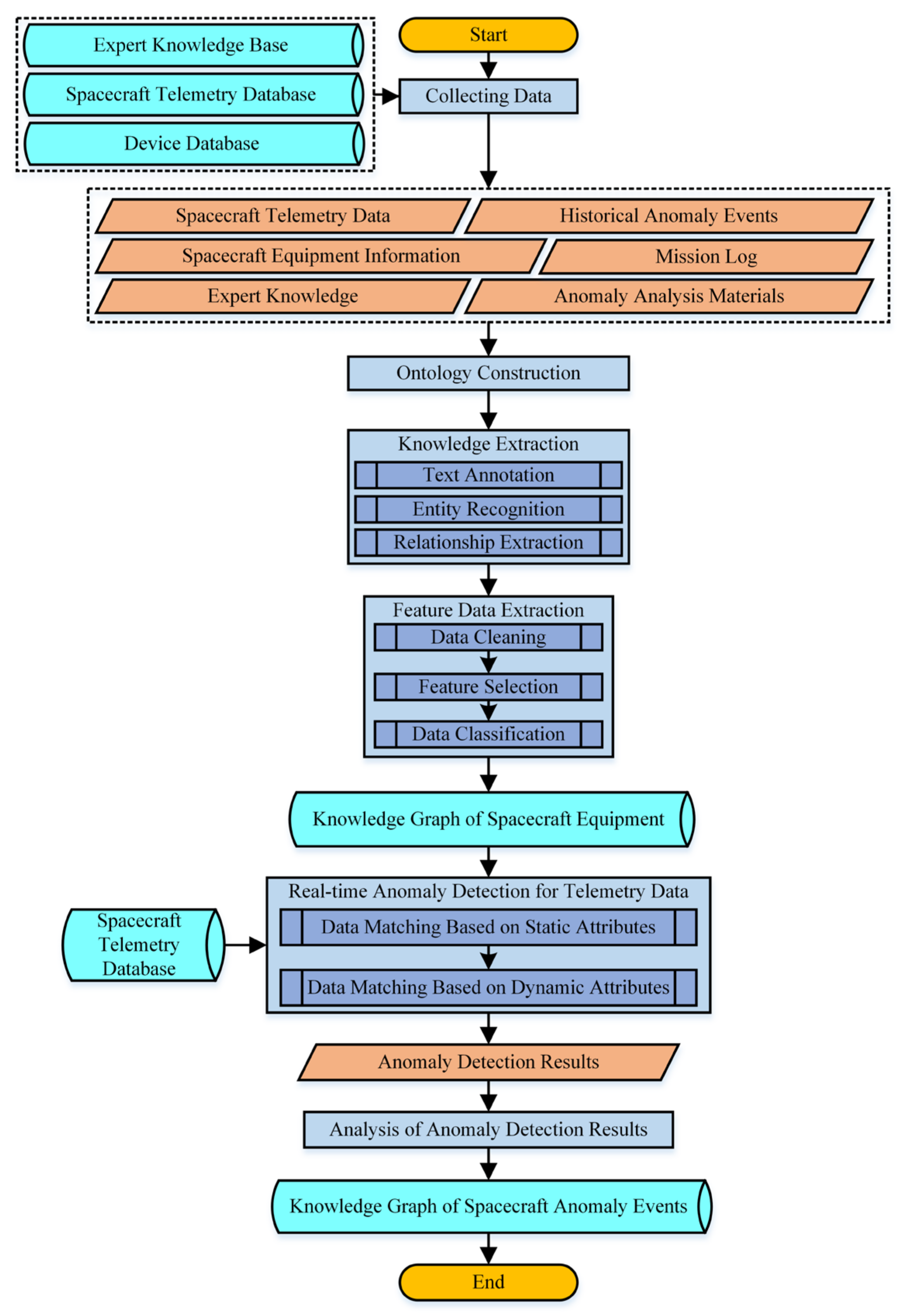
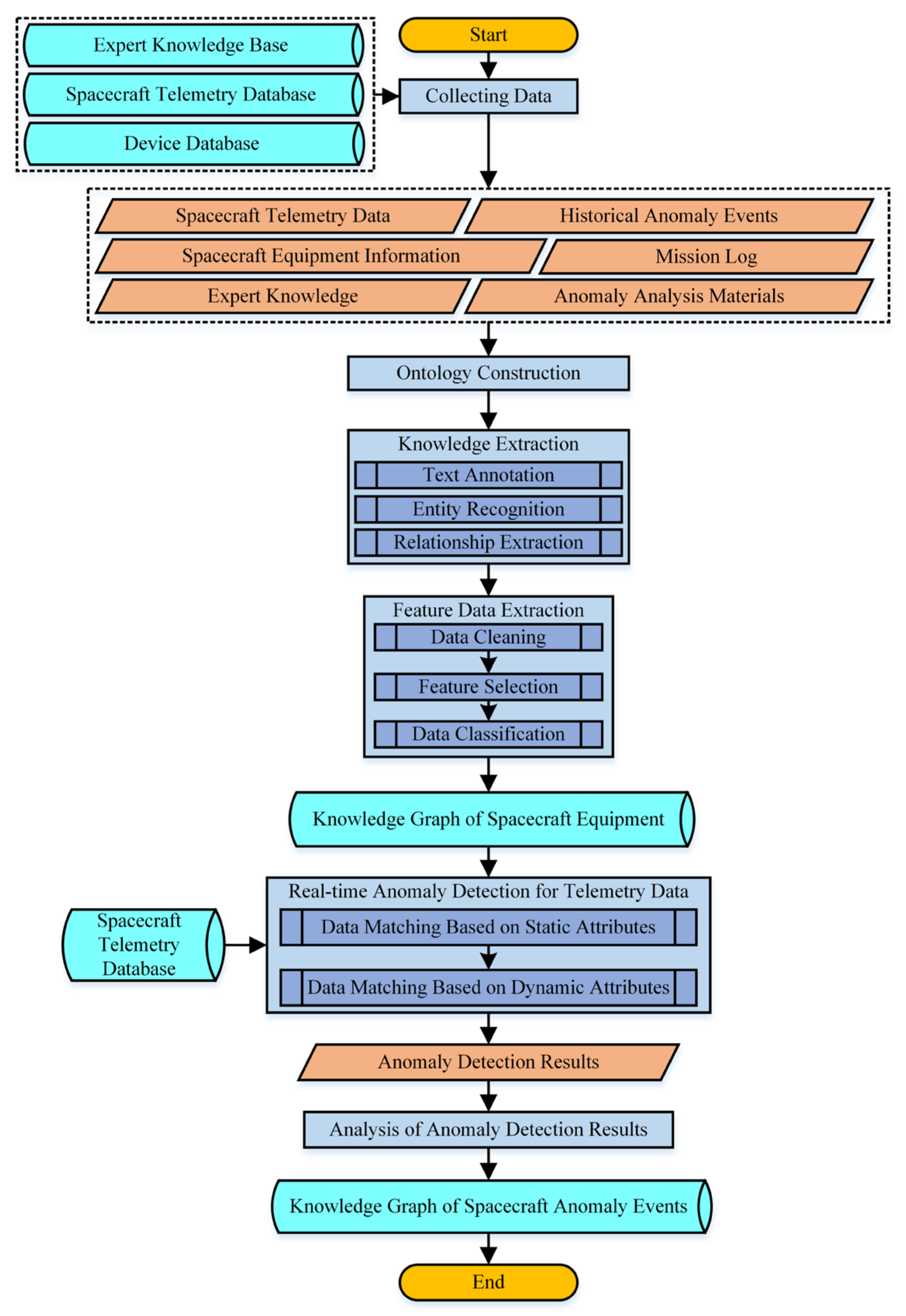
2.2. Knowledge Graph-Driven Spacecraft Anomaly Detection and Processing System Framework
3. Methods
3.1. Constructing the Knowledge Graph
3.1.1. Ontology Construction for the Knowledge Graph
3.1.2. Knowledge Extraction
3.2. Extracting Feature Data
3.2.1. Data Cleaning
3.2.2. Feature Selection
3.2.3. Data Classification
3.3. Detecting Anomalies in Real-Time Telemetry Data
3.3.1. Data Matching Based on a Knowledge Graph
3.3.2. Anomaly Analysis Based on a Knowledge Graph
4. Example
4.1. Constructing the Knowledge Graph
4.1.1. Knowledge Graph Ontology Construction
4.1.2. Knowledge Extraction
4.2. Extracting Feature Data
4.2.1. Data Cleaning
- (1)
- Outlier Removal
- (2)
- Missing Value Imputation
4.2.2. Feature Selection
4.2.3. Data Classification
4.3. Telemetry Data Anomaly Detection Experiment
4.3.1. Data Matching Based on a Knowledge Graph
4.3.2. Discussion of Experimental Results
4.3.3. Anomaly Analysis Based on a Knowledge Graph
5. Conclusions
Author Contributions
Funding
Institutional Review Board Statement
Informed Consent Statement
Data Availability Statement
Conflicts of Interest
References
- Li, W.; Meng, Q. Fault Detection for in-orbit Satellites Using an Adaptive Prediction Model. Chin. J. Space Sci. 2014, 34, 201–207. [Google Scholar] [CrossRef]
- Chen, B.; Lu, G.; Fang, H.Z. Method of satellite anomaly detection based on least squares support vector machine. Comput. Meas. Control 2014, 22, 690–692. [Google Scholar]
- Yairi, T.; Kawahara, Y.; Fujimaki, R.; Sato, Y.; Machida, K. Telemetry-mining: A machine learning approach to anomaly detection and fault diagnosis for space systems. In Proceedings of the 2006 2nd IEEE International Conference on Space Mission Challenges for Information Technology, Pasadena, CA, USA, 17–20 July 2006. [Google Scholar]
- Chen, J. Similarity Measure of Time Series for Satellite Telemetry Data. Master’s Thesis, Harbin Institute of Technology, Harbin, China, 1 June 2015. [Google Scholar]
- Yairi, T.; Ogasawara, S.; Hori, K.; Nakasuka, S.; Ishihama, N. Summarization of Spacecraft Telemetry Data by Extracting Significant Temporal Patterns. In Proceedings of the 8th Pacific-Asia Conference on Advances in Knowledge Discovery and Data Mining (PAKDD 2004), Sydney, Australia, 26–28 May 2004. [Google Scholar]
- Martínez-Heras, J.A.; Donati, A.; Fischer, A. DrMUST-a Data Mining Approach for Anomaly Investigation. In Proceedings of the SpaceOps 2012 Conference, Stockholm, Sweden, 11–15 June 2012. [Google Scholar]
- Martínez-Heras, J.A.; Donati, A.; Kirsch, M.G.F. New Telemetry Monitoring Paradigm with Novelty Detection. In Proceedings of the SpaceOps 2012 Conference, Stockholm, Sweden, 11–15 June 2012. [Google Scholar]
- Bay, S.D.; Schwabacher, M. Mining Distance-based Outliers in Near Linear Time with Randomization and a Simple Pruning Rule. In Proceedings of the Ninth ACM SIGKDD International Conference on Knowledge Discovery and Data Mining (KDD-2003), Washington, DC, USA, 24–27 August 2003. [Google Scholar]
- GritBot. RuleQuest Research. Available online: http://www.rulequest.com (accessed on 10 July 2023).
- Iverson, D.L. Inductive System Health Monitoring. In Proceedings of the International Conference on Artificial Intelligence, IC-AI ‘04, Volume 2 & Proceedings of the International Conference on Machine Learning; Models, Technologies & Applications, MLMTA ‘04, Las Vegas, NV, USA, 21–24 June 2004. [Google Scholar]
- Iverson, D.L.; Martin, R.; Schwabacher, M.; Spirkovska, L.; Taylor, W.; Mackey, R.; Baskaran, V. General Purpose Data-Driven Monitoring for Space Operations. J. Aerosp. Comput. Inf. Commun. 2012, 9, 26–44. [Google Scholar] [CrossRef]
- Azevedo, D.R.; Ambrósio, A.M.; Vieira, M. Applying Data Mining for Detecting Anomalies in Satellites. In Proceedings of the Ninth European Dependable Computing Conference, Sibiu, Romania, 8–11 May 2012. [Google Scholar]
- Schwabacher, M.; Oza, N.; Matthews, B. Unsupervised Anomaly Detection for Liquid-Fueled Rocket Propulsion Health Monitoring. J. Aerosp. Comput. Inf. Commun. 2009, 6, 464–482. [Google Scholar] [CrossRef]
- Mohammad, B.R.; Hussein, W.M. A Novel Approach of Health Monitoring and Anomaly Detection Applied to Spacecraft Telemetry Based on PLSDA Multivariate Latent Technique. In Proceedings of the 15th International Workshop on Research and Education in Mechatronics (REM), El Gouna, Egypt, 9–11 September 2014. [Google Scholar]
- Takeishi, N.; Yairi, T.; Nishimura, N.; Nakajima, Y.; Takata, N. Dynamic Grouped Mixture Models for Intermittent Multivariate Sensor Data. In Proceedings of the 20th Pacific-Asia Conference on Advances in Knowledge Discovery and Data Mining (PAKDD 2016), Auckland, New Zealand, 19–22 April 2016. [Google Scholar]
- Takeishi, N.; Yairi, T. Anomaly Detection from Multivariate Time-Series with Sparse Representation. In Proceedings of the 2014 IEEE International Conference on Systems, Man, and Cybernetics (SMC), San Diego, CA, USA, 5–8 October 2014. [Google Scholar]
- Chan, P.K.; Mahoney, M.V. Modeling Multiple Time Series for Anomaly Detection. In Proceedings of the Fifth IEEE International Conference on Data Mining (ICDM’05), Houston, TX, USA, 27–30 November 2005. [Google Scholar]
- Akoglu, L.; Tong, H.; Koutra, D. Graph based anomaly detection and description: A survey. Data Min. Knowl. Discov. 2015, 29, 626–688. [Google Scholar] [CrossRef]
- Huang, H.; Hong, Z.; Zhou, H.; Wu, J.; Jin, N. Knowledge graph construction and application of power grid equipment. Math. Probl. Eng. 2020, 2020, 8269082. [Google Scholar] [CrossRef]
- Xiaoping, G.; Mengyu, R.; Hong, Z.; Ping, W.; Ruijun, R.; Feng, G. Construction technology of knowledge graph and its application in power grid. In Proceedings of the International Conference on Power System and Energy Internet (PoSEI2021), Chengdu, China, 16–18 April 2021. [Google Scholar]
- Wu, J.; Li, Q.; Chen, Q.; Peng, G.; Wang, J.; Fu, Q.; Yang, B. Evaluation, analysis and diagnosis for HVDC transmission system faults via knowledge graph under new energy systems construction: A critical review. Energies 2022, 15, 8031. [Google Scholar] [CrossRef]
- Hu, J.; Zhao, S.; Nie, Q. Research on modeling of power grid information system based on knowledge graph. In Proceedings of the 2021 IEEE International Conference on Power Electronics, Computer Applications (ICPECA 2021), Shenyang, China, 22–24 January 2021. [Google Scholar]
- Liu, W.; Zhu, Z.; Cai, K.; Pu, D.; Du, Y. Application of knowledge graph in smart grid fault diagnosis. Appl. Math. Nonlinear Sci. 2022. [Google Scholar] [CrossRef]
- Tang, Y.; Liu, T.; Liu, G.; Li, J.; Dai, R.; Yuan, C. Enhancement of power equipment management using knowledge graph. In Proceedings of the 2019 IEEE Innovative Smart Grid Technologies-Asia (ISGT Asia), Chengdu, China, 21–24 May 2019. [Google Scholar]
- Huang, H.; Chen, Y.; Lou, B.; Hongzhou, Z.; Wu, J.; Yan, K. Constructing knowledge graph from big data of smart grids. In Proceedings of the 2019 10th International Conference on Information Technology in Medicine and Education (ITME), Qingdao, China, 23–25 August 2019. [Google Scholar]
- Feng, Y.; Zhai, F.; Li, B.; Cao, Y. Research on intelligent fault diagnosis of power acquisition based on knowledge graph. In Proceedings of the 2019 IEEE 3rd International Conference on Electronic Information Technology and Computer Engineering (EITCE), Xiamen, China, 18–20 October 2019. [Google Scholar]
- Deng, L.Q.; Wu, Y.F.; Wang, J.Y.; Wang, B. Network Situation Features Extraction Method of Computer Network Based on Knowledge Graph. In Proceedings of the 2022 3rd International Conference on Computer Vision, Image and Deep Learning & International Conference on Computer Engineering and Applications (CVIDL & ICCEA), Changchun, China, 20–22 May 2022. [Google Scholar]
- Xie, C.; Yu, B.; Zeng, Z.; Yang, Y.; Liu, Q. Multilayer internet-of-things middleware based on knowledge graph. IEEE Internet Things J. 2020, 8, 2635–2648. [Google Scholar] [CrossRef]
- Djenouri, Y.; Srivastava, G.; Belhadi, A.; Lin, J.C. Intelligent blockchain management for distributed knowledge graphs in IoT 5G environments. Trans. Emerg. Telecommun. Tech. 2021, e4332. [Google Scholar] [CrossRef]
- Sun, Y.; Tian, Z.; Li, M.; Zhu, C.; Guizani, N. Automated attack and defense framework toward 5G security. IEEE Netw. 2020, 34, 247–253. [Google Scholar] [CrossRef]
- Tian, Z.; Sun, Y.; Su, S.; Li, M.; Du, X.; Guizani, M. Automated attack and defense framework for 5G security on physical and logical layers. arXiv 2019, arXiv:1902.04009. [Google Scholar]
- Tang, X.; Hu, B.; Wang, J.; Wu, C.; Noman, S.M. Intelligent Auxiliary Fault Diagnosis for Aircraft Using Knowledge Graph. In Proceedings of the 2nd International Conference on Advanced Intelligent Technologies (ICAIT 2021): Advanced Intelligent Technologies for Industry, Online, 23–24 November 2021. [Google Scholar]
- Tang, X.; Wang, J.; Wu, C.; Hu, B.; Noman, S.M. Constructing Aircraft Fault Knowledge Graph for Intelligent Aided Diagnosis. In Proceedings of the 4th International Conference on Information Technologies and Electrical Engineering (ICITEE 2021), Changde, China, 29–31 October 2021. [Google Scholar]
- Tang, X.; Chi, G.; Cui, L.; Ip, A.W.H.; Yung, K.L.; Xie, X. Exploring Research on the Construction and Application of Knowledge Graphs for Aircraft Fault Diagnosis. Sensors 2023, 23, 5295. [Google Scholar] [CrossRef] [PubMed]
- Yue, S.; Xiao, L.; Li, J.; Wang, N. Research on application of knowledge graph for aircraft maintenance. Adv. Mech. Eng. 2022, 14, 16878132221107429. [Google Scholar] [CrossRef]
- Cheng, Y.; Jiao, Y.; Wei, W.; Wu, Z. Research on construction method of knowledge graph in the civil aviation security field. In Proceedings of the 2019 IEEE 1st International Conference on Civil Aviation Safety and Information Technology (ICCASIT), Kunming, China, 17–19 October 2019. [Google Scholar]
- Agarwal, A.; Gite, R.; Laddha, S.; Bhattacharyya, P.; Kar, S.; Ekbal, A.; Thind, P.; Zele, R.; Shankar, R. Knowledge Graph—Deep Learning: A Case Study in Question Answering in Aviation Safety Domain. arXiv 2022, arXiv:2205.15952. [Google Scholar]
- Keller, M.; Building, R. Building a knowledge graph for the air traffic management community. In Proceedings of the WWW ‘19: The Web Conference, San Francisco, CA, USA, 13–17 May 2019. [Google Scholar]
- Chao, K.; Tao, L.; Li, M.; Guoyu, J.; Yuchao, W.; Yu, Z. Construction and application research of knowledge graph in spacecraft launch. In Journal of Physics: Conference Series; IOP Publishing: Chongqing, China, 2021; Volume 1754, p. 012180. [Google Scholar]
- Shi, H.B.; Huang, D.; Wang, L.; Wu, M.Y.; Xu, Y.C.; Zeng, B.E.; Pang, C. An information integration approach to spacecraft fault diagnosis. Enterp. Inf. Syst. 2021, 15, 1128–1161. [Google Scholar] [CrossRef]
- Zhang, L.; Gao, M.; Li, P.; Jiang, Y. Construction and applications of embedded aerospace software defect knowledge graph. In Proceedings of the 6th International Conference on Signal and Information Processing, Networking and Computers (ICSINC), Guiyang, China, 13–16 August 2019. [Google Scholar]
- Lehmann, J.; Isele, R.; Jakob, M.; Jentzsch, A.; Kontokostas, D.; Mendes, P.N.; Hellmann, S.; Morsey, M.; Van Kleef, P.; Auer, S.; et al. Dbpedia—A large-scale, multilingual knowledge base extracted from wikipedia. Semant. Web 2015, 6, 167–195. [Google Scholar] [CrossRef]
- Miller, G.A. WordNet: A lexical database for English. Commun. ACM 1995, 38, 39–41. [Google Scholar] [CrossRef]
- Van Houdt, G.; Mosquera, C.; Nápoles, G. A review on the long short-term memory model. Artif. Intell. Rev. 2020, 53, 5929–5955. [Google Scholar] [CrossRef]
- Lafferty, J.; McCallum, A.; Pereira, F.C.N. Conditional random fields: Probabilistic models for segmenting and labeling sequence data. In Proceedings of the 18th International Conference on Machine Learning, San Francisco, CA, USA, 28 June–1 July 2001. [Google Scholar]
- Wang, Q.; Mao, Z.; Wang, B.; Guo, L. Knowledge graph embedding: A survey of approaches and applications. IEEE Trans. Knowl. Data Eng. 2017, 29, 2724–2743. [Google Scholar] [CrossRef]




















| Number of Entities in the Test Set | 173 |
| Identified Entities | 139 |
| Correctly Identified Entities | 131 |
| Precision (P) | 94.24% |
| Recall (R) | 75.72% |
| F1 Score | 83.97% |
| Entity Type | Count | Relationship Type | Count |
|---|---|---|---|
| Anomaly Event | 112 | Time | 358 |
| Anomaly Time | 358 | Phenomenon | 284 |
| Anomaly Phenomenon | 243 | Device | 116 |
| Anomaly Device | 93 | Parameter | 145 |
| Anomaly Parameter | 111 | Cause | 142 |
| Anomaly Cause | 134 | Plan | 157 |
| Handling Plan | 144 | Belong | 109 |
| Metric | Threshold-Based Method | Method in This Paper |
|---|---|---|
| Precision | 65% | 95% |
| Correctly Identified | 39 | 57 |
| False Alarms | 17 | 1 |
| Missed Alarms | 4 | 2 |
Disclaimer/Publisher’s Note: The statements, opinions and data contained in all publications are solely those of the individual author(s) and contributor(s) and not of MDPI and/or the editor(s). MDPI and/or the editor(s) disclaim responsibility for any injury to people or property resulting from any ideas, methods, instructions or products referred to in the content. |
© 2023 by the authors. Licensee MDPI, Basel, Switzerland. This article is an open access article distributed under the terms and conditions of the Creative Commons Attribution (CC BY) license (https://creativecommons.org/licenses/by/4.0/).
Share and Cite
Yi, X.; Huang, P.; Che, S. Application of Knowledge Graph Technology with Integrated Feature Data in Spacecraft Anomaly Detection. Appl. Sci. 2023, 13, 10905. https://doi.org/10.3390/app131910905
Yi X, Huang P, Che S. Application of Knowledge Graph Technology with Integrated Feature Data in Spacecraft Anomaly Detection. Applied Sciences. 2023; 13(19):10905. https://doi.org/10.3390/app131910905
Chicago/Turabian StyleYi, Xiaojian, Peizheng Huang, and Shangjie Che. 2023. "Application of Knowledge Graph Technology with Integrated Feature Data in Spacecraft Anomaly Detection" Applied Sciences 13, no. 19: 10905. https://doi.org/10.3390/app131910905
APA StyleYi, X., Huang, P., & Che, S. (2023). Application of Knowledge Graph Technology with Integrated Feature Data in Spacecraft Anomaly Detection. Applied Sciences, 13(19), 10905. https://doi.org/10.3390/app131910905

