Abstract
As more consumers adopt virtual try-on apps, shops can offer their goods at any time. Optimizing the online presence of e-tailers is based on technological advances, especially in mobile networks and augmented reality (AR) and virtual reality (VR) apps. This paper examines the factors influencing consumers’ experience and satisfaction using AR apps in makeup e-shopping. We employed constructs from models based on the stimulus–organism–response (SOR) paradigm as a starting point for our research. We added fit confidence, social value, and innovativeness, used in similar research on AR apps, to the continued usage intention, perceived utilitarian value, immersion, and perceived hedonistic value. Our research used the Partial Least Squares Structural Equation Modeling (PLS-SEM) approach from SmartPLS 4 for an online questionnaire. We obtained that all parameters impact consumers’ intention to utilize AR applications. Considering the total effect (direct and indirect), the order of influence is as follows: fit confidence, innovativeness, immersion, social value, perceived hedonistic value, and perceived utilitarian value. This paper’s key findings demonstrate that social value, fit assurance, perceived utilitarian value, and immersion are the most significant direct influences on customer behavior using AR apps in makeup e-shopping.
1. Introduction
The expansion of intelligent gadgets and advancements in gesticulation recognition and motion capture procedures have allowed retailers to offer creative solutions to improve consumers’ experiences with their products [1].
Beauty tech, which utilizes Artificial Intelligence (AI) and AR technologies in industry, aims to personalize and customize the customer experience. It includes features such as coloring cosmetics simulation and personalized recommendations. International brands like L’Oréal have embraced these to gain market share [2].
Virtual reality (VR) and AR have gained a significant position in online retail, changing individuals’ purchasing habits [3,4]. Sellers have incorporated immersive technology components into their e-commerce websites and have developed mobile apps which allow clients to virtually test products such as makeup, sunglasses, furniture, and clothing, bridging, thus, the gap between pre- and post-consumption experiences [3,4].
AR co-occurs with the natural world via digital content. VR is based on avatars and refers to real content over the user’s virtual background [1,3,5].
On the one hand, VR is appropriate for cases where user body presentation is not crucial, such as gaming or flying simulators. On the other hand, AR is more suitable for cases where self-representation is essential, like trying on body-involving products. Therefore, AR is the landmark of our study because it merges virtual objects/products with the client’s natural world, allowing them to interact accurately with the products [1].
AR in e-commerce has proliferated, with the AR market estimated to be USD 88.4 billion by 2026 (see in [6]). AR emotional apps activate a wow effect, delivering surprise [7].
Even though the adoption of AR in e-commerce is still limited, it has become a significant component for leading retailers such as IKEA, Sephora, L’Oréal, and Ray-Ban [3,4,8]. AR improves users’ perceptions and influences e-commerce behaviors by delivering an authentic product experience. The development of AR services for mobile devices has improved online shopping experiences, making them more accessible to a broader audience [8]. Multiple industries have already adopted AR to boost customer experience satisfaction and make products available 24/7.
Although AR has only recently gained popularity and accessibility due to the appearance of smartphones equipped with the necessary hardware [8,9], AR applications are currently being developed within various industries and have the potential to substantially transform traditional retail and marketing activities [7,9,10]. AR is not just a functional technology but also a persuasive one, creating value through enjoyment, efficiency, visual pleasure, and playfulness [9].
AR technology will soon significantly reconfigure shopping and experiences in e-commerce worldwide [9]. AR has the potential to revolutionize e-commerce by enhancing and personalizing the shopping experience. Companies like Google, Apple, Facebook, Alibaba, Microsoft, HTC, Sony, and Samsung have invested heavily in AR technology [11]. AR has evolved into a superior technology for successful businesses, and it has become indispensable for people’s everyday life in commerce routines [1]. Therefore, the possibility of AR integrating digital details into the real world has been challenging for both academia and industry in trying to discover and predict its effect on customers’ perceptions, adoption intentions, and use [9]. Major global retailers have already started implementing these tools for online and offline shopping experiences, but these systems are still in the earlier phases of adoption [12]. While there is growing interest in AR within the retail and e-commerce industry, there is still a need for a better understanding of its value for consumers and brands to encourage further investment [13].
This paper aims to study if the use of AR apps in online women’s makeup stores (with products like lipstick, lip liner, eyeshadow, eyeliner, mascara, foundation, powder, and hair color) stimulates the desire to buy makeup products (and how it does) and improves the e-shopping process.
This paper uses the term AR app when referring to applications incorporating AR technologies for virtual makeup and hair coloring. Also, the term makeup refers to makeup and hair coloring.
Ref. [14] is one of the most remarkable recent reviews of AR in e-retailing. According to [14], the AR literature uses 30 different classical and modern theories. The most employed classical theoretical frameworks for explaining the drivers behind the adoption of AR in e-commerce are SOR theory, the technology acceptance model (TAM), the situated cognition theory (related to consumer psychology in an AR environment), and the uses and gratifications theory. Besides many other factors, the key factors driving the consumer adoption of AR in e-commerce and online shopping are related to technology attributes, utility, hedonism, immersion, and social factors [14]. For future studies related to social factors, ref. [14] proposes the co-creating effect, social sharing, and social value. Despite increasing curiosity, examination of challenges to AR adoption, like practical and psychological obstacles, is limited, impacting consumer adoption of AR in e-shopping. Also, research on social aspects of AR could be more extensive [14]. Starting from the previous research based on the SOR paradigm [1,3] and models such as the Unified Theory of Acceptance and Use of Technology (UTAUT) [9], our study aims to identify the determinants of users’ intentions to adopt AR apps in e-commerce and stimulate users’ intention to buy products. In this paper, we consider the following factors: social value, perceived hedonistic value, fit confidence, perceived utilitarian value, immersion, and innovativeness. Fit confidence is one sub-dimension of perceived benefits that can better explain the intention to adopt virtual try-on apps (VTOs) [5].
AR apps and e-shopping have distinct fields, but their intersection creates a unique e-commerce experience. While the primary goal of e-shopping is product purchase, AR apps are tools meant to enhance this experience. Past studies on this intersection have been more tech-adoption-focused than commerce-focused. In this study, we also add emphasis to the components that stimulate the purchases side. In any e-commerce context, if site visits are without sales, the problem may be related to the products rather than the AR technology itself. Besides the constructs from the SOR, our research introduced confidence, innovativeness, and social value as influential factors.
Consequently, we intend to provide pertinent answers to the following research questions:
RQ1: What factors influence the intention to use AR apps in e-shopping?
RQ2: What are the relationships between the determinants mentioned in RQ1?
This paper is structured in six sections, as follows. Section 2 provides a general background based on a consistently updated literature review. Section 3 describes the methodology and data collection. Section 4 presents the results. Section 5 presents discussions. Section 6 presents the conclusions.
2. Literature Review
Recent papers discuss the importance of optimizing the online presence of e-retailers to remain competitive. They highlight technological advancements, particularly in mobile networks and AR apps, which allow retailers to sell their products anytime and anywhere. The studies tried to identify the factors contributing to people’s use and adoption of AR -based apps [3].
2.1. Key Concepts
2.1.1. Virtual Try-On
The return of a product causes five times more CO2 than the acquisition itself [15]. Thus, optimizing e-shopping buying processes is a profound challenge for businesses, the environment, and health [15]. A virtual try-on is the capacity to superimpose objects (e.g., apparel) onto someone realistically. Due to its significance to the multi-billion-dollar e-commerce industry, the issue has attracted considerable attention recently [16]. Stakeholders have been testing using digital humans in fashion using the evolutions in AI, VR, and AR. The studies found that consumers are likely to interact with digital humans, especially those that possess human-like traits and can engage with users as brand ambassadors or personal stylists. Human-like digital humans, offering informative and entertaining interactions, are vital to virtual try-on being socially acceptable, creating customer value in brick-and-mortar clothing retail stores [17]. Traditional retailers face unique challenges as e-commerce and digital businesses introduce new possibilities. Most existing studies have focused on online service experiences, leaving a gap in understanding how technology can improve in-store service quality. Innovative technologies, specifically Smart Mirror Fashion Technology (SMFT), can enhance the service quality of clothing retail stores [18,19,20]. AR-based try-on provides a better and more realistic garment visualization than VR-based try-on [21].
Most research papers’ authors have studied virtual try-on experiences with regards to fashion, furniture, and makeup. Other studied categories are shoes [22], watches [8], glasses [23], toys [24], and even tourism [25].
2.1.2. Augmented Reality
Previous research built various empirical studies on AR shopping applications and their positive effects. Existing research explores AR applications and products using online experiments, lab experiments, and surveys [13]. The underlying processes examined include self-viewing, environmental embedding, spatial presence, perceived augmentation, interactivity, flow, and more. As outcome measure variables, we can mention purchase intention, app and brand attitude, recommendation and reuse intention, user satisfaction, and more. Overall, the studies demonstrate the positive effects of AR on various outcome variables. For example, AR positively affects purchase intention, app attitude, user satisfaction, and user experience—the spatial presence induced by AR enhances brand attitude and product likeability [13,26]. The perceived informativeness, enjoyment, interactivity, and inspiration mediate positive effects. However, some studies show mixed results regarding the effects of AR on brand attitude [13].
AR is mainly used to visualize products better rather than enhance the brand, and a single-time app use may be unlikely to change positions towards well-established brands. The positive effect on brand reactions varies depending on the type of AR. Personalization leads to positive brand responses for a self-augmentation app (makeup). In contrast, spatial presence is conducive to positive brand reactions for a surrounding augmentation app (furniture [13]).
The personal and familiar atmosphere of users’ homes allows them to engage with a brand in a manner that encourages self-expression and experimentation. Through AR apps, brands integrate with consumers’ physical traits, resulting in a fusion where the consumer’s interests take precedence while the brand takes a supportive role [27,28].
AR could enhance these experiences. While online shopping is an individual activity, interaction, standards, help, and communication significantly influence consumers’ purchase intentions and decision making. Customers often interact with shopping assistants for aid and share information through recommendations and word of mouth, driven by inherent needs for socialization and relatedness. AR offers unexplored opportunities for synchronous and asynchronous interactions between users and virtual content. Buyers can communicate viewpoints, messages, comments, and advice and collaborate on modifying virtual products. These capabilities could improve social knowledge during e-commerce, leading to critical outcomes that may increase technology adoption [29].
Despite the significant investment required to adopt AR in e-commerce, retailers can benefit from using AR to increase consumer interest in their products. They need to understand the potential of AR technologies and collaborate with technology developers to enhance shopper experiences [30].
The interactive experience of mobile AR applications has great potential for use in many fields, including education, art, entertainment, medical treatment, and tourism [31].
2.1.3. Virtual Reality
E-commerce platforms are integrating VR apps for virtual try-ons. Although our research, influenced by past studies and our focus on makeup, indicates a stronger inclination towards AR apps in e-commerce, recent research suggests that VR apps are more used in e-commerce [32].
VR commerce aims to revitalize physical stores and offer unique online experiences. However, despite over a decade of interest, it has not influenced consumer habits due to uncertainty about optimizing consumer experiences in VR commerce. VR commerce could be relegated to a mere trend without clarity on consumer preferences in virtual settings. To succeed, fashion designers need guidance on building sales-driven VR environments, prompting retailers to adapt swiftly to consumers’ growing expectations for efficiency and innovation [33].
“While AR is mainly available through smartphone apps, MR/VR requires a headset or an equivalent wearable device. In addition, some authors point out that AR fundamentally differs from VR” [10,34]. “Perhaps surprisingly, we do in fact agree that AR and VR are related and that it is quite valid to consider the two concepts together” [10,34].
2.1.4. Consumer
“Customer experience refers to a consumer’s subjective, dynamic, multidimensional reaction, comprised of cognitive, emotional, behavioral, sensorial, and social responses to interactions with a firm’s offerings and marketing actions across the phases of the customer journey. In the marketing literature, there is consensus that customer experience contains five key dimensions, behavioral, affective, sensory, intellectual, and social. Consumer products, brand, shopping and consumption experiences elicit these key dimension responses to different degrees” [35].
2.1.5. The Use of Apps by Firms
Using the technology–organization–environment (TOE) theoretical framework and Diffusion of Innovations (DOI) theory, ref. [11] suggested different elements that impact the adoption intention of AR from a managerial perspective. Consumer readiness had a significant relationship with AR adoption, highlighting, thus, the importance of end-user reception.
2.1.6. Digital Marketing
Digital information and communication technologies (ICT) have considerably improved the marketing research domain, advancing the notion of digital marketing [36]. Digital marketing is the marketing practices carried out using digital channels [36]. Digital marketing comprises websites, apps, social media, blogs, online communities and communication, search ads, display ads, and e-mail [36].
Smartphones have changed human habits in the marketing sector, which shows business opportunities in mobile marketing [36,37].
A company’s digital marketing methods must integrate international mobile marketing. Mobile marketing is conquering new marketing strategies because expert systems, as a subsection of AI, can transmit personalized messages to thousands of clients while accounting for their differences in a very short time period [36,38,39,40,41].
An important application of digital marketing is e-commerce, which concerns selling products and services online. There is a high correlation between mobile marketing and online buying habits [36,42,43,44].
Extended realities (XRs) such as VR, AR, and mixed reality (MR) shape the future of consumer habits, offering new opportunities for digital marketing [44,45,46,47].
2.2. Research Model and Hypothesis Development
The SOR framework is a psychological model that presents consumer behavior by suggesting that an environmental stimulus (S) can influence a consumer’s internal processing (O), leading to a specific comportment response (R). This framework has been used in retail analyses to examine the results of environmental signals on people’s cognition and sentiments, which in turn influence their comportments, such as purchasing. The SOR model helps investigate the impact of new retail elements, such as AR or VR, on buyer behavior [12].
In a study of consumer behaviors, the SOR paradigm explains how external stimuli prompt cognitive and affective reactions in consumer behaviors, which subsequently influence their approach or avoidance behaviors [1,3,7,12].
Three central factors of media elements—informative, personalization, and interactivity features—are essential stimuli impacting buyer reactions to experiential AR apps [3,27]. Technology attributes (like AR’s ability to superimpose virtual objects onto the real world) serve as stimuli, affecting consumers’ cognitive and emotional states (as in consumers’ utilitarian, hedonistic, or immersion states) and thereby influence their subsequent behavior (e.g., technology adoption or intent to purchase) [3,12].
There is an ongoing debate on measuring users’ AR experiences, with most studies focusing on induced experiences like presence, immersion, and interactivity [8]. Perceived augmentation is considered a critical stimulus that elicits consumers’ behavioral intentions. The sense of immersion, product existence, and realism are intermediate cognitive factors within the organism. The response focuses on consumers’ attitudes towards and choices to reuse AR-based apps [1]. Hedonically inspired buyers are more receptive to virtual apps than utilitarian buyers and consider interactivity, personalization, and socialization essential to a cost-efficient shopping adventure [33,48,49].
While a large body of academic research has recently started to explore the benefits of AR shopping apps, other studies have investigated both positive and negative consequences and tested the underlying conflict processes to provide AR apps for retailers and marketers that are able to generate positive consumer experiences and minimize potential incidents. Such perceived intrusiveness is related to the real-time view provided by AR and its potential negative impact [13].
Previous research on the technology acceptance model (TAM), information system success (ISS), service quality (SQLTY), and AI-context-specific variables led to the findings that the use of AR and AI increased in South Korea and China, and they were determined to provide more interactive and customized makeup shopping experiences [26,50].
2.2.1. Continued Usage Intention
The SOR model has helped investigate the impact of new retail elements, such as AR or VR, on consumer behavior. Researchers have suggested that AR can contribute to consumers’ utilitarian and hedonistic experiences, affecting their purchasing attitudes and intent [12].
2.2.2. Social Value
Social value is the degree to which someone believes that they make a good impression on others (peers, family, friends). Studies have shown that the opinions of peers, family members, and friends significantly impact users’ behavior in ICT acceptance. The encouragement to use technology received by individuals from close contacts can significantly influence their positive attitude towards accepting it. Consequently, higher social support for adopting a technology results in individuals’ intention to utilize ICT being greater [51,52]. Therefore, social value refers to the perceived usefulness of a digital item in enhancing a person’s social well-being, including its potential symbolic meanings and indications of affiliation to a social group. The use of AR technology may rely on how customers consider themselves or desire to be regarded by others. Using information technology (IT) can enrich one’s self-image and reveal group membership, with social values in technology use encompassing symbolic meanings, social relationships, and consumer identity. AR apps, which often allow users to share their experiences on social media, can also create a sense of personal fulfilment and help maintain social relationships [4].
Social values play a vital role in determining customer behavior. Social value is the advantage of a product or service to fulfil one’s wish to acquire honor or social satisfaction [53]. Some studies showed that social value affects customer satisfaction [54,55,56,57,58].
During exploratory shopping, consumer inspiration significantly predicted adoption intention. The ability to mix and match outfits, unique to VTO apps, led to positive responses. The study also emphasized significant potential in utilizing social elements, like sharing avatars and collaborative customization, to enhance VTO experiences [5]. Social value is a dimension related to the disposition of an individual to buy (or not buy) at both the product and brand levels [52].
Extending the UTAUT, ref. [9] proposed a model in which social influence and innovativeness indirectly affect behavioral intention.
2.2.3. Immersion
“Immersion originates from the area of moving pictures/film. The word immersion refers to the act of completely immersing oneself in or diving into another (artificial) world”. “In augmented reality, immersion is when the user loses awareness that they are actually in an artificial world. He or she experiences the virtual world with all of their senses. He or she can, in contrast to cinematic immersion, interact with the virtual environment” [59]. Immersion is associated with high product presence sensations [1,8]. VTO is a tool for transactions and the playful exploration of looks [5]. In e-shopping, the psychological effects of decorating the self-body immerse the buyers in the process [8].
2.2.4. Fit Confidence
Based on two theories—Sirgy’s theory of the self and Sundar’s theory of interactive media effects (TIME)—the authors in [4] built a framework in which fit confidence affects positive adoption intention. Fit confidence is one sub-dimension of perceived benefits that can better explain the intention to adopt VTOs [5,60,61]. Consumers’ fit confidence directly influences hedonistic and utilitarian values [61].
Previous research on AR shopping apps is summarized, highlighting the focus on hedonistic and utilitarian processes. Studies found positive effects on app responses, while the results for brand responses have been mixed [13]. An AR app that fulfils buyers’ utilitarian motivations and requirements stimulates them to continue using it. Both utilitarian and hedonistic aspects are essential when shopping online [53,62,63].
2.2.5. Perceived Utilitarian Value
The perceived utilitarian value (PUV) of a product or service refers to a consumer’s general evaluation of its practical utility, considering its advantages and disadvantages. A positive correlation exists between utilitarian value and a favorable attitude towards online shopping [62].
If an AR app offers features or functions that provide fun and amusement, positive emotions and feelings can contribute to the continued usage of AR apps.
2.2.6. Perceived Hedonistic Value
Hedonistic value arises from involvement, perceived autonomy, enjoyable experiences, emotional excitement, and the illusion generated by the buying process. These elements attract customer attention and foster a positive attitude towards the brand or the product. Previous research has determined a positive relationship between PHV, customer attitudes, and impulsive shopping behavior [62]. Consumers often engage in online shopping driven by hedonistic motivations, meaning they pay attention to entertainment, pleasure, and sensory stimulation. Research showed a positive correlation between hedonistic shopping motivation and online purchase intention [7].
2.2.7. Innovativeness
Additional areas proposed for future research include the impact of a user’s technological savviness and openness to innovation on AR adoption, and how interactions with AR change as users become accustomed to the technology [64,65].
Users’ innovativeness is vital to adopting ICT. Innovativeness means an individual’s willingness to try out new IT. In technology acceptance studies, innovativeness implies experimenting with new products or concepts. Several e-commerce models incorporate the construct of “innovativeness”. Here are a few examples:
While TAM initially focused on perceived usefulness and ease of use, later adaptations of the model, such as TAM2 and TAM3, have included elements related to the individual’s perception of the system’s innovativeness. The UTAUT includes individual traits like innovativeness [9].
Based on the concepts and references presented in this section, we propose the following hypotheses:
Hypothesis 1a (H1a).
Social value has a positive influence on continued usage intention.
Hypothesis 1b (H1b).
Immersion has a positive influence on continued usage intention.
Hypothesis 1c (H1c).
Fit confidence has a positive influence on continued usage intention.
Hypothesis 1d (H1d).
Perceived utilitarian value has a positive influence on continued usage intention.
Hypothesis 2 (H2).
Immersion has a positive influence on social value.
Hypothesis 3a (H3a).
Fit confidence has a positive influence on immersion.
Hypothesis 3b (H3b).
Perceived hedonistic value has a positive influence on immersion.
Hypothesis 4a (H4a).
Immersion has a positive influence on perceived utilitarian value.
Hypothesis 4b (H4b).
Fit confidence has a positive influence on perceived utilitarian value.
Hypothesis 4c (H4c).
Perceived hedonistic value has a positive influence on perceived utilitarian value.
Hypothesis 4d (H4d).
Innovativeness has a positive influence on perceived utilitarian value.
Hypothesis 5a (H5a).
Fit confidence has a positive influence on perceived hedonistic value.
Hypothesis 5b (H5b).
Innovativeness has a positive influence on perceived hedonistic value.
Hypothesis 6 (H6).
Innovativeness has a positive influence on fit confidence.
In Figure 1, we present the proposed conceptual framework.
Figure 1.
The proposed conceptual framework.
3. Methodology and Data Collection
The SOR framework, often used in retail studies, examines how environmental cues influence people’s thoughts and feelings, leading to certain behaviors like purchasing. This has been observed in diverse shopping settings, from physical stores to online platforms. With the shift towards experiential retail, researchers are applying the SOR model to understand how such retail elements affect consumer behavior. Notably, the SOR model is particularly effective in understanding consumer behavior in AR and VR environments. While the early literature mostly discussed AR’s potential for enhancing user experiences, the current emphasis is on understanding the impact of environmental factors in AR on those experiences. The SOR framework is endorsed as an apt tool for explaining the initial adoption behaviors of emerging technologies like AR and VR [12].
We used an online survey with constructs used in the SOR framework (continued usage intention, perceived hedonistic value, perceived utility value, immersion) and fit confidence (from [5]), social value (from [4]), and innovativeness (from [9]). For CUI, we used seven items: three from [3], two from [12], and one each from [5,7] concerning continued use of the AR app and the purchase of products. For SV, we used five items: three from [4] and two from [13] concerning improving personal social image (using makeup products selected with AR apps) and sharing obtained image content (obtained with the AR app) on social media. For FIT, we used five items from [5] concerning makeup fit, both real (after shopping) and virtual (during shopping), after usage of the AR app. For PUV, we used five items: two from [12], two from [66], and one from [3] concerning if AR app usage for makeup shopping is practical. For IMM, we used six items: three from [8] and one each from [1,7,67] concerning the immersion effects of AR apps on customers. For INT, we used three items from [9] concerning the client’s familiarization with new technologies.
The analysis in [14] of the respondent profiles in the published articles revealed that studies have primarily examined the AR usage behavior of young populations aged 16 to 35. A few studies represented only female users in their samples as they tested AR for categories related to makeup and women’s clothing [14].
Regarding data collection, throughout February 2023 we promoted the use of AR apps among our students from the Faculty of Economics and Business Administration, West University of Timișoara, but also to our friends, and we asked them to encourage their friends to use such applications as follows:
- -
- We gave an introductory presentation on virtual try-on tools (website or mobile apps) for makeup, glasses, clothing, and furniture.
- -
- We presented the pictures obtained from [68] (we uploaded a photo from [68] and used lipsticks, eye shadows, and hair colors).
- -
- We invited our students and friends to use (with a live camera or photo) an AR app for a period of time [68], or other AR apps for makeup and hair coloring.
At the end of May 2023, we returned with an online questionnaire and asked them (students and our friends) to complete it only if they used AR apps. The questionnaire from this study included items from previous research (see Appendix A) using 5-point Likert scales. This study obtained 394 valid responses from 427 Romanian women aged between 18 and 53 (see Table 1).
Table 1.
Respondents’ data.
According to [2], the countries where consumers are the most familiar with smart mirrors are China, South Kora, the United States, the United Kingdom, France, and Germany, with percentages between 24% and 52% of the female residential online population. Previous research papers [1,13] and statistical studies report results from the makeup market for an exclusively female population. In [3], the sample is 20% male and 80% female. With a confidence interval of 95%, considering a population proportion of 24% (for the case of Romania being less than 24%) and a precision level of 5%, we obtained that 280 was the minimum value for a representative sample.
In the AR in e-retailing literature, the most widely used technique is structural equation modelling (SEM) (n = 26), comprising the partial least squares method (PLS) (n = 17) and the covariance-based approach (CB) (n = 9) [14].
Composite-based models provide excellent outcomes in PLS-SEM, better, for example, than Covariance-Based Structural Equation Modeling (CB-SEM) [69]. We used the PLS-SEM method in Smart PLS 4 software for the model analysis. The measurement properties analysis assessed the reliability and validity of the measurement model.
4. Results
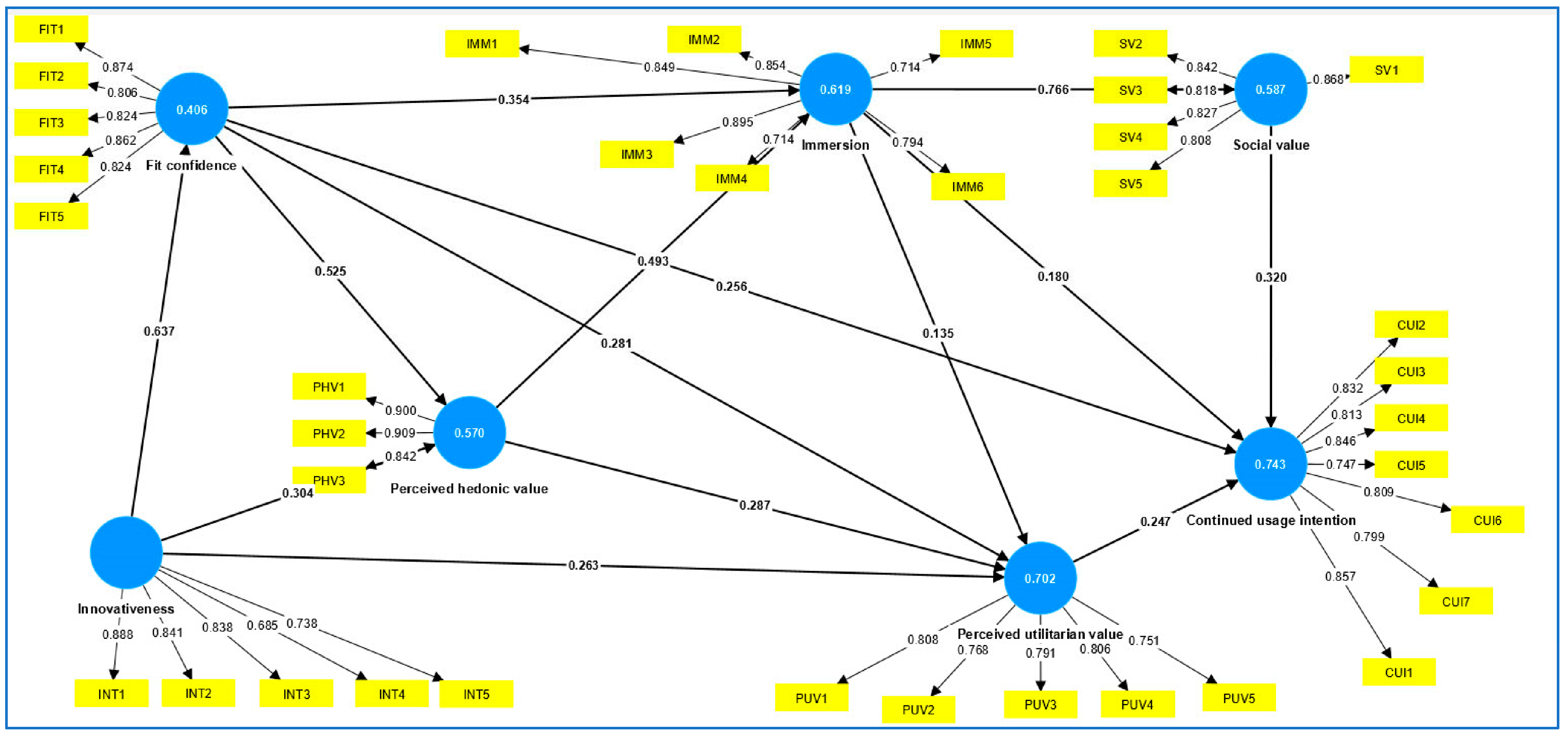
In PLS-SEM, outer loadings refer to the relationships between items and their factor. Cross loadings refer to the relationships between observed items and factors other than the ones they measure. In Figure 2 and Table 2, we can see the values for outer loadings (INT4 is 0.685, all the other values are between 0.714 and 0.909—the items’ reliability), and in Table 2 the values for cross loading.
Figure 2.
PLS-SEM results.
Table 2.
Results of the model and cross loadings.
We examined the reliability with Cronbach’s alpha and composite reliability, and all constructs showed high internal consistency with values between 0.844 and 0.933. The average variance extracted (AVE) was used to assess convergent validity, and all constructs exceeded the minimum threshold of 0.5, indicating good convergent validity (Table 2).
We conducted a discriminant validity assessment by comparing the AVE values to the squared correlations (Table 3).
Table 3.
Fornell–Larcker standard study for investigating discriminant validity.
In Table 4, the heterotrait–monotrait ratio (HTMT) matrix values are less than 0.850, confirming the discriminant validity [70].
Table 4.
Discriminant validity—HTMT matrix.
Usual assessment measures include R2, the determination coefficient; the variance inflation factor (VIF); the statistical significance and relevance of path coefficients; and the predictive relevance (Q2).
The VIFs are between 1.522 and 4.808—obtained through multicollinearity examination. The R2 value is 0.743 for the CUI; it is 0.702 for PUV; it is 0.619 for IMM; it is 0.587 for SV; it is 0.570 for PHV; and it is 0.406 for FIT (Figure 2).
SV has the most considerable direct influence on CUI (0.320), followed by FIT (0.256), PUV (0.247), and IMM (0.180). FIT has the most considerable total (direct and indirect) influence on CUI (0.643), followed by INT (0.565), IMM (0.458), SV (0.320), PHV (0.297), and PUV (0.247). IMM has the most considerable influence on SV (0.766), followed by FIT (0.469), INT (0.414), and PHV (0.378). FIT has the most considerable influence on IMM (0.612), followed by INT (0.540) and PHV (0.493). INT has the most considerable influence on PUV (0.698), followed by FIT (0.514), PHV (0.353), and IMM (0.135). INT has a positive influence on FIT (0.637). INT has the most considerable influence on PHV (0.638), followed by FIT (0.525) (see Table 5).
Table 5.
Path coefficient effects. (D—direct, I—indirect, T—total.)
With 5000 iterations, we performed in SmartPLS a bootstrapping technique to explore the R2 statistical implication. All hypotheses are supported—the values in Table 6 are statistically significant. In Table 6, we present the path coefficients (all are greater than 0.100, which means that they are significant), t statistics (all values are greater than 1.96), p values (all values are less than 0.05), and the remarks on each hypothesis.
Table 6.
Path coefficients. Direct effects.
In Table 7, we deliver the indirect effects of the factors. In Table 7, we present the path coefficients (all are greater than 0.100, which means that they are significant), t statistics (all values are greater than 1.96), and p values (all values are less than 0.05). These values from Table 7 show that the indirect effects are significant.
Table 7.
Path coefficients. Indirect effects.
In Table 8, we can see the data for the total effects. In Table 8, we present the path coefficients (all are greater than 0.100, which means that they are significant), t statistics (all values are greater than 1.96), and p values (all values are less than 0.05). These values from Table 8 show that total effects are significant.
Table 8.
Path coefficients. Total effects.
In Table 9, we present the effect size (f2), which refers to the magnitude or strength of the relationships between variables (≥0.02 is small; ≥0.15 is medium; ≥0.35 is large) [71].
Table 9.
f2 values.
SRMR (Standardized Root Mean Square Residual) evaluates the goodness of fit between the model and the observed data; its value is 0.079. Q2 is high for PUV (0.473), FIT (0.400), and PHV (0.401); moderate for IMM (0.240) and CUI (0.212); and low for SV (0.101), showing the high predictive relevance of the model. The goodness of fit (GoF) is the geometric mean of the average communality and the average R2. With the AVE values from Table 2, the average communality is 0.685, and the average R2 is 0.605. The GoF is 0.643, which exceeds the cutoff value of 0.36 for a large effect size and can be considered satisfactory. With the data and observations from this section, we can confirm the utility of the model in Figure 1. Descriptive statistics of the indicators are in Appendix B.
The current research aimed to understand how consumers experience AR apps and what factors influence their intention to reuse them in e-shopping. The findings of the current research indicate the following:
All the examined variables significantly affect (directly or indirectly) the continued usage intention of AR apps in e-commerce.
The current research found that FIT is the most significant variable positively affecting the CUI (the path coefficient is 0.643, see Table 4). FIT influences CUI directly and indirectly, with the indirect impact (0.387) being more substantial than the direct impact (0.256). FIT (see Table 4 and Figure 2) also influences IMM (0.612), PHV (0.525), PUV (0.469), and SV (0.469).
Thus, we can conclude that it is essential that the makeup selected by the AR application suits the clients well; the AR application helps to choose shades that suit customers; the customers are satisfied with the photos obtained within the AR application; and customers are satisfied with the products offered by the vendor, which they can try virtually in the AR application.
The results show that it takes more than just the fact that the AR app helps users find the right products. Among AR app users, those who feel immersed and delighted when using AR apps, those who find usefulness in using makeup, as well as those who have positive feedback from acquaintances, friends, or family (by using makeup products) will be more tempted to continue using the application and buy makeup products.
The result obtained regarding FIT also suggests that if a customer does not find what seems fit, she will not be interested in continuing to use the app or buy products, even if the AR app is technologically excellent. For example, let us say that a customer wants to buy lipstick, and only light shades are suitable for this customer, and the online store sells only lipsticks in dark shades. In this case, the customer is not motivated to return to the website or try the AR app because she will never buy lipstick in dark shades.
INT is the next factor influencing CUI (the path coefficient is 0.565, see Table 4). It only indirectly influences the CUI. INT influences all variables: PUV (0.698), FIT (0.637), PHV (0.638), CUI (0.565), IMM (0.54), and SV (0.414). Even if it is about e-commerce, the AR app is central to our study. This result shows us that it is essential for customers to be passionate about IT technologies and to be up to date with the latest developments in the field. Some women may want to wear makeup and buy makeup online. However, the fact that they feel far from the technology or using the AR app will keep them away from using it and maybe even the online store more generally.
INT does not directly influence CUI. If someone is passionate about IT and the latest developments in the field, they may still want to avoid wearing or buying makeup. The results from Figure 2 and Table 4 tell us (about the women that are the potential customers who will continue to use AR apps and will buy makeup products) that they are passionate about using AR apps, found suitable products, feel immersed and excited, find usefulness in using makeup, and receive positive feedback from people around them.
IMM influences CUI (0.458 in Table 4) directly and indirectly. IMM strongly directly influences SV (0.766 in Table 4). The indirect effect of IMM is greater than the direct effect on CUI. Some people may feel immersed using AR apps. Our results show that they will become buyers and use the AR app again, especially if they receive positive feedback from those around them. Some people may be impressed by the AR app; however, in the absence of social feedback, these people may eventually become disinterested in both makeup and using the AR app.
The next factor influencing CUI is SV (0.3.20 in Table 4). SV is the factor with the more substantial direct influence on CUI. The people who share the images obtained from the AR app and share their experiences with those around them are among the people interested in using the AR app in the context of e-shopping. According to the Unified Theory of Acceptance and Use of Technology (UTAUT), social influence directly affects behavioral intention, shaping potential users’ attitudes towards technology [8].
PHV indirectly influences CUI (0.297 in Table 4). Even if using the AR app delights some people and makes them feel excited or enjoy themselves, the AR app user becomes a makeup product buyer only if they feel immersed in the application and perceive the utilitarian value. Also, PHV indirectly influences SV (0.378 in Table 4).
PUV indirectly influences CUI (0.247 in Table 4). This result tells us that people who can combine various products and easily choose what suits them better, who feel that the AR app is necessary or practical and makes shopping effective, will become buyers of makeup products.
5. Discussions
As we saw in the literature review, the SOR paradigm is widespread in research papers on adopting AR apps.
In addition to the constructs already established in SOR (CUI, IMM, PUV, PHV), using other research works in the field, we added three other constructs, SV, FIT, and INT, out of the desire to understand, in the makeup buying process on online,
- -
- Customers want to adopt AR technologies;
- -
- How this technology determines the purchase of products (or improves the purchase process).
From the presented results, we noticed that if with the AR app customers find the right products more efficiently and feel that using them improves their social image, they are more tempted to adopt AR technology and be buyers. This is the part that best reflects the contributions of our study. This model can provide comparable results depending on the type of commerce (for example, fashion, watches, or jewellery). However, we expect that other e-commerce domains are replacing SV or FIT. For example, if we are buying furniture, SV may not necessarily be an influencing factor. Other constructions aimed at that type of trade may be more suitable. For example, comfort might be better than SV when discussing furniture. Even so, our model suggests that adding constructs from established trade models will improve models of technology adaptation by providing answers to purchasing problems—which is the primary objective of trade activity.
The results of INT show us that ignorance and misunderstanding of technological functionalities could keep people who are interested in buying products (in the case of our study, makeup products) away from e-commerce. In other words, many women may want to buy makeup, but they do not access such applications due to unfamiliarity with technology or AR technology.
Based on the SOR paradigm, ref. [3] studies how experiential AR apps affect buyers’ experiential value while improving CUI. The results indicate that the characteristics of an experiential AR app have a more significant positive effect on hedonistic value than utilitarian value; in turn, only hedonistic value positively impacts continued usage intention. Perceived customer support positively moderates the effect of hedonistic value on CUI. The model in Figure 1 uses some items of the constructs presented in [3]: PUV, PHV, and CUI. The differences between our results and those of [3] are as follows:
We found that PUV influences CUI. In [3], all the responders were buyers of makeup products who used the AR app. For our respondents, such an application proves useful for some (who want to buy makeup), but only for some. So, on a more diversified framework of respondents, we can conclude that PUV influences CUI.
Ref. [3] used experiential AR app features to see how they influence CUI. We replaced these factors with FIT to see the intention to continue using the application to buy products. Ref. [3] was focused on usage of the AR app by people already buying products. We moved the study towards shopping, and from here we conclude that an AR application can be excellent from a technological point of view; however, if people do not find the right products, they will not make purchases. In [11], both PHV and PUV positively influence CUI.
Refs. [1,8] use IMM and find that this construct has a positive influence on AR app adoption. Ref. [48] find that it influences enjoyment but does not affect AR app reuse intention.
Built on human value orientation theory [72] and consumption value theory [53], the conclusions of the analysis in [4] indicate that usability value, playful value, and visual magnet value positively impact client fulfilment and that social value does not influence customer satisfaction. Even though they did not obtain a positive result regarding social value, the authors in [4] recommended it for future studies, and they were right. Our study shows that not only does SV influence CUI, but among the factors that influence it directly, it is the one with the most significant impact. The different results between our study and those of [4] could be due to several reasons. We studied makeup. In [4], the study covered different types of products. SV is essential when discussing makeup; it may not influence CUI when discussing other types of products. Cultural differences could be another reason. Future studies will be able to analyze these aspects.
Inspired by [5] (for fashion), we introduced FIT (for makeup). Like [5], our results show that FIT is a construct to consider in studies of AR apps in e-commerce.
From the beginning of the paper, we flagged [14] as an exceptional study in the field. However, neither this paper nor the many he referred to considered FIT or a comparable construct. Thus, the work in [5] shows us that the specialized literature is still richer than it seems at first glance and may contain other excellent results, but which may not have come to light for various reasons.
Once again, the message of our work is that the studies in this field focus much more on trade, not only on technology, and we also recommend the inclusion of constructs that have been successful in traditional trade models.
Ref. [9] used INT and found that INT does not affect behavioral intention (in a study on adopting AR apps in shopping malls), and only affects enjoyment. Also, in our case, INT influences PHV but indirectly influences CUI. The difference in results may come from the fact that in our study, the user, if he buys products, is obliged to use the technology, which is not mandatory in [9], related to the use of AR apps in shopping malls.
6. Conclusions
AR has become a superior technology for successful e-commerce. This study attempted to understand the factors influencing the intention of using AR apps in makeup e-shopping and purchasing products.
It offers some results that can be useful both for practitioners and future research. The present study, using CUI, IMM, PHV, and PU—constructs used in SOR—demonstrates that FIT, INT, and SV are vital variables influencing CUI when using AR apps in makeup e-shopping.
6.1. Theoretical and Managerial Implications
This study identifies a gap in the research of AR apps in e-commerce: topics on commerce remain unexplored. The study also uses rarely used variables (FIT, SV, and INT), forming an integrated structure including both popular and other variables. It guides researchers in choosing pivotal factors for further investigation and using this framework for hypothesis development and empirical validation.
This research contributes to developing a theoretical framework to examine the impact factors on the continued usage intention of AR apps in makeup e-shopping. Researchers could use the proposed conceptual framework to investigate the topic further and apply it to other areas using AR apps in e-commerce (for example, in fashion).
From a managerial viewpoint, AR-based apps create new possibilities and permit organizations to maintain or enhance their trade competitiveness. In e-tailing, AR offers cost-effective options for classic product trials, like free return approaches.
By allowing consumers to visualize products in a more personal context, AR apps can increase their confidence in purchasing decisions. Factors like FIT and INT can influence, engage, and attract customers. Hence, investing in such technologies can offer a more exciting experience to users. This research holds several implications for retail brands, emphasizing the importance of understanding the critical determinants of CUI. Retailers should publicize information on the use of their AR app (on their websites and social media), help with tips (e.g., video, posts, or chat) for potential customers to find the right makeup, and arrange themselves so that they are accepted and appreciated by those around them to improve the way they are perceived and create good impressions to encourage customers to share the beautiful pictures obtained with AR applications on social networks with their friends and acquaintances.
6.2. Limitations and Future Research
In this paper, we talked about virtual try-on for makeup and hair coloring. In AR apps with other types of products, we can expect the results to be significantly different, as our study group included only women. The respondent groups must include men for other products (e.g., apparel, sunglasses, and furniture).
The study was conducted on Romanian consumers, limiting the generalizability of the results due to cultural differences. Future cross-cultural research could offer additional insights.
AR generates more positive experiences (novelty, surprise, inspiration) and fewer negative consequences (information overload, distraction, privacy risks). Information overload can generate distractions, decreasing purchase intentions via AR apps [7]. Technology anxiety can lead to risk-avoidance behavior [12]. A limitation of this paper is that it does not detect adverse effects and how they affect CUI, e.g., perceived intrusiveness [13,73], perceived social risk, financial risk, physical risk, performance risk, and psychological risk [74].
Our study did not include any effects on brand attitude. Interactivity and vividness affect immersion and brand loyalty [74]. Future research could examine how AR app try-on experiences affect online customers’ purchasing decisions or willingness to pay for unknown brands or different product categories.
In a watch e-commerce context, the findings showed that individuals without prior AR experience were more likely to experience immersion and a subsequent feeling of ownership, suggesting that familiarity with new stimuli reduces the novelty and, thus, the motivation to be mentally immersed [8]. For us, the context is makeup e-commerce, and we have seen that INT has a considerable impact on IMM. Here, we notice some differences in results that could come from several causes: either there are differences between the types of commerce (we buy some products much less often than makeup), or, after extended use of AR apps, they are not so captivating anymore. Future studies could investigate if prior AR experiences reduce the motivation to be mentally immersed in the case of specific types of products (e.g., watches in [8]) or if it generalizes.
Despite the limits discussed above, the current study is one more step towards a better understanding of the factors influencing consumers’ behavior towards AR apps in e-commerce.
Author Contributions
Conceptualization, M.-C.V., N.S. and D.M.-M.T.; methodology, M.-C.V., N.S. and D.M.-M.T.; validation, M.-C.V. and N.S.; formal analysis, M.-C.V. and N.S.; writing—original draft preparation, M.-C.V. and N.S.; writing—review and editing, N.S. and M.-C.V. All authors have read and agreed to the published version of the manuscript.
Funding
This research received no external funding.
Institutional Review Board Statement
Not applicable.
Informed Consent Statement
Not applicable.
Data Availability Statement
The data presented in this study are available upon request from the corresponding author.
Acknowledgments
This study was conducted by Mirela-Catrinel Voicu and Nicoleta Sîrghi, associate members of the East European Center for Research in Economics and Business (ECREB) at the Faculty of Economics and Business Administration, West University of Timisoara, J.H. Pestalozzi Street, No. 16, 300115. The authors gratefully acknowledge the use of the services and facilities of ECREB. Daniela Maria-Magdalena Toth contributed to the completion of the paper with the results of research undertaken within the Faculty of Economics and Business Administration, West University of Timisoara.
Conflicts of Interest
The authors declare no conflict of interest.
Appendix A
Table A1.
Survey Questions.
Table A1.
Survey Questions.
| Construct | Item | Scale | Scale Reference |
|---|---|---|---|
| Continued usage intention (CUI) | CUI1 | I intend to continue using this AR app in the future. | [3] |
| CUI2 | I will always try to use this AR app in my daily life. | [3] | |
| CUI3 | I will keep using this AR app as regularly as I do now. | [3] | |
| CUI4 | I expect to purchase products of makeup after using the AR app. | [7] | |
| CUI5 | If possible, I would use the AR app every time I choose makeup. | [5] | |
| CUI6 | I intend to use the AR App for makeup shopping in the future. | [12] | |
| CUI7 | I would like to use the AR App for makeup shopping in the future. | [12] | |
| Social value (SV) | SV1 | I use the AR app to make a good impression on other people. | [4] |
| SV2 | The use of the AR app improves the way I am perceived. | [4] | |
| SV3 | The use of the AR app helps me feel accepted by those around me. | [4] | |
| SV4 | I would like to share content (e.g., images) from the AR app with friends. | [13] | |
| SV5 | I would like to share content (e.g., images) from the AR app via social media. | [13] | |
| Fit confidence (FIT) | FIT1 | The makeup I chose using AR app fit well. | [5] |
| FIT2 | AR app helped me choose the shades that suit me. | [5] | |
| FIT3 | I am satisfied with the obtained photos inside the AR app. | [5] | |
| FIT4 | I like the look achieved with virtual makeup. | [5] | |
| FIT5 | I am satisfied with the products offered by the AR app. | [5] | |
| Perceived utilitarian value (PUV) | PUV1 | Using the AR app for makeup shopping would be effective. | [12] |
| PUV2 | Using the AR app for makeup shopping would be necessary. | [12] | |
| PUV3 | Using the AR app, I can very easily combine a varied range of products and choose more easily what suits me better. | [66] | |
| PUV4 | Using the AR app, I can very easily combine a varied range of products and change the way I arrange myself more easily. | [66] | |
| PUV5 | Using the AR app is practical for me. | [3] | |
| Immersion (IMM) | IMM1 | While using the AR app, I was absorbed in what I was doing. | [8] |
| IMM2 | While using the AR app, I was immersed in the task at hand. | [8] | |
| IMM3 | While using the AR app, I felt completely immersed. | [8] | |
| IMM4 | The AR app stimulated my thinking. | [7] | |
| IMM5 | The makeup seemed to exist in real-time. | [1] | |
| IMM6 | I would like to spend more time with the AR app, trying items. | [67] | |
| Innovativeness (INT) | INT1 | I like to use new technologies. | [9] |
| INT2 | I like learning about new technologies. | [9] | |
| INT3 | When I am informed about a new technological product, I try to find the opportunity to experiment with it. | [9] | |
| INT4 | Compared to my friends and family, I am usually among the first to try new technologies. | [9] | |
| INT5 | I believe that AR technology is very good for e-commerce. | [11] | |
| Perceived hedonistic value (PHV) | PHV1 | Using the AR app delights me. | [3] |
| PHV2 | Using the AR app makes me feel excited. | [3] | |
| PHV3 | With the AR app, I can find ways to enjoy myself here. | [67] |
Appendix B
Table A2.
Descriptive Statistics.
Table A2.
Descriptive Statistics.
| Mean | Median | Min | Max | Standard Deviation | Excess Kurtosis | Skewness | |
|---|---|---|---|---|---|---|---|
| CUI1 | 3.670 | 4 | 1 | 5 | 1.077 | −0.293 | −0.598 |
| CUI2 | 3.185 | 3 | 1 | 5 | 1.101 | −0.446 | −0.155 |
| CUI3 | 3.277 | 3 | 1 | 5 | 1.114 | −0.492 | −0.219 |
| CUI4 | 3.472 | 4 | 1 | 5 | 1.064 | −0.136 | −0.536 |
| CUI5 | 3.688 | 4 | 1 | 5 | 1.033 | 0.004 | −0.635 |
| CUI6 | 3.772 | 4 | 1 | 5 | 1.051 | 0.916 | −1.112 |
| CUI7 | 3.711 | 4 | 1 | 5 | 1.021 | 0.508 | −0.917 |
| SV5 | 3.340 | 4 | 1 | 5 | 1.160 | −0.484 | −0.494 |
| SV4 | 3.462 | 4 | 1 | 5 | 1.101 | −0.033 | −0.635 |
| SV3 | 3.470 | 4 | 1 | 5 | 1.145 | −0.297 | −0.542 |
| SV2 | 3.551 | 4 | 1 | 5 | 1.139 | −0.184 | −0.761 |
| SV1 | 3.365 | 4 | 1 | 5 | 1.217 | −0.583 | −0.499 |
| FIT3 | 3.858 | 4 | 1 | 5 | 0.849 | 0.194 | −0.548 |
| FIT4 | 3.744 | 4 | 1 | 5 | 0.914 | 0.159 | −0.612 |
| FIT1 | 3.728 | 4 | 1 | 5 | 0.884 | −0.152 | −0.436 |
| FIT2 | 3.850 | 4 | 1 | 5 | 0.861 | 0.275 | −0.640 |
| FIT5 | 3.896 | 4 | 1 | 5 | 0.885 | 0.694 | −0.787 |
| PUV5 | 3.827 | 4 | 1 | 5 | 0.948 | 0.382 | −0.725 |
| PUV3 | 3.952 | 4 | 1 | 5 | 0.834 | 0.549 | −0.700 |
| PUV4 | 3.876 | 4 | 1 | 5 | 0.880 | 0.805 | −0.833 |
| PUV1 | 3.787 | 4 | 1 | 5 | 0.956 | 0.451 | −0.787 |
| PUV2 | 3.802 | 4 | 1 | 5 | 0.998 | 0.595 | −0.809 |
| IMM4 | 3.673 | 4 | 1 | 5 | 1.028 | −0.414 | −0.491 |
| IMM5 | 3.797 | 4 | 2 | 5 | 0.872 | −0.399 | −0.446 |
| IMM6 | 3.614 | 4 | 1 | 5 | 1.082 | −0.255 | −0.598 |
| IMM1 | 3.739 | 4 | 1 | 5 | 1.037 | 0.353 | −0.815 |
| IMM2 | 3.741 | 4 | 1 | 5 | 0.961 | 0.524 | −0.807 |
| IMM3 | 3.589 | 4 | 1 | 5 | 1.039 | 0.134 | −0.627 |
| INT5 | 4.201 | 4 | 2 | 5 | 0.776 | 0.173 | −0.757 |
| INT1 | 4.094 | 4 | 1 | 5 | 0.851 | 2.804 | −1.370 |
| INT2 | 4.178 | 4 | 1 | 5 | 0.805 | 2.772 | −1.299 |
| INT3 | 4.056 | 4 | 1 | 5 | 0.902 | 2.141 | −1.234 |
| INT4 | 4.013 | 4 | 1 | 5 | 0.801 | 1.756 | −0.915 |
| PHV1 | 3.949 | 4 | 1 | 5 | 0.850 | 0.009 | −0.499 |
| PHV2 | 3.830 | 4 | 1 | 5 | 0.958 | −0.230 | −0.489 |
| PHV3 | 3.832 | 4 | 1 | 5 | 0.941 | 1.060 | −0.999 |
References
- Daassi, M.; Debbabi, S. Intention to reuse AR-based apps: The combined role of the sense of immersion, product presence and perceived realism. Inf. Manag. 2022, 58, 103453. [Google Scholar] [CrossRef]
- Available online: https://www.statista.com/study/116101/beauty-tech/ (accessed on 3 July 2023).
- Hsu, S.H.Y.; Tsou, H.T.; Chen, J.S. “Yes, we do. Why not use augmented reality?” customer responses to experiential presentations of AR-based applications. J. Retail. Consum. Serv. 2021, 62, 102649. [Google Scholar] [CrossRef]
- Wang, W.; Cao, D.; Ameen, N. Understanding customer satisfaction of augmented reality in retail: A human value orientation and consumption value perspective. Inf. Technol. People, 2022; ahead-of-print. [Google Scholar] [CrossRef]
- Tawira, L.; Ivanov, A. Leveraging personalization and customization affordances of virtual try-on apps for a new model in apparel m-shopping. Asia Pac. J. Mark. Logist. 2023, 35, 451–471. [Google Scholar] [CrossRef]
- Available online: https://codete.com/blog/virtual-try-on-technology-in-2022-can-it-be-the-future-of-e-commerce (accessed on 3 July 2023).
- Arghashi, V. Shopping with augmented reality: How wow-effect changes the equations! Electron. Commer. Res. Appl. 2022, 54, 101166. [Google Scholar] [CrossRef]
- Song, H.K.; Baek, E.; Choo, H.J. Try-on experience with augmented reality comforts your decision: Focusing on the roles of immersion and psychological ownership. Inf. Technol. People 2020, 33, 1214–1234. [Google Scholar] [CrossRef]
- Saprikis, V.; Avlogiaris, G.; Katarachia, A. Determinants of the intention to adopt mobile augmented reality apps in shopping malls among university students. J. Theor. Appl. Electron. Commer. Res. 2021, 16, 491–512. [Google Scholar] [CrossRef]
- Rauschnabel, P.A.; Babin, B.J.; tom Dieck, M.C.; Krey, N.; Jung, T. What is augmented reality marketing? Its definition, complexity, and future. J. Bus. Res. 2022, 142, 1140–1150. [Google Scholar] [CrossRef]
- Chandra, S.; Kumar, K.N. Exploring factors influencing organizational adoption of augmented reality in e-commerce: Empirical analysis using technology-organization-environment model. J. Electron. Commer. Res. 2018, 19, 237–265. [Google Scholar]
- Lee, H.; Xu, Y.; Porterfield, A. Antecedents and moderators of consumer adoption toward AR-enhanced virtual try-on technology: A stimulus-organism-response approach. Int. J. Consum. Stud. 2022, 46, 1319–1338. [Google Scholar] [CrossRef]
- Smink, A.R.; Frowijn, S.; van Reijmersdal, E.A.; van Noort, G.; Neijens, P.C. Try online before you buy: How does shopping with augmented reality affect brand responses and personal data disclosure. Electron. Commer. Res. Appl. 2019, 35, 100854. [Google Scholar] [CrossRef]
- Jayaswal, P.; Parida, B. The role of augmented reality in redefining e-tailing: A review and research agenda. J. Bus. Res. 2023, 160, 113765. [Google Scholar] [CrossRef]
- Wojciechowski, J.; Lisowska, R.; Skrzetuska, E. State of the art of presentation of clothing textiles in E-commerce with size matching issues. Autex Res. J. 2022, 22, 1–11. [Google Scholar] [CrossRef]
- Tsunashima, H.; Arase, K.; Lam, A.; Kataoka, H. Uvirt—Unsupervised virtual try-on using disentangled clothing and person features. Sensors 2020, 20, 5647. [Google Scholar] [CrossRef] [PubMed]
- Silva, E.S.; Bonetti, F. Digital humans in fashion: Will consumers interact? J. Retail. Consum. Serv. 2021, 60, 102430. [Google Scholar] [CrossRef]
- Ogunjimi, A.; Rahman, M.; Islam, N.; Hasan, R. Smart mirror fashion technology for retail chain transformation. Technol. Forecast. Soc. Chang. 2021, 173, 121118. [Google Scholar] [CrossRef]
- Hoffmann, S.; Joerß, T.; Mai, R.; Akbar, P. Augmented reality-delivered product information at the point of sale: When information controllability backfires. J. Acad. Mark. Sci. 2022, 50, 743–776. [Google Scholar] [CrossRef]
- Fernandes, C.E.; Morais, R. A review on potential technological advances for fashion retail. DObra[s]—Rev. Assoc. Bras. Estud. Pesqui. Moda 2021, 32, 168–186. [Google Scholar] [CrossRef]
- Liu, Y.; Liu, Y.; Xu, S.; Cheng, K.; Masuko, S.; Tanaka, J. Comparing vr-and ar-based try-on systems using personalized avatars. Electronics 2020, 9, 1814. [Google Scholar] [CrossRef]
- Jiang, Q.; Sun, J.; Yang, C.; Gu, C. The Impact of Perceived Interactivity and Intrinsic Value on Users’ Continuance Intention inUsing Mobile Augmented Reality Virtual Shoe-Try-On Function. Systems 2022, 10, 3. [Google Scholar] [CrossRef]
- Zhang, B. Augmented reality virtual glasses try-on technology based on iOS platform. Eurasip J. Image Video Process. 2018, 2018, 132 . [Google Scholar] [CrossRef]
- Díaz Vázquez, R.A.; Lenin, J.; Espinoza, A. Formación De Competencias Educativas En El Comercio Electrónico Y Realidad Aumentada Para Elevar El Marketing Digital En La Empresa “Expression” De La Ciudad De Ibarra. Rev. Conrado 2021, 78, 54–60. [Google Scholar]
- Lee, M.; Lee, S.A.; Jeong, M.; Oh, H. Quality of virtual reality and its impacts on behavioral intention. Int. J. Hosp. Manag. 2020, 90, 102595. [Google Scholar] [CrossRef]
- Hilken, T.; de Ruyter, K.; Chylinski, M.; Mahr, D.; Keeling, D.I. Augmenting the eye of the beholder: Exploring the strategic potential of augmented reality to enhance online service experiences. J. Acad. Mark. Sci. 2017, 45, 884–905. [Google Scholar] [CrossRef]
- Scholz, J.; Duffy, K. We ARe at home: How augmented reality reshapes mobile marketing and consumer-brand relationships. J. Retail. Consum. Serv. 2018, 44, 11–23. [Google Scholar] [CrossRef]
- Tao, M.; Nawaz, M.Z.; Nawaz, S.; Butt, A.H.; Ahmad, H. Users’ acceptance of innovative mobile hotel booking trends: UK vs. PRC. Inf. Technol. Tour. 2018, 20, 9–36. [Google Scholar] [CrossRef]
- Riar, M.; Xi, N.; Korbel, J.J.; Zarnekow, R.; Hamari, J. Using augmented reality for shopping: A framework for AR induced consumer behavior, literature review and future agenda. Internet Res. 2022, 33, 242–279. [Google Scholar] [CrossRef]
- Baytar, F.; Chung, T.; Shin, E. Evaluating garments in augmented reality when shopping online. J. Fash. Mark. Manag. 2020, 24, 667–683. [Google Scholar] [CrossRef]
- Xu, N.; Li, Y.; Lin, J.; Yu, L.; Liang, H.N. User Retention of Mobile Augmented Reality for Cultural Heritage Learning. In Proceedings of the 2022 IEEE International Symposium on Mixed and Augmented Reality Adjunct, ISMAR-Adjunct 2022, Singapore, 17–21 October 2022; pp. 447–452. [Google Scholar] [CrossRef]
- Morales, J.; Silva-Aravena, F.; Valdés, Y.; Baltierra, S. Virtual Reality and Augmented Reality Applied to E-Commerce: A Literature Review. In Communications in Computer and Information Science; Springer International Publishing: Berlin/Heidelberg, Germany, 2022; Volume 1707. [Google Scholar] [CrossRef]
- Xue, L.; Parker, C.J.; Hart, C. How to design fashion retail’s virtual reality platforms. Int. J. Retail Distrib. Manag. 2020, 48, 1057–1076. [Google Scholar] [CrossRef]
- Tan, Y.C.; Chandukala, S.R.; Reddy, S.K. Augmented Reality in Retail and Its Impact on Sales. J. Mark. 2022, 86, 48–66. [Google Scholar] [CrossRef]
- Wedel, M.; Bigné, E.; Zhang, J. Virtual and augmented reality: Advancing research in consumer marketing. Int. J. Res. Mark. 2020, 37, 443–465. [Google Scholar] [CrossRef]
- Florido-Benítez, L. International mobile marketing: A satisfactory concept for companies and users in times of pandemic. Benchmarking 2022, 29, 1826–1856. [Google Scholar] [CrossRef]
- Fritz, W.; Sohn, S.; Seegebarth, B. Broadening the perspective on mobile marketing: An introduction. Psychol. Mark. 2017, 34, 113–118. [Google Scholar] [CrossRef]
- Gnizy, I. The role of inter-firm dispersion of international marketing capabilities in marketing strategy and business outcomes. J. Bus. Res. 2019, 105, 214–226. [Google Scholar] [CrossRef]
- Gnizy, I.; Shoham, A. Uncovering the influence of the international marketing function in international firms. Int. Mark. Rev. 2014, 31, 51–78. [Google Scholar] [CrossRef]
- Christofi, M.; Pereira, V.; Vrontis, D.; Tarba, S.; Thrassou, A. Agility and flexibility in international business research: A comprehensive review and future research directions. J. World Bus. 2021, 56, 101194. [Google Scholar] [CrossRef]
- Verhoef, P.; Bijmolt, H.A. Strong digital developments are changing markets, and firms may adopt a digital business model to deal with these developments. Int. J. Res. Mark. 2019, 36, 341–349. [Google Scholar] [CrossRef]
- Florido-Benítez, L.; del Alcazar, B. The effects mobile of applications as a marketing toll in airport infrastructure and airlines. Int. J. Leis. Tour. Mark. 2015, 4, 222–240. [Google Scholar] [CrossRef]
- Waheed, A.; Yang, J. The impact of mobile marketing on online consumer buying behavior: Empirical evidence from Pakistan. Int. J. Mob. Commun. 2018, 16, 624–643. [Google Scholar] [CrossRef]
- Alcañiz, M.; Bigné, E.; Guixeres, J. Virtual reality in marketing: A framework, review, and research agenda. Front. Psychol. 2019, 10, 1530. [Google Scholar] [CrossRef]
- Morotti, E.; Stacchio, L.; Donatiello, L.; Roccetti, M.; Tarabelli, J.; Marfia, G. Exploiting fashion x-commerce through the empowerment of voice in the fashion virtual reality arena: Integrating voice assistant and virtual reality technologies for fashion communication. Virtual Real. 2022, 26, 871–884. [Google Scholar] [CrossRef]
- Roy, D.; Santra, S.; Chanda, B. LGVTON: A landmark guided approach for model to person virtual try-on. Multimed. Tools Appl. 2022, 81, 5051–5087. [Google Scholar] [CrossRef]
- Sung, E.; Bae, S.; Han, D.I.D.; Kwon, O. Consumer engagement via interactive artificial intelligence and mixed reality. Int. J. Inf. Manag. 2021, 60, 102382. [Google Scholar] [CrossRef]
- Kowalczuk, P.; Siepmann, C.; Adler, J. Cognitive, affective, and behavioral consumer responses to augmented reality in e-commerce: A comparative study. J. Bus. Res. 2021, 124, 357–373. [Google Scholar] [CrossRef]
- Qin, H.; Osatuyi, B.; Xu, L. How mobile augmented reality applications affect continuous use and purchase intentions: A cognition-affect-conation perspective. J. Retail. Consum. Serv. 2021, 63, 102680. [Google Scholar] [CrossRef]
- Butt, A.; Ahmad, H.; Muzaffar, A.; Ali, F.; Shafique, N. WOW, the make-up AR app is impressive: A comparative study between China and South Korea. J. Serv. Mark. 2022, 36, 73–88. [Google Scholar] [CrossRef]
- Kim, H.W.; Gupta, S.; Koh, J. Investigating the intention to purchase digital items in social networking communities: A customer value perspective. Inf. Manag. 2011, 48, 228–234. [Google Scholar] [CrossRef]
- Sweeney, J.C.; Soutar, G.N. Consumer perceived value: The development of a multiple item scale. J. Retail. 2001, 77, 203–220. [Google Scholar] [CrossRef]
- Sheth, J. Impact of COVID-19 on consumer behavior: Will the old habits return or die? J. Bus. Res. 2020, 117, 280–283. [Google Scholar] [CrossRef]
- Chunmei, G.; Weijun, W. The influence of perceived value on purchase intention in social commerce context. Internet Res. 2017, 27, 772–785. [Google Scholar] [CrossRef]
- Hu, T.; Kettinger, W.J.; Poston, R.S. The effect of online Social Value on satisfaction and continued use of social media. Eur. J. Inf. Syst. 2014, 24, 391–410. [Google Scholar] [CrossRef]
- Kang, H.Y.; Kim, J. Customer’s social value perception and enterprise’s sustainability: Focus on social enterprise. J. Mark. Thought 2017, 4, 71–77. [Google Scholar]
- Evelina, T.Y.; Kusumawati, A.; Nimran, U.; Sunarti. The influence of utilitarian value, hedonic value, social value, and perceived risk on customer satisfaction: Survey of E-commerce customers in Indonesia. Bus. Theory Pract. 2020, 21, 613–622. [Google Scholar] [CrossRef]
- Hammouri, Q.; Al-Gasawneh, J.A.; Abu-Shanab, E.A.; Nu-Sairat, N.M.; Akhorshaideh, H. Determinants of the continuous use of mobile apps: The mediating role of users awareness and the moderating role of customer focus. Int. J. Data Netw. Sci. 2021, 5, 667–680. [Google Scholar] [CrossRef]
- Available online: https://www.thinkwithgoogle.com/intl/en-cee/future-of-marketing/emerging-technology/vr-ar-mr-and-what-does-immersion-actually-mean/ (accessed on 3 July 2023).
- Buyukaslan, E.; Baytar, F.; Kalaoglu, F. Exploring the factors influencing consumers’ virtual garment fit satisfactions. Res. J. Text. Appar. 2020, 24, 375–388. [Google Scholar] [CrossRef]
- Merle, A.; Senecal, S.; St-Onge, A. Whether and how virtual try-on influences consumer responses to an apparel web site. Int. J. Electron. Commer. 2012, 16, 41–64. [Google Scholar] [CrossRef]
- Lavuri, R.; Jindal, A.; Akram, U. How perceived utilitarian and hedonic value influence online impulse shopping in India? Moderating role of perceived trust and perceived risk. Int. J. Qual. Serv. Sci. 2022, 14, 615–634. [Google Scholar] [CrossRef]
- Rajan, K.A. Influence of hedonic and utilitarian motivation on impulse and rational buying behavior in online shopping. J. Stat. Manag. Syst. 2020, 23, 419–430. [Google Scholar] [CrossRef]
- Javornik, A. Augmented reality: Research agenda for studying the impact of its media characteristics on consumer behaviour. J. Retail. Consum. Serv. 2016, 30, 252–261. [Google Scholar] [CrossRef]
- Han, X.; Wang, F.; Lv, S.; Han, W. Mechanism linking ar-based presentation mode and consumers’ responses: A moderated serial mediation model. J. Theor. Appl. Electron. Commer. Res. 2021, 16, 2694–2707. [Google Scholar] [CrossRef]
- Alimamy, S.; Gnoth, J. I want it my way! The effect of perceptions of personalization through augmented reality and online shopping on customer intentions to co-create value. Comput. Hum. Behav. 2022, 128, 107105. [Google Scholar] [CrossRef]
- Huang, T.L. Restorative experiences and online tourists’ willingness to pay a price premium in an augmented reality environment. J. Retail. Consum. Serv. 2021, 58, 102256. [Google Scholar] [CrossRef]
- Available online: https://www.loreal-paris.co.uk/virtual-try-on (accessed on 3 July 2023).
- Dash, G.; Paul, J. CB-SEM vs. PLS-SEM methods for research in social sciences and technology forecasting. Technol. Forecast. Soc. Change 2021, 173, 121092. [Google Scholar] [CrossRef]
- Available online: https://www.smartpls.com/documentation/algorithms-and-techniques/discriminant-validity-assessment/ (accessed on 3 July 2023).
- Available online: https://researchwithfawad.com/index.php/lp-courses/basic-and-advance-data-analysis-using-smart-pls/understanding-r-square-f-square-and-q-square-using-smart-pls/ (accessed on 3 July 2023).
- Schwartz, S.H. Universals in the content and structure of values: Theoretical advances and empirical tests in 20 countries. Adv. Exp. Soc. Psychol. 1992, 25, 1–65. [Google Scholar]
- Chen, R.; Perry, P.; Boardman, R.; McCormick, H. Augmented reality in retail: A systematic review of research foci and future research agenda. Int. J. Retail Distrib. Manag. 2022, 50, 498–518. [Google Scholar] [CrossRef]
- Bae, S.; Jung, T.H.; Moorhouse, N.; Suh, M.; Kwon, O. The influence of mixed reality on satisfaction and brand loyalty in cultural heritage attractions: A brand equity perspective. Sustainability 2020, 12, 2956. [Google Scholar] [CrossRef]
Disclaimer/Publisher’s Note: The statements, opinions and data contained in all publications are solely those of the individual author(s) and contributor(s) and not of MDPI and/or the editor(s). MDPI and/or the editor(s) disclaim responsibility for any injury to people or property resulting from any ideas, methods, instructions or products referred to in the content. |
© 2023 by the authors. Licensee MDPI, Basel, Switzerland. This article is an open access article distributed under the terms and conditions of the Creative Commons Attribution (CC BY) license (https://creativecommons.org/licenses/by/4.0/).

