Breast Cancer Detection in the Equivocal Mammograms by AMAN Method
Abstract
1. Introduction
- Reviewing the state-of-the-art in the breast cancer paradigm.
- Surveying the standard image processing breast cancer detection schemes.
- Analyzing contemporary deep learning schemes for cancer detection.
- Training DCNN models on the local hospital (King Fahad University’s Hospital Medical) data and reporting the final classification accuracy as well.
- Developing a fully automated tool to extract keywords describing the mammogram images according to the BI-RADS descriptors from the unstructured report and then using it to classify the resultant breast cancer, if any.
- Building two models for detecting breast cancer: one using mammogram images and the other using clinical reports.
1.1. Gradient Boost (GB)
1.2. InceptionV3
1.3. Xception
1.4. InceptionResNetV2
1.5. CNN
2. Related Work
2.1. Binary Classification of Breast Cancer
2.2. Multi Classification of Breast Cancer: Analysis and Discussion
3. Proposed Framework—AMAN
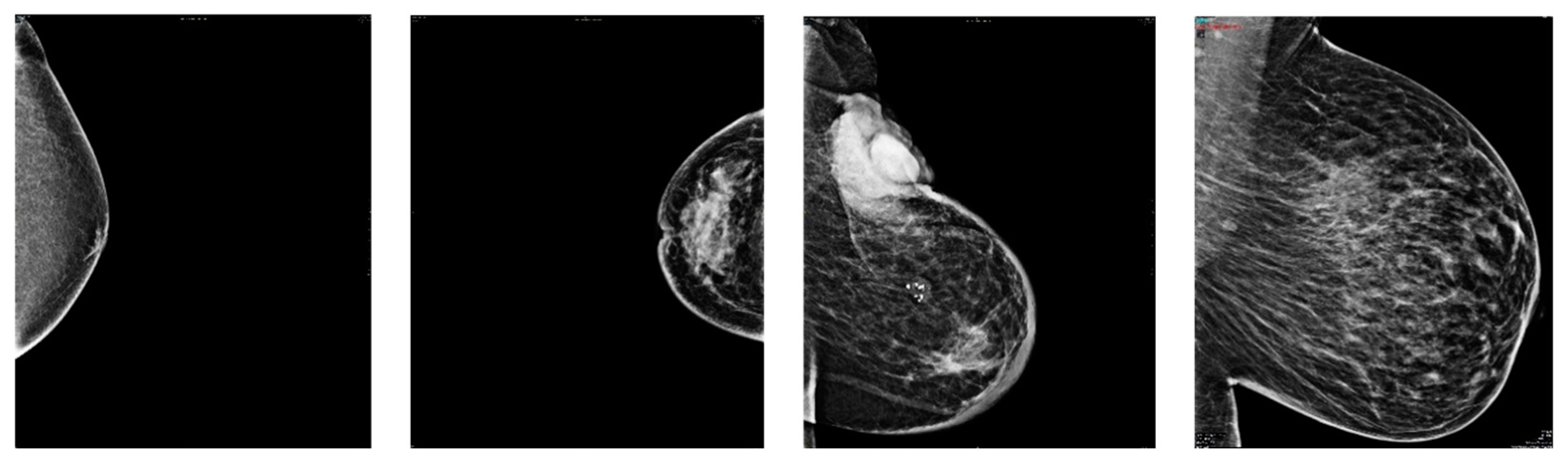
3.1. Dataset Descriptions
3.2. Mammogram Classification Using Deep Learning
3.3. Preprocessing
3.4. Experimentations
3.4.1. First Experiment
3.4.2. Second Experiment
3.4.3. Third Experiment
3.4.4. Fourth Experiment
3.4.5. Imbalanced Data Sampling Technique
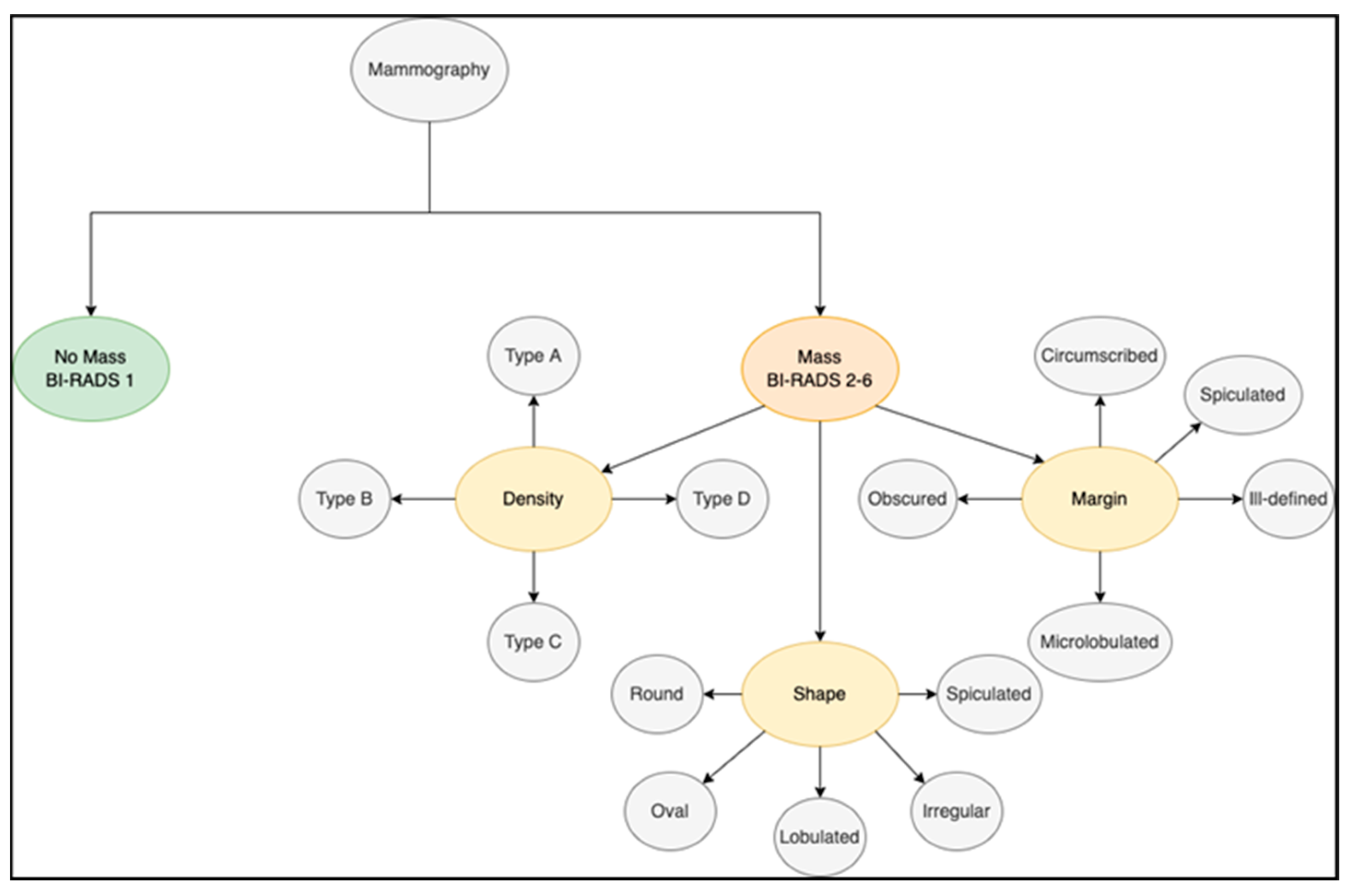
3.5. Breast Cancer Classification Using BI-RADS Descriptors
3.5.1. Preprocessing
3.5.2. Feature Extraction
3.5.3. Classification
3.5.4. Model Fine-Tuning
4. Results and Discussion
4.1. Hard Classification
4.2. Soft Classification
4.3. Discussion
5. Conclusions
Author Contributions
Funding
Institutional Review Board Statement
Informed Consent Statement
Data Availability Statement
Acknowledgments
Conflicts of Interest
References
- Health Days 2020—World Cancer Day. Available online: https://www.moh.gov.sa/en/HealthAwareness/HealthDay/2020/Pages/HealthDay-2020-02-04.aspx (accessed on 12 June 2023).
- استشارية أشعة لـ عكاظ: %10 وراثة سرطان الثدي.. والشرقية تتصدر في الإصابات—أخبار السعودية | صحيقة عكاظ. Available online: https://www.okaz.com.sa/news/local/2043496 (accessed on 12 June 2023).
- Breast Cancer. Available online: https://www.moh.gov.sa/en/HealthAwareness/EducationalContent/wh/Breast-Cancer/Pages/default.aspx (accessed on 12 June 2023).
- Marmot, M.G.; Altman, D.G.; Cameron, D.A.; Dewar, J.A.; Thompson, S.G.; Wilcox, M. The benefits and harms of breast cancer screening: An independent review. Br. J. Cancer 2013, 108, 2205–2240. [Google Scholar] [CrossRef] [PubMed]
- Sant, M.; Allemani, C.; Berrino, F.; Coleman, M.P.; Aareleid, T.; Chaplain, G.; Coebergh, J.W.; Colonna, M.; Crosignani, P.; Danzon, A.; et al. Breast Carcinoma Survival in Europe and the United States: A Population-Based Study. Cancer 2004, 100, 715–722. [Google Scholar] [CrossRef]
- Kooi, T.; Litjens, G.; van Ginneken, B.; Gubern-Mérida, A.; Sánchez, C.I.; Mann, R.; den Heeten, A.; Karssemeijer, N. Large scale deep learning for computer aided detection of mammographic lesions. Med. Image Anal. 2017, 35, 303–312. [Google Scholar] [CrossRef] [PubMed]
- Zhou, L.; Wu, X.; Huang, S.; Wu, G.; Ye, H.; Radiology, Q.W. Detection of Breast Cancer with Mammography: Effect of an Artificial Intelligence Support System. Radiology 2020, 294, 19–28. [Google Scholar] [CrossRef]
- Shen, L.; Margolies, L.R.; Rothstein, J.H.; Fluder, E.; McBride, R.; Sieh, W. Deep Learning to Improve Breast Cancer Detection on Screening Mammography. Sci. Rep. 2019, 9, 12495. [Google Scholar] [CrossRef]
- Wu, N.; Phang, J.; Park, J.; Shen, Y.; Huang, Z.; Zorin, M.; Jastrzebski, S.; Fevry, T.; Katsnelson, J.; Kim, E.; et al. Deep Neural Networks Improve Radiologists’ Performance in Breast Cancer Screening. IEEE Trans. Med. Imaging 2020, 39, 1184–1194. [Google Scholar] [CrossRef]
- Buckner, C.A.; Lafrenie, R.M.; Dénommée, J.A.; Caswell, J.M.; Want, D.A.; Gan, G.G.; Leong, Y.C.; Bee, P.C.; Chin, E.; Teh, A.K.H.; et al. We are IntechOpen, the world’ s leading publisher of Open Access books Built by scientists, for scientists TOP 1%. Intech 2016, 11, 13. [Google Scholar]
- Enhanced, C. Contrast Enhanced X-ray. Definitions 2020, 1–64. [Google Scholar] [CrossRef]
- Sampathila, N.; Chadaga, K.; Goswami, N.; Chadaga, R.P.; Pandya, M.; Prabhu, S.; Bairy, M.G.; Katta, S.S.; Bhat, D.; Upadya, S.P. Customized Deep Learning Classifier for Detection of Acute Lymphoblastic Leukemia Using Blood Smear Images. Healthcare 2022, 10, 1812. [Google Scholar] [CrossRef] [PubMed]
- Chadaga, K.; Prabhu, S.; Bhat, V.; Sampathila, N.; Umakanth, S.; Chadaga, R. A Decision Support System for Diagnosis of COVID-19 from Non-COVID-19 Influenza-like Illness Using Explainable Artificial Intelligence. Bioengineering 2023, 10, 439. [Google Scholar] [CrossRef]
- Piryonesi, S.M.; El-Diraby, T.E. Data Analytics in Asset Management: Cost-Effective Prediction of the Pavement Condition Index. J. Infrastruct. Syst. 2020, 26, 04019036. [Google Scholar] [CrossRef]
- Szegedy, C.; Vanhoucke, V.; Ioffe, S.; Shlens, J.; Wojna, Z. Rethinking the Inception Architecture for Computer Vision. In Proceedings of the 2016 IEEE Conference on Computer Vision and Pattern Recognition (CVPR), Las Vegas, NV, USA, 27–30 June 2016; pp. 2818–2826. [Google Scholar] [CrossRef]
- Avery, K.R.; Pan, J.; Engler-Pinto, C.C.; Wei, Z.; Yang, F.; Lin, S.; Luo, L.; Konson, D. Fatigue Behavior of Stainless Steel Sheet Specimens at Extremely High Temperatures. SAE Int. J. Mater. Manuf. 2014, 7, 560–566. [Google Scholar] [CrossRef]
- Szegedy, C.; Ioffe, S.; Vanhoucke, V.; Alemi, A.A. Inception-v4, inception-ResNet and the impact of residual connections on learning. In Proceedings of the 31st AAAI Conference on Artificial Intelligence, San Francisco, CA, USA, 4–9 February 2017; pp. 4278–4284. [Google Scholar]
- Lecun, Y.; Haffner, P. Object Recognition with Gradient-Based Learning. In Shape, Contour and Grouping in Computer Vision; Springer: Berlin/Heidelberg, Germany, 1999; pp. 319–345. [Google Scholar]
- Hu, Z.; Tang, J.; Wang, Z.; Zhang, K.; Zhang, L.; Sun, Q. Deep learning for image-based cancer detection and diagnosis—A survey. Pattern Recognit. 2018, 83, 134–149. [Google Scholar] [CrossRef]
- Coccia, M. Deep learning technology for improving cancer care in society: New directions in cancer imaging driven by artificial intelligence. Technol. Soc. 2020, 60, 101198. [Google Scholar] [CrossRef]
- Gulum, M.A.; Trombley, C.M.; Kantardzic, M. A review of explainable deep learning cancer detection models in medical imaging. Appl. Sci. 2021, 11, 4573. [Google Scholar] [CrossRef]
- Priyanka, K.S. A review paper on breast cancer detection using deep learning. In IOP Conference Series: Materials Science and Engineering; IOP Publishing: Bristol, UK, 2021; Volume 1022. [Google Scholar] [CrossRef]
- Baydoun, S.E.; Yang, L.; Xiong, J.; Fajardo, L.L. Characteristics of Invasive Breast Cancer Detected by Digital Breast Tomosynthesis on Screening and Diagnostic Mammograms. Can. Assoc. Radiol. J. 2021, 72, 242–250. [Google Scholar] [CrossRef] [PubMed]
- Yi, A.; Chang, J.M.; Shin, S.U.I.; Jung Chu, A.; Cho, N.; Noh, D.Y.; Moon, W.K. Detection of noncalcified breast cancer in patients with extremely dense breasts using digital breast tomosynthesis compared with full-field digital mammography. Br. J. Radiol. 2019, 92, 1093. [Google Scholar] [CrossRef]
- Gooya, A.; Goksel, O.; Oguz, I.; Burgos, N. Simulation and Synthesis 2018; LNCS; Springer: Berlin/Heidelberg, Germany, 2018; Volume 11037, ISBN 9783030005351. [Google Scholar]
- Yeom, Y.K.; Chae, E.Y.; Kim, H.H.; Cha, J.H.; Shin, H.J.; Choi, W.J. Screening mammography for second breast cancers in women with history of early-stage breast cancer: Factors and causes associated with non-detection. BMC Med. Imaging 2019, 19, 2. [Google Scholar] [CrossRef]
- Alotaibi, R.M.; Rezk, H.R.; Juliana, C.I.; Guure, C. Breast cancer mortality in Saudi Arabia: Modelling observed and unobserved factors. PLoS ONE 2018, 13, e0206148. [Google Scholar] [CrossRef]
- Ali, Y.; Hamed, S. Early breast cancer detection using mammogram images: A review of image processing techniques. Biosci. Biotechnol. Res. Asia 2015, 12, 225–234. [Google Scholar] [CrossRef]
- Zanona, M.A. Image Processing & Neural Network Based Breast Cancer Detection. Comput. Inf. Sci. 2019, 12, 146. [Google Scholar] [CrossRef]
- Patel, D.; Shah, Y.; Thakkar, N.; Shah, K.; Shah, M. Implementation of Artificial Intelligence Techniques for Cancer Detection. Augment. Hum. Res. 2020, 5, 6. [Google Scholar] [CrossRef]
- Watanabe, A.T.; Lim, V.; Vu, H.X.; Chim, R.; Weise, E.; Liu, J.; Bradley, W.G.; Comstock, C.E. Improved Cancer Detection Using Artificial Intelligence: A Retrospective Evaluation of Missed Cancers on Mammography. J. Digit. Imaging 2019, 32, 625–637. [Google Scholar] [CrossRef] [PubMed]
- Barbieri, A.L.; Fadare, O.; Fan, L.; Singh, H.; Parkash, V. Challenges in communication from referring clinicians to pathologists in the electronic health record era. J. Pathol. Inform. 2018, 9, 8. [Google Scholar] [CrossRef] [PubMed]
- Kumari, M.; Singh, V. Breast Cancer Prediction system. Procedia Comput. Sci. 2018, 132, 371–376. [Google Scholar] [CrossRef]
- Khan, S.U.; Islam, N.; Jan, Z.; Ud Din, I.; Rodrigues, J.J.P.C. A novel deep learning based framework for the detection and classification of breast cancer using transfer learning. Pattern Recognit. Lett. 2019, 125, 1–6. [Google Scholar] [CrossRef]
- Gao, F.; Wu, T.; Li, J.; Zheng, B.; Ruan, L.; Shang, D.; Patel, B. SD-CNN: A shallow-deep CNN for improved breast cancer diagnosis. Comput. Med. Imaging Graph. 2018, 70, 53–62. [Google Scholar] [CrossRef]
- Jadoon, M.M.; Zhang, Q.; Haq, I.U.; Butt, S.; Jadoon, A. Three-Class Mammogram Classification Based on Descriptive CNN Features. Biomed Res. Int. 2017, 2017, 3640901. [Google Scholar] [CrossRef]
- Abdel-Nasser, M.; Melendez, J.; Moreno, A.; Omer, O.A.; Puig, D. Breast tumor classification in ultrasound images using texture analysis and super-resolution methods. Eng. Appl. Artif. Intell. 2017, 59, 84–92. [Google Scholar] [CrossRef]
- Miller, K.D.; Nogueira, L.; Mariotto, A.B.; Rowland, J.H.; Yabroff, K.R.; Alfano, C.M.; Jemal, A.; Kramer, J.L.; Siegel, R.L. Cancer treatment and survivorship statistics, 2019. CA Cancer J. Clin. 2019, 69, 363–385. [Google Scholar] [CrossRef]
- Wang, Z.; Li, M.; Wang, H.; Jiang, H.; Yao, Y.; Zhang, H.; Xin, J. Breast Cancer Detection Using Extreme Learning Machine Based on Feature Fusion with CNN Deep Features. IEEE Access 2019, 7, 105146–105158. [Google Scholar] [CrossRef]
- Qu, J.; Zhao, X.; Chen, P.; Wang, Z.; Liu, Z.; Yang, B.; Li, H. Deep learning on digital mammography for expert-level diagnosis accuracy in breast cancer detection. Multimed. Syst. 2021, 28, 1263–1274. [Google Scholar] [CrossRef]
- Chouhan, N.; Khan, A.; Shah, J.Z.; Hussnain, M.; Khan, M.W. Deep convolutional neural network and emotional learning based breast cancer detection using digital mammography. Comput. Biol. Med. 2021, 132, 104318. [Google Scholar] [CrossRef] [PubMed]
- Ketabi, H.; Ekhlasi, A.; Ahmadi, H. A computer-aided approach for automatic detection of breast masses in digital mammogram via spectral clustering and support vector machine. Phys. Eng. Sci. Med. 2021, 44, 277–290. [Google Scholar] [CrossRef] [PubMed]
- Sato, S.; Maki, S.; Yamanaka, T.; Hoshino, D.; Ota, Y.; Yoshioka, E.; Kawachi, K.; Washimi, K.; Suzuki, M.; Ohkubo, Y.; et al. Machine learning-based image analysis for accelerating the diagnosis of complicated preneoplastic and neoplastic ductal lesions in breast biopsy tissues. Breast Cancer Res. Treat. 2021, 188, 649–659. [Google Scholar] [CrossRef]
- Jiang, M.; Han, L.; Sun, H.; Li, J.; Bao, N.; Li, H.; Zhou, S.; Yu, T. Cross-modality image feature fusion diagnosis in breast cancer. Phys. Med. Biol. 2021, 66, 105003. [Google Scholar] [CrossRef]
- Lahoura, V.; Singh, H.; Aggarwal, A.; Sharma, B.; Mohammed, M.A.; Damaševičius, R.; Kadry, S.; Cengiz, K. Cloud computing-based framework for breast cancer diagnosis using extreme learning machine. Diagnostics 2021, 11, 241. [Google Scholar] [CrossRef] [PubMed]
- Kavitha, T.; Mathai, P.P.; Karthikeyan, C.; Ashok, M.; Kohar, R.; Avanija, J.; Neelakandan, S. Deep Learning Based Capsule Neural Network Model for Breast Cancer Diagnosis Using Mammogram Images. Interdiscip. Sci. Comput. Life Sci. 2021, 14, 113–129. [Google Scholar] [CrossRef]
- Sarangi, S.; Rath, N.P.; Sahoo, H.K. Mammogram mass segmentation and detection using Legendre neural network-based optimal threshold. Med. Biol. Eng. Comput. 2021, 59, 947–955. [Google Scholar] [CrossRef]
- Thampi, S.M.; Gelbukh, A.; Mukhopadhyay, J. Advances in Signal Processing and Intelligent Recognition Systems; Springer: Berlin/Heidelberg, Germany, 2014; Volume 264, ISBN 9783319049595. [Google Scholar]
- Rampun, A.; Scotney, B.W.; Morrow, P.J.; Wang, H. Breast mass classification in mammograms using ensemble convolutional neural networks. In Proceedings of the 2018 IEEE 20th International Conference on e-Health Networking, Applications and Services (Healthcom 2018), Ostrava, Czech Republic, 17–20 September 2018; pp. 18–23. [Google Scholar] [CrossRef]
- Al-masni, M.A.; Al-antari, M.A.; Park, J.M.; Gi, G.; Kim, T.Y.; Rivera, P.; Valarezo, E.; Choi, M.T.; Han, S.M.; Kim, T.S. Simultaneous detection and classification of breast masses in digital mammograms via a deep learning YOLO-based CAD system. Comput. Methods Programs Biomed. 2018, 157, 85–94. [Google Scholar] [CrossRef]
- Al-Hadidi, M.R.; Alarabeyyat, A.; Alhanahnah, M. Breast Cancer Detection Using K-Nearest Neighbor Machine Learning Algorithm. In Proceedings of the 2016 9th International Conference on Developments in eSystems Engineering, DeSE 2016, Liverpool, UK, Leeds, UK, 31 August–2 September 2016; pp. 35–39. [Google Scholar] [CrossRef]
- Sivasangari, A.; Ajitha, P.; Bevishjenila; Vimali, J.S.; Jose, J.; Gowri, S. Breast Cancer Detection Using Machine Learning. Lect. Notes Data Eng. Commun. Technol. 2022, 68, 693–702. [Google Scholar] [CrossRef]
- Goni, M.O.F.; Hasnain, F.M.S.; Siddique, M.A.I.; Jyoti, O.; Rahaman, M.H. Breast Cancer Detection using Deep Neural Network. In Proceedings of the 2020 23rd International Conference on Computer and Information Technology (ICCIT), Dhaka, Bangladesh, 21–19 December 2020; pp. 19–21. [Google Scholar] [CrossRef]
- Alkurdi, D.A.; Ilyas, M.; Jamil, A. Cancer detection using deep learning techniques. Evol. Intell. 2021. [Google Scholar] [CrossRef]
- Frazer, H.M.L.; Qin, A.K.; Pan, H.; Brotchie, P. Evaluation of deep learning-based artificial intelligence techniques for breast cancer detection on mammograms: Results from a retrospective study using a BreastScreen Victoria dataset. J. Med. Imaging Radiat. Oncol. 2021, 65, 529–537. [Google Scholar] [CrossRef]
- Krithiga, R.; Geetha, P. Deep learning based breast cancer detection and classification using fuzzy merging techniques. Mach. Vis. Appl. 2020, 31, 63. [Google Scholar] [CrossRef]
- Conte, L.; Tafuri, B.; Portaluri, M.; Galiano, A.; Maggiulli, E.; De Nunzio, G. Breast cancer mass detection in dce-mri using deep-learning features followed by discrimination of infiltrative vs. in situ carcinoma through a machine-learning approach. Appl. Sci. 2020, 10, 6109. [Google Scholar] [CrossRef]
- Liu, Y.; Kohlberger, T.; Norouzi, M.; Dahl, G.E.; Smith, J.L.; Mohtashamian, A.; Olson, N.; Peng, L.H.; Hipp, J.D.; Stumpe, M.C. Artificial intelligence–based breast cancer nodal metastasis detection insights into the black box for pathologists. Arch. Pathol. Lab. Med. 2019, 143, 859–868. [Google Scholar] [CrossRef]
- Rodriguez-Ruiz, A.; Lång, K.; Gubern-Merida, A.; Broeders, M.; Gennaro, G.; Clauser, P.; Helbich, T.H.; Chevalier, M.; Tan, T.; Mertelmeier, T.; et al. Stand-Alone Artificial Intelligence for Breast Cancer Detection in Mammography: Comparison With 101 Radiologists. J. Natl. Cancer Inst. 2019, 111, 916–922. [Google Scholar] [CrossRef]
- Lång, K.; Dustler, M.; Dahlblom, V.; Åkesson, A.; Andersson, I.; Zackrisson, S. Identifying normal mammograms in a large screening population using artificial intelligence. Eur. Radiol. 2021, 31, 1687–1692. [Google Scholar] [CrossRef]
- Sechopoulos, I.; Teuwen, J.; Mann, R. Artificial intelligence for breast cancer detection in mammography and digital breast tomosynthesis: State of the art. Semin. Cancer Biol. 2021, 72, 214–225. [Google Scholar] [CrossRef]
- Mayo, R.C.; Kent, D.; Sen, L.C.; Kapoor, M.; Leung, J.W.; Watanabe, A.T. Reduction of False-Positive Markings on Mammograms: A Retrospective Comparison Study Using an Artificial Intelligence-Based CAD. J. Digit. Imaging 2019, 32, 618–624. [Google Scholar] [CrossRef]
- Swapna, M.; Hegde, N. A Multifarious Diagnosis of Breast Cancer Using Mammogram Images—Systematic Review. IOP Conf. Ser. Mater. Sci. Eng. 2021, 1042, 012012. [Google Scholar] [CrossRef]
- Golden, J.A. Deep learning algorithms for detection of lymph node metastases from breast cancer helping artificial intelligence be seen. JAMA—J. Am. Med. Assoc. 2017, 318, 2184–2186. [Google Scholar] [CrossRef]
- Adachi, M.; Fujioka, T.; Mori, M.; Kubota, K.; Kikuchi, Y.; Xiaotong, W.; Oyama, J.; Kimura, K.; Oda, G.; Nakagawa, T.; et al. Detection and diagnosis of breast cancer using artificial intelligence based assessment of maximum intensity projection dynamic contrast-enhanced magnetic resonance images. Diagnostics 2020, 10, 330. [Google Scholar] [CrossRef] [PubMed]
- Mahmood, T.; Arsalan, M.; Owais, M.; Lee, M.B.; Park, K.R. Artificial Intelligence-Based Mitosis Detection in Breast Cancer Histopathology Images Using Faster R-CNN and Deep CNNs. J. Clin. Med. 2020, 9, 749. [Google Scholar] [CrossRef] [PubMed]
- Lee, H.; Chen, Y.P.P. Image based computer aided diagnosis system for cancer detection. Expert Syst. Appl. 2015, 42, 5356–5365. [Google Scholar] [CrossRef]
- Sharif, M.I.; Li, J.P.; Naz, J.; Rashid, I. A comprehensive review on multi-organs tumor detection based on machine learning. Pattern Recognit. Lett. 2020, 131, 30–37. [Google Scholar] [CrossRef]
- Mambou, S.J.; Maresova, P.; Krejcar, O.; Selamat, A.; Kuca, K. Breast cancer detection using infrared thermal imaging and a deep learning model. Sensors 2018, 18, 2799. [Google Scholar] [CrossRef]
- Hinton, B.; Ma, L.; Mahmoudzadeh, A.P.; Malkov, S.; Fan, B.; Greenwood, H.; Joe, B.; Lee, V.; Strand, F.; Kerlikowske, K.; et al. Derived mammographic masking measures based on simulated lesions predict the risk of interval cancer after controlling for known risk factors: A case-case analysis. Med. Phys. 2019, 46, 1309–1316. [Google Scholar] [CrossRef]
- Silalahi, A.R.J. Breast Cancer Lesion Detection and Classification in mammograms using Deep Neural. IOP Conf. Ser. Mater. Sci. Eng. 2021, 1115, 012018. [Google Scholar] [CrossRef]
- Ragab, D.A.; Sharkas, M.; Marshall, S.; Ren, J. Breast cancer detection using deep convolutional neural networks and support vector machines. PeerJ 2019, 2019, e6201. [Google Scholar] [CrossRef]
- Eltrass, A.S.; Salama, M.S. Fully automated scheme for computer-aided detection and breast cancer diagnosis using digitised mammograms. IET Image Process. 2020, 14, 495–505. [Google Scholar] [CrossRef]
- Agarwal, R.; Díaz, O.; Yap, M.H.; Lladó, X.; Martí, R. Deep learning for mass detection in Full Field Digital Mammograms. Comput. Biol. Med. 2020, 121, 103774. [Google Scholar] [CrossRef]
- Ojeda-Pat, A.; Martin-Gonzalez, A.; Soberanis-Mukul, R. Convolutional Neural Network u-Net for Trypanosoma Cruzi Segmentation; CCIS; Springer: Berlin/Heidelberg, Germany, 2020; Volume 1187, ISBN 9783030433635. [Google Scholar]
- Zheng, J.; Lin, D.; Gao, Z.; Wang, S.; He, M.; Fan, J. Deep Learning Assisted Efficient AdaBoost Algorithm for Breast Cancer Detection and Early Diagnosis. IEEE Access 2020, 8, 96946–96954. [Google Scholar] [CrossRef]
- Varshini, K.; Sethuramamoorthy, R.K.; Kumar, V.; Shree, S.A.; Deivarani, S. Breast cancer prediction using machine learning techniques. Int. J. Adv. Sci. Technol. 2020, 29, 2026–2032. [Google Scholar] [CrossRef]
- Arora, R.; Rai, P.K.; Raman, B. Deep feature–based automatic classification of mammograms. Med. Biol. Eng. Comput. 2020, 58, 1199–1211. [Google Scholar] [CrossRef] [PubMed]
- Gnanasekaran, V.S.; Joypaul, S.; Sundaram, P.M.; Chairman, D.D. Deep learning algorithm for breast masses classification in mammograms. IET Image Process. 2020, 14, 2860–2868. [Google Scholar] [CrossRef]
- Aly, G.H.; Marey, M.; El-Sayed, S.A.; Tolba, M.F. YOLO Based Breast Masses Detection and Classification in Full-Field Digital Mammograms. Comput. Methods Programs Biomed. 2021, 200, 105823. [Google Scholar] [CrossRef]
- Croock, M.S.; Khuder, S.D.; Korial, A.E.; Mahmood, S.S. Early detection of breast cancer using mammography images and software engineering process. Telkomnika Telecommun. Comput. Electron. Control 2020, 18, 1784–1794. [Google Scholar] [CrossRef]
- Sadhukhan, S.; Upadhyay, N.; Chakraborty, P. Breast Cancer Diagnosis Using Image Processing and Machine Learning. Adv. Intell. Syst. Comput. 2020, 937, 113–127. [Google Scholar] [CrossRef]
- Al-Antari, M.A.; Han, S.M.; Kim, T.S. Evaluation of deep learning detection and classification towards computer-aided diagnosis of breast lesions in digital X-ray mammograms. Comput. Methods Programs Biomed. 2020, 196, 105584. [Google Scholar] [CrossRef]
- Meenalochini, G.; Ramkumar, S. Survey of machine learning algorithms for breast cancer detection using mammogram images. Mater. Today Proc. 2020, 37, 2738–2743. [Google Scholar] [CrossRef]
- Vijayarajeswari, R.; Parthasarathy, P.; Vivekanandan, S.; Basha, A.A. Classification of mammogram for early detection of breast cancer using SVM classifier and Hough transform. Meas. J. Int. Meas. Confed. 2019, 146, 800–805. [Google Scholar] [CrossRef]
- Sharma, S.; Mehra, R. Conventional Machine Learning and Deep Learning Approach for Multi-Classification of Breast Cancer Histopathology Images—A Comparative Insight. J. Digit. Imaging 2020, 33, 632–654. [Google Scholar] [CrossRef] [PubMed]
- Dabass, J.; Hanmandlu, M.; Vig, R. Multi-class classification of mammograms with hesitancy based Hanman transform classifier on pervasive information set texture features. Inform. Med. Unlocked 2021, 26, 100756. [Google Scholar] [CrossRef]
- Khan, M.H.M.; Boodoo-Jahangeer, N.; Dullull, W.; Nathire, S.; Gao, X.; Sinha, G.R.; Nagwanshi, K.K. Multi-class classification of breast cancer abnormalities using Deep Convolutional Neural Network (CNN). PLoS ONE 2021, 16, e0256500. [Google Scholar] [CrossRef]
- Joshi, R.C.; Singh, D.; Tiwari, V.; Dutta, M.K. An efficient deep neural network based abnormality detection and multi-class breast tumor classification. Multimed. Tools Appl. 2021, 81, 13691–13711. [Google Scholar] [CrossRef]
- Mi, W.; Li, J.; Guo, Y.; Ren, X.; Liang, Z.; Zhang, T.; Zou, H. Deep learning-based multi-class classification of breast digital pathology images. Cancer Manag. Res. 2021, 13, 4605–4617. [Google Scholar] [CrossRef]
- Alzubaidi, L.; Hasan, R.I.; Awad, F.H.; Fadhel, M.A.; Alshamma, O.; Zhang, J. Multi-class breast cancer classification by a novel two-branch deep convolutional neural network architecture. In Proceedings of the 12th International Conference on Developments in eSystems Engineering, DeSE 2019, Kazan, Russia, 7–10 October 2019; pp. 268–273. [Google Scholar] [CrossRef]
- Phu, T. Nguyen Multiclass Breast Cancer Classification Using Convolutional Neural Network. In Proceedings of the 2019 International Symposium on Electrical and Electronics Engineering (ISEE), Ho Chi Minh City, Vietnam, 10–12 October 2019. [Google Scholar]
- Kaur, P.; Singh, G.; Kaur, P. Intellectual detection and validation of automated mammogram breast cancer images by multi-class SVM using deep learning classification. Inform. Med. Unlocked 2019, 16, 100151. [Google Scholar] [CrossRef]
- Aslam, M.A.; Cui, D. Breast Cancer Classification using Deep Convolutional Neural Network. J. Phys. Conf. Ser. 2020, 1584, 316–322. [Google Scholar] [CrossRef]
- Sakib, S.; Tazrin, T.; Fouda, M.M.; Fadlullah, Z.M.; Guizani, M. DL-CRC: Deep learning-based chest radiograph classification for covid-19 detection: A novel approach. IEEE Access 2020, 8, 171575–171589. [Google Scholar] [CrossRef]
- Morid, M.A.; Borjali, A.; Del Fiol, G. A scoping review of transfer learning research on medical image analysis using ImageNet. Comput. Biol. Med. 2021, 128, 104115. [Google Scholar] [CrossRef] [PubMed]
- Benndorf, M.; Kotter, E.; Langer, M.; Herda, C.; Wu, Y.; Burnside, E.S. Development of an online, publicly accessible naive Bayesian decision support tool for mammographic mass lesions based on the American College of Radiology (ACR) BI-RADS lexicon. Eur. Radiol. 2015, 25, 1768–1775. [Google Scholar] [CrossRef] [PubMed]






























| Preprocessing | Dropout | Regularization | Optimization |
|---|---|---|---|
| Input Rescaling and Normalization | 0.2 Rate | L2 Regularization | Adam α = 0.001 |
| Experiment | Benign | Malignant | Normal |
|---|---|---|---|
| Experiment 1 | 192 | 268 | 0 |
| Experiment 2 | 40 | 236 | 360 |
| Experiment 3 | 360 | 236 | 1044 |
| Experiment 3 Balance Dataset | 236 | 236 | 236 |
| BI-RADS Category | Description |
|---|---|
| BI-RADS 0 | Incomplete |
| BI-RADS 1 | Negative, no mass |
| BI-RADS 2 | Benign
|
| BI-RADS 3 | Probably benign
|
| BI-RADS 4 | Suspicion of malignancy
|
| BI-RADS 5 | Highly suggestive of malignancy
|
| BI-RADS 6 | Biopsy-proven malignancy |
Disclaimer/Publisher’s Note: The statements, opinions and data contained in all publications are solely those of the individual author(s) and contributor(s) and not of MDPI and/or the editor(s). MDPI and/or the editor(s) disclaim responsibility for any injury to people or property resulting from any ideas, methods, instructions or products referred to in the content. |
© 2023 by the authors. Licensee MDPI, Basel, Switzerland. This article is an open access article distributed under the terms and conditions of the Creative Commons Attribution (CC BY) license (https://creativecommons.org/licenses/by/4.0/).
Share and Cite
Ibrahim, N.M.; Ali, B.; Jawad, F.A.; Qanbar, M.A.; Aleisa, R.I.; Alhmmad, S.A.; Alhindi, K.R.; Altassan, M.; Al-Muhanna, A.F.; Algofari, H.M.; et al. Breast Cancer Detection in the Equivocal Mammograms by AMAN Method. Appl. Sci. 2023, 13, 7183. https://doi.org/10.3390/app13127183
Ibrahim NM, Ali B, Jawad FA, Qanbar MA, Aleisa RI, Alhmmad SA, Alhindi KR, Altassan M, Al-Muhanna AF, Algofari HM, et al. Breast Cancer Detection in the Equivocal Mammograms by AMAN Method. Applied Sciences. 2023; 13(12):7183. https://doi.org/10.3390/app13127183
Chicago/Turabian StyleIbrahim, Nehad M., Batoola Ali, Fatimah Al Jawad, Majd Al Qanbar, Raghad I. Aleisa, Sukainah A. Alhmmad, Khadeejah R. Alhindi, Mona Altassan, Afnan F. Al-Muhanna, Hanoof M. Algofari, and et al. 2023. "Breast Cancer Detection in the Equivocal Mammograms by AMAN Method" Applied Sciences 13, no. 12: 7183. https://doi.org/10.3390/app13127183
APA StyleIbrahim, N. M., Ali, B., Jawad, F. A., Qanbar, M. A., Aleisa, R. I., Alhmmad, S. A., Alhindi, K. R., Altassan, M., Al-Muhanna, A. F., Algofari, H. M., & Jan, F. (2023). Breast Cancer Detection in the Equivocal Mammograms by AMAN Method. Applied Sciences, 13(12), 7183. https://doi.org/10.3390/app13127183

