Decomposition of a Petri Net-Based Cyber-Physical System toward Implementation as an Integrated System within FPGA
Abstract
Featured Application
Abstract
1. Introduction
- Proposition of a novel decomposition technique of Petri net-based cyber-physical systems oriented on the further realisation within integrated systems;
- Illustration of the proposed idea by a real-life cyber-physical system of beverage production and distribution system;
- Experimental validation of the proposed method by a physical implementation of the integrated system within an FPGA.
2. Definitions and Notations
- is a finite set of places,
- is a finite set of transitions,
- is a finite set of arcs,
- is an initial marking (state).
- is a state machine;
- ,,;
- is strongly connected and has exactly one token in initial marking.
3. The Proposed Decomposition Method
| Algorithm 1 Decomposition of a Petri net-based integrated system |
| Data: Incidence matrix of Petri net Result: S-decomposition of
|
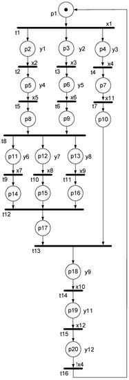
4. Case study Example—Beverage Production and Distribution Machine
4.1. Description of the System
4.2. Decomposition of the System
- , with support: {,
- , with support: {,
- , with support: ,
- , with support: ,
- , with support: ,
- , with support: ,
- , with support: .
- ,
- ,
- ,
- ,
- ,
- ,
- .
- ,
- ,
- .
4.3. Experimental Validation of the Proposed Method
| Listing 1. Description of exemplary S-component (S1) (actions performed by a trolley). |
| // Description of S1 |
| module s1 ( |
| output y3, y10, y11, y12, |
| output z1, |
| input x1, x4, x11, x12, |
| input z2, z8, |
| input clk, reset |
| ); |
| reg [2:0] state, next; |
| parameter P1 = 3’b000, P4 = 3’b001, P7 = 3’b011, P10 = 3’b010, NOP1 = 3’b110, P19 = 3’b111, P20 = 3’b101; |
| always @(posedge clk or posedge reset) begin |
| if (reset) state <= P1; |
| else state <= next; |
| end |
| always @ (state or x1 or x4 or x11 or x12 or z2 or z8) begin |
| case (state) |
| P1: next <= (x1) ? P4 : P1; |
| P4: next <= (x4) ? P7 : P4; |
| P7: next <= (x11) ? P10 : P7; |
| P10: next <= (z2) ? NOP1 : P10; |
| NOP1: next <= (z8) ? P19 : NOP1; |
| P19: next <= (x12) ? P20 : P19; |
| P20: next <= (!x4) ? P1 : P20; |
| default: next <= P1; |
| endcase |
| end |
| assign y3 = (state == P4) ? 1’b1 : 1’b0; |
| assign y10 = (state == P7) ? 1’b1 : 1’b0; |
| assign y11 = (state == P19) ? 1’b1 : 1’b0; |
| assign y12 = (state == P20) ? 1’b1 : 1’b0; |
| assign z1 = (state == P10) ? 1’b1 : 1’b0; |
| endmodule |
| Listing 2. Description of the top-level module. |
| // Description of top-level module bevarege_decomposed ( |
| output [1:12] y, |
| input [1:12] x, |
| input clk, reset |
| ); |
| wire z[1:8]; |
| s1 trolley (y[3],y[10],y[11],y[12],z[1],z[8],x[1],x[4], x[11],x[12],z[2],z[8],clk,reset); |
| s2 container1 (y[1],y[4],y[6],z[3],z[4],x[1],x[2],x[5],x[7], z[5],z[6],z[7],clk,reset); |
| s5 container2 (y[2],y[5],y[7],z[5],z[6],x[1],x[3],x[6],x[8], z[3],z[4],z[7],clk,reset); |
| s6 container3 (y[8],y[9],z[2],z[7],z[8],x[9],x[10],z[1], z[3],z[4],z[5],z[6],clk,reset); |
| endmodule |
5. Conclusions
Author Contributions
Funding
Institutional Review Board Statement
Informed Consent Statement
Data Availability Statement
Conflicts of Interest
References
- Girault, C.; Valk, R. Petri Nets for Systems Engineering: A Guide to Modeling, Verification, and Applications; Springer: Berlin/Heidelberg, Germany, 2003; ISBN 978-3-540-41217-5. [Google Scholar]
- Petri, C.A. Kommunikation mit Automaten; Mathematisches Institut der Universität Bonn: Bonn, Germany, 1962. [Google Scholar]
- van der Aalst, W.M.P. Workflow Verification: Finding Control-Flow Errors Using Petri-Net-Based Techniques. In Business Process Management: Models, Techniques, and Empirical Studies; van der Aalst, W., Desel, J., Oberweis, A., Eds.; Lecture Notes in Computer Science; Springer: Berlin/Heidelberg, Germany, 2000; pp. 161–183. ISBN 978-3-540-45594-3. [Google Scholar]
- Li, Z.; Zhou, M. Elementary Siphons of Petri Nets and Their Application to Deadlock Prevention in Flexible Manufacturing Systems. IEEE Trans. Syst. Man Cybern.-Part Syst. Hum. 2004, 34, 38–51. [Google Scholar] [CrossRef]
- Bakhtari, A.R.; Kumar, V.; Waris, M.M.; Sanin, C.; Szczerbicki, E. Industry 4.0 Implementation Challenges in Manufacturing Industries: An Interpretive Structural Modelling Approach. Procedia Comput. Sci. 2020, 176, 2384–2393. [Google Scholar] [CrossRef]
- Reisig, W. (Ed.) Nets Consisting of Places and Transistions. In Petri Nets: An Introduction; EATCS Monographs on Theoretical Computer Science; Springer: Berlin/Heidelberg, Germany, 1985; pp. 62–76. ISBN 978-3-642-69968-9. [Google Scholar]
- Wiśniewski, R. Prototyping of Concurrent Control Systems Implemented in FPGA Devices; Advances in Industrial Control; Springer: Berlin/Heidelberg, Germany, 2017; ISBN 978-3-319-45810-6. [Google Scholar]
- David, R.; Alla, H. Petri Nets and Grafcet: Tools for Modelling Discrete Event Systems; Prentice-Hall, Inc.: Upper Saddle River, NJ, USA, 1992; ISBN 978-0-13-327537-7. [Google Scholar]
- Lee, E.A.; Seshia, S.A. Introduction to Embedded Systems: A Cyber-Physical Systems Approach, 2nd ed.; The MIT Press: Cambridge, MA, USA, 2016; ISBN 978-0-262-53381-2. [Google Scholar]
- Murata, T. Petri Nets: Properties, Analysis and Applications. Proc. IEEE 1989, 77, 541–580. [Google Scholar] [CrossRef]
- Wojnakowski, M.; Wiśniewski, R. Verification of the Boundedness Property in a Petri Net-Based Specification of the Control Part of Cyber-Physical Systems. In Technological Innovation for Applied AI Systems; Camarinha-Matos, L.M., Ferreira, P., Brito, G., Eds.; Springer: Cham, Switzerland, 2021; pp. 83–91. [Google Scholar]
- Wojnakowski, M.; Wiśniewski, R.; Bazydło, G.; Popławski, M. Analysis of Safeness in a Petri Net-Based Specification of the Control Part of Cyber-Physical Systems. Appl. Math. Comput. Sci. 2021, 31, 647–657. [Google Scholar] [CrossRef]
- Wojnakowski, M.; Popławski, M.; Wiśniewski, R.; Bazydło, G. Hippo-CPS: Verification of Boundedness, Safeness and Liveness of Petri Net-Based Cyber-Physical Systems. In Technological Innovation for Digitalization and Virtualization; Camarinha-Matos, L.M., Ed.; Springer: Cham, Switzerland, 2022; pp. 74–82. [Google Scholar]
- Lee, E.A. Cyber Physical Systems: Design Challenges. In Proceedings of the 2008 11th IEEE International Symposium on Object and Component-Oriented Real-Time Distributed Computing (ISORC), Orlando, FL, USA, 5–7 May 2008; pp. 363–369. [Google Scholar]
- Lee, J.; Bagheri, B.; Kao, H.-A. A Cyber-Physical Systems Architecture for Industry 4.0-Based Manufacturing Systems. Manuf. Lett. 2015, 3, 18–23. [Google Scholar] [CrossRef]
- Hahanov, V. Cyber Physical Computing for IoT-Driven Services; Springer: Berlin/Heidelberg, Germany, 2018; ISBN 978-3-319-54824-1. [Google Scholar]
- Majdzik, P. A Feasible Schedule for Parallel Assembly Tasks in Flexible Manufacturing Systems. Int. J. Appl. Math. Comput. Sci. 2022, 32, 51–63. [Google Scholar] [CrossRef]
- Patalas-Maliszewska, J.; Posdzich, M.; Skrzypek, K. Modelling Information for the Burnishing Process in a Cyber–Physical Production System. Int. J. Appl. Math. Comput. Sci. 2022, 32, 345–354. [Google Scholar] [CrossRef]
- Bazydło, G. Designing Reconfigurable Cyber-Physical Systems Using Unified Modeling Language. Energies 2023, 16, 1273. [Google Scholar] [CrossRef]
- Dey, N.; Ashour, A.S.; Shi, F.; Fong, S.J.; Tavares, J.M.R.S. Medical Cyber-Physical Systems: A Survey. J. Med. Syst. 2018, 42, 74. [Google Scholar] [CrossRef]
- Wojnakowski, M.; Wiśniewski, R.; Popławski, M.; Bazydło, G. Analysis of Control Part of Cyber-Physical Systems Specified by Interpreted Petri Nets. In Proceedings of the 2022 IEEE International Conference on Systems, Man, and Cybernetics (SMC), Prague, Czech Republic, 9–12 October 2022; pp. 1090–1095. [Google Scholar]
- Wiśniewski, R.; Wojnakowski, M.; Li, Z. Design and Verification of Petri-Net-Based Cyber-Physical Systems Oriented toward Implementation in Field-Programmable Gate Arrays—A Case Study Example. Energies 2023, 16, 67. [Google Scholar] [CrossRef]
- Patalas-Maliszewska, J.; Wiśniewski, R.; Topczak, M.; Wojnakowski, M. Design Optimization of the Petri Net-Based Production Process Supported by Additive Manufacturing Technologies. Bull. Pol. Acad. Sci. Tech. Sci. 2022, 70, e140693. [Google Scholar]
- Patalas-Maliszewska, J.; Wiśniewski, R.; Topczak, M.; Wojnakowski, M. Modelling of the Effectiveness of Integrating Additive Manufacturing Technologies into Petri Net-Based Manufacturing Systems. In Proceedings of the 2022 IEEE International Conference on Fuzzy Systems (FUZZ-IEEE), Padua, Italy, 18–23 July 2022; pp. 1–9. [Google Scholar]
- Wisniewski, R.; Bazydło, G.; Gomes, L.; Costa, A.; Wojnakowski, M. Analysis and Design Automation of Cyber-Physical System with Hippo and IOPT-Tools. In Proceedings of the IECON 2019—45th Annual Conference of the IEEE Industrial Electronics Society, Lisbon, Portugal, 14–17 October 2019; Volume 1, pp. 5843–5848. [Google Scholar]
- Costa, A.; Gomes, L.; Barros, J.P.; Oliveira, J.; Reis, T. Petri Nets Tools Framework Supporting FPGA-Based Controller Implementations. In Proceedings of the 2008 34th Annual Conference of IEEE Industrial Electronics, Orlando, FL, USA, 10–13 November 2008; pp. 2477–2482. [Google Scholar]
- Kubica, M.; Opara, A.; Kania, D. Technology Mapping for LUT-Based FPGA; Lecture Notes in Electrical Engineering; Springer: Cham, Switzerland, 2021; Volume 713, ISBN 978-3-030-60487-5. [Google Scholar]
- Zaitsev, D. Decomposition-Based Calculation of Petri Net Invariants. In Proceedings of the Workshop on Token Based Computing, Bologna, Italy, 21 May 2004. [Google Scholar]
- Wiśniewski, R.; Karatkevich, A.; Stefanowicz, Ł.; Wojnakowski, M. Decomposition of Distributed Edge Systems Based on the Petri Nets and Linear Algebra Technique. J. Syst. Archit. 2019, 96, 20–31. [Google Scholar] [CrossRef]
- Guo, C.; Zhang, Y.; Chen, L.; Zhou, T.; Li, X.; Wang, M.; Wen, Z. A Novel Application of FPGA-Based Partial Dynamic Reconfiguration System with CBSC. In Proceedings of the 2012 VIII Southern Conference on Programmable Logic, Bento Gonçalves, Brazil, 20–23 March 2012; pp. 1–4. [Google Scholar]
- Wang, L.; Feng-yan, W. Dynamic Partial Reconfiguration in FPGAs. In Proceedings of the 3rd International Symposium on Intelligent Information Technology Application, Nanchang, China, 21–22 November 2009; Volume 2, pp. 445–448. [Google Scholar]
- Wiśniewski, R. Dynamic Partial Reconfiguration of Concurrent Control Systems Specified by Petri Nets and Implemented in Xilinx FPGA Devices. IEEE Access 2018, 6, 32376–32391. [Google Scholar] [CrossRef]
- Wiśniewski, R. Design of Petri Net-Based Cyber-Physical Systems Oriented on the Implementation in Field Programmable Gate Arrays. Energies 2021, 14, 7054. [Google Scholar] [CrossRef]
- Christensen, S.; Petrucci, L. Modular Analysis of Petri Nets. Comput. J. 2000, 43, 224–242. [Google Scholar] [CrossRef]
- Wiśniewski, R.; Karatkevich, A.; Adamski, M.; Costa, A.; Gomes, L. Prototyping of Concurrent Control Systems with Application of Petri Nets and Comparability Graphs. IEEE Trans. Control Syst. Technol. 2018, 26, 575–586. [Google Scholar] [CrossRef]
- Clarke, E.M., Jr.; Grumberg, O.; Peleg, D. Model Checking; Cyber Physical Systems Series; MIT Press: Cambridge, MA, USA, 1999; ISBN 978-0-262-03270-4. [Google Scholar]
- Aybar, A.; Iftar, A. Overlapping Decompositions and Expansions of Petri Nets. IEEE Trans. Autom. Control 2002, 47, 511–515. [Google Scholar] [CrossRef]
- Zaitsev, D.A. Compositional Analysis of Petri Nets. Cybern. Syst. Anal. 2006, 42, 126–136. [Google Scholar] [CrossRef]
- Bruno, G.; Agarwal, R.; Castella, A.; Pescarmona, M.P. CAB: An Environment for Developing Concurrent Application. In Application and Theory of Petri Nets 1995; De Michelis, G., Diaz, M., Eds.; Springer: Berlin/Heidelberg, Germany, 1995; pp. 141–160. [Google Scholar]
- Nishi, T.; Maeno, R. Petri Net Modeling and Decomposition Method for Solving Production Scheduling Problems. J. Adv. Mech. Des. Syst. Manuf. 2007, 1, 262–271. [Google Scholar] [CrossRef]
- Costa, A.; Gomes, L. Petri Net Partitioning Using Net Splitting Operation. In Proceedings of the 2009 7th IEEE International Conference on Industrial Informatics, Cardiff, UK, 23–26 June 2009; pp. 204–209. [Google Scholar]
- Marussy, K.; Klenik, A.; Molnár, V.; Vörös, A.; Majzik, I.; Telek, M. Efficient Decomposition Algorithm for Stationary Analysis of Complex Stochastic Petri Net Models. In Application and Theory of Petri Nets and Concurrency; Kordon, F., Moldt, D., Eds.; Springer: Cham, Switzerland, 2016; pp. 281–300. [Google Scholar]
- Zhong, C.; He, W.; Li, Z.; Wu, N.; Qu, T. Deadlock Analysis and Control Using Petri Net Decomposition Techniques. Inf. Sci. 2019, 482, 440–456. [Google Scholar] [CrossRef]
- Bouvier, P.; Garavel, H.; Ponce-de-León, H. Automatic Decomposition of Petri Nets into Automata Networks—A Synthetic Account. In Application and Theory of Petri Nets and Concurrency; Janicki, R., Sidorova, N., Chatain, T., Eds.; Springer: Cham, Switzerland, 2020; pp. 3–23. [Google Scholar]
- Ye, J.; Zhou, M.; Li, Z.; Al-Ahmari, A. Structural Decomposition and Decentralized Control of Petri Nets. IEEE Trans. Syst. Man Cybern. Syst. 2018, 48, 1360–1369. [Google Scholar] [CrossRef]
- Karatkevich, A. Dynamic Analysis of Petri Net-Based Discrete Systems; Lecture Notes in Control and Information Sciences; Springer: Berlin/Heidelberg, Germany, 2007; ISBN 978-3-540-71464-4. [Google Scholar]





| Transition | Input | Condition |
|---|---|---|
| t1 | x1 | Pressed start button |
| t2 | x2 | First container filled |
| t3 | x3 | Second container filled |
| t4 | x4 | Cup is put on trolley |
| t5 | x5 | First ingredients ready |
| t6 | x6 | Second ingredients ready |
| t7 | x11 | Trolley at left edge |
| t8 | - | - |
| t9 | x7 | First container empty |
| t10 | x8 | Second container empty |
| t11 | x9 | Mixing ended |
| t12, t13 | - | - |
| t14 | x10 | Main container empty |
| t15 | x12 | Trolley at right edge |
| t16 | !x4 | Cup is removed from trolley |
| Place | Output | Task |
|---|---|---|
| p1 | - | - |
| p2 | y1 | Fill up first container |
| p3 | y2 | Fill up second container |
| p4 | y3 | Load cup |
| p5 | y4 | Warm up 1st container |
| p6 | y5 | Warm up 2nd container |
| p7 | y10 | Move trolley to left |
| p8, …, p10 | - | - |
| p11 | y6 | Open first valve |
| p12 | y7 | Open second valve |
| p13 | y8 | Mix ingredients |
| p14, …, p17 | - | - |
| p18 | y9 | Open main valve |
| p19 | y11 | Move trolley to right |
| p20 | y12 | Unload cup |
| Device Resources | Utilization |
|---|---|
| LUTs blocks | 25 of 63,400 (<1%) |
| Flip-flops | 27 of 126,800 (<1%) |
| IO blocks | 26 of 210 (12%) |
Disclaimer/Publisher’s Note: The statements, opinions and data contained in all publications are solely those of the individual author(s) and contributor(s) and not of MDPI and/or the editor(s). MDPI and/or the editor(s) disclaim responsibility for any injury to people or property resulting from any ideas, methods, instructions or products referred to in the content. |
© 2023 by the authors. Licensee MDPI, Basel, Switzerland. This article is an open access article distributed under the terms and conditions of the Creative Commons Attribution (CC BY) license (https://creativecommons.org/licenses/by/4.0/).
Share and Cite
Wiśniewski, R.; Costa, A.; Wojnakowski, M.; Maliński, M. Decomposition of a Petri Net-Based Cyber-Physical System toward Implementation as an Integrated System within FPGA. Appl. Sci. 2023, 13, 7137. https://doi.org/10.3390/app13127137
Wiśniewski R, Costa A, Wojnakowski M, Maliński M. Decomposition of a Petri Net-Based Cyber-Physical System toward Implementation as an Integrated System within FPGA. Applied Sciences. 2023; 13(12):7137. https://doi.org/10.3390/app13127137
Chicago/Turabian StyleWiśniewski, Remigiusz, Anikó Costa, Marcin Wojnakowski, and Maxim Maliński. 2023. "Decomposition of a Petri Net-Based Cyber-Physical System toward Implementation as an Integrated System within FPGA" Applied Sciences 13, no. 12: 7137. https://doi.org/10.3390/app13127137
APA StyleWiśniewski, R., Costa, A., Wojnakowski, M., & Maliński, M. (2023). Decomposition of a Petri Net-Based Cyber-Physical System toward Implementation as an Integrated System within FPGA. Applied Sciences, 13(12), 7137. https://doi.org/10.3390/app13127137

