Development of a Virtual Reality-Based System for Simulating Welding Processes
Abstract
1. Introduction
- -
- Because the welding practice is repeated many times with a change in welding parameters through changing the torch’s travel speed that is the welding speed, changing the distance from the torch to the plate, changing the torch angle with the plates and so on, the user feels the value range of the welding torch speed and the angle between the welding torch and the welded plates, which enable to establish the weld joint.
- -
- Understanding the mechanism of the SMAW, MIG, and TIG welding processes and the corresponding welding process parameter values thereby improving their welding knowledge and avoiding welding errors when the user carries out real welding.
- -
- Unable to form the weld joint because the welding parameters are out of the allowable range for the SMAW, MIG, and TIG welding processes.
- -
- Unsatisfactory weld size: Although the welding process parameter values are in the allowable range, the used values are not suitable because the welding speed is too high or too low in the case of the wire feed rate being too low or too high.
2. Materials and Methods
2.1. Architecture of the Virtual Reality-Based System
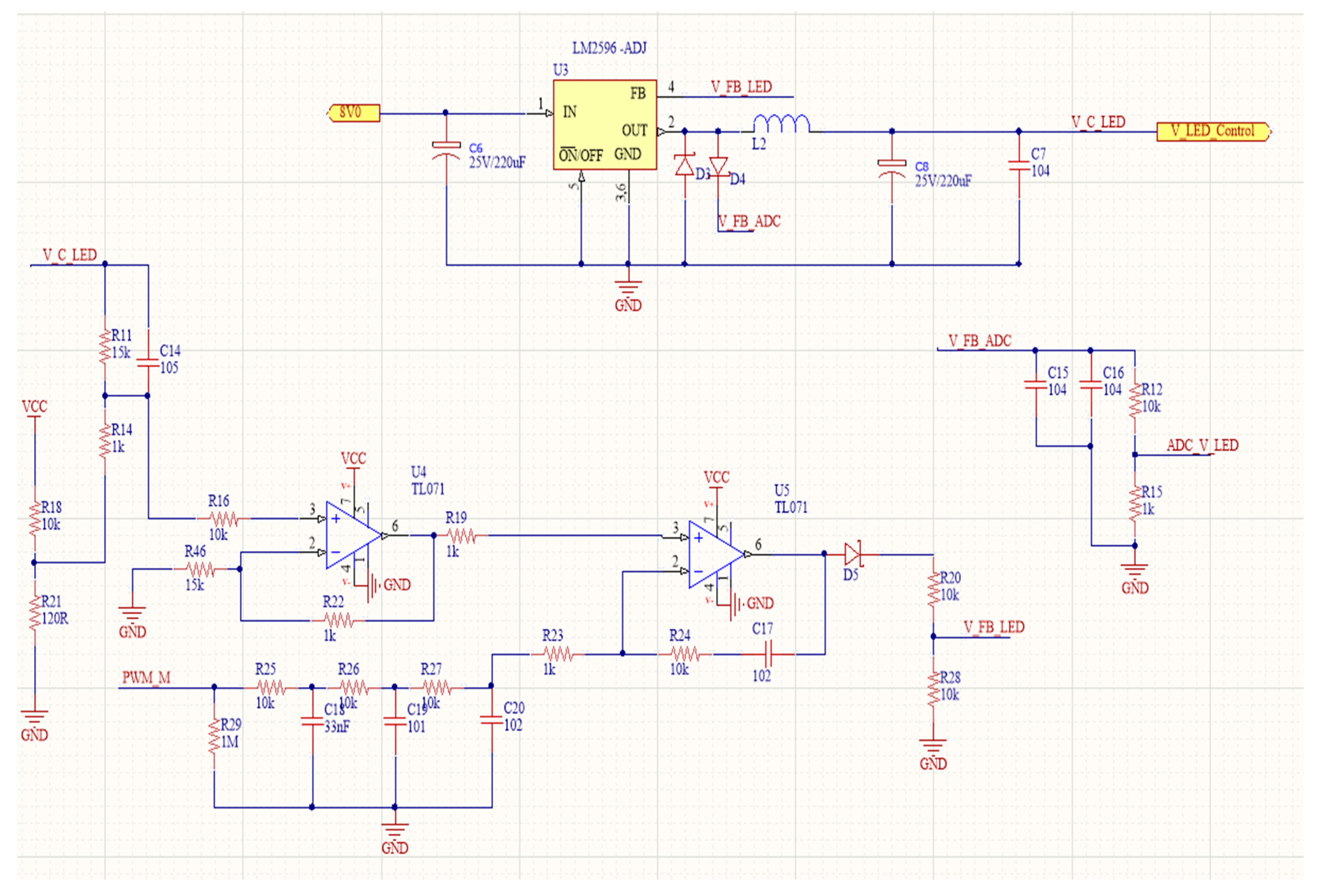
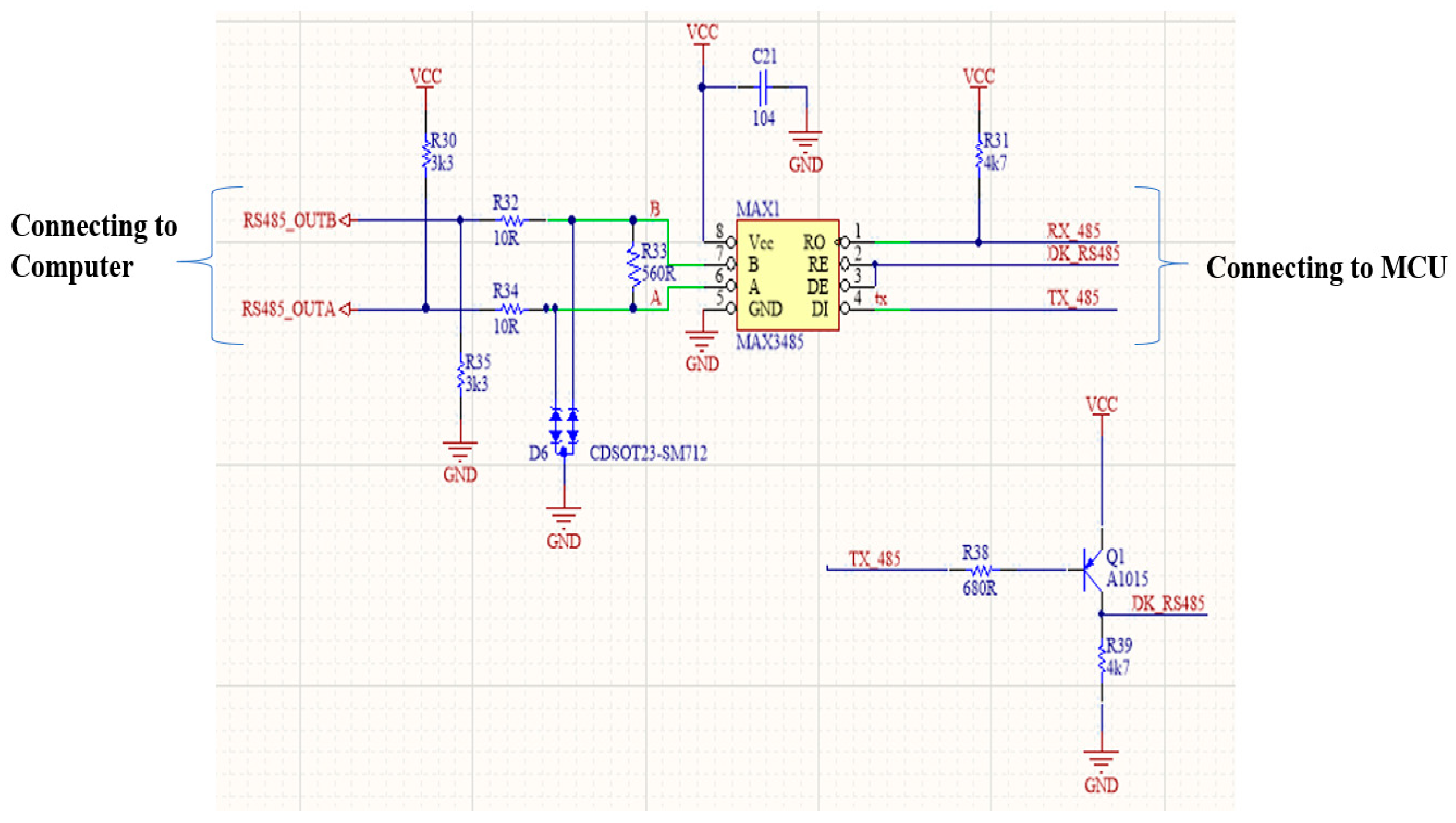
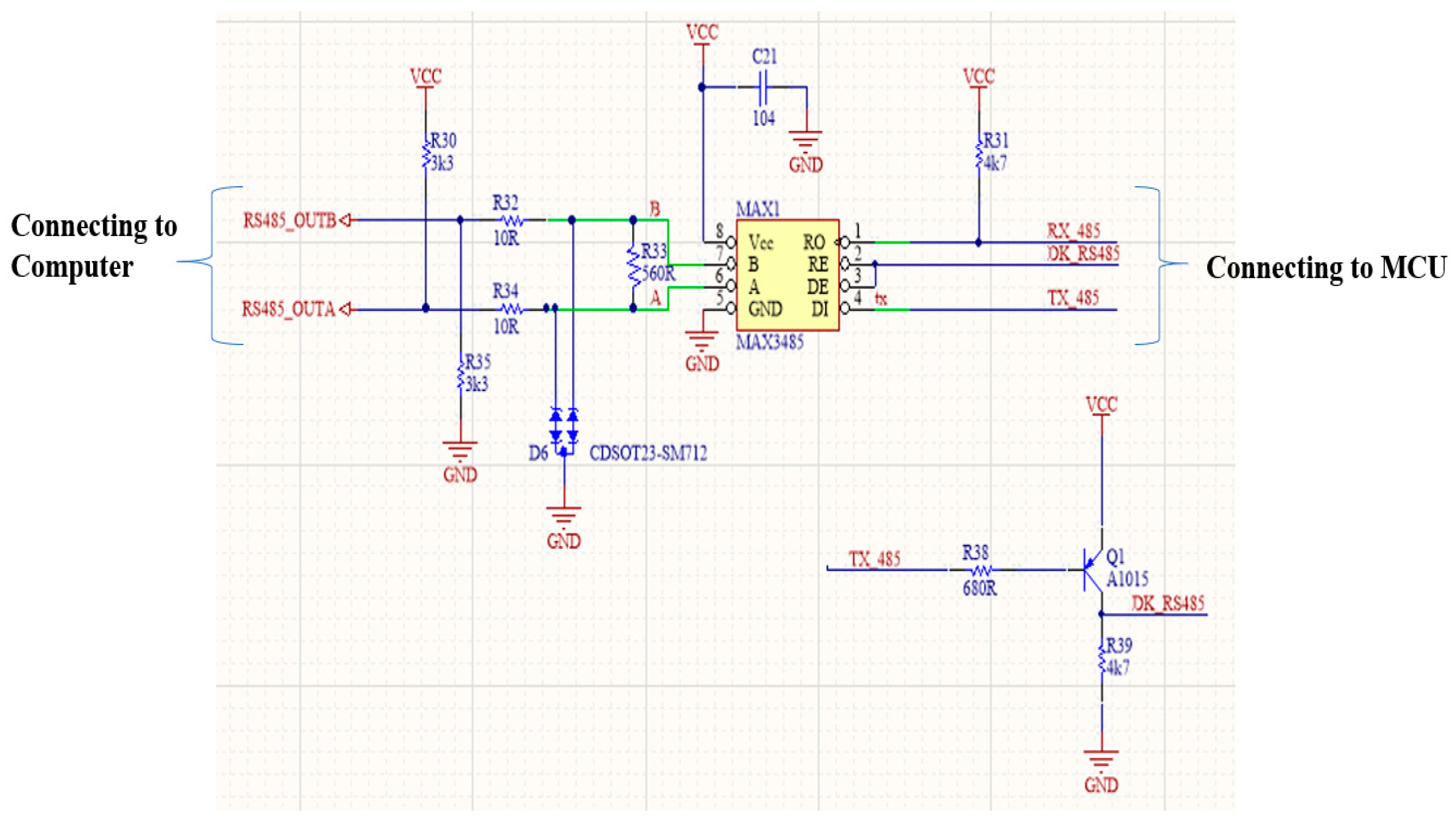
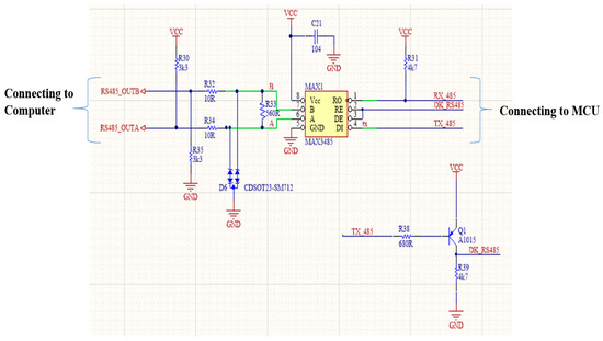
- Module #1 was responsible for controlling the infrared radiation source and controlling the stepper motor to shorten the welding rod. Module #1 included microcontroller unit #1 (MCU#1), infrared emitter, and stepper motor. MCU#1 received the control signals from computer to activate the infrared emitter and stepper motor and sent feedback signals to computer. So, the connection between MCU#1 with computer was two-way connection via recommended standard 485 (RS485) port, which is a communication standard defining the electrical characteristics of drivers and receivers for use in serial communication systems [31]. MCU#1 used the 5 volts of direct current (5V-DC) power source. To emit the infrared signals for the SMAW, MIG, and TIG welding process, the infrared emitters were attached on the welding torches for each welding process. Stepper motor was used to describe the truncation of the welding filler rod in the case of the TIG welding or the electrode wire or weld stick in the case of the MIG and SMAW welding processes. For emitting the infrared signals, the 850 nm light-emitting diode (LED) infrared light was utilized.
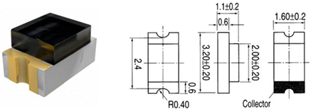
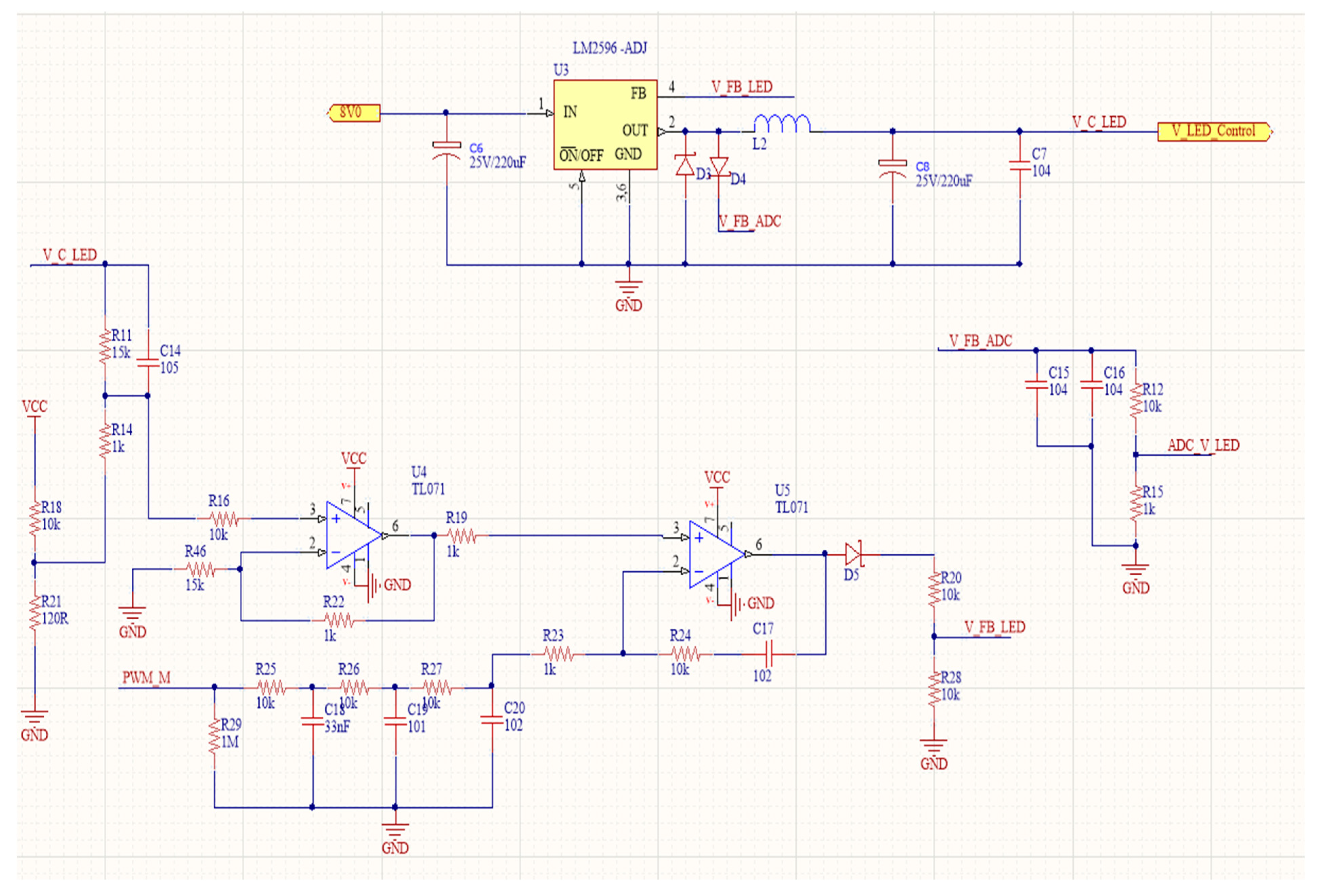
- Module #2 was responsible for receiving and sending the infrared radiation source to the VR module. Module #2 included microcontroller unit #2 (MCU#2) and two circuit boards. In this module, there were two circuit boards that were considered as the two welding plates. Each circuit plate was attached to 32 infrared radiation (IR) sensors, which were radiation-sensitive optoelectronic components with a spectral sensitivity in the infrared wavelength range of 780 nm ÷ 50 µm [32]. These sensors were responsible for receiving the infrared source from the IR emitter attached on the welding torch. MCU#1 received the analog signals from the IR sensors and processed these signals to data as the current position of the welding torch, the distance from the welding torch to the plates, and the welding energy. Then, MCU#2 sent these data to the computer for describing the weld bead. So, the connection between the MCU#2 with the computer was one-way connection via RS485 port. To perform their functions, MCU#2 used the 5V-DC power source, while two circuit boards used the 8V-DC power source.
- Module #3 was the VR-based simulation, which was responsible for simulating three welding processes (SMAW, MIG, and TIG). To simulate the virtual reality environment, the real 3D models for describing the welding processes, such as SMAW, MIG, and TIG, were scanned using the 3D scanner. Then, these point cloud models were converted to the 3D solid models using CAD software—Catia V5 R21. To develop the VR environment, the generation of the 3D models played an important role [33,34]. The filler rod appeared when simulating the TIG welding process. With the MIG and SMAW welding processes, the electrode wire or the weld stick appeared, respectively. The scenes showing the welding environments, such as in the factory and in the laboratory, were also added to the virtual reality environment. These models were inputted to the virtual reality simulation using the Unity3D platform. The functionality of the VR system as simulating the welding processes was programmed using the C# language on the Unity3D platform. The VR module connected with the MCU#1 and MCU#2 via the RS485 port and with the 3D glasses via the universal serial bus (USB) port, which is an industry standard for communicating computer with the peripheral devices [35].
- Module #4 was responsible for displaying the welding processes to 3D glasses. With this module, user could interact directly with the welding environment in a virtual reality environment using 3D glasses instead of observing the welding process on the computer [36]. Connection of the VR module with 3D glasses was via the USB port. The description of the welding process and the welding process information appeared directly in front of the user’s eyes using 3D glasses.
2.2. Systematic Procedure for Developing the Virtual Reality-Based System
2.3. Development of Module #1
2.4. Development of Module #2
2.5. Algorithm for Processing the Signals from IR Sensors
2.6. Development of the Virtual Reality Module (Module #3)
2.7. Simulation of the Weld Bead Geometry
3. Results and Discussions
3.1. Implementation of the MCU and Circuit Boards
3.2. Implementation of the Virtual Reality-Based System
- Simulating three welding processes (SMAW, MIG, and MIG) in real time: If there is a change in the physical devices, such as moving the welding torch, the weld joint will appear if the position of the welding torch, the distance from the welding torch to the plate, and the arc length are in the allowed value range.
- Describing the mechanisms of the welding processes, weld joint, and welding process parameters: The VR system enables to describe the weld size when the user changes the welding speed by moving the welding torch. For example, the weld size will increase if there is a decrease in welding speed. The position of the welding torch relative to the plate affects the formation of the weld joint. This position is not only determined by the welding speed but also by the distance from the welding torch to the plates and the torch angle with the plates. These parameters will affect the welding energy. If the distance is too high, the welding energy is low, and vice versa. So, to describe the weld joint, the distance from the welding torch to the plates is 1.5 ÷ 5 mm. The angle of the torch with the base metal is 70 ÷ 80 degrees. The other welding process parameters are shown in Table 1, Table 2 and Table 3.
- Enabling to connect to other computers in the network, 3D glasses.
3.3. Simulation Results and Discussions
3.3.1. Simulation Results
3.3.2. Discussions
- -
- Functionality: With some of the reported systems in the literature, these systems enable to simulate only one kind of welding process, such as SMAW (or MMAW—manual metal arc welding) [1,47] and MIG (or GMAW—gas metal arc welding) [11,13,14]. Some of the commercial systems enable to simulate more kinds of welding processes, such as the SMAW, MIG, and TIG welding processes [16,36,48]. With the objective of developing a VR-based system for education, more kinds of welding processes are necessary. So, we proposed the VR-based system that enables to simulate three welding processes: SMAW, MIG, and TIG.
- -
- Tracking the welding torch position: This is one important module for the development of the VR system. Currently, there are some devices applied, such as using cameras [13,14,16,36,48], Vive trackers [47], sensors [1], or both cameras and sensors [11]. With the camera for the tracking module and for processing data, an algorithm for processing the image data was used. With sensors for the tracking module and for processing data, an algorithm for processing the analog signals was used. In this research, the IR transmitters and IR sensors were used for tracking the welding torch position. The algorithm for processing the analog signals was proposed.
- -
- Virtual reality module: For programming the virtual reality environment, some platforms and software were used, such as VB.net 2010 [1], Vive input Utility, and SRWorks software development kit [47]. In this research, the Unity3D platform and C# language were used; the PsoCreator was used for programming the connection of the VR module with the other modules.
- -
- Visualization in 3D and processing of the user interactions in real time: This is a mandatory requirement of the VR system. So, all the VR systems (the reported systems and the commercial systems) have this functionality.
- -
- -
4. Conclusions
- -
- The system includes hardware and software. The hardware devices include three welding torches for carrying out the SMAW, MIG, and TIG welding processes, fixtures, welding sample plates attached to circuit boards, circuit board with microcontroller unit, 3D glasses, and one computer. The software is a virtual reality module installed on the computer, which enables to connect with the hardware devices to simulate the welding processes.
- -
- -
- The system enables to simulate three welding processes with different types of weld joints, such as fillet joint, butt joint, and lap joint, by changing the position of the welding sample plates attached to a circuit board with the IR sensors.
- Establishing a virtual reality-based system for simulating three welding processes including the SMAW, MIG, and TIG with a visualization in three dimensions (3Ds) and processing of user interactions in real time where the weld joint is described in the virtual environment when we moved the welding torch or changed the distance from the welding torch to the plates in the real environment. The weld joint and the welding process parameters were shown on the computer and the 3D glasses.
- Proposing the algorithms for controlling and processing data, such as sending and receiving the infrared radiation and converting the analog signals to have the parameters for describing the weld bead, such as the position of the welding torch, the distance from the welding torch to the plates, and the welding energy.
Author Contributions
Funding
Institutional Review Board Statement
Informed Consent Statement
Data Availability Statement
Conflicts of Interest
Appendix A

Appendix B
Appendix C
Appendix D

Appendix E
Appendix F
Appendix G
Appendix H
Appendix I
Appendix J
Appendix K
Appendix L

References
- Musawel, R.K. Design and Construction of Virtual Welding Training System for the Shielded Metal Arc Welding (SMAW). Ph.D. Thesis, University of Basrah, Basra, Iraq, 2013. [Google Scholar]
- Yap, H.J.; Taha, Z.; Choo, H.K.; Kok, C.K. Virtual reality-based training system for metal active gas welding. In The Thousand Faces of Virtual Reality; Lanyi, C.S., Ed.; InTech: London, UK, 2014; Chapter 5; pp. 87–104. [Google Scholar]
- Fletcher, C.; Ritchie, J.M.; Lim, T. Virtual machining and expert knowledge capture. In Proceedings of the Digital Engagement 2011, Newcastle, UK, 15–17 November 2011. [Google Scholar]
- Yunus, F.A.N.; Baser, J.A.; Masran, S.H.; Razali, N.; Rahim, B. Virtual reality simulator developed welding technology skills. J. Mod. Educ. Rev. 2011, 1, 57–62. [Google Scholar]
- Gutierrez, M.A.A.; Vexo, F.; Thalmann, D. Stepping into Virtual Reality; Springer: Berlin/Heidelberg, Germany, 2008. [Google Scholar]
- Craig, A.B.; Sherman, W.R.; Will, J.D. Developing Virtual Reality Applications; Elsevier: Amsterdam, The Netherlands, 2009. [Google Scholar]
- Moraes, R.M.; Machado, L.S. Development of a medical training system with integration of users’ skills assessment. In Virtual Reality; Kim, J.J., Ed.; InTech: London, UK, 2017. [Google Scholar]
- Saggio, G.; Ferrari, M. New Trends in Virtual Reality Visualization of 3D Scenarios. In Virtual Reality—Human Computer Interaction; Tang, X.X., Ed.; InTech: London, UK, 2012. [Google Scholar]
- Kim, G.J. Designing Virtual Reality Systems; Springer: Berlin/Heidelberg, Germany, 2005. [Google Scholar]
- Kobayashi, K.; Ishigame, S.; Kato, H. Simulator of manual metal arc welding with haptic display. In Proceedings of the ICAT, Tokyo, Japan, 5–7 December 2001. [Google Scholar]
- Xie, B.; Zhou, Q.; Yu, L. A real-time welding training system base on virtual reality. In Proceedings of the IEEE Virtual Reality Conference, Arles, France, 23–27 March 2015. [Google Scholar]
- Reisgen, U.; Schleser, M.; Mokrov, O.; Zabirov, A. Virtual welding equipment for simulation of GMAW processes with integration of power source regulation. Front. Mater. Sci. 2011, 5, 79–89. [Google Scholar] [CrossRef]
- White, S.A.; Prachyabrued, M.; Chambers, T.L.; Borst, C.W.; Reiners, D. Low-cost simulated MIG welding for advancement in technical training. Virtual Real. 2011, 15, 69–81. [Google Scholar] [CrossRef]
- Chambers, T.L.; Aglawe, A.; Reiners, D.; White, S.; Borst, C.; Prachyabrued, M.; Bajpayee, A. Real-time simulation for a virtual reality based MIG welding training system. Virtual Real. 2012, 16, 45–55. [Google Scholar] [CrossRef]
- Fast, K.; Gifford, T.; Yancy, R. Virtual training for welding. In Proceedings of the International Symposium on Mixed and Augmented Reality, Arlington, VA, USA, 5 November 2004. [Google Scholar]
- Price, A.H.; Kuttolamadom, M.; Obeidat, S. Using virtual reality welding to improve manufacturing process education. In Proceedings of the 2019 Conference for Industry and Education Collaboration, New Orleans, LA, USA, 30 January–1 February 2019. [Google Scholar]
- Rusli, F.N.; Zulkifli, A.; bin Saad, M.; Yussop, Y.M. A study of students’ motivation in using the mobile arc welding learning app. Int. J. Interact. Mob. Technol. 2019, 13, 89–104. [Google Scholar] [CrossRef]
- Wang, Y.; Chen, Y.; Nan, Z.; Hu, Y. Study on welder training by means of haptic guidance and virtual reality for arc welding. In Proceedings of the IEEE International Conference on Robotics and Biomimetics, Kunming, China, 17–20 December 2006. [Google Scholar]
- Kunwoo, L. Principle of CAD/CAM/CAE Systems; Addison Wesley-Longman: Boston, MA, USA, 1999. [Google Scholar]
- Choi, A.C.K.; Chan, D.S.K.; Yuen, A.M.F. Application of virtual assembly tools for improving product design. Int. J. Adv. Manuf. Technol. 2002, 19, 377–383. [Google Scholar] [CrossRef]
- Wang, S.; Mao, Z.; Zeng, C.; Gong, H.; Li, S.; Chen, B. A new method of virtual reality based on Unity3D. In Proceedings of the 18th International Conference on Geoinformatics, Beijing, China, 18–20 June 2010; pp. 1–5. [Google Scholar]
- Gigante, M.A. Virtual reality: Enabling technologies. In Virtual Reality Systems; Earnshaw, R.A., Gigante, M.A., Jones, H., Eds.; Academic Press: San Diego, CA, USA, 1993; Chapter 2; pp. 15–25. [Google Scholar]
- Vergara, D.; Rubio, M.P.; Lorenzo, M. On the design of virtual reality learning environments in engineering. Multimodal Technol. Interact. 2017, 1, 11. [Google Scholar] [CrossRef]
- Benson, R.A.; Krishnan, V.L.; Reddy, T.A.; Prasad, G.R.K. Virtual reality-based welding training simulator. Int. J. Control Theory Appl. 2016, 9, 1235–1243. [Google Scholar]
- Jo, D.; Kim, Y.; Yang, U.; Choi, J.; Kim, K.H.; Lee, G.A.; Park, Y.W. Welding representation for training under VR environments. In Proceedings of the 10th International Conference on Virtual Reality Continuum and Its Applications in Industry, Hongkong, China, 11–12 December 2011. [Google Scholar]
- Yang, U.; Lee, G.A.; Kim, Y.; Jo, D.; Choi, J.; Kim, K.H. Virtual reality based welding training simulator with 3D multimodal interaction. In Proceedings of the 2010 International Conference on Cyberworlds, Singapore, 20–22 October 2010. [Google Scholar]
- Isham, M.I.M.; Mohamed, F.; Haron, H.N.H.; Siang, C.V.; Mokhtar, M.K. Welding training simulation: Combination of virtual reality and multiple marker tracking. In Proceedings of the 2nd National Symposium on Human-Computer Interaction, Virtual, 8 October 2020. [Google Scholar]
- Whyte, J. Virtual Reality and the Built Environment; Architectural Press: New York, NY, USA, 2002. [Google Scholar]
- Sherman, W.R.; Craig, A.B. Understanding Virtual Reality—Interface, Application, and Design; Elsevier Science: Amsterdam, The Netherlands, 2003. [Google Scholar]
- Mihelj, M.; Novak, D.; Begus, S. Virtual Reality Technology and Applications; Springer: Berlin/Heidelberg, Germany, 2014. [Google Scholar]
- S-485 Serial Interface Explained. Available online: https://www.cuidevices.com/blog/rs-485-serial-interface-explained/ (accessed on 6 July 2022).
- Infrared Sensor—IR Sensor. Available online: https://www.infratec.eu/sensor-division/service-support/glossary/infrared-sensor/ (accessed on 6 June 2022).
- Knopfle, C.; Schiefele, J. Data Preparation on Polygonal Basis. In Virtual Reality for Industrial Applications; Dai, F., Ed.; Springer: Berlin/Heidelberg, Germany, 1997. [Google Scholar]
- Hagenmann, F.M. SIMPLIFY—Application Specific Data Preparation. In Virtual Reality for Industrial Applications; Dai, F., Ed.; Springer: Berlin/Heidelberg, Germany, 1997. [Google Scholar]
- What is USB (Universal Serial Bus)? Meaning, Types, and Importance. Available online: https://www.spiceworks.com/tech/tech-general/articles/universal-serial-bus/ (accessed on 6 July 2022).
- What is OcuWeld? Available online: https://ocuweld.com/ (accessed on 10 September 2022).
- Basic Arc Welding Technique. Available online: https://www.en.hongky.com/basic-arc-welding-technique (accessed on 6 June 2022).
- Predescu (Burciu), S.L.; Caramihai, S.I.; Moisescu, M.A. Impact of VR Application in an Academic Context. Appl. Sci. 2023, 13, 4748. [Google Scholar] [CrossRef]
- Bharath, V.G.; Patil, R. Virtual reality for metal arc welding: A review and design concept. Int. J. Mech. Eng. Technol. 2017, 8, 132–138. [Google Scholar]
- Chan, B.K.H. Predicting Weld Features Using Artificial Neural Network Technology. Ph.D. Thesis, Carleton University, Ottawa, ON, Canada, 1996. [Google Scholar]
- Tran, N.H.; Bui, V.H.; Hoang, V.T. Development of an artificial intelligence-based system for predicting weld bead geometry. Appl. Sci. 2023, 13, 4232. [Google Scholar] [CrossRef]
- Mohd, N.C.W.; Ferry, M.; Nik, W.B.W. A study of software approach for predicting weld bead geometry in shielded metal arc welding (SMAW) process. Appl. Mech. Mater. 2014, 554, 386–390. [Google Scholar]
- Ganjigatti, J.P.; Pratihar, D.K.; Choudhury, A.R. Modeling of the MIG welding process using statistical approaches. Int. J. Adv. Manuf. Technol. 2008, 35, 1166–1190. [Google Scholar] [CrossRef]
- Kumar, R.; Saurav, S.K. Modeling of TIG welding process by regression analysis and neural network technique. Int. J. Mech. Eng. Technol. 2015, 6, 10–27. [Google Scholar]
- Part 5 Welding. Available online: https://assets.publishing.service.gov.uk/government/uploads/system/uploads/attachment_data/file/896377/MGN629_Part_5_Welding_R07.20.pdf (accessed on 8 August 2022).
- Bowman, M.D.; Quinn, B.P. Fillet weld profile measurements. Exp. Tech. 1995, 19, 21–24. [Google Scholar] [CrossRef]
- Shankhwar, K.; Chuang, T.J.; Tsai, Y.Y.; Smith, S. A visuo-haptic extended reality–based training system for hands-on manual metal arc welding training. Int. J. Adv. Manuf. Technol. 2022, 121, 249–265. [Google Scholar] [CrossRef]
- VRTEX 360+ Dual User Virtual Reality Welding Training Simulator on Pallet. Available online: https://www.lincolnelectric.com/en/products/k4602-1 (accessed on 8 September 2022).



















| Parameters | Units | Notations | Minimum Value | Maximum Value |
|---|---|---|---|---|
| Welding current | A | A | 60 | 90 |
| Arc length | mm | B | 1.2 | 3.0 |
| Welding speed | mm/min | C | 70 | 120 |
| Electrode diameter | mm | D | 2.6 | 4.0 |
| Joint gap | mm | E | 1.0 | 3.0 |
| Parameters | Units | Notations | Minimum Value | Maximum Value |
|---|---|---|---|---|
| Welding speed | cm/min | p | 25 | 45 |
| Arc voltage | V | m | 26 | 30 |
| Wire feed rate | m/min | f | 6 | 7 |
| Gas flow rate | l/min | d | 14 | 18 |
| Nozzle to plate distance | mm | e | 15 | 20 |
| Torch angle | degree | n | 70 | 100 |
| Parameters | Units | Notations | Minimum Value | Maximum Value |
|---|---|---|---|---|
| Welding speed | cm/min | M | 24 | 46 |
| Wire feed rate | cm/min | N | 1.5 | 2.5 |
| % cleaning | O | 30 | 70 | |
| Joint gap | mm | P | 2.4 | 3.2 |
| Welding current | A | Q | 80 | 110 |
| Required Results [45,46] | Simulated Results | ||
|---|---|---|---|
Acceptable Fillet Weld Profiles![]() | ![]() | ||
| Plate Thickness (mm) | Weld Size L (mm) | Plate Thickness (mm) | Weld Size L (mm) |
| 3 | 3.5 | 3 | 3.8 |
| 4 | 4.0 | 4 | 4.3 |
| 5 | 4.5 | 5 | 4.8 |
| 6 | 5.0 | 6 | 5.2 |
| 8 | 6.0 | 8 | 6.4 |
| 10 | 7.0 | 10 | 7.3 |
| VR for SMAW [1] | VR for MIG [13,14] | VR for Metal Arc Welding [47] | Onew360 [11] | VRTEX 360 [16,48] | OcuWeld [36] | Our Developed System | |
|---|---|---|---|---|---|---|---|
| Welding processes can be simulated | SMAW | MIG | SMAW (or MMAW) | MIG (or GMAW) | SMAW, MIG, TIG | SMAW, MIG, TIG | SMAW, MIG, TIG |
| Tracking the welding torch position | Linear Variable Differential Transformer (LVDT) sensor | Camera | Vive trackers, distance sensor (VL6180X) | Camera, inertial sensors | Camera | Camera | Infrared radiation sensors, and LED infrared light |
| Programming virtual reality module | VB.net 2010 language from Microsoft | Not mentioned | Vive input Utility and SRWorks software development kit | Not mentioned | Not mentioned | Not mentioned | PsoCreator, Unity3D, and C# language |
| Visualization in 3D and processing of user interactions in real time | YES | YES | YES | YES | YES | YES | YES |
| Electrode is stuck to the welded plates | Not mentioned | Not mentioned | Not mentioned | YES | YES | YES | NO |
| Helmet, 3D glasses | Helmet | Helmet | Helmet | Helmet | Helmet | 3D glasses | 3D glasses |
Disclaimer/Publisher’s Note: The statements, opinions and data contained in all publications are solely those of the individual author(s) and contributor(s) and not of MDPI and/or the editor(s). MDPI and/or the editor(s) disclaim responsibility for any injury to people or property resulting from any ideas, methods, instructions or products referred to in the content. |
© 2023 by the authors. Licensee MDPI, Basel, Switzerland. This article is an open access article distributed under the terms and conditions of the Creative Commons Attribution (CC BY) license (https://creativecommons.org/licenses/by/4.0/).
Share and Cite
Tran, N.-H.; Nguyen, V.-N.; Bui, V.-H. Development of a Virtual Reality-Based System for Simulating Welding Processes. Appl. Sci. 2023, 13, 6082. https://doi.org/10.3390/app13106082
Tran N-H, Nguyen V-N, Bui V-H. Development of a Virtual Reality-Based System for Simulating Welding Processes. Applied Sciences. 2023; 13(10):6082. https://doi.org/10.3390/app13106082
Chicago/Turabian StyleTran, Ngoc-Hien, Van-Nghia Nguyen, and Van-Hung Bui. 2023. "Development of a Virtual Reality-Based System for Simulating Welding Processes" Applied Sciences 13, no. 10: 6082. https://doi.org/10.3390/app13106082
APA StyleTran, N.-H., Nguyen, V.-N., & Bui, V.-H. (2023). Development of a Virtual Reality-Based System for Simulating Welding Processes. Applied Sciences, 13(10), 6082. https://doi.org/10.3390/app13106082



