Design of a Power Converter for Solar Energy Storage System
Abstract
1. Introduction
2. Circuit Structure and Operation Model
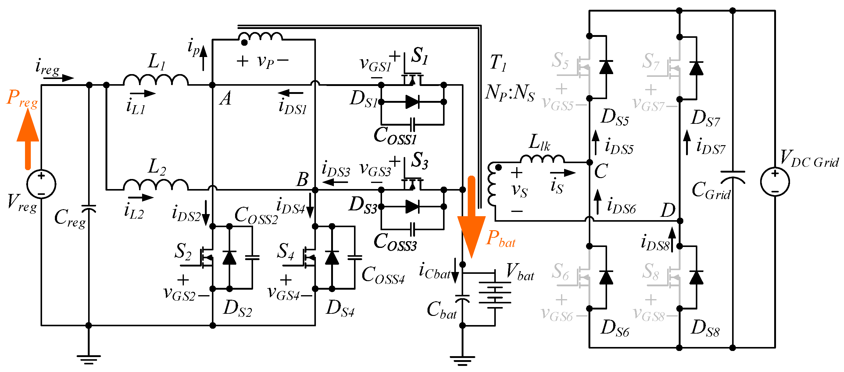
2.1. Circuit Structure
- (1)
- The DC grid and battery terminals are supplied with stable voltage.
- (2)
- The power switch only consists of the intrinsic diode and the parasitic capacitance , and all other parasitic components are ignored.
- (3)
- The inductor and capacitor are ideal components, and parasitic elements and series equivalent resistance are ignored.
- (4)
- The stray capacitance of the transformer is ignored; the excitation inductance is large enough to be ignored in its effect on the circuit.
2.2. B2G Mode: Where Power from a Battery Is Supplied to a DC Grid
2.3. G2B Mode: Where Energy from a DC Grid Is Stored in a Battery
2.4. R2B Mode: Where Renewable Energy Is Stored in a Battery
2.5. R2G Mode: Where Renewable Energy Is Supplied to a DC Grid
3. Design and Experimental Results
3.1. Specifications and Parameter Design
- (1)
- Inductor design for boost converter L1 and L2
- (2)
- Design of Cbat
- (3)
- Design for the turn ratio of the transformer
- (4)
- Design of the leakage inductor
- (5)
- Design of CGrid
3.2. Experimental Waveforms and Measurements
4. Conclusions
- The interleaved synchronous boost rectifier can increase the voltage of the renewable energy unit to match that of the battery unit. In addition, the converter can increase the voltage of the renewable energy and process it through a full-bridge circuit to transfer energy to the DC grid.
- The bidirectional full-bridge topology includes a battery storage unit and a DC grid with a bidirectional energy propagation and electrical isolation capability, thereby effectively enhancing electricity usage security and increasing the power capacity of the converter.
- With the bidirectional function of the converter, the battery unit can continuously supply energy to the DC grid when the renewable energy unit fails to do so, thereby providing an uninterruptible power supply.
- The power conversion mode of the developed converter has a G2B mode, which allows the battery port to be charged by the DC Grid port when there is no input from renewable energy sources. This makes the battery port a small energy storage system that can regulate electrical energy.
Author Contributions
Funding
Institutional Review Board Statement
Informed Consent Statement
Data Availability Statement
Conflicts of Interest
References
- Ma, Z.; Pesaran, A.; Gevorgian, V.; Gwinner, D.; Kramer, W. Energy Storage, Renewable Power Generation, and the Grid: NREL Capabilities Help to Develop and Test Energy-Storage Technologies. IEEE Electrif. Mag. 2015, 3, 30–40. [Google Scholar] [CrossRef]
- Su, G.-J.; Tang, L. A Bidirectional, Triple-Voltage DC-DC Converter for Hybrid and Fuel Cell Vehicle Power Systems. In Proceedings of the Applied Power Electronics Conference, Anaheim, CA, USA, 25 February–1 March 2007; pp. 1043–1049. [Google Scholar]
- Su, G.J.; Cunningham, J.P.; Tang, L. A Reduced-Part, Triple-Voltage DC-DC Converter for Electric Vehicle Power Management. In Proceedings of the Power Electronics Specialists Conference, Orlando, FL, USA, 17–21 June 2007; pp. 1989–1994. [Google Scholar]
- Al-Soeidat, M.; Khawaldeh, H.; Lu, D.D.; Zhu, J. A Novel High Step-up Three-Port Bidirectional DC/DC Converter for PV-Battery Integrated System. In Proceedings of the 2020 IEEE Applied Power Electronics Conference and Exposition (APEC), New Orleans, LA, USA, 15–19 March 2020; pp. 3352–3357. [Google Scholar]
- Liu, X.; Huang, J.; Li, G.; Ma, P.; Tong, X. Hybrid Pulse Frequency and Width Modulation scheme for Three-Port Resonant DC/DC Converters. In Proceedings of the IECON 2020 The 46th Annual Conference of the IEEE Industrial Electronics Society, Singapore, 18–21 October 2020; pp. 4619–4623. [Google Scholar]
- Vazquez, N.; Sanchez, C.M.; Hernandez, C.; Vazquez, E.; Lesso, R. A Three-Port Converter for Renewable Energy Applications. In Proceedings of the ISIE, Gdansk, Poland, 27–30 June 2011; pp. 1735–1740. [Google Scholar]
- Alves, D.B.; Praça, P.P.; Oliveira, D.S.; Barreto, L.H.; de Freitas, L.C. A Single-Stage Three-Port Boost Converter with High Voltage Gain Based on the Bidirectional Version of the Three-State Switching Cell. In Proceedings of the APEC, Charlotte, NC, USA, 15–19 March 2015; pp. 1934–1940. [Google Scholar]
- Hu, Y.; Xiao, W.; Cao, W.; Li, B.; Morrow, D.J. Three-port DC–DC converter for stand alone photovoltaic systems. IEEE Trans. Power Electron. 2015, 30, 3068–3076. [Google Scholar] [CrossRef]
- Wang, Z.; Li, H. An Integrated Three-Port Bidirectional DC–DC Converter for PV Application on a DC Distribution System. IEEE Trans. Power Electron. 2012, 28, 4612–4624. [Google Scholar] [CrossRef]
- Krishnaswami, H.; Mohan, N. Three-port series-resonant DC-DC converter to interface renewable energy sources with bidirectional load and energy storage ports. IEEE Trans. Power Electron. 2009, 24, 2289–2297. [Google Scholar] [CrossRef]
- Peiwen, H.; Alireza, K. Comprehensive Analyses and Comparison of1 kW Isolated DC–DC Converters for Bidirectional EV Charging Systems. IEEE Trans. Transp. Electrif. 2017, 3, 147–156. [Google Scholar]
- Sundar, T.; Umapathy, K. Performance Comparison of PV based Buck Boost and Interleaved Buck Boost Converter Inverter based Solar Systems. Indian J. Sci. Technol. 2017, 10, 1–7. [Google Scholar] [CrossRef]
- Wang, J.; Tan, W.; He, D.; Jia, L. Three Ports Bidirectional DC Converters of the Interleaved Buck/Boost Integrated with Dual Active Bridge. In Proceedings of the 2021 IEEE 4th International Electrical and Energy Conference (CIEEC), Wuhan, China, 28–30 May 2021; pp. 1–6. [Google Scholar] [CrossRef]
- Bhattacharjee, A.; Batarseh, I. An Interleaved Boost and Dual Active Bridge Based Three Port Microinverter. In Proceedings of the 2020 IEEE Applied Power Electronics Conference and Exposition (APEC), New Orleans, LA, USA, 15–19 March 2020; pp. 1320–1326. [Google Scholar] [CrossRef]
- Jordehi, A.R. Enhanced Leader Particle Swarm Optimisation (ELPSO): An Efficient Algorithm for Parameter Estimation of Photovoltaic (PV) Cells and Modules. In Solar Energy at Science Direct; Elsevier: Amsterdam, The Netherlands, 2018; pp. 78–87. [Google Scholar]
- Evode, R. Modeling of Electric Grid Behaviors having Electric Vehicle charging stations with G2V and V2G Possibilities. In Proceedings of the 2021 International Conference on Electrical, Computer, Communications and Mechatronics Engineering (ICECCME), Mauritius, Mauritius, 7–8 October 2021; pp. 1–5. [Google Scholar]
- Ghobadzadeh, A.M.; Bathaei, S.M.T.; Keshavarz-Mohammadiyan, A. Peak Shaving and Valley Filling in Distribution Network Using Electric vehicles. In Proceedings of the 2020 28th Iranian Conference on Electrical Engineering (ICEE), Tabriz, Iran, 4–6 August 2020; pp. 1–6. [Google Scholar]
- Singh, S.; Manna, S.; Mansoori, M.I.H.; Akella, A.K. Implementation of Perturb & Observe MPPT Technique Using Boost Converter in PV System. In Proceedings of the 2020 International Conference on Computational Intelligence for Smart Power System and Sustainable Energy (CISPSSE), Keonjhar, India, 29–31 July 2020; pp. 1–4. [Google Scholar]
- Chen, X.; Batarseh, I. A Three-Port Bidirectional LLC Resonant Converter for PV/Battery Applications. In Proceedings of the 2021 IEEE Applied Power Electronics Conference and Exposition (APEC), Phoenix, AZ, USA, 14–17 June 2021; pp. 632–639. [Google Scholar]
- Tang, X.; Wu, H.; Hua, W.; Yu, Z.; Xing, Y. Three-Port Bidirectional Series-Resonant Converter with First-Harmonic-Synchronized PWM. IEEE J. Emerg. Sel. Top. Power Electron. 2021, 9, 1410–1419. [Google Scholar] [CrossRef]
- Yuan, Y.; Tong, X.; Huang, J.; Zhang, W.; Xiao, J.; Koh, L.H. Power Flow Analysis of Three-Port Resonant DC Transformer and Discussion on Phase Shift Control. In Proceedings of the 2020 15th IEEE Conference on Industrial Electronics and Applications (ICIEA), Kristiansand, Norway, 9–13 November 2020; pp. 1242–1247. [Google Scholar]
- Ebadpour, M. A Multiport Isolated DC-DC Converter for Plug-in Electric Vehicles Based on Combination of Photovoltaic Systems and Power Grid. In Proceedings of the 2021 12th Power Electronics, Drive Systems, and Technologies Conference (PEDSTC), Tabriz, Iran, 2–4 February 2021; pp. 1–5. [Google Scholar]





















| Parameter | Value |
|---|---|
| Renewable energy port voltage | 140~170 V |
| Energy storage port voltage | 240~296 V |
| DC grid voltage | 400 V |
| Maximum conversion power P | 1000 W |
| Power switch switching frequency | 100 kHz |
| Component Parameter and Symbol | Value |
|---|---|
| Voltage-boost inductors L1, L2 | 81 μH |
| transformer turn ratio NP:NS | 1:1.678 |
| transformer leakage inductance Llk | 16 μH |
| Battery port energy storage capacitor Cbat | 330 μF |
| DC grid capacitor CGrid | 810 μF |
| Power switches S1~S8 | C2M0160120D |
| Gating signal controller | TMS320F28335 |
Disclaimer/Publisher’s Note: The statements, opinions and data contained in all publications are solely those of the individual author(s) and contributor(s) and not of MDPI and/or the editor(s). MDPI and/or the editor(s) disclaim responsibility for any injury to people or property resulting from any ideas, methods, instructions or products referred to in the content. |
© 2023 by the authors. Licensee MDPI, Basel, Switzerland. This article is an open access article distributed under the terms and conditions of the Creative Commons Attribution (CC BY) license (https://creativecommons.org/licenses/by/4.0/).
Share and Cite
Yan, Y.-H.; Chang, Y.-N.; Wu, Y.-Y. Design of a Power Converter for Solar Energy Storage System. Appl. Sci. 2023, 13, 5897. https://doi.org/10.3390/app13105897
Yan Y-H, Chang Y-N, Wu Y-Y. Design of a Power Converter for Solar Energy Storage System. Applied Sciences. 2023; 13(10):5897. https://doi.org/10.3390/app13105897
Chicago/Turabian StyleYan, Yih-Her, Yong-Nong Chang, and Yan-Yong Wu. 2023. "Design of a Power Converter for Solar Energy Storage System" Applied Sciences 13, no. 10: 5897. https://doi.org/10.3390/app13105897
APA StyleYan, Y.-H., Chang, Y.-N., & Wu, Y.-Y. (2023). Design of a Power Converter for Solar Energy Storage System. Applied Sciences, 13(10), 5897. https://doi.org/10.3390/app13105897

