A 2.4-GHz Fully-Integrated GaAs pHEMT Front-End Receiver for WLAN and Bluetooth Applications
Abstract
1. Introduction
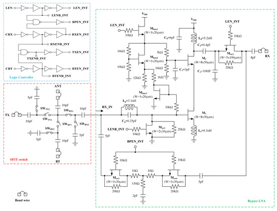
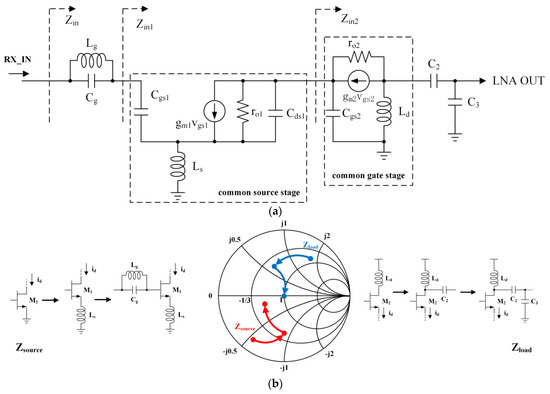
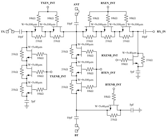
2. Circuit Design
3. Measurement Results
4. Conclusions
Author Contributions
Funding
Institutional Review Board Statement
Informed Consent Statement
Data Availability Statement
Conflicts of Interest
References
- Yeh, Me.; Tsai, Zu.; Liu, Re.; Lin, K.-Y.; Chang, Y.-T.; Wang, H. Design and Analysis for a Miniature CMOS SPDT Switch Using Body-Floating Technique to Improve Power Performance. IEEE Trans. Microw. Theory Techn. 2006, 54, 31–39. [Google Scholar]
- Rao, C.V.N.; Ghodgaonkar, D.K.; Sharma, N. GaAs MMIC Low Noise Amplifier with Integrated High-Power Absorptive Receive Protection Switch. IEEE Microw. Wirel. Compon. Lett. 2018, 28, 1128–1130. [Google Scholar] [CrossRef]
- Madan, A.; McPartlin, M.J.; Zhou, Z.-F.; Huang, C.-W.P.; Masse, C.; Cressler, J.D. Fully Integrated Switch-LNA Front-End IC Design in CMOS: A Systematic Approach for WLAN. IEEE J. Solid-State Circuits 2011, 46, 2613–2622. [Google Scholar] [CrossRef]
- Pal, J.; Zhu, Y.; Lu, J.; Dao, D.; Khan, F. High Power and Reliable SPST/SP3T RF MEMS Switches for Wireless Applications. IEEE Electron Device Lett. 2016, 37, 1219–1222. [Google Scholar] [CrossRef]
- Joo, T.; Lee, D.-H.; Hong, S. A Fully Integrated RF CMOS Front-End IC for Connectivity Applications. IEEE Trans. Circuits Syst. II 2016, 63, 1024–1028. [Google Scholar] [CrossRef]
- Shi, J.; Yan, X.; Zhang, H.; Zhao, W.; Xia, X.; Lin, F. A 0.1–3.4 GHz LNA with Multiple Feedback and Current-Reuse Technique Based on 0.13-mm SOI CMOS. In Proceedings of the 2019 IEEE MTT-S International Wireless Symposium (IWS), Guangzhou, China, 19–22 May 2019; pp. 1–3. [Google Scholar]
- Kulatunga, T.; Belostotski, L.; Haslett, J.W. 400-to-800-MHz GaAs PHEMT-Based Wideband LNA for Radio-Astronomy Antenna-Array Feed. IEEE Microw. Wirel. Compon. Lett. 2018, 28, 909–911. [Google Scholar] [CrossRef]
- Fang, C.; Law, C.L.; Hwang, J. A 3.1–10.6 GHz Ultra-Wideband Low Noise Amplifier with 13-dB Gain, 3.4-dB Noise Figure, and Consumes Only 12.9 mW of DC Power. IEEE Microw. Wirel. Compon. Lett. 2007, 17, 295–297. [Google Scholar] [CrossRef]
- Ma, L.; Hale, C.; Baeten, R. A 1 mm2 Two Stage LNA and SP2T Switch RFIC FEM for WLAN 802.11a Applications. In Proceedings of the 2012 IEEE Radio and Wireless Symposium, Santa Clara, CA, USA, 15–18 January 2012; pp. 435–438. [Google Scholar]
- Wang, S. A GaAs MMIC LNA Design for Wideband Satellite Communication Receiver Application. In Proceedings of the 2014 IEEE International Conference on Communiction Problem-Solving, Beijing, China, 5–7 December 2014; pp. 631–633. [Google Scholar]
- Belostotski, L.; Haslett, J.W. Sub-0.2 dB Noise Figure Wideband Room-Temperature CMOS LNA With Non-50Ω Signal-Source Impedance. IEEE J. Solid-State Circuits 2007, 42, 2492–2502. [Google Scholar] [CrossRef]
- Shifrin, M.B.; Katzin, P.J.; Ayasli, Y. Monolithic FET Structures for High-Power Control Component Applications. IEEE Trans. Microw. Theory Techn. 1989, 37, 2134–2141. [Google Scholar] [CrossRef]
- Nguyen, D.P.; Pham, A.-V.; Aryanfar, F. A K-Band High Power and High Isolation Stacked-FET Single Pole Double Throw MMIC Switch Using Resonating Capacitor. IEEE Microw. Wirel. Compon. Lett. 2016, 26, 696–698. [Google Scholar] [CrossRef]
- Ayasli, Y.; Mozzi, R.; Hanes, L.; Reynolds, L.D. An X-Band 10 W Monolithic Transmit-Receive GaAs FET Switch. In Proceedings of the Microwave and Millimeter-Wave Monolithic Circuits, Arlington, Virginia, 6–7 May 1982; Volume 82, pp. 42–46. [Google Scholar]
- Huang, F.-J.; O, K.K. Single-Pole Double-Throw CMOS Switches for 900-MHz and 2.4-GHz Applications on p/sup-/Silicon Substrates. IEEE J. Solid-State Circuits 2004, 39, 35–41. [Google Scholar] [CrossRef]
- Lee, T.H. The Design of CMOS Radio-Frequency Integrated Circuits, 2nd ed.; Cambridge University Press: Cambridge, UK, 2003. [Google Scholar]
- Boglione, L.; Pollard, R.D.; Postoyalko, V. Optimum Noise-Source Reflection-Coefficient Design with Feedback Amplifiers. IEEE Trans. Microw. Theory Tech. 1997, 45, 402–407. [Google Scholar] [CrossRef]
- Aravinth Kumar, A.R.; Dutta, A.; Singh, S.G. A 1.5–7.5 GHz Low Power Low Noise Amplifier (LNA) Design Using Subthreshold Technique for Wireless Sensor Network (WSN) Application. In Proceedings of the 2012 IEEE International Symposium on Circuits and Systems, Seoul, Republic of Korea, 20–23 May 2012; pp. 1943–1946. [Google Scholar]
- Nguyen, T.-K.; Oh, N.-J.; Choi, H.-C.; Ihm, K.-J.; Lee, S.-G. CMOS Low Noise Amplifier Design Optimization Technique. In Proceedings of the 2004 47th Midwest Symposium on Circuits and Systems, Hiroshima, Japan, 25–28 July 2004; MWSCAS’04. Volume 1, p. I-185. [Google Scholar]
- Liao, C.-F.; Liu, S.-I. A Broadband Noise-Canceling CMOS LNA for 3.1–10.6-GHz UWB Receivers. IEEE J. Solid-State Circuits 2007, 42, 329–339. [Google Scholar] [CrossRef]
- Bruccoleri, F.; Klumperink, E.A.M.; Nauta, B. Wide-Band CMOS Low-Noise Amplifier Exploiting Thermal Noise Canceling. IEEE J. Solid-State Circuits 2004, 39, 275–282. [Google Scholar] [CrossRef]
- Chen, K.-H.; Liu, S.-I. Inductorless Wideband CMOS Low-Noise Amplifiers Using Noise-Canceling Technique. IEEE Trans. Circuits Syst. I Regul. Pap. 2012, 59, 305–314. [Google Scholar] [CrossRef]
- Lee, H.; Chung, T.; Seo, H.; Choi, I.; Kim, B. A Wideband Differential Low-Noise-Amplifier with IM3 Harmonics and Noise Canceling. IEEE Microw. Wirel. Compon. Lett. 2015, 25, 46–48. [Google Scholar] [CrossRef]
- Kim, J.; Hoyos, S.; Silva-Martinez, J. Wideband Common-Gate CMOS LNA Employing Dual Negative Feedback with Simultaneous Noise, Gain, and Bandwidth Optimization. IEEE Trans. Microw. Theory Tech. 2010, 58, 2340–2351. [Google Scholar] [CrossRef]
- Andreani, P.; Sjoland, H. Noise Optimization of an Inductively Degenerated CMOS Low Noise Amplifier. IEEE Trans. Circuits Syst. II: Analog. Digit. Signal Process. 2001, 48, 835–841. [Google Scholar] [CrossRef]
- Yeom, K.-W. Microwave Circuit Design: A Practical Approach Using ADS, 1st ed.; Pearson: New York, NY, USA, 2015. [Google Scholar]
- Razavi, B. RF Microelectronics (2nd Edition) (Prentice Hall Communications Engineering and Emerging Technologies Series), 2nd ed.; Prentice Hall Press: Toronto, ON, USA, 2011. [Google Scholar]
- Kwon, K.; Kim, S.; Son, K.Y. A Hybrid Transformer-Based CMOS Duplexer with a Single-Ended Notch-Filtered LNA for Highly Integrated Tunable RF Front-Ends. IEEE Microw. Wirel. Compon. Lett. 2018, 28, 1032–1034. [Google Scholar] [CrossRef]
- El-Gabaly, A.M.; Saavedra, C.E. Broadband Low-Noise Amplifier with Fast Power Switching for 3.1–10.6-GHz Ultra-Wideband Applications. IEEE Trans. Microw. Theory Techn. 2011, 59, 3146–3153. [Google Scholar] [CrossRef]
- Hale, C.; Baeten, R. A 1mm2 Flip-Chip SP3T Switch and Low Noise Amplifier RFIC FEM for 802.11b/g Applications. In Proceedings of the 2010 IEEE Radio and Wireless Symposium (RWS), New Orleans, LA, USA, 10–14 January 2010; pp. 208–211. [Google Scholar]
- Fox, T.; Giacchino, R. A Flip-Chip Single-Pole Three-Throw Switch with Integrated Bypass LNA for WLAN Applications. In Proceedings of the 2009 European Wireless Technology Conference, Rome, Italy, 28–29 September 2009; pp. 250–253. [Google Scholar]












| Mode | Control Signals | ||
|---|---|---|---|
| CRX | LEN | CBT | |
| High gain mode (ANT to RX) | 1 | 1 | 0 |
| Bypass mode (ANT to RX) | 1 | 0 | 0 |
| Bluetooth switch mode (ANT to BT/BT to ANT) | 0 | 0 | 1 |
| Transmit switch mode (TX to ANT) | 0 | 0 | 0 |
| Mode | SWRX1 | SWRX2 | SWTX1 | SWTX2 | SWBT1 | SWBT2 |
|---|---|---|---|---|---|---|
| High gain mode | on | off | off | on | off | on |
| Bypass mode | on | off | off | on | off | on |
| Bluetooth switch mode | off | on | off | on | on | off |
| Transmit switch mode | off | on | on | off | off | on |
| Mode | Msw1 | Msw2 | Msw3 | Msw3 |
|---|---|---|---|---|
| High gain mode | off | on | off | off |
| Bypass mode | on | off | on | on |
| Ref. | [3] | [5] | [30] | [31] | This work |
|---|---|---|---|---|---|
| Topology | SP3T + LNA | SP3T + LNA | SP3T + LNA | SP3T + LNA | SP3T + LNA |
| Freq. (GHz) | 2.4 | 2.4 | 2.4 | 2.45 | 2.4 |
| Gain (dB) | 13 | 14.8 | 11.5 | 12 | 20 |
| S11 (dB) | −7 | −7 | −11 | −11 | −12 |
| NF (dB) | 3 | 3.6 | 1.9 | 1.9 | 1.7 |
| Input P1dB (dBm) of SP3T + LNA | −6 | N/A | −0.5 | N/A | −3 |
| IIP3 (dBm) of SP3T + LNA | 7 | −2.7 | N/A | 10 | 6 |
| Idd (mA) | 7 | 8 | N/A | 8 | 11 |
| PDC (mW) | 23.1 | 26.4 | N/A | 26.4 | 55 |
| Technology | Bulk CMOS | Si CMOS | GaAs pHEMT | GaAs pHEMT | GaAs pHEMT |
| 0.18 μm | 0.13 μm | 0.5 μm | 0.5 μm | 0.25 μm | |
| FOM | 4.34 | 0.47 | N/A | 10.94 | 15.11 |
Disclaimer/Publisher’s Note: The statements, opinions and data contained in all publications are solely those of the individual author(s) and contributor(s) and not of MDPI and/or the editor(s). MDPI and/or the editor(s) disclaim responsibility for any injury to people or property resulting from any ideas, methods, instructions or products referred to in the content. |
© 2022 by the authors. Licensee MDPI, Basel, Switzerland. This article is an open access article distributed under the terms and conditions of the Creative Commons Attribution (CC BY) license (https://creativecommons.org/licenses/by/4.0/).
Share and Cite
Yin, R.; Zhang, Z.; Xiong, H.; Zhang, G. A 2.4-GHz Fully-Integrated GaAs pHEMT Front-End Receiver for WLAN and Bluetooth Applications. Appl. Sci. 2023, 13, 65. https://doi.org/10.3390/app13010065
Yin R, Zhang Z, Xiong H, Zhang G. A 2.4-GHz Fully-Integrated GaAs pHEMT Front-End Receiver for WLAN and Bluetooth Applications. Applied Sciences. 2023; 13(1):65. https://doi.org/10.3390/app13010065
Chicago/Turabian StyleYin, Ruihao, Zhihao Zhang, Haochen Xiong, and Gary Zhang. 2023. "A 2.4-GHz Fully-Integrated GaAs pHEMT Front-End Receiver for WLAN and Bluetooth Applications" Applied Sciences 13, no. 1: 65. https://doi.org/10.3390/app13010065
APA StyleYin, R., Zhang, Z., Xiong, H., & Zhang, G. (2023). A 2.4-GHz Fully-Integrated GaAs pHEMT Front-End Receiver for WLAN and Bluetooth Applications. Applied Sciences, 13(1), 65. https://doi.org/10.3390/app13010065

