A Chinese Grammatical Error Correction Method Based on Iterative Training and Sequence Tagging
Abstract
:1. Introduction
- 1.
- We propose a Chinese GEC method based on iterative training, which aligns the model training process with the inference process to solve the problem of exposure bias caused by using iterative inference.
- 2.
- We design a sequence labeling method that combines direct prediction with prediction using conditional random fields (CRF) [5], allowing the model to focus more on the tagging results of the whole sequence.
- 3.
- We implement a focal loss [6] penalty strategy for the loss function to alleviate the class imbalance problem in the classification problem.
- 4.
- Experiments based on NLPCC 2018 Task 2 [7] demonstrate the robustness and effectiveness of our approach.
2. Related Work
3. Methodology
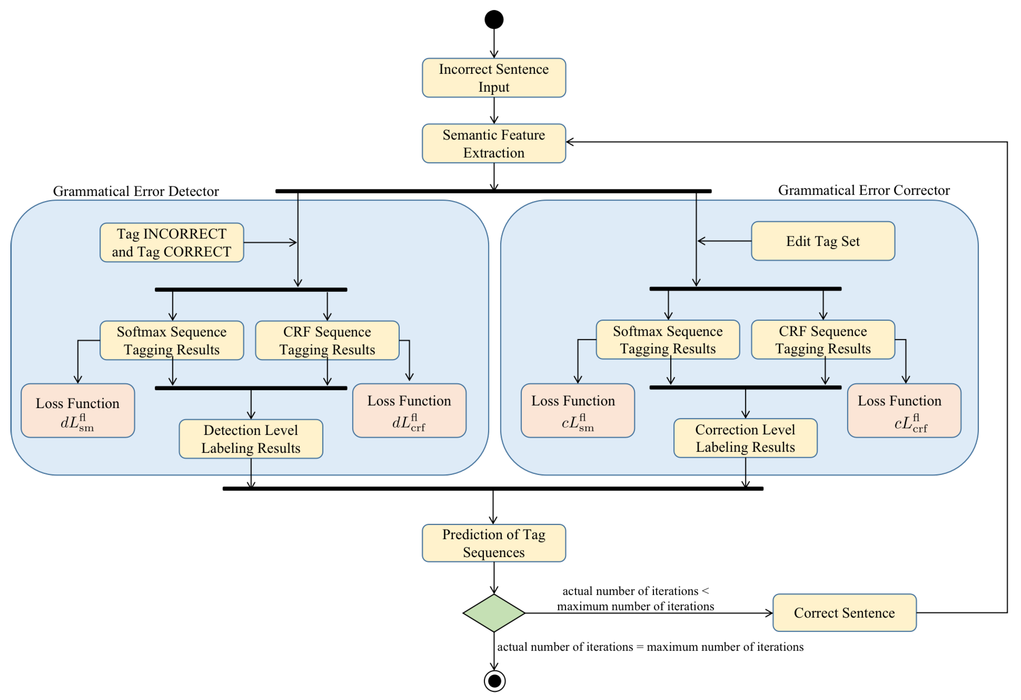
3.1. Chinese Correct Tag Set
- KEEP indicates that the character is correct and does not need to be modified.
- DELETE indicates that the character is redundant and should be deleted.
- APPEND_X indicates that the current character is correct, but a character X needs to be added after the current character. In this study, 4177 values of X are used in APPENDX tags.
- REPLACE_X indicates that the current character is wrong and should be replaced with the character X. In this study, 3283 values of X are used in REPLACEX tags.
3.2. Deep Bidirectional Transformer Encoder
3.3. Sequence Tagging Method Based on CRF
3.4. Training with Joint Focal Loss
3.5. Iterative Training Strategy
4. Experiments
4.1. Datasets and Evalution Metrics
4.2. Parameters Setting
4.3. Overall Results
5. Conclusions
Author Contributions
Funding
Conflicts of Interest
References
- Yuan, Z.; Briscoe, T. Grammatical error correction using neural machine translation. In Proceedings of the 2016 Conference of the North American Chapter of the Association for Computational Linguistics: Human Language Technologies, San Diego, CA, USA, 12–17 June 2016; pp. 380–386. [Google Scholar]
- Awasthi, A.; Sarawagi, S.; Goyal, R.; Ghosh, S.; Piratla, V. Parallel Iterative Edit Models for Local Sequence Transduction. In Proceedings of the 2019 Conference on Empirical Methods in Natural Language, Hong Kong, China, 3–7 November 2019; pp. 4260–4270. [Google Scholar]
- Omelianchuk, K.; Atrasevych, V.; Chernodub, A.; Skurzhanskyi, O. GECToR–Grammatical Error Correction: Tag, Not Rewrite. In Proceedings of the Fifteenth Workshop on Innovative Use of NLP for Building Educational Applications, Online, 10 July 2020; pp. 163–170. [Google Scholar]
- Goodman, S.; Ding, N.; Soricut, R. TeaForN: Teacher-Forcing with N-grams. In Proceedings of the 2020 Conference on Empirical Methods in Natural Language Processing (EMNLP), Online, 16–20 November 2020; pp. 8704–8717. [Google Scholar]
- Lafferty, J.D.; McCallum, A.; Pereira, F.C. Conditional Random Fields: Probabilistic Models for Segmenting and Labeling Sequence Data. In Proceedings of the Eighteenth International Conference on Machine Learning (ICML 2001), Williamstown, MA, USA, 28 June–1 July 2001. [Google Scholar]
- Lin, T.Y.; Goyal, P.; Girshick, R.; He, K.; Dollár, P. Focal loss for dense object detection. In Proceedings of the IEEE International Conference on Computer Vision, Venice, Italy, 22–29 October 2017; pp. 2980–2988. [Google Scholar]
- Zhao, Y.; Jiang, N.; Sun, W.; Wan, X. Overview of the nlpcc 2018 shared task: Grammatical error correction. In Proceedings of the CCF International Conference on Natural Language Processing and Chinese Computing, Qingdao, China, 13–17 October 2018; Springer: Berlin/Heidelberg, Germany, 2018; pp. 439–445. [Google Scholar]
- Wu, C.H.; Liu, C.H.; Harris, M.; Yu, L.C. Sentence correction incorporating relative position and parse template language models. IEEE Trans. Audio Speech Lang. Process. 2009, 18, 1170–1181. [Google Scholar]
- Yu, C.H.; Chen, H.H. Detecting word ordering errors in Chinese sentences for learning Chinese as a foreign language. In Proceedings of the COLING 2012, Mumbai, India, 8–15 December 2012; pp. 3003–3018. [Google Scholar]
- Yu, L.C.; Lee, L.H.; Chang, L.P. Overview of grammatical error diagnosis for learning Chinese as a foreign language. In Proceedings of the 1st Workshop on Natural Language Processing Techniques for Educational Applications (NLPTEA-14), Nara, Japan, 30 November 2014; pp. 42–47. [Google Scholar]
- Hu, Q.; Zhang, Y.; Liu, F.; Gu, Y. Ling@ cass solution to the nlp-tea cged shared task 2018. In Proceedings of the 5th Workshop on Natural Language Processing Techniques for Educational Applications, Melbourne, Australia, 19 July 2018; pp. 70–76. [Google Scholar]
- Lichtarge, J.; Alberti, C.; Kumar, S.; Shazeer, N.; Parmar, N.; Tong, S. Corpora Generation for Grammatical Error Correction. arXiv 2019, arXiv:1811.01710. [Google Scholar]
- Ren, H.; Yang, L.; Xun, E. A sequence to sequence learning for Chinese grammatical error correction. In Proceedings of the CCF International Conference on Natural Language Processing and Chinese Computing, Qingdao, China, 13–17 October 2018; Springer: Berlin/Heidelberg, Germany, 2018; pp. 401–410. [Google Scholar]
- Gehring, J.; Auli, M.; Grangier, D.; Yarats, D.; Dauphin, Y.N. Convolutional sequence to sequence learning. In Proceedings of the International Conference on Machine Learning (PMLR 2017), Sydney, Australia, 6–11 August 2017; pp. 1243–1252. [Google Scholar]
- Chen, M.; Ge, T.; Zhang, X.; Wei, F.; Zhou, M. Improving the Efficiency of Grammatical Error Correction with Erroneous Span Detection and Correction. In Proceedings of the 2020 Conference on Empirical Methods in Natural Language Processing (EMNLP), Online, 16–20 November 2020; pp. 7162–7169. [Google Scholar]
- Devlin, J.; Chang, M.W.; Lee, K.; Toutanova, K. BERT: Pre-training of Deep Bidirectional Transformers for Language Understanding. arXiv 2018, arXiv:1810.04805. [Google Scholar]
- Zhu, J.; Xia, Y.; Wu, L.; He, D.; Qin, T.; Zhou, W.; Li, H.; Liu, T. Incorporating BERT into Neural Machine Translation. In Proceedings of the International Conference on Learning Representations, Addis Ababa, Ethiopia, 26–30 April 2020. [Google Scholar]
- Wang, H.; Kurosawa, M.; Katsumata, S.; Komachi, M. Chinese Grammatical Correction Using BERT-based Pre-trained Model. In Proceedings of the 1st Conference of the Asia-Pacific Chapter of the Association for Computational Linguistics and the 10th International Joint Conference on Natural Language Processing, Suzhou, China, 5–6 December 2020; pp. 163–168. [Google Scholar]
- Vaswani, A.; Shazeer, N.; Parmar, N.; Uszkoreit, J.; Jones, L.; Gomez, A.N.; Kaiser, Ł.; Polosukhin, I. Attention is all you need. arXiv 2017, arXiv:1706.03762. [Google Scholar]
- Kaneko, M.; Mita, M.; Kiyono, S.; Suzuki, J.; Inui, K. Encoder-Decoder Models Can Benefit from Pre-trained Masked Language Models in Grammatical Error Correction. In Proceedings of the 58th Annual Meeting of the Association for Computational Linguistics, Online, 5–10 July 2020; pp. 4248–4254. [Google Scholar]
- Li, P.; Shi, S. Tail-to-Tail Non-Autoregressive Sequence Prediction for Chinese Grammatical Error Correction. arXiv 2021, arXiv:2106.01609. [Google Scholar]
- Malmi, E.; Krause, S.; Rothe, S.; Mirylenka, D.; Severyn, A. Encode, Tag, Realize: High-Precision Text Editing. In Proceedings of the 2019 Conference on Empirical Methods in Natural Language Processing and the 9th International Joint Conference on Natural Language Processing (EMNLP-IJCNLP), Hong Kong, China, 3–7 November 2019; pp. 5054–5065. [Google Scholar]
- Rao, G.; Yang, E.; Zhang, B. Overview of NLPTEA-2020 shared task for Chinese grammatical error diagnosis. In Proceedings of the 6th Workshop on Natural Language Processing Techniques for Educational Applications, Suzhou, China, 4 December 2020; pp. 25–35. [Google Scholar]
- Liang, D.; Zheng, C.; Guo, L.; Cui, X.; Xiong, X.; Rong, H.; Dong, J. BERT enhanced neural machine translation and sequence tagging model for Chinese grammatical error diagnosis. In Proceedings of the 6th Workshop on Natural Language Processing Techniques for Educational Applications, Suzhou, China, 4 December 2020; pp. 57–66. [Google Scholar]
- Zhao, Z.; Wang, H. MaskGEC: Improving neural grammatical error correction via dynamic masking. In Proceedings of the AAAI Conference on Artificial Intelligence, New York, NY, USA, 7–12 February 2020; Volume 34, pp. 1226–1233. [Google Scholar]
- Tang, Z.; Ji, Y.; Zhao, Y.; Li, J. Chinese Grammatical Error Correction enhanced by Data Augmentation from Word and Character Levels. In Proceedings of the 20th Chinese National Conference on Computational Linguistics, Hohhot, China, 13–15 August 2021; pp. 813–824. [Google Scholar]
- Sun, Z.; Li, Z.; Wang, H.; He, D.; Lin, Z.; Deng, Z. Fast structured decoding for sequence models. arXiv 2019, arXiv:1910.11555. [Google Scholar]
- Cui, Y.; Che, W.; Liu, T.; Qin, B.; Wang, S.; Hu, G. Revisiting Pre-Trained Models for Chinese Natural Language Processing. arXiv 2020, arXiv:2004.13922. [Google Scholar]
- Fu, K.; Huang, J.; Duan, Y. Youdao’s Winning Solution to the NLPCC-2018 Task 2 Challenge: A Neural Machine Translation Approach to Chinese Grammatical Error Correction. In Proceedings of the 7th CCF International Conference (NLPCC 2018), Hohhot, China, 26–30 August 2018. [Google Scholar]
- Zhou, J.; Li, C.; Liu, H.; Bao, Z.; Xu, G.; Li, L. Chinese grammatical error correction using statistical and neural models. In Proceedings of the CCF International Conference on Natural Language Processing and Chinese Computing, Qingdao, China, 13–17 October 2018; Springer: Berlin/Heidelberg, Germany, 2018; pp. 117–128. [Google Scholar]







| Split | Sentence | Token src | Token tgt | Error Token | Redundant Errors | Missing Errors | Ordering Errors | Selection Errors |
|---|---|---|---|---|---|---|---|---|
| Train | 1.3 M | 23.7 M | 25.0 M | - | - | - | - | - |
| Dev | 5000 | 99.7 K | 103.2 K | - | - | - | - | - |
| Test | 2000 | 58.9 K | - | 4371 | 911 | 1147 | 176 | 2137 |
| System | Time (in Seconds) | P | R | F0.5 |
|---|---|---|---|---|
| Seq2Seq [11] | 63 | 36.9 | 14.4 | 28.1 |
| ConvSeq2Seq [13] | 31 | 41.7 | 13.1 | 29.0 |
| LaserTaggger [22] | 13 | 25.6 | 10.5 | 19.9 |
| ESC [15] | 29 | 37.3 | 14.5 | 28.4 |
| BERT-encode [18] | >63 | 32.7 | 22.2 | 29.8 |
| BERT-fused [18] | >63 | 32.1 | 23.6 | 29.9 |
| YouDao [29] | - | 35.2 | 18.6 | 29.9 |
| AliGM [30] | - | 41.0 | 13.8 | 29.4 |
| BLCU [13] | - | 47.6 | 12.6 | 30.6 |
| Baseline [3] | 10 | 33.6 | 20.4 | 29.8 |
| +CRF | 11 | 33.6 | 21.0 | 30.0 |
| +fl | 10 | 35.1 | 19.5 | 30.3 |
| +iterative train | 10 | 35.8 | 21.1 | 31.4 |
| CGEC-IT | 11 | 36.2 | 21.3 | 31.8 |
Publisher’s Note: MDPI stays neutral with regard to jurisdictional claims in published maps and institutional affiliations. |
© 2022 by the authors. Licensee MDPI, Basel, Switzerland. This article is an open access article distributed under the terms and conditions of the Creative Commons Attribution (CC BY) license (https://creativecommons.org/licenses/by/4.0/).
Share and Cite
Kuang, H.; Wu, K.; Ma, X.; Liu, X. A Chinese Grammatical Error Correction Method Based on Iterative Training and Sequence Tagging. Appl. Sci. 2022, 12, 4364. https://doi.org/10.3390/app12094364
Kuang H, Wu K, Ma X, Liu X. A Chinese Grammatical Error Correction Method Based on Iterative Training and Sequence Tagging. Applied Sciences. 2022; 12(9):4364. https://doi.org/10.3390/app12094364
Chicago/Turabian StyleKuang, Hailan, Kewen Wu, Xiaolin Ma, and Xinhua Liu. 2022. "A Chinese Grammatical Error Correction Method Based on Iterative Training and Sequence Tagging" Applied Sciences 12, no. 9: 4364. https://doi.org/10.3390/app12094364
APA StyleKuang, H., Wu, K., Ma, X., & Liu, X. (2022). A Chinese Grammatical Error Correction Method Based on Iterative Training and Sequence Tagging. Applied Sciences, 12(9), 4364. https://doi.org/10.3390/app12094364

