MedicalForms: Integrated Management of Semantics for Electronic Health Record Systems and Research Platforms
Abstract
:1. Introduction
1.1. Quality Standards for Developing Clinical Information Models
1.2. Interoperability Specifications and International Initiatives
1.3. Clinical Information Modeling Process and Tools
1.4. Implementation as Medical Form for Clinical Care or Research
- Diraya is an open source EHR system developed by the Andalusian Health Service able to be shared with any public administrations in all the primary care centers of the region. This system has been deployed to provide care for 8 million people through the full network of 29 hospitals and 1500 Primary care centers distributed throughout the region [15,16].
- RedCap and OpenClinica are the most widespread open source Clinical Trial Management Systems (CMTS). OpenClinica is an open source software that has been used in 3 million clinical trials in 100 different countries [17]. REDCap is an open source software that has been used by 2800 institutions in 120 countries in 500,000 projects [18]. These systems allow the documentation of patients’ clinical information in accordance with FDA regulations.
- TranSmart and i2b2 research platforms are patient cohort analysis systems designed to analyze data obtained through conventional care while ensuring compliance with patient privacy requirements. This system supports the anonymized analysis of specific patient cohorts. As a consequence, it facilitates the generation of new research hypotheses based on the analysis of the patient population treated at their centers [19,20].
- The CroniCare system is a mobile health platform that is focused on establishing mechanisms for an agile and customized development of interventions based on the use of mobile technologies. The system allows users to configure the information, interactions, questionnaires and alarms that each patient will access through the mobile app in order to improve the capacity for self-management, empowerment and control of chronic and multimorbidity patients [21,22].
2. Materials and Methods
2.1. Project Objective
2.2. Requirement Definition
2.3. Use Cases and Validation
- Representing international datasets, structures and forms: This use case will be validated through the definition of semantic structures and forms specified as part of the European Heart Failure Summary defined by SemanticHealthNet project [24].
- Representing datasets, structures and forms for large healthcare providers: This use case will be validated through the definition of semantic structures and forms according to the Andalusian Stroke Integrated Care process EHR [25].
- Export semantic structures as compliance instances with multiple relevant health informatics specifications. This use case will be validated by exporting CIMs as an implementable interoperability specification such as ISO 13606 and CDISC.
- Export semantic structures with W3C semantic web technology stack. This use case will be validated exporting CIMs according to the Web Ontology Language (OWL).
- Define a mechanism for reusing collected data in data analytics tools: This use case will be validated with the database configuration in TranSmart and i2b2 analytics tool. As a result, it will be required to be translated to define a semantic structure in the analytics tools in the form of a tree of concepts consistent with the MedicalForm definition in order to ensure the appropriate management of semantics in the performed analysis.
2.4. End User Evaluation
- Group of Members of the Clinical Documentation Committee: The system was presented to a group of end users in a 45-min session in order to obtain a functional evaluation of the system by healthcare professionals, experts in clinical documentation and EHR systems. At the end of the session, the professionals filled in the TAM questionnaire on a voluntary basis.
- Group of Principal Investigators: These users received a 45-min training session and used the tool to define the forms to create a research record on the patients they cared for during their daily practice. As described in the piloting section for the definition, several revisions were made to the forms until reaching the consensus version that would finally be implemented in the registry. After finalizing the definition of the forms, users completed the TAM questionnaire on a voluntary basis.
2.5. Implementation in Real Use
3. Results
3.1. Technological Infrastructure
3.2. Requirements Definition
- An excellent level of fulfillment: in areas related to clinician involvement, collaboration, searching capabilities and metadata of the CIMs.
- Above average level of compliance: in areas related to communication with terminology servers.
- Average level of compliance: for supporting the management of semantics, as well as the ontology and terminology binding process.
- Below average level of compliance: in areas related to supporting CIM evolution and specialization and support of the testing and validation processes.
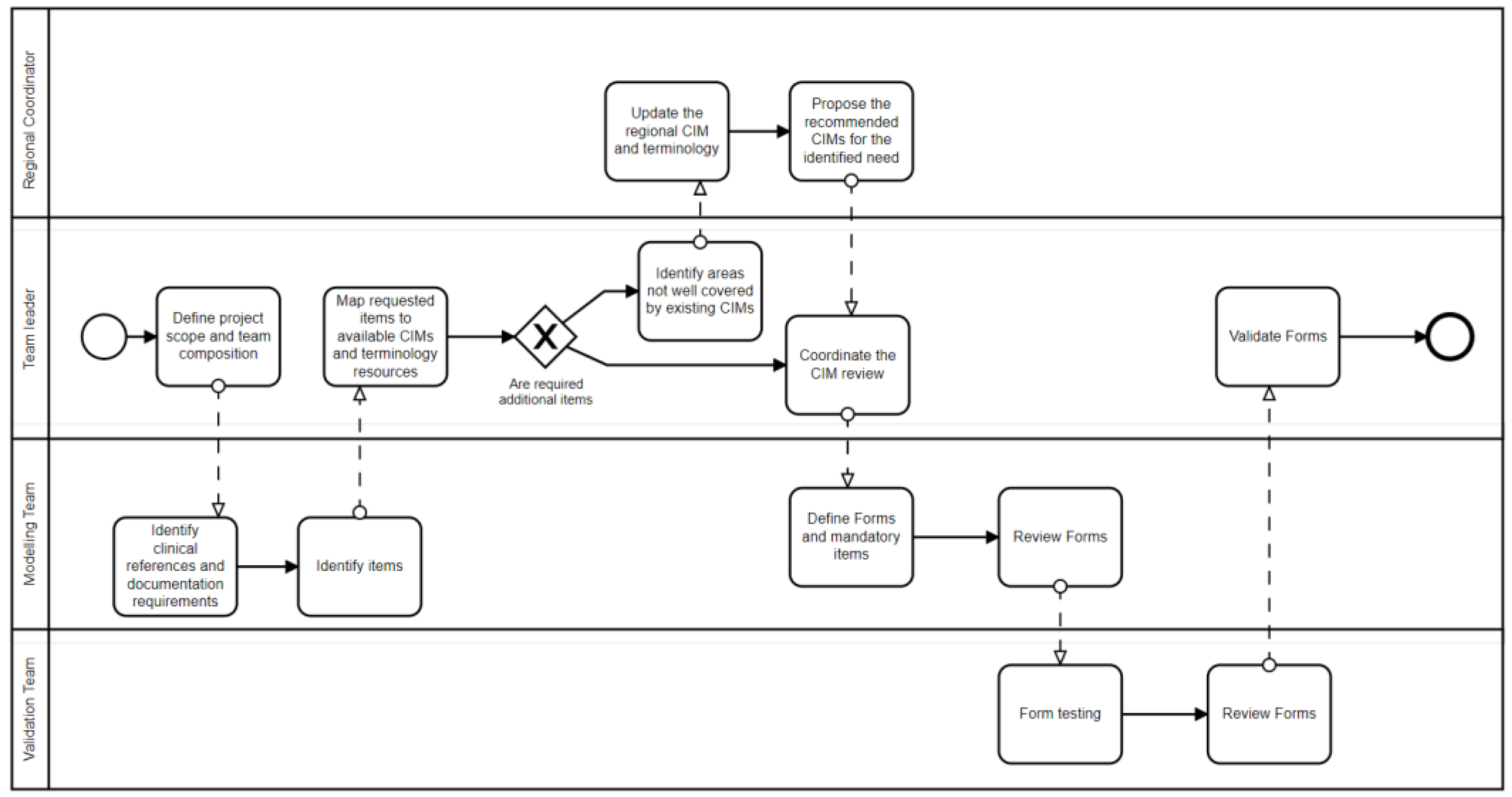
3.3. Clinical Information Process Support
3.4. System Description
- Terminology: Allows to define atomic semantic structures corresponding to basic data types specifying bindings to terminology concepts. This section allows basic semantic structures to be generated that will be equivalent for the most commonly used data types included in ISO 21090 for dates, number, text, sections, cluster, physical magnitude and autocalculated results. Although it was expected to include additional data types as long as they were required, this subset was enough to address multiple use cases described in future sections.
- Structures: Allows to assemble and organize previously defined atomic structures establishing hierarchical and complex structures. This section includes an additional type of item that allows for defining indexes that provide associated value to a specific answer in a dropdown menu. They are relevant for medical scores where multiple options are mapped to a value rather than a terminology concept.
- Forms: Allows to define how structures are presented on screen detailing user interaction and supporting specialization through combination and post-coordination capabilities. This section adds new elements focused on specifying presentation capabilities for those structures previously defined, including table, radiobutton, checkbox, file and differs between text area and text field.
3.5. Semantic Infrastructure
3.6. Semantics Capabilities for Information Consistency
3.7. Promoting the Participation of Clinicians in CIMP
3.8. Validating the Management of Semantics for International and Large Healthcare Provider Use Cases
3.9. End User Perception
3.10. Implementation
4. Discussion
5. Conclusions
6. Patents
Author Contributions
Funding
Institutional Review Board Statement
Informed Consent Statement
Data Availability Statement
Conflicts of Interest
Appendix A
| ID | Description | MedicalForms |
|---|---|---|
| 1 | Can your tool represent data types according to a specified data type standard? | Yes |
| 2 | Is your tool able to define and manage the following datatypes: Boolean, Integer, Double, date, date-time, URI, Multimedia, Concept Descriptor, Physical Quantity, String with Language | Yes |
| 3 | Is your tool able to define a CIM according to a formal syntax that conforms to an open (published) specification? | Yes |
| 4 | Users can easily determine which CIM specification and which version of that specification is supported by the tool | Yes |
| 5 | The tool developer has demonstrated a process of verifying that the CIMs produced or modified using the tool do conform to each CIM specification that is supported (e.g., through import of models into other conformant tools, or by demonstrated parsing tests against the published specification) | Not available yet |
| 6 | Does your tool allow to export/import according to a specified international standard for CIM representation? | Yes |
| 7 | If the tool supports more than one CIM specification, users can select which one to use when designing a new model | Yes |
| 8 | If the tool supports more than one CIM specification, it is clear to a user which specification a CIM conforms to when opening (viewing or editing) an existing model | Yes |
| 9 | Does your tool allow importing/exporting CIM in XML format, according to a publicly accessible XML schema? | Yes |
| 10 | Does your tool allow importing/exporting CIM in ADL format, to a specified version? | Not available yet |
| 11 | Is your tool able to validate that a defined or imported CIM is conformant to the selected specification? | Yes |
| 12 | Is your tool able to show any validation errors a specific CIM has according to the selected specification? | Yes |
| 13 | With a valid CIM, does your modeling tool emit an XML Schema (or similar, please state) against which instances of it may be validated? | Not available yet |
| 14 | Does your modeling tool emit library code by which valid instances in XML Schema (or other, as above) may be parsed into a common object-oriented programming environment (if so, please state which)? | Not available yet |
| 15 | Does your tool support defining for which purpose a CIM is recommended to be applied? | Yes |
| 16 | Does your tool support defining for which usage a CIM is recommended to be applied? | Yes |
| 17 | Does your tool support defining for which clinical domain or clinical user a CIM is recommended to be applied? | Yes |
| 18 | Does your tool allow the creation of new versions of a previously defined CIM? | Yes |
| 19 | Does your tool allow displaying previous versions of a CIM, detailing the changes made in the current version? | Not available yet |
| 20 | Does your tool contain or link to a repository of all previous versions of any particular CIM? | Yes |
| 21 | Does your tool contain or reference, or can it generate a track of changes between all previous versions of a particular CIM? | Not available yet |
| 22 | Does your tool allow to select an existing CIM and define further constrains making possible to specialize its definition for local scenario ensuring compatibility with the generic definition? | Yes |
| 23 | If your tool has been used to create a CIM that is a specialization (or localization) of another, does the specialized CIM include a reference to the more general one it has specialized? | Not available yet |
| 24 | Does your tool allow to identify all those specialized versions of CIM defined for local scenario from a CIM defined for generic scenario | Not available yet |
| 25 | Is your tool able to support the registration of multiple users so that the actions of different users on the same CIM can be attributed to each user? | Yes |
| 26 | Does your tool allow creating profiles for modeling experts such as author, editor or reviewer and their organizations? | Yes |
| 27 | Does your tool include a simplified view for clinical experts to define or review clinical concepts that should be included as CIM nodes? | Yes |
| 28 | Does your tool include a simplified view for clinical experts to define or review clinical concepts that can be bound, or are bound, to CIM nodes? | Yes |
| 29 | Does your tool provide a representation of CIM nodes and value sets in the form of a Prototype screen form? | Yes |
| 30 | Does your tool provide a representation of CIM nodes and value sets in the form of a MindMap? | Yes |
| 31 | Does your tool allow searching CIMs based on the CIM name? | Yes |
| 32 | Does your tool allow searching CIMs based concept codes and attributes associated with CIM nodes? | Yes |
| 33 | Does your tool allow searching CIMs based on domain? | Yes |
| 34 | Does your tool allow searching CIMs based on value sets and terms bound to nodes? | Yes |
| 35 | Each node of a CIM could be mapped to a term within a published international terminology (automatically, or by end users manually or a combination of these) | Yes |
| 36 | Each value list created or reviewed by a user can be drawn from or mapped to terms from a published international terminology | Yes |
| 37 | Does your tool allow user to define value sets that will be bounded to CIM nodes | Yes |
| 38 | Does your tool allow mapping nodes to one or multiple terminology concepts? | Yes |
| 39 | Terminology bindings will be defined according to the chosen specification? | Yes |
| 40 | Does your tool allow a user to enter language translations of terms and concepts used within a CIM definition? | Yes |
| 41 | If the tool supports the use of more than one published international terminology, a user may map each node name to more than one terminology (including multiple language translations of each term, if relevant) | Yes |
| 42 | If the tool supports the use of more than one published international terminology, a user may map each term in a value list to more than one terminology (including multiple language translations of each term, if relevant) | Yes |
| 43 | Does your tool allow mapping nodes to one or multiple ontology concepts? | Yes |
| 44 | An author constructing a terminology value list can use the tool to identify one or more suitable terms from a published international terminology and incorporate such terms and any relevant child concepts | Not available yet |
| 45 | Does your tool allow searching in large taxonomies that will be bound to CIM nodes | Yes |
| 46 | A mechanism exists through use of the tool for a CIM author or reviewer to determine the semantic relationships between node names within a CIM by reference to their concept relationships within a published international terminology | Not available yet |
| 47 | A mechanism exists through use of the tool for a CIM author or reviewer to determine the semantic relationships between a node name and its value list if this is a terminology value set | Yes |
| 48 | Does your tool support connecting with remote (online) Terminology servers that conform to published standards and specification (e.g., CTS2) | Not available yet |
| 49 | Does your tool support connecting with Terminology servers based on specifications to provide functionalities for terminology service administration. Some functionalities could include the ability to load terminologies, export terminologies, activate terminologies, and retire terminologies. | Yes |
| 50 | Does your tool support connecting with Terminology servers based on specifications to provide functionalities for search and query concepts within terminology server based on some search criteria. This includes restrictions to specific associations or other attributes of the terminology, including navigation of associations for result sets. | Yes |
Appendix B
| MedicalForm Class | Description | Attributes | Multiple Items | Is Able to Contain and Organize Elements | Aligned with |
|---|---|---|---|---|---|
| Section | Supports information organization on the screen | Header Code required | No | Yes | ISO13606 Section openClinica mapping could produce Section, header or subheader |
| Tab | Supports information organization with screen visibility capabilities | Header Code required | No | Yes | ISO13606 Section openClinica Section |
| Table | Supports information organization with screen visibility capabilities | Header Code required | No | Yes | ISO13606 Section openClinica grid |
| Header | Describes information on the screen for data recording | Header Code required | No | No | ISO21090 TS openClinica Header or subheader |
| Number | Records a number | header: code maxValue minValue: 0, value decimalNumber defaultValue helptext conditionalView required | No | No | Depending on number of decimal specified it is mapped to either ISO21090 INT or REAL datatypes |
| Magnitude | Records a physical magnitude | header code unit maxValue minValue”: 0, value defaultValue maxLength helptext conditionalView required | No | No | ISO21090 PQ datatypes OpenClinica Text specifying unit |
| Text | Records either a simple text | header code value defaultValue helptext | No | No | ISO21090 ST datatypes OpenClinica text |
| TextArea | Records either a simple text | header code value defaultValue maxLength rows helptext | No | No | ISO21090 ST datatypes OpenClinica textarea |
| Select | Display a set of options presented in dropdown menu | header code item.display item.value item.code helptext conditionalView | Yes | No+ | ISO 13606 Cluster composed by ITEMS based on ISO21090 CD openClinica single-select |
| Checkbox | Display a set of options presented in dropdown menu | header code item.display item.value item.code helptext conditionalView | Yes | No+ | ISO 13606 Cluster composed by ITEMS based on ISO21090 CD openClinica checkbox |
| RadioGroup | Display a set of options presented in dropdown menu | header code item.display item.value item.code helptext conditionalView | Yes | No+ | ISO 13606 Cluster composed by ITEMS based on ISO21090 CD openClinica radio |
| Autocalculated | Defines a value calculated from previous entries | header formula unit decimalNumber maxValue minValue value conditionalView | No | No | Depending on multiple options it can be mapped either ISO21090 INT, REAL or PQ datatypes OpenClinica calculation |
| File | Includes the file upload button in a form | header value hidden | No | No | OpenClinica file |
| Terminology Subset | Semantic Structure | Form |
|---|---|---|
A terminology subset called “Primary procedure” containing 2 items:
| A structure that contains a title “Plastic surgery care plan”, and cluster called “Primary procedure” containing 2 items:
| A form with a tab structure that contains subset called “Surgery Record”, that contains a “header”: “Plastic surgery care plan”, and a mandatory radiobutton called “Primary procedure” containing 2 options:
|
| [ { “_id”: “5ad7501dd06474080de79760”, “type”: “select”, “typeStructure”: “complex”, “typeShow”: “item”, “value”: ““, “class”: “form_model”, “header”: “Primary procedure”, “code”: “399455000”, “terminology”: “SNOMED CT (Int)”, “version”: “2017”, “form”: “5ad7501dd06474080de7975f”, “__v”: 0, “container”: [], “options”: [ { “_id”: “5ad5d408d06474080de7793e”, “display”: “Chemosurgery—action”, “code”: “129403009”, “terminology”: “SNOMED CT (Int)”, “version”: “2017”, “__v”: 0 }, { “_id”: “5ad5d408d06474080de77a91”, “display”: “Cryosurgery—action”, “code”: “129393004”, “terminology”: “SNOMED CT (Int)”, “version”: “2017”, “__v”: 0 } ] } ] | [ { “_id”: “61f1c8a2b930b800130bea63”, “type”: “section”, “typeStructure”: “text”, “typeShow”: “container”, “class”: “header”, “header”: “Plastic surgery care plan”, “value”: ““, “code”: “773436007”, “form”: “61f1c8a2b930b800130bea61”, “__v”: 0, “container”: [ { “options”: [ { “_id”: “5ad5d408d06474080de7793e”, “display”: “Chemosurgery—action”, “code”: “129403009”, “terminology”: “SNOMED CT (Int)”, “version”: “2017”, “__v”: 0 }, { “_id”: “5ad5d408d06474080de77a91”, “display”: “Cryosurgery—action”, “code”: “129393004”, “terminology”: “SNOMED CT (Int)”, “version”: “2017”, “__v”: 0 } ], “container”: [], “_id”: “61f1c8a2b930b800130bea62”, “__v”: 0, “form”: “61f1c8a2b930b800130bea61”, “version”: “2017”, “terminology”: “SNOMED CT (Int)”, “code”: “399455000”, “header”: “Primary procedure”, “class”: “form_model”, “value”: ““, “typeShow”: “item”, “typeStructure”: “complex”, “type”: “select” } ], “options”: [] } ] | [ { “type”: “tab”, “typeStructure”: “text”, “typeShow”: “container”, “class”: “header”, “header”: “Surgery Record”, “value”: ““, “hidden”: true, “container”: [ { “_id”: “61f1c8a2b930b800130bea63”, “type”: “section”, “typeStructure”: “text”, “typeShow”: “container”, “class”: “header”, “header”: “Plastic surgery care plan”, “value”: ““, “code”: “773436007”, “form”: “61f1c8a2b930b800130bea61”, “__v”: 0, “container”: [ { “type”: “radiobutton”, “typeStructure”: “complex”, “typeShow”: “item”, “class”: “form_model”, “header”: “Primary procedure”, “options”: [ { “_id”: “5ad5d408d06474080de7793e”, “display”: “Chemosurgery—action”, “code”: “129403009”, “terminology”: “SNOMED CT (Int)”, “version”: “2017”, “__v”: 0 }, { “_id”: “5ad5d408d06474080de77a91”, “display”: “Cryosurgery—action”, “code”: “129393004”, “terminology”: “SNOMED CT (Int)”, “version”: “2017”, “__v”: 0 } ], “edit”: false, “typeInformationModel”: “select” } ], “options”: [] } ], “edit”: false } ] |
Appendix C



Appendix D
- URL: https://www.hospitalmacarena.es/entrada-blog/medicalforms/ (accessed on 2 November 2021).
- user: guest@medicalforms.org
- password: guest
References
- Sutton, R.T.; Pincock, D.; Baumgart, D.C.; Sadowski, D.C.; Fedorak, R.N.; Kroeker, K.I. An overview of clinical decision support systems: Benefits, risks, and strategies for success. NPJ Digit. Med. 2020, 3, 1–10. [Google Scholar] [CrossRef] [PubMed] [Green Version]
- El-Gayar, O.F.; Ambati, L.S.; Nawar, N. Wearables, artificial intelligence, and the future of healthcare. In AI and Big Data’s Potential for Disruptive Innovation; IGI Global: Hershey, PA, USA, 2020; pp. 104–129. [Google Scholar]
- Moreno-Conde, A.; Moner, D.; Cruz, W.D.D.; Santos, M.R.; Maldonado, J.A.; Robles, M.; Kalra, D. Clinical information modeling processes for semantic interoperability of electronic health records: Systematic review and inductive analysis. J. Am. Med. Inform. Assoc. 2015, 22. [Google Scholar] [CrossRef] [PubMed] [Green Version]
- Moreno-Conde, A.; Thienpont, G.; Lamote, I.; Coorevits, P.; Parra, C.; Kalra, D. European Interoperability Assets Register and Quality Framework Implementation. In Exploring Complexity in Health: An Interdisciplinary Systems Approach; IOS Press: Amsterdam, The Netherlands, 2016; pp. 690–694. [Google Scholar]
- ISO/DTS 13972; Health Informatics—Clinical Information Models—Characteristics, Structures and Requirements. International Standardization Organization: Geneva, Switzerland, 2022.
- Tague Nancy, R. Plan–Do–Study–Act cycle. In The quality Toolbox, 2nd ed.; ASQ Quality Press: Milwaukee, WI, USA, 2005; pp. 390–392. ISBN 978-0873896399. [Google Scholar]
- Kalra, D.; Beale, T.; Heard, S. The openEHR foundation. Stud. Health Technol. Inform. 2005, 115, 153–173. [Google Scholar] [PubMed]
- Website of the HL7 Clinical Information Modelling Initiative Website. Available online: https://hl7.org/Special/Committees/cimi/index.cfm (accessed on 30 October 2021).
- ISO/HL7 27932; Data Exchange Standards—HL7 Clinical Document Architecture. International Standardization Organization: Geneva, Switzerland, 2009.
- ISO 13606-1:2019; Health Informatics—Electronic Health Record Communication. International Standardization Organization: Geneva, Switzerland, 2009.
- Huser, V.; Sastry, C.; Breymaier, M.; Idriss, A.; Cimino, J.J. Standardizing data exchange for clinical research protocols and case report forms: An assessment of the suitability of the Clinical Data Interchange Standards Consortium (CDISC) Operational Data Model (ODM). J. Biomed. Inform. 2015, 57, 88–99. [Google Scholar] [CrossRef] [PubMed] [Green Version]
- Clinical Data Acquisition Standards Harmonization Model; Version 1.2; Clinical Data Interchange Standards Consortium: Austin, TX, USA, 2021.
- Moreno-Conde, A.; Austin, T.; Moreno-Conde, J.; Parra-Calderón, C.L.; Kalra, D. Evaluation of clinical information modeling tools. J. Am. Med. Inform. Assoc. 2016, 23, 1127–1135. [Google Scholar] [CrossRef] [PubMed] [Green Version]
- Moreno Conde, A. Quality Framework for Semantic Interoperability in Health Informatics: Definition and Implementation. Ph.D. Thesis, University College London, London, UK, 2016. Chapter 4.3 International Study of Experts on Best Modelling Practices. Available online: https://discovery.ucl.ac.uk/id/eprint/1529311/ (accessed on 30 October 2021).
- Villalba-Mora, E.; Casas, I.; Lupiañez-Villanueva, F.; Maghiros, I. Adoption of health information technologies by physicians for clinical practice: The Andalusian case. Int. J. Med.Inform. 2015, 84, 477–485. [Google Scholar] [CrossRef] [PubMed]
- Diraya EHR System Software Repository. Available online: https://www.juntadeandalucia.es/repositorio/usuario/listado/fichacompleta.jsf?idProyecto=626 (accessed on 30 October 2021).
- Cavelaars, M.; Rousseau, J.; Parlayan, C.; de Ridder, S.; Verburg, A.; Ross, R.; Rienk Visser, G.; Rotte, A.; Azevedo, R.; Boiten, J.-W.; et al. OpenClinica. J. Clin. Bioinform. 2015, 5, 1–2. [Google Scholar] [CrossRef] [Green Version]
- Harris, P.A.; Taylor, R.; Thielke, R.; Payne, J.; Gonzalez, N.; Conde, J.G. Research electronic data capture (REDCap)—A metadata-driven methodology and workflow process for providing translational research informatics support. J. Biomed. Inform. 2009, 42, 377–381. [Google Scholar] [CrossRef] [PubMed] [Green Version]
- Scheufele, E.; Aronzon, D.; Coopersmith, R.; McDuffie, M.T.; Kapoor, M.; Uhrich, C.A.; Palchuk, M.B. tranSMART: An open source knowledge management and high content data analytics platform. AMIA Summits Transl. Sci. Proc. 2014, 2014, 96. [Google Scholar] [PubMed]
- Murphy, S.N.; Weber, G.; Mendis, M.; Gainer, V.; Chueh, H.C.; Churchill, S.; Kohane, I. Serving the enterprise and beyond with informatics for integrating biology and the bedside (i2b2). J. Am. Med. Inform.Assoc. 2010, 17, 124–130. [Google Scholar] [CrossRef] [PubMed] [Green Version]
- Moreno Conde, A.; Moreno Conde, J.; Salas, S.; Gonzalez, V.; Valido, A.; Guardia, P.; Luque, L.; Reales, A.; Machuca, A.; Montblanc, E.; et al. CroniCare: Platform for the Design and Implementation of Follow-Up, Control and Self-Management Interventions for Chronic and Multimorbidity Patients Based on Mobile Technologies. In Proceedings of the MedInfo 2021, Virtual, 2–4 October 2021. [Google Scholar]
- CroniCare System Website. Available online: https://www.hospitalmacarena.es/entrada-blog/cronicareproject/ (accessed on 30 October 2021).
- Moreno-Conde, A.; Jódar-Sánchez, F.; Kalra, D. Requirements for clinical information modelling tools. Int. J. Med. Inform. 2015, 84, 524–536. [Google Scholar] [CrossRef] [PubMed]
- The Heart Failure Summary Template. Available at the Projects Section of the OpenEHR Clinical Knowledge Manager. Available online: https://ckm.openehr.org/ckm/ (accessed on 30 October 2021).
- Jiménez Hernández, M.D.; Lama Herrera, C.M.; Morales Serna, J.C.; Ras Luna, J.; Sanz Amores, R. Stroke: Integrated Care Process. 2015 Andalusian Ministry of Health. Available online: https://juntadeandalucia.es/export/drupaljda/salud_5af1957075765_pai_ictus_abril_2015.pdf (accessed on 30 October 2021).
- Venkatesh, V.; Davis, F.D. A theoretical extension of the technology acceptance model: Four longitudinal field studies. Manag. Sci. 2000, 46, 186–204. [Google Scholar] [CrossRef] [Green Version]
- MedicalForms System Website. Available online: https://www.hospitalmacarena.es/entrada-blog/medicalforms/ (accessed on 30 October 2021).





| MedicalForm Classes | Description | Options |
|---|---|---|
| Type | Details the type of element | section |
| tab | ||
| table | ||
| header | ||
| number | ||
| magnitude | ||
| text | ||
| textArea | ||
| select | ||
| checkbox | ||
| radioGroup | ||
| autocalculated | ||
| TypeStructure | Details if the structure is composed by multiple items | complex |
| simple | ||
| TypeShow | Details if the structure is able to contain other elements | container |
| item |
| Group | n | Ease to Use | Usefulness | Attitude toward Using | Intention to Use |
|---|---|---|---|---|---|
| Clinical Documentation committee | 9 | 3.1 ± 1.1 | 3.8 ± 0.8 | 3.8 ± 0.8 | 3.8 ± 0.8 |
| Principal Investigators | 6 | 4.3 ± 0.7 | 4.7 ± 0.5 | 4.8 ± 0.4 | 4.6 ± 0.5 |
| Total | 15 | 3.6 ± 1.1 | 4.2 ± 0.8 | 4.2 ± 0.8 | 4.1 ± 0.8 |
| Domain | Units | Implementation | Participants | Results |
|---|---|---|---|---|
| Library of Questionnaires | Generic | Designed for reusability | 1 regional coordinator 1 project leader 1 validator | 12 structures |
| Library of Lab tests | Generic | Designed for reusability | 1 regional coordinator 1 project leader 1 validator | 30 structures |
| Library of Patient Constants | Generic | Designed for reusability | 1 regional coordinator 1 project leader 1 validator | 39 structures |
| Fracture Prevention | Traumatology | Research registry | 1 project leader 2 validators | 3 structures 1 form |
| Stroke Prevention | Neurology | Research registry | 1 project leader 2 validators | 1 structure 3 forms |
| Breast Cancer | Oncology | Research registry | 1 project leader 3 validators | 4 structures 1 form |
| National Registry of Recurrent Laryngeal Papillomatosis in Pediatric Patients | Pediatrics | Research registry | 1 project leader 1 validator | 4 forms |
| Anticoagulant decision support | Internal Medicine | Decision support system | 1 project leader 2 editorial team members 1 validator | 12 structures 2 forms |
| Stroke Unit | Neurology | Research registry | 1 project leader 7 validators | 2 forms |
| Headache | Neurology | Research registry | 1 project leader 1 editorial team member 3 validators | 3 forms |
| Cardiovascular Risk | Cardiology | Research registry | 1 coordinator 8 validators | 1 form |
| Ankle Fracture, | Traumatology | Research registry | 1 project leader 1 editorial team member 1 validator | 7 forms |
| Clozaid | Psychiatry | Clinical trial CRF | 1 project leader 1 validator | 11 forms |
| Heart Failure | Internal Medicine | Research registry | 1 project leader 1 editorial team member 3 validators | 1 form |
| PC COVID-19 | Infectious diseases | Clinical trial CRF | 1 project leader 1 validator | 10 forms |
| Rhinosinusitis | Otorhinolaryngology | Mobile app Research registry | 1 project leader 1 validator | 10 forms |
| Cardiovascular rehabilitation | Cardiology | Mobile app Research registry | 1 project leader 1 editorial team member 1 validator | 1 form |
| Multimorbidity | 4 departments | Mobile app Research registry | 1 project leader 3 editorial team members 12 validators | 1 form |
| TOTAL | 10 departments | 3 Mobile app 1 Decision support 12 research registries 2 Clinical trials | 1 regional coordinator 6 project leaders 9 editorial team members 44 validators | 101 structures 58 forms |
Publisher’s Note: MDPI stays neutral with regard to jurisdictional claims in published maps and institutional affiliations. |
© 2022 by the authors. Licensee MDPI, Basel, Switzerland. This article is an open access article distributed under the terms and conditions of the Creative Commons Attribution (CC BY) license (https://creativecommons.org/licenses/by/4.0/).
Share and Cite
Moreno-Conde, J.; Salas-Fernandez, S.; Moreno-Conde, A. MedicalForms: Integrated Management of Semantics for Electronic Health Record Systems and Research Platforms. Appl. Sci. 2022, 12, 4322. https://doi.org/10.3390/app12094322
Moreno-Conde J, Salas-Fernandez S, Moreno-Conde A. MedicalForms: Integrated Management of Semantics for Electronic Health Record Systems and Research Platforms. Applied Sciences. 2022; 12(9):4322. https://doi.org/10.3390/app12094322
Chicago/Turabian StyleMoreno-Conde, Jesus, Samuel Salas-Fernandez, and Alberto Moreno-Conde. 2022. "MedicalForms: Integrated Management of Semantics for Electronic Health Record Systems and Research Platforms" Applied Sciences 12, no. 9: 4322. https://doi.org/10.3390/app12094322
APA StyleMoreno-Conde, J., Salas-Fernandez, S., & Moreno-Conde, A. (2022). MedicalForms: Integrated Management of Semantics for Electronic Health Record Systems and Research Platforms. Applied Sciences, 12(9), 4322. https://doi.org/10.3390/app12094322

