Design of Novel Cooling Systems Based on Metal Plates with Channels of Shapes Inspired by Nature
Abstract
:1. Introduction
2. Theory
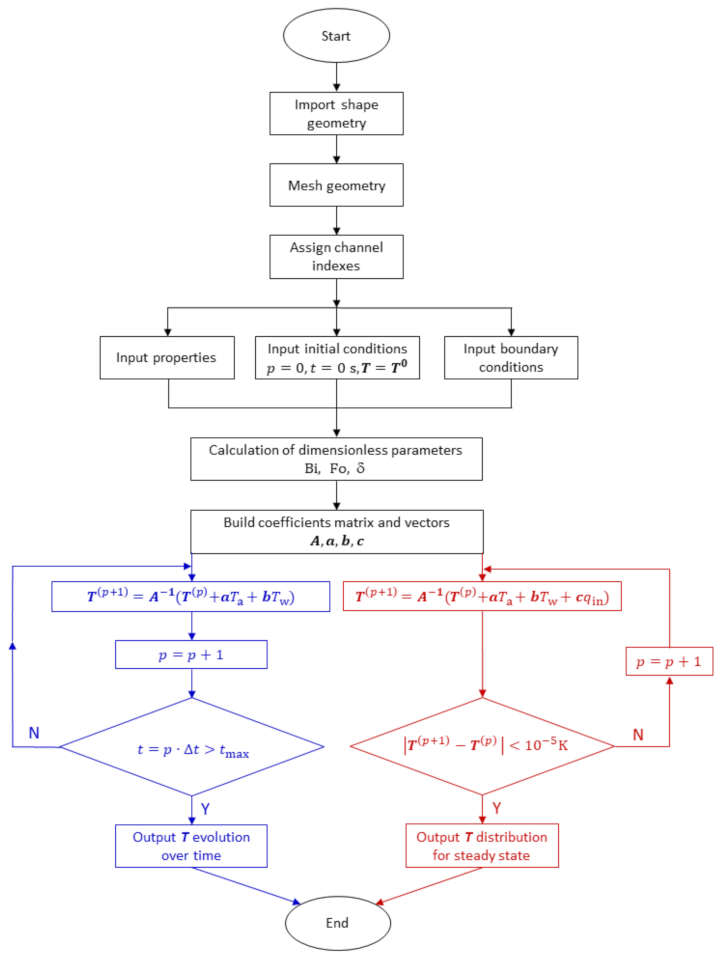
2.1. Numerical Model
2.2. Finite Differences Discretization
3. Heat Transfer Configurations
4. Results and Discussion
4.1. Geometrical Analysis
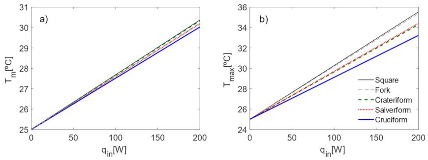
4.2. Heat Transfer
4.2.1. Transient Heat Transfer
4.2.2. Steady State Heat Transfer
5. Conclusions
Author Contributions
Funding
Institutional Review Board Statement
Informed Consent Statement
Data Availability Statement
Acknowledgments
Conflicts of Interest
References
- Murshed, S.S.; De Castro, C.N. A critical review of traditional and emerging techniques and fluids for electronics cooling. Renew. Sustain. Energy Rev. 2017, 78, 821–833. [Google Scholar] [CrossRef]
- Pedram, M.; Nazarian, S. Thermal modeling, analysis, and management in VLSI circuits: Principles and methods. Proc. IEEE 2006, 94, 1487–1518. [Google Scholar] [CrossRef] [Green Version]
- Li, H.Y.; Chao, S.-M. Measurement of performance of plate–fin heat sinks with cross flow cooling. Int. J. Heat Mass Transf. 2009, 52, 2949–2955. [Google Scholar] [CrossRef]
- García-Hernando, N.; Acosta-Iborra, A.; Ruiz-Rivas, U.; Izquierdo, M. Experimental investigation of fluid flow and heat transfer in a single–phase liquid flow micro–heat exchanger. Int. J. Heat Mass Transf. 2009, 52, 5433–5446. [Google Scholar] [CrossRef] [Green Version]
- Kandlikar, S.G.; Grande, W.J. Evolution of microchannel flow passages-thermohydraulic performance and fabrication technology. Heat Transf. Eng. 2003, 24, 3–17. [Google Scholar] [CrossRef]
- Hung, T.C.; Yan, W.M.; Li, W.P. Analysis of heat transfer characteristics of double–layered microchannel heat sink. Int. J. Heat Mass Transf. 2012, 55, 3090–3099. [Google Scholar] [CrossRef]
- Ramezanizadeh, M.; Nazari, M.A.; Ahmdadi, M.H.; Chen, L. A review on the approaches applied for cooling fuel cells. Int. J. Heat Mass Transf. 2019, 139, 517–525. [Google Scholar] [CrossRef]
- Ahmed, H.E.; Salman, B.H.; Kherbeet, A.S.; Ahmed, M.I. Optimization of thermal design of heat sinks: A review. Int. J. Heat Mass Transf. 2018, 118, 129–153. [Google Scholar] [CrossRef]
- Chen, Y.; Peng, B.; Hao, X.; Xie, G. Fast approach of Pareto-optimal solution recommendation to multi-objective optimal design of serpentine-channel heat sink. Appl. Therm. Eng. 2014, 70, 263–273. [Google Scholar] [CrossRef]
- Kumar, V.; Singh, S.K.; Kumar, V.; Jamshed, W.; Nisar, K.S. Thermal and thermo-hydraulic behaviour of alumina-graphene hybrid nanofluid in minichannel heat sink: An experimental study. Int. J. Energy Res. 2021, 45, 20700–20714. [Google Scholar] [CrossRef]
- Ahammed, N.; Asirvatham, L.G.; Wongwises, S. Entropy generation analysis of graphene–alumina hybrid nanofluid in multiport minichannel heat exchanger coupled with thermoelectric cooler. Int. J. Heat Mass Transf. 2016, 103, 1084–1097. [Google Scholar] [CrossRef]
- Haque, M.E.; Hossain, M.S.; Ali, H.M. Laminar forced convection heat transfer of nanofluids inside non-circular ducts: A review. Powder Technol. 2021, 378, 808–830. [Google Scholar] [CrossRef]
- Qureshi, M.A.; Hussain, S.; Sadiq, M.A. Numerical simulations of MHD mixed convection of hybrid nanofluid flow in a horizontal channel with cavity: Impact on heat transfer and hydrodynamic forces. Case Stud. Therm. Eng. 2021, 27, 101321. [Google Scholar] [CrossRef]
- Qureshi, M.A. Numerical simulations of heat transfer flow subject to MHD of Williamson nanofluid with thermal radiation. Symmetry 2021, 13, 10. [Google Scholar] [CrossRef]
- Krauter, S.; Araújo, R.; Schroer, S.; Hanitsch, R.; Salhi, M.; Triebel, C.; Lemoine, R. Combined photovoltaic and solar thermalsystems for facade integration and building insulation. Sol. Energy 1999, 67, 239–248. [Google Scholar] [CrossRef]
- Ali, H.M. Recent advancements in PV cooling and efficiency enhancement integrating phase change materials based systems—A comprehensive review. Sol. Energy 2020, 197, 163–198. [Google Scholar] [CrossRef]
- Zhang, X.; Li, L.; Luo, L.; Fan, Y.; Du, Z. A review on thermal management of lithium-ion batteries for electric vehicles. Energy 2022, 238, 121652. [Google Scholar] [CrossRef]
- Li, M.; Wang, J.; Guo, Q.; Li, Y.; Xue, Q.; Qin, G. Numerical Analysis of Cooling Plates with Different Structures for Electric Vehicle Battery Thermal Management Systems. J. Energy Eng. 2020, 146, 04020037. [Google Scholar] [CrossRef]
- Chen, F.C.; Gao, Z.; Loutfy, R.O.; Hecht, M. Analysis of Optimal Heat Transfer in a PEM Fuel Cell Cooling Plate. Fuel Cells 2003, 3, 181–188. [Google Scholar] [CrossRef]
- Kim, J.; Oh, J.; Lee, H. Review on battery thermal management system for electric vehicles. Appl. Therm. Eng. 2019, 149, 192–212. [Google Scholar] [CrossRef]
- Kidegho, G.; Njoka, F.; Muriithi, C.; Kinyua, R. Evaluation of thermal interface materials in mediating PV cell temperature mismatch in PV–TEG power generation. Energy Rep. 2021, 7, 1636–1650. [Google Scholar] [CrossRef]
- Yu, S.H.; Sohn, S.; Nam, J.H.; Kim, C.-J. Numerical study to examine the performance of multi-pass serpentine flow-fields for cooling plates in polymer electrolyte membrane fuel cells. J. Power Sources 2009, 194, 697–703. [Google Scholar] [CrossRef]
- Rangel-Hernandez, V.; Damian-Ascencio, C.; Juarez-Robles, D.; Gallegos-Muñoz, A.; Zaleta-Aguilar, A.; Plascencia-Mora, H. Entropy generation analysis of a proton exchange membrane fuel cell (PEMFC) with a fermat spiral as a flow distributor. Energy 2011, 36, 4864–4870. [Google Scholar] [CrossRef] [Green Version]
- Cano-Andrade, S.; Hernandez-Guerrero, A.; Von Spakovsky, M.; Damian-Ascencio, C.; Rubio-Arana, J. Current density and polarization curves for radial flow field patterns applied to PEMFCs (Proton Exchange Membrane Fuel Cells). Energy 2010, 35, 920–927. [Google Scholar] [CrossRef]
- Dbouk, T. A review about the engineering design of optimal heat transfer systems using topology optimization. Appl. Therm. Eng. 2017, 112, 841–854. [Google Scholar] [CrossRef]
- Gersborg-Hansen, A.; Bendsøe, M.P.; Sigmund, O. Topology optimization of heat conduction problems using the finite volume method. Struct. Multidiscip. Optim. 2006, 31, 251–259. [Google Scholar] [CrossRef]
- Burger, F.H.; Dirker, J.; Meyer, J.P. Three-dimensional conductive heat transfer topology optimisation in a cubic domain for the volume-to-surface problem. Int. J. Heat Mass Transf. 2013, 67, 214–224. [Google Scholar] [CrossRef] [Green Version]
- Xianghua, X.; Xingang, L.; Jianxun, R. Optimization of heat conduction using combinatorial optimization algorithms. Int. J. Heat Mass Transf. 2007, 50, 1675–1682. [Google Scholar]
- Wadbro, E.; Berggren, M. Megapixel topology optimization on a graphics processing unit. Soc. Ind. Appl. Math. Rev. 2009, 51, 707–721. [Google Scholar] [CrossRef] [Green Version]
- Bejan, A.; Lorente, S. Design with Constructal Theory; John Wiley & Sons, Ltd.: Hoboken, NJ, USA, 2008. [Google Scholar]
- Lorenzini, G.; Rocha, L.A.O. Constructal design of t–y assembly of fins for an optimized heat removal. Int. J. Heat Mass Transf. 2009, 52, 1458–1463. [Google Scholar] [CrossRef]
- Cetin, E.; Cetkin, E. The effect of cavities and t-shaped assembly of fins on overall thermal resistances. Int. J. Heat Technol. 2017, 35, 944–952. [Google Scholar] [CrossRef]
- Hajmohammadi, M. Optimal design of tree–shaped inverted fins. Int. J. Heat Mass Transf. 2018, 116, 1352–1360. [Google Scholar] [CrossRef]
- Wei, S.; Chen, L.; Xie, Z. Constructal heat conduction optimization: Progresses with entransy dissipation rate minimization. Therm. Sci. Eng. Prog. 2018, 7, 155–163. [Google Scholar] [CrossRef]
- Muzychka, Y.S. Constructal design of forced convection cooled microchannel heat sinks and heat exchangers. Int. J. Heat Mass Transf. 2005, 48, 3119–3127. [Google Scholar] [CrossRef]
- Yilmaz, A.; Büyükalaca, O.; Yilmaz, T. Optimum shape and dimensions of ducts for convective heat transfer in laminar flow at constant wall temperature. Int. J. Heat Mass Transf. 2000, 43, 767–775. [Google Scholar] [CrossRef]
- Wechsatol, W.; Lorente, S.; Bejan, A. Optimal tree–shaped networks for fluid flow in a disc–shaped body. Int. J. Heat Mass Transf. 2002, 45, 4911–4924. [Google Scholar] [CrossRef]
- Gosselin, L. Optimization of tree–shaped fluid networks with size limitations. Int. J. Therm. Sci. 2007, 46, 434–443. [Google Scholar] [CrossRef]
- Boichot, R.; Luo, L.; Fan, Y. Tree–network structure generation for heat conduction by cellular automaton. Energy Convers. Manag. 2009, 50, 376–386. [Google Scholar] [CrossRef]
- Mosa, M.; Labat, M.; Lorente, S. Role of flow architectures on the design of radiant cooling panels, a constructal approach. Appl. Therm. Eng. 2019, 150, 1345–1352. [Google Scholar] [CrossRef]
- Almerbati, A.; Lorente, S.; Bejan, A. The evolutionary design of cooling a plate with one stream. Int. J. Heat Mass Transf. 2018, 116, 9–15. [Google Scholar] [CrossRef]
- Samal, B.; Barik, A.K.; Awad, M.M. Thermo–fluid and entropy generation analysis of newly designed loops for constructal cooling of a square plate. Appl. Therm. Eng. 2019, 156, 250–262. [Google Scholar] [CrossRef]
- McAdams, W.H. Heat Transmission, 3rd ed.; McGraw-Hilll: New York, NY, USA, 1954. [Google Scholar]
- Churchill, S.W.; Chu, H.H. Correlating equations for laminar and turbulent free convection from a vertical plate. Int. J. Heat Mass Transf. 1975, 18, 1323–1329. [Google Scholar] [CrossRef]
- Gnielinski, V. New equations for heat and mass transfer in the turbulent pipe and channel flow. Int. J. Chem. Eng. 1976, 16, 359–368. [Google Scholar]
- Petukhov, B.S. Advances in Heat Transfer; Irvine, T.F., Hartnett, J.P., Eds.; Academic Press: New York, NY, USA, 1970; Volume 6. [Google Scholar]
- Taler, D. Simple power-type heat transfer correlations for turbulent pipe flow in tubes. J. Therm. Sci. 2017, 26, 339–348. [Google Scholar] [CrossRef]
- Hickey, M.; King, C. The Cambridge Illustrated Glossary of Botanical Terms; Cambridge University Press: Cambridge, UK, 2000. [Google Scholar]
- Rahgoshay, S.M.; Ranjbar, A.A.; Ramiar, A.; Alizadeh, E. Thermal investigation of a PEM fuel cell with cooling flow field. Energy 2017, 134, 61–73. [Google Scholar] [CrossRef]










| Configuration | rmax (cm) | rm (cm) | σr (cm) |
|---|---|---|---|
| Square | 5.34 | 1.26 | 1.17 |
| Fork | 5.34 | 1.14 | 0.98 |
| Crateriform | 4.93 | 1.22 | 1.07 |
| Salverform | 4.29 | 1.13 | 0.94 |
| Cruciform | 3.68 | 1.11 | 0.88 |
| Configuration | (−) |
|---|---|
| Square | 13.4 |
| Fork | 13.2 |
| Crateriform | 11.8 |
| Salverform | 12.0 |
| Cruciform | 10.5 |
Publisher’s Note: MDPI stays neutral with regard to jurisdictional claims in published maps and institutional affiliations. |
© 2022 by the authors. Licensee MDPI, Basel, Switzerland. This article is an open access article distributed under the terms and conditions of the Creative Commons Attribution (CC BY) license (https://creativecommons.org/licenses/by/4.0/).
Share and Cite
Guil-Pedrosa, J.F.; García-Gutiérrez, L.M.; Cano-Pleite, E.; Soria-Verdugo, A. Design of Novel Cooling Systems Based on Metal Plates with Channels of Shapes Inspired by Nature. Appl. Sci. 2022, 12, 3350. https://doi.org/10.3390/app12073350
Guil-Pedrosa JF, García-Gutiérrez LM, Cano-Pleite E, Soria-Verdugo A. Design of Novel Cooling Systems Based on Metal Plates with Channels of Shapes Inspired by Nature. Applied Sciences. 2022; 12(7):3350. https://doi.org/10.3390/app12073350
Chicago/Turabian StyleGuil-Pedrosa, José Félix, Luis Miguel García-Gutiérrez, Eduardo Cano-Pleite, and Antonio Soria-Verdugo. 2022. "Design of Novel Cooling Systems Based on Metal Plates with Channels of Shapes Inspired by Nature" Applied Sciences 12, no. 7: 3350. https://doi.org/10.3390/app12073350
APA StyleGuil-Pedrosa, J. F., García-Gutiérrez, L. M., Cano-Pleite, E., & Soria-Verdugo, A. (2022). Design of Novel Cooling Systems Based on Metal Plates with Channels of Shapes Inspired by Nature. Applied Sciences, 12(7), 3350. https://doi.org/10.3390/app12073350

