HSVNet: Reconstructing HDR Image from a Single Exposure LDR Image with CNN
Abstract
:1. Introduction
- 1
- We propose a deep learning system that can reconstruct a high-quality HDR image (32-bit) from an arbitrary single-exposed LDR image (8-bit) which may include both over- and undersaturated regions;
- 2
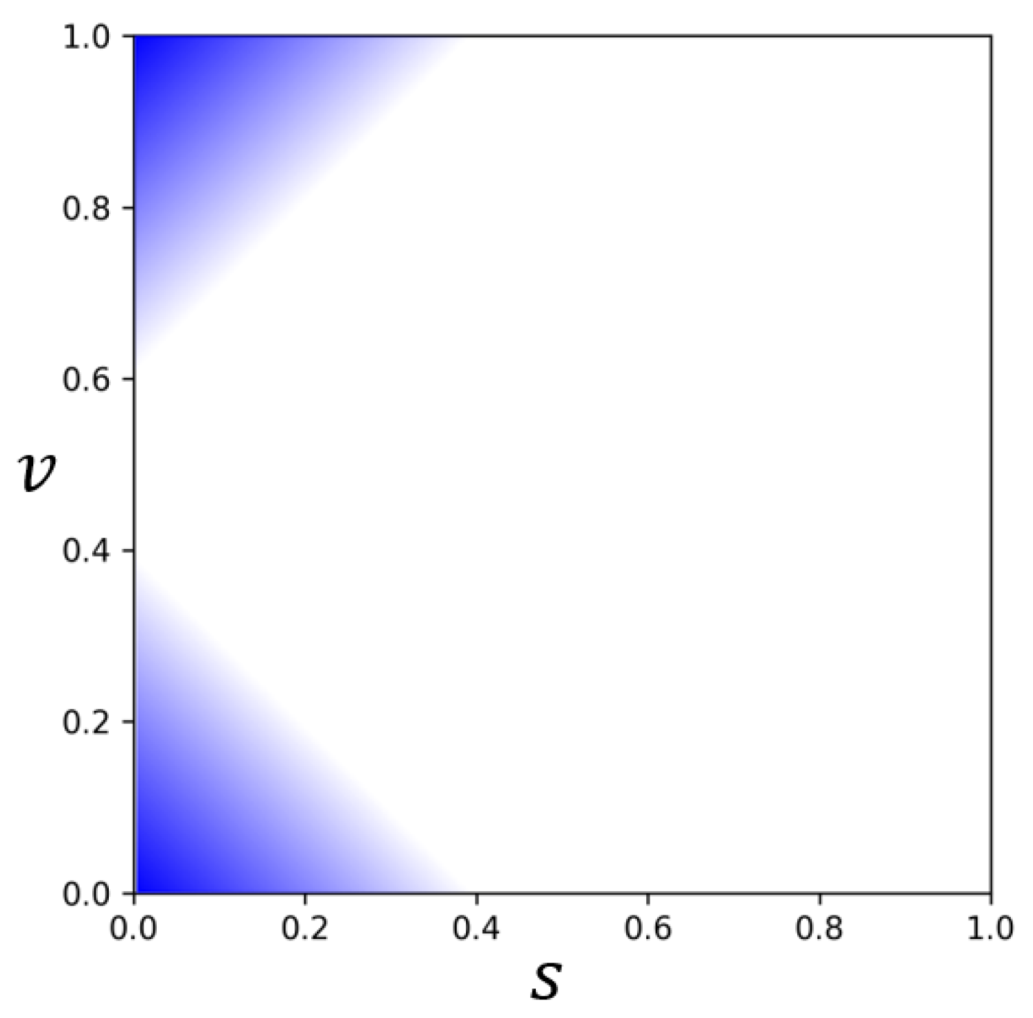
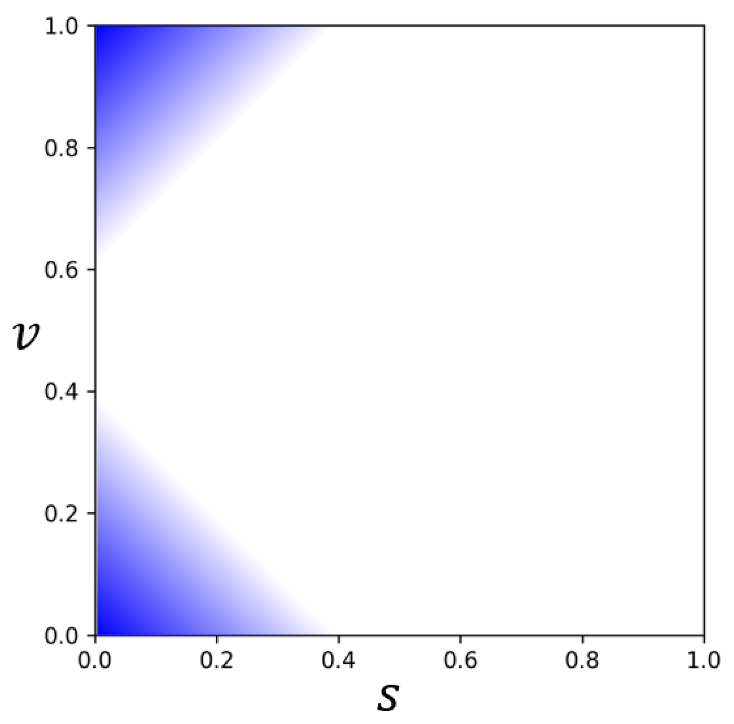
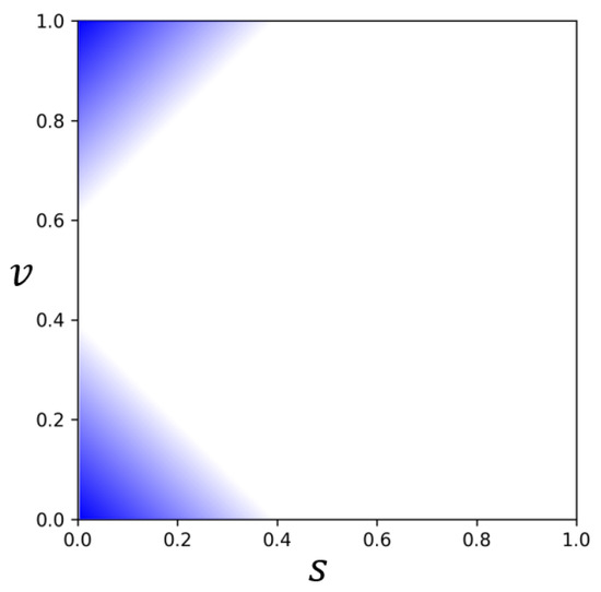
- We present a mask function derived from Saturation (S) and Value (V) information in HSV color space which can detect both over- and underexposed areas and suppress unnecessary information for each channel;
- 3
- We propose a customized loss function appropriate for HSV color space and choose an optimal loss function by experiments.
2. Related Works
2.1. Non-Learning Methods
2.2. Learning Methods
3. Method
3.1. Architecture
3.2. Loss Function
3.3. Mask
4. Analytical Study
4.1. Network Variations
4.2. Loss Function Variations
- 1
- Cone space distance: Since HSV color space can be represented as a cone model, the most intuitive difference between two HSV colors will be a Euclidean distance in a cone space. In this method, we convert HSV colors of H, S, and V to points in a cone space and calculate a Euclidean distance between the prediction and the target (Figure 11 left).
- 2
- 3
- Square root of wrap-around distance (): We tried using the squared root of the wrap-around distance, , for H loss because we believe the penalty should be similar for big errors as described in Section 3.2. MAE was applied to S and V loss.
- 4
- Circle plane distance: We converted H values to the points on a unit circle in polar coordinates and calculated the Euclidean distance between two points for H loss as shown in the right image of Figure 11. This function also shows steeper slopes for smaller distances as the square root function. MAE was applied to S and V loss.
- 5
- Modified ramp: We cropped wrap-around distance and set the maximum value 1 when is over , as described in Section 3.2 (Figure 5b). MAE was applied to S and V loss. We tested the network with various degrees for the penalty threshold, and performs better than others, as shown in Table 3.
5. Training
5.1. Dataset
5.2. Preprocess
5.3. Implementation and Details
6. Results and Evaluation
7. Conclusions
Author Contributions
Funding
Institutional Review Board Statement
Informed Consent Statement
Data Availability Statement
Conflicts of Interest
References
- Yan, Q.; Zhang, L.; Liu, Y.; Zhu, Y.; Sun, J.; Shi, Q.; Zhang, Y. Deep HDR Imaging via A Non-Local Network. IEEE Trans. Image Process. 2020, 29, 4308–4322. [Google Scholar] [CrossRef] [PubMed]
- Jang, H.; Bang, K.; Jang, J.; Hwang, D. Dynamic Range Expansion Using Cumulative Histogram Learning for High Dynamic Range Image Generation. IEEE Access 2020, 8, 38554–38567. [Google Scholar] [CrossRef]
- Banterle, F.; Ledda, P.; Debattista, K.; Chalmers, A. Inverse tone mapping. In Proceedings of the 4th International Conference on Computer Graphics and Interactive Techniques in Australasia and South East Asia, Kuala Lumpur, Malaysia, 29 November–2 December 2006; pp. 349–356. [Google Scholar]
- Rempel, A.G.; Trentacoste, M.; Seetzen, H.; Young, H.D.; Heidrich, W.; Whitehead, L.; Ward, G. Ldr2Hdr: On-the-fly reverse tone mapping of legacy video and photographs. ACM Trans. Graph. 2007, 26, 39-es. [Google Scholar] [CrossRef]
- Kovaleski, R.P.; Oliveira, M.M. High-quality reverse tone mapping for a wide range of exposures. In Proceedings of the 27th SIBGRAPI Conference on Graphics, Patterns and Images, Rio de Janeiro, Brazil, 27–30 August 2014; pp. 49–56. [Google Scholar]
- Wang, L.; Wei, L.-Y.; Zhou, K.; Guo, B.; Shum, H.-Y. High Dynamic Range Image Hallucination. In Proceedings of the Eurographics Symposium on Rendering Techniques, Grenoble, France, 25–27 June 2007; pp. 321–326. [Google Scholar]
- Chen, X.; Liu, Y.; Zhang, Z.; Qiao, Y.; Dong, C. HDRUnet: Single image HDR reconstruction with denoising and dequantization. In Proceedings of the IEEE/CVF Conference on Computer Vision and Pattern Recognition, Nashville, TN, USA, 20–25 June 2021; pp. 354–363. [Google Scholar]
- Eilertsen, G.; Kronander, J.; Denes, G.; Mantiuk, R.K.; Unger, J. HDR image reconstruction from a single exposure using deep CNNs. ACM Trans. Graph. 2017, 36, 1–15. [Google Scholar] [CrossRef]
- Marnerides, D.; Bashford-Rogers, T.; Hatchett, J.; Debattista, K. Expandnet: A deep convolutional neural network for high dynamic range expansion from low dynamic range content. Comput. Graph. Forum 2018, 37, 37–49. [Google Scholar] [CrossRef] [Green Version]
- Liu, Y.-L.; Lai, W.-S.; Chen, Y.-S.; Kao, Y.-L.; Yang, M.-H.; Chuang, Y.-Y.; Huang, J.-B. Single-image HDR reconstruction by learning to reverse the camera pipeline. In Proceedings of the IEEE/CVF Conference on Computer Vision and Pattern Recognition, Seattle, WA, USA, 14–19 June 2020; pp. 1651–1660. [Google Scholar]
- Niu, Y.; Wu, J.; Liu, W.; Guo, W.; Lau, R.W. HDR-GAN: HDR image reconstruction from multi-exposed LDR images with large motions. IEEE Trans. Image Process. 2021, 30, 3885–3896. [Google Scholar] [CrossRef] [PubMed]
- Ye, N.; Huo, Y.; Liu, S.; Li, H. Single exposure high dynamic range image reconstruction based on deep dual-branch network. IEEE Access 2021, 9, 9610–9624. [Google Scholar] [CrossRef]
- Wang, H.; Zhang, T.; Lu, G. Unsupervised HDR Image Reconstruction Based on Over/Under-Exposed LDR Image Pair. In Proceedings of the IEEE International Conference on Multimedia and Expo (ICME), Shenzhen, China, 5–9 July 2021; pp. 1–6. [Google Scholar]
- Fairchild, M.D. The HDR photographic survey. In Proceedings of the Color and Imaging Conference, Albuquerque, NM, USA, 5–9 November 2007; pp. 233–238. [Google Scholar]
- Kim, J.H.; Lee, S.; Jo, S.; Kang, S.-J. End-to-end differentiable learning to HDR image synthesis for multi-exposure images. arXiv 2020, arXiv:2006.15833. [Google Scholar]
- Moriwaki, K.; Yoshihashi, R.; Kawakami, R.; You, S.; Naemura, T. Hybrid loss for learning Single-Image-based HDR reconstruction. arXiv 2018, arXiv:1812.07134. [Google Scholar]
- Debevec, P. A median cut algorithm for light probe sampling. ACM SIGGRAPH Posters 2005, 66, 1–3. [Google Scholar]
- Meylan, L.; Daly, S.; Süsstrunk, S. The reproduction of specular highlights on high dynamic range displays. In Proceedings of the Color and Imaging Conference, Scottsdale, AZ, USA, 6–10 November 2006; Society for Imaging Science and Technology: Springfield, VA, USA, 2006; pp. 333–338. [Google Scholar]
- Masia, B.; Agustin, S.; Fleming, R.W.; Sorkine, O.; Gutierrez, D. Evaluation of Reverse Tone Mapping Through Varying Exposure Conditions. ACM Trans. Graph. 2009, 28, 1–8. [Google Scholar] [CrossRef]
- Masia, B.; Serrano, A.; Gutierrez, D. Dynamic range expansion based on image statistics. Multimed. Tools Appl. 2017, 76, 631–648. [Google Scholar] [CrossRef]
- Huo, Y.; Yang, F.; Dong, L.; Brost, V. Physiological inverse tone mapping based on retina response. Vis. Comput. 2014, 30, 507–517. [Google Scholar] [CrossRef]
- Sen, P.; Kalantari, N.K.; Yaesoubi, M.; Darabi, S.; Goldman, D.B.; Shechtman, E. Robust patch-based HDR reconstruction of dynamic scenes. ACM Trans. Graph. 2012, 31, 1–11. [Google Scholar] [CrossRef]
- Yang, X.; Xu, K.; Song, Y.; Zhang, Q.; Wei, X.; Lau, R.W. Image correction via deep reciprocating HDR transformation. In Proceedings of the IEEE Conference on Computer Vision and Pattern Recognition, Salt Lake City, UT, USA, 18–23 June 2018; pp. 1798–1807. [Google Scholar]
- Khan, Z.; Khanna, M.; Raman, S. FHDR: HDR image reconstruction from a single LDR image using feedback network. In Proceedings of the IEEE Global Conference on Signal and Information Processing (GlobalSIP), Ottawa, ON, Canada, 11 November 2019; pp. 1–5. [Google Scholar]
- Simonyan, K.; Zisserman, A. Very Deep Convolutional Networks for Large-Scale Image Recognition. In Proceedings of the International Conference on Learning Representations (ICLR), San Diego, CA, USA, 7–9 May 2015. [Google Scholar]
- Santos, M.S.; Tsang, I.; Kalantari, N.K. Single image HDR reconstruction using a CNN with masked features and perceptual loss. ACM Trans. Graph. (TOG) 2020, 39, 1–10. [Google Scholar] [CrossRef]
- Li, J.; Fang, P. HDRNET: Single-image-based HDR reconstruction using channel attention CNN. In Proceedings of the 2019 4th International Conference on Multimedia Systems and Signal Processing, Guangzhou, China, 10–12 May 2019; pp. 119–124. [Google Scholar]
- Goodfellow, I.; Pouget-Abadie, J.; Mirza, M.; Xu, B.; Warde-Farley, D.; Ozair, S.; Courville, A.; Bengio, Y. Generative adversarial nets. In Proceedings of the Advances in Neural Information Processing Systems, Montreal, QC, Canada, 8–13 December 2014; pp. 2672–2680. [Google Scholar]
- Kim, S.Y.; Oh, J.; Kim, M. JSI-GAN: GAN-based joint super-resolution and inverse tone-mapping with pixel-wise task-specific filters for UHD HDR video. In Proceedings of the AAAI Conference on Artificial Intelligence, New York, NY, USA, 7–12 February 2020; Volume 34, pp. 11287–11295. [Google Scholar]
- Marnerides, D.; Bashford-Rogers, T.; Debattista, K. Deep HDR Hallucination for Inverse Tone Mapping. Sensors 2021, 12, 4032. [Google Scholar] [CrossRef]
- Goodfellow, I.; Bengio, Y.; Courville, A. Deep Learning; MIT Press: Cambridge, MA, USA, 2020. [Google Scholar]
- Vincent, P.; Larochelle, H.; Bengio, Y.; Manzagol, P.A. Extracting and composing robust features with denoising autoencoders. In Proceedings of the 25th International Conference on Machine Learning, Helsinki, Finland, 5–9 July 2008; pp. 1096–1103. [Google Scholar]
- Ronneberger, O.; Fischer, P.; Brox, T. U-net: Convolutional networks for biomedical image segmentation. In Proceedings of the International Conference on Medical Image Computing and Computer-Assisted Intervention, Munich, Germany, 5–9 October 2015; pp. 234–241. [Google Scholar]
- Dong, L.F.; Gan, Y.Z.; Mao, X.L.; Yang, Y.B.; Shen, C. Learning deep representations using convolutional auto-encoders with symmetric skip connections. In Proceedings of the IEEE International Conference on Acoustics, Speech and Signal Processing (ICASSP), Calgary, AB, Canada, 15–20 April 2018; pp. 3006–3010. [Google Scholar]
- Gonzalez, R.C.; Woods, R.E. Color Image Processing. In Digital Image Processing, 2nd ed.; Prentice Hall: Hoboken, NJ, USA, 2002; pp. 295–297. [Google Scholar]
- Willmott, C.J.; Matsuura, K. Advantages of the mean absolute error (MAE) over the root mean square error (RMSE) in assessing average model performance. Clim. Res. 2005, 30, 79–82. [Google Scholar] [CrossRef]
- Narwaria, M.; Mantiuk, R.; Da Silva, M.P.; Callet, P.L. HDR-VDP-2.2: A calibrated method for objective quality prediction of high-dynamic range and standard images. J. Electron. Imaging 2015, 24, 010501. [Google Scholar] [CrossRef] [Green Version]
- Mantiuk, R.; Azimi, M. PU21: A novel perceptually uniform encoding for adapting existing quality metrics for HDR. In Proceedings of the 2021 Picture Coding Symposium (PCS), Bristol, UK, 29 June–2 July 2021; pp. 1–5. [Google Scholar]
- Hammersley, J. Monte Carlo Methods; Springer Science and Business Media: Berlin/Heidelberg, Germany, 2013. [Google Scholar]














| L1 | HDR-VDP-2.2 | PU21-SSIM | PU21-PSNR | |
|---|---|---|---|---|
| No mask | 0.0697 | 50.615 | 0.7073 | 9.8803 |
| Identical mask | 0.0631 | 52.3293 | 0.7493 | 15.4056 |
| Inverted mask | 0.0672 | 52.5142 | 0.7761 | 16.6479 |
| Network Variations | L1 | HDR-VDP-2.2 | PU21-SSIM | PU21-PSNR |
|---|---|---|---|---|
| network (1) | 0.0602 | 51.8483 | 0.7416 | 15.4565 |
| network (2) | 0.0605 | 51.8748 | 0.7288 | 15.7509 |
| network (3) | 0.5770 | 52.1077 | 0.7330 | 15.1419 |
| L1 | HDR-VDP-2.2 | PU21-SSIM | PU21-PSNR | |
|---|---|---|---|---|
| 0.0647 | 51.9500 | 0.7542 | 15.4394 | |
| 0.0583 | 52.0048 | 0.7280 | 15.2573 | |
| 0.0672 | 52.5142 | 0.7761 | 16.6479 | |
| 0.0713 | 47.7744 | 0.6498 | 12.5720 | |
| 0.0617 | 52.5844 | 0.7608 | 16.4168 |
| Loss Function | L1 | HDR-VDP-2.2 | PU21-SSIM | PU21-PSNR |
|---|---|---|---|---|
| cone space | 0.0624 | 52.5526 | 0.7601 | 15.9850 |
| + | 0.0583 | 52.0549 | 0.7341 | 13.6357 |
| + | 0.0585 | 52.7337 | 0.7635 | 16.0414 |
| unit circle + | 0.0760 | 52.0152 | 0.7603 | 16.2927 |
| + | 0.0672 | 52.5142 | 0.7761 | 16.6479 |
| L1 | HDR-VDP-2.2 | PU21-SSIM | PU21-PSNR | |
|---|---|---|---|---|
| SingleHDR [10] | 0.1789 | 50.7160 | 0.7433 | 13.8755 |
| HDRCNN [8] | 0.1548 | 48.7974 | 0.6497 | 11.3025 |
| Expand-Net [9] | 0.1099 | 49.055 | 0.6731 | 11.1831 |
| FHDR [24] | 0.1031 | 50.1611 | 0.7328 | 14.5347 |
| HDRUNet [7] | 0.3400 | 47.5183 | 0.6596 | 9.3127 |
| HSVNet(ours) | 0.0672 | 52.5142 | 0.7761 | 16.6479 |
Publisher’s Note: MDPI stays neutral with regard to jurisdictional claims in published maps and institutional affiliations. |
© 2022 by the authors. Licensee MDPI, Basel, Switzerland. This article is an open access article distributed under the terms and conditions of the Creative Commons Attribution (CC BY) license (https://creativecommons.org/licenses/by/4.0/).
Share and Cite
Lee, M.J.; Rhee, C.-h.; Lee, C.H. HSVNet: Reconstructing HDR Image from a Single Exposure LDR Image with CNN. Appl. Sci. 2022, 12, 2370. https://doi.org/10.3390/app12052370
Lee MJ, Rhee C-h, Lee CH. HSVNet: Reconstructing HDR Image from a Single Exposure LDR Image with CNN. Applied Sciences. 2022; 12(5):2370. https://doi.org/10.3390/app12052370
Chicago/Turabian StyleLee, Min Jung, Chi-hyoung Rhee, and Chang Ha Lee. 2022. "HSVNet: Reconstructing HDR Image from a Single Exposure LDR Image with CNN" Applied Sciences 12, no. 5: 2370. https://doi.org/10.3390/app12052370
APA StyleLee, M. J., Rhee, C.-h., & Lee, C. H. (2022). HSVNet: Reconstructing HDR Image from a Single Exposure LDR Image with CNN. Applied Sciences, 12(5), 2370. https://doi.org/10.3390/app12052370

