Investigation of the Possibilities for Removal of Phenolic Toxic Compounds from Water by Nanoporous Carbon from Polymer By-Products
Abstract
:1. Introduction
2. Materials and Methods
2.1. Preparation of Nanoporous Carbon
2.2. Textural Measurements
2.3. Oxygen-Containing Functional Groups
2.4. IR Spectroscopy
2.5. Adsorption Measurements in Water Solution
3. Results and Discussion
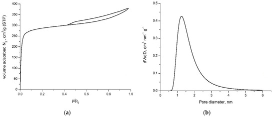
3.1. Adsorbent Characterization
3.2. Adsorption from Water Solution
3.3. Effect of pH
4. Conclusions and Future Perspectives
Author Contributions
Funding
Institutional Review Board Statement
Informed Consent Statement
Data Availability Statement
Conflicts of Interest
References
- Yaqoob, A.; Parveen, T.; Umar, K.; Mohamad Ibrahim, M.N. Role of Nanomaterials in the Treatment of Wastewater: A Review. Water 2020, 12, 495. [Google Scholar] [CrossRef] [Green Version]
- Singh, R.; Dutta, R.K.; Naik, D.V.; Ray, A.; Kanaujia, P.K. High surface area Eucalyptus wood biochar for the removal of phenol from petroleum refinery wastewater. Environ. Chall. 2021, 5, 100353. [Google Scholar] [CrossRef]
- Kakavandi, B.; Jahangiri-rad, M.; Rafiee, M.; Ramazanpour Esfahani, A.; Akbar Babaei, A. Development of response surface methodology for optimization of phenol and p-chlorophenol adsorption on magnetic recoverable carbon. Microporous Mesoporous Mater. 2016, 231, 192–206. [Google Scholar] [CrossRef]
- Han, Y.; Wang, N.; Guo, X.; Jiao, T.; Ding, H. Influence of ultrasound on the adsorption of single-walled carbon nanotubes to phenol: A study by molecular dynamics simulation and experiment. Chem. Eng. J. 2022, 427, 131819. [Google Scholar] [CrossRef]
- Chaghaganooj, Z.D.; Asasian-Kolur, N.; Sharifian, S.; Sillanpää, M. Ce and Mn/bio-waste-based activated carbon composite: Characterization, phenol adsorption and regeneration. J. Environ. Chem. Eng. 2021, 9, 105788. [Google Scholar] [CrossRef]
- Franco, D.S.P.; Georgin, J.; Netto, M.S.; Allasia, D.; Oliveira, M.L.S.; Foletto, E.L.; Dotto, G.L. Highly effective adsorption of synthetic phenol effluent by a novel activated carbon prepared from fruit wastes of the Ceiba speciosa forest species. J. Environ. Chem. Eng. 2021, 9, 105927. [Google Scholar] [CrossRef]
- Ahmad, A.; Setapar, S.H.M.; Yaqoob, A.A.; Ibrahim, M.N.M. Synthesis and characterization of GO-Ag nanocomposite for removal of malachite dye from aqueous solution. Mater. Today Proc. 2021, 47, 1359–1365. [Google Scholar] [CrossRef]
- Yaqoob, A.A.; Ibrahim, M.N.M.; Ahmad, A.; Reddy, A.V.B. Toxicology and Environmental Application of Carbon Nanocomposite. In Environmental Remediation through Carbon Based Nano Composites; Springer: Berlin/Heidelberg, Germany, 2021; pp. 1–18. [Google Scholar]
- Petrov, N.; Budinova, T.; Razvigorova, M.; Ekinci, E.; Ferhat Yardim, M.; Minkova, V. Preparation and characterization of carbon adsorbents from furfural. Carbon 2000, 38, 2069–2075. [Google Scholar] [CrossRef]
- Savova, D.; Apak, E.; Ekinci, E.; Ferhat Yardim, M.; Petrov, N.; Budinova, T.; Razvigorova, M.; Minkova, V. Biomass conversion to carbon adsorbents and gas. Biomass Bioenergy 2001, 21, 133–142. [Google Scholar] [CrossRef]
- Petrova, B.; Tsyntsarski, B.; Budinova, T.; Petrov, N.; Ania, C.O.; Parra, J.B.; Mladenov, M.; Tzvetkov, P. Synthesis of nanoporous carbons from mixtures of coal tar pitch and furfural and their application as electrode materials. Fuel Process. Technol. 2010, 91, 1710–1716. [Google Scholar] [CrossRef] [Green Version]
- Conde-Rivera, L.R.; Suarez-Escobar, A.F.; Marin-Perez, J.J.; Junco-Rodriguez, M.J.; Lopez-Suarez, F.E. TiO2 supported on activated carbon from tire waste for ibuprofen removal. Mater. Lett. 2021, 291, 129590. [Google Scholar] [CrossRef]
- Umar, K.; Yaqoob, A.A.; Ibrahim, M.N.M.; Parveen, T.; Safian, M.T. Environmental applications of smart polymer composites. Smart Polym. Nanocompos. Biomed. Environ. Appl. 2020, 15, 295–320. [Google Scholar]
- Racheva, I.G.; Tsyntsarski, B.G.; Petrova, B.N.; Budinova, T.; Petrov, N.V.; Nagel, B.; Pusz, S.; Szegula, U. Conversion of polyolefine wax to carbon adsorbent by thermooxidatyion treatment. Bulg. Chem. Commun. 2014, 46, 129–133. [Google Scholar]
- Tsyntsarski, B.; Petrova, B.; Budinova, T.; Petrov, N.; Teodosiev, D.K.; Sarbu, A.; Sandu, T.; Ferhat Yardim, M.; Sirkecioglu, A. Removal of detergents from water by adsorption on activated carbons obtained from various precursors. Desalin. Water Treat. 2014, 52, 3445–3452. [Google Scholar] [CrossRef]
- Hussain, A.; Dubey, S.K.; Kumar, V. Kinetic study for aerobic treatment of phenolic wastewater. Water Resour. Ind. 2015, 11, 81–90. [Google Scholar] [CrossRef] [Green Version]
- Zawadzki, J.; Wisniewski, M.; Weber, J.; Heintz, O.; Azambre, B. IR study of adsorption and decomposition of propan-2-ol on carbon and carbon-supported catalysts. Carbon 2001, 39, 187–192. [Google Scholar] [CrossRef]
- Cabal, B.; Ania, C.O.; Parra, J.B.; Pis, J.J. Kinetics of naphthalene adsorption on an activated carbon: Comparison between aqueous and organic media. Chemosphere 2009, 76, 433–438. [Google Scholar] [CrossRef] [Green Version]
- Tan, I.A.W.; Ahmad, A.L.; Hameed, B.H. Adsorption isotherms, kinetics, thermodynamics and desorption studies of 2,4,6-trichlorophenol on oil palm empty fruit bunch-based activated carbon. J. Hazard. Mater. 2009, 164, 473–482. [Google Scholar] [CrossRef]
- Giles, C.H.; MacEwan, T.H.; Nakhwa, S.N.; Smith, D. Studies in adsorption. Part XI. A system of classification of solutions adsorption isotherms, and its use in diagnosis of adsorption mechanisms and in measurement of specific surface areas of solids. J. Chem. Soc. 1960, 60, 3973–3993. [Google Scholar] [CrossRef]
- Langmuir, I. The adsorption of gases on plane surgaces of glass, mica and platinum. J. Am. Chem. Soc. 1918, 40, 1361–1403. [Google Scholar] [CrossRef] [Green Version]
- Troca-Torrado, C.; Dominguez, M.; Gуmez-Serrano, V. Development of adsorbents from used tire rubber. Their use in the adsorption of organic and inorganic solutes in aqueous solution. Fuel Process. Technol. 2011, 92, 206–212. [Google Scholar] [CrossRef]
- Moreno-Castilla, C.; Rivera-Utrilla, J.; Lopez-Ramon, M.V.; Carrasco-Marin, F. Adsorption of some substituted phenols on activated carbons from a bituminous coal. Carbon 1995, 33, 845–851. [Google Scholar] [CrossRef]
- Qi, L.; Jiang, H.; Lin, T.; Chang, X.; Jiang, B. Fabrication of MIL-53(Al) based composites from biomass activated carbon (AC) for efficient p-nitrophenol adsorption from aqueous solution. J. Taiwan Inst. Chem. Eng. 2021, 127, 220–227. [Google Scholar] [CrossRef]
- Jadoon, T.; Ahsin, A.; Ullah, F.; Mahmood, T.; Ayub, K. Adsorption mechanism of p- aminophenol over silver-graphene composite: A first principles study. J. Mol. Liq. 2021, 341, 117415. [Google Scholar] [CrossRef]
- Wasilewska, M.; Marczewskim, A.W.; Derylo-Marczewska, A.; Dariusz Sternik, D. Nitrophenols removal from aqueous solutions by activated carbon—Temperature effect of adsorption kinetics and equilibrium. J. Environ. Chem. Eng. 2021, 9, 105459. [Google Scholar] [CrossRef]





| W 1 | A 2 | C | H | N | S | O |
|---|---|---|---|---|---|---|
| 2.02 | 2.78 | 84.54 | 2.18 | 1.65 | 0.02 | 11.52 |
| Sample | Specific Surface Area SBET, m2/g | Total Pore Volume Vtotal, cm3/g | Micropore Volume Vmicro, cm3/g | Mesopore Volume Vmeso, cm3/g |
|---|---|---|---|---|
| AC | 885 | 0.59 | 0.38 | 0.15 |
| Carboxyl Groups | Lactonic Groups | Phenolic Groups | Carbonyl Groups | HCl | pH |
|---|---|---|---|---|---|
| 0.05 | 0.05 | 0.05 | 2.02 | 0.40 | 8.3 |
| Pollutant | Qo (mg g−1) | b (L mg−1) | R2 |
|---|---|---|---|
| m-aminophenol | 165 | 0.0828 | 0.9988 |
| pentachlorophenol | 22 | 4.7400 | 0.9653 |
| p-nitrophenol | 152 | 0.4842 | 0.9881 |
Publisher’s Note: MDPI stays neutral with regard to jurisdictional claims in published maps and institutional affiliations. |
© 2022 by the authors. Licensee MDPI, Basel, Switzerland. This article is an open access article distributed under the terms and conditions of the Creative Commons Attribution (CC BY) license (https://creativecommons.org/licenses/by/4.0/).
Share and Cite
Stoycheva, I.; Tsyntsarski, B.; Petrova, B.; Georgiev, G.; Budinova, T.; Petrov, N.; Trzebicka, B.; Pusz, S.; Kumanek, B.; Szeluga, U. Investigation of the Possibilities for Removal of Phenolic Toxic Compounds from Water by Nanoporous Carbon from Polymer By-Products. Appl. Sci. 2022, 12, 2243. https://doi.org/10.3390/app12042243
Stoycheva I, Tsyntsarski B, Petrova B, Georgiev G, Budinova T, Petrov N, Trzebicka B, Pusz S, Kumanek B, Szeluga U. Investigation of the Possibilities for Removal of Phenolic Toxic Compounds from Water by Nanoporous Carbon from Polymer By-Products. Applied Sciences. 2022; 12(4):2243. https://doi.org/10.3390/app12042243
Chicago/Turabian StyleStoycheva, Ivanka, Boyko Tsyntsarski, Bilyana Petrova, Georgi Georgiev, Temenuzhka Budinova, Nartzislav Petrov, Barbara Trzebicka, Slawomira Pusz, Bogumila Kumanek, and Urszula Szeluga. 2022. "Investigation of the Possibilities for Removal of Phenolic Toxic Compounds from Water by Nanoporous Carbon from Polymer By-Products" Applied Sciences 12, no. 4: 2243. https://doi.org/10.3390/app12042243
APA StyleStoycheva, I., Tsyntsarski, B., Petrova, B., Georgiev, G., Budinova, T., Petrov, N., Trzebicka, B., Pusz, S., Kumanek, B., & Szeluga, U. (2022). Investigation of the Possibilities for Removal of Phenolic Toxic Compounds from Water by Nanoporous Carbon from Polymer By-Products. Applied Sciences, 12(4), 2243. https://doi.org/10.3390/app12042243

