Intelligent Reasoning Rules for Home Energy Management (IRRHEM): Algeria Case Study
Abstract
:1. Introduction
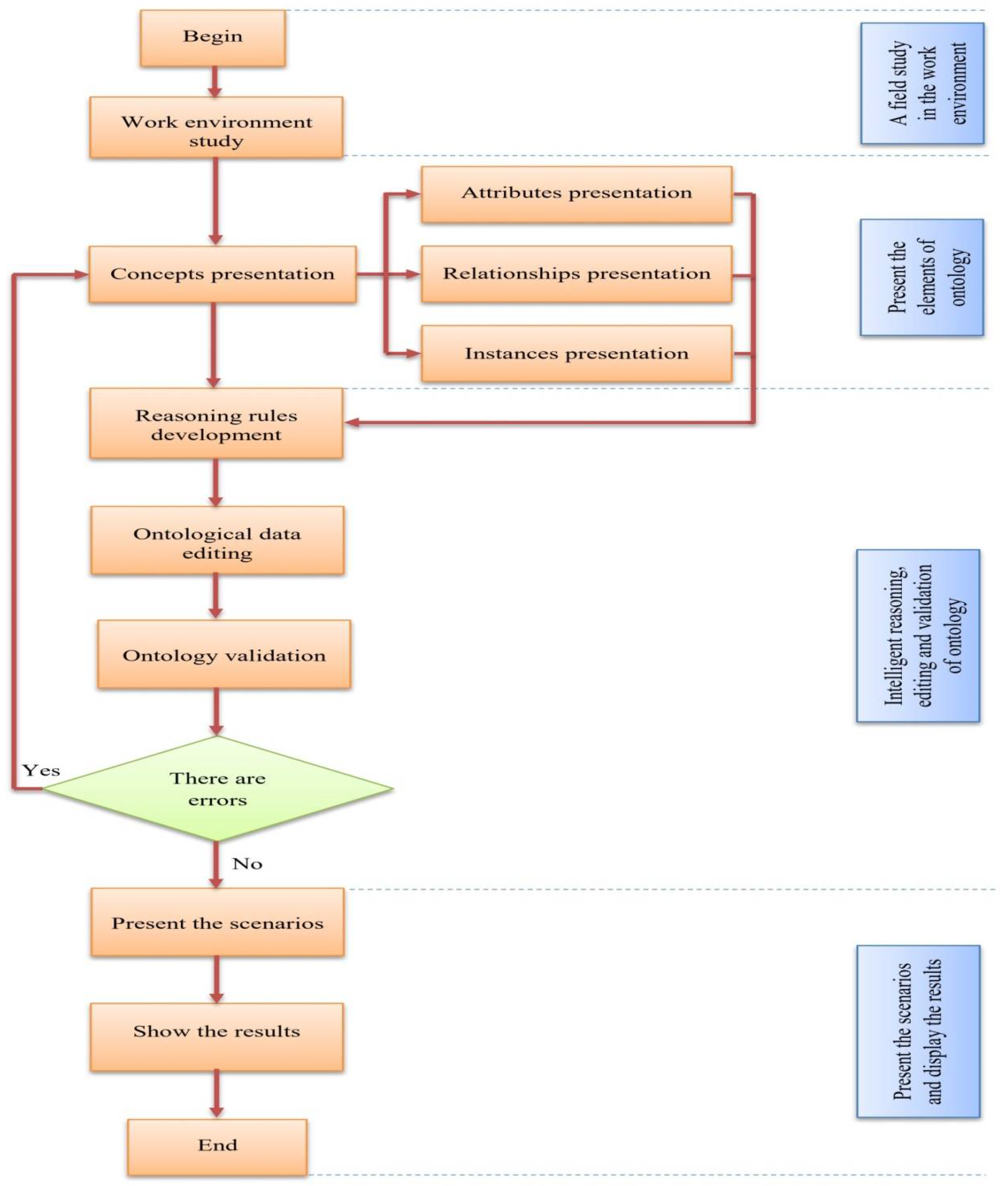
2. IRRHEM Design and Development
2.1. Method Principle
2.2. Work Environment Study
- χ
- Random setting of the electric air conditioner;
- χ
- Leaving the water heater on continuously without setting the timer at night to use it in the morning;
- χ
- Not turning off lights when they are not needed, and not using natural light instead of electricity (at specific times of the day);
- χ
- Not unplugging electrical devices when not in use;
- χ
- Not exploiting renewable energy resources;
- χ
- Not using the refrigerator efficiently to avoid wasting electricity, for example, by avoiding continuously opening and closing it so that cold air does not escape;
- χ
- Not using electric ovens correctly, for example, opening the oven door several times to check the cooking level. It should also be noted that not using utensils that are the same size as the stove, results in heat loss. Finally, a common mistake is not turning off the stove minutes before the end of cooking, although the residual heat after turning it off may be sufficient to complete the food cooking;
- χ
- Putting hot food in the refrigerator causes an increase in energy consumption;
- χ
- Keeping a lot of leftover food in the refrigerator may lead to an increase in power consumption;
- χ
- Cooking food without a “pot” lid, which increases the cooking time and therefore increases the amount of electrical energy consumed;
- χ
- Using the microwave to boil water instead of an electric kettle, although the first appliance consumes a greater amount of electrical energy compared to the second appliance;
- χ
- Using the electric cooker instead of the electric kettle because the cooker needs time to heat up also the cooker stays hot for up to twenty minutes even after the task is completed and it is a waste of energy;
- χ
- Failure to use modern electrical devices that do not require a lot of electrical energy during their operation, as well as not consulting the technical side when purchasing electrical devices (for example, not reading the label of the device, which explains its classification in terms of consumption and energy efficiency);
- χ
- Frequent use of the hot water cycle and not choosing the cold water cycle over hot water (for example, uncertainty as to operating dishwashers at full capacity);
- χ
- Not changing the air conditioning filters, because the accumulation of dust in the filters causes the air conditioner to work twice as hard to push in cold air, and therefore the consumption of a greater quantity of electric energy;
- χ
- Not using LED bulbs that consume less energy;
- χ
- Operating a clothes dryer instead of drying clothes with natural air and sun, which leads to the additional consumption of electrical energy;
- χ
- Opening the curtains when the air conditioner is on, causing heat to spread in the room, resulting in an increase in work for the air conditioner and therefore higher energy consumption;
- χ
- Increasing the temperature of the washing machine, although heating the water does not significantly affect the cleanliness of the clothes;
- χ
- Failure to reduce the brightness of the TV screen, which may cause the TV to consume more electricity;
- χ
- Not using thermal insulation in buildings;
- χ
- Failure to group similar activities at the same time, which causes additional uses of electrical devices and thus the additional consumption of electrical energy;
- χ
- Not using modern technologies to run the house and energy in particular, such as artificial intelligence techniques, knowledge capitalization tools, and rules-based reasoning tools linked to resident behavior.
- ✓
- Air conditioning accounts for about half of the electrical energy consumption in homes. It should be remembered that 24 degrees Celsius is the perfect temperature to balance comfort and energy saving at home [15]. In addition, it is necessary to ensure that the air conditioning system is working efficiently;
- ✓
- Instead of letting the water heater run constantly, it is better to turn it on only half an hour before showering, or set the automatic timer switch to heat the water at night, so that the water is ready in the morning [16];
- ✓
- Individuals should have an awareness of turning off the lights at home when they do not need them. It is also better to replace traditional lamps with modern ones; of course, it is preferable to use natural light rather than bulbs [17];
- ✓
- Freezers and refrigerators must be used efficiently to avoid wasting electricity by avoiding the constant opening and closing of the refrigerator door so that the cold air does not escape;
- ✓
- The process of opening the oven door several times to check the cooking stage of the food results in heat escaping from inside the oven. When cooking on the stovetop, it is recommended to use pots of the same size as the stovetop to retain heat. It is also a good idea to reduce the heat so that the food is cooked evenly on all sides and the utensils do not burn. Finally, the stove can be turned off a few minutes before the food is fully cooked, as the heat will continue to cook the food for a while after being turned off;
- ✓
- It is important to make sure to buy electrical appliances with low power consumption, and they usually carry the consumption class “A” or “A+”, because these appliances are energy efficient [18];
- ✓
- Dishwashers use the most energy in a home, so it is important to make sure they are at a full capacity before operating them. It is recommended to not use the hot water cycle and to opt for the cold water cycle. Additionally, it is recommended to use the eco cycle option if the devices are equipped with this function;
- ✓
- The use of thermal insulation in buildings, where studies have shown in this regard that the use of insulation in walls and balconies can save up to 60% of electricity, in particular in very hot regions;
- ✓
- Use of high-efficiency air conditioning systems [19];
- ✓
- Avoid continuously opening the refrigerator or freezer during the day;
- ✓
- Closing the blinds when the air conditioner is operating state;
- ✓
- Avoid opening the lid of the “pot” while cooking food;
- ✓
- Disconnecting electrical appliances when not in use;
- ✓
- It is better to use the electric kettle instead of the microwave;
- ✓
- Avoid leaving the oven door open, because leaving the oven door open during cooking leads to 50% more loss of electricity cooking;
- ✓
- It is not necessary to increase the temperature of the washing machine since heating the water practically does not affect the cleanliness of the clothes. It is best if the temperature is between 30 and 40 degrees Celsius, which saves a lot of energy that the washer uses to heat the water [20];
- ✓
- It is important to reduce the brightness of the TV screen, where it is possible to reduce the brightness of the image without affecting its quality. In addition, the bigger the TV screen, the more electricity it consumes, and the lower the picture brightness, the less the energy consumption;
- ✓
- Take care to cook with the lid on the pot, as this helps reduce energy consumption. In addition, the size of the utensils used should also be suitable for the size of the meal being cooked;
- ✓
- Making sure that the cooling degree of the food in the refrigerator is not more than 7 degrees Celsius and the cooling temperature in the freezer is not more than 18 degrees Celsius [21]. It is also recommended to place these devices in a cool place and avoid placing them next to the oven, dishwasher, or heating devices.
2.3. IRRHEM Architecture
2.3.1. Data Aggregate Model
2.3.2. Intelligent CAM Model
2.3.3. Energy Reasoning Engine Model
2.3.4. Intelligent home Ontology Model
2.3.5. Energy Home Database Model
2.3.6. IRRHEM Interface Model:
2.3.7. Home Environment Model
2.4. IRRHEM Concepts Presentation
2.4.1. “Call” Concept
2.4.2. “Sensor” Concept
2.4.3. Other Concepts
2.5. Attributes for IRRHEM Concepts
2.6. IRRHEM Relations
2.7. IRRHEM Instances
2.8. Intelligent Reasoning of IRRHEM
- The knowledge base is domain-specific and, unlike databases, is not limited to factual knowledge, or data [30]. It brings together all the types of knowledge relevant to the domain considered, namely, the description of objects and their relationships (for example, in the form of ontology), rules to be applied to make a diagnosis or solve a problem, and meta-knowledge making it possible to choose which rules apply.
- The system remains at all times, in its working memory, a base of known facts (or instances of ontology). Thanks to it, the inference engine can choose the elements of its knowledge base, for example, the rules to be used effeciently and according to the facts available, and adapted to the problem posed [31]. The fact base grows as the inference engine infers new facts by applying knowledge to the already known facts.
- The inference engine is the program that builds reasoning by drawing its materials from the knowledge base and the fact base. By examining the fact base, it detects interesting knowledge that can be applied to certain facts, connects them, and builds a resolution plan. It deduces new facts from those provided at the start or during the interaction by the user. Independent of the domain, the inference engine brings together the reasoning mechanisms that will exploit the knowledge base.
- To these three essential components are added the interface modules, which are also independent of the field of knowledge. Thanks to them, the expert can easily access the knowledge base, modify it by correcting unnecessary or erroneous information, or by adding precision. The user can follow the reasoning of the system in a language that is natural to him, ask questions, and ask for explanations, without having to acquire in-depth knowledge of expert systems or computing [32].
- Rule 1 (R1) is concerned with adjusting the temperature in a specific place at home according to the wishes and the desires of residents. The use of this rule allows the cooling to stop when the temperature becomes less than 28 degrees Celsius.
- Rule 2 (R2) is concerned with adjusting the temperature in a specific place at home according to the residents’ desire. The use of this rule allows for the heating system to be stopped when the temperature becomes greater than 29 degrees Celsius.
- Rule 3 (R3) is concerned with adjusting the lighting of a specific place inside the home to benefit from the external lighting, and thus turning off the lamps lead to the gain of a large amount of energy. However, by measuring the internal lighting, estimated at (10), and the external lighting, rated at (50), where we notice strong lighting outside, can be used by opening the windows and curtains.
- For rule 4 (R4), in many cases, the light bulbs are left on despite the absence of people from the home. This rule turns off all the light bulbs, except for the refrigerator, because it contains food items, and a home security camera.
- Rule 5 (R5) is concerned with correcting some negative traits of individuals, such as forgetfulness or neglect. For example, in many cases, electrical appliances are left to operate despite the absence of individuals from the home. In this instance, when people are absent from the home, this rule turns off all the electrical appliances, except for the refrigerator, because it contains food items, and a home protection camera.
- Rule 6 (R6) allows the temperature of a particular place in the house to be adapted according to the wishes of the inhabitant.
- Rule 7 (R7) is related to the process of grouping similar activities of the individuals. In this example, the activity of the individual that takes the least time (50 min) is chosen.
2.9. Ontological Data Editing
- Allow the reuse of knowledge in a field;
- Make explicit the hypotheses of a domain;
- Separate domain knowledge from operational knowledge;
- Analyze the knowledge of a domain;
- Facilitate the interoperability between two systems;
- Ensure the reliability of knowledge;
- Facilitate the communication between users.
3. Case Study and Simulation
3.1. Presentation of the IRRHEM Environment
3.2. IRRHEM Scenarios
3.2.1. First Scenario (Without IRRHEM Intervention)
3.2.2. Second Scenario (With IRRHEM Intervention)
- In the periods from 00 h: 00 min: 00 s to 01 h: 00 min: 00 s and from 01 h: 00 min: 00 s to 02 h: 00 min: 00 s, there is no activity for all family members, and therefore it is impossibile to apply the rules of intelligent reasoning (because the execution of the solution rules is linked mainly to the activity of individuals and the mistakes they commit).
- In the periods from 05 h: 00 min: 00 s to 06 h: 00 min: 00 s and from 06 h: 00 min: 00 s to 07 h: 00 min: 00 s, energy savings of 1225 watts and 1341.67 watts, respectively, were observed through the intervention of rule “R1”, which relates to switching off refrigeration equipment; rule “R4”, which relates to switching off electrical equipment (except for the appliances that are necessary to operate constantly, such as refrigerators and security equipment); rule “R5”, which relates to correcting the mistakes committed and forgetfulness that characterize the family members of the home in many cases; rule “R6”, which relates to the process of air-conditioning or heating a room in the home according to personal choice; and rule “R7”, which relates to the process grouping the similar activities of the family members.
- From 07 h: 00 min: 00 s to 08 h: 00 min: 00 s, there is an energy-saving amount of 1395 watts, through the intervention of rule “R1”, the turning off of cooling equipment; rule “R3”, the adjusting of indoor lighting according to the availability of light outside the home; rule “R4”, the turning off of electrical equipment when a room is absent of family members; rule “R5”, related to correcting errors and forgetfulness that characterizes the members of the home; rule “R6”, hich relates to adjusting the air conditioning according to individual preference; and rule “R7”, which relates to grouping the similar activities of the members of the home.
- In the periods from 09 h: 00 min: 00 s to 10 h: 00 min: 00 s and from 11 h: 00 min: 00 s to 12 h: 00 min: 00 s, energy savings of 16.6 watts and 108.33 watts, respectively, were observed through the intervention of rule “R3”, related to adjusting the lighting of a place in the home by taking advantage of external light; rule “R4”, related to turning off electrical equipment (except for some equipment); rule “R5”, related to correcting some negative characteristics of the family members, such as forgetfulness; and rule “R7”, regarding the grouping of similar activities of individuals.
- In the periods from 12 h: 00 min: 00 s to 13 h: 00 min: 00 s, 15 h: 00 min: 00 s to 16 h: 00 min: 00 s, 16 h: 00 min: 00 s to 17 h: 00 min: 00 s, 17 h: 00 min: 00 s to 18 h: 00 min: 00 s, and 18 h: 00 min: 00 s to 19 h: 00 min: 00 s, energy-saving figures of 8.33 watts, 54.17 watts, 66.17 watts, 8.33 watts, and 8.33 watts, respectively, are observed through the intervention of rule “R3”, which relates to the optimum use of sunlight for room lighting; rule “R4”, which concerns the switching off of electrical equipment in the case of the absence of family members in the room; and rule “R5”, related to correcting some errors committed by the family members, such as operating some devices without using them, or forgetting about a device that is in use state.
4. Analysis and Discussion
- Energy savings of 81.39% and 56.73% are obtained during the periods of 05 h: 00 min: 00 s to 06 h: 00 min: 00 s and from 06 h: 00 min: 00 s to 07 h: 00 min: 00 s, respectively, based on:- –
- Turning off the “air conditioner 6000 BTU” in the parent’s room;
- –
- Turning off the “air conditioner 6000 BTU” in the boy’s room;
- –
- Turning off the “air conditioner 6000 BTU” in the girl’s room;
- –
- Switching off all the electrical equipment in the event of the absence of occupants;
- –
- Contributing to the correction of negative characteristics of the family members, such as making mistakes in the use of electrical equipment, as well as forgetting to turn off equipment that is in a working state and not in use;
- –
- Adapting the rooms of the home according to the family members’ wishes;
- –
- Grouping similar activities for adapting the rooms of the home according to the wishes of members (for example, “Fajr” prayer in congregation).
 
- Energy savings of 85.84% were obtained during the period of 07 h: 00 min: 00 s to 08 h: 00 min: 00 s, based on:- –
- Turning off the “air conditioner 6000 BTU” in the rooms of the parents, boy, and girl;
- –
- Turning off the electric light bulbs in the rooms of the home (except in special cases) and taking advantage of the sunlight coming from outside of the house;
- –
- When the family members are absent from a room, all electrical equipment is turned off (except in special cases, such as the refrigerator or security equipment);
- –
- Correcting some negative actions of individuals, such as leaving a device running without it being needed, or forgetting to turn off a working device. In addition, through this solution, a room in the home can be adapted according to the personal preferences of the individuals, and also the similar activities of family members can be grouped together to be conducted at the same time (for example, the activity of eating meals together).
 
- Energy savings of 1.34% and 29.47% were obtained during the periods of 09 h: 00 min: 00 s to 10 h: 00 min: 00 s and from 11 h: 00 min: 00 s to 12 h: 00 min: 00 s, respectively, based on:- –
- Exploiting the external lighting by opening windows and curtains and turning off some (or all) of the lights bulbs;
- –
- Turning off electrical equipment in the absence of family members. This solution also addresses the case of an individual forgetting or operating equipment without exploiting it. Finally, this solution aggregates the similar activities of family members, simultaneously.
 
- Energy savings of 0.73%, 1.93%, 5.45%, 3.49%, and 3.49% were obtained during the periods of 12 h: 00 min: 00 s to 13 h: 00 min: 00 s, 15 h: 00 min: 00 s to 16 h: 00 min: 00 s, 16 h: 00 min: 00 s to 17 h: 00 min: 00 s, 17 h: 00 min: 00 s to 18 h: 00 min: 00 s, and from 18 h: 00 min: 00 s to 19 h: 00 min: 00 s, respectively, based on:- –
- Turning off some or all of the light bulbs by taking advantage of the sunlight;
- –
- In case of the absence of all peoples from a room, the proposed solution take the turning off of electrical appliances (except for some appliances, such as refrigerators and security equipment);
- –
- Correcting some errors committed in the exploitation of electrical equipment, as well as cases of forgetfulness.
 
- Profile: this concept is used to provide an explicit representation of many elements of a smart home in a structured information model. In the IRRHEM solution, the profile concept is divided into several subcategories to describe each concept in a particular category as “ResidentProfile” for “Resident”. In addition, this concept is very important and used for several purposes, such as increasing the comfort of the residents and meeting the needs of the residents. Additionally, the category of the profile concerns the “Home” concept that is considered as the starting point for all other concepts, since this concept contains properties or information to describe the smart home, such as: “HomeID”, “HomeLocation”, and “HomeSurfaceSize”.
- Activity scheduling: this concept presents a passive approach to energy efficiency based on determining the optimal schedule for resident activities. It is characterized by several advantages, among which is the optimization of energy consumption.
5. Conclusions
- ✓
- Group the residents’ activities to one time period, which allows for the saving of a large amount of electrical energy through the unified use of electrical appliances;
- ✓
- Switch off the heating systems (or switch on), according to the outside temperature and the preference of the residents;
- ✓
- Switch off the cooling systems (or switch on), according to the outside temperature without neglecting the home residents’ comfort;
- ✓
- Open and close the windows, curtains, and doors to take advantage of the outdoor climate (sunlight, heat, and air);
- ✓
- Turn off the lights in a certain area of the house (or all lights) when the residents of the house are away from that area (or the whole house);
- ✓
- Turn off all the appliances in the house, except certain appliances, such as the refrigerator and protective devices, if all the residents are absent from the house.
- χ
- With the development of technology, especially for household appliances, it is important to update the information of the knowledge base;
- χ
- Take into account untreated cases, such as the operation of the cooling and heating system, before entering the house;
- χ
- Integrating renewable energies sources (such as, solar and wind) at home.
Author Contributions
Funding
Institutional Review Board Statement
Informed Consent Statement
Data Availability Statement
Acknowledgments
Conflicts of Interest
References
- Rahimi, M.; Songhorabadi, M.; Kashani, M.H. Fog-based smart homes: A systematic review. J. Netw. Comput. Appl. 2020, 153, 102531. [Google Scholar] [CrossRef]
- Ryan, J.L. Home Automation. Electron. Commun. Eng. J. 1989, 1, 185–192. [Google Scholar] [CrossRef]
- Thansekhar, M.R.; Balaji, N.; Pandikumar, S.; Vetrivel, R.S. Internet of Things Based Architecture of Web and Smart Home Interface Using GSM. Int. J. Innov. Res. Sci. Eng. Technol. 2014, 3, 1721–1727. [Google Scholar]
- Ijaz, M.; Li, G.; Lin, L.; Cheikhrouhou, O.; Hamam, H.; Noor, A. Integration and Applications of Fog Computing and Cloud Computing Based on the Internet of Things for Provision of Healthcare Services at Home. Electronics 2021, 10, 1077. [Google Scholar] [CrossRef]
- Rafique, M.K.; Khan, S.U.; Zaman, M.S.U.; Mehmood, K.K.; Haider, Z.M.; Bukhari, S.B.A.; Kim, C.-H. An Intelligent Hybrid Energy Management System for a Smart House Considering Bidirectional Power Flow and Various EV Charging Techniques. Appl. Sci. 2019, 9, 1658. [Google Scholar] [CrossRef] [Green Version]
- Saba, D.; Sahli, Y.; Abanda, F.H.; Maouedj, R.; Tidjar, B. Development of new ontological solution for an energy intelligent management in Adrar city. Sustain. Comput. Inform. Syst. 2019, 21, 189–203. [Google Scholar] [CrossRef]
- Raval, M.; Bhardwaj, S.; Aravelli, A.; Dofe, J.; Gohel, H. Smart energy optmization for massive IoT using artificial intelligence. Internet Things 2021, 13, 100354. [Google Scholar] [CrossRef]
- Saba, D.; Laallam, F.Z.; Hadidi, A.E.; Berbaoui, B. Contribution to the Management of Energy in the Systems Multi Renewable Sources with Energy by the Application of the Multi Agents Systems “MAS”. Energy Procedia 2015, 74, 616–623. [Google Scholar] [CrossRef] [Green Version]
- Saba, D.; Laallam, F.Z.; Degha, H.E.; Berbaoui, B.; Maouedj, R. Design and Development of an Intelligent Ontology-Based Solution for Energy Management in the Home. In Machine Learning Paradigms: Theory and Application; Springer: Berlin/Heidelberg, Germany, 2019; pp. 135–167. [Google Scholar]
- Lashkari, Chen and Musilek, Energy Management for Smart Homes—State of the Art. Appl. Sci. 2019, 9, 3459. [CrossRef] [Green Version]
- Saba, D.; Laallam, F.Z.; Berbaoui, B.; Fonbeyin, H.A. An Energy Management Approach in Hybrid Energy System Based on Agent’s Coordination. In AISI 2016: Proceedings of the International Conference on Advanced Intelligent Systems and Informatics 2016; Spinger: Cham, Switzerland, 2016. [Google Scholar]
- Saba, D.; Sahli, Y.; Maouedj, R.; Hadidi, A. Energy Management Based on Internet of Things. In Recent Advances in Technology Acceptance Models and Theories: Studies in Systems, Decision and Control; Al-Emran, M., Shaalan, K., Eds.; Springer Nature: Cham, Switzerland, 2021; pp. 349–372. [Google Scholar]
- Saba, D.; Berbaoui, B.; Degha, H.E.; Laallam, F.Z. A Generic Optimization Solution for Hybrid Energy Systems Based on Agent Coordination. In Proceedings of the International Conference on Advanced Intelligent Systems and Informatics 2017 AISI 2017; Advances in Intelligent Systems and Computing; Springer: Cham, Switzerland, 2018. [Google Scholar]
- Energy Saving Trust. Save Energy at Home. 2017. Available online: https://www.energysavingtrust.org.uk/sites/default/files/reports/EST_11120_Save%20Energy%20in%20your%20Home_15.6.pdf (accessed on 12 October 2021).
- Saba, D.; Sahli, Y.; Hadidi, A. An ontology based energy management for smart home. Sustain. Comput. Inform. Syst. 2021, 31, 100591. [Google Scholar] [CrossRef]
- Chantasiriwan, S. Comparative thermo-economic analysis of regenerative Rankine cycles with two feed water heaters. Case Stud. Therm. Eng. 2021, 28, 101476. [Google Scholar] [CrossRef]
- Chen, H.-Y.; Whang, A.J.-W.; Chen, Y.-Y.; Chou, C.-H. The hybrid lighting system with natural light and LED for tunnel lighting. Optik 2020, 203, 163958. [Google Scholar] [CrossRef]
- García-Fuentes, M.Á.; Serna, V.; Hernández, G.; Meiss, A. An Evaluation Framework to Support Optimisation of Scenarios for Energy Efficient Retrofitting of Buildings at the District Level. Appl. Sci. 2019, 9, 2448. [Google Scholar] [CrossRef] [Green Version]
- Saba, D.; Maouedj, R.; Berbaoui, B. Contribution to the development of an energy management solution in a green smart home (EMSGSH). In Proceedings of the 7th International Conference on Software Engineering and New Technologies, Hammamet, Tunisia, 26–28 December 2018. [Google Scholar]
- Stamminger, R.; Bues, A.; Alfieri, F.; Cordella, M. Durability of washing machines under real life conditions: Definition and application of a testing procedure. J. Clean. Prod. 2020, 261, 121222. [Google Scholar] [CrossRef]
- Harrington, L.; Aye, L.; Fuller, B. Impact of room temperature on energy consumption of household refrigerators: Lessons from analysis of field and laboratory data. Appl. Energy 2018, 211, 346–357. [Google Scholar] [CrossRef]
- Degha, H.E.; Laallam, F.Z.; Said, B.; Saba, D. Onto-SB: Human Profile Ontology for Energy Efficiency in Smart Building. In Proceedings of the 2018 3rd International Conference on Pattern Analysis and Intelligent Systems (PAIS), Tebessa, Algeria, 24–25 October 2018. [Google Scholar]
- Saba, D.; Degha, H.E.; Berbaoui, B.; Maouedj, R. Development of an Ontology Based Solution for Energy Saving Through a Smart Home in the City of Adrar in Algeria. In Proceedings of the International Conference on Advanced Machine Learning Technologies and Applications (AMLTA2018), Cairo, Egypt, 22–24 February 2018; Advances in Intelligent Systems and Computing. Springer: Cham, Switzerland, 2018; pp. 531–541. [Google Scholar]
- Kaur, P.; Nand, P.; Naseer, S.; Gardezi, A.A.; Alassery, F.; Hamam, H.; Cheikhrouhou, O.; Shafiq, M. Ontology-Based Semantic Search Framework for Disparate Datasets. Intell. Autom. Soft Comput. 2022, 32, 1717–1728. [Google Scholar] [CrossRef]
- Saba, D.; Laallam, F.Z.; Belmili, H.; Abanda, F.H.; Bouraiou, A. Development of an ontology-based generic optimisation tool for the design of Hybrid energy systems. Int. J. Comput. Appl. Technol. 2017, 55, 232–243. [Google Scholar] [CrossRef]
- Villamar Gómez, L.; Miura, J. Ontology-based knowledge management with verbal interaction for command interpretation and execution by home service robots. Robot. Auton. Syst. 2021, 140, 103763. [Google Scholar] [CrossRef]
- Jung, S.; Lee, S.; Yu, J. Ontological Approach for Automatic Inference of Concrete Crack Cause. Appl. Sci. 2020, 11, 252. [Google Scholar] [CrossRef]
- Huitzil, I.; Molina-Solana, M.; Gómez-Romero, J.; Bobillo, F. Minimalistic fuzzy ontology reasoning: An application to Building Information Modeling. Appl. Soft Comput. 2021, 103, 107158. [Google Scholar] [CrossRef]
- Ren, G.; Li, H.; Liu, S.; Goonetillake, J.; Khudhair, A.; Arthur, S. Aligning BIM and ontology for information retrieve and reasoning in value for money assessment. Autom. Constr. 2021, 124, 103565. [Google Scholar] [CrossRef]
- Hai, N.; Gong, D.; Liu, S. Ontology knowledge base combined with Bayesian networks for integrated corridor risk warning. Comput. Commun. 2021, 174, 190–204. [Google Scholar] [CrossRef]
- Berman, J.J. Drawing inferences from classifications and ontologies. In Logic and Critical Thinking in the Biomedical Sciences; Elsevier: Amsterdam, The Netherlands, 2020; pp. 187–208. [Google Scholar]
- Muhammad, L.J.; Garba, E.J.; Oye, N.D.; Wajiga, G.M.; Garko, A.B. Fuzzy rule-driven data mining framework for knowledge acquisition for expert system. Transl. Bioinform. Healthc. Med. 2021, 13, 201–214. [Google Scholar]
- Nandhinidevi, S.; Saraswathi, K.; Thangamani, M.; Ganthimathi, M. Design and development of bird ontology using protégé. Mater. Today Proc. 2021, in press. [Google Scholar] [CrossRef]
- Degha, H.E.; Laallam, F.Z.; Said, B. Intelligent context-awareness system for energy efficiency in smart building based on ontology. Sustain. Comput. Inform. Syst. 2019, 21, 212–233. [Google Scholar] [CrossRef]
- Chen, C.; Chen, K.; Hsu, C.-Y.; Li, Y.-C. Developing guideline-based decision support systems using protégé and jess. Comput. Methods Programs Biomed. 2011, 102, 288–294. [Google Scholar] [CrossRef]
- Dadkhah, M.; Araban, S.; Paydar, S. A systematic literature review on semantic web enabled software testing. J. Syst. Softw. 2020, 162, 110485. [Google Scholar] [CrossRef]
- D’Alger, W. présentation de la Wilaya d’Alger. Available online: http://www.wilaya-alger.dz/fr/presentation-de-la-wilaya/ (accessed on 15 May 2021).
- Bouraiou, A.; Necaibia, A.; Boutasseta, N.; Mekhilef, S.; Dabou, R.; Ziane, A.; Sahouane, N.; Attoui, I.; Mostefaoui, M.; Touaba, O. Status of renewable energy potential and utilization in Algeria. J. Clean. Prod. 2020, 246, 119011. [Google Scholar] [CrossRef]
- Available online: https://fr.climate-data.org/afrique/algerie/alger/alger-centre-59540/ (accessed on 26 April 2021).
- Available online: https://www.historique-meteo.net/afrique/algerie/alger/2020/05/ (accessed on 15 May 2021).










| Concept | Description | 
|---|---|
| Home | Represents the place of residence | 
| Resident | Represents the home resident | 
| TaskResident | Represents the resident task | 
| EquipmentHome | Represents the electrical equipment | 
| ActionEquipment | Represents an action performed by the equipment | 
| BehaviorResident | Represents the resident behavior | 
| WeatherHomeEnvironment | Represents the climate that characterizes a home environment | 
| Attribute | Description | Concept | 
|---|---|---|
| ResidentName | Resident name | Resident | 
| ResidentProfile | Resident profile | Resident | 
| EquipmentAction | Actions of equipment | EquipmentHome | 
| EquipmentPlace | Place of equipment | EquipmentHome | 
| Relation | Description | Related Concepts | 
|---|---|---|
| ResidenttHasTask | Everyone at home performs activities | Resident, TaskResident | 
| ResidentHasProfil | Home resident possesses a profile | Resident, ProfileResident | 
| EquipmentHasAction | Equipment can perform actions | EquipmentHome, ActionEquipment | 
| EquipmentHasPlace | Equipment is located in place the of the home | EquipmentHome, PlaceEquipment | 
| Individual | Concept | 
|---|---|
| TV | EquipmentHome | 
| Refrigerator | EquipmentHome | 
| Living room | Place | 
| Breakfast | TaskResident | 
| Family Member | Age | Function | Preference | Event/Activity | 
|---|---|---|---|---|
| Father | 45 | Employee | 
 | 
 | 
| Mother | 40 | Housewife | 
 | 
 | 
| Boy | 16 | High school student | 
 | 
 | 
| Girl | 13 | A student in middle school | 
 | 
 | 
| Place | Electrical Equipment | Number (N) | Power (Pap) | 
|---|---|---|---|
| Bathroom | Electric water boiler | 1 | 1800 | 
| Washing machine | 1 | 240 | |
| Economic lamp | 2 | 25 | |
| Hall | Economic lamp | 3 | 25 | 
| Living room | Air conditioner (8000 BTU) | 1 | 900 | 
| Economic lamp | 3 | 25 | |
| Home internet router | 1 | 7 | |
| Kitchen | Refrigerator combi (250 L) | 1 | 175 | 
| Economic lamp | 2 | 25 | |
| Microwave | 1 | 1125 | |
| Garage | Camera | 1 | 20 | 
| Electric car | 1 | 3000 | |
| Economic lamp | 4 | 25 | |
| Room | Air conditioner (6000 BTU) | 1 | 700 | 
| Iron | 1 | 800 | |
| Economic lamp | 2 | 25 | 
| Time (h, m, s) | Family Member | Place | Event/Activity | Action | Equipment in Operation | Number (N) | Operating Time (Minutes) | Power (W) | Energy Consumed by Event (W) | Energy Consumed per Hour (W) | 
|---|---|---|---|---|---|---|---|---|---|---|
| 00 h:00 m:00 s–00 h:59 m:59 s | Father | Bedroom | Sleeping | Nothing | Air conditioner (6000 BTU) | 1 | 60 | 700 | 700 | 2205 | 
| Mother | Bedroom | Sleeping | Nothing | |||||||
| Boy | Room 2 | Sleeping | Nothing | Air conditioner (6000 BTU) | 1 | 60 | 700 | 700 | ||
| Girl | Room 3 | Sleeping | Nothing | Air conditioner (6000 BTU) | 1 | 60 | 700 | 700 | ||
| / | / | / | / | Refrigerator combi (250 L) | 1 | 60 | 170 | 170 | ||
| / | / | / | / | Camera | 1 | 60 | 20 | 20 | ||
| / | / | / | / | Intercom | 1 | 60 | 40 | 40 | ||
| / | / | / | / | Light (outside) | 2 | 60 | 25 | 50 | 
| Time (h, min, s) | Family Member | Place | Event–Activity | Action | Equipment in Operation | Number (N) | Operating Time (Minutes) | Power (W) | Energy Consumed by Event (W) | Energy Consumed per Hour (W) | 
|---|---|---|---|---|---|---|---|---|---|---|
| 11 h:00 m:00 s–11 h:59 m:59 s | Father | Out of the house | / | / | / | 0 | 0 | 0 | 0 | 367.50 | 
| Mother | Kitchen | He is out of the house (at work) | Lunch | Light_Kitchen | 2 | 45 | 25 | 37.50 | ||
| Dining room | Going to the kitchen | Lunch | Light_DiningRoom | 2 | 15 | 25 | 12.50 | |||
| Boy | Dining room | Returning from school and going to the dining room | Lunch | Light_DiningRoom | 2 | 10 | 15 | 8.33 | ||
| Room 2 | Going to Room 2 | Preparation of homework | Light_Room2 | 2 | 15 | 25 | 12.50 | |||
| Laptop | 1 | 35 | 50 | 29.17 | ||||||
| Girl | Dining room | Returning from school and going to the dining room | Lunch | Light_DiningRoom | 2 | 15 | 25 | 12.50 | ||
| Room 3 | Going to Room 3 | Preparation of homework | Light_Room3 | 2 | 30 | 25 | 25.00 | |||
| / | / | / | / | Refrigerator combi (250 L) | 1 | 60 | 170 | 170 | ||
| / | / | / | / | Camera | 1 | 60 | 20 | 20 | ||
| / | / | / | / | Intercom | 1 | 60 | 40 | 40 | ||
| / | / | / | / | Light (outside) | 0 | 60 | 25 | 0 | 
| Time (h, min, s) | Energy Consumption without IRRHEM Intervention (W) | Energy Consumption with IRRHEM Intervention (W) | Energy Saved (W) | Rules Used by IRRHEM | 
|---|---|---|---|---|
| 00 h: 00 min: 00 s–01 h: 00 min: 00 s | 2380.00 | 2380.00 | 0.00 | / | 
| 01 h: 00 min: 00 s–02 h: 00 min: 00 s | 2205.00 | 2205.00 | 0.00 | / | 
| … | … | … | … | … | 
| 05 h: 00 min: 00 s–06 h: 00 min: 00 s | 1505.00 | 280.00 | 1225.00 | R1, R4–R7 | 
| 06 h: 00 min: 00 s–07 h: 00 min: 00 s | 2365.00 | 1023.33 | 1341.67 | R1, R4–R7 | 
| 07 h: 00 min: 00 s–08 h: 00 min: 00 s | 1625.00 | 230.00 | 1395.00 | R1, R3–R7 | 
| 08 h: 00 min: 00 s–09 h: 00 min: 00 s | 396. 67 | 396.67 | 0.00 | / | 
| 09 h: 00 min: 00 s–10 h: 00 min: 00 s | 1231.67 | 1215.00 | 16.67 | R3–R5, R7 | 
| 10 h: 00 min: 00 s–11 h: 00 min: 00 s | 535.00 | 535.00 | 0.00 | / | 
| 11 h: 00 min: 00 s–12 h: 00 min: 00 s | 367.50 | 259.17 | 108.33 | R3–R5, R7 | 
| 12 h: 00 min: 00 s–13 h: 00 min: 00 s | 1138.33 | 1130.00 | 8.33 | R3–R5 | 
| 13 h: 00 min: 00 s–14 h: 00 min: 00 s | 930.00 | 930.00 | 0.00 | / | 
| 14 h: 00 min: 00 s–15 h: 00 min: 00 s | 230.00 | 230.00 | 0.00 | / | 
| 15 h: 00 min: 00 s–16 h: 00 min: 00 s | 2796.67 | 2742.50 | 54.17 | R3–R5 | 
| 16 h: 00 min: 00 s–17 h: 00 min: 00 s | 1221.67 | 1155.00 | 66.67 | R3–R5 | 
| 17 h: 00 min: 00 s–18 h: 00 min: 00 s | 238.33 | 230.00 | 8.33 | R3–R5 | 
| 18 h: 00 min: 00 s–19 h: 00 min: 00 s | 238.33 | 230.00 | 8.33 | R3–R5 | 
| … | … | … | … | … | 
| 22 h: 00 min: 00 s–23 h: 00 min: 00 s | 84,980.00 | 84,980.00 | 0.00 | / | 
| 23 h: 00 min: 00 s–00 h: 00 min: 00 s | 2380.00 | 2380.00 | 0.00 | / | 
| Publisher’s Note: MDPI stays neutral with regard to jurisdictional claims in published maps and institutional affiliations. | 
© 2022 by the authors. Licensee MDPI, Basel, Switzerland. This article is an open access article distributed under the terms and conditions of the Creative Commons Attribution (CC BY) license (https://creativecommons.org/licenses/by/4.0/).
Share and Cite
Saba, D.; Cheikhrouhou, O.; Alhakami, W.; Sahli, Y.; Hadidi, A.; Hamam, H. Intelligent Reasoning Rules for Home Energy Management (IRRHEM): Algeria Case Study. Appl. Sci. 2022, 12, 1861. https://doi.org/10.3390/app12041861
Saba D, Cheikhrouhou O, Alhakami W, Sahli Y, Hadidi A, Hamam H. Intelligent Reasoning Rules for Home Energy Management (IRRHEM): Algeria Case Study. Applied Sciences. 2022; 12(4):1861. https://doi.org/10.3390/app12041861
Chicago/Turabian StyleSaba, Djamel, Omar Cheikhrouhou, Wajdi Alhakami, Youcef Sahli, Abdelkader Hadidi, and Habib Hamam. 2022. "Intelligent Reasoning Rules for Home Energy Management (IRRHEM): Algeria Case Study" Applied Sciences 12, no. 4: 1861. https://doi.org/10.3390/app12041861
APA StyleSaba, D., Cheikhrouhou, O., Alhakami, W., Sahli, Y., Hadidi, A., & Hamam, H. (2022). Intelligent Reasoning Rules for Home Energy Management (IRRHEM): Algeria Case Study. Applied Sciences, 12(4), 1861. https://doi.org/10.3390/app12041861
 
         
                                                



 
       