Wind Speed Forecasting with a Clustering-Based Deep Learning Model
Abstract
1. Introduction
2. Literature Review
3. Related Methods
3.1. Dirichlet Process
3.2. Dynamic Time Warping
3.3. Long Short-Term Memory (LSTM)
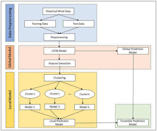
4. Proposed Model
5. Experiment Design and Results
5.1. Data Sets Description
5.2. Performance Metrics
5.3. Numerical Results and Analysis
6. Conclusions and Future Work
Funding
Conflicts of Interest
References
- Global Wind Energy Council. GWEC|Global Wind Report 2021; Global Wind Energy Council: Brussels, Belgium, 2021. [Google Scholar]
- Chen, G.; Tang, B.; Zeng, X.; Zhou, P.; Kang, P.; Long, H. Short-term wind speed forecasting based on long short-term memory and improved BP neural network. Int. J. Electr. Power Energy Syst. 2022, 134, 107365. [Google Scholar] [CrossRef]
- Albalawi, H.; El-Shimy, M.E.; AbdelMeguid, H.; Kassem, A.M.; Zaid, S.A. Analysis of a Hybrid Wind/Photovoltaic Energy System Controlled by Brain Emotional Learning-Based Intelligent Controller. Sustainability 2022, 14, 4775. [Google Scholar] [CrossRef]
- Zeng, P.; Sun, X.; Farnham, D.J. Skillful statistical models to predict seasonal wind speed and solar radiation in a Yangtze River estuary case study. Sci. Rep. 2020, 10, 8597. [Google Scholar] [CrossRef] [PubMed]
- Shang, Z.; He, Z.; Chen, Y.; Chen, Y.; Xu, M. Short-term wind speed forecasting system based on multivariate time series and multi-objective optimization. Energy 2022, 238, 122024. [Google Scholar] [CrossRef]
- Carvalho, D.; Rocha, A.; Gómez-Gesteira, M.; Santos, C. A sensitivity study of the WRF model in wind simulation for an area of high wind energy. Environ. Model. Softw. 2012, 33, 23–34. [Google Scholar] [CrossRef]
- Fang, S.; Chiang, H.D. Improving supervised wind power forecasting models using extended numerical weather variables and unlabelled data. IET Renew. Power Gener. 2016, 10, 1616–1624. [Google Scholar] [CrossRef]
- Sun, F.; Jin, T. A hybrid approach to multi-step, short-term wind speed forecasting using correlated features. Renewable Energy 2022, 186, 742–754. [Google Scholar] [CrossRef]
- Demolli, H.; Dokuz, A.S.; Ecemis, A.; Gokcek, M. Wind power forecasting based on daily wind speed data using machine learning algorithms. Energy Convers. Manag. 2019, 198, 111823. [Google Scholar] [CrossRef]
- Hoolohan, V.; Tomlin, A.S.; Cockerill, T. Improved near surface wind speed predictions using Gaussian process regression combined with numerical weather predictions and observed meteorological data. Renew. Energy 2018, 126, 1043–1054. [Google Scholar] [CrossRef]
- Brown, B.G.; Katz, R.W.; Murphy, A.H. Time series models to simulate and forecast wind speed and wind power. J. Appl. Meteorol. Climatol. 1984, 23, 1184–1195. [Google Scholar] [CrossRef]
- Torres, J.; García, A.; De Blas, M.; De Francisco, A. Forecast of hourly average wind speed with ARMA models in Navarre (Spain). Sol. Energy 2005, 79, 65–77. [Google Scholar] [CrossRef]
- Rajagopalan, S.; Santoso, S. Wind power forecasting and error analysis using the autoregressive moving average modeling. In Proceedings of the 2009 IEEE Power Energy Society General Meeting, Calgary, AB, Canada, 26–30 July 2009; pp. 1–6. [Google Scholar]
- Sfetsos, A. A novel approach for the forecasting of mean hourly wind speed time series. Renew. Energy 2002, 27, 163–174. [Google Scholar] [CrossRef]
- Kavasseri, R.G.; Seetharaman, K. Day-ahead wind speed forecasting using f-ARIMA models. Renew. Energy 2009, 34, 1388–1393. [Google Scholar] [CrossRef]
- Eldali, F.A.; Hansen, T.M.; Suryanarayanan, S.; Chong, E.K.P. Employing ARIMA models to improve wind power forecasts: A case study in ERCOT. In Proceedings of the 2016 North American Power Symposium (NAPS), Denver, CO, USA, 18–20 September 2016; pp. 1–6. [Google Scholar]
- Dokuz, A.; Demolli, H.; Gokcek, M.; Ecemis, A. Year-ahead wind speed forecasting using a clustering-statistical hybrid method. In Proceedings of the CIEA’2018 International Conference on Innovative Engineering Applications, Sivas, Turkey, 20–22 September 2018; pp. 971–975. [Google Scholar]
- Liu, X.; Lin, Z.; Feng, Z. Short-term offshore wind speed forecast by seasonal ARIMA—A comparison against GRU and LSTM. Energy 2021, 227, 120492. [Google Scholar] [CrossRef]
- Cadenas, E.; Rivera, W.; Campos-Amezcua, R.; Heard, C. Wind Speed Prediction Using a Univariate ARIMA Model and a Multivariate NARX Model. Energies 2016, 9, 109. [Google Scholar] [CrossRef]
- Cadenas, E.; Rivera, W. Short term wind speed forecasting in La Venta, Oaxaca, México, using artificial neural networks. Renew. Energy 2009, 34, 274–278. [Google Scholar] [CrossRef]
- Dumitru, C.D.; Gligor, A. Daily Average Wind Energy Forecasting Using Artificial Neural Networks. Procedia Eng. 2017, 181, 829–836. [Google Scholar] [CrossRef]
- Higashiyama, K.; Fujimoto, Y.; Hayashi, Y. Feature extraction of numerical weather prediction results toward reliable wind power prediction. In Proceedings of the 2017 IEEE PES Innovative Smart Grid Technologies Conference Europe (ISGT-Europe), Turin, Italy, 26–29 September 2017; pp. 1–6. [Google Scholar]
- Yu, R.; Liu, Z.; Li, X.; Lu, W.; Ma, D.; Yu, M.; Wang, J.; Li, B. Scene learning: Deep convolutional networks for wind power prediction by embedding turbines into grid space. Appl. Energy 2019, 238, 249–257. [Google Scholar] [CrossRef]
- Shabbir, N.; Kütt, L.; Jawad, M.; Husev, O.; Rehman, A.U.; Gardezi, A.A.; Shafiq, M.; Choi, J.G. Short-Term Wind Energy Forecasting Using Deep Learning-Based Predictive Analytics. Comput. Mater. Contin. 2022, 72, 1017–1033. [Google Scholar] [CrossRef]
- Li, C.; Lin, S.; Xu, F.; Liu, D.; Liu, J. Short-term wind power prediction based on data mining technology and improved support vector machine method: A case study in Northwest China. J. Clean. Prod. 2018, 205, 909–922. [Google Scholar] [CrossRef]
- Liu, H.; Mi, X.; Li, Y. Smart deep learning based wind speed prediction model using wavelet packet decomposition, convolutional neural network and convolutional long short term memory network. Energy Convers. Manag. 2018, 166, 120–131. [Google Scholar] [CrossRef]
- López, G.; Arboleya, P. Short-term wind speed forecasting over complex terrain using linear regression models and multivariable LSTM and NARX networks in the Andes Mountains, Ecuador. Renew. Energy 2022, 183, 351–368. [Google Scholar] [CrossRef]
- Xiong, B.; Lou, L.; Meng, X.; Wang, X.; Ma, H.; Wang, Z. Short-term wind power forecasting based on Attention Mechanism and Deep Learning. Electr. Power Syst. Res. 2022, 206, 107776. [Google Scholar] [CrossRef]
- Yu, C.; Li, Y.; Bao, Y.; Tang, H.; Zhai, G. A novel framework for wind speed prediction based on recurrent neural networks and support vector machine. Energy Convers. Manag. 2018, 178, 137–145. [Google Scholar] [CrossRef]
- Praveena, R.; Dhanalakshmi, K. Wind Power Forecasting in Short-Term using Fuzzy K-Means Clustering and Neural Network. In Proceedings of the 2018 International Conference on Intelligent Computing and Communication for Smart World (I2C2SW), Erode, India, 14–15 December 2018; pp. 336–339. [Google Scholar]
- Kim, S.; Tadesse, M.G.; Vannucci, M. Variable selection in clustering via Dirichlet process mixture models. Biometrika 2006, 93, 877–893. [Google Scholar] [CrossRef]
- Ferguson, T.S. A Bayesian analysis of some nonparametric problems. Ann. Stat. 1973, 1, 209–230. [Google Scholar] [CrossRef]
- Chen, J.; Gong, Z.; Liu, W. A Dirichlet process biterm-based mixture model for short text stream clustering. Appl. Intell. 2020, 50, 1609–1619. [Google Scholar] [CrossRef]
- Escobar, M.D.; West, M. Bayesian density estimation and inference using mixtures. J. Am. Stat. Assoc. 1995, 90, 577–588. [Google Scholar] [CrossRef]
- Li, Y.; Schofield, E.; Gönen, M. A tutorial on Dirichlet process mixture modeling. J. Math. Psychol. 2019, 91, 128–144. [Google Scholar] [CrossRef]
- Li, H. Time works well: Dynamic time warping based on time weighting for time series data mining. Inf. Sci. 2021, 547, 592–608. [Google Scholar] [CrossRef]
- Li, H.; Liu, J.; Yang, Z.; Liu, R.W.; Wu, K.; Wan, Y. Adaptively constrained dynamic time warping for time series classification and clustering. Inf. Sci. 2020, 534, 97–116. [Google Scholar] [CrossRef]
- Hochreiter, S.; Schmidhuber, J. Long short-term memory. Neural Comput. 1997, 9, 1735–1780. [Google Scholar] [CrossRef] [PubMed]







| Metrics | Definition |
|---|---|
| MAE | |
| MAPE | |
| RMSE | |
| : Observed value and : forecasted value. | |
| Amasra | Pinarbasi | Cesme | Gokceada | |||||||||
|---|---|---|---|---|---|---|---|---|---|---|---|---|
| Models-Metrics | MAE | MAPE | RMSE | MAE | MAPE | RMSE | MAE | MAPE | RMSE | MAE | MAPE | RMSE |
| Golabal LSTM | 0.186 | 8.686 | 0.269 | 0.231 | 6.959 | 0.358 | 0.172 | 4.420 | 0.260 | 0.197 | 4.590 | 0.311 |
| DP-Local LSTM | 0.185 | 8.607 | 0.273 | 0.225 | 6.499 | 0.354 | 0.166 | 4.120 | 0.260 | 0.199 | 4.957 | 0.326 |
| DTW-Local LSTM | 0.193 | 8.801 | 0.283 | 0.237 | 6.889 | 0.366 | 0.169 | 4.085 | 0.262 | 0.196 | 4.596 | 0.325 |
| DP-ensemble model | 0.175 | 8.266 | 0.258 | 0.217 | 6.417 | 0.343 | 0.161 | 4.090 | 0.250 | 0.186 | 4.539 | 0.304 |
| DTW-ensemble model | 0.179 | 8.347 | 0.262 | 0.222 | 6.564 | 0.347 | 0.164 | 4.114 | 0.253 | 0.187 | 4.418 | 0.305 |
Publisher’s Note: MDPI stays neutral with regard to jurisdictional claims in published maps and institutional affiliations. |
© 2022 by the author. Licensee MDPI, Basel, Switzerland. This article is an open access article distributed under the terms and conditions of the Creative Commons Attribution (CC BY) license (https://creativecommons.org/licenses/by/4.0/).
Share and Cite
Kosanoglu, F. Wind Speed Forecasting with a Clustering-Based Deep Learning Model. Appl. Sci. 2022, 12, 13031. https://doi.org/10.3390/app122413031
Kosanoglu F. Wind Speed Forecasting with a Clustering-Based Deep Learning Model. Applied Sciences. 2022; 12(24):13031. https://doi.org/10.3390/app122413031
Chicago/Turabian StyleKosanoglu, Fuat. 2022. "Wind Speed Forecasting with a Clustering-Based Deep Learning Model" Applied Sciences 12, no. 24: 13031. https://doi.org/10.3390/app122413031
APA StyleKosanoglu, F. (2022). Wind Speed Forecasting with a Clustering-Based Deep Learning Model. Applied Sciences, 12(24), 13031. https://doi.org/10.3390/app122413031

