Adoption of Conceptual Model for Smartphones among Older People
Abstract
1. Introduction
2. Literature Review
3. Research Methodology
3.1. Hypothesis Development
3.2. Relationship between External Variable and ATU
3.3. Relationship between PEOU and AT
3.4. Relationship between PEOU and PU
4. Methodology
4.1. Questionnaire
4.2. Participants
5. Results and Discussion
5.1. SmartPLS Results for Structural Model
5.2. Hypothesis Testing and Comparison
6. Conclusions
Author Contributions
Funding
Institutional Review Board Statement
Informed Consent Statement
Data Availability Statement
Acknowledgments
Conflicts of Interest
References
- Wang, K.H.; Chen, G.; Chen, H.-G. A Model of Technology Adoption by Older Adults. Soc. Behav. Personal. Int. J. 2017, 45, 563–572. [Google Scholar] [CrossRef]
- Bracken, C.C.; Yang, H.; Pettey, G. What I Love about Technology: Older Adults and Mobile Communication Technologies. Stud. Media Commun. 2015, 3, 127–133. [Google Scholar] [CrossRef]
- Holden, H.; Rada, R. Understanding the Influence of Perceived Usability and Technology Self-Efficacy on Teachers’ Technology Acceptance. J. Res. Technol. Educ. 2011, 43, 343–367. [Google Scholar] [CrossRef]
- Feroz, I.; Ahmad, N.; Iqbal, M.W. Usability Based Rating Scale for Mobile Health Applications. In Proceedings of the International Conference on Engineering and Emerging Technologies (ICEET), Lahore, Pakistan, 21–22 February 2019; IEEE: New York, NY, USA, 2019; pp. 1–7. [Google Scholar]
- Holzinger, A.; Searle, G.; Nischelwitzer, A. On Some Aspects of Improving Mobile Applications for the Elderly. In Universal Acess in Human Computer Interaction. Coping with Diversity; Stephanidis, C., Ed.; Lecture Notes in Computer Science; Springer: Berlin/Heidelberg, Germany, 2007; Volume 4554, pp. 923–932. [Google Scholar]
- Briede-Westermeyer, J.C.; Pacheco-Blanco, B.; Luzardo-Briceño, M.; Pérez-Villalobos, C. Mobile Phone Use by the Elderly: Relationship between Usability, Social Activity, and the Environment. Sustainability 2020, 12, 2690. [Google Scholar] [CrossRef]
- Abdulrazak, B.; Malik, Y.; Arab, F.; Reid, S. PhonAge: Adapted SmartPhone for Aging Population. In Inclusive Society: Health and Wellbeing in the Community, and Care at Home; Biswas, J., Kobayashi, H., Wong, L., Abdulrazak, B., Mokhtari, M., Hutchison, D., Kanade, T., Kittler, J., Kleinberg, J.M., Mattern, F., et al., Eds.; Lecture Notes in Computer Science; Springer: Berlin/Heidelberg, Germany, 2013; Volume 7910, pp. 27–35. [Google Scholar]
- Alsswey, A.; Al-Samarraie, H. Elderly Users’ Acceptance of MHealth User Interface (UI) Design-Based Culture: The Moderator Role of Age. J. Multimodal User Interfaces 2020, 14, 49–59. [Google Scholar] [CrossRef]
- Ahmed, I.; Qazi, T.F. Mobile Phone Adoption & Consumption Patterns of University Students in Pakistan. Int. J. Bus. Soc. Sci. 2011, 2, 1–10. [Google Scholar]
- Mallenius, S.; Rossi, M.; Tuunainen, V.K. Factors Affecting the Adoption and Use of Mobile Devices and Services by Elderly People–Results from a Pilot Study. In Proceedings of the 6th Annual Global Mobility Roundtable, Los Angeles, CA, USA, 1 June 2007; pp. 1–10. [Google Scholar]
- Gao, S.; Yang, Y.; Krogstie, J. The Adoption of Smartphones Among Older Adults in China. In Information and Knowledge Management in Complex Systems; Liu, K., Nakata, K., Li, W., Galarreta, D., Eds.; IFIP Advances in Information and Communication Technology; Springer International Publishing: Cham, Switzerland, 2015; Volume 449, pp. 112–122. [Google Scholar]
- Carlsson, C.; Hyvonen, K.; Repo, P.; Walden, P. Asynchronous Adoption Patterns of Mobile Services. In Proceedings of the 38th Annual Hawaii International Conference on System Sciences, Big Island, HI, USA, 6 January 2005; IEEE: New York, NY, USA, 2005; p. 189a. [Google Scholar]
- Hur, W.-M.; Kim, H.; Kim, W.-M. The Moderating Roles of Gender and Age in Tablet Computer Adoption. Cyberpsychol. Behav. Soc. Netw. 2014, 17, 33–39. [Google Scholar] [CrossRef]
- Czaja, S.J.; Sharit, J.; Charness, N.; Fisk, A.D.; Rogers, W. The Center for Research and Education on Aging and Technology Enhancement (CREATE): A Program to Enhance Technology for Older Adults. Gerontechnology 2001, 1, 50–59. [Google Scholar] [CrossRef]
- Iqbal, M.W.; Ch, N.A.; Shahzad, S.K.; Naqvi, M.R.; Khan, B.A.; Ali, Z. User context ontology for adaptive mobile-phone interfaces. IEEE Access 2021, 9, 96751–96762. [Google Scholar] [CrossRef]
- Busch, P.A.; Hausvik, G.I.; Ropstad, O.K.; Pettersen, D. Smartphone Usage among Older Adults. Comput. Hum. Behav. 2021, 121, 106783. [Google Scholar] [CrossRef]
- Chen, K.; Chan, A.H.S.; Tsang, S.N.H. Usage of Mobile Phones amongst Elderly People in Hong Kong. In Proceedings of the International MultiConference of Engineers and Computer Scientists, Hong Kong, China, 13–15 March 2013; Volume 2. [Google Scholar]
- Zhou, J.; Rau, P.-L.P.; Salvendy, G. Older Adults’ Use of Smart Phones: An Investigation of the Factors Influencing the Acceptance of New Functions. Behav. Inf. Technol. 2014, 33, 552–560. [Google Scholar] [CrossRef]
- Roupa, Z. The Use of Technology by the Elderly. Health Sci. J. 2010, 4, 10. [Google Scholar]
- Maxwell, J.A. Qualitative Research Design: An Interactive Approach, 3rd ed.; Sage Publications: Thousand Oaks, CA, USA, 2013. [Google Scholar]
- Bozan, K.; Parker, K.; Davey, B. A Closer Look at the Social Influence Construct in the UTAUT Model: An International Theory Based Approach to Investigate Health IT Adoption Patterns of the Elderly. In Proceedings of the 49th Hawaii International Conference on System Sciences (HICSS), Koloa, HI, USA, 5–8 January 2016; IEEE: New York, NY, USA, 2016; pp. 3105–3114. [Google Scholar]
- Davis, F.D. Perceived Usefulness, Perceived Ease of Use, and User Acceptance of Information Technology. MIS Q. 1989, 13, 319. [Google Scholar] [CrossRef]
- Jeffrey, D. Testing the Technology Acceptance Model 3 (TAM 3) with the Inclusion of Change Fatigue and Overload, in the Context of Faculty from Seventh-Day Adventist Universities: A Revised Model. Ph.D. Thesis, Andrews University, Berrien Springs, MI, USA, 2015. [Google Scholar]
- Gelderblom, H.; van Dyk, T.; van Biljon, J. Mobile Phone Adoption: Do Existing Models Adequately Capture the Actual Usage of Older Adults? In Proceedings of the Annual Research Conference of South African Institute of Computer Scientists and Information Technologists on–SAICSIT ’10, Bela Bela, South Africa, 11–13 October 2010; ACM Press: New York, NY, USA, 2010; pp. 67–74. [Google Scholar]
- López-Nicolás, C.; Molina-Castillo, F.J.; Bouwman, H. An Assessment of Advanced Mobile Services Acceptance: Contributions from TAM and Diffusion Theory Models. Inf. Manag. 2008, 45, 359–364. [Google Scholar] [CrossRef]
- Reisdorf, B.C.; Fernandez, L.; Hampton, K.N.; Shin, I.; Dutton, W.H. Mobile Phones Will Not Eliminate Digital and Social Divides: How Variation in Internet Activities Mediates the Relationship Between Type of Internet Access and Local Social Capital in Detroit. Soc. Sci. Comput. Rev. 2022, 40, 288–308. [Google Scholar] [CrossRef]
- Pai, F.-Y.; Huang, K.-I. Applying the Technology Acceptance Model to the Introduction of Healthcare Information Systems. Technol. Forecast. Soc. Chang. 2011, 78, 650–660. [Google Scholar] [CrossRef]
- Lee, Y.-K.; Chang, C.-T.; Lin, Y.; Cheng, Z.-H. The Dark Side of Smartphone Usage: Psychological Traits, Compulsive Behavior and Technostress. Comput. Hum. Behav. 2014, 31, 373–383. [Google Scholar] [CrossRef]
- Alsamydai, M.J. Adaptation of the Technology Acceptance Model (TAM) to the Use of Mobile Banking Services. Int. Rev. Manag. Bus. Res. 2014, 3, 13. [Google Scholar]
- Kurniawan, S. Older People and Mobile Phones: A Multi-Method Investigation. Int. J. Hum.-Comput. Stud. 2008, 66, 889–901. [Google Scholar] [CrossRef]
- Chen, S.-C.; Li, S.-H.; Li, C.-Y. Recent Related Research in Technology Acceptance Model: A Literature Review. Aust. J. Bus. Manag. Res. 2012, 01, 124–127. [Google Scholar] [CrossRef]
- Alharbi, S.; Drew, S. Using the Technology Acceptance Model in Understanding Academics’ Behavioural Intention to Use Learning Management Systems. Int. J. Adv. Comput. Sci. Appl. 2014, 5. [Google Scholar] [CrossRef]
- Melenhorst, A.-S.; Rogers, W.A.; Bouwhuis, D.G. Older Adults’ Motivated Choice for Technological Innovation: Evidence for Benefit-Driven Selectivity. Psychol. Aging 2006, 21, 190–195. [Google Scholar] [CrossRef] [PubMed]
- Olson, K.E.; O’Brien, M.A.; Rogers, W.A.; Charness, N. Diffusion of Technology: Frequency of Use for Younger and Older Adults. Ageing Int. 2011, 36, 123–145. [Google Scholar] [CrossRef] [PubMed]
- Chen, J.V.; Yen, D.C.; Chen, K. The Acceptance and Diffusion of the Innovative Smart Phone Use: A Case Study of a Delivery Service Company in Logistics. Inf. Manag. 2009, 46, 241–248. [Google Scholar] [CrossRef]
- Putzer, G.J.; Park, Y. Are Physicians Likely to Adopt Emerging Mobile Technologies, Attitudes and Innovation Factors Affecting Smartphone Use in the Southeastern United States. Perspect Health Inf. Manag. 2012, 9, 22737094. [Google Scholar]
- Cole, C. Looking for Information: A Survey of Research on Information Seeking, Needs, and Behavior (4th ed.). J. Assoc. Inf. Sci. Technol. 2017, 68, 2284–2286. [Google Scholar] [CrossRef]
- Galesic, M.; Bosnjak, M. Effects of Questionnaire Length on Participation and Indicators of Response Quality in a Web Survey. Public Opin. Q. 2009, 73, 349–360. [Google Scholar] [CrossRef]
- Bonett, D.G.; Wright, T.A. Cronbach’s Alpha Reliability: Interval Estimation, Hypothesis Testing, and Sample Size Planning: Cronbach’s alpha reliability. J. Organiz. Behav. 2015, 36, 3–15. [Google Scholar] [CrossRef]
- Trizano-Hermosilla, I.; Alvarado, J.M. Best Alternatives to Cronbach’s Alpha Reliability in Realistic Conditions: Congeneric and Asymmetrical Measurements. Front. Psychol. 2016, 7, 8. [Google Scholar] [CrossRef]
- Sobon, M. E-Health Information as a Support of Health Information Technology Systems–Patients Attitudes. Procedia Comput. Sci. 2022, 207, 1723–1732. [Google Scholar] [CrossRef]
- Riskinanto, A.; Kelana, B.; Hilmawan, D.R. The Moderation Effect of Age on Adopting E-Payment Technology. Procedia Comput. Sci. 2017, 124, 536–543. [Google Scholar] [CrossRef]



| Cross-Correlations | Item Loadings | AVE > 0.50 | CR > 0.07 | R2 | CA > 0.07 | ||||||||||
|---|---|---|---|---|---|---|---|---|---|---|---|---|---|---|---|
| CA | SI | PE | FOF | TA | PEU | PU | BI | COM | ATU | ||||||
| CA | 0.9137 | - | - | - | - | - | - | - | - | - | 0.891–0.927 | 0.963 | 0.981 | - | 0.964 |
| SI | - | 0.9247 | - | - | - | - | - | - | - | - | 0.915–0.934 | 0.950 | 0.983 | - | 0.973 |
| PE | - | - | 0.954 | - | - | - | - | - | - | - | 0.946–0.964 | 0.969 | 0.990 | - | 0.982 |
| FOF | - | - | - | 0.964 | - | - | - | - | - | - | 0.928–1 | 0.964 | 0.982 | - | 0.961 |
| TA | - | - | - | - | 0.934 | - | - | - | - | 0.868–1 | 0.934 | 0.966 | - | 0.926 | |
| PEU | - | - | - | - | - | 0.943 | - | - | - | 0.910–0.975 | 0.957 | 0.989 | - | 0.985 | |
| PU | - | - | - | - | - | - | 0.941 | - | - | - | 0.912–0.972 | 0.956 | 0.989 | - | 0.984 |
| BI | - | - | - | - | - | - | - | 0.983 | - | - | 0.965–1 | 0.982 | 0.991 | - | 0.981 |
| COM | - | - | - | - | - | - | - | - | 0.963 | - | 0.922–0.973 | 0.963 | 0.981 | - | 0.959 |
| ATU | - | - | - | - | - | - | - | - | - | 0.923 | 0.886–0.975 | 0.949 | 0.982 | 0.736 | 0.973 |
| ASU | - | - | - | - | - | - | - | - | - | - | - | - | - | 0.991 | - |
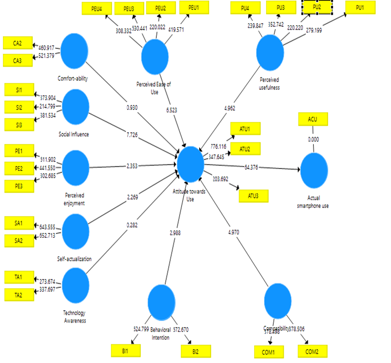
| Research Hypothesis | Standardized Path Coefficients | t-Value | Hypothesis Testing (Support) |
|---|---|---|---|
| Comfortability → Attitude towards Use | 0.059 | 0.930 | Yes |
| Social Influence → Attitude towards Use | −0.358 | 7.726 | Yes |
| Perceived Enjoyment → Attitude towards Use | 0.207 | 2.353 | Yes |
| Fear of Failure → Attitude towards Use | 0.124 | 2.269 | Yes |
| Technology awareness → Attitude towards Use | 0.012 | 0.282 | No |
| Perceived Ease of Use → Attitude toward Use | 0.419 | 6.523 | Yes |
| Behavioral intention → Attitude towards Use | −0.176 | 2.988 | Yes |
| Perceived Usefulness → Attitude towards Use | 0.534 | 4.962 | Yes |
| Compatibility → Attitude towards Use | 0.295 | 4.970 | Yes |
| Attitude towards use → Actual smartphone Use | 0.858 | 64.376 | Yes |
Publisher’s Note: MDPI stays neutral with regard to jurisdictional claims in published maps and institutional affiliations. |
© 2022 by the authors. Licensee MDPI, Basel, Switzerland. This article is an open access article distributed under the terms and conditions of the Creative Commons Attribution (CC BY) license (https://creativecommons.org/licenses/by/4.0/).
Share and Cite
Yousaf, A.; Iqbal, M.W.; Arif, M.; Jaffar, A.; Brezulianu, A.; Geman, O. Adoption of Conceptual Model for Smartphones among Older People. Appl. Sci. 2022, 12, 12703. https://doi.org/10.3390/app122412703
Yousaf A, Iqbal MW, Arif M, Jaffar A, Brezulianu A, Geman O. Adoption of Conceptual Model for Smartphones among Older People. Applied Sciences. 2022; 12(24):12703. https://doi.org/10.3390/app122412703
Chicago/Turabian StyleYousaf, Azeem, Muhammad Waseem Iqbal, Muhammad Arif, Arfan Jaffar, Adrian Brezulianu, and Oana Geman. 2022. "Adoption of Conceptual Model for Smartphones among Older People" Applied Sciences 12, no. 24: 12703. https://doi.org/10.3390/app122412703
APA StyleYousaf, A., Iqbal, M. W., Arif, M., Jaffar, A., Brezulianu, A., & Geman, O. (2022). Adoption of Conceptual Model for Smartphones among Older People. Applied Sciences, 12(24), 12703. https://doi.org/10.3390/app122412703

