Quasi-Static Sliding Wear Analysis of 3D Rough Surface Considering Changes in the Point of Contact
Abstract
1. Introduction
2. Theoretical Background
2.1. Problem Description and Hypotheses
2.2. Contact Model
2.3. Wear Model
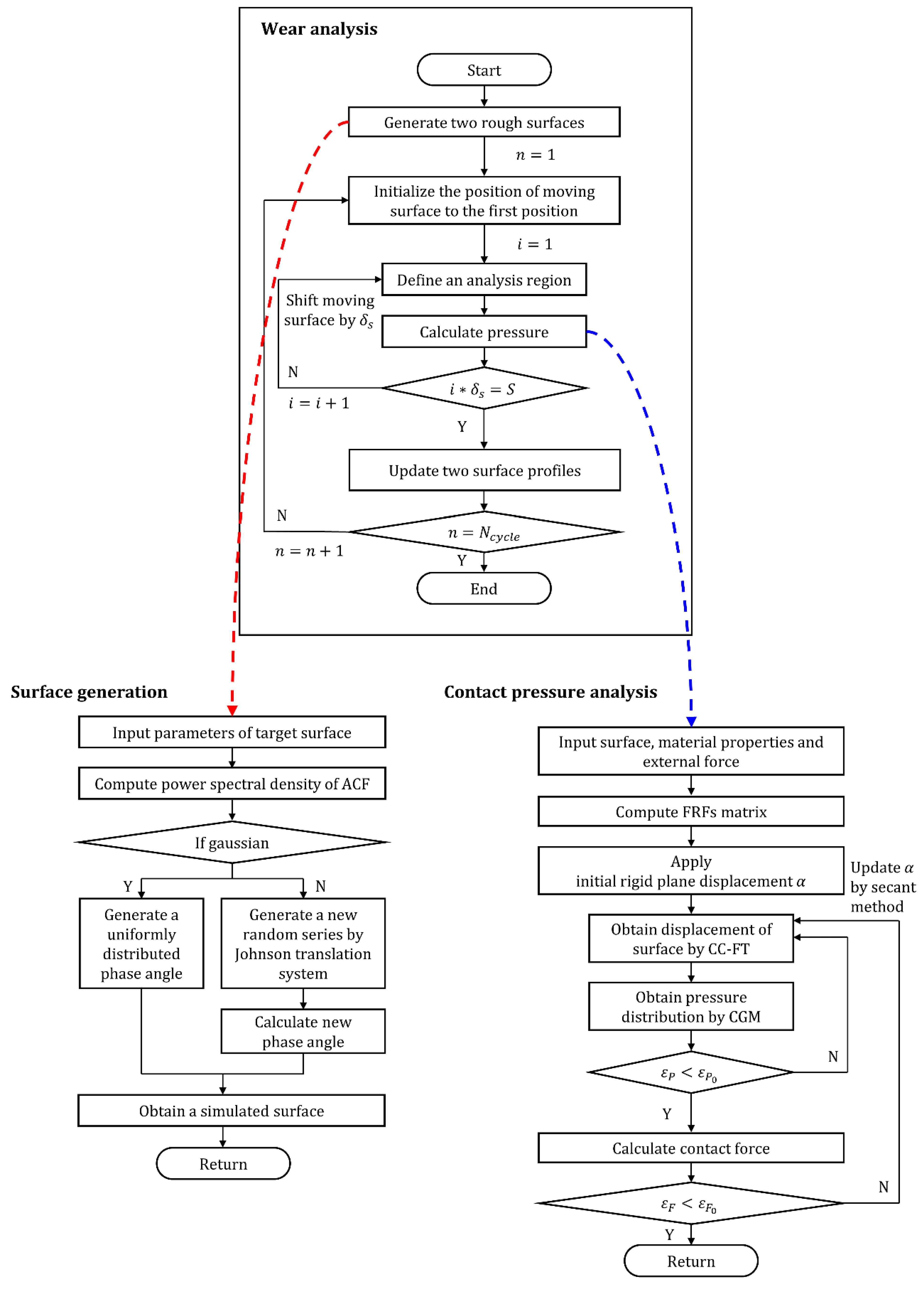
2.4. Numerical Procedure
- (1)
- (2-1)
- Align the upper moving surface with the lower stationary surface and set the analysis domain.
- (2-2)
- Calculate the contact pressure of the analysis domain using CGM and CC-FT.
- (2-3)
- Move the upper moving surface by , and insert the data of the lower stationary surface outside the analysis area into the opposite side.
- (2-4)
- Repeat the contact analysis while moving the upper moving surface until the total amount of movement is the sliding distance .
- (3)
- After step (2), the surface profile is updated for each surface node using the calculated wear depth based on the average pressure during sliding.
3. Result and Discussion
3.1. Comparison between Three Wear Models
3.2. Wear Simulation by Deterministic Quasi-Static Model
3.2.1. Surface Topography Evolution
3.2.2. Roughness Parameters, Contact and Wear Properties vs. Wear Cycle
4. Conclusions
- The simulation results of three models are analyzed and compared for the sliding wear of a plane and single asperity, and limitations of the truncation model are suggested. As a result of the analysis of sphere contact, the truncation model predicts more wear depth than the deterministic fixed model, and the truncation model shows excessive wear depth on rough surfaces. This is because, although the shape of the asperities gradually changes from the sphere during the wear process, the contact pressure is obtained as the Hertzian equation for the contact between the sphere and the plane. In addition, as the worn area increased, the error for the radius estimation accumulated, which indicates that the analysis result is not accurate.
- Wear analysis is performed on numerically generated Gaussian, positively skewed, and negatively skewed surfaces. The sliding distance difference according to the presence or absence of movement of the surface is considered. As a result, the positively skewed surface, where the pressure concentration due to the shape of the asperities occurs the most, has the fastest decrease in RMS roughness. As the peaks on the surface disappear with wear, the skewness increases in the negative direction, and the kurtosis initially decreases and then increases.
- In periodic sliding motion, the wear progress of the lower stationary surface is relatively slow because the sliding distance between the upper moving object and the lower stationary object is different. As a result, wear scars from asperities on the lower stationary surface appear on the upper moving surface, which is either deep or shallow depending on the surface.
- Since the plastic contact area occupies a large proportion of the total contact area in the initial wear cycle, plastic contact must be considered in the contact analysis of rough surfaces. However, plastic contact does not occur after the contact area is sufficiently large due to wear. Therefore, the analysis time can be shortened by performing only elastic contact analysis instead of elastic–plastic contact analysis.
Author Contributions
Funding
Institutional Review Board Statement
Informed Consent Statement
Data Availability Statement
Acknowledgments
Conflicts of Interest
References
- Hong, W.; Cai, W.; Wang, S.; Tomovic, M.M. Mechanical wear debris feature, detection, and diagnosis: A review. Chin. J. Aeronaut. 2017, 31, 867–882. [Google Scholar] [CrossRef]
- Holmberg, K.; Erdemir, A. Influence of tribology on global energy consumption, costs and emissions. Friction 2017, 5, 263–284. [Google Scholar] [CrossRef]
- Dumbleton, J.H.; Manley, M.T.; Edidin, A.A. A literature review of the association between wear rate and osteolysis in total hip arthroplasty. J. Arthroplast. 2002, 17, 649–661. [Google Scholar] [CrossRef]
- Garg, B.D.; Cadle, S.H.; Mulawa, P.A.; Groblicki, P.J.; Laroo, C.; Parr, G.A. Brake Wear Particulate Matter Emissions. Environ. Sci. Technol. 2000, 34, 4463–4469. [Google Scholar] [CrossRef]
- Hussein, T.; Johansson, C.; Karlsson, H.; Hansson, H.-C. Factors affecting non-tailpipe aerosol particle emissions from paved roads: On-road measurements in Stockholm, Sweden. Atmospheric Environ. 2008, 42, 688–702. [Google Scholar] [CrossRef]
- Dahl, A.; Gharibi, A.; Swietlicki, E.; Gudmundsson, A.; Bohgard, M.; Ljungman, A.; Blomqvist, G.; Gustafsson, M. Traffic-generated emissions of ultrafine particles from pavement–tire interface. Atmospheric Environ. 2006, 40, 1314–1323. [Google Scholar] [CrossRef]
- Thorpe, A.; Harrison, R.M. Sources and properties of non-exhaust particulate matter from road traffic: A review. Sci. Total. Environ. 2008, 400, 270–282. [Google Scholar] [CrossRef]
- Lu, Z.; Cao, Z.; Hu, E.; Hu, K.; Hu, X. Preparation and tribological properties of WS2 and WS2/TiO2 nanoparticles. Tribol. Int. 2018, 130, 308–316. [Google Scholar] [CrossRef]
- Wang, B.; Hu, E.; Tu, Z.; David, K.D.; Hu, K.; Hu, X.; Yang, W.; Guo, J.; Cai, W.; Qian, W.; et al. Characterization and tribological properties of rice husk carbon nanoparticles Co-doped with sulfur and nitrogen. Appl. Surf. Sci. 2018, 462, 944–954. [Google Scholar] [CrossRef]
- Chen, Z.; Liu, Y.; Gunsel, S.; Luo, J. Mechanism of Antiwear Property Under High Pressure of Synthetic Oil-Soluble Ultrathin MoS2 Sheets as Lubricant Additives. Langmuir 2018, 34, 1635–1644. [Google Scholar] [CrossRef]
- Ríos, J.; Quintero, D.; Castaño, J.; Echeverría, F.; Gómez, M. Comparison among the lubricated and unlubricated tribological behavior of coatings obtained by PEO on the Ti6Al4V alloy in alkaline solutions. Tribol. Int. 2018, 128, 1–8. [Google Scholar] [CrossRef]
- Vereschaka, A.; Aksenenko, A.; Sitnikov, N.; Migranov, M.; Shevchenko, S.; Sotova, C.; Batako, A.; Andreev, N. Effect of adhesion and tribological properties of modified composite nano-structured multi-layer nitride coatings on WC-Co tools life. Tribol. Int. 2018, 128, 313–327. [Google Scholar] [CrossRef]
- Antonov, M.; Afshari, H.; Baronins, J.; Adoberg, E.; Raadik, T.; Hussainova, I. The effect of temperature and sliding speed on friction and wear of Si3N4, Al2O3, and ZrO2 balls tested against AlCrN PVD coating. Tribol. Int. 2018, 118, 500–514. [Google Scholar] [CrossRef]
- von Fieandt, L.; Fallqvist, M.; Larsson, T.; Lindahl, E.; Boman, M. Tribological properties of highly oriented Ti(C,N) deposited by chemical vapor deposition. Tribol. Int. 2018, 119, 593–599. [Google Scholar] [CrossRef]
- Kim, D.-W.; Kim, K.-W. Effects of sliding velocity and normal load on friction and wear characteristics of multi-layered diamond-like carbon (DLC) coating prepared by reactive sputtering. Wear 2012, 297, 722–730. [Google Scholar] [CrossRef]
- Zambrano, O.A.; García, D.S.; Rodríguez, S.A.; Coronado, J.J. The Mild-Severe Wear Transition in Erosion Wear. Tribol. Lett. 2018, 66, 95. [Google Scholar] [CrossRef]
- Laurindo CA, H.; Lepienski, C.M.; Amorim, F.L.; Torres, R.D.; Soares, P. Mechanical and Tribological Properties of Ca/P-Doped Titanium Dioxide Layer Produced by Plasma Electrolytic Oxidation: Effects of Applied Voltage and Heat Treatment. Tribol. Trans. 2018, 61, 733–741. [Google Scholar] [CrossRef]
- Vlădescu, S.-C.; Olver, A.V.; Pegg, I.G.; Reddyhoff, T. Combined friction and wear reduction in a reciprocating contact through laser surface texturing. Wear 2016, 358–359, 51–61. [Google Scholar] [CrossRef]
- Gu, C.; Meng, X.; Xie, Y.; Yang, Y. Effects of surface texturing on ring/liner friction under starved lubrication. Tribol. Int. 2016, 94, 591–605. [Google Scholar] [CrossRef]
- Zhang, X.; Shen, H.; Liu, J.; Deng, S.; Li, X.; Cai, Z.; Zhu, M. An efficient numerical model for predicting the torsional fretting wear considering real rough surface. Wear 2015, 344–345, 32–45. [Google Scholar] [CrossRef]
- Pei, X.; Pu, W.; Zhang, Y.; Huang, L. Surface topography and friction coefficient evolution during sliding wear in a mixed lubricated rolling-sliding contact. Tribol. Int. 2019, 137, 303–312. [Google Scholar] [CrossRef]
- Prajapati, D.K.; Tiwari, M. 3D numerical wear model for determining the change in surface topography. Surf. Topogr. Metrol. Prop. 2018, 6, 045006. [Google Scholar] [CrossRef]
- Ghosh, A.; Sadeghi, F. A novel approach to model effects of surface roughness parameters on wear. Wear 2015, 338–339, 73–94. [Google Scholar] [CrossRef]
- Thomas, T. Computer simulation of wear. Wear 1972, 22, 83–90. [Google Scholar] [CrossRef]
- Spedding, T.A.; King, T.G.; Watson, W.; Stout, K.J. The Pearson System of Distributions: Its Application to Non-Gaussian Surface Metrology and a Simple Wear Model. J. Lubr. Technol. 1980, 102, 495–500. [Google Scholar] [CrossRef]
- Stout, K.; Spedding, T. The characterization of internal combustion engine bores. Wear 1982, 83, 311–326. [Google Scholar] [CrossRef]
- Greenwood, J.A.; Tripp, J.H. The Contact of Two Nominally Flat Rough Surfaces. Proc. Inst. Mech. Eng. 1970, 185, 625–633. [Google Scholar] [CrossRef]
- Majumdar, A.; Bhushan, B. Fractal Model of Elastic-Plastic Contact Between Rough Surfaces. J. Tribol. 1991, 113, 1–11. [Google Scholar] [CrossRef]
- Zhu, N.; Martini, A.; Wang, W.; Hu, Y.; Lisowsky, B.; Wang, Q.J. Simulation of Sliding Wear in Mixed Lubrication. J. Tribol. 2007, 129, 544–552. [Google Scholar] [CrossRef]
- Brink, T.; Frérot, L.; Molinari, J.-F. A parameter-free mechanistic model of the adhesive wear process of rough surfaces in sliding contact. J. Mech. Phys. Solids 2020, 147, 104238. [Google Scholar] [CrossRef]
- Aghababaei, R.; Warner, D.H.; Molinari, R.A.J.-F. Critical length scale controls adhesive wear mechanisms. Nat. Commun. 2016, 7, 11816. [Google Scholar] [CrossRef] [PubMed]
- Rabinowicz, E. The effect of size on the looseness of wear fragments. Wear 1958, 2, 4–8. [Google Scholar] [CrossRef]
- Nayak, P.R. Random Process Model of Rough Surfaces. J. Lubr. Technol. 1971, 93, 398–407. [Google Scholar] [CrossRef]
- Peklenik, J. Paper 24: New Developments in Surface Characterization and Measurements by Means of Random Process Analysis. Proc. Inst. Mech. Eng. Conf. Proc. 1967, 182, 108–126. [Google Scholar] [CrossRef]
- He, Y.F.; Tang, J.Y.; Zhou, W.; Liao, D.R. Research on the Obtainment of Topography Parameters by Rough Surface Simulation With Fast Fourier Transform. J. Tribol. 2015, 137, 031401. [Google Scholar] [CrossRef]
- Wang, J.; Zhu, D. Interfacial Mechanics: Theories and Methods for Contact and Lubrication; CRC Press: Boca Raton, FL, USA, 2019. [Google Scholar]
- Polonsky, I.; Keer, L. A numerical method for solving rough contact problems based on the multi-level multi-summation and conjugate gradient techniques. Wear 1999, 231, 206–219. [Google Scholar] [CrossRef]
- Clarke, A.; Weeks, I.; Snidle, R.; Evans, H. Running-in and micropitting behaviour of steel surfaces under mixed lubrication conditions. Tribol. Int. 2016, 101, 59–68. [Google Scholar] [CrossRef]
- Lee, S.C.; Ren, N. Behavior of Elastic-Plastic Rough Surface Contacts as Affected by Surface Topography, Load, and Material Hardness. Tribol. Trans. 1996, 39, 67–74. [Google Scholar] [CrossRef]
- Wu, J.-J. Simulation of rough surfaces with FFT. Tribol. Int. 2000, 33, 47–58. [Google Scholar] [CrossRef]
- Wu, J.-J. Simulation of non-Gaussian surfaces with FFT. Tribol. Int. 2004, 37, 339–346. [Google Scholar] [CrossRef]
- Liu, S.; Wang, Q.; Liu, G. A versatile method of discrete convolution and FFT (DC-FFT) for contact analyses. Wear 2000, 243, 101–111. [Google Scholar] [CrossRef]
- Chang, W.-R.; Etsion, I.; Bogy, D.B. An Elastic-Plastic Model for the Contact of Rough Surfaces. J. Tribol. 1987, 109, 257–263. [Google Scholar] [CrossRef]










| Parameter | Value | ||
|---|---|---|---|
| Surface 1 | Surface 2 | Surface 3 | |
| Parameter | Value |
|---|---|
Publisher’s Note: MDPI stays neutral with regard to jurisdictional claims in published maps and institutional affiliations. |
© 2022 by the authors. Licensee MDPI, Basel, Switzerland. This article is an open access article distributed under the terms and conditions of the Creative Commons Attribution (CC BY) license (https://creativecommons.org/licenses/by/4.0/).
Share and Cite
Kim, Y.; Suh, J.; Lee, B.; Chun, Y.; Park, K.; Yu, Y. Quasi-Static Sliding Wear Analysis of 3D Rough Surface Considering Changes in the Point of Contact. Appl. Sci. 2022, 12, 12465. https://doi.org/10.3390/app122312465
Kim Y, Suh J, Lee B, Chun Y, Park K, Yu Y. Quasi-Static Sliding Wear Analysis of 3D Rough Surface Considering Changes in the Point of Contact. Applied Sciences. 2022; 12(23):12465. https://doi.org/10.3390/app122312465
Chicago/Turabian StyleKim, Yunji, Junho Suh, Bora Lee, Yondo Chun, Keejun Park, and Yonghun Yu. 2022. "Quasi-Static Sliding Wear Analysis of 3D Rough Surface Considering Changes in the Point of Contact" Applied Sciences 12, no. 23: 12465. https://doi.org/10.3390/app122312465
APA StyleKim, Y., Suh, J., Lee, B., Chun, Y., Park, K., & Yu, Y. (2022). Quasi-Static Sliding Wear Analysis of 3D Rough Surface Considering Changes in the Point of Contact. Applied Sciences, 12(23), 12465. https://doi.org/10.3390/app122312465

