Next Article in Journal
Prediction of Health Problems Using Deep Learning Images and Bio-Signals
Next Article in Special Issue
Efficient Load Balancing for Blockchain-Based Healthcare System in Smart Cities
Previous Article in Journal
Simulation of a Quadrotor under Linear Active Disturbance Rejection
Previous Article in Special Issue
Detection and Prevention of DDoS Attacks on the IoT
 
 
Font Type:
Arial Georgia Verdana
Font Size:
Aa Aa Aa
Line Spacing:
Column Width:
Background:
Article

Machine Learning Based Signaling DDoS Detection System for 5G Stand Alone Core Network

1
Infrastructure Security Technology Team, Korea Internet & Security Agency, 9, Jinheung-gil, Naju-si 58324, Republic of Korea
2
Department of Financial Information Security, Kookmin University, Seoul 02707, Republic of Korea
3
R&D Center, Mobigen Co., Ltd., 128, Beobwon-ro, Songpa-gu, Seoul 05854, Republic of Korea
*
Author to whom correspondence should be addressed.
Appl. Sci. 2022, 12(23), 12456; https://doi.org/10.3390/app122312456
Submission received: 19 November 2022 / Revised: 30 November 2022 / Accepted: 1 December 2022 / Published: 5 December 2022
(This article belongs to the Special Issue Future Internet of Things: Applications, Protocols and Challenges)

Abstract

Research to deal with distributed denial of service (DDoS) attacks was kicked off from long ago and has seen technological advancement along with an extensive 5G footprint. Prior studies, and still newer ones, in the realm of DDoS attacks in the 5G environment appear to be focused primarily on radio access network (RAN) and voice service network, meaning that there is no attempt to mitigate DDoS attacks targeted on core networks (CN) by applying artificial intelligence (AI) in modeling. In particular, such components of a CN as the Access and Mobility Management Function (AMF), Session Management Function (SMF), and User Plane Function (UPF), all being principal functions enabled to provide 5G services as base stations do, provide expansive connectivity with geographically very large area coverage that cannot be matched by the base stations. Moreover, to complete re-registration for one UE, required messages in protocols Packet Forwarding Control Protocol (PFCP) and HTTP/2 are approximately 40 in number. This implies that a DDoS attack targeting the CN has, once accomplished, a greater than expected impact, when compared to DDoS attacks targeting the RAN. Therefore, security mechanisms for the CN must be put into practice. This research proposes a method, along with a threat detection system, to mitigate signaling DDoS attacks targeted on 5G SA (standalone) CNs. It is verified that the use of fundamental ML classifiers together with preprocessing with entropy-based analysis (EBA) and statistics-based analysis (SBA) enables us to proactively react against signaling DDoS attacks. Additionally, the evaluation results manifest that the random forest achieves the best detection performance, with an average accuracy of 98.7%.

1. Introduction

Before 2000, denial-of-service (DoS) attacks targeting specific locations were launched in a fairly simple fashion, such as flooding, ping of death, tear drop, smurf, land attack, and so on [1]. Since then, however, malicious actors have been used to make the most of distributed DoS (DDoS) attacks targeting DNS route servers to sabotage URLs and IP addresses over the internet [2]. Companies rushed to build cyber defenses in the wake of such a type of cybercrime, but after the year 2005, distributed reflected denial of service (DRDoS) attacks emerged, using multiple botnets that overwhelm the defense infrastructure [3].
These days, hackers use more sophisticated and more advanced DDoS methodologies such as Smart Attack, to achieve nefarious goals. This ever-evolving vector of cyber raids typically includes ransom DDoS that is a tactic to demand money from companies in exchange for ending a significant intrusion, and Memcached Reflection that is an attack aimed at the Memcached server by exploiting it by sending forged requests for cashing data stored therein, using a spoofed IP address to make the victim server trigger massive responses. As shown in Figure 1, Github was hit in February 2018 by a DDoS attack utilizing cached data. It was the largest ever recorded Memcached reflection DDoS attack, peaking at 1.35 Tbps, with the amplification power by a factor of 51,000 [4]. More recently, a new variant of cyberattacks, called carpet bombing, emerged. Most of the ransom DDoS attacks sporadically seen from October 2020 have been in the form of carpet bombing. Carpet bomb attacks are very hard to detect an attack or identify the targeted subject as they can slide right below a baseline that DDoS mitigation solutions rely on by simultaneously dispersing traffic to multiple IPs, not one, at the same bandwidth [5].
Initiating a DDoS attack requires multiple servers, PCs, or terminals. A botmaster builds a botnet by spreading malware targeting vulnerable applications and making use of a group of devices which have been infected via drive-by-download and come under his/her control. Once prepared, the botmaster-attacker issues commands to the botnet to trigger large-scale traffic. Therefore, all of DDoS attacks are proportional, in terms of their consequential severity, to the scale of the botnet mobilized, where most DDoS attacks use multivector attacks often combined with other types of attack vectors. For example, if a GET flooding attack, which causes the target (e.g., web or DB) to be overloaded, is used in combination with a UDP flooding attack, which saturates bandwidth by overwhelming the target, it becomes harder to differentiate attack traffic from normal traffic, making it difficult to make timely countermeasures. The success of the volumetric DDoS attack is proportional to the size of a given botnet.
Since IoT services became popularized, malicious actors began to make the most of numerous IoT devices for their DDoS attacks, appearing to be even a few Tbps in size [6]. A typical example of a DDoS attack enslaving IoT devices was OVH, a French hosting company, which suffered a 1 Tbps DDoS attack in September 2016, where the attacker was known to take use of 145,000 CCTVs for the attack [7]. Moreover, in the case of Dyn, a U.S. hosting company, which was the victim of a 1.2 Tbps DDoS attack occurring in October 2016, where all of Dyn’s service centers around the world were attacked, causing thousands of DNS servers to be interrupted, thereby crippling the internet across the U.S. East Coast. It was later found that the attacker had mobilized hundreds of thousands of connected devices for the attack [8]. While 5G accelerates a new wave of IoT applications, 5G-networking IoT adoption tends to proliferate in the fields of medicine, smart home, smart factory, and smart farming, covering almost all sectors, whereby DDoS attacks naturally turn their eyes to the realm of 5G service networks. According to Gartner, the development of private deployments, vertical applications, cloud architecture, and enormous IoT connections in 5G offer new risks and problems, such as potential DDoS attack routes and access points, making 5G network security a concern for cloud solution providers (CSPs) and companies [9].
As shown in Figure 2, the environment to provide 5G services can be categorized broadly into four surface (plane) domains: firstly, user equipment (UE) surface; secondly, radio access ntwork (RAN) surface; thirdly, core network (CN) surface; and fourthly, service surface. Therefore, 5G infrastructure-involved DDoS attacks may target the RAN surface, CN surface, and service surface. Attacks in the service surface are usually targeted on voice service that is the most basic service that mobile service providers offer. In the 5G mobile communication network, voice services use Session Initiation Protocol (SIP), the vulnerability of which is often exploited by DDoS attackers with a final target being the IP Multimedia Subsystem (IMS).
Prior research on DDoS mitigation methods, simply put, include those studies focused on attacks abusing radio resource control (RRC) protocol, and those focused on attacks abusing the SIP used for voice and SMS services [10,11]. Nevertheless, to the best of our knowledge, there is little or no research focused on DDoS attacks targeting the CN. Unlike the RAN, the CN is a central conduit acting as the backbone network, so once crashed by a DDoS attack, the consequence is disastrous, with far greater ripple effect, in contrast with the base station whose impact arising from failure is limited to its geographical coverage. DDoS attacks targeting the CN usually use techniques called signaling DoS. Since it can be hard to differentiate malicious traffic from legitimate traffic, signature generation techniques are insufficient to detect them [12].
To detect signaling DDoS attacks in 5G, it is inevitably required to analyze 5G network traffic. As defined by the International Telecommunication Union (ITU), one of the leading international standards organizations, the minimum requirement for the download peak data rate in 5G mobile communication technology is 20 Gbps per user [13]. It connotes that the 5G network must shoulder traffic in the Tbps level even when there are only 50 users in an independent network. According to the Ericsson Mobility Report, mobile data traffic has increased almost 300-fold since 2011 [14]. To deal with the large volume of traffic, it is crucial to facilitate statistical analysis methods, not relying on a single network packet. Efficient analysis tools are further required, such as machine learning (ML)-based algorithms capable of analyzing huge amounts of data as quickly as possible.
There are a lot of studies attempting to detect signaling DoS using conventional ML-based algorithms, which are, however, not applicable for signaling DoS attacks targeting the CN in 5G. What is worse, those prior studies reveal the very low efficiency, with a detection rate of between 50% and 60% [15,16,17]. Under a situation such as that, the present study proposes a signaling DDoS detection method for security inside the CN infrastructure in 5G, which utilizes ML-based algorithms incorporating entropy-based analysis (EBA) and statistics-based analysis (SBA) techniques. How to evaluate the proposed method is also provided in this paper. The contribution of this article is summarized as follows:
  • We proposed, for the first time in the relevant field, a method to mitigate signaling DDoS attacks and a detection system utilizing that method, with respect to CN protocol (HTTP/2, PFCP) in the 5G SA environment.
  • We presented a statistical- and probabilistic-based analysis technique capable of more precisely detecting signaling DDoS attacks in the 5G SA environment in which large-volume traffic flows.
  • We verified the excellence in performance of the detection method proposed herein, by creating raw network traffic for the 5G SA CN protocol and utilizing it in validating the feasible applicability of the proposed method to defend against signaling DDoS attacks.
The following is how this paper is structured: Section 2 includes background information with reference to the existing literature and also describes elements of the 5G SA CN and the key characteristics of signaling DDoS. Section 3 describes relevant and prior research, and Section 4 details the method proposed herein. Section 5 describes the result of its validation, Section 6 discusses the analysis resulting from the validation, and finally, Section 7 makes a conclusion.

2. Preliminary

2.1. 5G SA Structure

The 3rd Generation Partnership Project (3gpp) is a de facto standard for 5G, which defines the architecture of a 5G network and its components [18]. The 3GPP defines the 5G standard as having two different operating modes: non-standalone (NSA) and standalone (SA). In addition, the architecture is separated into user plane and control plane, each functioning independently. The user plane, also referred to as the data plane, enables data transfer to and from users when using services in the network. The control plane securely opens a communication channel to provide services, performs functions such as user authentication, and conveys “signal messages between network components including user equipment (UE)” to enable communication service.
Network components encompass UE, base station, and CN functions including the Access and Mobility Management Function (AMF). The air (wireless) interface between the UE and base station is called the radio access network (RAN) in which the CN includes the base station, the AMF through the wireless link, the User Plane Function (UPF), the Session Management Function (SMF), and so forth.
As a base station is an intermediary node serving as an only-one gateway between wireless and wired domains in the 5G network, it uses RRC and Next Generation Application Protocol (NGAP) for signaling messages in the control plane. The RRC protocol is used to control radio bearers between terminals and a base station, and NGAP is used to carry non-access stratum (NAS) between a base station and the AMF. Moreover, next-generation NodeB (gNB) is a 5G base station that has a radio coverage that geographically reaches 20 km2 or below [19]. Therefore, a few tens of gNBs are required to cover the service area of one metropolitan city such as Seoul.
As far as those defined by 3GPP are concerned, there are at least nine CN functions such as AMF, as shown in Table 1 [18].
They use service-based architecture (SBA)-based HTTP/2 protocol with JSON, and use Packet Forwarding Control Protocol (PFCP) only between the Session Management Function (SMF) and the User Plane Function (UPF) to connect the user plane and the control plane. Unlike the base stations that must be installed in the vicinity of their neighboring base stations, with a specific distance between them observed, to form the wireless cells that cover a region of interest, CN functions, located in the internal network constructed by a mobile network operator, provide services from centralized servers and operate using this small number of high-performance systems.
Whereas many base stations (although varied in number depending on the size of the service area) must be densely placed in the cell to provide 5G services, CN functions require a small number of servers, the fact of which conveys multifaceted implications from the security perspective. One of them, inter alia, is that, although it is far harder for attackers to gain access or attack CN functions, the consequential impact from any CN function, once assaulted or abused, is often much severe, incomparably so, than as in the case of a base station.

2.2. 5G SA CN Protocol Message

When it comes to 5G CN protocols, the NSA architecture uses lower-layer UDP and upper-layer GTP-C protocol stacks and lower-layer SCTP and upper-layer diameter protocol stacks [20]. On the other hand, the SA structure allows CN functions to use HTTP/2 protocols with JSON, based on SBA. As the protocol dedicated to sending and receiving messages between CN functions was changed to HTTP/2, the burden of data transmission weighs heavier than in the use of traditional GTP-C protocol since individual transfer size is bigger and the messages to create a session are larger in number.
When UE registers with the 5G CN, HTTP/2 and PFCP messages are sent as shown in Figure 3 and Figure 4. In this regard, we counted the number of messages in protocols HTTP/2 and PFCP being generated when registering one UE in the 5G SA architecture. As a result, it was found that a total of 4 HTTP/2 messages are generated during the authentication procedure on the registration flow. Moreover, when assuming that a user generally uses the internet, voice call, and text messaging services, a total of 3 packet data units (PDUs) per service are activated. n HTTP/2 message for the establishment of 3 PDU sessions generates a total of 24 messages made up of 8 messages per PDU session. Additional messages exist for the PFCP. It generates a total of 12 messages, with each PDU session composed of 4 messages. To put together both HTTP/2 and PFCP, one UE triggers 40 CN protocol messages in total.
As for the de-registration procedure, on the contrary, HTTP/2 generates a total of 18 messages made up of 6 messages per PDU session, to remove the PDU session. Meanwhile, PFCP generates a total of 6 messages made up of 2 per PDU session.

2.3. Signaling DDoS Attack and the Degree of Impact

Signaling DDoS has been one of security threats addressed even in the era of 3G or LTE [21]. When the 5G era emerged, CN functions evolved into the SBA, making the protocol size bigger and the messages necessary for creating a single session larger in number. The underlying meaning is that signaling DDoS has a far greater impact on the CN than ever before.
To complete re-registration for one UE, the required messages in protocols PFCP and HTTP/2 are approx. 40 in number. As shown in Figure 5, provided multiple connected devices are utilized for signaling DDoS attacks in the mobile network environment, CN functions could fall into an overloaded state and the services the corresponding CN function provides could be disrupted or come to a standstill in the whole affected region.

3. Related Works

Initial research on signaling DDoS was undertaken in the general wired network environment rather than the mobile network environment. David et al. [22] proposed a technique of detecting general types of DDoS attacks targeting, e.g., ICMP protocol based on the fast entropy method using flow-based analysis. Kati et al. [12] dove into algorithms capable of detecting DDoS attacks utilizing machine learning (ML) in the cloud computing environment.
Since then, signaling DDoS-focused research in the mobile network environment has also been performed. Jang et al. [21] introduced a threshold-based detection algorithm utilizing sessions to infer signaling DoS events in the CN of the LTE environment. However, the threshold-based detection technique makes it difficult to trace back the locations of trackers in the case of a subtle attack where the attacker uses one terminal, out of a multiple of legitimate terminals, so that peak of attack traffic does not exceed the detection threshold set by network administrators.
To cope with this drawback, Gupta et al. [15] proposed an SVM-based detection method utilizing EBA featuring, with respect to signaling DDoS attacks exploiting wake-up packets in 3G/4G. This ML-based algorithm was trained to quantify its detection performance, using one week of TCP, UDP, and ICMP packets as datasets generated by 62 different smartphones. The experimental result showed a detection rate of 53.8%, indicating that the performance was not worth being applicable in the real field.
Research on dealing with signaling DDoS attacks in the 5G environment has been focused mainly on attacks trying to take advantage of weaknesses within RRC protocols generally used in the RAN. Ettiane et al. [16] proposed a randomization-based technique utilizing RRC protocols in the 5G MTC environment, being designed to mitigate the impact of signaling DDoS attacks. In addition, they proposed a robust defense algorithm that can reduce false positives without being affected by exceptional traffic data when a signaling DDoS attacks by abusing the RRC protocol in the 4G/5G MTC environment [10]. They recently also proposed the robust, randomization-based response scheme against signal DoS attacks to disrupt RRC protocols in the 5G MTC environment. However, the result of the performance validation test for the detection rate revealed that detection accuracy was merely 59.8% [17].
Recently, strategies that adopt deep learning-based detection algorithms have been introduced to defend against signaling DDoS leveraging the RRC protocol, VoLTE Call attack, and SMS flooding attack. Hussain et al. [11] proposed the detection method based on DRC (deep rudimentary CNN) and ResNet (residual network)-50 algorithms to combat three types of DDoS attacks (VoLTE Call attack, RRC signaling attack, and SMS flooding attack) in the 5G CPS environment. The detection algorithm with the DRC (deep rudimentary CNN) algorithm applied exhibited a detection rate of at least 91%, and the algorithm with the ResNet (Residual Network)-50 algorithm applied exhibited a detection rate of at least 97%, both being deemed to be very effective. However, they skipped studies on signaling DDoS attacks in the CN.

4. Proposed Machine Learning Technique for Detection System

This paper proposes an ML-based detection technique that employs EBA and SBA to protect 5G CN functions from signaling DDoS attacks. In general, an ML-based detection algorithm is validated using a procedure consisting of five steps, as follows:
Data collection;
Data preprocessing;
Feature engineering (feature selection);
ML algorithm;
Evaluation.
Hereunder is the description thereof, in order of the concept of EBA and SBA, data collection utilizing 5G CN protocol traffic, data preprocessing, feature engineering, ML algorithm, and the evaluation method. After that, the structure of the signaling DDoS attack detection system with the detection scheme employed, as well as ways of its operation, will be discussed.

4.1. The Concept of EBA and SBA

EBA is an entropy-based analysis that detects abnormal traffic by determining whether the probability distribution of the data is uniform. In this case, the time interval of the specific criterion (XDR, Bearer or XDR plus Bearer) learning data is measured, and whether this interval is equal is indicated by entropy. The amount of entropy information is calculated by measuring the interval of time frames that follow a uniform distribution for each data and are successful in generating a signaling session.
SBA is a statistics-based analysis that statistically compares the size of the distribution of the data. The abnormal traffic data uses the fact that the transmission interval is shorter than normal data and the probability distribution is concentrated. After extracting the time interval of the specific criterion (XDR, Bearer or XDR plus Bearer) learning data, the intervals with other data are made into statistical distributions such as mean or variance and compared using three statistical test models (chi square, anova, and mutual information).

4.2. Data Collection Utilizing 5G CN Protocol Traffic

Traffic data collection on a 5G CN is carried out using a dedicated collection system that is discrete to a detection system. The collection system mirrors traffic on the network switch connected with the N2 interface (gNB-AMF), the N3 interface (gNB-UPF), and the N11 interface (AMF-SMF). The number of fields on the collection system being collected through 5G CN protocol traffic is 79, among which the number of fields utilizable to detect signaling DDoS attacks are 6 in total, as shown in Table 2, viz: User IMSI, SMF IP, AMF IP, UPF IP, gNB IP, and Bearer created time. We constructed datasets using a traffic emulator by injecting traffic into a 5G CN environment and then recreated them based on traffic data collected from a real-world 5G network via the collection system.

4.3. EBA and SBA Based Data Preprocessing

For the purpose of signaling DDoS attack detection, we defined new features based on the EBA and the SBA, performed data preprocessing, created data having new features as shown in Table 3 by utilizing EBA and SBA, and completed feature selection using a variety of statistical-based test methods.
(1)
Statistical-based Features
First of all, we performed preprocessing utilizing the SBA with respect to time value and the number of users.
① As depicted in Figure 6, we performed preprocessing as given below, for the total time value (t_total_time). The interval in time between the first traffic and the last travel of one user (identified by IMSI) for a duration of 1 min of unit time (S is a bearer or session create time):
t_total_time = Sn − Sn−1
In this case, the value of total time is (a) 0 if the number of the traffic for 1 min as unit of measure is less than 2, or (b) 60 or less if the number of traffic for the same duration is 2 or greater.
② As depicted in Figure 7, preprocessing was performed as given below, with respect to mean time value (t_mean_time), variance time value (t_var_time), and standard deviation time value (t_std_time). These variables of feature give us an insight that a DDoS attack is characterized by generating attack traffic in a periodic time-interval. Traffic-to-traffic time interval as to a single user (identified by IMSI) for 1 min as unit of measure:
t_mean_time = E(X)
t_var_time = V(X)
t_std_time = σ(X)
where X = {x1, x2, x3, …, xn} and (xn = SnSn−1).
③ As depicted in Figure 8, preprocessing was performed as given below, with respect to the single IMSI count (t_imsi_count) and total IMSI counts (total_count). These variables of feature give us an insight that a DDoS attack is characterized by generating large amounts of fake traffic for a short period of time. The IMSI number as to a single user and whole users (identified by IMSI) for 1 min as unit of measure:
t_imsi_count = COUNT(IMSI)
t_imsi_count = SUM(t_imsi_count)
(2)
Probability-based features
① As depicted in Figure 9, preprocessing was performed as given below, with respect to the amount of information (entropy) per IMSI-based user identifier (imsi_entropy). This feature allows us to calculate entropy based on the probability that attack traffic is generated by a single 5G subscriber (identified by IMSI) for 1 min as unit of measure.
H ( x ) = i = 1 n P ( x i ) log P ( x i )
where P(xi) = the probability that the i-th user (identified by IMSI) generates attack traffic for a duration of unit time
② As depicted in Figure 10, preprocessing was performed as given below, with respect to the entropy of a single IMSI (imsi_smf_entropy, imsi_amf_entropy, imsi_upf_entropy, imsi_gnb_entropy) per equipment IP (smf, amf, upf, gnb). This feature allows us to calculate the entropy at the time when a single 5G user (identified by IMSI) is mapped with main functions within the CN and base station (gNB) IP.
③ As depicted in Figure 11, preprocessing was performed as given below, with respect to the entropy of all relevant IMSI identifiers per equipment IP (smf_entropy, amf_entropy, upf_entropy, gnb_entropy). This feature allows us to calculate entropy of 5G users (identified by IMSI) triggered by main functions within the CN and base station (gNB) IPs.

4.4. Feature Engineering

Subsequently, features newly defined via data preprocessing were classified using a method of feature selection. Based on this statistical approach, we employed univariate feature selection that is a technique of, when classifying independent variables through feature selection using a predictive model, selecting those variables which contribute most to the model performance and predominant correlation. In this study, three statistical models are used, as follows:
Chi square test;
Analysis of variance (Anova) F test;
Mutual information test.
As for each statistical model, 2 to 15 features were selected from the preprocessed data and then feature transformation and scaling were undertaken based on each feature selected. When performing feature transformation, the mean, variance, and standard deviation of the traffic generation time interval were calculated, and the number of traffic generated by the user during the unit time was scaled. In addition, when performing feature selection, statistical tests were used to preferentially select the most correlated feature (if two are selected, t_mean_time and total_count).

4.5. ML Algorithms

After the process of feature selection, we selected ML algorithms for feature classification (ML classifier). A set of the three traditionally well-proven ML classifiers used herein are ① Bayesian classification, ② support vector machine (SVM), and ③ random forest. Hereunder is a description on the basic characteristics of each of those three ML classifiers.
(1)
Bayesian Classification Algorithm
The Bayesian classification algorithm is based on Bayes’ theorem assuming attributes are independent given the class, where Bayesian classifiers are the probabilistic classifiers. It is an algorithm using the condition between the prior probability (likelihood of an event occurring before taking new information) and the posterior probability (likelihood of an event occurring after taking new information) of two random variables [23]. The Gaussian Naive Bayes algorithm is typically used in ML.
(2)
Support Vector Machine Algorithm
SVM is a classifier that is based on the non-probabilistic binary linear classification algorithm, seeking the best decision boundary to be as wide as possible, in the feature space with boundaries [24]. With the margin being as large as possible, it tries to make a decision boundary that best represents two categories and identifies true and false from the outcome.
(3)
Random Forest Algorithm
The random forest algorithm, an ML algorithm developed by Breiman [25], is a kind of ensemble learning method for classification, regression analysis, and other tasks. It operates by constructing a multitude of decision trees at training time, where the output of the random forest is the class selected by most decision trees or the mean prediction of the individual trees is returned. Random forest is a form that combines the output of multiple decision trees, generally having high accuracy but somewhat low speed.
The selected ML algorithms were tested, assessed, and validated in terms of accuracy. In this study, features were set to be 4 or less in number based on the statistics result in the course of feature selection, and then applied to the individual ML algorithms. The following chapter briefly describes the method of evaluating the algorithm performance.

4.6. Evaluation

The method of evaluating the signaling DDoS attack detection algorithm using ML classifiers is described below, together with the evaluation matrix.
(1)
Evaluation matrix: Confusion Matrix and Accuracy
When evaluating the performance of an ML algorithm, to measure the predictive accuracy of our model, we used a confusion matrix that is the most-intuitive model performance measurement, where individual predictions in a model can be true or false as to the actual that is correct or incorrect. Terms used in the matrix are outlined in Table 4.
Accuracy for the matrix can be calculated by taking averages of values, i.e.,
A c c u r a c y = T r u e   P o s i t i v e + T r u e   N e g a t i v e   T r u e   P o s i t i v e + F a l s e   N e g a t i v e + F a l s e   P o s i t i v e + T r u e   N e g a t i v e
Meanwhile, the F1 score that tells how precise an attack traffic detection algorithm is can be defined as:
F 1   s c o r e = 2 P r e c i s i o n R e c a l l P r e c i s i o n + R e c a l l
w h e r e   P r e c i s i o n = T r u e   P o s i t i v e T r u e   P o s i t i v e + F a l s e   P o s i t i v e ,     R e c a l l = T r u e   P o s i t i v e T r u e   P o s i t i v e + F a l s e   N e g a t i v e
(2)
K-fold Cross Validation
To evaluate and validate the signaling DDoS attack detection model proposed herein, cross-validation was undertaken, as shown in Figure 12, by splitting the shuffled dataset into k groups (k = 5), taking the groups as training data and test data, and fitting the model using them, where a supervised learning technique was applied to teach the model on the well-labeled training dataset.

4.7. Design of Intrusion Detection System and Its Operation

As can be seen in Figure 13, the intrusion detection system consists largely of three modules: ① Apache Kafka [26] and the traffic data preprocessing module making use of Redis [27] memory DB, ② the data training module making the most of ML, and ③ the data detection module making the most of ML. Collection systems are required to collect packets transmitted through diverse interfaces in 5G CN as a basic function and to identify and track users from the packet data collected [28].
The system has six file items (elements), as listed in Table 5. It can be divided into: ① configuration, ② data, ③ training model, ④ connection module (Apache Kafka and Redis), ⑤ machine learning (common) module, and ⑥ signaling DDoS detection process.
The “⑥ signaling DDoS detection process” has three submodules, i.e., machine learning preprocessing module, machine learning training module, and machine learning detecting module.
(1)
Machine Learning Preprocessing module
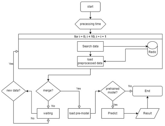
Figure 14 shows the workflow of how a submodule (a part of the overall solution) records/saves the processing time that represents to what extent of data from Redis (memory DB) is taken and processed. It plays the role of flags on postprocessed data informing from what portion the system needs to start processing.
At the front door of the preprocessing module, there must be a collection system that collects 5G CN protocol traffic data and manipulates it to the form of XDR. The collector captures CN protocol traffic data through switch mirroring and processes it to the type of extended data record (XDR). Processed, large-volume traffic data is delivered to Apache Kafka [26] that is a distributing platform to facilitate a fast stream processing, where Kafka obtains and writes XDR data streams into Redis. The preprocessing module reads the data written in Redis in an interval of session create time, as shown in Figure 15.
(2)
Machine Learning Training module
Preprocessed data is transferred to the training module. It trains an ML classifier of interest to have the ability to predict whether traffic-under-test belongs to DDoS attack. The accuracy of the ML classifier is determined depending on how well it has been trained. The training module trains ML classifiers utilizing preprocessed data as shown in Figure 16.
(3)
Machine Learning Detecting module
When testing traffic is fed, it is then processed to the test dataset via the preprocessing module. The detecting module loads the preprocessed test dataset in Redis that is the memory DB, to merge as one, as shown in Figure 17. Then, whether the merged dataset is signaling DDoS is determined using an ML classifier of interest, wherein the detection accuracy varies depending on the capabilities of the ML classifier.

5. Evaluation Results

This chapter describes the result of evaluating the proposed signaling DDoS attack detection algorithm using ML classifiers mentioned before.

5.1. Data Collection

The traffic emulator used for testing is the Spirent Landslide 5G Traffic Generator (model: TAP-10G-SR). As part of the test design, a total of 625,000 5G users in number were created to create traffic data, and signaling DDoS attack scenarios and normal scenarios were set up, based on which traffic was created, respectively.
The amount of traffic created as such was 90,619 in total, among which normal traffic data was composed of 14,943 and signaling DDoS attack traffic data composed of 75,676. The constructed attacking traffic was grouped into 10 attack scenarios, each having a different pattern, being further subgrouped into 5 scenarios where the number of 5G users was set to 100 persons and 5 scenarios where the number of 5G users was set to 20 persons. Moreover, for 5 scenarios out of the 10, PDU sessions were deleted and their re-creation interval in time was increased from 1 sec to 5 sec, to create traffic as shown in Table 6.
Training data was constructed into three types, as shown in Table 7, depending on the time that discriminates unit data from each other. More specifically, the dataset annotated XDR was based on the XDR create time, the dataset Bearer that is considered a tunnel for signaling sessions was based on bearer create time, and lastly, the dataset total was based on the combined create time of both XDR and Bearer.

5.2. Preprocessing of Training Datasets

Training data constructed were 9938 pieces in total, comprising 3582 labeled as normal and 6356 labeled as abnormal. This set of data was output in the form of CSV, to train the ML classifiers using outcome by preprocessing signaling DDoS attack data and normal traffic data.
The numbers of normal data and that of abnormal data were counted as given in Table 8.

5.3. Feature Engineering

As a result of feature selection, it was found that the most selected feature is mean value of traffic time-interval and the least selected feature is entropy of IMSI. In particular, the most frequent top features were in order of t_mean_time (mean value of time), imsi_gnb_entropy (single IMSI entropy on gnb IP), t_imsi_count (number of single IMSIs for 1 min), and imsi_upf_entropy (single IMSI entropy on UPF IP).
In the case of selecting fourr features, as shown in Table 9, the feature selected commonly in three statistical models was the mean value of time (t_mean_time) of the session create interval.
As addressed in Section 5.5 below, the performance was found to be the best when a chi square test was used. In the case of selecting two features only, it can be known that t_mean_time and total_count have the highest correlation.

5.4. Detection Accuracy of ML Classifier

As described in Section 5.1, training data was created using three feature-attributes, i.e., ① XDR create time, ② Bearer create time, and ③ summation of XDR create time and Bearer create time. With these identifiers, the accuracy and F1 score by individual ML classifiers were measured.
From the measurements, it was found that, for two ML classifiers (i.e., SVM and random forest), the detection accuracy and F1 of the algorithm score were the highest when training data corresponding to the third attribute was used, and that, for the Naive Bayes classifier, they revealed the best result when based on the Bearer create time, all as shown in Figure 18. Figure 18 compares the detection accuracy for each machine learning algorithm according to the method of classifying learning data. In the case of the NB algorithm, the yellow bar is its accuracy and the solid yellow line is its F1 score. In the case of the SVM algorithm, the blue bar is its accuracy, and the solid blue line is its F1 score. In the case of the RF algorithm, the green bar is its accuracy, and the green solid line is its F1 score.
When it comes to the Naive Bayes classifier, it can be known that the classifier is more dependent than other features for signaling DDoS detection. This is attributable to the Naive Bayes classifier assuming that all features are independent of each other in data analysis.

5.5. Detection Accuracy of the ML Classifier Depending on the Number of Selected Features

The result of the test demonstrates that the detection accuracy of individual ML classifiers also varies depending on the number of features selected when using the feature selection technique. As described in Section 4.3, features were selected using three statistical models. They were ① chi square test, ② analysis of variance (Anova) F test, and ③ mutual information test, whereby the accuracy of each ML classifier was measured with the application of these statistical models. Figure 19 shows the detection accuracy depending on the number of selected features when the chi square test is used to select features.
Figure 20 shows the detection accuracy depending on the number of selected features when the analysis-of-variance (Anova) F test is used to select features.
Figure 21 shows the detection accuracy depending on the number of selected features when the mutual information test is used to select features.
For all the cases above, it can be verified that the detection accuracy of the Naive Bayes classifier goes down with the increasing number of selected features. Table 10 is drawn by adjusting/tuning the parameters of the model to extract the optimal result, using four features (t_mean_time, t_var_time, t_imsi_count, and total_count) selected from the feature selection.

5.6. Optimized Conditions for Best Result

By taking into consideration the result of the evaluation as described above, three optimized conditions (training data, statistical model, and ML classifier) to be used for the detection module were finally selected.
(1)
Training data
With regard to the construct of training data, it was found that its creation based on the “summation of XDR create time and Bearer create time” imparts the best performance.
(2)
Statistical model used for Feature Selection
When it comes to feature selection, it was found that the chi square test when used on the statistical model imparts the highest result in terms of detection accuracy.
(3)
ML Classifier used for detection
It was found that, out of the ML classifiers used for detection, random forest exhibits the highest degree of accuracy, with 98.4% on average which can be considered significantly high as shown in Table 11.
It was found that, when applying the random forest technique, the detection performance differs with the hyperparameters, where the detection performance can be improved by raising n_estimator that designates the number of decision tress. For example, as shown in Table 12, with all other conditions unchanged, the degree of detection accuracy was increased up to 99.8% when n_estimator has the value 180, whereas the degree of detection accuracy is 98.7% when n_estimator has the value 10. It implies that the greater the number of decision trees in the forest, the more effective the signaling DDoS detection achieved.

5.7. Exceptional Cases

False Positives (FPs) that have occurred during the performance evaluation were analyzed, the result of which is given in Table 13.
Table 14 shows a comparative data analysis between users (identified by IMSI) detected as triggering attacks and normal users at a given time band. It can be verified that the preprocessed data are identical with respect to abnormal traffic and normal traffic at the point in time of the FP occurrence.
From the image above, abnormal data and normal data at the point-in-time of 16:11 (11 min past 4 in the afternoon) exist concurrently, but there is no difference between the normal and the abnormal since only one traffic signal occurred for a duration of 1 min, which implies that it does not belong to a signaling DDoS attack. It can be anticipated that such an exceptional case is attributable to the effect of impurity the ML classifier has.

6. Discussion

6.1. Discussion for Signaling DDoS in 5G CN

Failures involving CN functions caused by signaling DDoS attacks occur in a varied fashion. For instance, AMF- or SMF-involved failure makes user authentication fail and all services unavailable, except emergency call. UPF-involved failure causes user traffic processing to be made impossible and all services unavailable including emergency call.
Signaling DDoS attacks can be targeted on RAN. Malicious actors may take advantage of the vulnerabilities of the RAN, designed for the efficient management of limited radio resources, which deprives resources from a mobile terminal unused for a specific period of time but allocates resources again to the terminal for allowing data reception/transmission over the network. It is also possible to deprive legitimate users of the service or resource they expected by depleting limited radio resources. If one base station is put into jeopardy or shut down caused by a DDoS attack, it brings about service outage within a geographic coverage of about 20 km2 only. However, if a DDoS attack is successfully perpetrated into any CN-layer function, the resulting service outage overwhelms even one metropolitan city, meaning that the adverse ripple effect in the 5G service landscape is in a totally different sphere than ever before. It is, therefore, of paramount importance to respond to signaling DDoS attacks using 5G CN protocols.
From this study, it was verified that the use of fundamental ML classifiers together with preprocessing with EBA and SBA applied enables us to proactively react against signaling DDoS attacks. This research surely provides an insight in order for mobile network operators to reinforce their service security.

6.2. Discussion for Feature Engineering

To use any ML classifier, preprocessing of datasets is indispensable. Furthermore, how to preprocess data is a determinant in the detection performance of a model. What method is applied in data preprocessing is also important. A general rule of thumb is to apply a statistical analysis method or a probabilistic method. In this study, both of these approaches are incorporated as appropriate to preprocess data.
Feature selection is another key player that has a significant effect on the detection performance of a model. There are a few tens of features that can be used for detection in real 5G CN protocols, where which features are used is a critical element to qualify the detection performance. The statistical approach in feature selection employed by this study was proven in eliminating unnecessary variables when training algorithms and avoiding overfitting. Be cautious of using, in the phase of feature selection, filter methods allowing for comparing distribution of data (i.e., variance), as variance-based selection of features does not necessarily match their correlation.
As indicated in Chapter 1, there is a lot of research attempting to detect signaling DDoS using conventional ML-based algorithms, which are, however, not applicable for signaling DDoS attacks targeting the CN in 5G. What is worse, those prior studies revealed a very low efficiency, with a detection rate of between 50% and 60%. Moreover, today’s 5G CN network is an environment of massive network capacity that has to handle huge amounts of mobile data traffic with high throughput that could reach up to several Tbps even when there are only a few tens of users in an independent network. Therefore, methods capable of processing large amounts of data are essential for their applicability in ML-based detection models. Out of the available analysis methods, the probabilistic analysis method via entropy analysis is beneficial in the case of the presence of large data, since it is extracted by way of mathematical calculation [29]. In this context, the current study uses an EBA method utilizing entropy analysis for the feature engineering of 5G CN protocol data, thereby proving that the method has the ability to produce higher performance.

6.3. Discussion for Evaluation Results

As shown in Table 15, the ML classifiers used in this study for performance evaluation of the detection algorithm are ① Naïve Bayesian, ② support vector machine, and ③ random forest. Simply put, the Bayesian classifier is relatively faster in training speed than the SVM and insensitive in parameter values when compared to other classifiers. On the other hand, the SVM classifier works well on the small number of data features, irrespective of dimensionality of data. In the case where there are many datasets (at least 10,000 sets), however, the SVM is severely dependent on data preprocessing and parameter values. Lastly, the random forest classifier does not work well on high-dimensional data but has high performance in view of accuracy [30]. So, in this study, the evaluation results manifest that the random forest achieves the best detection performance, with an accuracy of 99.8%.

7. Conclusions and Future Work

It is very difficult to process stream traffic data and detect security threats in a particular network [31]. In addition, it involves complex procedures to analyze traffic data in a 5G network environment. Therefore, research on DDoS attacks in the 5G network environment has a high barrier to entry. In the existing 5G cellular landscape, the trend of malicious DDoS events can be broadly categorized into two. The one pertains to any DDoS attack that abuses the control protocol used in the RAN, generally targeting a wireless base station by compromising the RRC protocol it uses in the RAN. The other pertains to any DDoS attack that exploits the control protocol used for voice services. Despite the fact that a lot of research has been conducted to cope with these two categorized events, there was no research exploring the applicability of AI-based ML against DDoS attacks targeting the CN, not the RAN or voice service network.
In this sense, the current research proposes a model capable of ML-based detection of signaling DDoS attacks targeting the 5G CN and evaluates its performance. Out of several ML-based detecting models, SVM and random forest were found to show the highest accuracy. However, it was found that all algorithms of Bayesian, random forest, and SVM have high training time. The experimental result of this study showed that, out of the ML algorithms used for the detection of signaling DDoS, the random forest perspective leads to outcomes having stable and high performance, less time consumption, and high accuracy. As a result of diversely constructing features for the random forest hyperparameters, it could be verified that, when increasing the value of a feature (n_estimator) that designates the number of decision trees as well as the maximum depth of each decision tree, the detection accuracy is enhanced, the average of accuracy scores from five times of cross-validation is increased, and the error range is decreased.
The data used in this work were not simply generated by simulators, but actual traffic data in mobile carriers operating 5G networks, and there were many restrictions on obtaining it due to various strict corporate policies, such as affecting operational services. Nevertheless, we think it was meaningful that the test was conducted with this amount of data. Since the system is currently being tested by installing it on the test network of mobile carriers [28], more data will be secured in the future, and the results will be analyzed and disclosed as follow-up work.
In this study, the goal was to collect, preprocess, and learn traffic to detect DDoS targeting 5G core networks. However, we will advance this study, create an efficiency table that compares all ML algorithms using a wide range of algorithms, and push for the next step of research on which algorithms are best. In the future, we are planning to make the most of deep learning in detecting signaling DDoS, and comparing the resulting performance with that when utilizing ML classifiers, taking into account the detection accuracy and even the duration of time that each takes until trained and detecting DDoS. If we apply a deep learning algorithm to detect signal DDoS in a 5G network environment, we are also considering using dynamic features [32]. In addition, the SBA and EBA techniques used in this paper will be applied in various ways. When implementing new techniques, faster and better performance technologies should be used [33]. In the next work, we will not only use more diverse machine learning algorithms but also use more diverse features.

Author Contributions

Conceptualization, S.P., B.C., D.K. and I.Y.; methodology, S.P., B.C., D.K. and I.Y.; validation, S.P., B.C., D.K. and I.Y.; writing—original draft preparation, S.P. and B.C.; writing—review and editing, S.P., B.C. and I.Y.; project administration, D.K.; funding acquisition, D.K. All authors have read and agreed to the published version of the manuscript.

Funding

This work was supported by the Institute of Information and Communications Technology Planning and Evaluation (IITP) grant funded by the Korean government (MSIT) (No. 2019-0-00793, Intelligent 5G Core Network Abnormal Attack Detection and Countermeasure Technology Development).

Institutional Review Board Statement

Not applicable.

Informed Consent Statement

Not applicable.

Data Availability Statement

Not applicable.

Conflicts of Interest

The authors declare no conflict of interest.

References

  1. Quarterly DDoS and Application Attack Report. Radware Ltd. October 2021. Available online: https://www.radware.com/getattachment/5a547ad1-9793-42ce-9fef-0f67fa047247/1108_DDos_1108_rev_enUS.pdf (accessed on 14 September 2022).
  2. Denial-of-Service Attack. Wikimedia Foundation, Inc. Available online: https://en.wikipedia.org/wiki/Denial-of-service_attack (accessed on 14 September 2022).
  3. Alert (TA14-017A), UDP-Based Amplification Attacks, US-CERT, CISA. Available online: https://www.cisa.gov/uscert/ncas/alerts/TA14-017A (accessed on 14 September 2022).
  4. Newman, L.H. GitHub Survived the Biggest DDoS Attack Ever Recorded. Wired. Available online: https://www.wired.com/story/github-ddos-memcached/ (accessed on 14 September 2022).
  5. DDoS Attack Countermeasure Guide, KR-CERT, KISA. Available online: https://www.krcert.or.kr/data/guideView.do?bulletin_writing_sequence=36186 (accessed on 14 September 2022).
  6. AWS Shield, Threat Landscape Report—Q1 2020. AWS Inc. Available online: https://aws-shield-tlr.s3.amazonaws.com/2020-Q1_AWS_Shield_TLR.pdf (accessed on 14 September 2022).
  7. Paganini, P. OVH Hosting Hit by 1Tbps DDoS Attack, the Largest One Ever Seen, Security Affairs. Available online: https://securityaffairs.co/wordpress/51640/cyber-crime/tbps-ddos-attack.html (accessed on 14 September 2022).
  8. Woolf, N. DDoS Attack that Disrupted Internet was Largest of Its Kind in History, Experts Say, The Guardian. Available online: https://www.theguardian.com/technology/2016/oct/26/ddos-attack-dyn-mirai-botnet (accessed on 14 September 2022).
  9. Hype Cycle for Privacy, 2021, Bart Willemsen, Gartner. Available online: https://www.gartner.com/en/documents/4003504 (accessed on 13 July 2021).
  10. Ettiane, R.; Chaoub, A.; Elkouch, R. Robust detection of signaling DDoS threats for more secure machine type communications in next generation mobile networks. In Proceedings of the 2018 19th IEEE Mediterranean Electrotechnical Conference (MELECON), Marrakesh, Morocco, 2–7 May 2018; pp. 62–67. [Google Scholar] [CrossRef]
  11. Hussain, B.; Du, Q.; Sun, B.; Han, Z. Deep Learning-Based DDoS-Attack Detection for Cyber–Physical System Over 5G Network. IEEE Trans. Ind. Inform. 2021, 17, 860–870. [Google Scholar] [CrossRef]
  12. Kati, S.; Ove, A.; Gotipamul, B.; Kodche, M.; Jaiswal, S. Comprehensive Overview of DDOS Attack in Cloud Computing Environment Using Different Machine Learning Techniques. Available online: https://doi.org/10.2139/ssrn.4096388 (accessed on 28 April 2022). [CrossRef]
  13. International Telecommunication Union Radiocommunication. Minimum Requirements Related to Technical Performance for IMT-2020 Radio Interface(s); Report ITU-R M.2410-0; International Telecommunication Union Radiocommunication: Geneva, Switzerland, 2017. [Google Scholar]
  14. Ericsson Mobility Report November 2021, Patrik Cerwall, Ericsson. Available online: https://www.ericsson.com/en/reports-and-papers/mobility-report/reports/november-2021 (accessed on 14 September 2022).
  15. Gupta, A.; Verma, T.; Bali, S.; Kaul, S. Detecting MS initiated signaling DDoS attacks in 3G/4G wireless networks. In Proceedings of the 2013 Fifth International Conference on Communication Systems and Networks (COMSNETS), Bangalore, India, 7–10 January 2013; pp. 1–60. [Google Scholar] [CrossRef]
  16. Ettiane, R.; Kouch, R.E. Mitigating Denial of Service Signaling Threats in 5G Mobile Networks. Int. J. Adv. Comput. Sci. Appl. 2021, 12, 88–92. [Google Scholar] [CrossRef]
  17. Ettiane, R.; Chaoub, A.; Elkouch, R. Toward securing the control plane of 5G mobile networks against DoS threats: Attack scenarios and promising solutions. J. Inf. Secur. Appl. 2021, 61, 102943. [Google Scholar] [CrossRef]
  18. 3rd Generation Partnership Project; Technical Specification Group Services and System Aspects; System architecture for the 5G System (5GS); Stage 2, (Release 16), Document 3GPP TS 23.501 V16.7.0. December 2020. Available online: https://www.etsi.org/deliver/etsi_ts/123500_123599/123501/16.07.00_60/ts_123501v160700p.pdf (accessed on 14 September 2022).
  19. Zakrzewski, Z. D-RoF and A-RoF Interfaces in an All-Optical Fronthaul of 5G Mobile Systems. Appl. Sci. 2020, 10, 1212. [Google Scholar] [CrossRef]
  20. 3rd Generation Partnership Project; Technical Specification Group Services and System Aspects; General Packet Radio Service (GPRS) enhancements for Evolved Universal Terrestrial Radio Access Network (E-UTRAN) access (Release 14), Document 3GPP TS 23.401 V15.4.0. June 2018. Available online: https://www.etsi.org/deliver/etsi_ts/123400_123499/123401/15.04.00_60/ts_123401v150400p.pdf (accessed on 14 September 2022).
  21. Jang, W.; Kim, K.; Oh, J.; Im, C. Session-Based Detection of Signaling DoS on LTE Mobile Networks. J. Adv. Comput. Netw. 2014, 2, 159–162. [Google Scholar] [CrossRef][Green Version]
  22. David, J.; Thomas, C. DDoS attack detection using fast entropy approach on flow-based network traffic. Procedia Comput. Sci. 2015, 50, 30–36. [Google Scholar] [CrossRef]
  23. Pedro, D.; Michael, P. On the optimality of the simple Bayesian classifier under zero-one loss. Mach. Learn. 1997, 29, 103–137. [Google Scholar]
  24. Cortes, C.; Vapnik, V. Support-vector networks. Mach. Learn. 1995, 20, 273. [Google Scholar] [CrossRef]
  25. Breiman, L. Random Forests. Mach. Learn. 2001, 45, 5–32. [Google Scholar] [CrossRef]
  26. Garg, N. Apache Kafka; Packt Publishing Ltd.: Birmingham, UK, 2013. [Google Scholar]
  27. Carlson, J.L. Redis in Action; Manning Publications Co.: New York, NY, USA, 2013. [Google Scholar]
  28. Park, S.; Kwon, S.; Park, Y.; Kim, D.; You, I. Session Management for Security Systems in 5G Standalone Network. IEEE Access 2022, 10, 73421–73436. [Google Scholar] [CrossRef]
  29. No, G.; Ra, I. An efficient and reliable DDoS attack detection using a fast entropy computation method. In Proceedings of the 2009 9th International Symposium on Communications and Information Technology, Incheon, Republic of Korea, 28–30 September 2009; pp. 1223–1228. [Google Scholar] [CrossRef]
  30. Singh, A.; Thakur, N.; Sharma, A. A review of supervised machine learning algorithms. In Proceedings of the 2016 3rd International Conference on Computing for Sustainable Global Development (INDIACom), New Delhi, India, 16–18 March 2016; pp. 1310–1315. [Google Scholar]
  31. Komisarek, M.; Pawlicki, M.; Kozik, R.; Choras, M. Machine Learning Based Approach to Anomaly and Cyberattack Detection in Streamed Network Traffic Data. J. Wirel. Mob. Netw. Ubiquitous Comput. Dependable Appl. 2021, 12, 3–19. [Google Scholar] [CrossRef]
  32. Sihag, V.; Vardhan, M.; Singh, P.; Choudhary, G.; Son, S. De lady: Deep learning based android malware detection using dynamic features. J. Internet Serv. Inf. Secur. 2021, 11, 34–45. [Google Scholar] [CrossRef]
  33. Shinan, K.; Alsubhi, K.; Alzahrani, A.; Ashraf, M.U. Machine Learning-Based Botnet Detection in Software-Defined Network: A Systematic Review. Symmetry 2021, 13, 866. [Google Scholar] [CrossRef]
Figure 1. Memcached reflection DDoS attack traffic volume [4].
Figure 1. Memcached reflection DDoS attack traffic volume [4].
Applsci 12 12456 g001
Figure 2. A 5G cyber attack surface.
Figure 2. A 5G cyber attack surface.
Applsci 12 12456 g002
Figure 3. 5G registration call flow with PFCP.
Figure 3. 5G registration call flow with PFCP.
Applsci 12 12456 g003
Figure 4. 5G registration call flow with HTTP.
Figure 4. 5G registration call flow with HTTP.
Applsci 12 12456 g004
Figure 5. Schematic of signaling DDoS attack.
Figure 5. Schematic of signaling DDoS attack.
Applsci 12 12456 g005
Figure 6. Preprocessing in Kafka for total time value (t_total_time).
Figure 6. Preprocessing in Kafka for total time value (t_total_time).
Applsci 12 12456 g006
Figure 7. Preprocessing in Kafka for mean time value (t_mean_time), variance time value (t_var_time), and standard deviation time value (t_std_time).
Figure 7. Preprocessing in Kafka for mean time value (t_mean_time), variance time value (t_var_time), and standard deviation time value (t_std_time).
Applsci 12 12456 g007
Figure 8. Preprocessing in Kafka for IMSI number as to single user (t_imsi_count) and IMSI number as to whole users (total_count).
Figure 8. Preprocessing in Kafka for IMSI number as to single user (t_imsi_count) and IMSI number as to whole users (total_count).
Applsci 12 12456 g008
Figure 9. Preprocessing in Kafka for IMSI entropy (imsi_entropy).
Figure 9. Preprocessing in Kafka for IMSI entropy (imsi_entropy).
Applsci 12 12456 g009
Figure 10. Preprocessing in Kafka for entropy of single IMSI identifier (imsi_smf_entropy, imsi_amf_entropy, imsi_upf_entropy, imsi_gnb_entropy) per equipment IP (smf, amf, upf, gnb).
Figure 10. Preprocessing in Kafka for entropy of single IMSI identifier (imsi_smf_entropy, imsi_amf_entropy, imsi_upf_entropy, imsi_gnb_entropy) per equipment IP (smf, amf, upf, gnb).
Applsci 12 12456 g010
Figure 11. Preprocessing in Kafka for entropy of all relevant IMSI identifiers per equipment IP (smf_entropy, amf_entropy, upf_entropy, gnb_entropy).
Figure 11. Preprocessing in Kafka for entropy of all relevant IMSI identifiers per equipment IP (smf_entropy, amf_entropy, upf_entropy, gnb_entropy).
Applsci 12 12456 g011
Figure 12. Cross-validation method.
Figure 12. Cross-validation method.
Applsci 12 12456 g012
Figure 13. Design of intrusion detection system.
Figure 13. Design of intrusion detection system.
Applsci 12 12456 g013
Figure 14. Flowchart for operation of processing time save module.
Figure 14. Flowchart for operation of processing time save module.
Applsci 12 12456 g014
Figure 15. Flowchart for data load in an interval of 1 min and operation of preprocessing module.
Figure 15. Flowchart for data load in an interval of 1 min and operation of preprocessing module.
Applsci 12 12456 g015
Figure 16. Flowchart for operation of training module using preprocessed data.
Figure 16. Flowchart for operation of training module using preprocessed data.
Applsci 12 12456 g016
Figure 17. Flowchart for operation of detecting module using preprocessed test data.
Figure 17. Flowchart for operation of detecting module using preprocessed test data.
Applsci 12 12456 g017
Figure 18. Detection accuracy by individual ML Classifiers.
Figure 18. Detection accuracy by individual ML Classifiers.
Applsci 12 12456 g018
Figure 19. Detection accuracy when chi square test is applied.
Figure 19. Detection accuracy when chi square test is applied.
Applsci 12 12456 g019
Figure 20. Detection accuracy when analysis-of-variance (Anova) F test is applied.
Figure 20. Detection accuracy when analysis-of-variance (Anova) F test is applied.
Applsci 12 12456 g020
Figure 21. Detection accuracy when mutual information test is applied.
Figure 21. Detection accuracy when mutual information test is applied.
Applsci 12 12456 g021
Table 1. CN functions defined by 3GPP.
Table 1. CN functions defined by 3GPP.
FunctionsFull NameDescription
AMFAccess and mobility Management Function5G core network function manages mobility, registration, connections, reachability
SMFSession Management Function5G core network function that handles subscriber session management
UPFUser Plane Function5G core network function that aids in packet routing/forwarding and connecting to the DN (Data Network) in relation to the UE’s UP (User Plane) data
PCFPolicy Control Function 5G core network function that controls integrated policy on the behavior of the 5G core network in its entirety and delivers policy to other control plane NFs
NSSFNetwork Slice Selection Function5G core network function that supports selection of the optimal network slide available for the service requested by the user and provides supportable AMF information
AUSFAuthentication Server Function5G core network function that provides authentication and security features for UEs connected to the 5G core network
UDMUnified Data Management5G core network function for the storage and management of user subscription data and authentication data
NRFNetwork Repository Function5G core network function that performs managing functions for monitoring service status of 5G core NFs and interworking information such as authentication and tokens of authority
NEFNetwork Exposure Function5G core network function that supports functionalities of storing internal or external service functions and events in structured data, exposing network capabilities to the application function, and allowing the AF to access the services
Table 2. Collection fields utilizable for signaling DDoS attack detection.
Table 2. Collection fields utilizable for signaling DDoS attack detection.
No.CategoryFeatureDescriptionExample
6UserIMSIIMSI Number450051001000010
16EquipmentSmfIPSMF IP1677853029
18AmfIpAMF IP1677852929
20UpfIPUPF IP1677853129
22gNBIPgNB IP1677852939
41BearerBearerCreatedTimeBearer Start1630652548.64154
Table 3. Features involved in preprocessed data.
Table 3. Features involved in preprocessed data.
AttributeFeatureDescription
StatisticsTotal time valuet_total_timeTotal elapsed time of traffic in a unit of time (t)
Mean time valuet_mean_timeMean value of interval of traffic create time in a unit of time (t)
Variance time valuet_var_timeVariance value of interval of traffic create time in a unit of time (t)
Standard deviation time valuet_std_timeStandard deviation of interval of traffic create time in a unit of time (t)
Single IMSI countt_imsi_countTraffic count of one IMSI subscriber in a unit time (t)
All IMSI counttotal_countTraffic count of all IMSI subscribers in unit of time (t)
EntropyEntropy of one IMSI subscriberimsi_entropyEntropy of one IMSI subscriber in unit of time (t)
Smf entropy of one IMSI subscriberimsi_smf_entropySmfIP entropy of one IMSI subscriber in unit of time (t)
Amf entropy of one IMSI subscriberimsi_amf_entropyAmfIP entropy of one IMSI subscriber in unit of time (t)
upf entropy of one IMSI subscriberimsi_upf_entropyUpfIP entropy of one IMSI subscriber in unit of time (t)
gnb entropy of one IMSI subscriberimsi_gnb_entropygNBIP entropy of one IMSI subscriber in unit of time (t)
Smf entropy of all IMSI subscriberssmf_entropySmfIP entropy of all IMSI subscribers in unit of time (t)
Amf entropy of all IMSI subscribersamf_entropyAmfIP entropy of all IMSI subscribers in unit of time (t)
upf entropy of all IMSI subscribersupf_entropyUpfIP entropy of all IMSI subscribers in unit of time (t)
gnb entropy of all IMSI subscribersgnb_entropygNBIP entropy of all IMSI subscribers in unit of time (t)
Table 4. Confusion matrix and accuracy.
Table 4. Confusion matrix and accuracy.
Actual Outcome and Classification
TrueFalse
Predicted Outcome and ClassificationTrueTrue PositiveFalse Positive
FalseFalse NegativeTrue Negative
Where True Positive (TP) is when the model predicts Yes and the actual outcome is also Yes, False Positive (FP) is when the model predicts Yes and the actual output is No, False Negative (FN) is when the model predicts No and the actual output is Yes, True Negative (TN) is when the model predicts No and the actual output is No.
Table 5. File item info of intrusion detection system.
Table 5. File item info of intrusion detection system.
TypeItem (Element)Subitem (Base Type)Description
ConfigurationConfigConfig.iniFile that has system configuration info
Directorydata20210903Storage locations of XDR, Bearer and total dataset based on 2021 public key authentication testing
New date (e.g., 20220711)Storage location of latest dataset (folder name: date of creation)
Model20210903Model trained with dataset based on 2021 public key authentication testing
New date (e.g., 20220711)Storage location of latest training model (folder name: date of creation, filename: same)
ModulekisaKafka.pyData streaming (Kafka) module for Kisa 5G
kisaRedis.pyMemory database (Redis) module for Kisa 5G
ModuleCommondataloader.pyModule for loading and managing dataset for training
model.pyModule for creating and loading training module
Inference.pyDetection and prediction module
result.pyResult output module (storage location: /home/ids/result)
Utils.pyDefines other necessary functions
LogLogs for exception handling and system processing (storage location: /home/ids/log)
ProcessDetectsigdosMLPreprocessing.pyxDR data preprocessing
sigdosMLDetecting.pySignaling DoS attack detection module
sigdosMLTraining.pyModule for training ML-based signaling DoS attack detection model (operates upon request)
Table 6. Signaling DDoS attack scenarios and normal scenarios.
Table 6. Signaling DDoS attack scenarios and normal scenarios.
Scenario# of UsersIMSIPDU ReconnectPDU Release
Scenario 1100450051001000001~1s1s
Scenario 2100450051002000001~2s2s
Scenario 3100450051003000001~3s3s
Scenario 4100450051004000001~4s4s
Scenario 5100450051005000001~5s5s
Scenario 620450052001000001~1s1s
Scenario 720450052002000001~2s2s
Scenario 820450052003000001~3s3s
Scenario 920450052004000001~4s4s
Scenario 1020450052005000001~5s5s
Table 7. Three dataset types of training data.
Table 7. Three dataset types of training data.
No.DatasetCreation CriteriaDescription
1XDRXDR create timeTraining data constructed, based on XDR create time
2BearerBearer create timeTraining data constructed, based on Bearer create time
3TotalXDR create time + Bearer create timeCombine XDR dataset and Bearer dataset
Table 8. Number of normal datasets and abnormal datasets.
Table 8. Number of normal datasets and abnormal datasets.
DatasetTotal Number of DataNumber of Normal DataDescription
XDR968935806109
Bearer993835826356
Total19,627716212,465
Table 9. Result of feature selection by method of selecting training data construct and variable.
Table 9. Result of feature selection by method of selecting training data construct and variable.
DatasetFeature Selectiont_mean_timet_var_timet_imsi_countimsi_smf_entropyimsi_amf_entropyimsi_upf_entropyimsi_gnb_entropytotal_count
XDRChi-squareOOOXXXXO
XDRANOVAOXXXOOOX
XDRMutual InformationOXOXOOXX
BEARERChi-squareOOOXXXXO
BEARERANOVAOXXXOOOX
BEARERMutual InformationOXOXOXOX
TOTALChi-squareOOOXXXXO
TOTALANOVAOXXXOOOX
TOTALMutual InformationOXXOOOXX
Grand Total93516543
Table 10. Optimal result by tuning parameters of ML algorithm.
Table 10. Optimal result by tuning parameters of ML algorithm.
DatasetFeature SelectionNumber of FeaturesMLAccuracyParameters
XDRChi-square4SVM0.972C = 0.1, gamma = 0.01, kernel = rbf)
XDRANOVA4RF0.9682n_estimators = 10, max_depth = 4, criterion = gini
XDRMutual Information4NB0.9253var_smoothing = 0.0001
BearerChi-square4SVM0.9978C = 10, gamma = 0.001, kernel = rbf)
BearerANOVA4RF0.9978n_estimators = 180, max_depth = 2, criterion = gini
BearerMutual Information4NB0.9925var_smoothing = 1 × 10−5
TotalChi-square4SVM0.9876C = 1000, gamma = 0.001, kernel = rbf)
TotalANOVA4RF0.9876n_estimators = 10, max_depth = 2, criterion = gini
TotalMutual Information4NB0.8761var_smoothing = 0.01
Table 11. Detection accuracy on average when random forest is applied.
Table 11. Detection accuracy on average when random forest is applied.
Random Forest (on Average)Actual
NormalAbnormal
PredictionNormal692070 (False Negative)
Abnormal242 (False Positive)12,395
Table 12. The highest degree of detection accuracy when random forest is applied (in case n_estimator has the value 180).
Table 12. The highest degree of detection accuracy when random forest is applied (in case n_estimator has the value 180).
Random Forest
(in a Case, n_estimator = 180)
Actual
NormalAbnormal
PredictionNormal25600 (False Negative)
Abnormal22 (False Positive)6356
Table 13. Data in which FPs occurred.
Table 13. Data in which FPs occurred.
FilenameIMSISmf IPAmf IPUpf IPgNB IPBearerCreatedTimeClass
BEARER_R1_20210903_1613.dat450052006000002167.79.186.15 167.79.184.70 167.79.186.65 167.79.184.80 3 September 2021 16:11:560
BEARER_R1_20210903_1613.dat450052006000001167.79.186.15 167.79.184.70 167.79.186.65 167.79.184.80 3 September 2021 16:11:560
BEARER_R1_20210903_1613.dat450052006000005167.79.186.15 167.79.184.70 167.79.186.65 167.79.184.80 3 September 2021 16:11:560
BEARER_R1_20210903_1613.dat450052006000004167.79.186.15 167.79.184.70 167.79.186.65 167.79.184.80 3 September 2021 16:11:560
BEARER_R1_20210903_1613.dat450052006000003167.79.186.15 167.79.184.70 167.79.186.65 167.79.184.80 3 September 2021 16:11:560
BEARER_R1_20210903_1613.dat450052006000014167.79.186.15 167.79.184.70 167.79.186.65 167.79.184.80 3 September 2021 16:11:560
BEARER_R1_20210903_1613.dat450052006000020167.79.186.15 167.79.184.70 167.79.186.65 167.79.184.80 3 September 2021 16:11:560
BEARER_R1_20210903_1613.dat450052006000017167.79.186.15 167.79.184.70 167.79.186.65 167.79.184.80 3 September 2021 16:11:560
BEARER_R1_20210903_1613.dat450052006000019167.79.186.15 167.79.184.70 167.79.186.65 167.79.184.80 3 September 2021 16:11:560
BEARER_R1_20210903_1613.dat450052006000015167.79.186.15 167.79.184.70 167.79.186.65 167.79.184.80 3 September 2021 16:11:560
BEARER_R1_20210903_1613.dat450052006000008167.79.186.15 167.79.184.70 167.79.186.65 167.79.184.80 3 September 2021 16:11:560
BEARER_R1_20210903_1613.dat450052006000007167.79.186.15 167.79.184.70 167.79.186.65 167.79.184.80 3 September 2021 16:11:560
BEARER_R1_20210903_1613.dat450052006000013167.79.186.15 167.79.184.70 167.79.186.65 167.79.184.80 3 September 2021 16:11:560
BEARER_R1_20210903_1613.dat450052006000009167.79.186.15 167.79.184.70 167.79.186.65 167.79.184.80 3 September 2021 16:11:560
BEARER_R1_20210903_1613.dat450052006000016167.79.186.15 167.79.184.70 167.79.186.65 167.79.184.80 3 September 2021 16:11:560
BEARER_R1_20210903_1613.dat450052006000012167.79.186.15 167.79.184.70 167.79.186.65 167.79.184.80 3 September 2021 16:11:560
BEARER_R1_20210903_1613.dat450052006000010167.79.186.15 167.79.184.70 167.79.186.65 167.79.184.80 3 September 2021 16:11:560
BEARER_R1_20210903_1613.dat450052006000018167.79.186.15 167.79.184.70 167.79.186.65 167.79.184.80 3 September 2021 16:11:560
BEARER_R1_20210903_1613.dat450052006000011167.79.186.15 167.79.184.70 167.79.186.65 167.79.184.80 3 September 2021 16:11:560
BEARER_R1_20210903_1613.dat450052006000006167.79.186.15 167.79.184.70 167.79.186.65 167.79.184.80 3 September 2021 16:11:560
BEARER_R1_20210903_1640.dat450052006000020167.79.186.15 167.79.184.70 167.79.186.65 167.79.184.80 3 September 2021 16:39:000
BEARER_R1_20210903_1640.dat450052006000019167.79.186.15 167.79.184.70 167.79.186.65 167.79.184.80 3 September 2021 16:39:000
Table 14. Abnormal data and normal data at the point-in-time of FP event.
Table 14. Abnormal data and normal data at the point-in-time of FP event.
Abnormal DataNormal Data
TimeIMSIClassTimeIMSIClass
16:11450052005000001116:114500520060000010
16:11450052005000002116:114500520060000020
16:11450052005000003116:114500520060000030
16:11450052005000004116:114500520060000040
16:11450052005000005116:114500520060000050
16:11450052005000006116:114500520060000060
16:11450052005000007116:114500520060000070
16:11450052005000008116:114500520060000080
16:11450052005000009116:114500520060000090
16:11450052005000010116:114500520060000100
16:11450052005000011116:114500520060000110
16:11450052005000012116:114500520060000120
16:11450052005000013116:114500520060000130
16:11450052005000014116:114500520060000140
16:11450052005000015116:114500520060000150
16:11450052005000016116:114500520060000160
16:11450052005000017116:114500520060000170
16:11450052005000018116:114500520060000180
16:11450052005000019116:114500520060000190
16:11450052005000020116:114500520060000200
Table 15. Signaling DDoS detection studies comparison.
Table 15. Signaling DDoS detection studies comparison.
Comparison FeaturesThis WorkGupta et al. [15]Ettiane et al. [17]Hussain et al. [11]
Target Mobile Network5G3G/4G5G5G
Traffic ProtocolHTTP/2, PFCPTCP, UDP, ICMPRRCRRC, SIP (Voice, SMS)
Detection Algorithm or MethodologyNaïve Bayesian, SVM, RFSVMRandomizationCNN
Average Detection Accuracy98.4%53.8%59.8%91%
Published Year2022201320212021
LimitationClassification of CN protocols onlyClassification of User plane protocols only, Low accuracyClassification of RAN protocols only, Low accuracyComplex analysis
Publisher’s Note: MDPI stays neutral with regard to jurisdictional claims in published maps and institutional affiliations.

Share and Cite

MDPI and ACS Style

Park, S.; Cho, B.; Kim, D.; You, I. Machine Learning Based Signaling DDoS Detection System for 5G Stand Alone Core Network. Appl. Sci. 2022, 12, 12456. https://doi.org/10.3390/app122312456

AMA Style

Park S, Cho B, Kim D, You I. Machine Learning Based Signaling DDoS Detection System for 5G Stand Alone Core Network. Applied Sciences. 2022; 12(23):12456. https://doi.org/10.3390/app122312456

Chicago/Turabian Style

Park, Seongmin, Byungsun Cho, Dowon Kim, and Ilsun You. 2022. "Machine Learning Based Signaling DDoS Detection System for 5G Stand Alone Core Network" Applied Sciences 12, no. 23: 12456. https://doi.org/10.3390/app122312456

APA Style

Park, S., Cho, B., Kim, D., & You, I. (2022). Machine Learning Based Signaling DDoS Detection System for 5G Stand Alone Core Network. Applied Sciences, 12(23), 12456. https://doi.org/10.3390/app122312456

Note that from the first issue of 2016, this journal uses article numbers instead of page numbers. See further details here.

Article Metrics

Back to TopTop