RCM: A Remote Cache Management Framework for Spark
Abstract
:1. Introduction
- (1)
- The CWG module and CREP module are proposed to solve the problem of cache replacement. CWG design a new weight by consideration of the response time of the query database, the number of queries, the data size and time loss. Based on CWG, CREP replaces low weight data in a greedy ideology.
- (2)
- The CPL module is proposed to solve the problem of matching the best servers. First of all, we give the definition of cooperation efficiency. Then, the cache data are placed on the most efficient server in a KM-matching [11] algorithm.
- (3)
- A remote cache management framework for Spark, called RCM, is proposed, including CWG, CREP and CPL. In order to verify the proposed framework, we test the CREP module and CPL module individually. In the end, RCM is tested and gives 42.1% improvement at most.
2. Related Work
3. Problem Analysis and Modeling
3.1. Data Weight Generation Model
3.2. Cache Replacement Model
3.3. Coopertion Efficiency Model
4. Framework Implementation
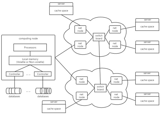
4.1. Overall Architecture of the Framework
4.2. Cache Data Weight Generation Module
| Algorithm 1 CWG Algorithm. |
|
| Output:: is the candidates data for saving in cache; |
|
4.3. Cache Replacement Module
| Algorithm 2 CREP Algorithm. |
|
|
4.4. Cache Placement Module
| Algorithm 3 KM Algorithm. |
|
| Output:: is the best matching result; |
|
| Algorithm 4 Find Path. |
|
5. Experimental Results and Analysis
5.1. Experimental Setup
5.2. Performance Result
5.2.1. CREP Performance Improvement
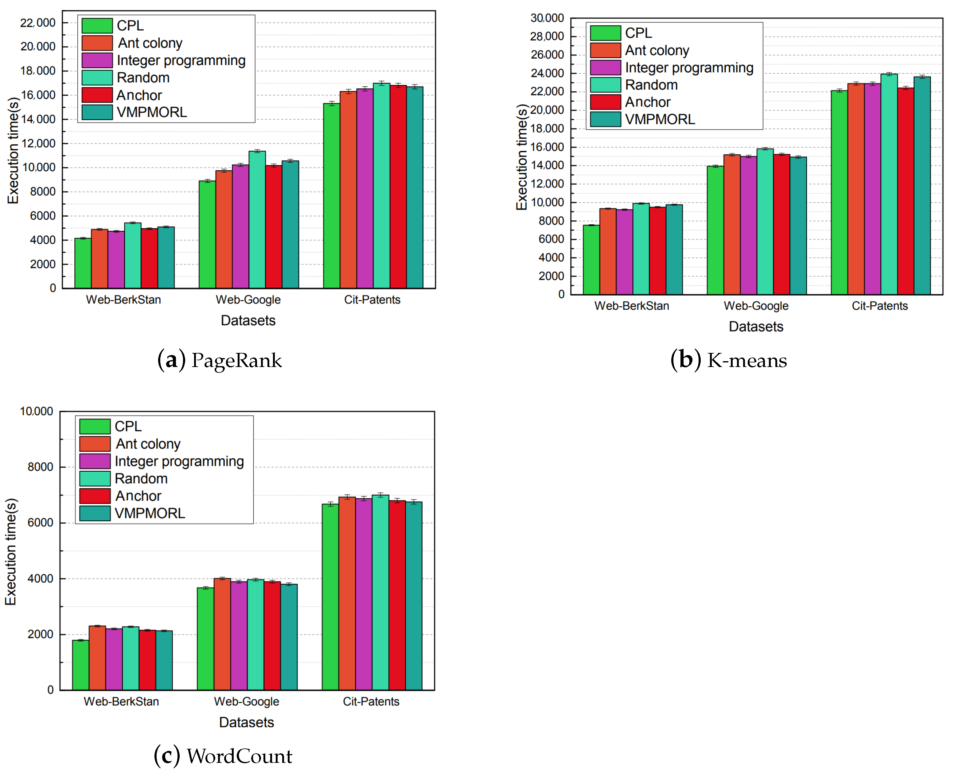
5.2.2. CPL Performance Improvement
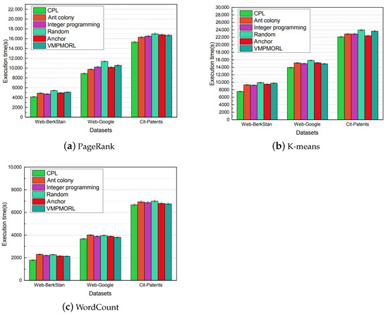
5.2.3. RCM Performance Improvement
6. Conclusions
Author Contributions
Funding
Institutional Review Board Statement
Informed Consent Statement
Data Availability Statement
Acknowledgments
Conflicts of Interest
References
- Ahmed, N.; Barczak, A.; Susnjak, T.; Rashid, M.A. A comprehensive performance analysis of Apache Hadoop and Apache Spark for large scale data sets using HiBench. J. Big Data 2020, 7, 167–182. [Google Scholar] [CrossRef]
- Xu, L.; Li, M.; Zhang, L.; Butt, A.R.; Wang, Y.; Hu, Z.Z. MEMTUNE: Dynamic memory management for in-memory data analytic platforms. Proc. IEEE Int. Parallel Distrib. Process. Symp. 2016, 91, 383–392. [Google Scholar]
- Tsai, C.P.; Chang, C.W.; Hsiao, H.C.; Shen, H. The Time Machine in Columnar NoSQL Databases: The Case of Apache HBase. Future Internet 2022, 14, 583–599. [Google Scholar] [CrossRef]
- Nicholson, H.; Chrysogelos, P.; Ailamaki, A. HPCache: Memory-Efficient OLAP Through Proportional Caching. In Data Management on New Hardware. Assoc. Comput. Mach. 2022, 7, 125–134. [Google Scholar]
- Harrison, G. Redis and Amazon’s MemoryDB. Database Trends Appl. 2021, 35, 5. [Google Scholar]
- Wang, S.; Zhang, Y.; Zhang, L.; Cao, N.; Pang, C. An Improved Memory Cache Management Study Based on Spark. Comput. Mater. Contin. 2018, 56, 415–431. [Google Scholar]
- Geng, Y.; Shi, X.; Pei, C.; Jin, H.; Jiang, W. LCS: An Efficient Data Eviction Strategy for Spark. Int. J. Parallel Program 2017, 45, 1285–1297. [Google Scholar] [CrossRef]
- Chenyang, Z. Design and Implementation of Distributed Cache for Heterogeneous Multilevel Strorage. Ph.D. Thesis, University of Electronic Science and technology, Chengdu, China, 2022. [Google Scholar]
- Robinson, J.T.; Devarakonda, M.V. Data cache management using frequency-based replacement. ACM Sigmetrics Perform. Eval. Rev. 1990, 16, 1353–1365. [Google Scholar]
- Apache. Apache Spark Web Interfaces. Available online: https://Spark.apache.org/docs/latest/monitoring.html (accessed on 24 June 2022).
- Hong-Tao, M.; Song-ping, Y.; Fang, L.; Nong, X.I.A.O. Research on Memory Management and Cache Replacement Policies in Spark. Comput. Sci. 2017, 80, 37–41. [Google Scholar]
- Edmonds, J. Maximum matching and a polyhedron with 0, 1 vertices. J. Res. Nat. Bur. Stand. B 1965, 69, 55–56. [Google Scholar] [CrossRef]
- Jia, B.; Li, R.; Wang, C.; Qiu, C.; Wang, X. Cluster-based content caching driven by popularity prediction. CCF Trans. High Perform. Comput. 2022, 4, 357–366. [Google Scholar] [CrossRef]
- Cai, R.Y.; Qian, Y.; Wei, D.B. Dynamic Cache Replacement Strategy of Space Information Network Based on Cache Value; IOP Publishing Ltd.: Bristol, UK, 2022. [Google Scholar]
- Li, C.; Cox, A.L. GD-Wheel A cost-aware replacement policy for key-value stores. In Proceedings of the Tenth European Conference on Computer Systems ACM, Bordeaux, France, 21–24 April 2015; pp. 1–15. [Google Scholar]
- Xuan, T.N.; Thi, V.T.; Khanh, L.H. A Design Model Network for Intelligent Web Cache Replacement in Web Proxy Caching. Intell. Syst. Netw. 2022, 471, 235–249. [Google Scholar]
- Long, F. A Cache Admission Policy for Cloud Block Storage Using Deep Reinforcement Learning. Int. Conf. Comput. Ind. Eng. 2022, 920, 462–469. [Google Scholar]
- Ruan, J.; Xie, D. Content-Aware Proactive VR Video Caching for Cache-Enabled AP over Edge Networks. Electronics 2022, 11, 24–28. [Google Scholar] [CrossRef]
- Duan, M.; Li, K.; Tang, Z.; Xiao, G.; Li, K. Selection and replacement algorithms for memory performance improvement in Spark. Concurr. Comput. Pract. Exp. 2016, 28, 2473–2486. [Google Scholar] [CrossRef]
- Heng, L.; Liang, T. New RDD Partition Weight Cache Replacement Algorithm in Spark. J. Chin. Comput. Syst. 2018, 39, 2279–2284. [Google Scholar]
- Bian, C.; Yu, J.; Ying, C.T.; Xiu, W.R. Self-Adaptive Strategy for Cache Management in Spark. Acta Electron. Sin. 2017, 45, 278–284. [Google Scholar]
- Jiang, K.; Du, S.; Zhao, F.; Huang, Y.; Li, C.; Luo, Y. Effective data management strategy and RDD weight cache replacement strategy in Spark. Comput. Commun. 2022, 194, 66–85. [Google Scholar] [CrossRef]
- Yun, W.; Yuchen, D. Research on efficient RDD self-cache replacement strategy in Spark. Appl. Res. Comput. 2022, 37, 3043–3047. [Google Scholar]
- Wang, S.; Geng, S.; Zhang, Z.; Ye, A.; Chen, K.; Xu, Z.; Cao, N. A Dynamic Memory Allocation Optimization Mechanism Based on Spark. Comput. Mater. Contin. 2019, 61, 739–757. [Google Scholar] [CrossRef]
- Song, Y.; Yu, J.; Wang, J, He, X. Memory management optimization strategy in Spark framework based on less contention. J. Supercomput. 2022, 80, 132–152. [Google Scholar] [CrossRef]
- Wang, J.; Gu, H.; Yu, J.; Song, Y.; He, X. Research on virtual machine consolidation strategy based on combined prediction and energy-aware in cloud computing platform. J. Cloud Comput. 2022, 50, 560–573. [Google Scholar] [CrossRef]
- Xu, Y.; Liu, L.; Ding, Z. DAG-Aware Joint Task Scheduling and Cache Management in Spark Clusters. IEEE Int. Parallel Distrib. Process. Symp. 2022, 378–387. [Google Scholar] [CrossRef]
- Zhao, H.; Wang, J.; Liu, F.; Wang, Q.; Zhang, W.; Zheng, Q. Power-aware And performance-guaranteed virtual machine placement in the cloud. IEEE Trans. Parallel Distrib. Syst. 2018, 29, 1385–1400. [Google Scholar] [CrossRef]
- Ye, K.; Wu, Z.; Wang, C.; Zhou, B.B.; Si, W.; Jiang, X.; Zomaya, A.Y. Profiling-based workload consolidation and migration in virtualized data centers. IEEE Trans. Parallel Distrib. Syst. 2014, 26, 878–890. [Google Scholar] [CrossRef]
- Xu, H.; Li, B. Anchor: A versatile and efficient framework for resource management in the cloud. IEEE Trans. Parallel Distrib. Syst. 2013, 24, 1066–1076. [Google Scholar] [CrossRef]
- Qin, Y.; Wang, H.; Yi, S.; Li, X.; Zhai, L. Virtual machine placement based on multi-objective reinforcement learning. Appl. Intell. 2020, 50, 2370–2383. [Google Scholar] [CrossRef]
- Riahi, M.; Krichen, S. A multi-objective decision support framework for virtual machine placement in cloud data centers: A real case study. J. Supercomput. 2018, 74, 2984–3015. [Google Scholar] [CrossRef]
- Mann, Z.A. Multicore-Aware Virtual Machine Placement in Cloud Data Centers. IEEE Trans. Comput. 2016, 65, 3357–3369. [Google Scholar] [CrossRef]
- Jure, L. Stanford Network Analysis Project [EB/OL]. 2022. Available online: http://snap.stanford.edu/data (accessed on 11 June 2022).
- Apache. Apache Hadoop Project Homepage. Available online: https://hadoop.apache.org (accessed on 11 June 2022).
- Apache. Apache Flink Project Homepage. Available online: https://flink.apache.org/flink-architecture.html (accessed on 11 June 2022).
- Apache. Apache Storm Project Document. Available online: https://storm.apache.org/releases/2.4.0/index.html (accessed on 13 June 2022).








| Parameter | Configuration |
|---|---|
| CPU | Intel (R) Xeon (R) Platinum 8160 CPU @ 2.10 GHz |
| RAM | 64G |
| Hard Disk | 1TB |
| OS | CentOS 7.0 |
| Spark | Cloudera Spark 2.4.0-cdh6.2.1 |
| Cloudera Manager | CDH 6.2.1 |
| Yarn | Yarn-3.0.0 |
| Redis | Redis 5.0 |
| JDK | JDK 8.0 |
| HDFS | HDFS 2.0.0 |
| Job Type | Iteration Rounds |
|---|---|
| PageRank | 3000 |
| K-means | 5000 |
| WordCount | 1 |
Publisher’s Note: MDPI stays neutral with regard to jurisdictional claims in published maps and institutional affiliations. |
© 2022 by the authors. Licensee MDPI, Basel, Switzerland. This article is an open access article distributed under the terms and conditions of the Creative Commons Attribution (CC BY) license (https://creativecommons.org/licenses/by/4.0/).
Share and Cite
Song, Y.; Yu, J.; Li, B.; Li, H.; He, X.; Wang, J.; Zhai, R. RCM: A Remote Cache Management Framework for Spark. Appl. Sci. 2022, 12, 11491. https://doi.org/10.3390/app122211491
Song Y, Yu J, Li B, Li H, He X, Wang J, Zhai R. RCM: A Remote Cache Management Framework for Spark. Applied Sciences. 2022; 12(22):11491. https://doi.org/10.3390/app122211491
Chicago/Turabian StyleSong, Yixin, Junyang Yu, Bohan Li, Han Li, Xin He, Jinjiang Wang, and Rui Zhai. 2022. "RCM: A Remote Cache Management Framework for Spark" Applied Sciences 12, no. 22: 11491. https://doi.org/10.3390/app122211491
APA StyleSong, Y., Yu, J., Li, B., Li, H., He, X., Wang, J., & Zhai, R. (2022). RCM: A Remote Cache Management Framework for Spark. Applied Sciences, 12(22), 11491. https://doi.org/10.3390/app122211491

