Next Article in Journal
Modeling and Analysis of the Sustainable Development of Chinese Archival Work in the Past Four Years
Next Article in Special Issue
MDA-Based Approach for Blockchain Smart Contract Development
Previous Article in Journal
The Relationship between the Ability to Cope with Unexpected Perturbations and Mechanical and Functional Ankle Instability
Previous Article in Special Issue
Transforming BPMN Processes to SBVR Process Rules with Deontic Modalities
 
 
Font Type:
Arial Georgia Verdana
Font Size:
Aa Aa Aa
Line Spacing:
Column Width:
Background:
Article

Implementation of Demand Forecasting Module of ERP System in Mass Customization Industry—Case Studies †

by
Katarzyna Grobler-Dębska
1,2,*,
Edyta Kucharska
1,
Bartłomiej Żak
2,
Jerzy Baranowski
1 and
Adam Domagała
1,2
1
Faculty of Electrical Engineering, Automatics, Computer Science and Biomedical Engineering, AGH University of Science and Technology, 30-059 Krakow, Poland
2
InfoConsulting Sp. z o.o., 40-568 Katowice, Poland
*
Author to whom correspondence should be addressed.
This paper is an extended version of our paper published in Grobler-Dębska, K.; Żak, B.; Baranowski, J.; Kucharska, E.; Domagala, A. Research on effective analysis and forecasting of demand in ERP systems—Case studies. In Proceedings of the 2021 25th International Conference on Methods and Models in Automation and Robotics (MMAR), Miedzyzdroje, Poland, 23–26 August 2021; pp. 291–296. https://doi.org/10.1109/MMAR49549.2021.9528464.
Appl. Sci. 2022, 12(21), 11102; https://doi.org/10.3390/app122111102
Submission received: 19 September 2022 / Revised: 19 October 2022 / Accepted: 28 October 2022 / Published: 2 November 2022
(This article belongs to the Special Issue Advances in Information System Analysis and Modeling (AISAM))

Abstract

Mass customization production is a manufacturing process in which mass-produced products are modified according to specific customer needs. An example of such production is furniture production, where multiple options options for various components or features are available. Demand forecasting in mass customization industry is a difficult task for organizations and is both crucial for their profits and for market penetration. Unfortunately, the currently available tools are focused on more standard demand forecasts, which lack interpretable representation of information relevant for mass customization products. This is especially relevant for ERP systems, which are the backbone of modern manufacturing. We propose a forecasting method adapted to the needs of mass customization by focusing on demand prediction—not on finished products, but on key intermediate goods. Moreover, we provide a method for determining such goods. As an additional consequence we provide an implementation strategy that reduces the risk and time consumption when implementing forecasting in ERP systems. All the results are implemented as appropriate functionalities of a IFS Application ERP system.

1. Introduction

Mass customization production is a process in which mass-produced products are modified according to specific customer needs. An example of such a production is furniture production, where multiple options for various components or features are available. In typical mass-production the customer can only buy standard products whereas mass customization production allows one to build a product that meets specific individual customer requirements. The production of this type, in addition to the standard product, enables the production of products in many variants, intermediate goods and spare parts in mass quantities [1]. In contrast to other production strategies, mass customization production is harder to plan and have to face both planning of high variety production and planning of high volume production [2]. In particular, forecasting the demand for multivariate products, intermediate goods and spare parts is a significant problem [3]. Firstly, this is due to the usually limited knowledge of production and sales planners about forecasting methods. Secondly, the problem is the huge number of elements for which the forecast must be made at the same time.
Large ERP systems support certain methods for demand forecasting. A survey of popular methods can be found among the others in Refs. [4,5,6]. The purpose of this functionality is the reduction of safety stocks and optimization of inventory replenishment [7,8]. Many works highlight the importance of integrated sales and production and supply chain planning supported by ERP systems [5,7,8] also in mass customization industry [1,9]. Unfortunately, there is no methodology nor accessible and interpretable software (ERP module/element) supporting demand forecasting in mass customization production. There are some works considering the difficulties of demand forecasting in the mass customization industry, advocating various quantitative forecasting methods, e.g., machine learning [10,11,12,13]. Among others, Ren [11] and Siddiqui [5] use sales data from ERP systems in forecasting [5,11]. What is however missing is the analysis of lost sales scenarios using appropriately chosen historical demand data.
An additional issue regarding the incorporation of forecasting into the ERP system operation is its implementation. Many authors have analysed ERP implementation methodologies [14,15,16], as well as the critical success factors [17,18,19]. What is missing, however, is an analysis of the adaptation of ERP implementation methodologies to new ERP system modules. This is especially important in analytical functionalities such as demand forecasting.
In our work, we want to address the gaps we have indicated. Firstly, we want to propose to change focus of forecasting in mass-customization production from sales goods to key intermediate goods. We also propose a method for determining key intermediate goods. This addresses the issue, that mass customization industry users have difficulty interpreting how the final product forecasts are useful for their product, especially considering short product life-cycle and customer dependent demand. The proposed method of forecasting is integrated in the ERP system supporting integrated management in a company.
Moreover, we present a new methodology for the deployment of forecasting modules in ERP systems, consistent with ERP waterfall implementation. The advantages of our approach are risk reduction and time reduction.
The issues mentioned here were highlighted in our previous conference work [20]. There are however significant extensions, in particular, we present:
  • Details of the problem description in the mass-customization industry;
  • Forecasting methods in the mass-customization industry based on the literature;
  • Analysis of the correct reflection of historical demand in ERP systems to also consider lost sales;
  • Analysis of standard methodologies for implementing ERP systems in terms of adaptation to the specific requirements of implementing a forecasting module;
  • A detailed completion of the steps in the proposed implementation methodology, which was generally introduced in the previous paper; an evaluation of the proposed methodology in mass-customization companies;
  • A detail of method for grouping forecast parts in the mass-customization industry to reduce the labour intensity of forecast and based on data integration in the ERP system.
The rest of the paper is organized as follows. In the Section 2 we present mass customization production characteristics, its complexity and reasons why demand forecasting in this industry is important. In the Section 3 we describe a literature review related to demand forecasting in the industry and business approaches to the issue. In the Section 4 we describe how we conducted the research. In the Section 5 we propose a forecasting method for mass customization production based on key intermediate goods instead of finished products in ERP system. In the Section 6 we propose the new methodology for implementing the forecasting module in the ERP system. The Section 7 contains the discussion of results. The paper finishes with the conclusions.

2. Mass Customization Production Characteristics

Mass customization production is a developing manufacturing trend in the 21st century. A characteristic feature of this type of production is the flexibility and personalization of products to order at low unit costs, as in mass production [2]. Innovative manufacturing techniques enable companies to produce replacement and variant parts that are combined in a variety of ways [21]. This allows one to build a product that meets specific customer requirements. Companies that offer mass customization can give themselves a competitive advantage over other companies that only offer standard products. In some cases, product components are modular, allowing the customer to mix and match options to create a semi-custom final product. For example, cam dowels consist of four customized modules: drive, rotating sleeve, restrictive flange, and direct thread. The individual modules are available in different lengths, widths, and colours. Additionally, they are packed in personalized blisters. The finished product is assembled according to the individual customer specification, for a specific order and the required completion date. In typical mass production, the customer can only buy standard products.
Mass customization can cover numerous areas, for example the clothing industry, the furniture industry, the cosmetics industry, and the steel industry. Mass customization industry is based on the production of products according to the product structure graphs, the so-called Bill of Material (BOM). The graph is a multi-level structure that defines which components (intermediate goods and raw materials) are included in the final product, with what consumption standard and in what configuration. The BOM may also include substitutes instead of original parts/item, which can be used with better profitability. Individual components may be included in many different product structure graphs. Additionally, there is no restriction that a finished product sold to different customers is an intermediate good for other finished products at a different graph level and it should be considered in production planning. Product structure graphs are defined as many as the manufactured products are offered [22].
In the mass customization industry, there are many new variants of sold items per month, which means the need to define new graphs.
Generally, in the mass customization industry, manufacturers delay product differentiation until the final production phase. Requirements from manufacturers to adapt the product to their individual needs are often dictated by large retail chains. Consequently, customization companies can give themselves a competitive advantage over competitors who are not flexible to customer requirements. An additional requirement is the availability of products within the order period. Thus, mass customization production is characterized by both high variance and high production volume. Other production strategies are characterized by the inverse proportionality of the production variance vs. production volume. This means that other production strategies have to face either planning of high variety production or planning of high-volume production—but never with both.
Therefore, the production of mass customization is characterized by the greatest complexity compared to other production strategies. This strategy is connected with the difficult planning and management of the production schedule and stock replenishment. The supply chain is very complicated because it combines difficult to predict customer orders with long waiting times for the delivery of raw materials [2]. Production planning should be transferred to standard intermediate goods that are part of many multi-variant graphs of the product structure. It is difficult to determine which intermediate goods should form the basis for production planning. In such a situation, it is also impossible to plan production without meeting the demand forecasts [13]. Forecasting the demand for mass customization production is highly volatile. An additional difficulty is the short life cycle of the products. Without sufficiently long time series describing sales, it is impossible to make long-term forecasts using classical techniques. In addition, long lead times for the purchase of raw materials needed for production are currently observed on the market. This is due to globalization and increased specialization. Long replenishment times, in turn, increase the need for long-term forecasting. Moreover, a great difficulty in planning replenishment in this industry is the high complexity of the product structure graphs. Using a traditional solution for sales forecasting means that detailed forecasts are needed for a much larger number of products and for a longer time horizon. Classic forecasting methods mostly fail to forecast demand based on a short product history and a growing number of unique products.

3. Demand Forecasting in Mass Customization Production

Demand forecasting is a fundamental part of many industrial problems in the area of inventory management and production planning [23]. Accurate demand forecasts influence quality S&OP (Sales and Operations Planning), which contributes significantly to the overall management of the company. This makes it possible to maintain adequate inventory levels and thus save on warehouse maintenance costs. In [10], Kim et al. concluded that generating demand forecasts is undoubtedly the most important part of the mass customization industry. They show why mass customization is required in smart manufacturing, and they identify suitable demand forecasting techniques by comparing the traditional time series analysis method (ARIMA model) with a nonlinear neural network model. Despite this, Ren et al. [11] pointed out that forecasting demand for products from the apparel industry is still a difficult task for both academia and the industry. In Ref. [12] Fattahi et al. present a specific forecasting problem in the mass customization industry through the issue of car production. They note that car manufacturers produce various types of final cars, which makes it impossible to forecast the demand for individual configurations. The contribution rate of each of the options to total sales is what companies are able to forecast. However, the current forecasting approach does not take into account the principles of customer choice of configurations, so that the forecasted contribution coefficients are often not feasible under actual conditions, leading to overstocking, shortages of final products and consequently to customer dissatisfaction. The problem is formulated as finding a point in the convex cone of feasible configurations that has the minimum Euclidean distance from the predicted input coefficients. The authors present an approach similar to a variant of the Frank–Wolfe method that sequentially constructs a feasible region and stops when it finds the best feasible contribution coefficients.
Demand forecasting in the mass customization industry is characterized by high volatility. In addition, the market is currently experiencing long delivery times for raw materials needed for production. This is due to globalization and deepening specialization. Long replenishment times, in turn, increase the need for long-term forecasting. A major difficulty in planning replenishment in this industry is also the high complexity of BOM graphs. An additional difficulty is the short product life cycle. Without sufficiently long time series describing sales, it is impossible to make long-term forecasts using classical techniques. Indeed, using a traditional sales forecasting solution means that detailed forecasts are needed for numerous products over a long time horizon. In the scientific literature, as noted above, we can find many papers on the advanced methods of demand forecasting in the mass customization industry. However, there is a big gap between research and business, because business is short of the ability to use complex forecasting methods and usually simple solutions are used. This gap was noted, among others, in the paper [24], where the authors analysed the gap between research and practice in the field of demand forecasting: obstacles to the adoption of advanced techniques and methods, and analysing the empirical findings. In addition, the commerce of decision support systems does not have complex solutions in this area. Most technologically advanced companies use ERP (Enterprise Resource Planning) and APS (Advances Planning and Scheduling) systems to manage planning and scheduling. The largest IT systems of this type, such as SAP, IFS, SYSPRO, Oracle, Microsoft, Asprova, provide only basic forecasting methods, such as [4,5,6,25]:
  • Naive methods;
  • Moving average;
  • Holt–Winters exponential smoothing models;
  • Seasonal Box–Jenkins model;
  • Croston model;
  • Linear regression;
  • and, some of them, ARIMA.
The gap between business and research area was observed during InfoConsulting’s implementation projects. Most clients performed the master plan or the sales and production manually, entering the last year’s execution and increasing the value by the percentage set by the management board. We identified the following reasons [20]:
  • Lack of forecasting skills in the company;
  • Lack of an appropriate tool to calculate historical demand, understood as real sales and lost sales;
  • The inability to analyse all sales parts, due to too many sales parts for different markets.
The clients who forecast and analyse its accuracy make these forecasts using MS Excel by importing aggregated historical sales data from the ERP system and using the simplest statistical methods. Hardly any companies use specialized forecasting tools. Besides, the forecasting module, which is desirable, is rarely implemented because of the relatively long implementation being time and labour-intensive. In general, the implementation of most functional modules of ERP systems consists of the following stages:
  • Analysis of business processes belonging to a given functional area;
  • Mapping of processes to system functionality;
  • Parameterization and configuration (possible modifications);
  • Migration of static data (master data);
  • Training;
  • Operational tests.
However, the implementation of an analytical and forecasting module additionally requires:
  • An analysis of the client’s historical data and other data influencing the forecast;
  • Advice on the shape and method of forecast creation:
    Define the recipient for which the forecast is created (forecasting may concern recipients at various levels of management: operational, tactical or strategic),
    Defining the level of the product structure (individual products, groups of products or the entire assortment can be forecasted),
    Defining time horizon of forecast (short-term, medium-term, long-term),
  • Teaching theoretical foundations and practical procedure.

4. Research Methodology

The project analysed the forecasting potential in mass customization companies in Poland. A review was done for several companies, but data and information for detailed analysis were obtained from the three mass customization manufacturing companies. These were companies from industries of metal and fittings, providing durable goods addressed to private end users or professional ones, wholesalers, retail chains, and industrial users. All companies are large Polish companies from the following voivodeships: Silesian, Lower Silesian, and Lesser Poland. All companies have implemented IFS Applications as ERP system with the Supply Chain Planning module without Demand Forecasting functionality. The project used historical data on inventories and orders, from a period of 36 months, containing probes for approximately 8,000,000 records for 15,000 customers. In Ref. [20] the overall results obtained for the mass-customization and pharmaceutical industries are presented. In this paper, we present in detail the implementation methodology and the research elements related to forecasting in the mass-customization industry.
Analysed companies were deterred by a long period of implementation of the current forecasting systems, lasting several months and each time requiring long-term data analysis and labour-intensive data preparation. If the forecasting system is part of an ERP system, then the implementation methodology of such a system must be consistent with the ERP system implementation methodology, but quickly lead to a prototype capable of making preliminary forecasts.
We also investigated the possibility of correctly defining historical demand in ERP systems for time series analysis. Historical demand data must also reflect so-called lost sales. The ERP system registers the date required and quantity required, date planned and quantity planned, date shipped and quantity shipped, and cancelled sales lines. Date required and quantity required are the data of what quantity and when the customer wanted to buy. Date planned and quantity planned, are the date and quantity of delivery agreed with the customer based on the company’s capabilities right after the order was received. Delivery date and delivery quantity are the data of the final order’s execution. Often, these three dates and three quantities are different, even though companies strive to fully satisfy their customers and deliver the goods in the quantity and on the date required.
The following Figure 1 shows an example of the differences.
Another difficulty is that customer orders are often cancelled. We have investigated the reasons for cancellations and how it affects forecasting. The most common reasons are order-related errors and mistaken repeat orders, but orders are also cancelled due to lack of goods to sell or customer cancellation due to long waiting time or finding a better offer from a competitor. This is why the properly forecast demand should be based on data that reflects demand and not sales realization. We have analysed how to register customer orders so that information on lost sales is not lost. What is very often ignored about this aspect of forecasting is that one must also skilfully reflect historical demand, and thus skilfully calculate so-called lost sales. Often during forecasting in manufacturing companies, this aspect is forgotten, and most ERP systems have the appropriate data on the basis of which it is possible to reflect historical demand correctly. Therefore, the method by which customer orders are registered in the system has a major impact on how historical demand is calculated.

5. Forecasting for Mass Customization

Forecasting in the mass customization industry is difficult because end products are very numerous, and, due to volatility, they may have a short demand history or the demand is sporadic. Data analysis showed that the demand profile of a single finished product is often sporadic or has large random fluctuations. Typically, single final product demand has no seasonality or trends. Forecasting on small quantified data and occasional demand generates large forecast errors. On the other hand, many of the final products have common intermediate goods, which are the main element of manufacturing. Therefore, we have proposed an approach that distinguishes key intermediate goods and forecasts finished products with common intermediate goods together. We proposed adding part groupings that have the same key intermediate goods and forecast product groups rather than individual parts. The proposed algorithm checks in the ERP system which final products have the same key intermediate goods product in the BOM, according to the algorithm described below.
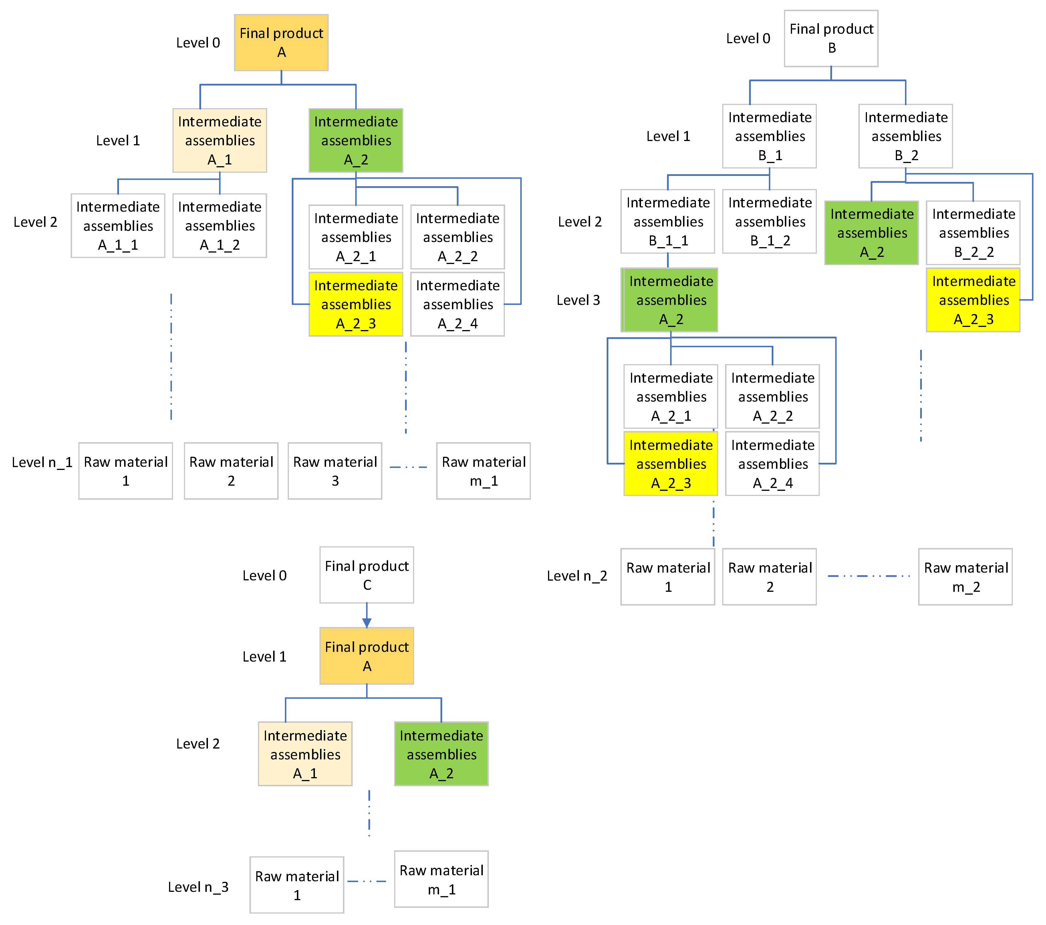
Developing an algorithm that groups products appropriately required analysing their bills of materials (BOM). BOMs in the mass customization industry are multi-level and complex. In addition, the same intermediate assemblies can be in multiple products at different BOM levels and in the same product more than once, also at multiple levels. A key intermediate good is one of the intermediate assemblies that is mass-produced and is at the lowest possible BOM level (sometimes it is also the final product). Such a distinction is important because between the production of a key intermediate good and the final products should not include many operations from the technological route, and thus should not be far apart in time. Going too far into the product structure would result in the grouping of too many final products that are not at all similar. Figure 2 shows an example of possible multi-level BOMs.
In order to determine the key intermediate goods, we analysed the following data:
  • BOMs, which contained hierarchy information that determined the level of the inventory part in the graph. A value 0 means that the part is a finished product, while a value of 1 means that the part is an intermediate product on a level 1 in the BOM. Similarly, for values of 2, 3, and higher. Level 3 intermediates form level 2 intermediates, level 2 intermediates form level 1 intermediates, and level 1 intermediates form the finished products. We had information about the id of the inventory part and the id of the final product, so if the value of hierarchy is 0, then id of inventory part and id of final product are the same in the dataset. We did not take into account the amount of upstream intermediates that goes into downstream products;
  • ABC and XYZ analysis—ABC analysis divides an inventory into three categories related to the value of inventory costs. ‘A’ parts are very important for an organization. ‘B’ parts are important, but of course less important than ‘A’ items and more important than ‘C’ parts. ‘C’ items are marginally important. XYZ classification is one method of classifying resources according to regularity of demand, it implies a division by rate of consumption or sales: X-high rate of consumption, Y-medium rate of consumption, and Z-low rate of consumption. Through these analyses, we get a breakdown of products and intermediates into nine groups: AX, AY, AZ, BX, BY, BZ, CX, CY, and CZ.
The proposed algorithm for selecting the key intermediate goods is as follows:
  • Reading the level 0 position;
  • Checking whether there is a level 0 part that is at level 1 or higher in the hierarchy of another finished product. If so, check that there is no other finished product in this hierarchy. If not, we assigned products to one group, if so, the ABC/XYZ category was checked and the item was assigned to the group with the higher category value. If the ABC/XYZ analysis did not give a clear answer, the company planner should decide;
  • Checking whether there is a level 1 part that is at level 1 or higher in the hierarchy of another finished product and starting with parts from the highest ABC/XYZ category and highest demand. Check that there is no other level 1 product in this hierarchy. If there is no other, we assigned the products to one group. If another level 1 product in this hierarchy exists, then the ABC/XYZ category is checked and the part is assigned to the group with the higher category value. If the ABC/XYZ analysis did not give a clear answer, the company planner should decide;
  • Similarly, we checked level 2 and level 3 parts. Based on the planner feedback, we searched the graphs up to level 4.
The research analysed the forecasting methods available in the ERP system such as: naive methods, moving average, Holt–Winters exponential smoothing model, seasonal Box–Jenkins model, Croston model, linear regression, ARIMA, and seasonal profile based on season indexes, which estimates how much the demand during a particular season will be above or below the average demand. These methods are interpretable for business users involved in production planning, but are not of adequate accuracy for this type of historical demand. After grouping the products, the historical data of the sales of these parts are aggregated, and a forecast is generated on this basis. It turned out that such aggregated data contains both seasonal components and trends. In this way, a sporadic and lumpy demand was excluded. Therefore, the production plan is performed for key intermediate goods. On the other hand, replenishment of inventories for components included in a higher level of BOM than the intermediate good is performed on the basis of determining the minimum and maximum inventory levels. Forecasting on aggregated data besides on single sales part is presented in the Figure 3. The example was generated using ARIMA implemented in IFS Application with the Box—Jenkins methodology. The order of models was determined by analysing the sample autocorrelation function (ACF) and partial autocorrelation function (PACF).
As a result, we have achieved much less labour-intensive forecasting, because instead of forecasting several thousand manufactured parts, we forecast several hundred product groups, and we have achieved better forecast accuracy in many cases.

6. Development Data-Driven Implementation Methodology

The developed methodology for implementing the demand forecasting module is consistent with the methodology of implementing the ERP IFS Applications system and data-driven culture. The change in the methodology for implementing this module is due to the fact that the success of the implementation also depends on proper data analysis. In other implementation modules, only adequate analysis of business processes is sufficient. In manufacturing companies, there is often a lack of knowledge on how to forecast demand most effectively. This is especially true in the mass-customization industry, where many thousands of finished products are sold. Consequently, the scale of data which should be analysed is huge. In addition, data migration is avoided during the early stages of standard ERP implementation because of the difficulty of this task and the time-consuming nature. The early stages of implementation are based on a sample of test data. However, when implementing a forecasting module, this approach can be disastrous due to the economies of scale, which the customer may not be able to handle after implementation without proper support, or require time at too late a stage of implementation for testing and usability analysis. For these reasons, the implementation of this module often fails. Sometimes the project has to start from scratch or extension of the project deadline is required.

6.1. Standard Methodologies for ERP Implementation

ERP system implementation is most often a transition from another system to a new system. Such an implementation is related to many factors, e.g., to improve business performance, to position the company for growth, to reduce working capital, to better serve customers, or to replace old ERP or legacy system [26].
ERP system implementation is a unique [27] and formidable challenge, with a typical timing of one to five years [28]. Such projects are extremely risky, expensive, and involve a lot of company resources. Unfortunately, market research shows that at least a quarter of projects are failures [26]. Therefore, a proper implementation methodology is very important.
The typical ERP implementation project is based on waterfall methodology, with different steps in their phases. The vendor’s methodologies are sequential and, on many levels, based on generally applicable standards in project management, such as PMBOOK or PRINCE2. Agile methods in ERP implementation are used less frequently, usually in small- and medium-sized enterprises and as a complement to waterfall methodologies, especially in new cloud technology implementations where there is a lot of development work involved [15,16]. Table 1 lists implementation methodologies defined in scientific research [14] and by the largest ERP vendors [29]. Each quoted methodology highlights the stage at which the migration of data from the previous system is first performed. Often, this is only a selected, small sample of data required to test the correct representation of business processes in the system. As can be seen in the table, in most cases, this is the second-to-last stage. For most functional modules of ERP systems, this approach is satisfactory. For the forecasting module, however, we noted that it is impossible to validate the forecasting process without having a practically complete analysis of historical demand data from the previous system. We have noticed that performing migration of historical data at the penultimate stage of implementation often results in prolonged implementation and the need for increased support of system users in the system go-live stage.

6.2. Proposed Methodology

The proposed methodology fills in the existing gaps in the standard ERP system implementation methodology needed to properly implement the forecasting module. The methodology has been initially proposed in Ref. [20]. In particular, there is a lack of elements that will enable a rapid prototype to confirm the required accuracy of the forecasts. The methodology also needs to be phased according to the IFS Application implementation methodology, as the module being implemented is part of the IFS Application implementation.
Standard stages do not include elements that are necessary to implement the forecast module:
(1)
Formulation of the forecasting problem;
(2)
Analysis of prognostic premises;
(3)
Establishing data requirements;
(4)
Data collection;
(5)
Data analysis-understanding data;
(6)
Data processing;
(7)
Modelling;
(8)
Evaluation;
(9)
Implementation;
(10)
Feedback.
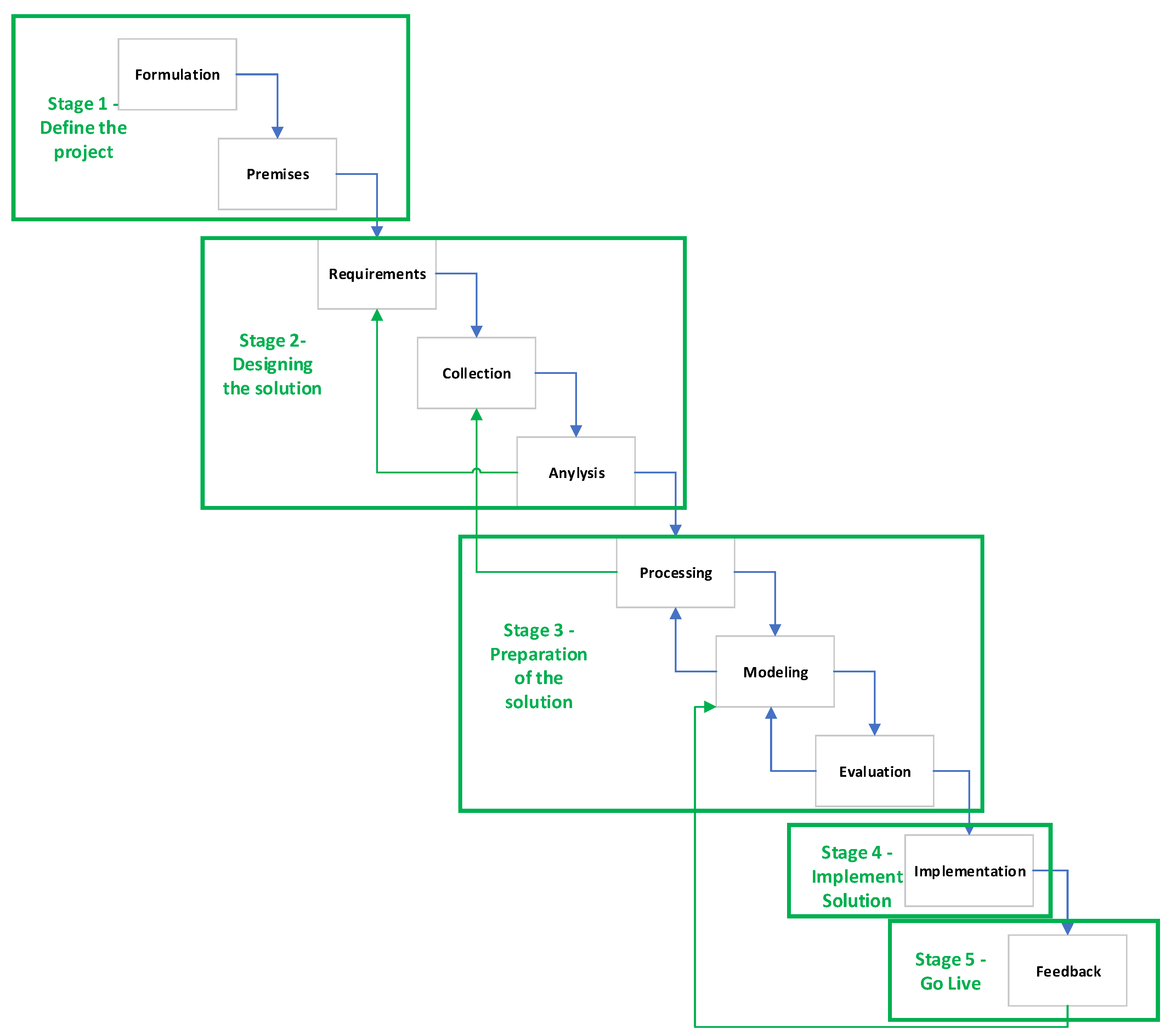
These elements should be properly integrated into the standard methodology. Below are the standard stages of the implementation project supplemented with elements specific for the forecasting module (see Figure 4).
  • Stage 1
    The first stage of the project is to define the project. In this implementation phase, based on standard methodology, the following activities are carried out: taking business requirements, analysis of business processes at a general level, rough mapping of data sources, and rough analysis of technical requirements. On this basis, a rough analysis of the demand forecasting process should be performed, as well as an outline of the mapping of the forecasting process taking place in the ERP system functionalities, so that the customer’s process is changed as little as possible. However, for the forecasting module, two additional elements should be considered: formulation of the prognostic problem and analysis of the prognostic premises.
    As part of the formulation of the forecasting problem, the forecasting objectives should be set up. Consequently, the client, in cooperation with the implementation consultant, determines:
    -
    Which products should be forecast: single products, product groups, or an assortment;
    -
    Who will be the recipients of forecasts in the company;
    -
    Who will be the executors of forecasts, i.e., it is necessary to determine what the composition of the team executing the forecast will be;
    -
    How the roles of persons from the team will be assigned;
    -
    Who from the team will have authority for which stages of the forecast execution;
    -
    The process for executing the forecasts within the company, i.e., what the flow of information between the participants in the process will look like.
    The outcome of the analysis of prognostic premises is hypotheses about the factors shaping the phenomenon and the identification of the data set needed to make a forecast. This requires a quantitative and value assessment of the assortment by demand (ABC and XYZ analysis). Knowledge of demand in past periods—both in terms of quantity and value—is crucial for decision-making. Therefore, based on the data from the previous ERP system, the results of the ABC analysis of historical turnover value data for individual items over a longer period (e.g., one year) and the XYZ analysis in terms of quantity should be combined. As a result of the analysis, it should be determined:
    -
    The frequency of forecasting, i.e., how often the forecast will need to be recalculated and how often new relevant data will come in;
    -
    The minimum satisfactory forecast accuracy to be able to use the results for decision-making;
    -
    Definition of the forecast horizon.
    The first mapping of data sources also takes place in this phase. The client prepares a sample of the most important parts. Most often they are very valuable and frequently rotating items, i.e., they belong to the AX, AY, BX, and BY groups in the ABC and XYZ classification.
  • Stage 2
    Designing the solution in standard methodology by performing the following standard activities:
    • Establish the infrastructure;
    • Workshops and consultations;
    • Process re-engineering;
    • Process mapping;
    • Preliminary draft of any modifications.
    This phase is one of the most labour-intensive and the success of the implementation depends on its effects. As part of the infrastructure preparation for the implementation of the demand forecasting module, the installation is performed. For the demand forecasting module in the IFS application system, additional components are installed: forecasting server and client application for forecasting. As part of the workshops and consultations, training is carried out related to the methodology of forecasting based on data, familiarizing the client with the operation of the system so that the next activity, which is re-engineering of processes, can be performed. As part of the process of re-engineering, the target formulation of the prognostic problem and the analysis of prognostic premises are performed. Then, as part of the process mapping activity, the following is performed: establishing data requirements, data collection, and data analysis.
    In addition, in this phase, as part of the changes to the methodology, we are adding the following elements required to implement the forecasting module. It should be determined:
    Whether all input data will come from the IFS Application ERP system or whether it will also be imported from external sources; if data from external systems will be used, determine how this data will be migrated, to an auxiliary view in the ERP system;
    Whether the input data will be volume or value sales data and what the series will look like;
    The purpose of defining the series is to indicate in the ERP system the object from which historical demand data will be taken, on the basis of which forecasts will be generated; in principle, the time series should map the sales network, understood as geographical areas, distribution channels, customer groups, or individual customers;
    -
    Data constraints are needed to eliminate data redundancy, e.g., stock transfers or double-entry accounting.
    As part of the data collection step, a migration of historical data from previous transaction systems is performed. Data analysis then follows. This is a very important stage, as it enables the established assumptions and data requirements to be verified and the outcome of the analysis shapes the way the data are handled in the next stage. As part of this stage, an assessment of data quality (frequency, variability), the presence of missing data, atypical observations, and the identification of uncertainty factors is performed. The reasons for abnormal observations and the significance of random variations in demand are checked. In addition, an assessment of the demand profile and an evaluation of the pattern of demand changes is performed as part of this stage.
  • Stage 3
    Preparation of the solution performed for the following standard activities:
    • Programming possible modifications;
    • Implementation of possible modifications;
    • Training in mapped processes;
    • Documenting and verifying the solution;
    • Tests;
    • Workshop verification;
    • Test data migration.
    Due to demand forecasting module requirement, as part of this stage, the training additionally includes data processing, modelling, and evaluation of the results. Modelling is usually the most labour-intensive stage, as the data cleaning stage is facilitated by using data from the ERP system. Furthermore, it is an iterative stage whose number of iterations depends on the results of the next stage, which is evaluation. This step compares different solutions for different models and their parameters and examines the impact of various elements, such as marketing campaigns. Evaluation consists of assessing the acceptability and quality of the forecast. Evaluation answers the question: Does the model used really answer the question posed, or does it need to be adjusted? This stage is iterative, performed until the evaluation of the applied predictive models to the data is positive. The three steps are feedback-coupled. Therefore, the evaluation stage also belongs to the test phase of the implementation of the demand forecasting module. Then, during the workshop verification, the above three steps are carried out by the users of the system themselves, with the support of the consultant, but the emphasis is on making the new users as independent as possible. As part of the test data migration, a larger sample of logistics and historical demand data has migrated to increase the volume of data tested. The coordination stage with the team implementing the logistics, sales, and production modules is important here.
  • Stage 4
    Implement a solution that performs the following standard activities:
    • Preparation of transnational data migration;
    • System configuration in the target environment;
    • Setting up accounts for target users;
    • End-user training;
    • System test work.
    In the demand forecasting module, it is important to transfer all activities and repeat them on the full data sample in the target configuration. As part of the testing, the prepared forecast should be validated and a sales and production plan should be prepared based on it. Thus, integration with other modules is confirmed.
  • Stage 5
    Go Live performs the following standard activities:
    • Transferring to customer support organization;
    • Application service during start-up;
    • Support for end users in everyday activities;
    • Introduction of the opening balance;
    • Evaluation of the solution.
    From the point of view of the demand forecasting module, the most important activities of this stage are two elements: User support and Evaluation of the solution. The evaluation of the solution can only take place during the feedback stage. Afterwards, the new data on the actual performance of sales flows in the feedback stage follows. Data of the actual consumption of the forecast are periodically supplemented with successive periods as they flow into the database (as they may be more frequent than the forecast period). This gives the opportunity to correct the forecast (or modify it) over time—i.e., gradual adaptation to the changed external conditions.
In this methodology, the work with developing the prototype of the forecasting module’s operation was postponed to earlier stages. The methodology defined in this way means that a pre-prototype is obtained as early as stage 2 of implementation and a prototype is obtained at stage 3. This allows us to validate the accuracy of the proposed forecasting model sooner, and key users become skilled in using the system earlier in the process.

6.3. Impact of New Methodology for Implementation in the Mass Customization Companies

The proposed methodology has been evaluated in terms of the application of the successive stages of the forecasting methodology in the mass customization industry. Those stages of the methodology that will be specific to this industry and require additional attention are described below.
  • Formulation of the forecasting problem—in this phase, two elements are most relevant to the mass customization industry:
    • Establishing the role of traders in the forecasting process—individually won contracts can be so large and non-cyclical that they result in high forecast unverifiability. Hence, traders should be able to manually adjust the forecast with the knowledge they have from the market;
    • To determine the product groups that will be forecast together.
  • Analyse the forecasting rationale—if the problem is formulated well enough in the previous step, the rationale analysis should be classic and not contain too many unexpected difficulties;
  • Determining input data requirements—an important step for this type of industry is precisely the appropriate establishment of the input data requirements. Therefore, it is necessary to properly define proxy indices and put them together into a forecast;
  • Data collection—the collection of data is from previous companies’ systems or indicates external sources;
  • Data analysis—classical, but in this industry, this stage can be time-consuming;
  • Data processing—as the industry is characterized by high variability, there will be outlier observations in the data sets, for which a difficult decision has to be made as to whether, or how to, include them in the modelling stage or not;
  • Modelling stage—in this industry, in addition to properly modelling the grouping of items, it is often necessary to take into account data from traders. That is, to develop an appropriate information flow over manual adjustments to forecasts created by predictive models;
  • Evaluation—due to the manual revisions of forecasts, evaluation is a more time-consuming stage due to the inability to rely only on statistical measures of forecast quality.
With the proposed implementation, we have reduced the implementation time. The Figure 5 shows the distribution of work in the classic IFS methodolog. The Figure 6 shows the distribution of work in the new methodology.
The reduction in time is due to a reduction in the risk of prolonged realization in the later stages of the project and a reduction in user support time in the final phase of implementation. By working on full data analysis and modelling practically from the beginning of the project, project evolution is also achieved faster. The new methodology increases the time intensity of the second and third stages of work, but reduces the risk of extension of the final stages. The process mapping and re-engineering in Step 2 takes less time because steps have been added to support these tasks such as establishing data requirements and data analysis. In stage 3, the training time of mapped processes is reduced because specific tasks for forecasting related to data processing, modelling, and evaluation of results have been added. In the previous approach, increased testing of the forecasting models and support for users in learning how to forecast was left for the last stage, due to the previous lack of all actual data. As a result, the evaluation of the solution takes place much sooner. End users do not need support spread over, for example, the next three months. A two-day support during the first month of the production launch of the system is sufficient.

7. Discussion and Conclusions

Our results have shown that mass customization manufacturing needs a special approach from the point of using ERP systems and analytics. Appropriate focus on intermittent goods is necessary to provide interpretable and relevant predictions. We examined three companies that exhibit features of mass customization production. In each of these companies, there is a great need to perform accurate sales and production forecasts. However, there are no employees in the manufacturing companies who can deal only with making forecasts. This task belongs to planners who are not data scientists. Consequently, forecasting tools aimed at them should be “user friendly” with simple and interpretable selection of parameters. Moreover computation needs to be fast and not resource intensive, as ERP systems need them for different things, for example MRP calculations.
Our results in this work show that even appropriate grouping (or in statistical sense pooling) of product data by intermittent goods allows much improved predictions, which can allow for the efficient use of those forecasts in planning. This addresses the needs indicated in the introduction.
This approach requires further research and we can indicate the directions that we are interested in for our forthcoming work:
  • Creating direct predictions for intermittent goods directly, by incorporating usage statistics in final products and production lead time requirements. This would not necessitate additional data collection and could be realized within a normal implementation regime;
  • Combining forecasts with the DDMRP (Demand Driven Material Requirements Planning) approach to calculate the inventory of subordinate items, assuming that for non-key level 1 intermediates, whose inventory cost is not large, we maintain a sufficiently large safety stock (buffer);
  • Creation of hierarchical models and partial pooling to better capture the uncertainty characteristic for low volume productions.
In our work we have also considered the process of forecasting module implementation. As it was shown in the previous section, we can significantly reduce time and risk factors. This addresses some of the gaps indicated in the introduction. This gives a large potential for future implementations in the mass customization industry.

Author Contributions

Conceptualization, K.G.-D., B.Ż.; methodology, K.G.-D.; validation, K.G.-D., E.K.; formal analysis, K.G.-D.; investigation, K.G.-D.; resources, B.Ż., K.G.-D. and A.D.; data curation, K.G.-D.; writing—original draft preparation, K.G.-D.; writing—review and editing, E.K., J.B.; visualization, K.G.-D.; supervision, J.B.; project administration, A.D.; funding acquisition, B.Ż. All authors have read and agreed to the published version of the manuscript.

Funding

The research was partially funded by the European Funds of the Regional Program of the Silesian Voivodeship no. UDA-RPSL.01.02.00-24-08B2/17-00 and partially by AGH’s Research University Excellence Initiative under the project “Interpretable methods of process diagnosis using statistics and machine learning”.

Institutional Review Board Statement

Not applicable.

Informed Consent Statement

Not applicable.

Data Availability Statement

The anonymized data presented in this study are available on request from the corresponding author. The data are not publicly available due to confidentiality of InfoConsulting’s customer data.

Conflicts of Interest

The authors declare no conflict of interest.

Sample Availability

Samples of the compounds are available from the authors.

Abbreviations

The following abbreviations are used in this manuscript:
ERPEnterprise Resource Planning
MRPMaterial Requirements Planning
DDMRPData-driven Material Requirements Planning
BOMBill of Materials
S&OPSales and Operations Planning

References

  1. Guo, S.; Choi, T.M.; Shen, B.; Jung, S. Inventory Management in Mass Customization Operations: A Review. IEEE Trans. Eng. Manag. 2019, 66, 412–428. [Google Scholar] [CrossRef]
  2. Jin, M.; Wang, H.; Zhang, Q.; Zeng, Y. Supply chain optimization based on chain management and mass customization. Inf. Syst. E-Bus. Manag. 2020, 18, 647–664. [Google Scholar] [CrossRef]
  3. Fattahi, A.; Dasu, S.; Ahmadi, R. Mass Customization and the “Parts-Procurement Planning Problem”. Manag. Sci. 2022, 68, 5778–5797. [Google Scholar] [CrossRef]
  4. ElMadany, H.; Alfonse, M.; Aref, M. Forecasting in Enterprise Resource Planning (ERP) Systems: A Survey. In Digital Transformation Technology; Springer: Singapore, 2022; pp. 395–406. [Google Scholar] [CrossRef]
  5. Siddiqui, R.; Azmat, M.; Ahmed, S.; Kummer, S. A hybrid demand forecasting model for greater forecasting accuracy: The case of the pharmaceutical industry. Supply Chain. Forum Int. J. 2022, 23, 124–134. [Google Scholar] [CrossRef]
  6. Pekša, J. Extensible Portfolio of Forecasting Methods for ERP Systems: An Integration Approach. Inf. Technol. Manag. Sci. 2018, 21, 64–68. [Google Scholar] [CrossRef]
  7. Tiwari, S. Supply chain integration and Industry 4.0: A systematic literature review. Benchmarking Int. J. 2020, 28, 990–1030. [Google Scholar] [CrossRef]
  8. Erkayman, B. Transition to a JIT production system through ERP implementation: A case from the automotive industry. Int. J. Prod. Res. 2019, 57, 5467–5477. [Google Scholar] [CrossRef]
  9. Torn, I.; Vaneker, T. Mass Personalization with Industry 4.0 by SMEs: A concept for collaborative networks. Procedia Manuf. 2019, 28, 135–141. [Google Scholar] [CrossRef]
  10. Kim, M.; Jeong, J.; Bae, S. Demand Forecasting Based on Machine Learning for Mass Customization in Smart Manufacturing; Association for Computing Machinery: New York, NY, USA, 2019; ICDMML 2019; pp. 6–11. [Google Scholar] [CrossRef]
  11. Ren, S.; Chan, H.L.; Siqin, T. Demand forecasting in retail operations for fashionable products: Methods, practices, and real case study. Ann. Oper. Res. 2020, 91, 761–777. [Google Scholar] [CrossRef]
  12. Fattahi, A.; Dasu, S.; Ahmadi, R. Mass customization and “Forecasting Options’ penetration rates problem”. Oper. Res. 2019, 67, 1120–1134. [Google Scholar] [CrossRef]
  13. Liu, N.; Chow, P.S.; Zhao, H. Challenges and critical successful factors for apparel mass customization operations: Recent development and case study. Ann. Oper. Res. 2019, 291, 531–563. [Google Scholar] [CrossRef]
  14. Nagpal, S.; Khatri, S.K.; Kumar, A. Comparative study of ERP implementation strategies. In Proceedings of the 2015 Long Island Systems, Applications and Technology, Farmingdale, NY, USA, 1 May 2015; pp. 1–9. [Google Scholar]
  15. El Mariouli, M.; Laassiri, J. Applying Agile Procedure Model to Improve ERP Systems Implementation Strategy. In Information Systems and Technologies to Support Learning; Rocha, Á., Serrhini, M., Eds.; Springer International Publishing: Cham, Switzerland, 2019; pp. 471–481. [Google Scholar]
  16. Kraljić, A.; Kraljić, T. Agile software engineering practices and ERP implementation with focus on SAP activate methodology. In Proceedings of the International Conference on Business Informatics Research, Stockholm, Sweden, 24–26 September 2018; Springer: Berlin/Heidelberg, Germany, 2018; pp. 190–201. [Google Scholar]
  17. Barth, C.; Koch, S. Critical success factors in ERP upgrade projects. Ind. Manag. Data Syst. 2019, 119, 656–675. [Google Scholar] [CrossRef]
  18. Reitsma, E.; Hilletofth, P. Critical success factors for ERP system implementation: A user perspective. Eur. Bus. Rev. 2018, 30, 285–310. [Google Scholar] [CrossRef]
  19. Gavali, A.; Halder, S. Identifying critical success factors of ERP in the construction industry. Asian J. Civ. Eng. 2020, 21, 311–329. [Google Scholar] [CrossRef]
  20. Grobler-Debska, K.; Żak, B.; Baranowski, J.; Kucharska, E.; Domagala, A. Research on effective analysis and forecasting of demand in ERP systems-case studies. In Proceedings of the 2021 25th International Conference on Methods and Models in Automation and Robotics (MMAR), Międzyzdroje, Poland, 23–26 August 2021; pp. 291–296. [Google Scholar] [CrossRef]
  21. Pollard, D.; Chuo, S.; Lee, B. Strategies for mass customization. J. Bus. Econ. Res. (JBER) 2008, 6. [Google Scholar] [CrossRef]
  22. Orošnjak, M.; Jocanović, M.; Karanović, V.; Vekić, A.; Medić, N. Transformation from mass production to mass customization in SCM: Obstacles and advantages. Acta Tech. Corviniensis-Bull. Eng. 2017, 10, 29–34. [Google Scholar]
  23. Bergman, J.J.; Noble, J.S.; McGarvey, R.G.; Bradley, R.L. A Bayesian approach to demand forecasting for new equipment programs. Robot. Comput.-Integr. Manuf. 2017, 47, 17–21. [Google Scholar] [CrossRef]
  24. Bacchetti, A.; Saccani, N. Spare parts classification and demand forecasting for stock control: Investigating the gap between research and practice. Omega 2012, 40, 722–737. [Google Scholar] [CrossRef]
  25. Best ERP Software. Available online: https://www.selecthub.com/erp-software/ (accessed on 1 March 2021).
  26. Panorama Consulting Solutions. 2018 ERP Report. Available online: https://cdn2.hubspot.net/hubfs/2184246/2018%20ERP%20Report.pdf (accessed on 1 March 2021).
  27. Grabski, S.V.; Leech, S.A. Complementary controls and ERP implementation success. Int. J. Account. Inf. Syst. 2007, 8, 17–39. [Google Scholar] [CrossRef]
  28. Mabert, V.A.; Soni, A.; Venkataramanan, M. Enterprise resource planning: Managing the implementation process. Eur. J. Oper. Res. 2003, 146, 302–314. [Google Scholar] [CrossRef]
  29. Domagała, A.; Grobler-Dębska, K.; Wąs, J.; Kucharska, E. Post-Implementation ERP Software Development: Upgrade or Reimplementation. Appl. Sci. 2021, 11, 4937. [Google Scholar] [CrossRef]
  30. Kraljic, A.; Kraljic, T.; Poels, G.; Devos, J. ERP implementation methodologies and frameworks: A literature review. In Proceedings of the 8th European Conference on IS Management and Evaluation (ECIME), Ghent, Belgium, 11–12 September 2014; Academic Conferences and Publishing International Limited: Reading, UK, 2014; pp. 309–316. [Google Scholar]
  31. Bancroft, N.; Seip, H.; Sprengel, A. Implementing SAP R/3. How to Introduce a Large System into a Large Organization, 2nd ed.; Conn: Greenwich, CT, USA, 1998. [Google Scholar]
  32. Kuruppuarachchi, P.R. Organisational factors and IT projects-a critical review. In Proceedings of the 2000 IEEE International Conference on Management of Innovation and Technology. ICMIT 2000.‘Management in the 21st Century’ (Cat. No. 00EX457), Singapore, 12–15 November 2000; Volume 2, pp. 496–501. [Google Scholar]
  33. Markus, M.; Tanis, C. Chapter 10: The Enterprise System Experience-From Adoption to Success. In Framing the Domains of IT Management: Projecting the Future Through the Past; Pinnaflex Educational Resources Inc.: Cincinnati, OH, USA, 2000; pp. 173–207. [Google Scholar]
  34. Mäkipää, M. Implementation of Enterprise Resource Planning System–theoretical research approach and empirical evaluation in two cases. In Proceedings of the 26th Information Systems Research Seminar in Scandinavia, Porvoo, Finland, 9–12 August 2003. [Google Scholar]
  35. Parr, A.N.; Shanks, G. A taxonomy of ERP implementation approaches. In Proceedings of the 33rd Annual Hawaii International Conference on System Sciences, Maui, HI, USA, 7 January 2000; p. 10. [Google Scholar]
  36. Umble, E.J.; Haft, R.R.; Umble, M.M. Enterprise Resource Planning: Implementation Procedures and Critical Success Factors; Elsevier: Amsterdam, The Netherlands, 2003; Volume 146, pp. 241–257. [Google Scholar]
Figure 1. A screenshot from the ERP system showing historical real sales data from mass-customization industry. One can see the differences between the required quantity ordered by the customer (column Desired Qty) and the quantity shipped (column Shipped Qty) (highlighted in red), as well as the differences in the dates required by the customer (column Wanted Date), the planned delivery dates (column Planned Del. Date) and the delivery date (column Ship Date) (highlighted in orange). Adequate demand forecasting on the proper data inputs is expected to guarantee improved customer service in the future. From this small sample of randomly selected data, it can be seen that the vast majority of orders were not delivered in the specified quantities, and one in three orders had a significant delay in delivery.
Figure 1. A screenshot from the ERP system showing historical real sales data from mass-customization industry. One can see the differences between the required quantity ordered by the customer (column Desired Qty) and the quantity shipped (column Shipped Qty) (highlighted in red), as well as the differences in the dates required by the customer (column Wanted Date), the planned delivery dates (column Planned Del. Date) and the delivery date (column Ship Date) (highlighted in orange). Adequate demand forecasting on the proper data inputs is expected to guarantee improved customer service in the future. From this small sample of randomly selected data, it can be seen that the vast majority of orders were not delivered in the specified quantities, and one in three orders had a significant delay in delivery.
Applsci 12 11102 g001
Figure 2. An example of multi-level BOMs in which the intermediate assemblies are repeated at different levels (highlighted in different shades of yellow). The best candidate for a key intermediate good is highlighted in green.
Figure 2. An example of multi-level BOMs in which the intermediate assemblies are repeated at different levels (highlighted in different shades of yellow). The best candidate for a key intermediate good is highlighted in green.
Applsci 12 11102 g002
Figure 3. The figure shows an example of forecasts for individual finished products A–E that have the same key intermediate good implemented in IFS Application. The group was selected according to the proposed algorithm. The final product A and final product B are the most commonly sold products in the group. Demand aggregated for a group which includes products A–E is seasonal and forecasts better than individual final products.
Figure 3. The figure shows an example of forecasts for individual finished products A–E that have the same key intermediate good implemented in IFS Application. The group was selected according to the proposed algorithm. The final product A and final product B are the most commonly sold products in the group. Demand aggregated for a group which includes products A–E is seasonal and forecasts better than individual final products.
Applsci 12 11102 g003
Figure 4. The implementation of the forecasting module, requires more steps than the implementation of other ERP modules due to the analytical nature of the module. The required additional steps have been embedded into the steps of the standard ERP implementation methodology.
Figure 4. The implementation of the forecasting module, requires more steps than the implementation of other ERP modules due to the analytical nature of the module. The required additional steps have been embedded into the steps of the standard ERP implementation methodology.
Applsci 12 11102 g004
Figure 5. The distribution of work in the classic IFS methodology. High-risk works for the demand forecasting module are highlighted in purple. Especially in second stage process re-engineering and process mapping task without data analysis are high risk because they may be based on faulty assumptions.
Figure 5. The distribution of work in the classic IFS methodology. High-risk works for the demand forecasting module are highlighted in purple. Especially in second stage process re-engineering and process mapping task without data analysis are high risk because they may be based on faulty assumptions.
Applsci 12 11102 g005
Figure 6. The distribution of work in the new methodology. High-risk work is highlighted in purple. Compared to the execution times of the classic methodology, the execution times of stages 2 and 3 are longer, but stages 4 and 5 are shorter. In that case, migration of full sample of data take place in the second stage, so we do not have test data migration task in stage 3 and preparation of transaction data task in stage 4.
Figure 6. The distribution of work in the new methodology. High-risk work is highlighted in purple. Compared to the execution times of the classic methodology, the execution times of stages 2 and 3 are longer, but stages 4 and 5 are shorter. In that case, migration of full sample of data take place in the second stage, so we do not have test data migration task in stage 3 and preparation of transaction data task in stage 4.
Applsci 12 11102 g006
Table 1. ERP implementation methodologies both described in the literature and in the ERP leader vendors own methodology are suited to implement transactional but not analytical modules with migration of a small sample of data for business process testing [29,30].
Table 1. ERP implementation methodologies both described in the literature and in the ERP leader vendors own methodology are suited to implement transactional but not analytical modules with migration of a small sample of data for business process testing [29,30].
Author(s)ERP Implementation Model
Bancroft et al. [31](1) Focus, (2) Creating As-Is picture, (3) Creating of the To-Be design, (4) Construction and testing, (5) Actual Implementation
Kuruppuarachchi [32](1) Initiation, (2) Requirement definition, (3) Acquisition/development, (4) Implementation, (5) Termination
Markus and Tanis [33](1) Project chartering, (2) The project, (3) Shakedown, (4) Onward and upward
Makipaa [34](1) Initiative, (2) Evaluation, (3) Selection, (4) Modification, Business process Re-engineering, and Conversion of Data, (5) Training, (6) Go-Live, (7) Termination, (8) Exploitation and Development
Parr and Shanks [35](1) Planning, (2) Project: setup, re-engineer, design, configuration and testing, installation, (3) Enhancement
Umble et al. [36](1) Review the pre-implementation process to date, (2) Install and test any new hardware, (3) Install the software and perform the computer room pilot, (4) Attend system training, (5) Train on the conference room pilot, (6) Established security and necessary permissions, (7) Ensure that all data bridges are sufficiently robust, and the data are sufficiently accurate, (8) Document policies and procedures, (9) Bring the entire organization online, either in a total cut over or in a phased approach, (10) Celebrate, (11) Improve continually
Verviell and Halingten(1) Planning, (2) Information search, (3) Selection, (4) Evaluations, (5) Negotiation
IFS Implementation Methodology(1) Initiate Project, (2) Designing the solution, (3) Preparation of the solution, (4) Implement Solution, (5) Go Live.
INFOR Deployment Method(1) Inception, (2) Elaboration, (3) Construction, (4) Transition and Optimize.
MICROSOFT Dynamics Sure Step Methodology(1) Diagnostic and Analysis, (2) Design, (3) Development and (4) Operation.
ORACLE - A.I.M. (Applications Implementation Methodology)(1) Definition, (2) Operations Analysis, (3) Solution Design, (4) Build, (5) Transition, (6) Production.
SAP–ASAP methodology(1) Project Preparation, (2) Blueprint, (3) Realization, (4) Final Preparation, (5) Go Live Support, (6) Operate.
Publisher’s Note: MDPI stays neutral with regard to jurisdictional claims in published maps and institutional affiliations.

Share and Cite

MDPI and ACS Style

Grobler-Dębska, K.; Kucharska, E.; Żak, B.; Baranowski, J.; Domagała, A. Implementation of Demand Forecasting Module of ERP System in Mass Customization Industry—Case Studies. Appl. Sci. 2022, 12, 11102. https://doi.org/10.3390/app122111102

AMA Style

Grobler-Dębska K, Kucharska E, Żak B, Baranowski J, Domagała A. Implementation of Demand Forecasting Module of ERP System in Mass Customization Industry—Case Studies. Applied Sciences. 2022; 12(21):11102. https://doi.org/10.3390/app122111102

Chicago/Turabian Style

Grobler-Dębska, Katarzyna, Edyta Kucharska, Bartłomiej Żak, Jerzy Baranowski, and Adam Domagała. 2022. "Implementation of Demand Forecasting Module of ERP System in Mass Customization Industry—Case Studies" Applied Sciences 12, no. 21: 11102. https://doi.org/10.3390/app122111102

APA Style

Grobler-Dębska, K., Kucharska, E., Żak, B., Baranowski, J., & Domagała, A. (2022). Implementation of Demand Forecasting Module of ERP System in Mass Customization Industry—Case Studies. Applied Sciences, 12(21), 11102. https://doi.org/10.3390/app122111102

Note that from the first issue of 2016, this journal uses article numbers instead of page numbers. See further details here.

Article Metrics

Back to TopTop