A Study on the Field Applicability of Intermittent Irrigation in Protected Cultivation Using an Automatic Irrigation System
Abstract
1. Introduction
2. Materials and Methods
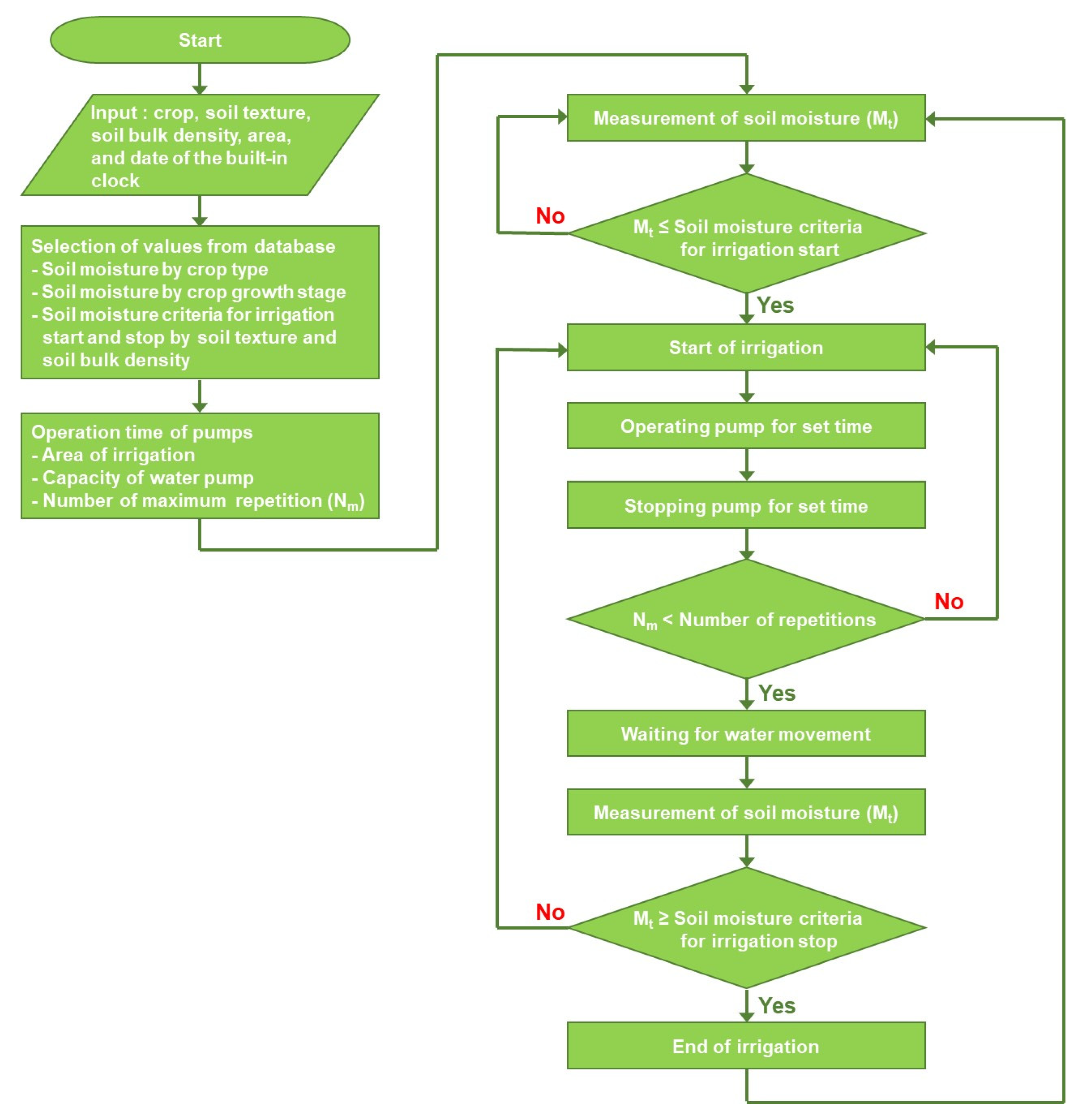
2.1. Algorithm
2.2. Automatic Irrigation System
2.3. Empirical Field Experiments
3. Results
3.1. Control of the Soil Moisture
3.2. Crop Yield, Irrigation Amount, and Water Productivity in the Experimental Field
4. Conclusions
Author Contributions
Funding
Institutional Review Board Statement
Informed Consent Statement
Data Availability Statement
Conflicts of Interest
References
- Houghton, J. Global warming. Rep. Prog. Phys. 2005, 68, 1343. [Google Scholar] [CrossRef]
- Marsh, T.; Monkhouse, R.; Arnell, N.; Lees, M.; Reynard, N. The 1988–1992 Drought; NERC Institute of Hydrology: Wallingford, UK, 1994; pp. 1–11. [Google Scholar]
- Buckland, S.; Grime, J.; Hodgson, J.; Thompson, K. A comparison of plant responses to the extreme drought of 1995 in northern England. J. Ecol. 1997, 85, 875–882. [Google Scholar] [CrossRef]
- Marengo, J.A.; Cunha, A.P.; Cuartas, L.A.; Deusdara Leal, K.R.; Broedel, E.; Seluchi, M.E.; Michelin, C.M.; De Praga Baião, C.F.; Chuchón Ângulo, E.; Almeida, E.K. Extreme drought in the Brazilian Pantanal in 2019–2020: Characterization, causes, and impacts. Front. Water 2021, 3, 13. [Google Scholar] [CrossRef]
- Gwak, Y.; Cho, J.; Jung, I.; Kim, D.; Jang, S. Projection of Future Changes in Drought Characteristics in Korea Peninsula Using Effective Drought Index. J. Clim. Change Res. 2018, 9, 31–45. [Google Scholar] [CrossRef]
- Statistics_Korea. Census of Agriculture, Forestry, and Fisheries. Available online: https://affcensus.go.kr/mainView.do (accessed on 1 April 2020).
- Song, J.-H.; Kim, T.-O. The vinylhouse automatic control system using aging society of the farm village. J. Korea Acad.-Ind. Coop. Soc. 2011, 12, 3164–3168. [Google Scholar] [CrossRef]
- Alnaim, M.A.; Mohamed, M.S.; Mohammed, M.; Munir, M. Effects of Automated Irrigation Systems and Water Regimes on Soil Properties, Water Productivity, Yield and Fruit Quality of Date Palm. Agriculture 2022, 12, 343. [Google Scholar] [CrossRef]
- Krishnan, R.S.; Julie, E.G.; Robinson, Y.H.; Raja, S.; Kumar, R.; Thong, P.H. Fuzzy logic based smart irrigation system using internet of things. J. Clean Prod. 2020, 252, 119902. [Google Scholar] [CrossRef]
- Nawandar, N.K.; Satpute, V.R. IoT based low cost and intelligent module for smart irrigation system. Comput. Electron. Agric. 2019, 162, 979–990. [Google Scholar] [CrossRef]
- Rajendrakumar, S.; Parvati, V. Automation of irrigation system through embedded computing technology. In Proceedings of the 2019 the 3rd International Conference on Cryptography, Security and Privacy, Kuala Lumpur, Malaysia, 19 January 2019. [Google Scholar]
- Kim, Y.-J.; Kang, S.-H.; Lee, S.-B.; Kim, H.-T.; Kim, M.-Y.; Kim, H.-J. A Moisture Movement Modelling for Intermittent Irrigation under Varying Soil Conditions in Protected Cultivation. J. Agric. Life Sci. 2021, 55, 91–101. [Google Scholar] [CrossRef]
- Hong, E.-M.; Choi, J.-Y.; Nam, W.-H.; Lee, S.-H.; Choi, J.-K.; Kim, J.-T. Analysis of water loss rate and irrigation efficiency in irrigation canal at the Dong-Jin district. J. Korean Soc. Agric. Eng. 2015, 57, 93–101. [Google Scholar] [CrossRef]
- Kim, G.-Y.; Park, W.-K.; Lee, S.-I.; Lee, J.-S.; Choi, E.-J.; Na, U.-S.; Jang, H.-Y.; Suh, S.-U. Mitigation of greenhouse gas emissions (GHGs) by water management methods in rice paddy field. KJSSF 2015, 48, 477–484. [Google Scholar] [CrossRef]
- Elnesr, M.N.; Alazba, A.A.; Zein El-Abedein, A.I.; El-Adl, M.M. Evaluating the effect of three water management techniques on tomato crop. PLoS ONE 2015, 10, e0129796. [Google Scholar] [CrossRef] [PubMed]
- Choi, J.; Uphoff, N.; Kim, J.; Lee, S. Greenhouse Gas Reduction from Paddy by Environmentally-Friendly Intermittent Irrigation: A Review. J. Wetl. Res. 2019, 21, 43–56. [Google Scholar] [CrossRef]
- Cheng, C.; Yang, X.; Wang, J.; Luo, K.; Rasheed, A.; Zeng, Y.; Shang, Q. Mitigating net global warming potential and greenhouse gas intensity by intermittent irrigation under straw incorporation in Chinese double-rice cropping systems. Paddy Water Environ. 2020, 18, 99–109. [Google Scholar] [CrossRef]
- Zhu, H.-H.; Huang, Y.-X.; Huang, H.; Garg, A.; Mei, G.-X.; Song, H.-H. Development and Evaluation of Arduino-Based Automatic Irrigation System for Regulation of Soil Moisture. Int. J. Geosynth. Ground Eng. 2022, 8, 1–9. [Google Scholar] [CrossRef]
- SU, S.L.; Singh, D.; Baghini, M.S. A critical review of soil moisture measurement. Measurement 2014, 54, 92–105. [Google Scholar] [CrossRef]
- NAS. Establishing the Guideline of Automatically Controling Water and Nutrient Supply in Greenhouse Soils; National Institute of Agricultural Sciences (NAS): Wanju, Korea, 2021. [Google Scholar]
- NAS. The Technology of Irrigation Schedule According to Soil, Crops, and Regions; Rural Development Administration: Wanju, Korea, 2018. [Google Scholar]
- Zhang, Y.; Han, K.; Cho, H.; Ok, J.; Jang, S.; Hwang, S.; Jung, K. Relationship between Soil Moisture Tension and Volumetric Content with Soil Tectural Classes and Bulk Density. In Proceedings of the 2018 KSSSF Spring Conference, Jeonju, Korea, 17–18 May 2018. [Google Scholar]
- Kim, H.-J.; Son, D.-W.; Hur, S.-O.; Roh, M.-Y.; Jung, K.-Y.; Park, J.-M.; Rhee, J.-Y.; Lee, D.-H. Comparison of wetting and drying characteristics in differently textured soils under drip irrigation. J. Bio.-Env. Con. 2009, 18, 309–315. [Google Scholar]
- Kim, D.H.; Kim, J.S.; Kwon, S.H.; Park, J.M.; Choi, W.S. Simulation of Soil Water Movement in Upland Soils Under Pulse Irrigation using HYDRUS-2D. J. Biosyst. Eng. 2021, 46, 508–516. [Google Scholar] [CrossRef]
- Kim, J.H.; Kim, T.W.; Kim, S.H.; Lee, H.G.; Eum, D.H.; Lee, S.H. A Study on the Application Design of Soil Moisture Diffusion and Crop Roots According to Subsurface Irrigation Method. J. Biosyst. Eng. 2021, 46, 197–205. [Google Scholar] [CrossRef]
- Kim, S.-C.; Lee, H.-J.; Park, B.-J. Assessment of temperature reduction and evapotranspiration of green roof planted with Zoysia japonica. J. Environ. Sci. Int. 2013, 22, 1443–1449. [Google Scholar] [CrossRef]
- Heydari, N. Water productivity in agriculture: Challenges in concepts, terms and values. Irrig. Drain. 2014, 63, 22–28. [Google Scholar] [CrossRef]
- Young, M.; Wierenga, P.; Mancino, C. Large weighing lysimeters for water use and deep percolation studies. Soil Sci. 1996, 161, 491–501. [Google Scholar] [CrossRef]
- Amarasingha, R.; Suriyagoda, L.; Marambe, B.; Gaydon, D.; Galagedara, L.; Punyawardena, R.; Silva, G.; Nidumolu, U.; Howden, M. Simulation of crop and water productivity for rice (Oryza sativa L.) using APSIM under diverse agro-climatic conditions and water management techniques in Sri Lanka. Agric. Water Manag. 2015, 160, 132–143. [Google Scholar] [CrossRef]










| Measuring Range | Accuracy | Operating Temperature |
|---|---|---|
| Moisture: 0–99.9% | Moisture: ±1% | 0 °C–60 °C |
| Soil EC: 0–6.0 dS/m | Soil EC: ±0.1 dS/m | |
| Temperature: 0 °C–60 °C | Temperature: ±0.5 °C |
| Plot | Crop Yield (kg/10a) | Irrigation Amount (m3/10a) | Ratio of Empirical Manual Irrigation Plot (%) | Water Productivity (kg/m3) | |
|---|---|---|---|---|---|
| Crop Yield | Irrigation Amount | ||||
| Empirical manual irrigation | 6577 | 276.4 | 100 | 100 | 23.8 |
| −33 kPa automatic irrigation | 7147 | 264.0 | 108.7 | 95.5 | 27.1 |
| −25 kPa automatic irrigation | 8178 | 323.6 | 124.3 | 117.1 | 25.3 |
| Plot | Crop Yield (kg/10a) | Irrigation Amount (m3/10a) | Ratio of Empirical Manual Irrigation Plot (%) | Water Productivity (kg/m3) | |
|---|---|---|---|---|---|
| Crop Yield | Irrigation Amount | ||||
| Empirical manual irrigation | 3826 | 75.36 | 100 | 100 | 50.8 |
| −33 kPa automatic irrigation | 3879 | 65.04 | 101.4 | 86.3 | 59.6 |
Publisher’s Note: MDPI stays neutral with regard to jurisdictional claims in published maps and institutional affiliations. |
© 2022 by the authors. Licensee MDPI, Basel, Switzerland. This article is an open access article distributed under the terms and conditions of the Creative Commons Attribution (CC BY) license (https://creativecommons.org/licenses/by/4.0/).
Share and Cite
Kang, S.-H.; Kim, Y.; Lee, S.; Kim, H.; Kim, M. A Study on the Field Applicability of Intermittent Irrigation in Protected Cultivation Using an Automatic Irrigation System. Appl. Sci. 2022, 12, 10680. https://doi.org/10.3390/app122010680
Kang S-H, Kim Y, Lee S, Kim H, Kim M. A Study on the Field Applicability of Intermittent Irrigation in Protected Cultivation Using an Automatic Irrigation System. Applied Sciences. 2022; 12(20):10680. https://doi.org/10.3390/app122010680
Chicago/Turabian StyleKang, Sang-Hyeon, Youngjin Kim, Sangbong Lee, Heetae Kim, and Minyoung Kim. 2022. "A Study on the Field Applicability of Intermittent Irrigation in Protected Cultivation Using an Automatic Irrigation System" Applied Sciences 12, no. 20: 10680. https://doi.org/10.3390/app122010680
APA StyleKang, S.-H., Kim, Y., Lee, S., Kim, H., & Kim, M. (2022). A Study on the Field Applicability of Intermittent Irrigation in Protected Cultivation Using an Automatic Irrigation System. Applied Sciences, 12(20), 10680. https://doi.org/10.3390/app122010680

