Adaptive Markov IMM Based Multiple Fading Factors Strong Tracking CKF for Maneuvering Hypersonic-Target Tracking
Abstract
1. Introduction
2. Modeling of Hypersonic Target Motion Characteristics
2.1. Motion Equation of Hypersonic Target
- (1)
- Earth-centered, Earth-fixed (ECEF) coordinate system: The origin is located at the Earth’s center, points to the zero degrees longitude in the equatorial plane, the axis points to the north pole, and the axis is perpendicular to the and axes in the equatorial plane. The unit vectors on the three axes are expressed as , , and .
- (2)
- Longitude, latitude, altitude (LLA) coordinate system: This is the geodetic coordinate system. The coordinate origin is located at the geo-center , and the longitude , latitude , and altitude of the target location.
- (3)
- Aircraft position coordinate system: The origin is located at the center of the Earth. The axis is the connecting line from the center of the Earth to the hypersonic target, and it is positive upward. The axis is perpendicular to the axis and is in the equatorial plane. The due east direction is positive, and the axis is determined by the other two axes and the right-hand law. The coordinate system can be obtained by combining the coordinate system with the latitude and longitude of the hypersonic target position.
- (4)
- East-north-up (ENU): This is the radar coordinate system. The radar position is the origin of the coordinate system, and the , , and axes point to the east, north, and sky directions perpendicular to each other. It can be used to represent the pitch angle and azimuth angle of the hypersonic target.
2.2. Measurement Model
3. Strong Tracking CKF Based on Multiple Fading Factors
3.1. CKF Algorithm
3.2. Multiple Fading Factor Strong Tracking CKF
- (1)
- ;
- (2)
- , where is the residual at time . That is, it is required that the residual sequences should remain orthogonal to each other at all times.
- (1)
- In the time update process, the symmetric fading factor is introduced into the state prediction error covariance matrix, and is changed to the following formula:
- (2)
- In the measurement update process, a fading factor is introduced into the innovation covariance matrix and the measurement autocovariance matrix:
4. AIMM Algorithm
4.1. IMM Algorithm
4.2. AIMM Algorithm
4.3. SVD Algorithm
5. Simulation and Analysis
5.1. Simulation Environment Settings
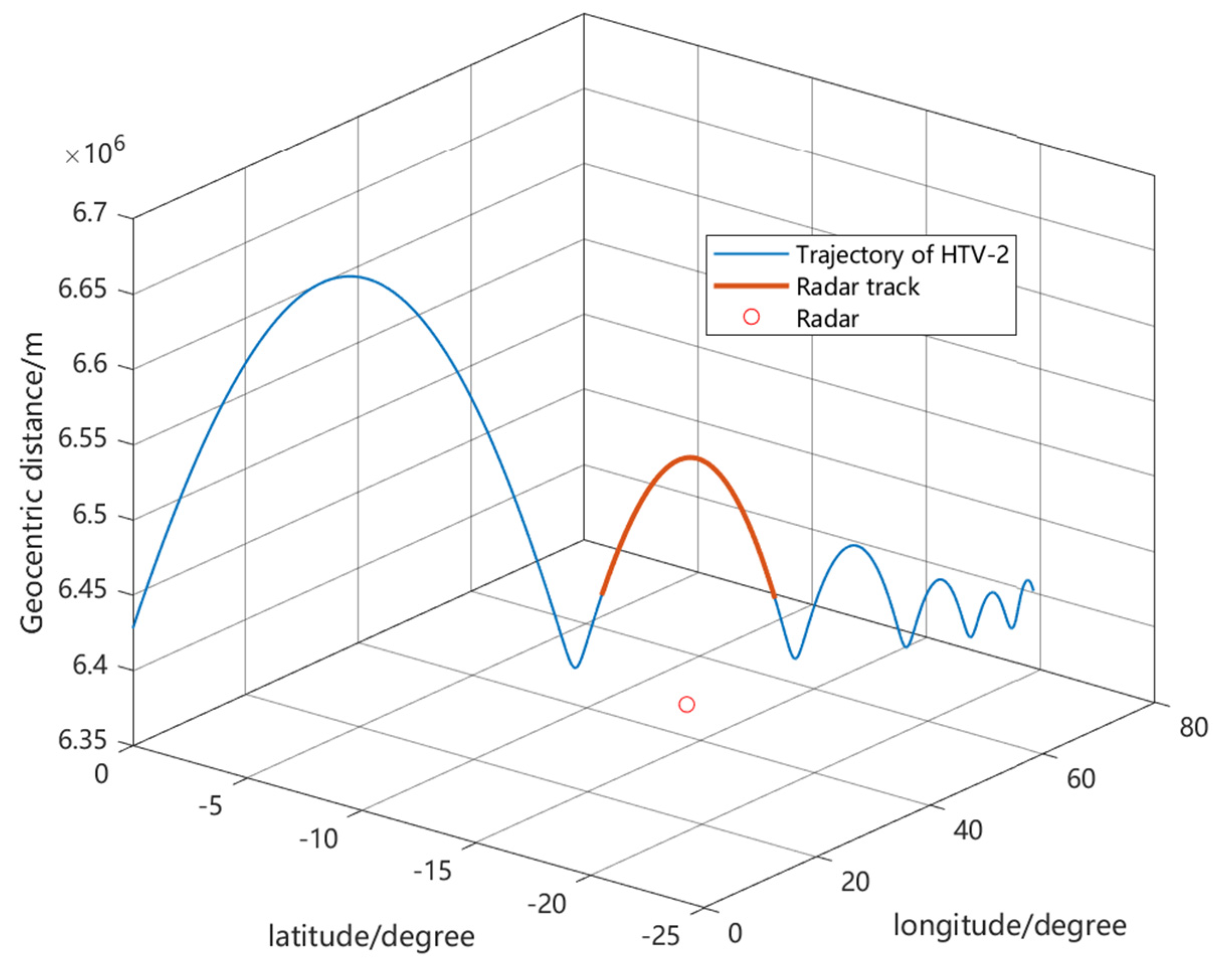
- (1)
- Construction of real trajectory of HTV-2 trajectory
- (2)
- Radar simulation condition setting
5.2. Algorithm Simulation and Analysis
- (1)
- Algorithm simulation verification
- (2)
- Hypersonic target tracking simulation
- (1)
- The IMM-CKF and IMM-STCKF algorithms converged faster because the setting error of the initial value of the axis position and speed was small. Due to the large error of the initial value, the convergence time of the two algorithms was about 40 s. In contrast, the AIMM-STCKF algorithm has model adaptability, so the convergence time was significantly faster. Overall, it was about 25 s, and the convergence speed was increased by about 37.5%.
- (2)
- The AIMM-STCKF algorithm proposed in this paper significantly improved the accuracy of the algorithm after adding the Markov adaptive matrix. Among the three algorithms, the root mean square error of the speed and position was the smallest, the tracking accuracy was the highest and the variance was small. Overall, the position tracking accuracy was about 16.51% higher than that of the IMM-STCKF algorithm, and the speed tracking accuracy was about 35.74%.
- (3)
- Since there was no obvious mutation in the state of the hypersonic target, the accuracy of the strong tracking algorithm was low. In contrast, the strong tracking algorithm based on adaptive model interaction could accelerate the model transformation and enhance the adaptive matching ability, so the convergence speed and tracking accuracy were better.
- (1)
- As the maneuverability of the hypersonic target decreased, the probability of the Singer model with weak maneuverability gradually increased. As the maneuverability of the hypersonic target increased, the probability of the Jerk model with strong maneuverability gradually increased.
- (2)
- It can be found through comparison that the algorithm in this paper enhanced the proportion of matching models in the IMM algorithm, reduced the probability variance in the model, and made the model transformation more robust.
6. Concluding Remarks
Author Contributions
Funding
Institutional Review Board Statement
Informed Consent Statement
Conflicts of Interest
References
- Li, G.; Zhang, H.; Tang, G.; Xie, Y. Maneuver modes analysis for hypersonic glide vehicles. In Proceedings of the 2014 IEEE Chinese Guidance, Navigation and Control Conference (CGNCC), Yantai, China, 8–10 August 2014; pp. 543–548. [Google Scholar]
- Zhou, H.R.; Jing, Z.L.; Wang, P.D. Maneuvering Target Tracking; National Defense Industry Press: Beijing, China, 1991; pp. 1–35. [Google Scholar]
- Singer, R.A. Estimating optimal tracking filter performance for manned maneuvering targets. IEEE Trans. Aerosp. Electron. Syst. 2007, AES-6, 473–483. [Google Scholar] [CrossRef]
- Zhou, H.R. A “current” statistical model and adaptive tracking algorithm for maneuvering targets. J. Aeronaut. 1983, 4, 73–86. [Google Scholar]
- Mehrotra, K.; Mahapatra, P.R. A jerk model for tracking highly maneuvering targets. IEEE Trans. Aerosp. Electron. Syst. 1997, 33, 1094–1105. [Google Scholar] [CrossRef]
- Wang, L.; Cheng, X.H.; Li, S.X.; Gao, H.T. Adaptive interacting multiple model filter for AUV integrated navigation. J. Chin. Inert. Technol. 2016, 24, 511–516. [Google Scholar]
- Magiu, D.T. Optimal adaptive estimation of sampled stochastic processe. IEEE Tram. Autom. Control 1965, 10, 434–439. [Google Scholar]
- Blom, H.A.P. An efficient filter for abruptly changing system. In Proceedings of the Conference on Decision and Control, Las Vegas, CA, USA, 12–14 December 1984; Volume 3, pp. 656–658. [Google Scholar]
- Li, X.R.; Bar-Shalom, Y. Design of an interacting multiple model algorithm for air traffic control tracking. IEEE Trans. Aerosp. Electron. Syst. 1993, 29, 186–194. [Google Scholar]
- Huang, J.S.; Li, Y.Y.; Tang, G.J.; Bao, W.M. Hypersonic glide target adaptive tracking method. J. Aeronaut. 2020, 41, 323786. [Google Scholar]
- Sobhani, B.; Paolini, E.; Giorgetti, A.; Mazzotti, M.; Chiani, M. Target tracking for uwb multistatic radar sensor networks. IEEE J. Sel. Top. Signal Process. 2017, 8, 125–136. [Google Scholar] [CrossRef]
- Toledo-Moreo, R.; Colodro-Conde, C.; Toledo-Moreo, J. A multiple-model particle filter fusion algorithm for GNSS/DR slide error detection and compensation. Appl. Sci. 2018, 8, 445. [Google Scholar] [CrossRef]
- Dai, H.D.; Fang, J.; Tang, L.; Wang, X.B. Strong tracking UKF adaptive interactive multi model algorithm for hypersonic maneuvering target. Chin. J. Inert. Technol. 2018, 26, 338–345. [Google Scholar]
- Julier, S.J.; Uhlmann, J.K.; Durrant-Whyte, H.F. A new approach for filtering nonlinear systems. In Proceedings of the American Control Conference, Seattle, WA, USA, 21–23 June 1995; Volume 3, pp. 1628–1632. [Google Scholar]
- Dai, D.C.; Yao, M.L.; Cai, Z.P. Improved Markov parameter adaptive IMM algorithm. J. Electron. 2017, 45, 1198–1205. [Google Scholar]
- Xiao, C.; Li, J.; Lei, H.; Wang, H. Hypersonic reentry glide target tracking based on AVSIMM algorithm. J. Beijing Univ. Aeronaut. Astronaut. 2019, 45, 413–421. [Google Scholar]
- Arasaratnam, I.; Haykin, S. Cubature kalman filters. IEEE Trans. Autom. Control. 2009, 54, 1254–1269. [Google Scholar] [CrossRef]
- Wang, Y.Y.; Chen, R.W.; Zhang, X. Application of improved robust cubature Kalman filter algorithm based on singular value decomposition in global positioning and navigation. Sci. Technol. Eng. 2021, 21, 2356–2362. [Google Scholar]
- Wu, N.; Chen, L. Adaptive Kalman Filtering for Trajectory Estimation of Hypersonic Glide Reentry Vehicles. Acta Aeronaut. Astronaut. Sin. 2013, 34, 1960–1971. [Google Scholar]
- Shen, Z.; Lu, P. Dynamic lateral entry guidance logic. J. Guid. Control Dyn. 2004, 27, 949–959. [Google Scholar] [CrossRef]
- Jia, X.J. Reentry Trajectory Estimation and Tracking of Hypersonic Vehicle. Ph.D. Dissertation, Northwestern Polytechnic University, Fremont, CA, USA, 2015; pp. 18–22. [Google Scholar]
- Jorris, T.R. Common Aero Vehicle Autonomous Reentry Trajectory Optimization Satisfying Waypoint and No-Fly Zone Constraints. Ph.D. Dissertation, Air Force Institute of Technology, Dayton, OH, USA, 2007. [Google Scholar]
- Miao, T.Y. Research on Radar Detection, Tracking and Prediction Algorithm of Boost Glide Hypersonic Vehicle. Ph.D. Dissertation, Harbin Institute of Technology, Harbin, China, 2017; pp. 11–13. [Google Scholar]
- Huang, Q.S.; Deng, B. Performance comparison of CKF and UKF in passive state noise of UAV. J. Phys. Conf. Ser. 2020, 1, 1682. [Google Scholar]
- Zhang, H.; Gao, M.; Xu, C. Maneuvering target tracking based on improved strong tracking volume kalman filter. Mod. Def. Technology 2015, 43, 142–147. [Google Scholar]
- Qin, L.; Li, J.L.; Zhou, D. HTV-2 tracking filtering and prediction of non ballistic targets in near space. Aerosp. Control 2015, 33, 56–61. [Google Scholar]
- Qiao, X.D.; Wang, B.S.; Li, T. A motion modle for tracking highly maneuvering targets. IEEE Trans. Aerosp. Electron. Syst. 2002, 6, 493–499. [Google Scholar]
- Li, G.H. Analysis of Motion Characteristics of Hypersonic Glider and Research on Trajectory Tracking and Prediction Method. Ph.D. Thesis, National University of Defense Science and Technology, Changsha, China, 2016; pp. 19–20. [Google Scholar]
- Moose, R.L. An adaptive state estimation solution to the maneuvering target problem. IEEE Trans. Autom. Control 1975, AC-20, 359–362. [Google Scholar] [CrossRef]
- Bogler, P.L. Tracking a Maneuvering Target Using Input Estimation. IEEE Trans. Aerosp. Electron. Syst. 1987, AES-23, 298–310. [Google Scholar] [CrossRef]
- Blair, W.D.; Watson, G.A.; Rice, T.R. Tracking maneuvering targets with an interacting multiple model filter containing exponentially-correlated acceleration models. Asian J. Inf. Manag. 1991, 3, 224–228. [Google Scholar]












| Algorithm | IMM-CKF | IMM-STCKF | AIMM-STCKF | |
|---|---|---|---|---|
| Position/m | 449.2 | 447.9 | 381.9 | |
| 213.7 | 207 | 171.3 | ||
| 164 | 158.2 | 97.1 | ||
| 537.3 | 530.2 | 448.6 | ||
| Velocity/(m/s) | 52.7 | 37.9 | 19.4 | |
| 56.2 | 56.3 | 27.7 | ||
| 51.9 | 49.5 | 41.4 | ||
| 104.1 | 92.7 | 66.9 |
Publisher’s Note: MDPI stays neutral with regard to jurisdictional claims in published maps and institutional affiliations. |
© 2022 by the authors. Licensee MDPI, Basel, Switzerland. This article is an open access article distributed under the terms and conditions of the Creative Commons Attribution (CC BY) license (https://creativecommons.org/licenses/by/4.0/).
Share and Cite
Luo, Y.; Li, Z.; Liao, Y.; Wang, H.; Ni, S. Adaptive Markov IMM Based Multiple Fading Factors Strong Tracking CKF for Maneuvering Hypersonic-Target Tracking. Appl. Sci. 2022, 12, 10395. https://doi.org/10.3390/app122010395
Luo Y, Li Z, Liao Y, Wang H, Ni S. Adaptive Markov IMM Based Multiple Fading Factors Strong Tracking CKF for Maneuvering Hypersonic-Target Tracking. Applied Sciences. 2022; 12(20):10395. https://doi.org/10.3390/app122010395
Chicago/Turabian StyleLuo, Yalun, Zhaoming Li, Yurong Liao, Haining Wang, and Shuyan Ni. 2022. "Adaptive Markov IMM Based Multiple Fading Factors Strong Tracking CKF for Maneuvering Hypersonic-Target Tracking" Applied Sciences 12, no. 20: 10395. https://doi.org/10.3390/app122010395
APA StyleLuo, Y., Li, Z., Liao, Y., Wang, H., & Ni, S. (2022). Adaptive Markov IMM Based Multiple Fading Factors Strong Tracking CKF for Maneuvering Hypersonic-Target Tracking. Applied Sciences, 12(20), 10395. https://doi.org/10.3390/app122010395

