Machine Learning Applications in Surface Transportation Systems: A Literature Review
Abstract
1. Introduction
2. Motivation
3. Background
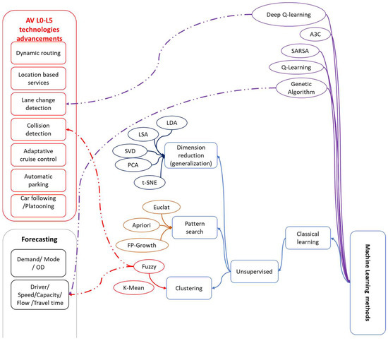
3.1. Machine Learning
3.1.1. Classical Algorithms
3.1.2. Neural Networks and Deep Learning Algorithms
3.1.3. Ensemble Algorithms
3.2. Surface Transportation Systems
4. Existing “Literature Reviews”
5. Method
- Which STS application areas can use ML algorithms?
- Which ML algorithm(s) would be most suitable for a particular STS problem?
- Can external factors (i.e., weather conditions) be considered as input data?
- Can spatial factors be considered as input data?
- Which ML algorithm properties make a particular algorithm suitable for a specific STS problem?
- Why are some ML algorithms not utilized within the STS domain?
- How can the surface transportation sector further exploit ML algorithms?
- ‘road transportation’ AND (‘machine learning’ OR ‘ML’ OR ‘LSTM’ OR ‘neural network’);
- ‘surface transportation’ AND (‘machine learning’ OR ‘ML’);
- ‘traffic management’ AND (‘machine learning’ OR ‘ML’);
- ‘road traffic’ AND (‘machine learning’ OR ‘ML’);
- ‘road accident’ AND (‘machine learning’ OR ‘ML’ OR ‘LSTM’ OR ‘neural network’);
- ‘traffic prediction’ AND (‘machine learning’ OR ‘ML’ OR ‘LSTM’ OR ‘neural network’).
6. Results
7. Discussion
8. Conclusions
- Develop an NLP engine to automatically recognize and match ML algorithms and STS application areas by analyzing the input papers’ full text.
- Develop a benchmarking web crawler to automatically find reports, documents, and projects that match specific criteria.
Author Contributions
Funding
Institutional Review Board Statement
Informed Consent Statement
Data Availability Statement
Acknowledgments
Conflicts of Interest
References
- Leeuwen, J.V. Handbook of Theoretical Computer Science, Vol. A: Algorithms and Complexity; Elsevier: Amsterdam, The Netherlands, 1990; Volume A, ISBN 978-0-444-88071-0. [Google Scholar]
- Owais, M. Issues Related to Transit Network Design Problem. Int. J. Comput. Appl. 2015, 975, 8887. [Google Scholar] [CrossRef]
- Weiland, R.J.; Purser, L.B. Intelligent Transportation Systems. Serial: Transportation in the New Millennium, TRB Proceeding, 2000. Available online: https://onlinepubs.trb.org/onlinepubs/millennium/00058.pdf (accessed on 31 August 2021).
- Intelligent Transportation Systems. Available online: https://www.its.dot.gov/history/index.html (accessed on 30 November 2021).
- Anderson, J.M.; Kalra, N.; Stanley, K.D.; Sorensen, P.; Samaras, C.; Oluwatola, O.A. Brief History and Current State of Autonomous Vehicles. In Autonomous Vehicle Technology; A Guide for Policymakers; RAND Corporation: Santa Monica, CA, USA, 2014; pp. 55–74. ISBN 978-0-8330-8398-2. [Google Scholar]
- Somers, A.; Weeratunga, K. Automated Vehicles: Are We Ready? Internal Report on Potential Implications for Main Roads WA; Publication, ARRB: Perth, Australia, 2015; Available online: https://trid.trb.org/view/1346030 (accessed on 31 August 2021).
- Samuel, A.L. Some Studies in Machine Learning Using the Game of Checkers. IBM J. Res. Dev. 1959, 3, 210–229. [Google Scholar] [CrossRef]
- Dai, H.; Khalil, E.B.; Zhang, Y.; Dilkina, B.; Song, L. Learning Combinatorial Optimization Algorithms over Graphs. arXiv 2018, arXiv:1704.01665. [Google Scholar]
- Boukerche, A.; Wang, J. A Performance Modeling and Analysis of a Novel Vehicular Traffic Flow Prediction System Using a Hybrid Machine Learning-Based Model. Ad Hoc Netw. 2020, 106, 102224. [Google Scholar] [CrossRef]
- Akhtar, M.; Moridpour, S. A Review of Traffic Congestion Prediction Using Artificial Intelligence. J. Adv. Transp. 2021, 2021, e8878011. [Google Scholar] [CrossRef]
- Ma, T.; Antoniou, C.; Toledo, T. Hybrid Machine Learning Algorithm and Statistical Time Series Model for Network-Wide Traffic Forecast. Transp. Res. Part C Emerg. Technol. 2020, 111, 352–372. [Google Scholar] [CrossRef]
- Zhao, X.; Yan, X.; Yu, A.; Van Hentenryck, P. Prediction and Behavioral Analysis of Travel Mode Choice: A Comparison of Machine Learning and Logit Models. Travel Behav. Soc. 2020, 20, 22–35. [Google Scholar] [CrossRef]
- Profillidis, V.A.; Botzoris, G.N. Modeling of Transport Demand: Analyzing, Calculating, and Forecasting Transport Demand; Elsevier: Amsterdam, The Netherlands, 2018; ISBN 978-0-12-811514-5. [Google Scholar]
- Schreckenberg, M.; Schadschneider, A.; Nagel, K.; Ito, N. Discrete Stochastic Models for Traffic Flow. Phys. Rev. E 1995, 51, 2939–2949. [Google Scholar] [CrossRef]
- Chu, K.-C.; Yang, L.; Saigal, R.; Saitou, K. Validation of Stochastic Traffic Flow Model with Microscopic Traffic Simulation. In Proceedings of the 2011 IEEE International Conference on Automation Science and Engineering, Trieste, Italy, 24–27 August 2011; pp. 672–677. [Google Scholar]
- Jabari, S.E.; Liu, H.X. A Stochastic Model of Traffic Flow: Gaussian Approximation and Estimation. Transp. Res. Part B Methodol. 2013, 47, 15–41. [Google Scholar] [CrossRef]
- Wardrop, J.G. Road Paper. Some Theoretical Aspects of Road Traffic Research. Proc. Inst. Civ. Eng. 1952, 1, 325–362. [Google Scholar] [CrossRef]
- Bailey, G.; Joffrion, A.; Pearson, M. A Comparison of Machine Learning Applications Across Professional Sectors; Social Science Research Network: Rochester, NY, USA, 2018. [Google Scholar]
- Luckow, A.; Cook, M.; Ashcraft, N.; Weill, E.; Djerekarov, E.; Vorster, B. Deep Learning in the Automotive Industry: Applications and Tools. In Proceedings of the 2016 IEEE International Conference on Big Data (Big Data), Washington, DC, USA, 5–8 December 2016; pp. 3759–3768. [Google Scholar]
- Xin, Y.; Kong, L.; Liu, Z.; Chen, Y.; Li, Y.; Zhu, H.; Gao, M.; Hou, H.; Wang, C. Machine Learning and Deep Learning Methods for Cybersecurity. IEEE Access 2018, 6, 35365–35381. [Google Scholar] [CrossRef]
- Artificial Intelligence, Machine Learning, Automation, Robotics, Future of Work and Future of Humanity: A Review and Research Agenda: Computer Science & IT Journal Article|IGI Global. Available online: https://www.igi-global.com/article/artificial-intelligence-machine-learning-automation-robotics-future-of-work-and-future-of-humanity/230295 (accessed on 27 August 2021).
- Pierson, H.A.; Gashler, M.S. Deep Learning in Robotics: A Review of Recent Research. Adv. Robot. 2017, 31, 821–835. [Google Scholar] [CrossRef]
- Zhou, Z.-H. Machine Learning; Springer: Singapore, 2021; ISBN 9789811519666. [Google Scholar]
- Mitchell, T.M. Machine Learning; McGraw-Hill: New York, NY, USA, 1997; ISBN 978-0-07-115467-3. [Google Scholar]
- The Hundred-Page Machine Learning Book—Andriy Burkov—Google Books. Available online: https://books.google.com/books/about/The_Hundred_Page_Machine_Learning_Book.html?id=0jbxwQEACAAJ (accessed on 27 August 2021).
- The Elements of Statistical Learning: Data Mining, Inference, and Prediction...—Trevor Hastie, Robert Tibshirani, Jerome Friedman—Google Books. Available online: https://books.google.com/books/about/The_Elements_of_Statistical_Learning.html?id=tVIjmNS3Ob8C (accessed on 27 August 2021).
- Abu-Mostafa, Y.S.; Magdon-Ismail, M.; Lin, H.-T. Learning from Data: A Short Course; AMLBook: Pasadena, CA, USA, 2012; ISBN 978-1-60049-006-4. [Google Scholar]
- Bayesian Reasoning and Machine Learning—Google Books. Available online: https://www.google.com/books/edition/Bayesian_Reasoning_and_Machine_Learning/yxZtddB_Ob0C?hl=en&gbpv=1&dq=Bayesian+Reasoning+and+Machine+Learning&printsec=frontcover (accessed on 27 August 2021).
- Chollet, F.; Allaire, J.J. Deep Learning with R; Manning Publications: Greenwich, CT, USA, 2018; ISBN 978-1-61729-554-6. [Google Scholar]
- Shalev-Shwartz, S.; Ben-David, S. Understanding Machine Learning: From Theory to Algorithms; Cambridge University Press: Cambridge, UK, 2014; ISBN 978-1-139-95274-3. [Google Scholar]
- Zantalis, F.; Koulouras, G.; Karabetsos, S.; Kandris, D. A Review of Machine Learning and IoT in Smart Transportation. Future Internet 2019, 11, 94. [Google Scholar] [CrossRef]
- Machine Learning for International Freight Transportation Management: A Comprehensive Review—ScienceDirect. Available online: https://www.sciencedirect.com/science/article/abs/pii/S2210539519301828 (accessed on 23 September 2021).
- Nguyen, H.; Kieu, L.-M.; Wen, T.; Cai, C. Deep Learning Methods in Transportation Domain: A Review. IET Intell. Transp. Syst. 2018, 12, 998–1004. [Google Scholar] [CrossRef]
- de la Torre, R.; Corlu, C.G.; Faulin, J.; Onggo, B.S.; Juan, A.A. Simulation, Optimization, and Machine Learning in Sustainable Transportation Systems: Models and Applications. Sustainability 2021, 13, 1551. [Google Scholar] [CrossRef]
- Chitra, J.; Muthulakshmi, K.; Gayathri Devi, K.; Balasubramanian, K.; Chitra, L. Review on Intelligent Prediction Transportation System for Pedestrian Crossing Using Machine Learning. Mater. Today Proc. 2021, in press. [Google Scholar] [CrossRef]
- Wang, Y.; Zhang, D.; Liu, Y.; Dai, B.; Lee, L.H. Enhancing Transportation Systems via Deep Learning: A Survey. Transp. Res. Part C Emerg. Technol. 2019, 99, 144–163. [Google Scholar] [CrossRef]
- Abduljabbar, R.; Dia, H.; Liyanage, S.; Bagloee, S.A. Applications of Artificial Intelligence in Transport: An Overview. Sustainability 2019, 11, 189. [Google Scholar] [CrossRef]
- Pamuła, T. Neural Networks in Transportation Research—Recent Applications. Transp. Probl. 2016, 11, 189. [Google Scholar] [CrossRef][Green Version]
- Varghese, V.; Chikaraishi, M.; Urata, J. Deep Learning in Transport Studies: A Meta-Analysis on the Prediction Accuracy. J. Big Data Anal. Transp. 2020, 2, 199–220. [Google Scholar] [CrossRef]
- Boukerche, A.; Wang, J. Machine Learning-Based Traffic Prediction Models for Intelligent Transportation Systems. Comput. Netw. 2020, 181, 107530. [Google Scholar] [CrossRef]
- Jiang, W.; Luo, J. Graph Neural Network for Traffic Forecasting: A Survey. arXiv 2021, arXiv:2101.11174. [Google Scholar] [CrossRef]
- Zhu, L.; Yu, F.R.; Wang, Y.; Ning, B.; Tang, T. Big Data Analytics in Intelligent Transportation Systems: A Survey. IEEE Trans. Intell. Transp. Syst. 2019, 20, 383–398. [Google Scholar] [CrossRef]
- Wang, Y.; Zeng, Z. Data-Driven Solutions to Transportation Problems; Elsevier Science: Alpharetta, GA, USA, 2018; ISBN 978-0-12-817027-4. [Google Scholar]
- Home—Scopus Support Center. Available online: https://service.elsevier.com/app/overview/scopus/ (accessed on 2 August 2022).
- Tsafnat, G.; Glasziou, P.; Choong, M.K.; Dunn, A.; Galgani, F.; Coiera, E. Systematic Review Automation Technologies. Syst. Rev. 2014, 3, 74. [Google Scholar] [CrossRef]
- Trusted Publisher-Independent Citation Database. Clarivate Web of Science. Available online: https://clarivate.com/ (accessed on 30 November 2021).
- Google Scholar. Available online: https://scholar.google.com/ (accessed on 30 November 2021).
- Chiou, Y.-C. An Artificial Neural Network-Based Expert System for the Appraisal of Two-Car Crash Accidents. Accid. Anal. Prev. 2006, 38, 777–785. [Google Scholar] [CrossRef]
- Shams Amiri, S.; Mottahedi, S.; Lee, E.R.; Hoque, S. Peeking inside the Black-Box: Explainable Machine Learning Applied to Household Transportation Energy Consumption. Comput. Environ. Urban Syst. 2021, 88, 101647. [Google Scholar] [CrossRef]
- Shmueli, D. Applications of Neural Networks in Transportation Planning. Prog. Plan. 1998, 50, 141–204. [Google Scholar] [CrossRef]
- Siems-Anderson, A.R.; Walker, C.L.; Wiener, G.; Mahoney, W.P.; Haupt, S.E. An Adaptive Big Data Weather System for Surface Transportation. Transp. Res. Interdiscip. Perspect. 2019, 3, 100071. [Google Scholar] [CrossRef]
- Spatiotemporal Traffic Flow Prediction with KNN and LSTM. Available online: https://www.hindawi.com/journals/jat/2019/4145353/ (accessed on 29 August 2021).
- Zhang, Z.; Ji, C.; Wang, Y.; Yang, Y. A Customized Deep Neural Network Approach to Investigate Travel Mode Choice with Interpretable Utility Information. J. Adv. Transp. 2020, 2020, e5364252. [Google Scholar] [CrossRef]
- Tanprasert, T.; Saiprasert, C.; Thajchayapong, S. Combining Unsupervised Anomaly Detection and Neural Networks for Driver Identification. J. Adv. Transp. 2017, 2017, e6057830. [Google Scholar] [CrossRef]
- Zhu, H.; Yang, X.; Wang, Y. Prediction of Daily Entrance and Exit Passenger Flow of Rail Transit Stations by Deep Learning Method. J. Adv. Transp. 2018, 2018, e6142724. [Google Scholar] [CrossRef]
- A Robust License Plate Detection and Character Recognition Algorithm Based on a Combined Feature Extraction Model and BPNN. Available online: https://www.hindawi.com/journals/jat/2018/6737314/ (accessed on 29 August 2021).
- Lai, Y.; Easa, S.; Sun, D.; Wei, Y. Bus Arrival Time Prediction Using Wavelet Neural Network Trained by Improved Particle Swarm Optimization. J. Adv. Transp. 2020, 2020, e7672847. [Google Scholar] [CrossRef]
- An Overview of Nature-Inspired, Conventional, and Hybrid Methods of Autonomous Vehicle Path Planning. Available online: https://www.hindawi.com/journals/jat/2018/8269698/ (accessed on 29 August 2021).
- Karballaeezadeh, N.; Zaremotekhases, F.; Shamshirband, S.; Mosavi, A.; Nabipour, N.; Csiba, P.; Várkonyi-Kóczy, A.R. Intelligent Road Inspection with Advanced Machine Learning; Hybrid Prediction Models for Smart Mobility and Transportation Maintenance Systems. Energies 2020, 13, 1718. [Google Scholar] [CrossRef]
- Smith, B.L.; Demetsky, M.J. Short-Term Traffic Flow Prediction Models-a Comparison of Neural Network and Nonparametric Regression Approaches. In Proceedings of the IEEE International Conference on Systems, Man and Cybernetics, San Antonio, TX, USA, 2–5 October 1994; Volume 2, pp. 1706–1709. [Google Scholar]
- Chikaraishi, M.; Garg, P.; Varghese, V.; Yoshizoe, K.; Urata, J.; Shiomi, Y.; Watanabe, R. On the Possibility of Short-Term Traffic Prediction during Disaster with Machine Learning Approaches: An Exploratory Analysis. Transp. Policy 2020, 98, 91–104. [Google Scholar] [CrossRef]
- Mahmoud, N.; Abdel-Aty, M.; Cai, Q.; Yuan, J. Predicting Cycle-Level Traffic Movements at Signalized Intersections Using Machine Learning Models. Transp. Res. Part C Emerg. Technol. 2021, 124, 102930. [Google Scholar] [CrossRef]
- Moradi, E.; Miranda-Moreno, L. Vehicular Fuel Consumption Estimation Using Real-World Measures through Cascaded Machine Learning Modeling. Transp. Res. Part D Transp. Environ. 2020, 88, 102576. [Google Scholar] [CrossRef]
- Wang, A.; Xu, J.; Tu, R.; Saleh, M.; Hatzopoulou, M. Potential of Machine Learning for Prediction of Traffic Related Air Pollution. Transp. Res. Part D Transp. Environ. 2020, 88, 102599. [Google Scholar] [CrossRef]
- Data-Driven Approach for Passenger Mobility Pattern Recognition Using Spatiotemporal Embedding. Available online: https://www.hindawi.com/journals/jat/2021/5574093/ (accessed on 29 August 2021).
- Unidirectional and Bidirectional LSTM Models for Short-Term Traffic Prediction. Available online: https://www.hindawi.com/journals/jat/2021/5589075/ (accessed on 29 August 2021).
- Parking Volume Forecast of Railway Station Garages Based on Passenger Behaviour Analysis Using the LSTM Network. Available online: https://www.hindawi.com/journals/jat/2021/6688609/ (accessed on 29 August 2021).
- Zhu, H.; Xie, Y.; He, W.; Sun, C.; Zhu, K.; Zhou, G.; Ma, N. A Novel Traffic Flow Forecasting Method Based on RNN-GCN and BRB. J. Adv. Transp. 2020, 2020, e7586154. [Google Scholar] [CrossRef]
- ST-LSTM: A Deep Learning Approach Combined Spatio-Temporal Features for Short-Term Forecast in Rail Transit. Available online: https://www.hindawi.com/journals/jat/2019/8392592/ (accessed on 29 August 2021).
- Lu, Z.; Zhou, W.; Zhang, S.; Wang, C. A New Video-Based Crash Detection Method: Balancing Speed and Accuracy Using a Feature Fusion Deep Learning Framework. J. Adv. Transp. 2020, 2020, e8848874. [Google Scholar] [CrossRef]
- Liu, Z.-Q.; Peng, M.-C.; Sun, Y.-C. Estimation of Driver Lane Change Intention Based on the LSTM and Dempster–Shafer Evidence Theory. J. Adv. Transp. 2021, 2021, e8858902. [Google Scholar] [CrossRef]
- Xiao, H.; Wang, C.; Li, Z.; Wang, R.; Bo, C.; Sotelo, M.A.; Xu, Y. UB-LSTM: A Trajectory Prediction Method Combined with Vehicle Behavior Recognition. J. Adv. Transp. 2020, 2020, e8859689. [Google Scholar] [CrossRef]
- Wu, P.; Huang, Z.; Pian, Y.; Xu, L.; Li, J.; Chen, K. A Combined Deep Learning Method with Attention-Based LSTM Model for Short-Term Traffic Speed Forecasting. J. Adv. Transp. 2020, 2020, e8863724. [Google Scholar] [CrossRef]
- Qu, L.; Zhang, M.; Li, Z.; Li, W. Temporal Backtracking and Multistep Delay of Traffic Speed Series Prediction. J. Adv. Transp. 2020, 2020, e8899478. [Google Scholar] [CrossRef]
- Yu, R.; Li, Y.; Shahabi, C.; Demiryurek, U.; Liu, Y. Deep Learning: A Generic Approach for Extreme Condition Traffic Forecasting. In Proceedings of the 2017 SIAM International Conference on Data Mining (SDM), Houston, TX, USA, 27–29 April 2017; Society for Industrial and Applied Mathematics: Philadelphia, PA, USA, 2017; pp. 777–785. [Google Scholar]
- Chen, S.; Dong, J.; Ha, P.; Li, Y.; Labi, S. Graph Neural Network and Reinforcement Learning for Multi-Agent Cooperative Control of Connected Autonomous Vehicles. Comput.-Aided Civ. Infrastruct. Eng. 2021, 36, 838–857. [Google Scholar] [CrossRef]
- Bogaerts, T.; Masegosa, A.D.; Angarita-Zapata, J.S.; Onieva, E.; Hellinckx, P. A Graph CNN-LSTM Neural Network for Short and Long-Term Traffic Forecasting Based on Trajectory Data. Transp. Res. Part C Emerg. Technol. 2020, 112, 62–77. [Google Scholar] [CrossRef]
- A Stepwise Interpretable Machine Learning Framework Using Linear Regression (LR) and Long Short-Term Memory (LSTM): City-Wide Demand-Side Prediction of Yellow Taxi and for-Hire Vehicle (FHV) Service—ScienceDirect. Available online: https://www.sciencedirect.com/science/article/abs/pii/S0968090X20306963?via%3Dihub (accessed on 29 August 2021).
- Budak, A.; Sarvari, P.A. Profit Margin Prediction in Sustainable Road Freight Transportation Using Machine Learning. J. Clean. Prod. 2021, 314, 127990. [Google Scholar] [CrossRef]
- Gan, J.; Li, L.; Zhang, D.; Yi, Z.; Xiang, Q. An Alternative Method for Traffic Accident Severity Prediction: Using Deep Forests Algorithm. J. Adv. Transp. 2020, 2020, e1257627. [Google Scholar] [CrossRef]
- A Hybrid Method for Traffic Incident Duration Prediction Using BOA-Optimized Random Forest Combined with Neighborhood Components Analysis. Available online: https://www.hindawi.com/journals/jat/2019/4202735/ (accessed on 29 August 2021).
- Jahangiri, A.; Rakha, H.A. Applying Machine Learning Techniques to Transportation Mode Recognition Using Mobile Phone Sensor Data. IEEE Trans. Intell. Transp. Syst. 2015, 16, 2406–2417. [Google Scholar] [CrossRef]
- Developing a Travel Time Estimation Method of Freeway Based on Floating Car Using Random Forests. Available online: https://www.hindawi.com/journals/jat/2019/8582761/ (accessed on 29 August 2021).
- Marks, C.; Jahangiri, A.; Ghanipoor Machiani, S. Identifying and Labeling Potentially Risky Driving: A Multistage Process Using Real-World Driving Data. J. Adv. Transp. 2021, 2021, e8819094. [Google Scholar] [CrossRef]
- Zhang, X.; Waller, S.T.; Jiang, P. An Ensemble Machine Learning-Based Modeling Framework for Analysis of Traffic Crash Frequency. Comput.-Aided Civ. Infrastruct. Eng. 2020, 35, 258–276. [Google Scholar] [CrossRef]
- Bansal, K.; Mittal, K.; Ahuja, G.; Singh, A.; Gill, S.S. DeepBus: Machine Learning Based Real Time Pothole Detection System for Smart Transportation Using IoT. Internet Technol. Lett. 2020, 3, e156. [Google Scholar] [CrossRef]
- Karnberger, S.; Antoniou, C. Network–Wide Prediction of Public Transportation Ridership Using Spatio–Temporal Link–Level Information. J. Transp. Geogr. 2020, 82, 102549. [Google Scholar] [CrossRef]
- Development of a Representative EV Urban Driving Cycle Based on a K-Means and SVM Hybrid Clustering Algorithm. Available online: https://www.hindawi.com/journals/jat/2018/1890753/ (accessed on 29 August 2021).
- Road Surface State Recognition Based on SVM Optimization and Image Segmentation Processing. Available online: https://www.hindawi.com/journals/jat/2017/6458495/ (accessed on 29 August 2021).
- Chen, D.; Chen, Z.; Zhang, Y.; Qu, X.; Zhang, M.; Wu, C. Driving Style Recognition under Connected Circumstance Using a Supervised Hierarchical Bayesian Model. J. Adv. Transp. 2021, 2021, e6687378. [Google Scholar] [CrossRef]
- A Big-Data-Driven Framework for Parking Demand Estimation in Urban Central Districts. Available online: https://www.hindawi.com/journals/jat/2020/8898848/ (accessed on 29 August 2021).
- Cheng, Z.; Wang, W.; Lu, J.; Xing, X. Classifying the Traffic State of Urban Expressways: A Machine-Learning Approach. Transp. Res. Part A Policy Pract. 2020, 137, 411–428. [Google Scholar] [CrossRef]
- Boukerche, A.; Tao, Y.; Sun, P. Artificial Intelligence-Based Vehicular Traffic Flow Prediction Methods for Supporting Intelligent Transportation Systems. Comput. Netw. 2020, 182, 107484. [Google Scholar] [CrossRef]
- Wang, S.; Wang, Q.; Bailey, N.; Zhao, J. Deep Neural Networks for Choice Analysis: A Statistical Learning Theory Perspective. Transp. Res. Part B Methodol. 2021, 148, 60–81. [Google Scholar] [CrossRef]
- Kang, L.; Hu, G.; Huang, H.; Lu, W.; Liu, L. Urban Traffic Travel Time Short-Term Prediction Model Based on Spatio-Temporal Feature Extraction. J. Adv. Transp. 2020, 2020, e3247847. [Google Scholar] [CrossRef]
- Spatio-Temporal Segmented Traffic Flow Prediction with ANPRS Data Based on Improved XGBoost. Available online: https://www.hindawi.com/journals/jat/2021/5559562/ (accessed on 29 August 2021).
- Tang, J.; Zheng, L.; Han, C.; Liu, F.; Cai, J. Traffic Incident Clearance Time Prediction and Influencing Factor Analysis Using Extreme Gradient Boosting Model. J. Adv. Transp. 2020, 2020, e6401082. [Google Scholar] [CrossRef]
- Chen, H.; Chen, H.; Liu, Z.; Sun, X.; Zhou, R. Analysis of Factors Affecting the Severity of Automated Vehicle Crashes Using XGBoost Model Combining POI Data. J. Adv. Transp. 2020, 2020, e8881545. [Google Scholar] [CrossRef]
- Liu, G.; Yin, Z.; Jia, Y.; Xie, Y. Passenger Flow Estimation Based on Convolutional Neural Network in Public Transportation System. Knowl.-Based Syst. 2017, 123, 102–115. [Google Scholar] [CrossRef]
- Jin, C.-J.; Shi, X.; Hui, T.; Li, D.; Ma, K. The Automatic Detection of Pedestrians under the High-Density Conditions by Deep Learning Techniques. J. Adv. Transp. 2021, 2021, e1396326. [Google Scholar] [CrossRef]
- Car Detection from Low-Altitude UAV Imagery with the Faster R-CNN. Available online: https://www.hindawi.com/journals/jat/2017/2823617/ (accessed on 29 August 2021).
- Driver Distraction Identification with an Ensemble of Convolutional Neural Networks. Available online: https://www.hindawi.com/journals/jat/2019/4125865/ (accessed on 29 August 2021).
- Dinh, D.-L.; Nguyen, H.-N.; Thai, H.-T.; Le, K.-H. Towards AI-Based Traffic Counting System with Edge Computing. J. Adv. Transp. 2021, 2021, e5551976. [Google Scholar] [CrossRef]
- Song, W.; Jia, G.; Zhu, H.; Jia, D.; Gao, L. Automated Pavement Crack Damage Detection Using Deep Multiscale Convolutional Features. J. Adv. Transp. 2020, 2020, e6412562. [Google Scholar] [CrossRef]
- Chen, C.; Cao, Y.; Tang, K.; Li, K. Dynamic Path Flow Estimation Using Automatic Vehicle Identification and Probe Vehicle Trajectory Data: A 3D Convolutional Neural Network Model. J. Adv. Transp. 2021, 2021, e8877138. [Google Scholar] [CrossRef]
- Short-Term Traffic Flow Prediction: A Method of Combined Deep Learnings. Available online: https://www.hindawi.com/journals/jat/2021/9928073/ (accessed on 29 August 2021).
- Supervised Land Use Inference from Mobility Patterns. Available online: https://www.hindawi.com/journals/jat/2018/8710402/ (accessed on 29 August 2021).
- Bahuleyan, H.; Vanajakshi, L.D. Arterial Path-Level Travel-Time Estimation Using Machine-Learning Techniques. J. Comput. Civ. Eng. 2017, 31, 04016070. [Google Scholar] [CrossRef]
- Roy, A.; Roy, K.K.; Ali, A.A.; Amin, M.A.; Rahman, A.K.M.M. SST-GNN: Simplified Spatio-Temporal Traffic Forecasting Model Using Graph Neural Network. arXiv 2021, arXiv:2104.00055. [Google Scholar]
- Ye, J.; Zheng, F.; Zhao, J.; Ye, K.; Xu, C. Incorporating Reachability Knowledge into a Multi-Spatial Graph Convolution Based Seq2Seq Model for Traffic Forecasting. arXiv 2021, arXiv:2107.01528. [Google Scholar]
- Diehl, F.; Brunner, T.; Le, M.T.; Knoll, A. Graph Neural Networks for Modelling Traffic Participant Interaction. In Proceedings of the 2019 IEEE Intelligent Vehicles Symposium (IV), Paris, France, 9–12 June 2019; pp. 695–701. [Google Scholar]
- Li, Y.; Shahabi, C. A Brief Overview of Machine Learning Methods for Short-Term Traffic Forecasting and Future Directions. SIGSPATIAL Spec. 2018, 10, 3–9. [Google Scholar] [CrossRef]
- Critical Segments Identification for Link Travel Speed Prediction in Urban Road Network. Available online: https://www.hindawi.com/journals/jat/2020/8845804/ (accessed on 29 August 2021).
- A Multifeatures Spatial-Temporal-Based Neural Network Model for Truck Flow Prediction. Available online: https://www.hindawi.com/journals/jat/2021/6624452/ (accessed on 29 August 2021).
- Gao, Y.; Zhao, J.; Qin, Z.; Feng, Y.; Yang, Z.; Jia, B. Traffic Speed Forecast in Adjacent Region between Highway and Urban Expressway: Based on MFD and GRU Model. J. Adv. Transp. 2020, 2020, e8897325. [Google Scholar] [CrossRef]
- Shang, Q.; Yang, Z.; Gao, S.; Tan, D. An Imputation Method for Missing Traffic Data Based on FCM Optimized by PSO-SVR. J. Adv. Transp. 2018, 2018, e2935248. [Google Scholar] [CrossRef]
- Zhang, S.; Li, P.; Zhong, B.; Wu, J. Speed Grade Evaluation of Public-Transportation Lines Based on an Improved T-S Fuzzy Neural Network. J. Adv. Transp. 2020, 2020, e8838084. [Google Scholar] [CrossRef]
- Traffic Status Evolution Trend Prediction Based on Congestion Propagation Effects under Rainy Weather. Available online: https://www.hindawi.com/journals/jat/2020/8850123/ (accessed on 29 August 2021).
- A Novel Rear-End Collision Detection Algorithm Based on GNSS Fusion and ANFIS. Available online: https://www.hindawi.com/journals/jat/2017/9620831/ (accessed on 29 August 2021).
- Liu, Z.; Liu, Y.; Meng, Q.; Cheng, Q. A Tailored Machine Learning Approach for Urban Transport Network Flow Estimation. Transp. Res. Part C Emerg. Technol. 2019, 108, 130–150. [Google Scholar] [CrossRef]
- Classifying Travelers’ Driving Style Using Basic Safety Messages Generated by Connected Vehicles: Application of Unsupervised Machine Learning—ScienceDirect. Available online: https://www.sciencedirect.com/science/article/pii/S0968090X20308160?via%3Dihub (accessed on 29 August 2021).
- Göçmen, E.; Erol, R. Transportation Problems for Intermodal Networks: Mathematical Models, Exact and Heuristic Algorithms, and Machine Learning. Expert Syst. Appl. 2019, 135, 374–387. [Google Scholar] [CrossRef]
- Ha, T.V.; Asada, T.; Arimura, M. The Application of Gradient Boost Machine and Local Interpretable Modelagnostic Explanations in Examining the Travel Multi-Mode Choice, the Case Study of Jakarta City, Indonesia. J. East. Asia Soc. Transp. Stud. 2019, 13, 503–522. [Google Scholar] [CrossRef]
- A Gradient Boosting Crash Prediction Approach for Highway-Rail Grade Crossing Crash Analysis. Available online: https://www.hindawi.com/journals/jat/2020/6751728/ (accessed on 29 August 2021).
- Zhu, C.; Wang, M.; Du, W. Prediction on Peak Values of Carbon Dioxide Emissions from the Chinese Transportation Industry Based on the SVR Model and Scenario Analysis. J. Adv. Transp. 2020, 2020, e8848149. [Google Scholar] [CrossRef]
- Wang, Y.; Yang, X.; Liu, Y.; Liang, H. Evaluation and Application of Urban Traffic Signal Optimizing Control Strategy Based on Reinforcement Learning. J. Adv. Transp. 2018, 2018, e3631489. [Google Scholar] [CrossRef]
- Enhancing Mixed Traffic Flow Safety via Connected and Autonomous Vehicle Trajectory Planning with a Reinforcement Learning Approach. Available online: https://www.hindawi.com/journals/jat/2021/6117890/ (accessed on 29 August 2021).
- Learn to Make Decision with Small Data for Autonomous Driving: Deep Gaussian Process and Feedback Control. Available online: https://www.hindawi.com/journals/jat/2020/8495264/ (accessed on 29 August 2021).
- Yang, S.; Chen, M.; Wu, Y.-J.; An, C. Machine Learning Approach to Decomposing Arterial Travel Time Using a Hidden Markov Model with Genetic Algorithm. J. Comput. Civ. Eng. 2018, 32, 04018005. [Google Scholar] [CrossRef]
- Optimization in Operations Research: Rardin, Ronald: 9780134384559: Amazon.Com: Books. Available online: https://www.amazon.com/Optimization-Operations-Research-Ronald-Rardin/dp/0134384555/ref=asc_df_0134384555/?tag=hyprod-20&linkCode=df0&hvadid=312090128349&hvpos=&hvnetw=g&hvrand=11354249530508966804&hvpone=&hvptwo=&hvqmt=&hvdev=c&hvdvcmdl=&hvlocint=&hvlocphy=9003488&hvtargid=pla-634369078717&psc=1 (accessed on 26 September 2021).
- Bertsimas, D.; Dunn, J. Machine Learning Under a Modern Optimization Lens, 1st ed.; Dynamic Ideas LLC: Belmont, MA, USA, 2019; ISBN 978-1-73378-850-2. [Google Scholar]
- Fang, S.; Zhang, Q.; Meng, G.; Xiang, S.; Pan, C. GSTNet: Global Spatial-Temporal Network for Traffic Flow Prediction. In Proceedings of the 28th International Joint Conference on Artificial Intelligence, Macao, China, 10–16 August 2019; pp. 2286–2293. [Google Scholar]
- Pikalert®®|NCAR Research Applications Laboratory|RAL. Available online: https://ral.ucar.edu/solutions/products/pikalert (accessed on 26 September 2021).
- Wavelet Neural Networks: With Applications in Financial Engineering, Chaos, and Classification|Wiley. Available online: https://www.wiley.com/en-gr/Wavelet+Neural+Networks%3A+With+Applications+in+Financial+Engineering%2C+Chaos%2C+and+Classification-p-9781118592526 (accessed on 26 September 2021).
- Jiang, Y.; Hu, T.; Huang, C.; Wu, X. An Improved Particle Swarm Optimization Algorithm. Appl. Math. Comput. 2007, 193, 231–239. [Google Scholar] [CrossRef]
- TORCS—The Open Racing Car Simulator. Available online: https://sourceforge.net/projects/torcs/ (accessed on 26 September 2021).
- Cameron, P.; Little, M.; Mitra, B.; Deasy, C. The Road Safety Implications of Automatic Number Plate Recognition Technology (ANPR); QUT ePrints: Queensland, Australia, 2008; pp. 653–656. Available online: https://eprints.qut.edu.au/13222/ (accessed on 31 August 2021).
- Bransford, J.D.; Stein, B.S. The Ideal Problem Solver: A Guide for Improving Thinking, Learning, and Creativity; W.H. Freeman: New York, NY, USA, 1993. [Google Scholar]
- PeMS Data Source|Caltrans. Available online: https://dot.ca.gov/programs/traffic-operations/mpr/pems-source (accessed on 31 August 2021).
- T-Drive: Driving Directions Based on Taxi Trajectories. In Proceedings of the 18th SIGSPATIAL International Conference on Advances in Geographic Information Systems, San Jose, CA, USA, 2–5 November 2010; Available online: https://dl.acm.org/doi/abs/10.1145/1869790.1869807 (accessed on 31 August 2021).
- TLC Trip Record Data—TLC. Available online: https://www1.nyc.gov/site/tlc/about/tlc-trip-record-data.page (accessed on 31 August 2021).
- OpenStreetMap. Available online: https://www.openstreetmap.org/ (accessed on 31 August 2021).












| Research | Goal | Result |
|---|---|---|
| De la Torre et al. [34] | Promotes sustainable transportation systems by applying simulation, optimization, ML, and fuzzy sets. | As socioeconomic and environmental factors add complexity to sustainable transportation systems, hybrid methods that use two or more complex methods, such as ML and fuzzy algorithms, address sustainable transportation problems. |
| Wang Y et al. [36] | Concentrates on deep learning model applications to improve transportation systems’ intelligence by focusing on computer vision, time-series prediction, classification, and optimization. | The convolutional neural network (CNN) model is the best choice for application areas such as image classification, traffic sign recognition, vehicle and passenger tracking, obstacle and lane detection, and video-based surveillance. LSTM, gated recurrent unit (GRU), and bi-directional LSTM achieve acceptable accuracy for time-series prediction, such as for traffic flow, traffic speed, and travel time prediction. |
| Akhtar M. and Moridpour S. [10] | Examines ML algorithms’ pros and cons by gathering 48 articles on traffic congestion predictions and categorizing them into probabilistic reasoning, shallow ML, and DL. | Artificial NNs and RNNs are the most applied models, whereas hybrid or ensembled models are primarily used for probabilistic and shallow learning classes. RNNs are more suitable for time-series prediction. Shallow models yield better results than DL models for short-term traffic congestion forecasting with a non-intense computational requirement. |
| Abduljabbar R. et al. [37] | Targets three primary AI applications in transportation: corporate decision making, planning and management, improving public transport, and connected and autonomous vehicles (CAV). | AVs and public transportation systems benefit from AI for the avoidance of disruptions, accidents, and congestion. However, two challenges result from the application of the AI models: (1) neural networks are “black boxes” that make them unintuitive for human logic, and (2) human errors in data labeling cause biasing in the ML models’ training procedure. |
| Pamuła T. [38] | Focuses on the two primary NN properties that make them perfect for transportation applications: (1) mapping the variables’ nonlinear functions to describe the objects’ behavior and (2) NN design simplicity. The review presents sample solutions in road traffic parameters prediction, traffic control, traffic parameter measurement, driver behavior and AV, and transport policy and economics. | Describes the applied NN algorithms in transport research to solve problems such as classification and clustering, function approximation, time-series analysis, and forecasting. A noticeable lack of effort is reported in developing and tuning network configurations to achieve a set-forth level performance. Specifically, multilayer feedforward networks are often configured based on heuristics or literature records. In several examples, the topology of the MLP hidden layer is altered to improve the model performance. The processed variables’ dimension reduction is reported to be the most effective NN performance enhancement, particularly in controlling AVs. A research gap is reported regarding the development of a practical NN configuration system design by which to resolve computation limitations within specific accuracy bounds. |
| Varghese V. et al. [39] | Summarizes the relationship between accuracy and the influenced factors of the DL prediction models by adopting a search strategy, followed by a meta-analysis on prediction accuracy. | DL models demonstrate better prediction accuracy than conventional ML models; with a 100-million-fold increase in the input data, the prediction accuracy increases by 5.9% on average. In contrast, the accuracy diminishes by 5.3% with a 100 min longer prediction horizon. The combined convolutional neural network long short-term memory (CNN-LSTM) has the most significant prediction accuracy, followed by LSTM and deep belief network models. |
| Boukerche A. and Wang J. [40] | Examines the ML model by comparing implementation difficulty, implementation cost, dataset requirements, DL structure, spatiotemporal features, prediction time costs, maintenance costs, and robustness. | The review concludes that applying RNNs and CNNs together or convolutional recurrent neural networks (Conv-RNN) with a sequence-to-sequence (Seq2Seq) structure and attention-based models are popularly applied algorithms. |
| Jiang W, and Luo J. [41] | Focuses on applied GNN, such as graph convolutional neural networks and graph attention networks (GATs), to forecast traffic and transportation measures based on a review of 212 papers. | Provides recommendations for improving the research ecosystem, including: (1) a centralized data repository for GNN-based traffic forecasting resources to facilitate models’ performance comparison and collaboration; (2) GNN fusions with other techniques and modeling approaches to overcome inherent challenges and achieve better performance; (3) applying data augmentation for DL algorithm performance boosting; (4) applying the transfer learning method to traffic prediction problems with a frequent lack of historical data. |
| Zhu L. et al. [42] | Focuses on the big data evolutional attributes in ITS and categorizes them into smart cards, GPS, video, road site sensors, floating car sensors, wide-area sensors, connected and automated vehicles, passive collection, and other sources. | The review reports substantial unconsidered remaining challenges in ITS, including (1) inaccurate, incomplete, or unreliable data collection in particular locations or at certain times; (2) privacy issues when collecting personal data; (3) data storage and processing capacity limitations; (4) the absence of an open-access data ecosystem for transportation service providers and app developers to find and re-use the data effectively. |
| Wang Y, Zeng Z. [43] | Focuses on transportation and data-driven methods, such as autonomous vehicles and energy, traffic data analysis and enhancements, travel time estimation accuracy, travel behavior analysis, public transportation data mining, network modeling, and railway system prognostics and health management. | Presents a series of data-driven methodologies for transportation problems such as an online energy management strategy for plugin hybrid vehicles, NN algorithms for classifying vehicles through a single loop detector, data fusion algorithms for travel behavior predictions, an algorithm applying density-based spatial clustering of applications with a noise algorithm for clustering travelers’ pick up/drop off locations, and public transportation planning using big data approaches. Adopts an example-oriented approach by defining transportation problems and implementing data-driven algorithms as the solution. |
| ML Algorithm | Number of Papers | Papers Using ML Algorithm |
|---|---|---|
| MLP | 19 | [11,12,48,49,50,51,52,53,54,55,56,57,58,59,60,61,62,63,64] |
| LSTM | 16 | [52,62,65,66,67,68,69,70,71,72,73,74,75,76,77,78] |
| Random forest | 11 | [12,74,79,80,81,82,83,84,85,86,87] |
| SVM | 11 | [12,61,74,82,86,88,89,90,91,92,93] |
| XGBoost | 11 | [12,61,64,79,85,87,94,95,96,97,98] |
| Deep convolutional neural network (DCNN) | 10 | [10,76,99,100,101,102,103,104,105,106] |
| KNN | 9 | [52,74,82,86,90,92,93,107,108] |
| GNN | 8 | [9,68,77,109,110,111,112,113] |
| GRU | 7 | [9,62,74,93,106,114,115] |
| Fuzzy | 5 | [92,116,117,118,119] |
| Linear regression | 5 | [61,78,93,94,120] |
| K-mean | 4 | [88,97,121,122] |
| Light gradient boosting machine (LightGBM) | 4 | [74,85,123,124] |
| Support vector regression (SVR) | 4 | [11,63,114,125] |
| Decision trees | 3 | [12,74,86] |
| Naive Bayes | 3 | [12,86,90] |
| LSM | 2 | [93,106] |
| RNN | 2 | [10,112] |
| Seq2Seq | 2 | [9,110] |
| Reinforcement learning | 2 | [126,127] |
| AdaBoost | 1 | [85] |
| Bagging | 1 | [12] |
| Deep Gaussian regression | 1 | [128] |
| Deep Q-learning | 1 | [76] |
| GAT | 1 | [111] |
| Genetic algorithm | 1 | [129] |
| Logistic regression | 1 | [86] |
| Polynomial regression | 1 | [12] |
| Regression | 1 | [79] |
| Category | Number of Papers | Papers | |
|---|---|---|---|
| Forecasting | Demand/mode/OD | 12 | [11,12,53,55,69,78,82,87,94,99,100,105,123] |
| Driver behavior/speed/ | 39 | [9,50,52,54,60,61,65,66,68,72,73,74,75,77,83,88,89,90,92,93,96,106,108,109,110,111,112,113,114,115,116,117,118,120,121,127,129,132] | |
| Capacity/flow/travel time | |||
| Crash/accident/incident/congestion | 13 | [10,48,51,70,71,80,81,84,85,97,98,102,124] | |
| Arrival time | 1 | [57] | |
| Weather condition | 2 | [51,89] | |
| Air quality | 2 | [64,125] | |
| Optimization | Demand/supply | 1 | [122] |
| Schedule | 1 | [95] | |
| Network | 1 | [50] | |
| Fuel/energy | 2 | [49,63] | |
| User cost | 1 | [79] | |
| Operation cost | 4 | [59,79,86,104] | |
| Service advancements | Automatic toll collection | - | - |
| Dynamic congestion pricing | - | - | |
| Automatic fare collection | - | - | |
| Parking management | 2 | [67,91] | |
| Classification/detection/counting/speed | 2 | [101,103] | |
| Network integration | 3 | [51,107,128] | |
| ITS technology advancements | Adaptive traffic signal control | 3 | [50,62,126] |
| Opposite driving detection | - | - | |
| Over-speeding detection | - | - | |
| Automatic license plate recognition | 1 | [56] | |
| Red-light passing detection | - | - | |
| Simulation | - | - | |
| AV L0-L5 technology advancements | Dynamic routing | - | - |
| Location-based services | - | - | |
| Lane change detection | 1 | [76] | |
| Collision detection | 1 | [119] | |
| Adaptive cruise control | - | - | |
| Automatic parking | - | - | |
| Car following and platooning | 1 | [58] | |
| Category | Network Behavior | External Factors | |
|---|---|---|---|
| Yes | No | ||
| Forecasting | Yes | [9,51,64,65,82,87,88,89,93,114,125,127] | [53,77,109,110,111,113,120,132] |
| No | [12,48,50,51,53,54,55,69,70,71,72,80,84,85,90,97,98,99,100,102,118,121,123,124] | [94,105] | |
| Optimization | Yes | [49,50,59,63,86,95] | - |
| No | [79,104,122] | - | |
| Service advancements | Yes | [51,91,101,107,128] | - |
| No | [67,103] | - | |
| ITS technology advancements | Yes | [50,126] | - |
| No | [56,62] | - | |
| AV L0-L5 technology advancements | Yes | [58,76,119] | - |
| No | - | - | |
| STS Application Area | ML Algorithm | Number of Papers |
|---|---|---|
| Speed/capacity/flow/travel time forecasting | LSTM | 9 |
| Speed/capacity/flow/travel time forecasting | GNN | 8 |
| Speed/capacity/flow/travel time forecasting | SVM | 7 |
| Speed/capacity/flow/travel time forecasting | KNN | 6 |
| Speed/capacity/flow/travel time forecasting | GRU | 6 |
| Speed/capacity/flow/travel time forecasting | MLP | 6 |
| Speed/capacity/flow/travel time forecasting | Fuzzy | 4 |
| Crash/accident/incident/congestion forecasting | Random forest | 4 |
| Crash/accident/incident/congestion forecasting | XGBoost | 3 |
| Demand/mode forecasting | MLP | 3 |
| Demand/mode forecasting | Random forest | 3 |
| Demand/mode forecasting | DCNN | 3 |
| Demand/mode forecasting | XGBoost | 3 |
| Speed/capacity/flow/travel time forecasting | Linear regression | 3 |
Publisher’s Note: MDPI stays neutral with regard to jurisdictional claims in published maps and institutional affiliations. |
© 2022 by the authors. Licensee MDPI, Basel, Switzerland. This article is an open access article distributed under the terms and conditions of the Creative Commons Attribution (CC BY) license (https://creativecommons.org/licenses/by/4.0/).
Share and Cite
Behrooz, H.; Hayeri, Y.M. Machine Learning Applications in Surface Transportation Systems: A Literature Review. Appl. Sci. 2022, 12, 9156. https://doi.org/10.3390/app12189156
Behrooz H, Hayeri YM. Machine Learning Applications in Surface Transportation Systems: A Literature Review. Applied Sciences. 2022; 12(18):9156. https://doi.org/10.3390/app12189156
Chicago/Turabian StyleBehrooz, Hojat, and Yeganeh M. Hayeri. 2022. "Machine Learning Applications in Surface Transportation Systems: A Literature Review" Applied Sciences 12, no. 18: 9156. https://doi.org/10.3390/app12189156
APA StyleBehrooz, H., & Hayeri, Y. M. (2022). Machine Learning Applications in Surface Transportation Systems: A Literature Review. Applied Sciences, 12(18), 9156. https://doi.org/10.3390/app12189156

