QoS/QoE in Flying Ad Hoc Networks Applied in Natural Disasters
Abstract
1. Introduction
- 1.
- Reference-based classification method. This is based on the need to analyze the original signal to obtain the QoE measure for the video. It features three categories:
- a.
- Full Reference (FR) Model: Models in this category measure the degradation or impairments in a video stream, comparing the video received to the original video [11].
- b.
- Reduced Reference (RR) Model: Models in this category analyze the video stream using only an explicit reference or certain key parameters of the original video to compare with the video received [12].
- c.
- No Reference (NR) Model: These models do not require a reference video stream and analyze only the received video stream, seeking indications that reflect impairments in transmission [13].
- 2.
- Image-based classification method. Models in this category analyze the visual video information through two approaches:
- a.
- The psychophysical approach, based on characterizing the mechanisms of the human visual system (HVS), such as contrast sensitivity, adaptation to color and illumination and masking effect [14].
- b.
- The engineering approach, based on analysis and extraction of distortion patterns and compression artefacts [15].
- 3.
- Input-data-based classification method. This is based on the information obtained from level 3 and 4 headers and features five methods [16].
- 4.
- Media-layer models, whose input is the media signal [17].
- 5.
- Parametric packet-layer model, whose input is the packet-header information [18].
- 6.
- Parametric planning model, whose input are the quality-design parameters [19].
- 7.
- Bit stream layer model, whose input are the packet-header and pay- load information [20].
- 8.
- Hybrid model, a combination of any of the other models [21].
2. Related Works
3. Mathematical Formulation of Our Proposed Models
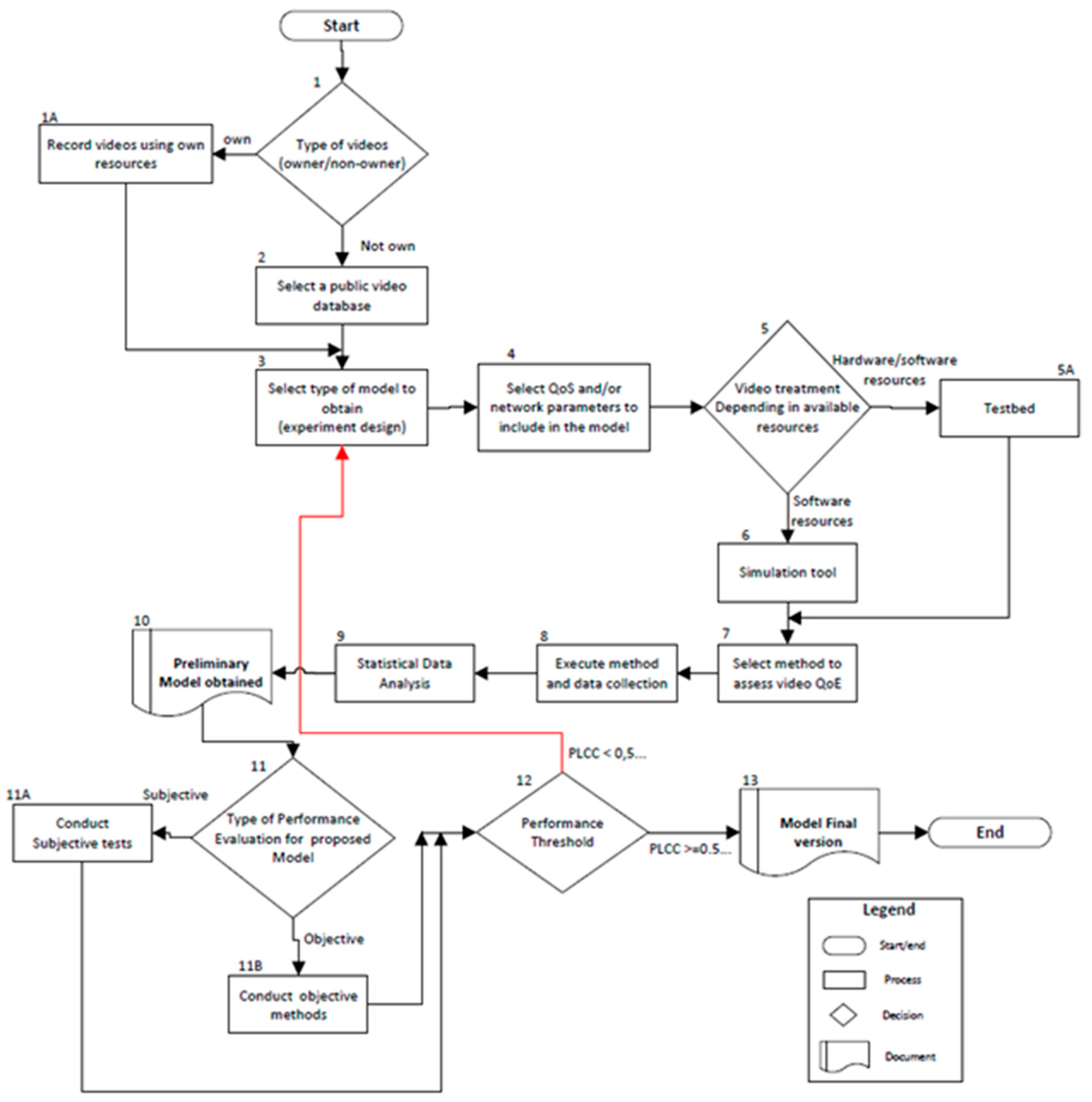
4. Experiment Design
4.1. Simulation
- Spatial Information (SI) is a measure of the amount of spatial detail in the image. This is generally higher for complex scenes, i.e., scenes with more objects or borders in a frame sequence yield higher SI values [37].
- Temporal Information (TI) is a measure of the amount of temporal changes in a video sequence. In general, TI is higher for high movement sequences [38].
4.2. Experiment
4.3. Experiment Execution
- For each execution, we configured the QoS parameters according to the values obtained in the CCD. For example, the QoS parameter configuration was as follows: delay: 325 ms, jitter: 0.0045 ms and packet loss: 0.0045%.
- Once the QoS parameters were set, we transmitted the video from the VLC server (source node) to the VLC client (destination node). The video was stored in the VLC client’s cloud [41]. This was in order to perform the QoE measurement using VQM.
- The QoE of the transmitted video was measured using the MSU Video Quality Measurement Tool. Following this, we compared the quality of the received video in the destination node with that of the original video (source node) using a VQM algorithm. This process can be repeated for the “N” executions of each video, and the entire experiment was repeated at least twice [42].
5. Variance Analysis
6. Methodology for QoE/QoS Models
- Prediction Accuracy is expressed by the Pearson linear correlation coefficient (PLCC) and root mean square error (RMSE). PLCC can assume values between −1 and +1; values closer to either −1 or +1 indicate higher accuracy. −1 implies a completely negative correlation, zero implies an absence of correlation, and one implies a completely positive correlation [47]. The root mean square error (RMSE) is calculated based on quality estimation errors (i.e., the observed values and modelled values). It can assume values between zero and five; a value closer to zero indicates higher accuracy.
- Prediction Monotonicity is expressed by the Spearman rank order correlation coefficient (SROCC) (also known as Rho of Spearman), which assesses the monotonic relation between two variables. In a monotonic relation, the variables tend to change simultaneously, albeit not necessarily in a constant, linear or logarithmic manner. The Spearman coefficient is calculated based on the data pair X, Y, and its value lies in [−1, 1]; here, −1 signifies that X can be represented as a declining/diminishing monotonic function of Y, and one signifies that X can be represented as an increasing monotonic function of Y [48].
- Prediction Consistency is expressed by the Outlier Ratio (OR), which is defined as the percentage of the number of predictions that lie outside ± 2 standard deviations of the results of the subjective tests. If N is the total number of data and N′ is the number of atypical values, the percentage of atypical values is obtained by OR = N′/N. OR values lie between zero and one; zero implies the highest consistency [49].
7. Discussion
8. Algorithm Used to Achieve QoE/QoS
9. Future Trends: Drone Data Services
9.1. Quality of Experience and Data Analysis in Environment Sector
9.2. Environment Sector
10. Conclusions
11. Future Work
Author Contributions
Funding
Institutional Review Board Statement
Informed Consent Statement
Data Availability Statement
Conflicts of Interest
References
- Cisco Visual Networking Index: Forecast and Trends. Available online: https://www.cisco.com/c/en/us/solutions/collateral/service-provider/visual-networking-index-vni/white-paper-c11-741490.pdf (accessed on 13 December 2018).
- Cuellar, J.C.; Arciniegas, J.L.; Ortiz, J.H. Model to evaluate Quality of Experience to IPTV service. In Proceedings of the 14th Iberian Conference on Information Systems and Technologies (CISTI), Coimbra, Portugal, 19–22 June 2019. [Google Scholar]
- Lentisco, C.M.; Bellido, L.; Cuellar, J.C.; Pastor, E.; Arciniegas, J.L. QoE-Based Analysis of DASH Streaming Parameters Over Mobile Broadcast Networks. IEEE Access 2017, 5, 20684–20694. [Google Scholar] [CrossRef]
- Schmitt, M.; Redi, J.; Bulterman, D.; Cesar, P.S. Towards Individual QoE for Multiparty Videoconferencing. IEEE Trans. Multimed. 2018, 20, 1781–1795. [Google Scholar] [CrossRef]
- Song, W.; Tjondronegoro, D.W. Acceptability-Based QoE Models for Mobile Video. IEEE Trans. Multimed. 2014, 16, 738–750. [Google Scholar] [CrossRef]
- Raake, A. IP-Based Mobile and Fixed Network Audiovisual Media Services. IEEE Signal Process. Mag. 2011, 28, 68–79. [Google Scholar] [CrossRef]
- Cuellar, J.C.; Arciniegas, J.L.; Ortiz, J.H. Modelo para la medición de QoE en IPTV, 1st ed.; Editorial Universidad Icesi: Cali, Colombia, 2018; pp. 101–118. Available online: http://www.icesi.edu.co/editorial/medicion-de-qoe/ (accessed on 5 April 2021).
- Cuellar, J.C.; Acosta, D.; Arciniegas, J.L. QoE/QoS Mapping Models to Measure Quality of Experience to IPTV Service. In Proceedings of the IV School of Systems and Networks (SSN 2018), Valdivia, Chile, 29–31 October 2018. [Google Scholar]
- Tsolkas, D.; Liotou, E.; Passas, N.; Merakos, L. A survey on parametric QoE estimation for popular services. J. Netw. Comput. Appl. 2017, 77, 1–17. [Google Scholar] [CrossRef]
- Vocabulary for Performance, Quality of Service and Quality of Experience. Available online: https://www.itu.int/rec/T-REC-P.10-201711-I/es (accessed on 13 February 2018).
- Chen, Y.; Wu, K.; Zhang, Q. From QoS to QoE: A Tutorial on Video Quality Assessment. IEEE Commun. Surv. Tutor. 2015, 17, 1126–1165. [Google Scholar] [CrossRef]
- Maia, O.B.; Yehia, H.C.; Errico, L. A concise review of the quality of experience assessment for video streaming. Comput. Commun. 2015, 57, 1–12. [Google Scholar] [CrossRef]
- International Telecommunication Union (ITU). Methodology for subjective assessment of the quality of television pictures. In ITU-R Recommendation BT.500-13; ITU Publications: Switzerland, Geneva, 2002; pp. 1–46. [Google Scholar]
- International Telecommunication Union (ITU). Multichannel stereophonic sound system with and without accompanying picture. In ITU-R Recommendation ITU-R BS.775-1; ITU Publications: Switzerland, Geneva, 1994; pp. 1–11. [Google Scholar]
- International Telecommunication Union (ITU). Methods for the subjective assessment of audio systems with accompanying picture. In ITU-R Recommendation BS.1286; ITU Publications: Switzerland, Geneva, 1997; pp. 1–8. [Google Scholar]
- International Telecommunication Union (ITU). Subjective video quality assessment methods for multimedia applications. In ITU-T Recommendation P.910; ITU Publications: Switzerland, Geneva, 2008; pp. 1–42. [Google Scholar]
- Alreshoodi, M.; Woods, J. Survey on QoE\QoS Correlation Models for Multimedia Services. Int. J. Distrib. Parallel Syst. 2013, 4, 1–20. [Google Scholar]
- Yue, G.; Hou, C.; Gu, K.; Zhou, T.; Liu, H. No-Reference Quality Evaluator of Transparently Encrypted Images. IEEE Trans. Multimed. 2019, 21, 2184–2194. [Google Scholar] [CrossRef]
- International Telecommunication Union (ITU). Objective Perceptual Video Quality Measurement Techniques for Digital Cable Television in the presence of a full reference. In ITU-T Recommendation J.144; ITU Publications: Switzerland, Geneva, 2004; pp. 1–156. [Google Scholar]
- Liao, N.; Chen, Z. A packet-layer video quality assessment model with spatiotemporal complexity estimation. EURASIP J. Image Video Process. 2011, 2011, 5. [Google Scholar] [CrossRef][Green Version]
- Garcia, M.N. Parametric model for audiovisual quality assessment in IPTV: ITU-T Rec. P.1201.2. In Proceedings of the IEEE 15th International Workshop on Multimedia Signal Processing (MMSP), Pula, Italy, 30 September–2 October 2013; pp. 482–487. [Google Scholar]
- International Telecommunication Union (ITU). Parametric non-intrusive assessment of audiovisual media streaming quality-lower resolution application area. In ITU-T Prepublished Recommendation P.1201; ITU Publications: Switzerland, Geneva, 2012; pp. 1–35. [Google Scholar]
- Takahashi, A.; Hands, D.; Barriac, V. Standardization activities in the ITU for a QoE assessment of IPTV. IEEE Commun. Mag. 2008, 46, 78–84. [Google Scholar] [CrossRef]
- International Telecommunication Union (ITU). Parametric non-intrusive bitstream assessment of video media streaming quality–higher resolution application area. In ITU-T Recommendation P.1202.2; ITU Publications: Switzerland, Geneva, 2013; pp. 1–25. [Google Scholar]
- Rahrer, T.; Fiandra, R.; Wright, S. DSL Forum Technical Report TR-126. Triple-play Services Quality of Experience (QoE) Requirements. In Architecture & Transport Working Group; DSL Forum: Fremont, CA, USA, 2006; pp. 1–129. Available online: https://1library.net/document/q0xxg33q-technical-report-triple-services-quality-experience-requirements-december.html (accessed on 5 April 2021).
- Robitza, W. Challenges of future multimedia QoE monitoring for internet service providers. Multimed. Tools Appl. 2017, 76, 22243–22266. [Google Scholar] [CrossRef]
- Zhang, D.; Zhou, D.; Jin, X. A content-adaptive video quality assessment method for online media service. Multimed. Tools Appl. 2017, 76, 7175–7195. [Google Scholar] [CrossRef]
- Chen, B.W.; Ji, W.; Jiang, F.; Rho, S. QoE-Enabled Big Video Streaming for Large-Scale Heterogeneous Clients and Networks in Smart Cities. IEEE Access 2016, 4, 97–107. [Google Scholar] [CrossRef]
- Wang, T.; Pervez, A.; Zou, H. VQM-based QoS/QoE mapping for streaming video. In Proceedings of the 3rd IEEE International Conference on Broadband Network and Multimedia Technology (IC-BNMT), Beijing, China, 26–28 October 2010; pp. 807–812. [Google Scholar]
- Kim, H.J.; Lee, D.H.; Lee, J.M.; Lee, K.H.; Lyu, W.; Choi, S.G. The QoE Evaluation Method through the QoS-QoE Correlation Model. In Proceedings of the Fourth International Conference on Networked Computing and Advanced Information Management, Lulea, Sweden, 2–4 September 2008; pp. 719–725. [Google Scholar]
- Tommasi, F.; Luca, V.; Melle, C. Packet losses and objective video quality metrics in H.264 video streaming. J. Vis. Commun. Image Represent. 2015, 27, 7–27. [Google Scholar] [CrossRef]
- Wang, J.; Hou, Y. Packet loss rate mapped to the quality of experience. Multimed. Tools Appl. 2016, 77, 387–422. [Google Scholar] [CrossRef]
- Pinson, M.H.; Wolf, S. A new standardized method for objectively measuring video quality. IEEE Trans. Broadcast. 2004, 50, 312–322. [Google Scholar] [CrossRef]
- Montgomery, D.C. Diseño y Análisis de Experimentos, 2nd ed.; Limusa Wiley Publications: Mexico City, Mexico, 2013; pp. 1–681. [Google Scholar]
- The Linux Foundation. Available online: https://wiki.linuxfoundation.org/networking/netem (accessed on 30 July 2018).
- Lübke, R.; Büschel, P.; Schuster, D.; Schill, A. Measuring accuracy and performance of network emulators. In Proceedings of the 2014 IEEE International Black Sea Conference on Communications and Networking (BlackSeaCom), Odessa, Ukraine, 27–30 May 2014; pp. 63–65. [Google Scholar]
- Catellier, A.; Pinson, M. Characterization of the HEVC Coding Efficiency Advance Using 20 Scenes, ITU-T Rec. P.913 Compliant Subjective Methods, VQM, and PSNR. In Proceedings of the IEEE International Symposium on Multimedia (ISM), Miami, FL, USA, 14–16 December 2015; pp. 282–288. [Google Scholar]
- Stefan Winkler Resources. Available online: https://stefan.winkler.site/resources.html (accessed on 21 February 2018).
- Yamagishi, K.; Kawano, T.; Hayashi, T. Hybrid Video-Quality-Estimation Model for IPTV Services. In Proceedings of the IEEE Global Telecommunications Conference (GLOBECOM), Honolulu, HI, USA, 30 November–4 December 2009; pp. 1–5. [Google Scholar]
- Rifai, H.; Mohammed, S.; Mellouk, A. A brief synthesis of QoS-QoE methodologies. In Proceedings of the 2011 10th International Symposium on Programming and Systems (ISPS), Piscataway, NJ, USA, 25–27 April 2011; pp. 32–38. [Google Scholar]
- Wang, C.; Jiang, X.; Wang, Y. Video Quality Assessment Models for IPTV Services. Int. J. Digit. Content Technol. Its Appl. 2013, 7, 733–741. [Google Scholar]
- MSU Video Quality Measurement Tool. Available online: http://compression.ru/video/quality_measure/video_measurement_tool.html (accessed on 16 December 2019).
- Minitab. Available online: http://www.minitab.com/es-mx/ (accessed on 9 September 2018).
- Douglas, A.; William, L.; Marchal, G.; Wathen, S. Estadística Aplicada a los Negocios y a la Economía, 13th ed.; México, D.F., Ed.; McGrawHill: New York, NY, USA, 2012; pp. 1–886. [Google Scholar]
- International Telecommunication Union (ITU). Final Report from the Video Quality Experts Group on the Validation of Objective Models of Video Quality Assessment, Phase II (FR-TV2) VQEG; ITU Publications: Switzerland, Geneva, 2003; pp. 1–321. [Google Scholar]
- Moldovan, A.N.; Ghergulescu, I.; Muntean, C.H. VQAMap: A Novel Mechanism for Mapping Objective Video Quality Metrics to Subjective MOS Scale. IEEE Trans. Broadcasting 2016, 62, 610–627. [Google Scholar] [CrossRef]
- Chikkerur, S.; Sundaram, V.; Reisslein, M.; Karam, L.J. Objective Video Quality Assessment Methods: A Classification, Review, and Performance Comparison. IEEE Trans. Broadcast. 2011, 57, 165–182. [Google Scholar] [CrossRef]
- Tavera, C.A.; Castro, D.F.; Ortiz, J.H.; Khalaf, O.I.; Vargas, M.A. Synergy between Circular Economy and Industry 4.0: A Literature Review. Sustainability 2021, 13, 4331. [Google Scholar] [CrossRef]
- Tavera, C.A.; Ortiz, J.H.; Khalaf, O.I.; Saavedra, D.F.; Aldhyani, H.H. Wearable Wireless Body Area Networks for Medical Applications. Comput. Math. Methods Med. 2021, 2021, 5574376. [Google Scholar] [CrossRef] [PubMed]
- Tavera, C.A.; Ortiz, J.H.; Khalaf, O.I.; Ortega, W.M. Software Architecture for Planning Educational Scenarios by Applying an Agile Methodology. Int. J. Emerg. Technol. Learn. 2021, 8, 132–144. [Google Scholar] [CrossRef]
- Tavera, C.A.; Ortiz, J.H.; Khalaf, O.I.; Ríos, A. Web Application Commercial Design for Financial Entities Based on Business Intelligence. Comput. Mater. Contin. 2021, 67, 3177–3188. [Google Scholar]
- Narvaez, C.; Alomía, G.A.; Loaiza, D.F.; Tavera, C.A. Society 5.0: A Japanese Concept for a Superintelligent Society. Sustainability 2021, 13, 6567. [Google Scholar] [CrossRef]
- García, M.; Canovas, A.; Edo, M.; Lloret, J. A QoE Management System for Ubiquitous IPTV Devices. In Proceedings of the 3rd International Conference on Mobile Ubiquitous Computing, Systems, Services and Technologies, Sliema, Malta, 11–16 October 2009; pp. 147–152. [Google Scholar]
- Lloret, J.; García, M.; Atenas, M.; Canovas, A. A QoE management system to improve the IPTV network. Int. J. Commun. Syst. 2011, 24, 118–138. [Google Scholar] [CrossRef]
- Sideris, A.; Markakis, E.; Zotos, N.; Pallis, E.; Skianis, C. MPEG-DASH users’ QoE: The segment duration effect. In Proceedings of the Seventh International Workshop on Quality of Multimedia Experience (QoMEX), Pilos, Greece, 26–29 May 2015; pp. 1–6. [Google Scholar] [CrossRef]
- Kumar, V.P.M.; Mahapatra, S. Quality of Experience Driven Rate Adaptation for Adaptive HTTP Streaming. IEEE Trans. Broadcasting 2018, 64, 602–620. [Google Scholar] [CrossRef]





| Y | X1 | X2 | Xk | |
| Y1 | X12 | X21 | … | Xk1 |
| Y2 | X21 | X22 | … | Xk2 |
| ⋮ | ⋮ | ⋮ | ⋮ | ⋮ |
| Yn | X1n | X2n | … | Xkn |
| MOS | C00 | I00 | B00 |
|---|---|---|---|
| 5.0 | ≥2.3969 | ≥0 and <1.38 | ≥0 and 5.279 |
| 4.0 | ≥3.3146 and <8.8325 | ≥1.38 and <3.00 | ≥5.279 and <7.8857 |
| 3.0 | ≥8.8325 and <10.1588 | ≥3.00 and <3.71 | ≥7.8857 and <9.3556 |
| 2.0 | ≥10.1588 and <0.8856 | ≥3.71 and <4.59 | ≥9.3556 and <9.9935 |
| 1.0 | ≥10.8856 | ≥4.59 | ≥9.9935 |
| Parameter | Value |
|---|---|
| Simulation time | 100 s |
| Simulation area | 600 × 600 × 200 |
| Number of UAVs | 5 |
| UAVs speed | 15 m/s |
| Transmission range | 60 m |
| Routing Protocol | AODV |
| Transport Protocol | TCP |
| Internet Protocol | IPv6 |
| Video | highway |
| Factor | Models | ||
|---|---|---|---|
| C00 | I00 | B00l | |
| β0 | 3.89 | 0.65 | 0.55 |
| β1 (D) | −3.19 × 10−3 | 0.35 × 10−3 | 2.28 × 10−3 |
| β2 (J) | 85 | 254 | 355 |
| β3 (PL) | 18.1 | −5.8 | 68.1 |
| β4 (D2) | 6 × 10−6 | −1 × 10−6 | 0.0 |
| β5 (J2) | −11,937 | −8890 | −10,248 |
| β6 (PL2) | −79.1 | 30.1 | −121.9 |
| β7 (D ∗ J) | −0.082 | −0.069 | 0.0238 |
| β8 (D ∗ PL) | 0.012 | 0.0275 | −0.0252 |
| β9 (J ∗ PL) | 2020 | −698 | −1666 |
| Factors with statically influence in the model | D, PL, D2 | PL, D ∗ PL | PL J2, D ∗ PL, J ∗ PL |
| R_Squared | 84.23% | 79.59% | 88.56% |
| Models | |||
|---|---|---|---|
| Performance Factors | C00 | I00 | B00 |
| PLCC | 0.566 | 0.772 | 0.825 |
| SROCC | 0.491 | 0.603 | 0.413 |
| RMSE | 0.4546 | 0.3147 | 0.3236 |
| OR | 0 | 0.25 | 0.066 |
| Offering Services for Data Analysis and End Customer Loyalty | |||
|---|---|---|---|
| Description | Environment | ||
| Basic | Medium | Pro | |
| Flight data management | yes | yes | yes |
| Swarm management | yes | yes | yes |
| Genetic algorithms | yes | ||
| Bee algorithms | yes | ||
| Ant algorithms | yes | ||
| Bird algorithms | yes | ||
| Molecular algorithms | yes | ||
| Mission planning | yes | yes | yes |
| Budget management and control | yes | ||
| Storage | yes | ||
| Administration tools | yes | ||
| Multimedia services | yes | yes | |
| Security, identity and compliance | yes | yes | |
| Machine learning | yes | ||
| Analysis | yes | ||
| Augmented and virtual reality | yes | yes | |
| Application integration | yes | ||
| Business Productivity | yes | ||
| Streaming and desktop application | yes | ||
| Cloud IoT | yes | ||
| Intelligent Data Analytics | yes | ||
| Reporting | yes | yes | |
| Data Driven decision making | yes | ||
| Backup | yes | yes | yes |
| Image editing | yes | yes | yes |
| Pilot training | yes | yes | yes |
| Photogrammetry training | yes | yes | |
| Rendering | |||
| Customization | |||
| Other | yes | ||
| Personalization | yes | ||
| refurbish | yes | ||
| Multimedia services | yes | yes | |
| Risk measurement implemented | yes | ||
| Score delivered by environmental audit | yes | ||
| Environment performance indicators | yes | ||
| Operational performance indicators | yes | ||
| Environment performance indicators | yes | ||
| Environmental situation indicators | yes | ||
| Services level | |||
Publisher’s Note: MDPI stays neutral with regard to jurisdictional claims in published maps and institutional affiliations. |
© 2022 by the authors. Licensee MDPI, Basel, Switzerland. This article is an open access article distributed under the terms and conditions of the Creative Commons Attribution (CC BY) license (https://creativecommons.org/licenses/by/4.0/).
Share and Cite
Monedero, J.H.O.; Arciniegas Herrera, J.L.; Cuellar Quiñones, J.C.; Tavera Romero, C.A.; Ahmed, B.T. QoS/QoE in Flying Ad Hoc Networks Applied in Natural Disasters. Appl. Sci. 2022, 12, 8375. https://doi.org/10.3390/app12168375
Monedero JHO, Arciniegas Herrera JL, Cuellar Quiñones JC, Tavera Romero CA, Ahmed BT. QoS/QoE in Flying Ad Hoc Networks Applied in Natural Disasters. Applied Sciences. 2022; 12(16):8375. https://doi.org/10.3390/app12168375
Chicago/Turabian StyleMonedero, Jesús Hamilton Ortiz, José Luis Arciniegas Herrera, Juan Carlos Cuellar Quiñones, Carlos Andrés Tavera Romero, and Bazil Taha Ahmed. 2022. "QoS/QoE in Flying Ad Hoc Networks Applied in Natural Disasters" Applied Sciences 12, no. 16: 8375. https://doi.org/10.3390/app12168375
APA StyleMonedero, J. H. O., Arciniegas Herrera, J. L., Cuellar Quiñones, J. C., Tavera Romero, C. A., & Ahmed, B. T. (2022). QoS/QoE in Flying Ad Hoc Networks Applied in Natural Disasters. Applied Sciences, 12(16), 8375. https://doi.org/10.3390/app12168375

