Omega Network Pseudorandom Key Generation Based on DNA Cryptography
Abstract
1. Introduction
1.1. Overview of DNA
1.1.1. Transcription
1.1.2. Translation
1.1.3. Complementary Rules
2. Related Work
3. Proposed Design
- String sperm:
- String ovum:
- Random string a:
- Random string b:
- Random string c:
- The final output of a 256-bit key is obtained:
| Algorithm 1. Pseudorandom DNA key generation algorithm. |
| Inputs: Strings: Sperm (0…127) and ovum (0…127) Outputs: String: key (0…255) Var: Strings: a (0…127), b (0…127), c (0…127), zygote(0…127) Strings: Bi, j (0…127): i, j ∈ {1,2,3,4}
|
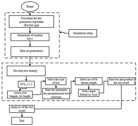
4. Methodology
4.1. Simulation Setup
4.2. NIST Test Suite
- Bits: These tests examine a variety of aspects of bits, such as the proportion of bits, the frequency of bit change for example, runs, and cumulative sums;
- M-bit blocks: These tests examine the allocation of m-bit blocks (where m is typically less than 30 bits) inside the sequence or its portions;
- M-bit parts: These tests examine the complex properties of M-bit parts (where M is typically greater than 1000 bits) of the sequence, such as the rank of the sequence as seen in a matrix, the sequence’s spectrum, or the linear complexity of the bitstreams.
4.3. Developing the NIST Test Strategy
- (a)
- File for the analysis: run the key generation algorithm and generate a 9 MB file;
- (b)
- All the NIST recommended tests are applied;
- (c)
- Values for the parameterized tests are set; for example, block frequency 21, overlapping template matching 9, non-overlapping template matching 9, approximate entropy 10, serial 16, linear complexity 500;
- (d)
- Choose the number of bitstreams;
- (e)
- File format: ASCII 0s and 1s are chosen;
- (f)
- The sequence length, sample size, and significance level are input parameters. The sample size for 9 MB files is set to 100 binary sequences, and 0.01 is chosen as the significance level. A p-value is calculated for each binary sequence and sample size;
- (g)
- A success or failure evaluation is made for each p-value depending on whether it exceeds or drops below the pre-determined significance level;
- (h)
- For each statistical test, whether it passed or failed the standard passing rate requirements, a p-value and proportional values are recorded;
- (i)
- Both of the measures are assessed. A sample would pass a statistical test if it passed both the proportion and uniformity criteria. If one of the two p-values is less than 0.01, the sample is considered unsuccessful. If this occurs, further samples are analyzed, otherwise the sample is considered to pass the randomness test.
5. Results and Discussion
6. Comparison
6.1. Computational Time Complexity Analysis
6.2. Space Complexity Analysis
6.3. Attack Analysis
7. Conclusions
Author Contributions
Funding
Institutional Review Board Statement
Informed Consent Statement
Data Availability Statement
Acknowledgments
Conflicts of Interest
Appendix A







References
- Yung, P.Z.; Zhen, Z.W.; Zhi, W.W.; Yaseen, H.K.; Wei, D.D. A New DNA Cryptography Algorithm Based on the Biological Puzzle and DNA Chip Techniques. In Proceedings of the 2016 International Conference on Biomedical and Biological Engineering, Shanghai, China, 15–17 July 2016; pp. 360–365. [Google Scholar] [CrossRef]
- Olga, T. Contributions to DNA cryptography: Applications to text and image secure transmission. Ph.D. Thesis, Université Nice Sophia Antipolis, Nice, France, Universitatea Tehnică Cluj-Napoca, Cluj-Napoca, Romania, 2013. [Google Scholar]
- Anam, B.; Sakib, K.; Hosain, M.; Dhal, K. Review on the advancements of DNA cryptography. In Proceedings of the SKIMA-2010 of the 4th International Conference, Paro, Bhutan, 25–27 August 2010; pp. 177–184. [Google Scholar] [CrossRef]
- Shurit, K.; Harleen, K.; Vactor, K. DNA Cryptography and Deep Learning using Genetic Algorithm with NW algorithm for Key Generation. J. Med. Syst. 2018, 42, 17. [Google Scholar] [CrossRef]
- Vidhya, E.; Rathipriya, R. Key Generation for DNA Cryptography Using Genetic Operators and Diffie-Hellman Key Exchange Algorithm. Int. J. Math. Comput. Sci. 2020, 15, 1109–1115. [Google Scholar]
- Sodhi, G.K.; Monga, H.; Gaba, G.S. DNA and LCG based security key generation algorithm. Pertanika J. Sci. Technol. 2017, 25, 1369–1380. [Google Scholar]
- Majumdar, A.; Biswas, A.; Baishnab, K.L.; Sood, S.K. DNA based cloud storage security framework using fuzzy decision making technique. KSII Trans. Internet Inf. Syst. (TIIS) 2019, 13, 3794–3820. [Google Scholar] [CrossRef]
- Tushar, M.; Vijay, C.A. DNA encryption technique based on matrix manipulation and secure key generation scheme. In Proceedings of the International Conference on Information Communication and Embedded Systems (ICICES), Chennai, India, 21–22 February 2013; pp. 47–52. [Google Scholar] [CrossRef]
- Sally, S.N.; Mohmood, K.I. Cryptographic Algorithm Based on DNA and RNA Properties. Int. J. Adv. Res. Comput. Eng. Technol. (IJARCET) 2018, 7, 237–241. [Google Scholar]
- Bin, L. BioSeq-Analysis: A platform for DNA, RNA and protein sequence analysis based on machine learning approaches. Mol. Genet. Genom. 2018, 20, 1280–1294. [Google Scholar] [CrossRef]
- Sayantani, B.; Marimuthu, K.; Mita, N.; Anup, K.H.; Niranchana, R. Bio-inspired cryptosystem with DNA cryptography and neural networks. J. Syst. Arch. 2019, 94, 24–31. [Google Scholar] [CrossRef]
- Suyel, N. Fast and Secure Data Accessing by using DNA Computing for the Cloud Environment. IEEE Trans. Serv. Comput. 2020, 1374, 1–12. [Google Scholar] [CrossRef]
- Suyel, N.; Rupak, C.; Abhishek, M.; Nageswara, R.M. Securing Multimedia by Using DNA-Based Encryption in the Cloud Computing Environment. ACM Trans. Multimed. Comput. Commun. Appl. 2020, 16, 1–19. [Google Scholar] [CrossRef]
- Dhivya, R.; Aashiq, S.; Murthy, B.K.; Vidhyadharini, B.; Sherin, F.; Rengarajan, A. An efficient medical image encryption using hybrid DNA computing and chaos in transform domain. Med. Biol. Eng. Comput. 2021, 55, 89–605. [Google Scholar] [CrossRef]
- Dilovan, A.Z.; Habibollah, H.; Subhi, R.M.Z.; Diyar, Q.Z. Multi-Level of DNA Encryption Technique Based on DNA Arithmetic and Biological Operations. In Proceedings of the International Conference on Advanced Science and Engineering (ICOASE), Duhok, Iraq, 9–11 October 2018. [Google Scholar] [CrossRef]
- Shakir, M.H.; Hussein, A.B. A DNA-Based Cryptographic Key Generation Algorithm. In Proceedings of the International Conference on Security and Management, Las Vegas, NV, USA, 25–28 July 2016; pp. 338–342. [Google Scholar]
- Fursan, T.; Sharaf, T.; Sudhir, J. A new data security algorithm for the cloud computing based on genetics techniques and logical-mathematical functions. Int. J. Intell. Netw. 2021, 2, 18–33. [Google Scholar] [CrossRef]
- Sreeja, C.S.; Misbahuddin, M.; Mohammed, N.P.H. DNA for information security: A Survey on DNA computing and a pseudo DNA method based on central dogma of molecular biology. In Proceedings of the International Conference on Computing and Communication Technologies, Hyderabad, India, 11–13 December 2014. [Google Scholar] [CrossRef]
- Madhvi, P.; Gagandeep. DNA Cryptography: A Novel Approach for Data Security Using Flower Pollination Algorithm. In Proceedings of the International Conference on Sustainable Computing in Science, Technology and Management (SUSCOM), Amity University Rajasthan, Jaipur, India, 26–28 February 2019. [Google Scholar] [CrossRef]
- Elmoselhy, A.; Elalfy, E.S.M. On DNA cryptography for secure data storage and transfer. In Proceedings of the IET Conference, Online, 21–23 September 2020. [Google Scholar] [CrossRef]
- Raju, P.V.C.N.; Pritee, P. DNA encryption based dual server authentication. Adv. Intell. Syst. Comput. 2014, 328, 29–37. [Google Scholar] [CrossRef]
- Pramod, P.; Sheena, M.; Suyel, N.; Pascal, L. A novel cryptosystem based on DNA cryptography and randomly generated mealy machine. Comput. Secur. 2021, 104, 102–160. [Google Scholar] [CrossRef]
- Manreet, S.; Sandeep, S. BDNA-A DNA inspired symmetric key cryptographic technique to secure cloud computing. J. King Saud Univ. Comput. Inf. Sci. 2022, 34, 1417–1425. [Google Scholar] [CrossRef]
- Suyel, N.; Sharma, S.; Ganesh, C.D.; Pascal, L. DNA computing and table based data accessing in the cloud environment. J. Netw. Comput. Appl. 2020, 172, 102835. [Google Scholar] [CrossRef]
- Yunpeng, Z.; Xin, L.; Yongqiang, M.; Liang, C.C. An optimized DNA based encryption scheme with enforced secure key distribution. Clust. Comput. 2017, 20, 3119–3130. [Google Scholar] [CrossRef]
- Reddy, M.I.; Kumar, A.P.S. An efficient data transmission approach using IAES-BE. Clust. Comput. 2020, 23, 1633–1645. [Google Scholar] [CrossRef]
- Alaa, F.; Rasha, K.; Ali, R.S.; Hassan, R.Y.; Nadia, M.G.A.; Ghassan, H.A.M. A new approach to generate multi S-boxes based on RNA computing. Int. J. Innov. Comput. Inf. Control 2020, 16, 331–348. [Google Scholar]
- Suresh, E.; Babu, C.; Naga, R.; Prasad, M.H.M.K. Inspired pseudo biotic DNA based cryptographic mechanism against adaptive cryptographic attacks. Int. J. Netw. Secur. 2016, 18, 291–303. [Google Scholar]
- Miki, H.; Hiroki, K.; Zuhiro, O. Design of True Random One-Time Pads in DNA XOR Cryptosystem. In Proceedings in Information and Communications Technology; Springer: Tokyo, Japan, 2010; pp. 174–184. [Google Scholar] [CrossRef]
- Emtious, M.S.H.; Kazi, M.R.A.; Yasihiko, M. A DNA cryptographic technique based on dynamic DNA sequence table. In Proceedings of the 19th International Conference on Computer and Information Technology (ICCIT) 2017, Dhaka, Bangladesh, 22–24 December 2017. [Google Scholar] [CrossRef]
- Ilya, R.; Greg, H.; Jin, W. Using π digits to Generate Random Numbers: A Visual and Statistical Analysis. In Proceedings of the International Conference on Scientific Computing (CSC), Paphos, Cyprus, 3–6 December 2013. [Google Scholar]
- Rukhin, A.; Soto, J.; Nechvatal, J.; Smid, M.; Barker, E. A Statistical Test Suite for Random and Pseudorandom Number Generators for Cryptographic Applications; Special Publication 800-22; National Institute of Standards and Technology (NIST): Gaithersburg, MD, USA, 2008.
- Darshana, U.; Paryanka, S.; Sharada, V. SP 800-22 Rev. 1A: A Statistical Test Suite for Random and Pseudorandom Number Generators for Cryptographic Applications. Technical Report National Institute of Standards & Technology. 2010. Available online: https://dl.acm.org/doi/pdf/10.5555/2206233 (accessed on 19 June 2022).
- Kordov, K.M. Modified Chebyshev map based pseudo-random bit generator. AIP Conf. Proc. 2014, 1629, 432. [Google Scholar] [CrossRef]
- Auday, H.S.A.W.; Ramlan, M.; Zuraiti, A.Z.; Nur, I.U. Generating a new S-Box inspired by biological DNA. Int. J. Comput. Sci. Appl. 2015, 4, 32–42. [Google Scholar] [CrossRef]
- Biswas, M.R.; Alam, K.M.R.; Tamura, S.; Morimoto, Y. A technique for DNA cryptography based on dynamic mechanisms. J. Inf. Secur. Appl. 2019, 48, 102363. [Google Scholar] [CrossRef]



| Second Letter | |||||||||||
|---|---|---|---|---|---|---|---|---|---|---|---|
| U | C | A | G | ||||||||
| First letter | U | UUU | Phe | UCU | Ser | UAU | Tyr | UGU | Cys | U | Third letter |
| UUC | Phe | UCC | Ser | UAC | Tyr | UGC | Cys | C | |||
| UUA | Leu | UCA | Ser | UAA | Stop | UGA | Stop | A | |||
| UUG | Leu | UCG | Ser | UAG | Stop | UGG | Trp | G | |||
| C | CUU | Leu | CCU | Pro | CAU | His | CGU | Arg | U | ||
| CUC | Leu | CCC | Pro | CAC | His | CGC | Arg | C | |||
| CUA | Leu | CCA | Pro | CAA | Gln | CGA | Arg | A | |||
| CUG | Leu | CCG | Pro | CAG | Gln | CGG | Arg | G | |||
| A | AUU | lle | ACU | Thr | AAU | Asn | AGU | Ser | U | ||
| AUC | lle | ACC | Thr | AAC | Asn | AGC | Ser | C | |||
| AUA | lle | ACA | Thr | AAA | Lys | AGA | Arg | A | |||
| AUG | Met | ACG | Thr | AAG | Lys | AGG | Arg | G | |||
| G | GUU | Val | GCU | Ala | GAU | Asp | GGU | Gly | U | ||
| GUC | Val | GCC | Ala | GAC | Asp | GGC | Gly | C | |||
| GUA | Val | GCA | Ala | GAA | Glu | GGA | Gly | A | |||
| GUG | Val | GCG | Ala | GAG | Glu | GAG | Gly | G | |||
| Symbol | Description | Base Represented | Complement | ||||
|---|---|---|---|---|---|---|---|
| A | Adenine | A | 1 | T | |||
| C | Cytosine | C | G | ||||
| G | Guanine | G | C | ||||
| T | Thymine | T | A | ||||
| U | Uracil | U | A | ||||
| W | Weak | A | T | 2 | W | ||
| S | Strong | C | G | S | |||
| M | AMino | A | C | K | |||
| K | Keto | G | T | M | |||
| R | Purine | A | G | Y | |||
| Y | Pyrimidine | C | T | 3 | R | ||
| B | Not A (B comes after A) | C | G | T | V | ||
| D | Not C (D comes after C) | A | G | T | H | ||
| H | Not G (H comes after G) | A | C | T | D | ||
| V | Not T (V comes after T and U) | A | C | G | B | ||
| N | Any Nucleotide (not a gap) | A | C | G | T | 4 | N |
| Rule 1-T (00) | Rule 2-C (01) | Rule 3-A (10) | Rule 4-G (11) | ||||||||||||||
|---|---|---|---|---|---|---|---|---|---|---|---|---|---|---|---|---|---|
| DNA XOR | A 10 | C 01 | G 11 | T 00 | A 10 | C 01 | G 11 | T 00 | A 10 | C 01 | G 11 | T 00 | A 10 | C 01 | G 11 | T 00 | |
| A 10 | A | G | C | T | G | T | A | C | C | G | T | A | T | A | C | G | |
| C 01 | G | C | T | A | T | A | C | G | G | T | A | C | A | C | G | T | |
| G 11 | C | T | A | G | A | C | G | T | T | A | C | G | C | G | T | A | |
| T 00 | C | T | A | G | C | G | T | A | A | A | C | G | G | T | A | C | |
| Input Binary | Symbol | Description | Base Represented | Complement | Output Binary | ||||
|---|---|---|---|---|---|---|---|---|---|
| 0000 | A | Adenine | A | 1 | T | 0011 | |||
| 0001 | C | Cytosine | C | G | 0010 | ||||
| 0010 | G | Guanine | G | C | 0001 | ||||
| 0011 | T | Thymine | T | A | 0000 | ||||
| 0100 | U | Uracil | U | A | 0000 | ||||
| 0101 | W | Weak | A | T | 2 | W | 0101 | ||
| 0110 | S | Strong | C | G | S | 0110 | |||
| 0111 | M | AMino | A | C | K | 1000 | |||
| 1000 | K | Keto | G | T | M | 0111 | |||
| 1001 | R | Purine | A | G | Y | 1010 | |||
| 1010 | Y | Pyrimidine | C | T | 3 | R | 1001 | ||
| 1011 | B | Not A (B comes after A) | C | G | T | V | 1110 | ||
| 1100 | D | Not C (D comes after C) | A | G | T | H | 1101 | ||
| 1101 | H | Not G (H comes after G) | A | C | T | D | 1100 | ||
| 1110 | V | Not T (V comes after T and U) | A | C | G | B | 1011 | ||
| 1111 | N | Any Nucleotide (not a gap) | A | C | G | T | 4 | N | 1111 |
| Second Letter | |||||
|---|---|---|---|---|---|
| First letter | T (00) | C (01) | A (10) | G (11) | |
| T (00) | 1110 | 1100 | 0010 | 0101 | |
| C (01) | 1101 | 0001 | 0100 | 1000 | |
| A (10) | 0000 | 1001 | 1111 | 1010 | |
| G (11) | 0110 | 0111 | 0011 | 1011 | |
| Test Name | Probability Test (p-Value) | Proportion | Result |
|---|---|---|---|
| Frequency | 0.699313 | 98/100 | Pass |
| Block-frequency | 0.971699 | 99/100 | Pass |
| Cumulative SUM (1) | 0.759756 | 97/100 | Pass |
| Cumulative SUM (2) | 0.851383 | 98/100 | Pass |
| Runs | 0.534146 | 100/100 | Pass |
| Longest runs | 0.554420 | 99/100 | Pass |
| Rank | 0.275709 | 99/100 | Pass |
| FFT | 0.924076 | 100/100 | Pass |
| Non-overlapping | 0.262249 | 98/100 | Pass |
| Overlapping | 0.401199 | 100/100 | Pass |
| Universal | 0.334538 | 99/100 | Pass |
| Approximate Entropy | 0.494392 | 99/100 | Pass |
| Random Extrusions | 0.946308 | 51/51 | Pass |
| Random Extrusions Variant | 0.383827 | 50/51 | Pass |
| Serial (1) | 0.383827 | 98/100 | Pass |
| Serial (2) | 0.867692 | 98/100 | Pass |
| Linear Complexity | 0.935716 | 99/100 | Pass |
| Test Name | [36] | [15] | [9] | Proposed |
|---|---|---|---|---|
| Frequency | √ | √ | √ | √ |
| Block-frequency | √ | √ | √ | √ |
| Cumulative SUM (1) | √ | x | √ | √ |
| Cumulative SUM (2) | √ | x | √ | √ |
| Runs | √ | x | √ | √ |
| Longest runs | √ | x | √ | √ |
| Rank | √ | x | √ | √ |
| FFT | √ | x | √ | √ |
| Non-overlapping | √ | x | √ | √ |
| Overlapping | √ | x | √ | √ |
| Universal | x | x | √ | √ |
| Approximate Entropy | x | x | √ | √ |
| Random Extrusions | x | x | x | √ |
| Random Extrusions Variant | x | x | x | √ |
| Serial (1) | √ | x | √ | √ |
| Serial (2) | √ | x | √ | √ |
| Linear Complexity | √ | x | √ | √ |
Publisher’s Note: MDPI stays neutral with regard to jurisdictional claims in published maps and institutional affiliations. |
© 2022 by the authors. Licensee MDPI, Basel, Switzerland. This article is an open access article distributed under the terms and conditions of the Creative Commons Attribution (CC BY) license (https://creativecommons.org/licenses/by/4.0/).
Share and Cite
Rahman, G.; Wen, C.C. Omega Network Pseudorandom Key Generation Based on DNA Cryptography. Appl. Sci. 2022, 12, 8141. https://doi.org/10.3390/app12168141
Rahman G, Wen CC. Omega Network Pseudorandom Key Generation Based on DNA Cryptography. Applied Sciences. 2022; 12(16):8141. https://doi.org/10.3390/app12168141
Chicago/Turabian StyleRahman, Gohar, and Chuah Chai Wen. 2022. "Omega Network Pseudorandom Key Generation Based on DNA Cryptography" Applied Sciences 12, no. 16: 8141. https://doi.org/10.3390/app12168141
APA StyleRahman, G., & Wen, C. C. (2022). Omega Network Pseudorandom Key Generation Based on DNA Cryptography. Applied Sciences, 12(16), 8141. https://doi.org/10.3390/app12168141

