Dairy 4.0: Intelligent Communication Ecosystem for the Cattle Animal Welfare with Blockchain and IoT Enabled Technologies
Abstract
:1. Introduction
- ▪
- The study discusses the significance of implementing an intelligent ecosystem with emerging technologies for dairy cattle.
- ▪
- Hybrid architecture with ML-based edge device is detailed explained for physical and mental health monitoring of dairy cattle.
- ▪
- The integration of drones and long-range communication for animal tracking in real-time is discussed in detail.
- ▪
- The implementation of IoT-based devices and blockchain for milk quality monitoring and supply chain is presented.
- ▪
- Feed monitoring of the dairy cattle with real-time behavior and health through edge devices and robots are presented in this study.
2. Overview of Emerging Technologies
3. Animal Health Monitoring
3.1. Physical Health
3.2. Mental Health Monitoring
4. Animal Tracking and Safety
4.1. Animal Location Tracking
4.2. Vision Inspired Cattle Shelter for the Safety of Animals
5. Milk Monitoring and Supply Chain
6. Feed Monitoring
7. Discussion and Recommendations
- ▪
- Wearable technology has recently attracted widespread attention for its application in the field of human health monitoring, and it is now being used in animals to monitor their health status in real-time [88]. It has been determined that the wearable devices for dairy cattle must be enhanced with advanced wireless connectivity, and the controller in the wearable devices must be capable of doing intelligent analytics using real-time series sensor data. Intelligent analytics is achieved by designing a computing unit for the wearable device that is powered by ML, and results obtained from the analytics can be useful for the researchers to further process the research [89]. Deep learning models can also be embedded for the identification of real-time emotional behavior of animals precisely [90].
- ▪
- Milk quality and quantity monitoring are critical in the dairy industry, as tiny flaws cause supply chain losses. The embedded devices used to assess milk quality must be precisely calibrated to provide accurate findings. From the exploration, it is identified that the blockchain implementation in the milk supply chain for dairy cattle is limited. Moreover, the IoT-enabled hardware with blockchain implementation is necessary for the milk supply chain to obtain real-time tracking data for all the entities connected on the respective blockchain network [91].
- ▪
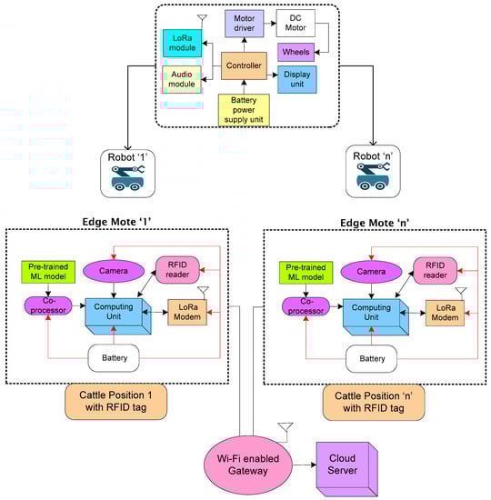
- In dairy cattle, robots play a significant and intelligent role in executing tasks intelligently and precisely [92]. In small dairy cattle, mobile robots can be deployed to study the behavior and eating patterns of the cattle precisely. In addition to this, the mobile robot needs to be equipped with different sensors on it for monitoring the environmental conditions inside the cattle [93]. Data on environmental conditions, as well as data on cattle feeding and eating analyses, must be analyzed collaboratively in order to generate valuable insights for improving the inner ecosystem with a cattle-friendly atmosphere. In addition to this, the mobile robot needs to customize with a reliable, fast, and secure communication protocol in it [94].
- ▪
- Drones that track cattle are used to locate and count the animals on a farm. Drones must be equipped with high computing power in order to detect any abnormal activity in real-time, such as a ferocious animal approaching the farm or an unknown human [95]. Drones must also be equipped with an energy-efficient communication protocol as well as a computing unit for analyzing real-time visual data using deep learning models [96].
- ▪
- In the study, it is also observed that the real-time empowered IoT devices with low cost, energy-efficient, fast transmission, and intelligent computing are to be customized for dairy cattle for enhancing with intelligent ecosystem [97]. The customization of IoT devices allows the farmers/users to design the device according to their farming requirements [98]. This indeed minimizes the cost and also enhances to implementation of precise IoT devices for real-time monitoring.
- ▪
- The IoT devices installed in dairy cattle should use a renewable energy harvesting approach to improve energy efficiency and provide continuous power to the IoT devices for real-time application [99]. Renewable energy sources, such as solar and wind energy, can be used to generate electricity for the cattle shelter, and it will also be advantageous to deploy high computational edge devices in the interior environment of the cattle shelter for real-time behavior, feeding, and eating analysis of cattle.
8. Conclusions
Author Contributions
Funding
Institutional Review Board Statement
Informed Consent Statement
Data Availability Statement
Conflicts of Interest
References
- Sustainable Development Goals|United Nations Development Programme. Available online: https://www.undp.org/sustainable-development-goals (accessed on 6 January 2022).
- How the Dairy Sector Supports the UN Sustainable Development Goals|Danish Dairy Board. Available online: https://danishdairyboard.dk/products/sustainable-development-goals/ (accessed on 6 January 2022).
- Paola, E.; Rado, E.; Rajabalaya, R.; Iuliu, G. Milk nutritional composition and its role in human health. Nutrition 2014, 30, 619–627. [Google Scholar]
- India: Increasing Demand Challenges the Dairy Sector. Available online: https://www.fao.org/3/i0588e/i0588e05.htm (accessed on 6 January 2022).
- Sustainable Dairy in India|Virginia Tech CALS Global. Available online: https://globalagriculturalproductivity.org/sustainably-meeting-dairy-demand-in-india/ (accessed on 6 January 2022).
- Assessment, A.L.C. The food and agriculture organization of the United Nations. Int. Organ. 1947, 1, 121–123. [Google Scholar] [CrossRef]
- Maleko, D.; Msalya, G.; Mwilawa, A.; Pasape, L.; Mtei, K. Smallholder dairy cattle feeding technologies and practices in Tanzania: Failures, successes, challenges and prospects for sustainability. Int. J. Agric. Sustain. 2018, 16, 201–213. [Google Scholar] [CrossRef]
- Dairy Production and Products: Farm Practices. Available online: https://www.fao.org/dairy-production-products/production/farm-practices/en/ (accessed on 6 January 2022).
- Iaksch, J.; Fernandes, E.; Borsato, M. Digitalization and Big data in smart farming—A review. J. Manag. Anal. 2021, 8, 333–349. [Google Scholar] [CrossRef]
- Gill, S.S. A Manifesto for Modern Fog and Edge Computing: Vision, New Paradigms, Opportunities, and Future Directions. In Innovations in Communication and Computing; EAI/Springer: Cham, Germany, 2022; pp. 237–253. [Google Scholar] [CrossRef]
- Kalyani, Y.; Collier, R. A systematic survey on the role of cloud, fog and edge computing combination in smart agriculture. Sensors 2021, 21, 5922. [Google Scholar] [CrossRef] [PubMed]
- Statistics. Available online: https://www.itu.int/en/ITU-D/Statistics/Pages/stat/default.aspx (accessed on 7 January 2022).
- India Data Center Market. Size, Share and Global Market Forecast to 2022|Markets and Markets. Available online: https://www.marketsandmarkets.com/Market-Reports/india-data-center-market-173006400.html?gclid=CjwKCAjwq832BRA5EiwACvCWsf67cZbBoLrRe8YWerQw- (accessed on 7 January 2022).
- Ferrández-Pastor, F.J.; Mora, H.; Jimeno-Morenilla, A.; Volckaert, B. Deployment of IoT edge and fog computing technologies to develop smart building services. Sustainability 2018, 10, 3832. [Google Scholar] [CrossRef] [Green Version]
- Measuring Digital Development: Facts and Figures 2021. Available online: https://www.itu.int/en/ITU-D/Statistics/Pages/facts/default.aspx (accessed on 7 January 2022).
- Mukhopadhyay, S.C.; Tyagi, S.K.S.; Suryadevara, N.K.; Piuri, V.; Scotti, F.; Zeadally, S. Artificial Intelligence-Based Sensors for Next Generation IoT Applications: A Review. IEEE Sens. J. 2021, 21, 24920–24932. [Google Scholar] [CrossRef]
- Alsamhi, S.H.; Ma, O.; Ansari, M.S.; Almalki, F.A. Survey on collaborative smart drones and internet of things for improving smartness of smart cities. IEEE Access 2019, 7, 128125–128152. [Google Scholar] [CrossRef]
- Čolaković, A.; Hadžialić, M. Internet of Things (IoT): A review of enabling technologies, challenges, and open research issues. Comput. Networks 2018, 144, 17–39. [Google Scholar] [CrossRef]
- Singh, R.; Gehlot, A.; Akram, S.V.; Thakur, A.K.; Buddhi, D.; Das, P.K. Forest 4.0: Digitalization of forest using the Internet of Things (IoT). J. King Saud Univ. Inf. Sci. 2021, 1–15. [Google Scholar] [CrossRef]
- Nižetić, S.; Šolić, P.; López-de-Ipiña González-de-Artaza, D.; Patrono, L. Internet of Things (IoT): Opportunities, issues and challenges towards a smart and sustainable future. J. Clean. Prod. 2020, 274, 122877. [Google Scholar] [CrossRef] [PubMed]
- Collins, C.; Dennehy, D.; Conboy, K.; Mikalef, P. Artificial intelligence in information systems research: A systematic literature review and research agenda. Int. J. Inf. Manag. 2021, 60, 102383. [Google Scholar] [CrossRef]
- Xu, J.; Yan, C.; Su, Y.; Liu, Y. Analysis of high-rise building safety detection methods based on big data and artificial intelligence. Int. J. Distrib. Sens. Netw. 2020, 16, 1550147720935307. [Google Scholar] [CrossRef]
- Huang, Q.; Lu, C.; Chen, K. Smart building applications and information system hardware co-design. In Big Data Analytics for Sensor-Network Collected Intelligence; Elsevier: Amsterdam, The Netherlands, 2017; pp. 225–240. [Google Scholar]
- Al-Garadi, M.A.; Mohamed, A.; Al-Ali, A.K.; Du, X.; Ali, I.; Guizani, M. A Survey of Machine and Deep Learning Methods for Internet of Things (IoT) Security. IEEE Commun. Surv. Tutor. 2020, 22, 1646–1685. [Google Scholar] [CrossRef] [Green Version]
- Adi, E.; Anwar, A.; Baig, Z.; Zeadally, S. Machine learning and data analytics for the IoT. Neural Comput. Appl. 2020, 32, 16205–16233. [Google Scholar] [CrossRef]
- Zikria, Y.B.; Afzal, M.K.; Kim, S.W.; Marin, A.; Guizani, M. Deep learning for intelligent IoT: Opportunities, challenges and solutions. Comput. Commun. 2020, 164, 50–53. [Google Scholar] [CrossRef]
- Atitallah, S.B.; Driss, M.; Boulila, W.; Ghezala, H.B. Leveraging Deep Learning and IoT big data analytics to support the smart cities development: Review and future directions. Comput. Sci. Rev. 2020, 38, 100303. [Google Scholar] [CrossRef]
- Mozaffari, M.; Saad, W.; Bennis, M.; Debbah, M. Mobile Unmanned Aerial Vehicles (UAVs) for Energy-Efficient Internet of Things Communications. IEEE Trans. Wirel. Commun. 2017, 16, 7574–7589. [Google Scholar] [CrossRef]
- Lagkas, T.; Argyriou, V.; Bibi, S.; Sarigiannidis, P. UAV IoT framework views and challenges: Towards protecting drones as “things”. Sensors 2018, 18, 4015. [Google Scholar] [CrossRef] [Green Version]
- Farnham, T.; Jones, S.; Aijaz, A.; Jin, Y.; Mavromatis, I.; Raza, U.; Portelli, A.; Stanoev, A. UMBRELLA Collaborative Robotics Testbed and IoT Platform. In Proceedings of the 2021 IEEE 18th Annual Consumer Communications & Networking Conference (CCNC), Las Vegas, NV, USA, 9–12 January 2021. [Google Scholar]
- Patel, A.R.; Azadi, S.; Babaee, M.H.; Mollaei, N.; Patel, K.L.; Mehta, D.R. Significance of Robotics in Manufacturing, Energy, Goods and Transport Sector in Internet of Things (IoT) Paradigm. In Proceedings of the 2018 Fourth International Conference on Computing Communication Control and Automation (ICCUBEA), Pune, India, 16–18 August 2018; pp. 1–4. [Google Scholar] [CrossRef]
- Sellier, N.; Guettier, E.; Staub, C. A Review of Methods to Measure Animal Body Temperature in Precision Farming. Am. J. Agric. Sci. Technol. 2014, 2, 74–99. [Google Scholar] [CrossRef]
- Nogami, H.; Okada, H.; Miyamoto, T.; Maeda, R.; Itoh, T. Wearable wireless temperature sensor nodes appressed to base of a calf’s tail. Sens. Mater. 2014, 26, 539–545. [Google Scholar] [CrossRef] [Green Version]
- Glennon, T.; O’Quigley, C.; McCaul, M.; Matzeu, G.; Beirne, S.; Wallace, G.G.; Stroiescu, F.; O’Mahoney, N.; White, P.; Diamond, D. ‘SWEATCH’: A Wearable Platform for Harvesting and Analysing Sweat Sodium Content. Electroanalysis 2016, 28, 1283–1289. [Google Scholar] [CrossRef]
- Heikenfeld, J. Bioanalytical devices: Technological leap for sweat sensing. Nature 2016, 529, 475–476. [Google Scholar] [CrossRef] [PubMed]
- Garcia, S.O.; Ulyanova, Y.V.; Figueroa-Teran, R.; Bhatt, K.H.; Singhal, S.; Atanassov, P. Wearable Sensor System Powered by a Biofuel Cell for Detection of Lactate Levels in Sweat. ECS J. Solid State Sci. Technol. 2016, 5, M3075–M3081. [Google Scholar] [CrossRef] [Green Version]
- Lee, J.; Noh, B.; Januaryg, S.; Park, D.; Chung, Y.; Chang, H.-H. Stress detection and classification of laying hens by sound analysis. Asian-Australas. J. Anim. Sci. 2015, 28, 592. [Google Scholar] [CrossRef]
- Van Nuffel, A.; Zwertvaegher, I.; Van Weyenberg, S.; Pastell, M.; Thorup, V.M.; Bahr, C.; Sonck, B.; Saeys, W. Lameness detection in dairy cows: Part 2. Use of sensors to automatically register changes in locomotion or behavior. Animals 2015, 5, 861–885. [Google Scholar] [CrossRef] [Green Version]
- Sa, J.; Ju, M.; Han, S.; Kim, H.; Chung, Y.; Park, D. Detection of low-weight pigs by using a top-view camera. In Proceedings of the Fourth International Conference on Information Science and Cloud Computing, Guangzhou, China, 18–19 December 2015; pp. 1–7. [Google Scholar]
- Kim, J.; Cho, T.N.; Valdés-Ramírez, G.; Wang, J. A wearable fingernail chemical sensing platform: PH sensing at your fingertips. Talanta 2016, 150, 622–628. [Google Scholar] [CrossRef]
- NeethiraJanuary, S.; Tuteja, S.K.; Huang, S.T.; Kelton, D. Recent advancement in biosensors technology for animal and livestock health management. Biosens. Bioelectron. 2017, 98, 398–407. [Google Scholar] [CrossRef]
- Beyene, T.J.; Eshetu, A.; Abdu, A.; Wondimu, E.; Beyi, A.F.; Tufa, T.B.; Ibrahim, S.; Revie, C.W. Assisting differential clinical diagnosis of cattle diseases using smartphone-based technology in low resource settings: A pilot study. BMC Vet. Res. 2017, 13, 323. [Google Scholar] [CrossRef] [Green Version]
- Mungroo, N.A.; Oliveira, G.; NeethiraJanuary, S. SERS based point-of-care detection of food-borne pathogens. Microchim. Acta 2016, 183, 697–707. [Google Scholar] [CrossRef]
- Kizil, U.; Genç, L.; Rahman, S.; Khaitsa, M.L.; Genç, T.T. Design and test of a low-cost electronic nose system for identification of Salmonella enterica in poultry manure. Trans. ASABE 2015, 58, 819–826. [Google Scholar] [CrossRef]
- Mellor, D.J.; Beausoleil, N.J.; Littlewood, K.E.; McLean, A.N.; McGreevy, P.D.; Jones, B.; Wilkins, C. The 2020 five domains model: Including human–animal interactions in assessments of animal welfare. Animals 2020, 10, 1870. [Google Scholar] [CrossRef] [PubMed]
- Clay, N.; Garnett, T.; Lorimer, J. Dairy intensification: Drivers, impacts and alternatives. Ambio 2020, 49, 35–48. [Google Scholar] [CrossRef] [Green Version]
- French, F. FarmJam 2017: Designing Enrichment for Farm Animals. In Proceedings of the 4th International Conference on Animal-Computer Interaction (ACI 2017), Milton Keynes, UK, 21–23 November 2017. [Google Scholar]
- Lambert, H.S.; Carder, G. Looking into the eyes of a cow: Can eye whites be used as a measure of emotional state? Appl. Anim. Behav. Sci. 2017, 186, 1–6. [Google Scholar] [CrossRef]
- Proctor, H.S.; Carder, G. Nasal temperatures in dairy cows are influenced by positive emotional state. Physiol. Behav. 2015, 138, 340–344. [Google Scholar] [CrossRef] [PubMed]
- Green, A.C.; Lidfors, L.M.; Lomax, S.; Favaro, L.; Clark, C.E.F. Vocal production in postpartum dairy cows: Temporal organization and association with maternal and stress behaviors. J. Dairy Sci. 2021, 104, 826–838. [Google Scholar] [CrossRef]
- Gómez, Y.; Bieler, R.; Hankele, A.K.; Zähner, M.; Savary, P.; Hillmann, E. Evaluation of visible eye white and maximum eye temperature as non-invasive indicators of stress in dairy cows. Appl. Anim. Behav. Sci. 2018, 198, 1–8. [Google Scholar] [CrossRef]
- Lansade, L.; Nowak, R.; Lainé, A.-L.; Leterrier, C.; Bonneau, C.; Parias, C.; Bertin, A. Facial expression and oxytocin as possible markers of positive emotions in horses. Sci. Rep. 2018, 8, 14680. [Google Scholar] [CrossRef] [Green Version]
- NeethiraJanuary, S. Recent advances in wearable sensors for animal health management. Sens. Bio-Sens. Res. 2017, 12, 15–29. [Google Scholar] [CrossRef] [Green Version]
- NeethiraJanuary, S. The role of sensors, big data and machine learning in modern animal farming. Sens. Bio-Sens. Res. 2020, 29, 100367. [Google Scholar] [CrossRef]
- NeethiraJanuary, S.; Reimert, I.; Kemp, B. Measuring farm animal emotions—Sensor-based approaches. Sensors 2021, 21, 553. [Google Scholar] [CrossRef] [PubMed]
- Samadiani, N.; Huang, G.; Cai, B.; Luo, W.; Chi, C.H.; Xiang, Y.; He, J. A review on automatic facial expression recognition systems assisted by multimodal sensor data. Sensors 2019, 19, 1863. [Google Scholar] [CrossRef] [Green Version]
- Waller, B.M.; Julle-Daniere, E.; Micheletta, J. Measuring the evolution of facial ‘expression’ using multi-species FACS. Neurosci. Biobehav. Rev. 2020, 113, 1–11. [Google Scholar] [CrossRef] [PubMed]
- Koohestani, A.; Abdar, M.; Khosravi, A.; Nahavandi, S.; Koohestani, M. Integration of Ensemble and Evolutionary Machine Learning Algorithms for Monitoring Diver Behavior Using Physiological Signals. IEEE Access 2019, 7, 98971–98992. [Google Scholar] [CrossRef]
- Balducci, F.; Impedovo, D.; Pirlo, G. Machine learning applications on agricultural datasets for smart farm enhancement. Machines 2018, 6, 38. [Google Scholar] [CrossRef] [Green Version]
- Tang, Z.; Luo, L.; Xie, B.; Zhu, Y.; Zhao, R.; Bi, L.; Lu, C. Automatic Sparse Connectivity Learning for Neural Networks. IEEE Trans. Neural Netw. Learn. Syst. 2022. [Google Scholar] [CrossRef]
- Zheng, J.; Lu, C.; Hao, C.; Chen, D.; Guo, D. Improving the generalization ability of deep neural networks for cross-domain visual recognition. IEEE Trans. Cogn. Dev. Syst. 2020, 13, 607–620. [Google Scholar] [CrossRef]
- Foris, B.; Zebunke, M.; Langbein, J.; Melzer, N. Comprehensive analysis of affiliative and agonistic social networks in lactating dairy cattle groups. Appl. Anim. Behav. Sci. 2019, 210, 60–67. [Google Scholar] [CrossRef]
- Leliveld, L.M.C.; Provolo, G. A review of welfare indicators of indoor-housed dairy cow as a basis for integrated automatic welfare assessment systems. Animals 2020, 10, 1430. [Google Scholar] [CrossRef]
- Melzer, N.; Foris, B.; Langbein, J. Validation of a real-time location system for zone assignment and neighbor detection in dairy cow groups. Comput. Electron. Agric. 2021, 187, 106280. [Google Scholar] [CrossRef]
- Veissier, I.; Mialon, M.-M.; Sloth, K.H. Early modification of the circadian organization of cow activity in relation to disease or estrus. J. Dairy Sci. 2017, 100, 3969–3974. [Google Scholar] [CrossRef] [PubMed]
- Porto, S.M.C.; Arcidiacono, C.; Giummarra, A.; Anguzza, U.; Cascone, G. Localisation and identification performances of a real-time location system based on ultra wide band technology for monitoring and tracking dairy cow behaviour in a semi-open free-stall barn. Comput. Electron. Agric. 2014, 108, 221–229. [Google Scholar] [CrossRef]
- Wurtz, K.; Camerlink, I.; D’Eath, R.B.; Fernández, A.P.; Norton, T.; Steibel, J.; Siegford, J. Recording behaviour of indoor-housed farm animals automatically using machine vision technology: A systematic review. PLoS ONE 2019, 14, e0226669. [Google Scholar] [CrossRef] [PubMed] [Green Version]
- Zhuang, S.; Maselyne, J.; Van Nuffel, A.; Vangeyte, J.; Sonck, B. Tracking group housed sows with an ultra-wideband indoor positioning system: A feasibility study. Biosyst. Eng. 2020, 200, 176–187. [Google Scholar] [CrossRef]
- Curran, K.; Furey, E.; Lunney, T.; Santos, J.; Woods, D.; McCaughey, A. An evaluation of indoor location determination technologies. J. Locat. Based Serv. 2011, 5, 61–78. [Google Scholar] [CrossRef]
- Saputra, K.; Kamelia, L.; Zaki, E.A. Integration of animal tracking and health monitoring systems. In IOP Conference Series: Materials Science and Engineering; IOP Publishing: Bristol, UK, 2021; Volume 1098, p. 42075. [Google Scholar]
- LoRaWAN GPS Tracker with 9-axis Accelerometer-LGT92-868MHz—Seeed Studio. Available online: https://www.seeedstudio.com/LoRaWAN-GPS-Tracker-with-9-axis-accelerometer-LGT92-p-2922.html (accessed on 13 January 2022).
- Gargiulo, J.I.; Eastwood, C.R.; Garcia, S.C.; Lyons, N.A. Dairy farmers with larger herd sizes adopt more precision dairy technologies. J. Dairy Sci. 2018, 101, 5466–5473. [Google Scholar] [CrossRef]
- Nyokabi, S.N.; de Boer, I.J.M.; Luning, P.A.; Korir, L.; Lindahl, J.; Bett, B.; Oosting, S.J. Milk quality along dairy farming systems and associated value chains in Kenya: An analysis of composition, contamination and adulteration. Food Control 2021, 119, 107482. [Google Scholar] [CrossRef]
- Plaza, J.; Revilla, I.; Nieto, J.; Hidalgo, C.; Sánchez-García, M.; Palacios, C. Milk Quality and Carbon Footprint Indicators of Dairy Sheep Farms Depend on Grazing Level and Identify the Different Management Systems. Animals 2021, 11, 1426. [Google Scholar] [CrossRef]
- Saravanan, S.; Kavinkumar, M.; Kokul, N.S.; Krishna, N.S.; Nitheeshkumar, V.I. Smart Milk Quality Analysis and Grading Using IoT. In Proceedings of the 2021 5th International Conference on Intelligent Computing and Control Systems (ICICCS), Madurai, India, 6–8 May 2021; IEEE: New York, NY, USA; pp. 378–383. [Google Scholar]
- Patil, A.A.H.; Jakatdar, E.G.; Bhadreshwarmath, S.C.; Kumbhar, V.R.; Mitragotri, P.P.; Deshmukh, B.B.; Mistry, R.D. Design of a Low Cost System for Determination of Fat Using Iot and Ml. J. Phys. Conf. Ser. 2021, 1969, 12034. [Google Scholar] [CrossRef]
- da Rosa Righi, R.; Goldschmidt, G.; Kunst, R.; Deon, C.; da Costa, C.A. Towards combining data prediction and internet of things to manage milk production on dairy cows. Comput. Electron. Agric. 2020, 169, 105156. [Google Scholar] [CrossRef]
- Gastélum-Barrios, A.; Soto-Zarazúa, G.M.; Escamilla-García, A.; Toledano-Ayala, M.; Macías-Bobadilla, G.; Jauregui-Vazquez, D. Optical methods based on ultraviolet, visible, and near-infrared spectra to estimate fat and protein in raw milk: A review. Sensors 2020, 20, 3356. [Google Scholar] [CrossRef] [PubMed]
- Porep, J.U.; Kammerer, D.R.; Carle, R. On-line application of near infrared (NIR) spectroscopy in food production. Trends Food Sci. Technol. 2015, 46, 211–230. [Google Scholar] [CrossRef]
- Munir, M.T.; Yu, W.; Young, B.R.; Wilson, D.I.; Information, I.; Centre, C. The current status of process analytical technologies in the dairy industry. Trends Food Sci. Technol. 2015, 43, 205–218. [Google Scholar] [CrossRef]
- Poghossian, A.; Geissler, H.; Schöning, M.J. Rapid methods and sensors for milk quality monitoring and spoilage detection. Biosens. Bioelectron. 2019, 140, 111272. [Google Scholar] [CrossRef] [PubMed]
- Joshi, K.H.; Mason, A.; Shaw, A.; Korostynska, O.; Cullen, J.D.; Al-Shamma’a, A. Online monitoring of milk quality using electromagnetic wave sensors. In Proceedings of the 2015 9th International Conference on Sensing Technology (ICST), Auckland, New Zealand, 8–10 December 2015; IEEE: New York, NY, USA, 2015; pp. 700–705. [Google Scholar]
- Akram, S.V.; Malik, P.K.; Singh, R.; Anita, G.; Tanwar, S. Adoption of blockchain technology in various realms: Opportunities and challenges. Secur. Priv. 2020, 3, e109. [Google Scholar] [CrossRef] [Green Version]
- DeVries, T.J.; Von Keyserlingk, M.A.G.; Weary, D.M.; Beauchemin, K.A. Validation of a system for monitoring feeding behavior of dairy cows. J. Dairy Sci. 2003, 86, 3571–3574. [Google Scholar] [CrossRef] [Green Version]
- Bloch, V.; Levit, H.; Halachmi, I. Assessing the potential of photogrammetry to monitor feed intake of dairy cows. J. Dairy Res. 2019, 86, 34–39. [Google Scholar] [CrossRef]
- Bach, A.; Iglesias, C.; Busto, I. A computerized system for monitoring feeding behavior and individual feed intake of dairy cattle. J. Dairy Sci. 2004, 87, 4207–4209. [Google Scholar] [CrossRef]
- Chizzotti, M.L.; Machado, F.S.; Valente, E.E.L.; Pereira, L.G.R.; Campos, M.M.; Tomich, T.R.; Coelho, S.G.; Ribas, M.N. Validation of a system for monitoring individual feeding behavior and individual feed intake in dairy cattle. J. Dairy Sci. 2015, 98, 3438–3442. [Google Scholar] [CrossRef]
- Mathew, A.A.; Chandrasekhar, A.; Vivekanandan, S. A review on real-time implantable and wearable health monitoring sensors based on triboelectric nanogenerator approach. Nano Energy 2021, 80, 105566. [Google Scholar] [CrossRef]
- Khoshmanesh, F.; Thurgood, P.; Pirogova, E.; Nahavandi, S.; Baratchi, S. Wearable sensors: At the frontier of personalised health monitoring, smart prosthetics and assistive technologies. Biosens. Bioelectron. 2021, 176, 112946. [Google Scholar] [CrossRef]
- Rajawat, A.S.; Bedi, P.; Goyal, S.B.; Shaw, R.N.; Ghosh, A.; Aggarwal, S. Anomalies Detection on Attached IoT Device at Cattle Body in Smart Cities Areas Using Deep Learning. In AI and IoT for Smart City Applications; Springer: Berlin/Heidelberg, Germany, 2022; pp. 223–233. [Google Scholar]
- Shingh, S.; Kamalvanshi, V.; Ghimire, S.; Basyal, S. Dairy supply chain system based on blockchain technology. Asian J. Econ. Bus. Account. 2020, 14, 13–19. [Google Scholar] [CrossRef]
- Pavkin, D.Y.; Shilin, D.V.; Nikitin, E.A.; Kiryushin, I.A. Designing and Simulating the Control Process of a Feed Pusher Robot Used on a Dairy Farm. Appl. Sci. 2021, 11, 10665. [Google Scholar] [CrossRef]
- Martin, T.; Gasselin, P.; Hostiou, N.; Feron, G.; Laurens, L.; Purseigle, F. Robots and Transformations of Work on Farms: A Systematic Review. In Proceedings of the 2nd International Symposium on Work in Agriculture, Clermont-Ferrand, France, 29 March–1 April 2021. [Google Scholar]
- Bajeh, A.O.; Mojeed, H.A.; Ameen, A.O.; Abikoye, O.C.; Salihu, S.A.; Abdulraheem, M.; Oladipo, I.D.; Awotunde, J.B. Internet of robotic things: Its domain, methodologies and applications. In Emergence of Cyber Physical System and IoT in Smart Automation and Robotics; Springer: Berlin/Heidelberg, Germany, 2021; pp. 135–146. [Google Scholar]
- Mitra, A.; Bera, B.; Das, A.K. Design and testbed experiments of public blockchain-based security framework for IoT-enabled drone-assisted wildlife monitoring. In Proceedings of the IEEE INFOCOM 2021-IEEE Conference on Computer Communications Workshops (INFOCOM WKSHPS), Vancouver, BC, Canada, 10–13 May 2021; IEEE: New York, NY, USA, 2021; pp. 1–6. [Google Scholar]
- Ramadan, R.A.; Emara, A.-H.; Al-Sarem, M.; Elhamahmy, M. Internet of Drones Intrusion Detection Using Deep Learning. Electronics 2021, 10, 2633. [Google Scholar] [CrossRef]
- Amira, A.; Agoulmine, N.; Bensaali, F.; Bermak, A.; Dimitrakopoulos, G. Empowering eHealth with smart internet of things (IoT) medical devices. J. Sens. Actuator Netw. 2019, 8, 33. [Google Scholar] [CrossRef] [Green Version]
- Akram, S.V.; Singh, R.; AlZain, M.A.; Gehlot, A.; Rashid, M.; Faragallah, O.S.; El-Shafai, W.; Prashar, D. Performance Analysis of IoT and Long-Range Radio-Based Sensor Node and Gateway Architecture for Solid Waste Management. Sensors 2021, 21, 2774. [Google Scholar] [CrossRef]
- Singh, R.; Sharma, R.; Akram, S.V.; Gehlot, A.; Buddhi, D.; Malik, P.K.; Arya, R. Highway 4.0: Digitalization of highways for vulnerable road safety development with intelligent IoT sensors and machine learning. Saf. Sci. 2021, 143, 105407. [Google Scholar] [CrossRef]








| Ref. | Indicators | Emotional State | |
|---|---|---|---|
| [48] | Longer upright ear posture | Excitement | |
| Ears pointing forward | Frustration | ||
| [48] | Backward ears and half-closed eyes | Relaxed State | |
| White eyes are visible and ears are facing forward | Excited State | ||
| [49] | Decreased nasal temperature and peripheral changes | Positive experience or increase in arousal | |
| [50] | Vocal | A higher number of vocal units per sequence and open mouth calls | alert and stress escalation | 
| Closed mouth calls | Positive emotional state | ||
| [51] | Maximum eye temperature and visible eye white | Stress | |
| Sensor | Advantages | Disadvantages | 
|---|---|---|
| Electrocardiograph | Heart rate monitoring is a likely trustworthy sign of positive affect. | Motion artifacts cause deployment difficulties; It’s not feasible to monitor in real-time or on-site. | 
| Global Positioning System | Global Positioning System (GPS) Noninvasive, long-lasting system Expensive at first, poor battery life, and other concerns | Costly at first, battery life, accuracy difficulties, and noise | 
| Electroencephalography | Measurement of brain activity that is accurate regardless of subject movement | EEG states and emotional valences are not linked; real-time non-invasive sensors are not yet accessible. | 
| Thermal Infrared Imaging | Accurate temperature gauge. | External heat sources may cause interference. | 
| Electromyogram | Particularly beneficial for diagnostic purposes and animals with particular breathing habits. | It’s difficult to put into practice, because it’s influenced by a variety of things, including mobility. | 
| Olfactory and chemical sensors | Deeply associated with feelings | Do not utilize the animal’s data directly; There are no verified benchmarks for indirect measuring. | 
| Publisher’s Note: MDPI stays neutral with regard to jurisdictional claims in published maps and institutional affiliations. | 
© 2022 by the authors. Licensee MDPI, Basel, Switzerland. This article is an open access article distributed under the terms and conditions of the Creative Commons Attribution (CC BY) license (https://creativecommons.org/licenses/by/4.0/).
Share and Cite
Gehlot, A.; Malik, P.K.; Singh, R.; Akram, S.V.; Alsuwian, T. Dairy 4.0: Intelligent Communication Ecosystem for the Cattle Animal Welfare with Blockchain and IoT Enabled Technologies. Appl. Sci. 2022, 12, 7316. https://doi.org/10.3390/app12147316
Gehlot A, Malik PK, Singh R, Akram SV, Alsuwian T. Dairy 4.0: Intelligent Communication Ecosystem for the Cattle Animal Welfare with Blockchain and IoT Enabled Technologies. Applied Sciences. 2022; 12(14):7316. https://doi.org/10.3390/app12147316
Chicago/Turabian StyleGehlot, Anita, Praveen Kumar Malik, Rajesh Singh, Shaik Vaseem Akram, and Turki Alsuwian. 2022. "Dairy 4.0: Intelligent Communication Ecosystem for the Cattle Animal Welfare with Blockchain and IoT Enabled Technologies" Applied Sciences 12, no. 14: 7316. https://doi.org/10.3390/app12147316
APA StyleGehlot, A., Malik, P. K., Singh, R., Akram, S. V., & Alsuwian, T. (2022). Dairy 4.0: Intelligent Communication Ecosystem for the Cattle Animal Welfare with Blockchain and IoT Enabled Technologies. Applied Sciences, 12(14), 7316. https://doi.org/10.3390/app12147316
 
         
                                                

 
       