Cross Talk between Synthetic Food Colors (Azo Dyes), Oral Flora, and Cardiovascular Disorders
Abstract
:1. Introduction
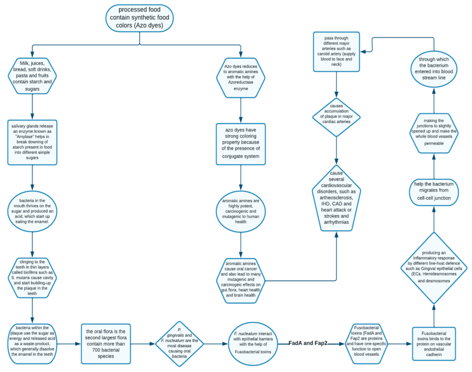
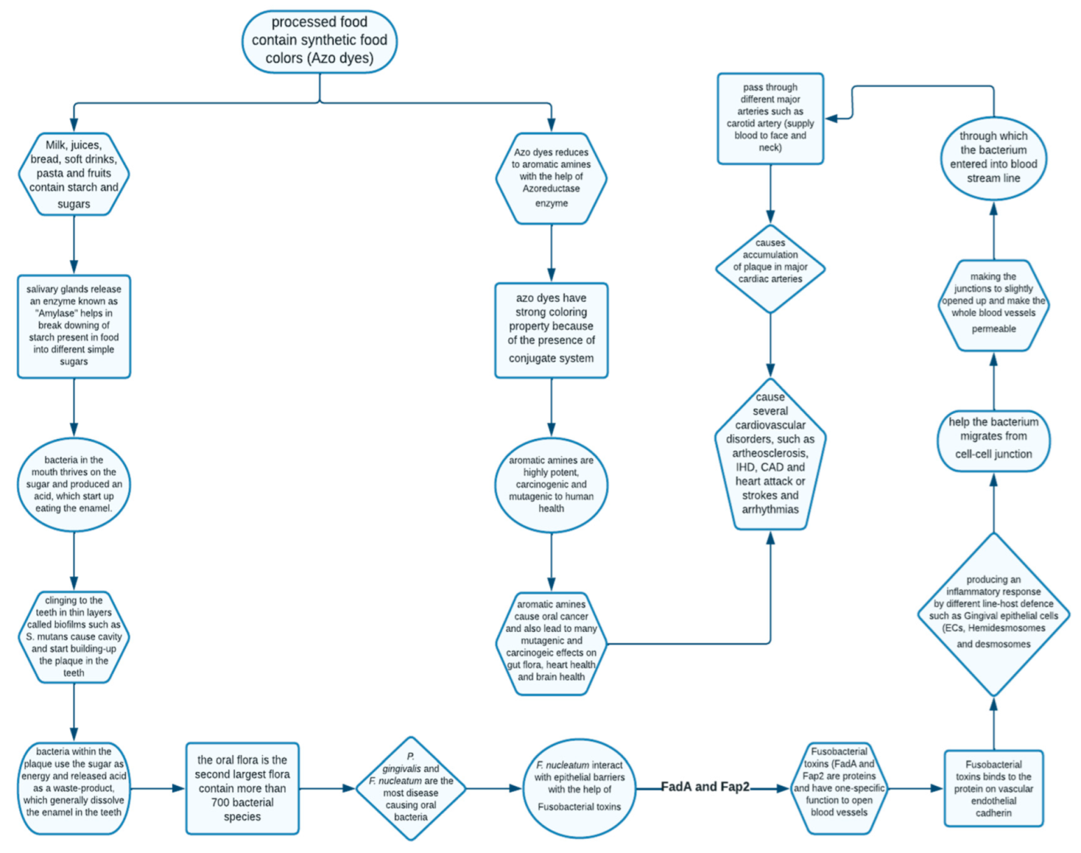
2. Food Colors, Oral Flora and Cardiovascular Disorders
2.1. Food Colors
- Powder
- Granular
- FD&C (The United States Federal Food, Drug, and Cosmetic) colors
- D&C (Drugs and Cosmetics) colors
- Lake colors (Water-insoluble)
2.2. Effects of Food Colors on Human Health
- The most evidential claim about azo dyes (synthetic food colors) is that they are carcinogenic.
- They cause different skin diseases, e.g., skin allergies, and cause hyperactivity in children.
- They produce different periodontal and gum disorders when azo dyes present in food are reduced to aromatic amines by the help of azoreductase enzyme. The break downing of azo compounds releases different carcinogenic amines in the oral cavity, which leads to many gum diseases, such as tartar or plaque formation.
2.3. Oral Flora and Periodontal Disease
2.3.1. Oral Flora
2.3.2. Periodontal Disease
2.3.3. Role of Oral Flora in Periodontal Disease
3. Association between Periodontal and Cardiovascular Diseases
3.1. Cardiovascular Disorders
- Rheumatic heart disease (RHD)—muscle and valves of heart become damaged by rheumatic fever, resulting from to streptococcal bacteria.
- Coronary heart disease (CHD)—a disorder of blood vessels, which supply blood to heart muscles.
- Cerebrovascular disease (CD)—a disorder of blood vessels, which supply blood to the brain.
3.2. Formation of Biofilms Leads to the Accumulation of Plaque in Major Arteries
3.3. Different Line-Host Defense in between Bacterial Pathogens and Blood Vessels
4. Discussion
5. Conclusions
Author Contributions
Funding
Institutional Review Board Statement
Informed Consent Statement
Acknowledgments
Conflicts of Interest
References
- Dilrukshi, P.G.T.; Munasinghe, H.; Silva, A.B.G.; De Silva, P.G.S.M. Identification of Synthetic Food Colours in Selected Confectioneries and Beverages in Jaffna District, Sri Lanka. J. Food Qual. 2019, 2019, 4273290. [Google Scholar] [CrossRef]
- Luzardo-Ocampo, I.; Ramírez-Jiménez, A.K.; Yañez, J.; Mojica, L.; Luna-Vital, D.A. Technological Applications of Natural Colorants in Food Systems: A Review. Foods 2021, 10, 634. [Google Scholar] [CrossRef] [PubMed]
- Olas, B.; Białecki, J.; Urbańska, K.; Bryś, M. The Effects of Natural and Synthetic Blue Dyes on Human Health: A Review of Current Knowledge and Therapeutic Perspectives. Adv. Nutr. 2021, 12, 2301–2311. [Google Scholar] [CrossRef] [PubMed]
- Collins-Williams, C. Clinical Spectrum of Adverse Reactions to Tartrazine. J. Asthma 1985, 22, 139–143. [Google Scholar] [CrossRef]
- Rovina, K.; Siddiquee, S.; Shaarani, S.M. Extraction, Analytical and Advanced Methods for Detection of Allura Red AC (E129) in Food and Beverages Products. Front. Microbiol. 2016, 7, 798. [Google Scholar] [CrossRef] [Green Version]
- Reza, M.S.A.; Hasan, M.M.; Kamruzzaman, M.; Hossain, M.I.; Zubair, M.A.; Bari, L.; Abedin, M.Z.; Reza, M.A.; Khalid-Bin-Ferdaus, K.M.; Haque, K.M.F.; et al. Study of a common azo food dye in mice model: Toxicity reports and its relation to carcinogenicity. Food Sci. Amp Nutr. 2019, 7, 667–677. [Google Scholar] [CrossRef]
- Lee, B.-M.; Choi, M.; Shin, I.; Kim, J.; Choi, Z.; Kim, K.; Choi, K.; Yang, S.; So, D.Y.; Tae Ju, S.; et al. Risk communication for labeling all ingredients in consumer products. J. Toxicol. Environ. Health Part A 2020, 83, 509–524. [Google Scholar] [CrossRef]
- Hasnain, J.; Iqbal, Z.; Memon, G.; Khan, A. Identification of bacteria from human oral microflora having azoreductase activity. Isra Med. J. 2011, 3, 60–64. [Google Scholar]
- Chen, H. Recent Advances in Azo Dye Degrading Enzyme Research. Curr. Protein Amp Pept. Sci. 2006, 7, 101–111. [Google Scholar] [CrossRef] [Green Version]
- Yang, X.; Qin, H.; Gao, M.; Zhang, H. Simultaneous detection of Ponceat 4R and tartrazine in food using adsorptive stripping voltammetry on an acetylene black nanoparticle-modified electrode. J. Sci. Food Agric. 2011, 91, 2821–2825. [Google Scholar] [CrossRef]
- Xing, Y.; Meng, M.; Xue, H.; Zhang, T.; Yin, Y.; Xi, R. Development of a polyclonal antibody-based enzyme-linked immunosorbent assay (ELISA) for detection of Sunset Yellow FCF in food samples. Talanta 2012, 99, 125–131. [Google Scholar] [CrossRef] [PubMed]
- Tripathi, M.; Khanna, S.K.; Das, M. Surveillance on use of synthetic colours in eatables vis a vis Prevention of Food Adulteration Act of India. Food Control 2007, 18, 211–219. [Google Scholar] [CrossRef]
- Williams, G.M.; Iatropoulos, M.J.; Whysner, J. Safety Assessment of Butylated Hydroxyanisole and Butylated Hydroxytoluene as Antioxidant Food Additives. Food Chem. Toxicol. 1999, 37, 1027–1038. [Google Scholar] [CrossRef]
- Tanaka, T.; Takahashi, O.; Oishi, S.; Ogata, A. Effects of tartrazine on exploratory behavior in a three-generation toxicity study in mice. Reprod. Toxicol. 2008, 26, 156–163. [Google Scholar] [CrossRef] [PubMed]
- Kashanian, S.; Zeidali, S. DNA Binding Studies of Tartrazine Food Additive. DNA Cell Biol. 2011, 30, 499–505. [Google Scholar] [CrossRef]
- Wu, J.-Y.; Lin, C.-Y.; Lin, T.-W.; Ken, C.-F.; Wen, Y.-D. Curcumin Affects Development of Zebrafish Embryo. Biol. Pharm. Bull. 2007, 30, 1336–1339. [Google Scholar] [CrossRef] [Green Version]
- Dey, S.; Nagababu, B.H. Applications of food color and bio-preservatives in the food and its effect on the human health. Food Chem. Adv. 2022, 1, 100019. [Google Scholar] [CrossRef]
- Kroger, M.; Meister, K.; Kava, R. Low-calorie Sweeteners and Other Sugar Substitutes: A Review of the Safety Issues. Compr. Rev. Food Sci. Food Saf. 2006, 5, 35–47. [Google Scholar] [CrossRef]
- Lhotta, K.; Höfle, G.; Gasser, R.W.; Finkenstedt, G. Hypokalemia, Hyperreninemia and Osteoporosis in a Patient Ingesting Large Amounts of Cider Vinegar. Nephron 1998, 80, 242–243. [Google Scholar] [CrossRef]
- Dees, C.; Askari, M.; Garrett, S.; Gehrs, K.; Henley, D.; Ardies, C.M. Estrogenic and DNA-damaging activity of Red No. 3 in human breast cancer cells. Environ. Health Perspect. 1997, 105, 625–632. [Google Scholar] [CrossRef]
- Kobylewski, S.; Jacobson, M. Toxicology of food dyes. Int. J. Occup. Environ. Health 2012, 18, 220–246. [Google Scholar] [CrossRef] [PubMed]
- Wheeler, T.L.; Shackelford, S.D.; Koohmaraie, M. Trained sensory panel and consumer evaluation of the effects of gamma irradiation on palatability of vacuum-packaged frozen ground beef patties. J. Anim. Sci. 1999, 77, 3219. [Google Scholar] [CrossRef] [PubMed] [Green Version]
- Ghoreishi, S.M.; Behpour, M.; Golestaneh, M. Simultaneous determination of Sunset yellow and Tartrazine in soft drinks using gold nanoparticles carbon paste electrode. Food Chem. 2012, 132, 637–641. [Google Scholar] [CrossRef] [PubMed]
- Khanavi, M.; Hajimahmoodi, M.; Ranjbar, A.M.; Oveisi, M.R.; Ardekani, M.R.S.; Mogaddam, G. Development of a Green Chromatographic Method for Simultaneous Determination of Food Colorants. Food Anal. Methods 2012, 5, 408–415. [Google Scholar] [CrossRef]
- Branen, A.L. Toxicology and biochemistry of butylated hydroxyanisole and butylated hydroxytoluene. J. Am. Oil Chem. Soc. 1975, 52, 59. [Google Scholar] [CrossRef] [PubMed]
- Bigwood, T.; Hudson, J.A.; Billington, C.; Carey-Smith, G.V.; Heinemann, J.A. Phage inactivation of foodborne pathogens on cooked and raw meat. Food Microbiol. 2008, 25, 400–406. [Google Scholar] [CrossRef]
- Wopara, I.; Modo, E.U.; Mobisson, S.; Adebayo, O.; Umoren, E.; Orji, B.; Mounmbegna, P.E.; Ujunwa, S. Synthetic Food dyes cause testicular damage via up-regulation of pro-inflammatory cytokines and down-regulation of FSH-R and TESK-1 gene expression. JBRA Assist. Reprod. 2020, 25, 341–348. [Google Scholar] [CrossRef]
- Lamont, R.J.; Koo, H.; Hajishengallis, G. The oral microbiota: Dynamic communities and host interactions. Nat. Rev. Microbiol. 2018, 16, 745–759. [Google Scholar] [CrossRef]
- Chen, X.; Daliri, E.B.-M.; Kim, N.; Kim, J.-R.; Yoo, D.; Oh, D.-H. Microbial Etiology and Prevention of Dental Caries: Exploiting Natural Products to Inhibit Cariogenic Biofilms. Pathogens 2020, 9, 569. [Google Scholar] [CrossRef]
- Duran-Pinedo, A.E.; Chen, T.; Teles, R.; Starr, J.R.; Wang, X.; Krishnan, K.; Frias-Lopez, J. Community-wide transcriptome of the oral microbiome in subjects with and without periodontitis. ISME J. 2014, 8, 1659–1672. [Google Scholar] [CrossRef]
- Marsh, P.D. Are dental diseases examples of ecological catastrophes? Microbiology 2003, 149, 279–294. [Google Scholar] [CrossRef]
- de Pablo, P.; Chapple, I.L.C.; Buckley, C.D.; Dietrich, T. Periodontitis in systemic rheumatic diseases. Nat. Rev. Rheumatol. 2009, 5, 218–224. [Google Scholar] [CrossRef] [PubMed]
- Ashby, M.T.; Kreth, J.; Soundarajan, M.; Sivuilu, L.S. Influence of a model human defensive peroxidase system on oral streptococcal antagonism. Microbiology 2009, 155, 3691–3700. [Google Scholar] [CrossRef] [Green Version]
- Fenesy, K.E. Periodontal disease: An overview for physicians. Mt. Sinai. J. Med. 1998, 65, 362–369. [Google Scholar] [PubMed]
- Raitapuro-Murray, T.; Molleson, T.I.; Hughes, F.J. The prevalence of periodontal disease in a Romano-British population c. 200-400 AD. Br. Dent. J. 2014, 217, 459–466. [Google Scholar] [CrossRef] [PubMed]
- Petersen, P.E. World Health Organization global policy for improvement of oral health—World Health Assembly 2007. Int. Dent. J. 2008, 58, 115–121. [Google Scholar] [CrossRef] [Green Version]
- Sanz, M.; D’Aiuto, F.; Deanfield, J.; Fernandez-Aviles, F. European workshop in periodontal health and cardiovascular disease--scientific evidence on the association between periodontal and cardiovascular diseases: A review of the literature. Eur. Heart J. Suppl. 2010, 12, B3–B12. [Google Scholar] [CrossRef]
- Abai, B. StatPearls; StatPerls Publishing LLC: Tampa, FL, USA, 2019. Available online: https://www.ncbi.nlm.nih.gov/books/NBK430685 (accessed on 30 May 2022).
- Radaic, A.; Kapila, Y.L. The oralome and its dysbiosis: New insights into oral microbiome-host interactions. Comput. Struct. Biotechnol. J. 2021, 19, 1335–1360. [Google Scholar] [CrossRef]
- Benkhaya, S.; M’Rabet, S.; El Harfi, A. Classifications, properties, recent synthesis and applications of azo dyes. Heliyon 2020, 6, e03271. [Google Scholar] [CrossRef] [Green Version]
- Dewhirst, F.E.; Chen, T.; Izard, J.; Paster, B.J.; Tanner, A.C.R.; Yu, W.-H.; Lakshmanan, A.; Wade, W.G. The Human Oral Microbiome. J. Bacteriol. 2010, 192, 5002–5017. [Google Scholar] [CrossRef] [Green Version]
- Willis, J.R.; Gabaldón, T. The Human Oral Microbiome in Health and Disease: From Sequences to Ecosystems. Microorganisms 2020, 8, 308. [Google Scholar] [CrossRef] [PubMed] [Green Version]
- Deo, P.; Deshmukh, R. Oral microbiome: Unveiling the fundamentals. J. Oral Maxillofac. Pathol. 2019, 23, 122–128. [Google Scholar] [CrossRef] [PubMed]
- Hou, K.; Wu, Z.-X.; Chen, X.-Y.; Wang, J.-Q.; Zhang, D.; Xiao, C.; Zhu, D.; Koya, J.B.; Wei, L.; Li, J.; et al. Microbiota in health and diseases. Signal Transduct. Target. Ther. 2022, 7, 135. [Google Scholar] [CrossRef]
- Bhardwaj, S.B. Introductory Chapter: Oral Flora and Oral Diseases; InTech: Glasgow, UK, 2018. [Google Scholar]
- Kaya, S.I.; Cetinkaya, A.; Ozkan, S.A. Latest advances on the nanomaterials-based electrochemical analysis of azo toxic dyes Sunset Yellow and Tartrazine in food samples. Food Chem. Toxicol. 2021, 156, 112524. [Google Scholar] [CrossRef] [PubMed]
- Durante, W. Amino Acids in Circulatory Function and Health; Springer International Publishing: Basel, Switzerland, 2020; pp. 39–56. [Google Scholar]
- Fiorillo, L.; Cervino, G.; Herford, A.S.; Laino, L.; Cicciù, M. Stannous Fluoride Effects on Enamel: A Systematic Review. Biomimetics 2020, 5, 41. [Google Scholar] [CrossRef]
- Lenartova, M.; Tesinska, B.; Janatova, T.; Hrebicek, O.; Mysak, J.; Janata, J.; Najmanova, L. The Oral Microbiome in Periodontal Health. Front. Cell Infect. Microbiol. 2021, 11, 629723. [Google Scholar] [CrossRef]
- Rafiei, M.; Kiani, F.; Sayehmiri, F.; Sayehmiri, K.; Sheikhi, A.; Zamanian Azodi, M. Study of Porphyromonas gingivalis in periodontal diseases: A systematic review and meta-analysis. Med. J. Islam. Repub. Iran. 2017, 31, 62. [Google Scholar] [CrossRef] [Green Version]
- Sanchez-Rodriguez, E.; Egea-Zorrilla, A.; Plaza-Díaz, J.; Aragón-Vela, J.; Muñoz-Quezada, S.; Tercedor-Sánchez, L.; Abadia-Molina, F. The Gut Microbiota and Its Implication in the Development of Atherosclerosis and Related Cardiovascular Diseases. Nutrients 2020, 12, 605. [Google Scholar] [CrossRef] [Green Version]
- Nazir, M.A. Prevalence of periodontal disease, its association with systemic diseases and prevention. Int. J. Health Sci. 2017, 11, 72–80. [Google Scholar]
- Fitzsimonds, Z.R.; Liu, C.; Stocke, K.S.; Yakoumatos, L.; Shumway, B.; Miller, D.P.; Artyomov, M.N.; Bagaitkar, J.; Lamont, R.J. Regulation of olfactomedin 4 by Porphyromonas gingivalis in a community context. ISME J. 2021, 15, 2627–2642. [Google Scholar] [CrossRef]
- Sanz, M.; Del Castillo, A.M.; Jepsen, S.; Gonzalez-Juanatey, J.R.; D’Aiuto, F.; Bouchard, P.; Chapple, I.; Dietrich, T.; Gotsman, I.; Graziani, F.; et al. Periodontitis and Cardiovascular Diseases. Consensus Report. Glob. Heart 2020, 15, 1. [Google Scholar] [CrossRef] [PubMed] [Green Version]
- Leishman, S.J.; Do, H.L.; Ford, P.J. Cardiovascular disease and the role of oral bacteria. J. Oral. Microbiol. 2010, 2. [Google Scholar] [CrossRef] [PubMed]
- Kotronia, E.; Brown, H.; Papacosta, A.O.; Lennon, L.T.; Weyant, R.J.; Whincup, P.H.; Wannamethee, S.G.; Ramsay, S.E. Oral health and all-cause, cardiovascular disease, and respiratory mortality in older people in the UK and USA. Sci. Rep. 2021, 11, 16452. [Google Scholar] [CrossRef] [PubMed]
- Fardini, Y.; Wang, X.; Témoin, S.; Nithianantham, S.; Lee, D.; Shoham, M.; Han, Y.W. Fusobacterium nucleatum adhesin FadA binds vascular endothelial cadherin and alters endothelial integrity. Mol. Microbiol. 2011, 82, 1468–1480. [Google Scholar] [CrossRef] [Green Version]
- Khan, M.A.; Hashim, M.J.; Mustafa, H.; Baniyas, M.Y.; Al Suwaidi, S.; AlKatheeri, R.; Alblooshi, F.M.K.; Almatrooshi, M.; Alzaabi, M.E.H.; Al Darmaki, R.S.; et al. Global Epidemiology of Ischemic Heart Disease: Results from the Global Burden of Disease Study. Cureus 2020, 12, e9349. [Google Scholar] [CrossRef]
- Lone, A.; Anany, H.; Hakeem, M.; Aguis, L.; Avdjian, A.C.; Bouget, M.; Atashi, A.; Brovko, L.; Rochefort, D.; Griffiths, M.W. Development of prototypes of bioactive packaging materials based on immobilized bacteriophages for control of growth of bacterial pathogens in foods. Int. J. Food Microbiol. 2016, 217, 49–58. [Google Scholar] [CrossRef]
- Chung, K.T. Azo dyes and human health: A review. J. Environ. Sci. Health C Environ. Carcinog. Ecotoxicol. Rev. 2016, 34, 233–261. [Google Scholar] [CrossRef]
- Sethi, D.; Gofur, E.M.; Munakomi, S. Anatomy, Head and Neck, Carotid Arteries. In StatPearls; StatPearls Publishing LLC.: Treasure Island, FL, USA, 2022. [Google Scholar]
- Joh, J.H.; Cho, S. Cardiovascular risk of carotid atherosclerosis: Global consensus beyond societal guidelines. Lancet Glob. Health 2020, 8, e625–e626. [Google Scholar] [CrossRef]
- Wang, Y.-J.; Yeh, T.-L.; Shih, M.-C.; Tu, Y.-K.; Chien, K.-L. Dietary Sodium Intake and Risk of Cardiovascular Disease: A Systematic Review and Dose-Response Meta-Analysis. Nutrients 2020, 12, 2934. [Google Scholar] [CrossRef]
- Pahwa, R.; Modi, P.; Jialal, I. Myeloperoxidase Deficiency. In StatPearls; StatPearls Publishing LLC.: Treasure Island, FL, USA, 2022. [Google Scholar]
- Velsko, I.M.; Chukkapalli, S.S.; Rivera-Kweh, M.F.; Chen, H.; Zheng, D.; Bhattacharyya, I.; Gangula, P.R.; Lucas, A.R.; Kesavalu, L. Fusobacterium nucleatum Alters Atherosclerosis Risk Factors and Enhances Inflammatory Markers with an Atheroprotective Immune Response in ApoEnull Mice. PLoS ONE 2015, 10, e0129795. [Google Scholar] [CrossRef] [Green Version]
- Ahmad, F.B.; Anderson, R.N. The Leading Causes of Death in the US for 2020. JAMA 2021, 325, 1829. [Google Scholar] [CrossRef] [PubMed]
- Grillo, A.; Salvi, L.; Coruzzi, P.; Salvi, P.; Parati, G. Sodium Intake and Hypertension. Nutrients 2019, 11, 1970. [Google Scholar] [CrossRef] [PubMed] [Green Version]
- Ruiz-Capillas, C.; Herrero, A. Impact of Biogenic Amines on Food Quality and Safety. Foods 2019, 8, 62. [Google Scholar] [CrossRef] [PubMed] [Green Version]
- World Health Organization. WHO Global Oral Health Data (WHO). In Leading Causes of Death and Disability Worldwide: 2000–2019; News Release: Geneva, Switzerland, 2020; Available online: https://www.who.int/news/item/09-12-2020-who-reveals-leading-causes-of-death-and-disability-worldwide-2000-2019 (accessed on 30 May 2022).





| Human Oral Flora | ||||
|---|---|---|---|---|
| Phyla | Class | Order | Family | Genera |
| Firmicutes | Clostridia | Clostridiales | Lachnospiraceae | Catonella |
| Clostridia | Clostridiales | Eubacteriaceae | Eubacterium | |
| Clostridia | Clostridiales | Peptostreptococcacea | Filifactor | |
| Bacilli | Bacillales | staphylococcaceae | Gemella | |
| Bacilli | Lactobacillales | Carnobacteriaceae | Granulicatella | |
| Bacilli | Lactobacillales | Streptococcaceae | Streptococcus | |
| Negativicutes | Vellionellales | Veillonellaceae | Vellionella | |
| Negativicutes | Selenomonadales | veillonellaceae | Dialister | |
| Negativicutes | Selenomonadales | Selenomonadaceae | Selenomonas | |
| Negativicutes | Selenomonadales | Veillonellaceae | Megasphaera | |
| Tissierellia | Tissierelliales | Peptoniphilaceae | Parvimonas | |
| Proteobacteria | Gammaproteobacteria | Pasteurellales | Pasteurellaceae | Aggregatibacter |
| Gammaproteobacteria | Pasteurellales | Pasteurellaceae | Haemophilus | |
| Epsilonproteobacteria | Campylobacterales | Campylobacyeraceae | Camplylobacter | |
| Betaproteobacteria | Neisseriales | Neisseriaceae | Kingella | |
| Betaproteobacteria | Neisseriales | Nrisseriaceae | Neisseria | |
| Bacteroidetes | Falvobacteriia | Flavobacteriales | Flavobacteriaceae | Capnocytophaga |
| Bacteroidia | Bacteroidales | Porphyromonadaceae | Porphyromonas | |
| Bacteroidia | Bacteroidales | Prevotellaceae | Prevotella | |
| Bacteroidetes | Bacteroidales | Porphyromonadaceae | Tannerella | |
| Actinobacteria | Actinobacteria | Actinomycetales | Actinomycetaceae | Actinomyces |
| Actinobacteria | Bifidobacteriales | Bifidobacteriaceae | Bifidobacterium | |
| Coriobacteriia | Eggerthellales | Eggerthellaceae | Slackia | |
| Spirochaetes | Spirochaetia | Brachyspirales | Brachyspiraceae | Brachyspira |
| Spirochaetia | Brevinematales | Brevinemataceae | Brevinema andersonii | |
| Spirochaetia | Leptospirales | Leptospiraceae | Leptospira | |
| Spirochaetia | Spirochaetales | Spirochaetaceae | Spirochaeta | |
| Fusobacteria | Fusobacteriia | Fusobacteriales | Fusobacteriaceae | Fusobacterium |
| Fusobacteriia | Fusobacteriales | Leptotrichiaceae | Leototrichia | |
| Fusobacteriia | Fusobacteriales | Fusobacteriaceae | Fusobacterium | |
| Oral Bacteria That Relates to Different Cardiovascular Disorders | |
|---|---|
| Oral bacterial species | Cardiovascular disorders |
| P. gingivalis (Gram-negative) | Causing periodontal disease, which leads to different chronic inflammations |
| T. denticola (Gram-negative) | |
| T. forsythia (Gram-negative) | |
| Strep. gordonii (Gram-positive) | |
| F. nucleatum (Gram-negative) | |
Publisher’s Note: MDPI stays neutral with regard to jurisdictional claims in published maps and institutional affiliations. |
© 2022 by the authors. Licensee MDPI, Basel, Switzerland. This article is an open access article distributed under the terms and conditions of the Creative Commons Attribution (CC BY) license (https://creativecommons.org/licenses/by/4.0/).
Share and Cite
John, A.; Yang, H.-H.; Muhammad, S.; Khan, Z.I.; Yu, H.; Luqman, M.; Tofail, M.; Hussain, M.I.; Awan, M.U.F. Cross Talk between Synthetic Food Colors (Azo Dyes), Oral Flora, and Cardiovascular Disorders. Appl. Sci. 2022, 12, 7084. https://doi.org/10.3390/app12147084
John A, Yang H-H, Muhammad S, Khan ZI, Yu H, Luqman M, Tofail M, Hussain MI, Awan MUF. Cross Talk between Synthetic Food Colors (Azo Dyes), Oral Flora, and Cardiovascular Disorders. Applied Sciences. 2022; 12(14):7084. https://doi.org/10.3390/app12147084
Chicago/Turabian StyleJohn, Arooba, Hsi-Hsien Yang, Sohaib Muhammad, Zafar Iqbal Khan, Haiyang Yu, Muhammad Luqman, Matiba Tofail, Muhammad Iftikhar Hussain, and Muhammad Umer Farooq Awan. 2022. "Cross Talk between Synthetic Food Colors (Azo Dyes), Oral Flora, and Cardiovascular Disorders" Applied Sciences 12, no. 14: 7084. https://doi.org/10.3390/app12147084
APA StyleJohn, A., Yang, H.-H., Muhammad, S., Khan, Z. I., Yu, H., Luqman, M., Tofail, M., Hussain, M. I., & Awan, M. U. F. (2022). Cross Talk between Synthetic Food Colors (Azo Dyes), Oral Flora, and Cardiovascular Disorders. Applied Sciences, 12(14), 7084. https://doi.org/10.3390/app12147084

