Cost-Effective and Portable Instrumentation to Enable Accurate pH Measurements for Global Industry 4.0 and Vertical Farming Applications
Abstract
:1. Introduction
2. Theoretical Background
pH Sensing Aspects: Considerations for Global Industry 4.0 Applications
3. Materials and Methods
3.1. Materials
3.1.1. Perception Layer—Sensing Stage
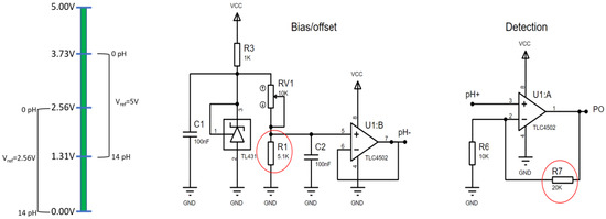
3.1.2. Perception Layer—Signal Conditioning and Signal Acquisition Stages
3.1.3. Network Layer—Bluetooth Wireless Communications Stage
3.1.4. Integration of the Portable pH Instrument
3.2. Methods
3.2.1. pH Sensor Characterization
3.2.2. Preparation of Signal Conditioning, Acquisition, and Transmission
3.2.3. Methodology to Assess the pH of Arbitrary Solutions
4. Results
4.1. Signal Conditioning Characterization
4.2. Sensor Characterization
4.3. Accurate pH Measurements for Global Industry 4.0 and Vertical Farming Applications
5. Discussion
6. Conclusions and Future Work
Supplementary Materials
Author Contributions
Funding
Institutional Review Board Statement
Informed Consent Statement
Data Availability Statement
Conflicts of Interest
References
- Liu, X.; Zhai, Y.; Li, S.; Wang, B.; Wang, T.; Liu, Y.; Qiu, Z.; Li, C. Hydrothermal carbonization of sewage sludge: Effect of feed-water pH on hydrochar’s physicochemical properties, organic component and thermal behavior. J. Hazard. Mater. 2020, 388, 122084. [Google Scholar] [CrossRef] [PubMed]
- Abdel Daiem, M.M.; Said, N.; Negm, A.M. Potential energy from residual biomass of rice straw and sewage sludge in Egypt. Procedia Manuf. 2018, 22, 818–825. [Google Scholar] [CrossRef]
- Esteban-Gutiérrez, M.; Garcia-Aguirre, J.; Irizar, I.; Aymerich, E. From sewage sludge and agri-food waste to VFA: Individual acid production potential and up-scaling. Waste Manag. 2018, 77, 203–212. [Google Scholar] [CrossRef]
- Ruqing, N.; Fengyuan, H.; Yunfei, J.; Xinjing, T. Cycle and Harm of Main Pollutants in Thermal System of Gas Turbiner. IOP Conf. Ser. Earth Environ. Sci. 2020, 546, 32028. [Google Scholar] [CrossRef]
- Li, Y.; Liu, C.; He, F.; Wang, F. Analysis on Water Wall Tube Explosion in a Power Plant. IOP Conf. Ser. Earth Environ. Sci. 2020, 526, 12162. [Google Scholar] [CrossRef]
- Muncan, J.; Tei, K.; Tsenkova, R. Real-Time Monitoring of Yogurt Fermentation Process by Aquaphotomics Near-Infrared Spectroscopy. Sensors 2020, 21, 177. [Google Scholar] [CrossRef]
- Jiang, J.; Sun, Y.F.; Tang, X.; He, C.N.; Shao, Y.L.; Tang, Y.J.; Zhou, W.W. Alkaline pH shock enhanced production of validamycin A in fermentation of Streptomyces hygroscopicus. Bioresour. Technol. 2018, 249, 234–240. [Google Scholar] [CrossRef]
- Grzelak, J.; Åšlȩzak, R.; Krzystek, L.; Ledakowicz, S. Effect of pH on the production of volatile fatty acids in dark fermentation process of organic waste. Ecol. Chem. Eng. S 2018, 25, 295–306. [Google Scholar] [CrossRef] [Green Version]
- Nunes Filho, R.C.; Galvan, D.; Effting, L.; Terhaag, M.M.; Yamashita, F.; Benassi, M.d.T.; Spinosa, W.A. Effects of adding spices with antioxidants compounds in red ale style craft beer: A simplex-centroid mixture design approach. Food Chem. 2021, 365, 130478. [Google Scholar] [CrossRef]
- Lehnhardt, F.; Nobis, A.; Skornia, A.; Becker, T.; Gastl, M. A Comprehensive Evaluation of Flavor Instability of Beer (Part 1): Influence of Release of Bound State Aldehydes. Foods 2021, 10, 2432. [Google Scholar] [CrossRef]
- Guimarães, B.P.; Neves, L.E.P.; Guimarães, M.G.; Ghesti, G.F. Evaluation of maturation congeners in beer aged with Brazilian woods. J. Brew. Distill. 2020, 9, 1–7. [Google Scholar] [CrossRef]
- Nakazawa, N.; Wada, R.; Fukushima, H.; Tanaka, R.; Kono, S.; Okazaki, E. Effect of long-term storage, ultra-low temperature, and freshness on the quality characteristics of frozen tuna meat. Int. J. Refrig. 2020, 112, 270–280. [Google Scholar] [CrossRef]
- Ezati, P.; Bang, Y.J.; Rhim, J.W. Preparation of a shikonin-based pH-sensitive color indicator for monitoring the freshness of fish and pork. Food Chem. 2021, 337, 127995. [Google Scholar] [CrossRef] [PubMed]
- Ezati, P.; Priyadarshi, R.; Bang, Y.J.; Rhim, J.W. CMC and CNF-based intelligent pH-responsive color indicator films integrated with shikonin to monitor fish freshness. Food Control 2021, 126, 108046. [Google Scholar] [CrossRef]
- Ezati, P.; Tajik, H.; Moradi, M.; Molaei, R. Intelligent pH-sensitive indicator based on starch-cellulose and alizarin dye to track freshness of rainbow trout fillet. Int. J. Biol. Macromol. 2019, 132, 157–165. [Google Scholar] [CrossRef]
- Ogunniyi, A.D.; Tenzin, S.; Ferro, S.; Venter, H.; Pi, H.; Amorico, T.; Deo, P.; Trott, D.J. A pH-neutral electrolyzed oxidizing water significantly reduces microbial contamination of fresh spinach leaves. Food Microbiol. 2021, 93, 103614. [Google Scholar] [CrossRef]
- Ding, Z.; Johanningsmeier, S.D.; Price, R.; Reynolds, R.; Truong, V.D.; Payton, S.C.; Breidt, F. Evaluation of nitrate and nitrite contents in pickled fruit and vegetable products. Food Control 2018, 90, 304–311. [Google Scholar] [CrossRef]
- Alegbeleye, O.O.; Singleton, I.; Sant’Ana, A.S. Sources and contamination routes of microbial pathogens to fresh produce during field cultivation: A review. Food Microbiol. 2018, 73, 177–208. [Google Scholar] [CrossRef]
- Kassim, M.R.M. IoT Applications in Smart Agriculture: Issues and Challenges. In Proceedings of the 2020 IEEE Conference on Open Systems (ICOS), Kota Kinabalu, Malaysia, 17–19 November 2020; pp. 19–24. [Google Scholar] [CrossRef]
- Jürkenbeck, K.; Heumann, A.; Spiller, A. Sustainability Matters: Consumer Acceptance of Different Vertical Farming Systems. Sustainability 2019, 11, 4052. [Google Scholar] [CrossRef] [Green Version]
- Al-Kodmany, K. The Vertical Farm: A Review of Developments and Implications for the Vertical City. Buildings 2018, 8, 24. [Google Scholar] [CrossRef] [Green Version]
- Dagar, R.; Som, S.; Khatri, S.K. Smart Farming—IoT in Agriculture. In Proceedings of the 2018 International Conference on Inventive Research in Computing Applications (ICIRCA), Coimbatore, India, 11–12 July 2018; pp. 1052–1056. [Google Scholar] [CrossRef]
- Penn, C.J.; Camberato, J.J. A Critical Review on Soil Chemical Processes that Control How Soil pH Affects Phosphorus Availability to Plants. Agriculture 2019, 9, 120. [Google Scholar] [CrossRef] [Green Version]
- Jin, H.; Qin, Y.; Pan, S.; Alam, A.U.; Dong, S.; Ghosh, R.; Deen, M.J. Open-Source Low-Cost Wireless Potentiometric Instrument for pH Determination Experiments. J. Chem. Educ. 2018, 95, 326–330. [Google Scholar] [CrossRef] [Green Version]
- Inserra, B.; Hayashi, K.; Marchisio, A.; Tulliani, J.M. Sol–gel-entrapped pH indicator for monitoring pH variations in cementitious materials. J. Appl. Biomater. Funct. Mater. 2020, 18, 2280800020936540. [Google Scholar] [CrossRef] [PubMed]
- Ghoneim, M.T.; Nguyen, A.; Dereje, N.; Huang, J.; Moore, G.C.; Murzynowski, P.J.; Dagdeviren, C. Recent Progress in Electrochemical pH-Sensing Materials and Configurations for Biomedical Applications. Chem. Rev. 2019, 119, 5248–5297. [Google Scholar] [CrossRef] [PubMed]
- Yoon, J.H.; Kim, S.M.; Park, H.J.; Kim, Y.K.; Oh, D.X.; Cho, H.W.; Lee, K.G.; Hwang, S.Y.; Park, J.; Choi, B.G. Highly self-healable and flexible cable-type pH sensors for real-time monitoring of human fluids. Biosens. Bioelectron. 2020, 150, 111946. [Google Scholar] [CrossRef] [PubMed]
- Manjakkal, L.; Sakthivel, B.; Gopalakrishnan, N.; Dahiya, R. Printed flexible electrochemical pH sensors based on CuO nanorods. Sens. Actuators B Chem. 2018, 263, 50–58. [Google Scholar] [CrossRef] [Green Version]
- Dang, W.; Manjakkal, L.; Navaraj, W.T.; Lorenzelli, L.; Vinciguerra, V.; Dahiya, R. Stretchable wireless system for sweat pH monitoring. Biosens. Bioelectron. 2018, 107, 192–202. [Google Scholar] [CrossRef] [Green Version]
- Córdoba, C.; Mera, J.; Paredes, O.; Benavides, J. Sensor óptico para mediciones de PH obtenido por el método sol-gel con moléculas orgánicas dopadas en matriz vítrea. Rev. Soc. Química México 2004, 48, 203–207. [Google Scholar]
- Rasheed, H.S.; Ahmed, N.M.; Matjafri, M.Z. Ag metal mid layer based on new sensing multilayers structure extended gate field effect transistor (EG-FET) for pH sensor. Mater. Sci. Semicond. Process. 2018, 74, 51–56. [Google Scholar] [CrossRef]
- Sinha, S.; Pal, T.; Kumar, D.; Sharma, R.; Kharbanda, D.; Khanna, P.K.; Mukhiya, R. Design, fabrication and characterization of TiN sensing film-based ISFET pH sensor. Mater. Lett. 2021, 304, 130556. [Google Scholar] [CrossRef]
- FAO. El Estado Mundial de la Agricultura y la Alimentación 2021; Food and Agriculture Organization of the United Nations: Rome, Italy, 2021. [Google Scholar] [CrossRef]
- Kurzweil, P. Metal Oxides and Ion-Exchanging Surfaces as pH Sensors in Liquids: State-of-the-Art and Outlook. Sensors 2009, 9, 4955–4985. [Google Scholar] [CrossRef] [Green Version]
- Manjakkal, L.; Szwagierczak, D.; Dahiya, R. Metal oxides based electrochemical pH sensors: Current progress and future perspectives. Prog. Mater. Sci. 2020, 109, 100635. [Google Scholar] [CrossRef]
- Alva, S.; Binti Abdul Aziz, A.S.; Bin Syono, M.I.; Bin Wan Jamil, W.A. Ag/AgCl Reference Electrode Based on Thin Film of Arabic Gum Membrane. Indones. J. Chem. 2018, 18, 479–485. [Google Scholar] [CrossRef]
- Westbroek, P. Electrochemical methods. Anal. Electrochem. Text. 2005, 37–69. [Google Scholar] [CrossRef]
- Levanov, A.V.; Isaikina, O.Y.; Lunin, V.V. Determining the Potential of a Silver/Silver Chloride Electrode at Different Temperatures. Russ. J. Phys. Chem. A 2019, 93, 770–773. [Google Scholar] [CrossRef]
- Lonzetta, A.M.; Cope, P.; Campbell, J.; Mohd, B.J.; Hayajneh, T. Actuator Networks Sensor and Security Vulnerabilities in Bluetooth Technology as Used in IoT. J. Sens. Actuator Netw. 2018, 7, 28. [Google Scholar] [CrossRef] [Green Version]
- Ghori, M.R.; Wan, T.-C.; Sodhy, G.C. Bluetooth Low Energy Mesh Networks: Survey of Communication and Security Protocols. Sensors 2020, 20, 3590. [Google Scholar] [CrossRef]
- Shylendra, S.P.; Lonsdale, W.; Wajrak, M.; Nur-e-alam, M.; Alameh, K. Titanium Nitride Thin Film Based Low-Redox-Interference Potentiometric pH Sensing Electrodes. Sensors 2020, 21, 42. [Google Scholar] [CrossRef]
- Sharma, N.; Acharya, S.; Kumar, K.; Singh, N.; Chaurasia, O.P. Hydroponics as an advanced technique for vegetable production: An overview. J. Soil Water Conserv. 2018, 17, 364–371. [Google Scholar] [CrossRef]
- Montes Rivera, M.; Escalante-Garcia, N.; Dena-Aguilar, J.A.; Olvera-Gonzalez, E.; Vacas-Jacques, P. Feature Selection to Predict LED Light Energy Consumption with Specific Light Recipes in Closed Plant Production Systems. Appl. Sci. 2022, 12, 5901. [Google Scholar] [CrossRef]
- Olvera-Gonzalez, E.; Montes Rivera, M.; Escalante-Garcia, N.; Flores-Gallegos, E. Modeling Energy LED Light Consumption Based on an Artificial Intelligent Method Applied to Closed Plant Production System. Appl. Sci. 2021, 11, 2735. [Google Scholar] [CrossRef]








| Phase I. Multimeter ** | Phase II. Instrumentation ** | ||
|---|---|---|---|
| pH * | E{V} [mV] *** | E{V} [V] | σ{V} [V] |
| 4 | 164.74302 | 3.04761449 | 0.000487422 |
| 7 | 4.48031 | 2.5272936 | 0.000456076 |
| 10 | −166.07790 | 2.01269855 | 0.000459554 |
| Phase II. Instrumentation * | |
|---|---|
| pH | E{V} [mV] |
| 4 | 173.666667 |
| 7 | 0 |
| 10 | −171.666667 |
| pH Sensing Materials | pH Range | pH Sensitivity | Application Area | Cost (USD) | Portable | Global Access | Ref. |
|---|---|---|---|---|---|---|---|
| CuO Nanorods | 5–8.5 | 0.64 μF/pH at 50 Hz | Biological, Food, Medicine, Agriculture | N/A | No | No | [28] |
| Graphite-polyurethane composite (Ag|AgCl) | 5–9 | −11.13 ± 5.8 mV/pH | Health Monitoring * | N/A | N/A | N/A | [29] |
| EGFET (ZnO|Ag|ZnO) | 2–12 | 0.62 μA1/2/pH | Health Monitoring | N/A | N/A | N/A | [31] |
| Glass electrode (Pd|PdO) | N/A | 51 mV/pH | Laboratory Instruction | $50 ** | Yes | No ** | [24] |
| Carbon fiber thread electrodes coated with self-healing polymers (Ag|AgCl and Pt wire) | 3.89–10.09 | 58.28 mV/pH | Health Monitoring and Disease Diagnostics | N/A | Yes | No | [27] |
| Sol–gel-entrapped | 10.2–12 | N/A | Cementitious materials | N/A | N/A | N/A | [25] |
| TiN-gate ISFET | 4–10 | 53.98 mV/pH | Medicine and Biological Industries | N/A | N/A | N/A | [41] |
| Ohaus AB33M1 (Ag|AgCl) | 1–14 | N/A | Not restricted | $715 | No | No | [TW] *** |
| Glass electrode (Ag|AgCl) | 2–14 | 57.56 mV/pH | Not restricted | $60 | Yes | Yes | [TW] *** |
Publisher’s Note: MDPI stays neutral with regard to jurisdictional claims in published maps and institutional affiliations. |
© 2022 by the authors. Licensee MDPI, Basel, Switzerland. This article is an open access article distributed under the terms and conditions of the Creative Commons Attribution (CC BY) license (https://creativecommons.org/licenses/by/4.0/).
Share and Cite
Hinojosa-Meza, R.; Olvera-Gonzalez, E.; Escalante-Garcia, N.; Dena-Aguilar, J.A.; Montes Rivera, M.; Vacas-Jacques, P. Cost-Effective and Portable Instrumentation to Enable Accurate pH Measurements for Global Industry 4.0 and Vertical Farming Applications. Appl. Sci. 2022, 12, 7038. https://doi.org/10.3390/app12147038
Hinojosa-Meza R, Olvera-Gonzalez E, Escalante-Garcia N, Dena-Aguilar JA, Montes Rivera M, Vacas-Jacques P. Cost-Effective and Portable Instrumentation to Enable Accurate pH Measurements for Global Industry 4.0 and Vertical Farming Applications. Applied Sciences. 2022; 12(14):7038. https://doi.org/10.3390/app12147038
Chicago/Turabian StyleHinojosa-Meza, Rolando, Ernesto Olvera-Gonzalez, Nivia Escalante-Garcia, José Alonso Dena-Aguilar, Martín Montes Rivera, and Paulino Vacas-Jacques. 2022. "Cost-Effective and Portable Instrumentation to Enable Accurate pH Measurements for Global Industry 4.0 and Vertical Farming Applications" Applied Sciences 12, no. 14: 7038. https://doi.org/10.3390/app12147038
APA StyleHinojosa-Meza, R., Olvera-Gonzalez, E., Escalante-Garcia, N., Dena-Aguilar, J. A., Montes Rivera, M., & Vacas-Jacques, P. (2022). Cost-Effective and Portable Instrumentation to Enable Accurate pH Measurements for Global Industry 4.0 and Vertical Farming Applications. Applied Sciences, 12(14), 7038. https://doi.org/10.3390/app12147038

