Predicting Entrepreneurial Intention of Students: Kernel Extreme Learning Machine with Boosted Crow Search Algorithm
Abstract
:1. Introduction
- Incorporating the gradient search rule (GSR), local escaping operator (LEO), and Levy mutation mechanism (LM) into the CSA to improve their search capabilities.
- The performance of GLLCSA is effectively verified through benchmark function experiments.
- The GLLCSA-KELM-FS model is proposed to predict students’ entrepreneurial intentions.
- Achieve an effective prediction of students’ entrepreneurial intentions and screen out the key features.
2. Background
2.1. Literature Review
2.2. Kernel Extreme Learning Machine (KELM)
2.3. Crow Search Algorithm (CSA)
3. Proposed GLLCSA
3.1. Gradient Search Rule and Local Escaping Operator and Levy Flight Operator (GLL)
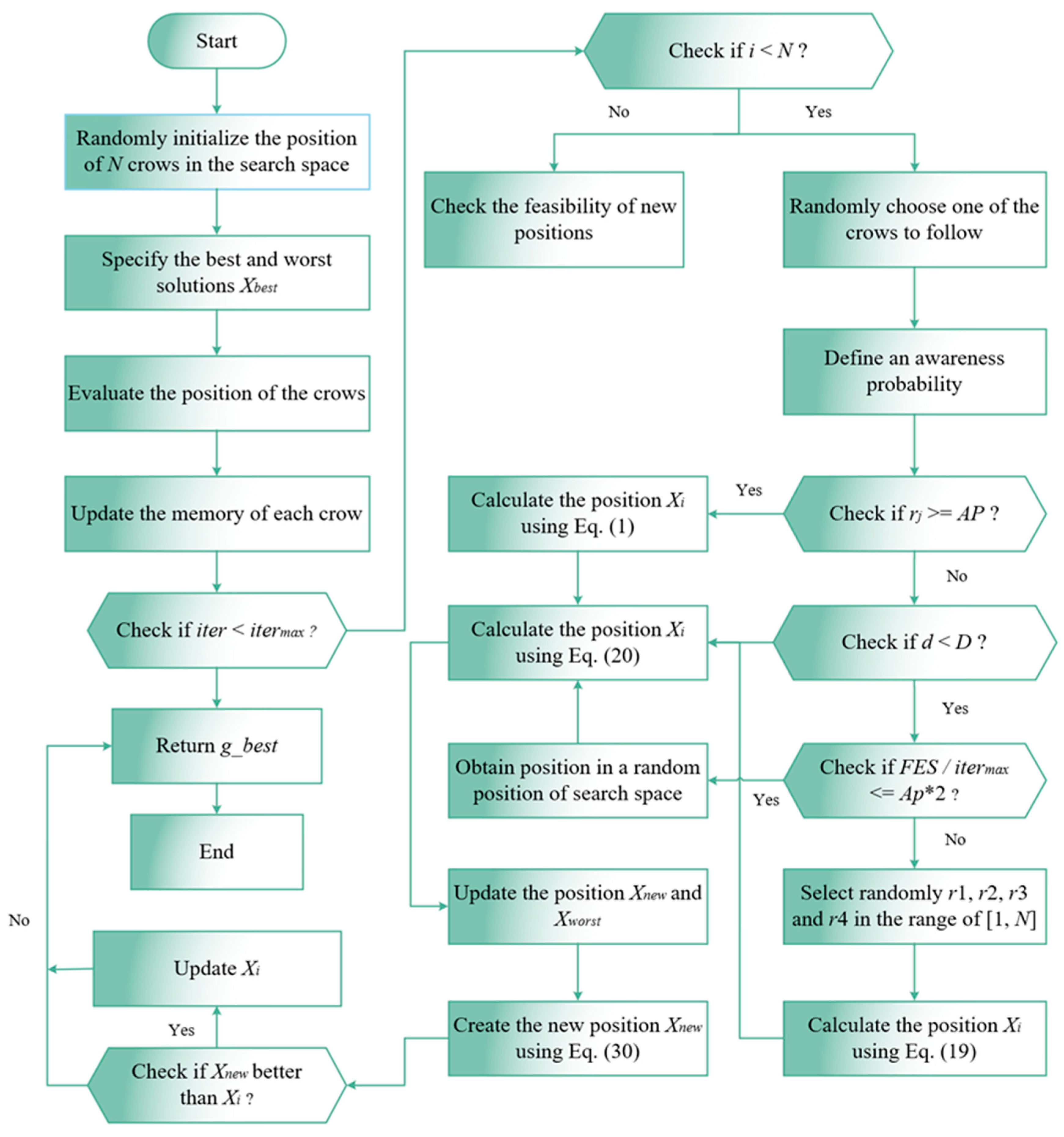
3.2. GLLCSA
| Algorithm 1: Pseudo-code of GLLCSA |
| Step 1. Initialization Randomly initialize the location of N-group crows in the search space Assess the location of crows Initialize the memory of crows Specify the best and worst solutions and Step 2. Main loop while () for i = 1:N Randomly choose a crow to follow Define perception probability if Calculate the position using Equation (1) else for d = 1:D if = a random position of search space else
end for end if Local escaping operator Calculate the position using Equation (20) Update the positions and Create the new position using Equation (30) if better than end if end for Inspect the feasibility of the new positions Assess the new location of the crows Update the memory of each crow end while Step 3. Return g_best |
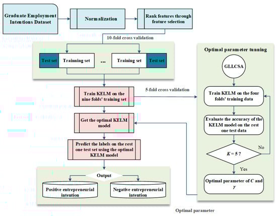
4. Proposed GLLCSA-KELM-FS Model
5. Test Experiments of Benchmark Function Sets
5.1. Benchmark Functions
5.2. Comparison with Classical Algorithms
5.3. Results on 30D Functions
6. Predicting Entrepreneurial Intention of Students
6.1. Data Collection
6.2. Condition Configuration
6.3. Experiment Results
6.4. Discussion
7. Conclusions and Future Works
Author Contributions
Funding
Data Availability Statement
Conflicts of Interest
References
- Salamzadeh, Y.; Sangosanya, T.A.; Salamzadeh, A.; Braga, V. Entrepreneurial universities and social capital: The moderating role of entrepreneurial intention in the Malaysian context. Int. J. Manag. Educ. 2022, 20, 100609. [Google Scholar] [CrossRef]
- Laouiti, R.; Haddoud, M.Y.; Nakara, W.A.; Onjewu, A.-K.E. A gender-based approach to the influence of personality traits on entrepreneurial intention. J. Bus. Res. 2022, 142, 819–829. [Google Scholar] [CrossRef]
- Barba-Sánchez, V.; Mitre-Aranda, M.; del Brío-González, J. The entrepreneurial intention of university students: An environmental perspective. Eur. Res. Manag. Bus. Econ. 2022, 28, 100184. [Google Scholar] [CrossRef]
- Duong, Q.H.; Nguyen, T.B.N. The impact of perceived regulatory support on social entrepreneurial intention: A survey dataset in Vietnam. Data Brief 2021, 37, 107233. [Google Scholar] [CrossRef]
- Suratno; Narmaditya, B.S.; Wibowo, A. Family economic education, peer groups and students’ entrepreneurial intention: The mediating role of economic literacy. Heliyon 2021, 7, e06692. [Google Scholar]
- Ashraf, M.A.; Alam, M.M.D.; Alexa, L. Making decision with an alternative mind-set: Predicting entrepreneurial intention toward f-commerce in a cross-country context. J. Retail. Consum. Serv. 2021, 60, 102475. [Google Scholar] [CrossRef]
- Liu, X.; Zhao, W.W. Family education? Unpacking parental factors for tourism and hospitality students’ entrepreneurial intention. J. Hosp. Leis. Sport Tour. Educ. 2020, 29, 100284. [Google Scholar] [CrossRef]
- Leung, Y.K.; Franken, I.; Thurik, A. Psychiatric symptoms and entrepreneurial intention: The role of the behavioral activation system. J. Bus. Ventur. Insights 2019, 13, e00153. [Google Scholar] [CrossRef]
- Iwu, C.G.; Opute, P.A.; Nchu, R.; Eresia-Eke, C.; Tengeh, R.K.; Jaiyeoba, O.; Aliyu, O.A. Entrepreneurship education, curriculum and lecturer-competency as antecedents of student entrepreneurial intention. Int. J. Manag. Educ. 2019, 19, 100295. [Google Scholar] [CrossRef]
- Wei, Y.; Lv, H.; Chen, M.; Wang, M.; Heidari, A.A.; Chen, H.; Li, C. Predicting Entrepreneurial Intention of Students: An Extreme Learning Machine with Gaussian Barebone Harris Hawks Optimizer. IEEE Access 2020, 8, 76841–76855. [Google Scholar] [CrossRef]
- Zhu, W.; Ma, C.; Zhao, X.; Wang, M.; Heidari, A.A.; Chen, H.; Li, C. Evaluation of Sino Foreign Cooperative Education Project Using Orthogonal Sine Cosine Optimized Kernel Extreme Learning Machine. IEEE Access 2020, 8, 61107–61123. [Google Scholar] [CrossRef]
- Lin, A.; Wu, Q.; Heidari, A.A.; Xu, Y.; Chen, H.; Geng, W.; Li, Y.; Li, C. Predicting Intentions of Students for Master Programs Using a Chaos-Induced Sine Cosine-Based Fuzzy K-Nearest Neighbor Classifier. IEEE Access 2019, 7, 67235–67248. [Google Scholar] [CrossRef]
- Tu, J.; Lin, A.; Chen, H.; Li, Y.; Li, C. Predict the Entrepreneurial Intention of Fresh Graduate Students Based on an Adaptive Support Vector Machine Framework. Math. Probl. Eng. 2019, 2019, 2039872. [Google Scholar] [CrossRef] [Green Version]
- Wei, Y.; Ni, N.; Liu, D.; Chen, H.; Wang, M.; Li, Q.; Cui, X.; Ye, H. An Improved Grey Wolf Optimization Strategy Enhanced SVM and Its Application in Predicting the Second Major. Math. Probl. Eng. 2017, 2017, 9316713. [Google Scholar] [CrossRef] [Green Version]
- Gao, H.; Liang, G.; Chen, H. Multi-Population Enhanced Slime Mould Algorithm and with Application to Postgraduate Employment Stability Prediction. Electronics 2022, 11, 209. [Google Scholar] [CrossRef]
- Mishra, T.; Kumar, D.; Gupta, S. Students’ employability prediction model through data mining. Int. J. Appl. Eng. Res. 2016, 11, 2275–2282. [Google Scholar]
- Jin, Y. Research and Application of the Employment of College Students Based on Bayes Decision-Tree Algorithm. Master’s Thesis, Hefei University, Hefei, China, 2010. [Google Scholar]
- Bell, R. Predicting entrepreneurial intention across the university. Educ. Train. 2019, 61, 815–831. [Google Scholar] [CrossRef]
- Rahman, F.A.; Yahya, N.; Abdullah, A.M. A Decision Tree Approach for Predicting Students Entrepreneurial Intention. Sindh Univ. Res. J. 2017, 48, 45–50. [Google Scholar]
- Djordjevic, D.; Cockalo, D.; Bogetic, S.; Bakator, M. Predicting Entrepreneurial Intentions among the Youth in Serbia with a Classification Decision Tree Model with the QUEST Algorithm. Mathematics 2021, 9, 1487. [Google Scholar] [CrossRef]
- Zhao, H.; Zhang, C. An online-learning-based evolutionary many-objective algorithm. Inf. Sci. 2019, 509, 1–21. [Google Scholar] [CrossRef]
- Pasha, J.; Dulebenets, M.A.; Fathollahi-Fard, A.M.; Tian, G.; Lau, Y.-Y.; Singh, P.; Liang, B. An integrated optimization method for tactical-level planning in liner shipping with heterogeneous ship fleet and environmental considerations. Adv. Eng. Inform. 2021, 48, 101299. [Google Scholar] [CrossRef]
- Dulebenets, M.A.; Pasha, J.; Kavoosi, M.; Abioye, O.F.; Ozguven, E.E.; Moses, R.; Boot, W.R.; Sando, T. Multiobjective Optimization Model for Emergency Evacuation Planning in Geographical Locations with Vulnerable Population Groups. J. Manag. Eng. 2020, 36, 1–17. [Google Scholar] [CrossRef]
- Dulebenets, M.A. An Adaptive Polyploid Memetic Algorithm for scheduling trucks at a cross-docking terminal. Inf. Sci. 2021, 565, 390–421. [Google Scholar] [CrossRef]
- Rabbani, M.; Oladzad-Abbasabady, N.; Akbarian-Saravi, N. Ambulance routing in disaster response considering variable patient condition: NSGA-II and MOPSO algorithms. J. Ind. Manag. Optim. 2022, 18, 1035–1062. [Google Scholar] [CrossRef]
- Wolpert, D.H.; Macready, W.G. No free lunch theorems for optimization. IEEE Trans. Evol. Comput. 1997, 1, 67–82. [Google Scholar] [CrossRef] [Green Version]
- Lu, X.; Kanghong, D.; Guo, L.; Wang, P.; Yildizbasi, A. Optimal estimation of the Proton Exchange Membrane Fuel Cell model parameters based on extended version of Crow Search Algorithm. J. Clean. Prod. 2020, 272, 122640. [Google Scholar] [CrossRef]
- Li, Q.; Chen, H.; Huang, H.; Zhao, X.; Cai, Z.-N.; Tong, C.; Liu, W.; Tian, X. An Enhanced Grey Wolf Optimization Based Feature Selection Wrapped Kernel Extreme Learning Machine for Medical Diagnosis. Comput. Math. Methods Med. 2017, 2017, 1–15. [Google Scholar] [CrossRef]
- Too, J.; Liang, G.; Chen, H. Memory-based Harris hawk optimization with learning agents: A feature selection approach. Eng. Comput. 2021, 2021, 1–22. [Google Scholar] [CrossRef]
- Hu, J.; Chen, H.; Heidari, A.A.; Wang, M.; Zhang, X.; Chen, Y.; Pan, Z. Orthogonal learning covariance matrix for defects of grey wolf optimizer: Insights, balance, diversity, and feature selection. Knowl. Based Syst. 2021, 213, 106684. [Google Scholar] [CrossRef]
- Zhang, Y.; Liu, R.; Wang, X.; Chen, H.; Li, C. Boosted binary Harris hawks optimizer and feature selection. Eng. Comput. 2020, 37, 3741–3770. [Google Scholar] [CrossRef]
- Hu, J.; Gui, W.; Heidari, A.A.; Cai, Z.; Liang, G.; Chen, H.; Pan, Z. Dispersed foraging slime mould algorithm: Continuous and binary variants for global optimization and wrapper-based feature selection. Knowl.-Based Syst. 2021, 237, 107761. [Google Scholar] [CrossRef]
- Hu, K.; Ye, J.; Fan, E.; Shen, S.; Huang, L.; Pi, J. A novel object tracking algorithm by fusing color and depth information based on single valued neutrosophic cross-entropy. J. Intell. Fuzzy Syst. 2017, 32, 1775–1786. [Google Scholar] [CrossRef] [Green Version]
- Liang, Z.; Zhang, J.; Feng, L.; Zhu, Z. A hybrid of genetic transform and hyper-rectangle search strategies for evolutionary multi-tasking. Expert Syst. Appl. 2019, 138, 112798. [Google Scholar] [CrossRef]
- Lai, X.; Zhou, Y. Analysis of multiobjective evolutionary algorithms on the biobjective traveling salesman problem (1,2). Multimed. Tools Appl. 2020, 79, 30839–30860. [Google Scholar] [CrossRef]
- Deng, W.; Xu, J.; Zhao, H.; Song, Y. A Novel Gate Resource Allocation Method Using Improved PSO-Based QEA. IEEE Trans. Intell. Transp. Syst. 2020, 23, 1731–1745. [Google Scholar] [CrossRef]
- Deng, W.; Xu, J.; Song, Y.; Zhao, H. An Effective Improved Co-evolution Ant Colony Optimization Algorithm with Multi-Strategies and Its Application. Int. J. Bio-Inspired Comput. 2020, 16, 158–170. [Google Scholar] [CrossRef]
- Fan, C.; Hu, K.; Feng, S.; Ye, J.; Fan, E. Heronian mean operators of linguistic neutrosophic multisets and their multiple attribute decision-making methods. Int. J. Distrib. Sens. Networks 2019, 15, 1–12. [Google Scholar] [CrossRef]
- Fan, C.; Fan, E.; Hu, K. New form of single valued neutrosophic uncertain linguistic variables aggregation operators for decision-making. Cogn. Syst. Res. 2018, 52, 1045–1055. [Google Scholar] [CrossRef] [Green Version]
- Liu, X.-F.; Zhan, Z.-H.; Zhang, J. Resource-Aware Distributed Differential Evolution for Training Expensive Neural-Network-Based Controller in Power Electronic Circuit. IEEE Trans. Neural Networks Learn. Syst. 2021, 1–11. [Google Scholar] [CrossRef]
- Zhan, Z.-H.; Liu, X.-F.; Zhang, H.; Yu, Z.; Weng, J.; Li, Y.; Gu, T.; Zhang, J. Cloudde: A Heterogeneous Differential Evolution Algorithm and Its Distributed Cloud Version. IEEE Trans. Parallel Distrib. Syst. 2016, 28, 704–716. [Google Scholar] [CrossRef]
- Li, G.; Li, Y.; Chen, H.; Deng, W. Fractional-Order Controller for Course-Keeping of Underactuated Surface Vessels Based on Frequency Domain Specification and Improved Particle Swarm Optimization Algorithm. Appl. Sci. 2022, 12, 3139. [Google Scholar] [CrossRef]
- Xia, J.; Wang, Z.; Yang, D.; Li, R.; Liang, G.; Chen, H.; Heidari, A.A.; Turabieh, H.; Mafarja, M.; Pan, Z. Performance optimization of support vector machine with oppositional grasshopper optimization for acute appendicitis diagnosis. Comput. Biol. Med. 2022, 143, 105206. [Google Scholar] [CrossRef] [PubMed]
- Xia, J.; Yang, D.; Zhou, H.; Chen, Y.; Zhang, H.; Liu, T.; Heidari, A.A.; Chen, H.; Pan, Z. Evolving kernel extreme learning machine for medical diagnosis via a disperse foraging sine cosine algorithm. Comput. Biol. Med. 2021, 141, 105137. [Google Scholar] [CrossRef] [PubMed]
- Yi, J.-H.; Deb, S.; Dong, J.; Alavi, A.H.; Wang, G.-G. An improved NSGA-III algorithm with adaptive mutation operator for Big Data optimization problems. Futur. Gener. Comput. Syst. 2018, 88, 571–585. [Google Scholar] [CrossRef]
- Liu, P.; Gao, H. A Novel Green Supplier Selection Method Based on the Interval Type-2 Fuzzy Prioritized Choquet Bonferroni Means. IEEE/CAA J. Autom. Sin. 2020, 8, 1549–1566. [Google Scholar] [CrossRef]
- Dong, R.; Chen, H.; Heidari, A.A.; Turabieh, H.; Mafarja, M.; Wang, S. Boosted kernel search: Framework, analysis and case studies on the economic emission dispatch problem. Knowl.-Based Syst. 2021, 233, 107529. [Google Scholar] [CrossRef]
- Han, X.; Han, Y.; Chen, Q.; Li, J.; Sang, H.; Liu, Y.; Pan, Q.; Nojima, Y. Distributed Flow Shop Scheduling with Sequence-Dependent Setup Times Using an Improved Iterated Greedy Algorithm. Complex Syst. Model. Simul. 2021, 1, 198–217. [Google Scholar] [CrossRef]
- Gao, D.; Wang, G.-G.; Pedrycz, W. Solving Fuzzy Job-Shop Scheduling Problem Using DE Algorithm Improved by a Selection Mechanism. IEEE Trans. Fuzzy Syst. 2020, 28, 3265–3275. [Google Scholar] [CrossRef]
- Zhao, F.; Di, S.; Cao, J.; Tang, J.; Jonrinaldi. A Novel Cooperative Multi-Stage Hyper-Heuristic for Combination Optimization Problems. Complex Syst. Model. Simul. 2021, 1, 91–108. [Google Scholar] [CrossRef]
- Askarzadeh, A. A novel metaheuristic method for solving constrained engineering optimization problems: Crow search algorithm. Comput. Struct. 2016, 169, 1–12. [Google Scholar] [CrossRef]
- Turgut, M.S.; Turgut, O.E.; Eliiyi, D.T. Island-based Crow Search Algorithm for solving optimal control problems. Appl. Soft Comput. 2020, 90, 106170. [Google Scholar] [CrossRef]
- Sureja, N.; Chawda, B.; Vasant, A. An improved K-medoids clustering approach based on the crow search algorithm. J. Comput. Math. Data Sci. 2022, 3, 100034. [Google Scholar] [CrossRef]
- Sultana, N.; Hossain, S.Z.; Alam, S.; Hashish, M.; Islam, M. An experimental investigation and modeling approach of response surface methodology coupled with crow search algorithm for optimizing the properties of jute fiber reinforced concrete. Constr. Build. Mater. 2020, 243, 118216. [Google Scholar] [CrossRef]
- Saxena, A. An efficient harmonic estimator design based on Augmented Crow Search Algorithm in noisy environment. Expert Syst. Appl. 2022, 194, 116470. [Google Scholar] [CrossRef]
- Panah, P.G.; Bornapour, M.; Hemmati, R.; Guerrero, J.M. Charging station Stochastic Programming for Hydrogen/Battery Electric Buses using Multi-Criteria Crow Search Algorithm. Renew. Sustain. Energy Rev. 2021, 144, 111046. [Google Scholar] [CrossRef]
- Adamu, A.; Abdullahi, M.; Junaidu, S.B.; Hassan, I.H. An hybrid particle swarm optimization with crow search algorithm for feature selection. Mach. Learn. Appl. 2021, 6, 100108. [Google Scholar] [CrossRef]
- Aliabadi, M.J.; Radmehr, M. Optimization of hybrid renewable energy system in radial distribution networks considering uncertainty using meta-heuristic crow search algorithm. Appl. Soft Comput. 2021, 107, 107384. [Google Scholar] [CrossRef]
- Al-Thanoon, N.A.; Algamal, Z.Y.; Qasim, O.S. Feature selection based on a crow search algorithm for big data classification. Chemom. Intell. Lab. Syst. 2021, 212, 104288. [Google Scholar] [CrossRef]
- Awadallah, M.A.; Al-Betar, M.A.; Abu Doush, I.; Makhadmeh, S.N.; Alyasseri, Z.A.A.; Abasi, A.K.; Alomari, O.A. CCSA: Cellular Crow Search Algorithm with topological neighborhood shapes for optimization. Expert Syst. Appl. 2022, 194, 116431. [Google Scholar] [CrossRef]
- Bakhshaei, P.; Askarzadeh, A.; Arababadi, R. Operation optimization of a grid-connected photovoltaic/pumped hydro storage considering demand response program by an improved crow search algorithm. J. Energy Storage 2021, 44, 103326. [Google Scholar] [CrossRef]
- Chaudhuri, A.; Sahu, T.P. Feature selection using Binary Crow Search Algorithm with time varying flight length. Expert Syst. Appl. 2020, 168, 114288. [Google Scholar] [CrossRef]
- Geetha, M.; Saidhbi, S.; Gampala, V.; Maram, B. A novel approach for image forgery detection using improved crow search algorithm. Mater. Today Proc. 2021, 162, 107733. [Google Scholar] [CrossRef]
- Guha, D.; Roy, P.K.; Banerjee, S. Performance evolution of different controllers for frequency regulation of a hybrid energy power system employing chaotic crow search algorithm. ISA Trans. 2021, 120, 128–146. [Google Scholar] [CrossRef] [PubMed]
- Gupta, D.; Sundaram, S.; Khanna, A.; Hassanien, A.E.; de Albuquerque, V.H.C. Improved diagnosis of Parkinson’s disease using optimized crow search algorithm. Comput. Electr. Eng. 2018, 68, 412–424. [Google Scholar] [CrossRef]
- Hossain, S.Z.; Sultana, N.; Mohammed, M.E.; Razzak, S.A.; Hossain, M.M. Hybrid support vector regression and crow search algorithm for modeling and multiobjective optimization of microalgae-based wastewater treatment. J. Environ. Manag. 2021, 301, 113783. [Google Scholar] [CrossRef]
- Ke, Y.; Xie, J.; Pouramini, S. Utilization of an improved crow search algorithm to solve building energy optimization problems: Cases of Australia. J. Build. Eng. 2021, 38, 102142. [Google Scholar] [CrossRef]
- Khattab, N.M.; Aleem, S.H.A.; El’Gharably, A.; Boghdady, T.A.; Turky, R.A.; Ali, Z.M.; Sayed, M.M. A novel design of fourth-order harmonic passive filters for total demand distortion minimization using crow spiral-based search algorithm. Ain Shams Eng. J. 2021, 13, 101632. [Google Scholar] [CrossRef]
- Kumar, S.N.; Fred, A.L.; Miriam, L.R.J.; Padmanabhan, P.; Gulyás, B.; Kumar, H.A.; Dayana, N. 4-Improved crow search algorithm based on arithmetic crossover—A novel metaheuristic technique for solving engineering optimization problems. In Multi-Objective Combinatorial Optimization Problems and Solution Methods; Toloo, M., Talatahari, S., Rahimi, I., Eds.; Academic Press: Cambridge, MA, USA, 2022; pp. 71–91. [Google Scholar]
- Li, L.-L.; Liu, Z.-F.; Tseng, M.-L.; Jantarakolica, K.; Lim, M.K. Using enhanced crow search algorithm optimization-extreme learning machine model to forecast short-term wind power. Expert Syst. Appl. 2021, 184, 115579. [Google Scholar] [CrossRef]
- Huang, G.-B.; Zhu, Q.-Y.; Siew, C.-K. Extreme learning machine: Theory and applications. Neurocomputing 2006, 70, 489–501. [Google Scholar] [CrossRef]
- Huang, G.-B.; Zhou, H.; Ding, X.; Zhang, R. Extreme Learning Machine for Regression and Multiclass Classification. IEEE Trans. Syst. Man Cybern. Part B Cybern. 2012, 42, 513–529. [Google Scholar] [CrossRef] [PubMed] [Green Version]
- Li, S.; Chen, H.; Wang, M.; Heidari, A.A.; Mirjalili, S. Slime mould algorithm: A new method for stochastic optimization. Future Gener. Comput. Syst. 2020, 111, 300–323. [Google Scholar] [CrossRef]
- Ahmadianfar, I.; Heidari, A.A.; Noshadian, S.; Chen, H.; Gandomi, A.H. INFO: An efficient optimization algorithm based on weighted mean of vectors. Expert Syst. Appl. 2022, 195, 116516. [Google Scholar] [CrossRef]
- Tu, J.; Chen, H.; Wang, M.; Gandomi, A.H. The Colony Predation Algorithm. J. Bionic. Eng. 2021, 18, 674–710. [Google Scholar] [CrossRef]
- Heidari, A.A.; Mirjalili, S.; Faris, H.; Aljarah, I.; Mafarja, M.; Chen, H. Harris hawks optimization: Algorithm and applications. Future Gener. Comput. Syst. Int. J. Escience 2019, 97, 849–872. [Google Scholar] [CrossRef]
- Ahmadianfar, I.; Heidari, A.A.; Gandomi, A.H.; Chu, X.; Chen, H. RUN beyond the metaphor: An efficient optimization algorithm based on Runge Kutta method. Expert Syst. Appl. 2021, 181, 115079. [Google Scholar] [CrossRef]
- Yang, Y.; Chen, H.; Heidari, A.A.; Gandomi, A.H. Hunger games search: Visions, conception, implementation, deep analysis, perspectives, and towards performance shifts. Expert Syst. Appl. 2021, 177, 114864. [Google Scholar] [CrossRef]
- Fu, J.; Zhang, Y.; Wang, Y.; Zhang, H.; Liu, J.; Tang, J.; Yang, Q.; Sun, H.; Qiu, W.; Ma, Y.; et al. Optimization of metabolomic data processing using NOREVA. Nat. Protoc. 2021, 17, 129–151. [Google Scholar] [CrossRef]
- Li, B.; Tang, J.; Yang, Q.; Li, S.; Cui, X.; Li, Y.H.; Chen, Y.Z.; Xue, W.; Li, X.; Zhu, F. NOREVA: Normalization and evaluation of MS-based metabolomics data. Nucleic Acids Res. 2017, 45, W162–W170. [Google Scholar] [CrossRef] [Green Version]
- Yang, Q.; Wang, Y.; Zhang, Y.; Li, F.; Xia, W.; Zhou, Y.; Qiu, Y.; Li, H.; Zhu, F. NOREVA: Enhanced normalization and evaluation of time-course and multi-class metabolomic data. Nucleic Acids Res. 2020, 48, W436–W448. [Google Scholar] [CrossRef]
- Jiao, S.; Chong, G.; Huang, C.; Hu, H.; Wang, M.; Heidari, A.A.; Chen, H.; Zhao, X. Orthogonally adapted Harris hawks optimization for parameter estimation of photovoltaic models. Energy 2020, 203, 117804. [Google Scholar] [CrossRef]
- Zhang, H.; Heidari, A.A.; Wang, M.; Zhang, L.; Chen, H.; Li, C. Orthogonal Nelder-Mead moth flame method for parameters identification of photovoltaic modules. Energy Convers. Manag. 2020, 211, 112764. [Google Scholar] [CrossRef]
- Yu, C.; Chen, M.; Cheng, K.; Zhao, X.; Ma, C.; Kuang, F.; Chen, H. SGOA: Annealing-behaved grasshopper optimizer for global tasks. Eng. Comput. 2021, 2021, 1–28. [Google Scholar] [CrossRef]
- Zhang, Y.; Liu, R.; Heidari, A.A.; Wang, X.; Chen, Y.; Wang, M.; Chen, H. Towards augmented kernel extreme learning models for bankruptcy prediction: Algorithmic behavior and comprehensive analysis. Neurocomputing 2020, 430, 185–212. [Google Scholar] [CrossRef]
- Cai, Z.; Gu, J.; Luo, J.; Zhang, Q.; Chen, H.; Pan, Z.; Li, Y.; Li, C. Evolving an optimal kernel extreme learning machine by using an enhanced grey wolf optimization strategy. Expert Syst. Appl. 2019, 138, 112814. [Google Scholar] [CrossRef]
- Tu, J.; Chen, H.; Liu, J.; Heidari, A.A.; Zhang, X.; Wang, M.; Ruby, R.; Pham, Q.-V. Evolutionary biogeography-based whale optimization methods with communication structure: Towards measuring the balance. Knowl.-Based Syst. 2020, 212, 106642. [Google Scholar] [CrossRef]
- Song, S.; Wang, P.; Heidari, A.A.; Wang, M.; Zhao, X.; Chen, H.; He, W.; Xu, S. Dimension decided Harris hawks optimization with Gaussian mutation: Balance analysis and diversity patterns. Knowl.-Based Syst. 2020, 215, 106425. [Google Scholar] [CrossRef]
- Ahmadianfar, I.; Gong, W.; Heidari, A.A.; Golilarz, N.A.; Samadi-Koucheksaraee, A.; Chen, H. Gradient-based optimization with ranking mechanisms for parameter identification of photovoltaic systems. Energy Rep. 2021, 7, 3979–3997. [Google Scholar] [CrossRef]
- Qiao, Z.; Shan, W.; Jiang, N.; Heidari, A.A.; Chen, H.; Teng, Y.; Turabieh, H.; Mafarja, M. Gaussian bare-bones gradient-based optimization: Towards mitigating the performance concerns. Int. J. Intell. Syst. 2021, 37, 3193–3254. [Google Scholar] [CrossRef]
- Yu, S.; Heidari, A.A.; Liang, G.; Chen, C.; Chen, H.; Shao, Q. Solar photovoltaic model parameter estimation based on orthogonally-adapted gradient-based optimization. Optik 2021, 252, 168513. [Google Scholar] [CrossRef]
- Yu, S.; Chen, Z.; Heidari, A.A.; Zhou, W.; Chen, H.; Xiao, L. Parameter identification of photovoltaic models using a sine cosine differential gradient based optimizer. IET Renew. Power Gener. 2022, 16, 1535–1561. [Google Scholar] [CrossRef]
- Zhou, W.; Wang, P.; Heidari, A.A.; Zhao, X.; Turabieh, H.; Chen, H. Random learning gradient based optimization for efficient design of photovoltaic models. Energy Convers. Manag. 2021, 230, 113751. [Google Scholar] [CrossRef]
- Liang, J.; Qu, B.Y.; Suganthan, P. Problem Definitions and Evaluation Criteria for the CEC 2014 Special Session and Competition on Single Objective Real-Parameter Numerical Optimization; Technical Report; Zhengzhou University: Zhengzhou, China; Computational Intelligence Laboratory, Nanyang Technological University: Singapore, 2013. [Google Scholar]
- Yang, X.-S. A New Metaheuristic Bat-Inspired Algorithm. In Nature Inspired Cooperative Strategies for Optimization (NICSO 2010); Studies in Computational Intelligence; González, J.R., Pelta, D.A., Cruz, C., Terrazas, G., Krasnogor, N., Eds.; Springer: Berlin/Heidelberg, Germany, 2010; pp. 65–74. [Google Scholar]
- Mirjalili, S.; Gandomi, A.H.; Mirjalili, S.Z.; Saremi, S.; Faris, H.; Mirjalili, S.M. Salp Swarm Algorithm: A bio-inspired optimizer for engineering design problems. Adv. Eng. Softw. 2017, 114, 163–191. [Google Scholar] [CrossRef]
- Heidari, A.A.; Abbaspour, R.A.; Chen, H. Efficient boosted grey wolf optimizers for global search and kernel extreme learning machine training. Appl. Soft Comput. 2019, 81, 105521. [Google Scholar] [CrossRef]
- Sun, T.-Y.; Liu, C.-C.; Tsai, S.-J.; Hsieh, S.-T.; Li, K.-Y. Cluster Guide Particle Swarm Optimization (CGPSO) for Underdetermined Blind Source Separation With Advanced Conditions. IEEE Trans. Evol. Comput. 2010, 15, 798–811. [Google Scholar] [CrossRef]
- Adarsh, B.R.; Raghunathan, T.; Jayabarathi, T.; Yang, X.-S. Economic dispatch using chaotic bat algorithm. Energy 2016, 96, 666–675. [Google Scholar] [CrossRef]
- Liang, H.; Liu, Y.; Shen, Y.; Li, F.; Man, Y. A Hybrid Bat Algorithm for Economic Dispatch with Random Wind Power. IEEE Trans. Power Syst. 2018, 33, 5052–5061. [Google Scholar] [CrossRef]
- Derraca, J.; Garcíab, S.; Molinac, D.; Herrera, F. A practical tutorial on the use of nonparametric statistical tests as a methodology for comparing evolutionary and swarm intelligence algorithms. Swarm Evol. Comput. 2011, 1, 3–18. [Google Scholar] [CrossRef]
- Li, Y.H.; Li, X.X.; Hong, J.J.; Wang, Y.X.; Fu, J.B.; Yang, H.; Yu, C.Y.; Li, F.C.; Hu, J.; Xue, W.; et al. Clinical trials, progression-speed differentiating features and swiftness rule of the innovative targets of first-in-class drugs. Briefings Bioinform. 2019, 21, 649–662. [Google Scholar] [CrossRef] [Green Version]
- Zhu, F.; Li, X.X.; Yang, S.Y.; Chen, Y.Z. Clinical Success of Drug Targets Prospectively Predicted by In Silico Study. Trends Pharmacol. Sci. 2018, 39, 229–231. [Google Scholar] [CrossRef]
- Wu, Z.; Li, R.; Zhou, Z.; Guo, J.; Jiang, J.; Su, X. A user sensitive subject protection approach for book search service. J. Assoc. Inf. Sci. Technol. 2019, 71, 183–195. [Google Scholar] [CrossRef]
- Wu, Z.; Shen, S.; Lian, X.; Su, X.; Chen, E. A dummy-based user privacy protection approach for text information retrieval. Knowl.-Based Syst. 2020, 195, 105679. [Google Scholar] [CrossRef]
- Wu, Z.; Shen, S.; Zhou, H.; Li, H.; Lu, C.; Zou, D. An effective approach for the protection of user commodity viewing privacy in e-commerce website. Knowl.-Based Syst. 2021, 220, 106952. [Google Scholar] [CrossRef]
- Liu, X.; Yang, B.; Chen, H.; Musial, K.; Chen, H.; Li, Y.; Zuo, W. A Scalable Redefined Stochastic Blockmodel. ACM Trans. Knowl. Discov. Data 2021, 15, 1–28. [Google Scholar] [CrossRef]
- Su, Y.; Liu, C.; Niu, Y.; Cheng, F.; Zhang, X. A Community Structure Enhancement-Based Community Detection Algorithm for Complex Networks. IEEE Trans. Syst. Man Cybern. Syst. 2019, 51, 2833–2846. [Google Scholar] [CrossRef]
- Pei, H.; Yang, B.; Liu, J.; Chang, K.C. Active Surveillance via Group Sparse Bayesian Learning. IEEE Trans. Pattern Anal. Mach. Intell. 2022, 44, 1133–1148. [Google Scholar] [CrossRef]
- Su, Y.; Li, S.; Zheng, C.; Zhang, X. A Heuristic Algorithm for Identifying Molecular Signatures in Cancer. IEEE Trans. NanoBioscience 2019, 19, 132–141. [Google Scholar] [CrossRef]
- Li, L.; Gao, Z.; Wang, Y.-T.; Zhang, M.-W.; Ni, J.-C.; Zheng, C.-H.; Su, Y. SCMFMDA: Predicting microRNA-disease associations based on similarity constrained matrix factorization. PLoS Comput. Biol. 2021, 17, e1009165. [Google Scholar] [CrossRef]
- Wu, Q.-W.; Cao, R.-F.; Xia, J.; Ni, J.-C.; Zheng, C.-H.; Su, Y. Extra Trees Method for Predicting LncRNA-Disease Association Based on Multi-layer Graph Embedding Aggregation. IEEE/ACM Trans. Comput. Biol. Bioinform. 2021. [Google Scholar] [CrossRef]
- Hu, J.; Han, Z.; Heidari, A.A.; Shou, Y.; Ye, H.; Wang, L.; Huang, X.; Chen, H.; Chen, Y.; Wu, P. Detection of COVID-19 severity using blood gas analysis parameters and Harris hawks optimized extreme learning machine. Comput. Biol. Med. 2021, 142, 105166. [Google Scholar] [CrossRef]
- Hu, J.; Liu, Y.; Heidari, A.A.; Bano, Y.; Ibrohimov, A.; Liang, G.; Chen, H.; Chen, X.; Zaguia, A.; Turabieh, H. An effective model for predicting serum albumin level in hemodialysis patients. Comput. Biol. Med. 2021, 140, 105054. [Google Scholar] [CrossRef]
- Li, C.; Hou, L.; Sharma, B.Y.; Li, H.; Chen, C.; Li, Y.; Zhao, X.; Huang, H.; Cai, Z.; Chen, H. Developing a new intelligent system for the diagnosis of tuberculous pleural effusion. Comput. Methods Programs Biomed. 2018, 153, 211–225. [Google Scholar] [CrossRef] [PubMed]
- Zhao, X.; Zhang, X.; Cai, Z.; Tian, X.; Wang, X.; Huang, Y.; Chen, H.; Hu, L. Chaos enhanced grey wolf optimization wrapped ELM for diagnosis of paraquat-poisoned patients. Comput. Biol. Chem. 2018, 78, 481–490. [Google Scholar] [CrossRef] [PubMed]
- Li, J.; Chen, C.; Chen, H.; Tong, C. Towards Context-aware Social Recommendation via Individual Trust. Knowl.-Based Syst. 2017, 127, 58–66. [Google Scholar] [CrossRef]
- Li, J.; Lin, J. A probability distribution detection based hybrid ensemble QoS prediction approach. Inf. Sci. 2020, 519, 289–305. [Google Scholar] [CrossRef]
- Li, J.; Zheng, X.-L.; Chen, S.-T.; Song, W.-W.; Chen, D.-R. An efficient and reliable approach for quality-of-service-aware service composition. Inf. Sci. 2014, 269, 238–254. [Google Scholar] [CrossRef]
- Wu, Z.; Li, G.; Shen, S.; Lian, X.; Chen, E.; Xu, G. Constructing dummy query sequences to protect location privacy and query privacy in location-based services. World Wide Web 2020, 24, 25–49. [Google Scholar] [CrossRef]
- Wu, Z.; Wang, R.; Li, Q.; Lian, X.; Xu, G.; Chen, E.; Liu, X. A Location Privacy-Preserving System Based on Query Range Cover-Up or Location-Based Services. IEEE Trans. Veh. Technol. 2020, 69, 5244–5254. [Google Scholar] [CrossRef]
- Qiu, S.; Zhao, H.; Jiang, N.; Wu, D.; Song, G.; Zhao, H.; Wang, Z. Sensor network oriented human motion capture via wearable intelligent system. Int. J. Intell. Syst. 2021, 37, 1646–1673. [Google Scholar] [CrossRef]
- Guan, R.; Zhang, H.; Liang, Y.; Giunchiglia, F.; Huang, L.; Feng, X. Deep Feature-Based Text Clustering and Its Explanation. IEEE Trans. Knowl. Data Eng. 2020, 34, 3669–3680. [Google Scholar] [CrossRef]
- Qiu, S.; Hao, Z.; Wang, Z.; Liu, L.; Liu, J.; Zhao, H.; Fortino, G. Sensor Combination Selection Strategy for Kayak Cycle Phase Segmentation Based on Body Sensor Networks. IEEE Internet Things J. 2021, 9, 4190–4201. [Google Scholar] [CrossRef]
- Cai, L.; Lu, C.; Xu, J.; Meng, Y.; Wang, P.; Fu, X.; Zeng, X.; Su, Y. Drug repositioning based on the heterogeneous information fusion graph convolutional network. Briefings Bioinform. 2021, 22, bbab319. [Google Scholar] [CrossRef] [PubMed]
- Chen, H.; Wang, M.; Zhao, X. A multi-strategy enhanced sine cosine algorithm for global optimization and constrained practical engineering problems. Appl. Math. Comput. 2019, 369, 124872. [Google Scholar] [CrossRef]
- Yu, H.; Qiao, S.; Heidari, A.A.; Bi, C.; Chen, H. Individual Disturbance and Attraction Repulsion Strategy Enhanced Seagull Optimization for Engineering Design. Mathematics 2022, 10, 276. [Google Scholar] [CrossRef]
- Cai, Z.; Gu, J.; Wen, C.; Zhao, D.; Huang, C.; Huang, H.; Tong, C.; Li, J.; Chen, H. An Intelligent Parkinson’s Disease Diagnostic System Based on a Chaotic Bacterial Foraging Optimization Enhanced Fuzzy KNN Approach. Comput. Math. Methods Med. 2018, 2018, 1–24. [Google Scholar] [CrossRef] [PubMed]
- Yu, H.; Yuan, K.; Li, W.; Zhao, N.; Chen, W.; Huang, C.; Chen, H.; Wang, M. Improved Butterfly Optimizer-Configured Extreme Learning Machine for Fault Diagnosis. Complexity 2021, 2021, 1–17. [Google Scholar] [CrossRef]
- Ye, X.; Liu, W.; Li, H.; Wang, M.; Chi, C.; Liang, G.; Chen, H.; Huang, H. Modified Whale Optimization Algorithm for Solar Cell and PV Module Parameter Identification. Complexity 2021, 2021, 1–23. [Google Scholar] [CrossRef]
- Xu, B.; Heidari, A.A.; Kuang, F.; Zhang, S.; Chen, H.; Cai, Z. Performance optimization of photovoltaic systems: Reassessment of political optimization with a quantum Nelder-mead functionality. Sol. Energy 2022, 234, 39–63. [Google Scholar] [CrossRef]
- Luo, J.; Chen, H.; Zhang, Q.; Xu, Y.; Huang, H.; Zhao, X. An improved grasshopper optimization algorithm with application to financial stress prediction. Appl. Math. Model. 2018, 64, 654–668. [Google Scholar] [CrossRef]
- Shi, B.; Ye, H.; Heidari, A.A.; Zheng, L.; Hu, Z.; Chen, H.; Turabieh, H.; Mafarja, M.; Wu, P. Analysis of COVID-19 severity from the perspective of coagulation index using evolutionary machine learning with enhanced brain storm optimization. J. King Saud Univ. Comput. Inf. Sci. 2021. [Google Scholar] [CrossRef]
- Zhou, W.; Wang, P.; Heidari, A.A.; Zhao, X.; Turabieh, H.; Mafarja, M.; Chen, H. Metaphor-free dynamic spherical evolution for parameter estimation of photovoltaic modules. Energy Rep. 2021, 7, 5175–5202. [Google Scholar] [CrossRef]





| Method | Parameters |
|---|---|
| RCBA | = 2 |
| CBA | = 2 |
| CGPSO | = 2 |
| IGWO | [0, 2] |
| OBLGWO | [−1, −2]; b = 1 |
| CESCA | |
| GWO | [0, 2] |
| MFO | [−1, −2] |
| PSO | = 2 |
| SCA | a = 2 |
| BA | A = 0.5; r = 0.5 |
| Function | Dim | Range | |
|---|---|---|---|
| 30 | [−100, 100] | 0 | |
| 30 | [−10, 10] | 0 | |
| 30 | [−100, 100] | 0 | |
| 30 | [−100, 100] | 0 | |
| 30 | [−30, 30] | 0 | |
| 30 | [−100, 100] | 0 | |
| 30 | [−1.28, 1.28] | 0 |
| Function | Dim | Range | |
|---|---|---|---|
| 30 | [−100, 100] | 0 | |
| 30 | [−10, 10] | 0 | |
| 30 | [−100, 100] | 0 | |
| 30 | [−100, 100] | 0 | |
| 30 | [−30, 30] | 0 | |
| 30 | [−100, 100] | 0 | |
| 30 | [−1.28, 1.28] | 0 |
| Function | Dim | Range | |
|---|---|---|---|
| 2 | [−65, 65] | 1 | |
| 4 | [−5, 5] | 0.00030 | |
| 2 | [−5, 5] | −1.0316 | |
| 2 | [−5, 5] | 0.398 | |
| 2 | [−2, 2] | 3 | |
| 3 | [1, 3] | −3.86 | |
| 6 | [0, 1] | −3.32 | |
| 4 | [0, 10] | −10.1532 | |
| 4 | [0, 10] | −10.4028 | |
| 4 | [0, 10] | −10.5363 |
| F1 | F2 | F3 | ||||
|---|---|---|---|---|---|---|
| AVG | STD | AVG | STD | AVG | STD | |
| GLLCSA | 1.238849 × 106 | 6.536334 × 105 | 8.409119 × 103 | 7.920252 × 103 | 3.205022 × 102 | 1.699287 × 101 |
| RCBA | 1.322760 × 106 | 4.175292 × 105 | 2.985654 × 104 | 1.333570 × 104 | 3.281185 × 102 | 1.067689 × 101 |
| CBA | 4.274593 × 106 | 1.314117 × 106 | 9.365674 × 103 | 8.092198 × 103 | 4.450858 × 103 | 5.531420 × 103 |
| CGPSO | 9.372242 × 106 | 2.632222 × 106 | 1.568360 × 108 | 2.017935 × 107 | 2.220444 × 103 | 5.134707 × 102 |
| IGWO | 1.756705 × 107 | 7.284733 × 106 | 2.995857 × 106 | 1.823980 × 106 | 6.274603 × 103 | 2.779490 × 103 |
| OBLGWO | 1.631687 × 107 | 7.688354 × 106 | 1.592044 × 107 | 1.091297 × 107 | 9.317280 × 103 | 2.669594 × 103 |
| CESCA | 1.284071 × 109 | 1.868461 × 108 | 7.707841 × 1010 | 3.975591 × 109 | 1.047442 × 105 | 1.330180 × 104 |
| GWO | 7.610796 × 107 | 4.502244 × 107 | 2.038592 × 109 | 2.085598 × 109 | 2.983399 × 104 | 9.196130 × 103 |
| MFO | 9.988797 × 107 | 1.240090 × 108 | 1.467643 × 1010 | 1.151737 × 1010 | 1.061701 × 105 | 5.512228 × 104 |
| PSO | 8.717867 × 106 | 2.411178 × 106 | 1.469586 × 108 | 1.591299 × 107 | 9.769192 × 102 | 1.039244 × 102 |
| SCA | 2.405193 × 108 | 7.441417 × 107 | 1.657061 × 1010 | 3.648448 × 109 | 3.778071 × 104 | 5.992623 × 103 |
| BA | 8.248853 × 105 | 3.347618 × 105 | 5.541545 × 105 | 2.912975 × 105 | 5.419018 × 102 | 3.886761 × 102 |
| F4 | F5 | F6 | ||||
| AVG | STD | AVG | STD | AVG | STD | |
| GLLCSA | 5.169091 × 102 | 3.806454 × 101 | 5.199997 × 102 | 4.725102 × 10−4 | 6.270897 × 102 | 3.332504 × 100 |
| RCBA | 4.776711 × 102 | 2.908743 × 101 | 5.200835 × 102 | 7.971845 × 10−2 | 6.378213 × 102 | 3.243160 × 100 |
| CBA | 4.993125 × 102 | 2.933371 × 101 | 5.201765 × 102 | 1.778137 × 10−1 | 6.427952 × 102 | 2.813514 × 100 |
| CGPSO | 4.834582 × 102 | 5.395728 × 101 | 5.209736 × 102 | 3.816708 × 10−2 | 6.238705 × 102 | 2.721322 × 100 |
| IGWO | 5.304485 × 102 | 2.917210 × 101 | 5.205215 × 102 | 1.173440 × 10−1 | 6.189358 × 102 | 2.456891 × 100 |
| OBLGWO | 5.487494 × 102 | 3.820381 × 101 | 5.209499 × 102 | 6.195169 × 10−2 | 6.197624 × 102 | 4.844151 × 100 |
| CESCA | 1.213248 × 104 | 1.380450 × 103 | 5.210273 × 102 | 4.423163 × 10−2 | 6.422656 × 102 | 9.575703 × 10−1 |
| GWO | 6.626774 × 102 | 1.336610 × 102 | 5.209206 × 102 | 1.472290 × 10−1 | 6.141932 × 102 | 3.014494 × 100 |
| MFO | 1.363746 × 103 | 9.310686 × 102 | 5.203519 × 102 | 1.788243 × 10−1 | 6.235336 × 102 | 4.669785 × 100 |
| PSO | 4.654370 × 102 | 3.324394 × 101 | 5.209432 × 102 | 4.365825 × 10−2 | 6.223294 × 102 | 2.925522 × 100 |
| SCA | 1.412809 × 103 | 2.817093 × 102 | 5.209057 × 102 | 6.801991 × 10−2 | 6.346151 × 102 | 2.021926 × 100 |
| BA | 4.259904 × 102 | 3.313659 × 101 | 5.209642 × 102 | 4.520320 × 10−2 | 6.344476 × 102 | 3.482229 × 100 |
| F7 | F8 | F9 | ||||
| AVG | STD | AVG | STD | AVG | STD | |
| GLLCSA | 7.000141 × 102 | 1.328128 × 10−2 | 8.659866 × 102 | 1.797264 × 101 | 1.042875 × 103 | 2.441964 × 101 |
| RCBA | 7.000608 × 102 | 1.958573 × 10−2 | 1.020876 × 103 | 5.029168 × 101 | 1.176788 × 103 | 6.280943 × 101 |
| CBA | 7.000146 × 102 | 1.813612 × 10−2 | 1.006982 × 103 | 4.961612 × 101 | 1.148943 × 103 | 6.143216 × 101 |
| CGPSO | 7.023717 × 102 | 1.416684 × 10−1 | 9.911781 × 102 | 1.515705 × 101 | 1.119379 × 103 | 3.173188 × 101 |
| IGWO | 7.009874 × 102 | 7.254470 × 10−2 | 8.821336 × 102 | 1.573112 × 101 | 1.012470 × 103 | 1.942523 × 101 |
| OBLGWO | 7.012162 × 102 | 1.091624 × 10−1 | 9.177031 × 102 | 3.428652 × 101 | 1.070271 × 103 | 4.491907 × 101 |
| CESCA | 1.408830 × 103 | 4.842119 × 101 | 1.215613 × 103 | 1.626564 × 101 | 1.298773 × 103 | 2.019193 × 101 |
| GWO | 7.226746 × 102 | 2.021748 × 101 | 8.857211 × 102 | 1.855631 × 101 | 1.004773 × 103 | 3.139114 × 101 |
| MFO | 8.136821 × 102 | 6.471887 × 101 | 9.413879 × 102 | 4.323163 × 101 | 1.125361 × 103 | 5.746786 × 101 |
| PSO | 7.022715 × 102 | 1.409068 × 10−1 | 9.722301 × 102 | 1.766974 × 101 | 1.120378 × 103 | 2.327605 × 101 |
| SCA | 8.255920 × 102 | 2.778636 × 101 | 1.046443 × 103 | 1.799333 × 101 | 1.173766 × 103 | 1.806722 × 101 |
| BA | 7.006022 × 102 | 1.979492 × 10−1 | 1.008752 × 103 | 5.409854 × 101 | 1.168861 × 103 | 6.375010 × 101 |
| F10 | F11 | F12 | ||||
| AVG | STD | AVG | STD | AVG | STD | |
| GLLCSA | 2.264201 × 103 | 4.533532 × 102 | 4.687098 × 103 | 5.546305 × 102 | 1.200648 × 103 | 2.673387 × 10−1 |
| RCBA | 5.480741 × 103 | 6.379767 × 102 | 5.750590 × 103 | 6.862040 × 102 | 1.200654 × 103 | 2.777282 × 10−1 |
| CBA | 5.401931 × 103 | 5.701332 × 102 | 5.919613 × 103 | 7.504374 × 102 | 1.201058 × 103 | 4.862861 × 10−1 |
| CGPSO | 5.373383 × 103 | 6.931602 × 102 | 5.913799 × 103 | 5.650266 × 102 | 1.202491 × 103 | 3.331429 × 10−1 |
| IGWO | 3.657471 × 103 | 5.814534 × 102 | 4.484245 × 103 | 6.286188 × 102 | 1.200666 × 103 | 3.219966 × 10−1 |
| OBLGWO | 4.092823 × 103 | 8.204995 × 102 | 4.991144 × 103 | 7.370112 × 102 | 1.202322 × 103 | 7.309448 × 10−1 |
| CESCA | 8.924540 × 103 | 3.024366 × 102 | 9.111373 × 103 | 3.446813 × 102 | 1.203574 × 103 | 3.191205 × 10−1 |
| GWO | 3.274683 × 103 | 4.986018 × 102 | 3.847539 × 103 | 6.349137 × 102 | 1.201314 × 103 | 1.120997 × 100 |
| MFO | 4.477430 × 103 | 7.369407 × 102 | 5.435942 × 103 | 7.729281 × 102 | 1.200503 × 103 | 2.801502 × 10−1 |
| PSO | 5.182674 × 103 | 6.313629 × 102 | 5.960069 × 103 | 5.555818 × 102 | 1.202506 × 103 | 2.160367 × 10−1 |
| SCA | 6.980019 × 103 | 5.441916 × 102 | 8.084621 × 103 | 3.387779 × 102 | 1.202449 × 103 | 2.569528 × 10−1 |
| BA | 5.392300 × 103 | 8.934519 × 102 | 5.657819 × 103 | 7.223520 × 102 | 1.201083 × 103 | 3.178071 × 10−1 |
| F13 | F14 | F15 | ||||
| AVG | STD | AVG | STD | AVG | STD | |
| GLLCSA | 1.300472 × 103 | 9.313515 × 10−2 | 1.400288 × 103 | 9.356412 × 10−2 | 1.517640 × 103 | 5.369255 × 100 |
| RCBA | 1.300516 × 103 | 1.258235 × 10−1 | 1.400301 × 103 | 9.462535 × 10−2 | 1.535055 × 103 | 7.526856 × 100 |
| CBA | 1.300500 × 103 | 1.300693 × 10−1 | 1.400337 × 103 | 1.336849 × 10−1 | 1.565395 × 103 | 1.637156 × 101 |
| CGPSO | 1.300397 × 103 | 8.786822 × 10−2 | 1.400265 × 103 | 1.205785 × 10−1 | 1.517596 × 103 | 1.308620 × 100 |
| IGWO | 1.300567 × 103 | 9.829856 × 10−2 | 1.400408 × 103 | 2.718569 × 10−1 | 1.517348 × 103 | 4.795016 × 100 |
| OBLGWO | 1.300547 × 103 | 9.772622 × 10−2 | 1.400399 × 103 | 1.833313 × 10−1 | 1.514798 × 103 | 4.483673 × 100 |
| CESCA | 1.308031 × 103 | 4.006350 × 10−1 | 1.651215 × 103 | 2.028249 × 101 | 4.185567 × 105 | 1.487072 × 105 |
| GWO | 1.300518 × 103 | 4.894826 × 10−1 | 1.402728 × 103 | 4.920171 × 100 | 1.623933 × 103 | 3.774340 × 102 |
| MFO | 1.302118 × 103 | 1.252521 × 100 | 1.428573 × 103 | 2.037037 × 101 | 1.684422 × 105 | 3.135423 × 105 |
| PSO | 1.300356 × 103 | 6.946997 × 10−2 | 1.400291 × 103 | 1.227007 × 10−1 | 1.516541 × 103 | 1.248870 × 100 |
| SCA | 1.302885 × 103 | 3.565020 × 10−1 | 1.443320 × 103 | 8.453708 × 100 | 4.119474 × 103 | 2.407495 × 103 |
| BA | 1.300512 × 103 | 1.304709 × 10−1 | 1.400322 × 103 | 1.697501 × 10−1 | 1.527377 × 103 | 4.307567 × 100 |
| F16 | F17 | F18 | ||||
| AVG | STD | AVG | STD | AVG | STD | |
| GLLCSA | 1.612099 × 103 | 3.725020 × 10−1 | 2.433739 × 104 | 1.713144 × 104 | 3.336244 × 103 | 1.560479 × 103 |
| RCBA | 1.613338 × 103 | 4.361413 × 10−1 | 1.412722 × 105 | 8.486928 × 104 | 8.386815 × 103 | 8.935484 × 103 |
| CBA | 1.613470 × 103 | 3.302232 × 10−1 | 2.864083 × 105 | 1.670469 × 105 | 6.016752 × 103 | 3.769997 × 103 |
| CGPSO | 1.611763 × 103 | 5.165442 × 10−1 | 3.211343 × 105 | 1.769758 × 105 | 2.393177 × 106 | 7.877471 × 105 |
| IGWO | 1.611779 × 103 | 6.182681 × 10−1 | 9.053915 × 105 | 5.364536 × 105 | 1.934529 × 104 | 2.330403 × 104 |
| OBLGWO | 1.611928 × 103 | 5.049315 × 10−1 | 1.459806 × 106 | 1.005176 × 106 | 5.569811 × 104 | 7.941705 × 104 |
| CESCA | 1.613590 × 103 | 1.581820 × 10−1 | 8.364791 × 107 | 2.638806 × 107 | 4.593663 × 109 | 1.237270 × 109 |
| GWO | 1.610966 × 103 | 4.998869 × 10−1 | 1.209797 × 106 | 1.614760 × 106 | 1.289388 × 107 | 2.785751 × 107 |
| MFO | 1.612805 × 103 | 5.643754 × 10−1 | 3.956083 × 106 | 7.375744 × 106 | 8.815251 × 106 | 4.711840 × 107 |
| PSO | 1.612148 × 103 | 5.400342 × 10−1 | 2.987927 × 105 | 2.161928 × 105 | 2.046221 × 106 | 5.303946 × 105 |
| SCA | 1.612776 × 103 | 2.943395 × 10−1 | 5.762196 × 106 | 2.784132 × 106 | 1.676141 × 108 | 8.080917 × 107 |
| BA | 1.613249 × 103 | 2.844609 × 10−1 | 8.508355 × 104 | 5.457347 × 104 | 9.682249 × 104 | 3.786119 × 104 |
| F19 | F20 | F21 | ||||
| AVG | STD | AVG | STD | AVG | STD | |
| GLLCSA | 1.936009 × 103 | 4.355061 × 101 | 2.350262 × 103 | 1.405669 × 102 | 1.211144 × 104 | 6.294113 × 103 |
| RCBA | 1.935123 × 103 | 3.611263 × 101 | 2.465127 × 103 | 1.176717 × 102 | 8.261323 × 104 | 3.897679 × 104 |
| CBA | 1.942633 × 103 | 4.215181 × 101 | 3.049421 × 103 | 1.366173 × 103 | 1.244635 × 105 | 6.750097 × 104 |
| CGPSO | 1.917583 × 103 | 2.272685 × 100 | 2.469900 × 103 | 1.300228 × 102 | 1.409690 × 105 | 9.042172 × 104 |
| IGWO | 1.917540 × 103 | 1.321243 × 101 | 3.492227 × 103 | 1.902589 × 103 | 3.034434 × 105 | 2.487823 × 105 |
| OBLGWO | 1.927023 × 103 | 4.013226 × 101 | 6.189628 × 103 | 3.018964 × 103 | 5.345087 × 105 | 4.128952 × 105 |
| CESCA | 2.256105 × 103 | 4.942950 × 101 | 3.595022 × 105 | 1.398009 × 105 | 4.080719 × 107 | 1.524933 × 107 |
| GWO | 1.949393 × 103 | 3.049284 × 101 | 1.404652 × 104 | 6.998666 × 103 | 5.552885 × 105 | 9.333324 × 105 |
| MFO | 1.987788 × 103 | 8.918167 × 101 | 5.535291 × 104 | 3.913887 × 104 | 8.545256 × 105 | 9.825313 × 105 |
| PSO | 1.917247 × 103 | 2.179412 × 100 | 2.326747 × 103 | 5.786955 × 101 | 1.019012 × 105 | 5.885849 × 104 |
| SCA | 1.983328 × 103 | 2.776081 × 101 | 1.504831 × 104 | 4.617492 × 103 | 1.421241 × 106 | 7.574494 × 105 |
| BA | 1.926877 × 103 | 2.439285 × 101 | 2.456193 × 103 | 1.454076 × 102 | 6.724830 × 104 | 2.886316 × 104 |
| F22 | F23 | F24 | ||||
| AVG | STD | AVG | STD | AVG | STD | |
| GLLCSA | 2.760574 × 103 | 2.228345 × 102 | 2.500000 × 103 | 7.709365 × 10−10 | 2.600000 × 103 | 3.588642 × 10−7 |
| RCBA | 3.350704 × 103 | 3.621294 × 102 | 2.615252 × 103 | 5.521060 × 10−3 | 2.682070 × 103 | 3.811663 × 101 |
| CBA | 3.388456 × 103 | 2.979146 × 102 | 2.615852 × 103 | 2.821484 × 10−1 | 2.680590 × 103 | 3.078898 × 101 |
| CGPSO | 2.858516 × 103 | 2.290369 × 102 | 2.500003 × 103 | 3.329995 × 10−3 | 2.600025 × 103 | 1.197872 × 10−2 |
| IGWO | 2.568791 × 103 | 1.619749 × 102 | 2.620536 × 103 | 2.940441 × 100 | 2.600006 × 103 | 6.146081 × 10−3 |
| OBLGWO | 2.786901 × 103 | 2.091463 × 102 | 2.606628 × 103 | 3.617981 × 101 | 2.601120 × 103 | 6.132652 × 100 |
| CESCA | 5.696038 × 103 | 1.286220 × 103 | 3.136433 × 103 | 1.242696 × 102 | 2.660849 × 103 | 2.318336 × 101 |
| GWO | 2.585365 × 103 | 1.821056 × 102 | 2.635366 × 103 | 1.134288 × 101 | 2.600002 × 103 | 1.015076 × 10−3 |
| MFO | 3.067188 × 103 | 2.667965 × 102 | 2.665304 × 103 | 4.109527 × 101 | 2.676468 × 103 | 2.593551 × 101 |
| PSO | 2.872826 × 103 | 1.962133 × 102 | 2.615934 × 103 | 5.329976 × 10−1 | 2.626891 × 103 | 5.838959 × 100 |
| SCA | 2.992704 × 103 | 1.455672 × 102 | 2.664581 × 103 | 1.270815 × 101 | 2.600096 × 103 | 1.020093 × 10−1 |
| BA | 3.453378 × 103 | 3.118798 × 102 | 2.615248 × 103 | 2.521083 × 10−3 | 2.670639 × 103 | 3.944067 × 101 |
| F25 | F26 | F27 | ||||
| AVG | STD | AVG | STD | AVG | STD | |
| GLLCSA | 2.700000 × 103 | 5.744707 × 10−12 | 2.700426 × 103 | 1.071929 × 10−1 | 2.900000 × 103 | 2.240433 × 10−10 |
| RCBA | 2.735860 × 103 | 2.147012 × 101 | 2.751366 × 103 | 1.065771 × 102 | 3.902577 × 103 | 4.983783 × 102 |
| CBA | 2.727914 × 103 | 1.170224 × 101 | 2.710743 × 103 | 5.599137 × 101 | 3.975665 × 103 | 4.477796 × 102 |
| CGPSO | 2.700000 × 103 | 1.890297 × 10−5 | 2.793359 × 103 | 2.527157 × 101 | 3.038354 × 103 | 2.739283 × 102 |
| IGWO | 2.709510 × 103 | 2.831350 × 100 | 2.700683 × 103 | 1.629874 × 10−1 | 3.108218 × 103 | 2.481974 × 100 |
| OBLGWO | 2.700000 × 103 | 0.000000 × 100 | 2.700556 × 103 | 1.453861 × 10−1 | 3.009723 × 103 | 2.542824 × 102 |
| CESCA | 2.719608 × 103 | 8.971841 × 100 | 2.712316 × 103 | 1.442380 × 100 | 4.032420 × 103 | 1.596939 × 102 |
| GWO | 2.708322 × 103 | 5.306966 × 100 | 2.773555 × 103 | 4.461346 × 101 | 3.342896 × 103 | 1.415047 × 102 |
| MFO | 2.717403 × 103 | 8.811953 × 100 | 2.702266 × 103 | 1.020229 × 100 | 3.640968 × 103 | 2.082932 × 102 |
| PSO | 2.711836 × 103 | 5.348456 × 100 | 2.770458 × 103 | 4.667645 × 101 | 3.467269 × 103 | 2.969203 × 102 |
| SCA | 2.724541 × 103 | 7.587825 × 100 | 2.702440 × 103 | 5.636831 × 10−1 | 3.538978 × 103 | 3.131578 × 102 |
| BA | 2.729845 × 103 | 1.327662 × 101 | 2.700501 × 103 | 1.446831 × 10−1 | 3.893218 × 103 | 4.118836 × 102 |
| F28 | F29 | F30 | ||||
| AVG | STD | AVG | STD | AVG | STD | |
| GLLCSA | 3.000000 × 103 | 1.767349 × 10−10 | 4.193382 × 103 | 1.228891 × 103 | 1.194432 × 104 | 1.085100 × 104 |
| RCBA | 5.621571 × 103 | 9.888195 × 102 | 1.177843 × 107 | 1.281848 × 107 | 2.326497 × 104 | 6.945118 × 104 |
| CBA | 5.447547 × 103 | 6.556685 × 102 | 3.404018 × 107 | 3.303410 × 107 | 1.352624 × 104 | 8.715829 × 103 |
| CGPSO | 3.135128 × 103 | 7.400602 × 102 | 2.924359 × 104 | 1.324794 × 105 | 9.272246 × 103 | 9.042430 × 103 |
| IGWO | 3.835163 × 103 | 2.206870 × 102 | 1.038071 × 106 | 4.039714 × 106 | 2.714712 × 104 | 1.318391 × 104 |
| OBLGWO | 3.528511 × 103 | 5.198397 × 102 | 4.052395 × 106 | 4.378362 × 106 | 1.957810 × 104 | 1.178368 × 104 |
| CESCA | 5.350238 × 103 | 2.666407 × 102 | 1.839221 × 107 | 2.762806 × 106 | 1.493175 × 106 | 3.109234 × 105 |
| GWO | 3.863889 × 103 | 1.781469 × 102 | 1.755562 × 106 | 4.039784 × 106 | 4.526500 × 104 | 2.666792 × 104 |
| MFO | 3.899794 × 103 | 1.681019 × 102 | 2.847450 × 106 | 3.878730 × 106 | 5.845920 × 104 | 4.496513 × 104 |
| PSO | 6.991791 × 103 | 9.394121 × 102 | 8.591454 × 104 | 1.586345 × 105 | 1.367568 × 104 | 5.707805 × 103 |
| SCA | 4.765201 × 103 | 2.990578 × 102 | 1.009283 × 107 | 4.606232 × 106 | 2.364850 × 105 | 9.906369 × 104 |
| BA | 5.195068 × 103 | 7.406253 × 102 | 4.474452 × 107 | 4.143041 × 107 | 1.646326 × 104 | 2.423418 × 104 |
| Function | Ranking | ARV |
|---|---|---|
| GLLCSA | 1 | 2.300000 × 100 |
| RCBA | 8 | 6.566667 × 100 |
| CBA | 9 | 6.866667 × 100 |
| CGPSO | 3 | 5.200000 × 100 |
| IGWO | 2 | 4.766667 × 100 |
| OBLGWO | 4 | 5.366667 × 100 |
| CESCA | 12 | 1.136667 × 101 |
| GWO | 7 | 6.333333 × 100 |
| MFO | 10 | 8.166667 × 100 |
| PSO | 5 | 5.566667 × 100 |
| SCA | 11 | 9.433333 × 100 |
| BA | 6 | 6.066667 × 100 |
| Function | RCBA | CBA | CGPSO | IGWO | OBLGWO | CESCA | GWO | MFO | PSO | SCA | BA |
| F1 | 6.73 × 10−1 | 1.73 × 10−6 | 1.73 × 10−6 | 1.73 × 10−6 | 1.73 × 10−6 | 1.73 × 10−6 | 1.73 × 10−6 | 1.73 × 10−6 | 1.73 × 10−6 | 1.73 × 10−6 | 2.85 × 10−2 |
| F2 | 1.36 × 10−5 | 4.41 × 10−1 | 1.73 × 10−6 | 1.73 × 10−6 | 1.73 × 10−6 | 1.73 × 10−6 | 1.73 × 10−6 | 1.73 × 10−6 | 1.73 × 10−6 | 1.73 × 10−6 | 1.73 × 10−6 |
| F3 | 8.22 × 10−3 | 1.73 × 10−6 | 1.73 × 10−6 | 1.73 × 10−6 | 1.73 × 10−6 | 1.73 × 10−6 | 1.73 × 10−6 | 1.73 × 10−6 | 1.73 × 10−6 | 1.73 × 10−6 | 2.84 × 10−5 |
| F4 | 8.94 × 10−4 | 1.65 × 10−1 | 1.32 × 10−2 | 1.25 × 10−1 | 1.29 × 10−3 | 1.73 × 10−6 | 3.88 × 10−6 | 3.52 × 10−6 | 5.31 × 10−5 | 1.73 × 10−6 | 1.92 × 10−6 |
| F5 | 1.73 × 10−6 | 1.92 × 10−6 | 1.73 × 10−6 | 1.73 × 10−6 | 1.73 × 10−6 | 1.73 × 10−6 | 1.73 × 10−6 | 1.73 × 10−6 | 1.73 × 10−6 | 1.73 × 10−6 | 1.73 × 10−6 |
| F6 | 1.73 × 10−6 | 1.73 × 10−6 | 6.64 × 10−4 | 1.73 × 10−6 | 8.47 × 10−6 | 1.73 × 10−6 | 1.73 × 10−6 | 8.31 × 10−4 | 1.49 × 10−5 | 1.92 × 10−6 | 5.75 × 10−6 |
| F7 | 1.73 × 10−6 | 4.91 × 10−1 | 1.73 × 10−6 | 1.73 × 10−6 | 1.73 × 10−6 | 1.73 × 10−6 | 1.73 × 10−6 | 1.73 × 10−6 | 1.73 × 10−6 | 1.73 × 10−6 | 1.73 × 10−6 |
| F8 | 1.73 × 10−6 | 1.73 × 10−6 | 1.73 × 10−6 | 3.88 × 10−4 | 2.60 × 10−6 | 1.73 × 10−6 | 2.26 × 10−3 | 3.18 × 10−6 | 1.73 × 10−6 | 1.73 × 10−6 | 1.73 × 10−6 |
| F9 | 1.73 × 10−6 | 2.88 × 10−6 | 1.92 × 10−6 | 9.71 × 10−5 | 6.42 × 10−3 | 1.73 × 10−6 | 8.92 × 10−5 | 3.52 × 10−6 | 1.73 × 10−6 | 1.73 × 10−6 | 1.92 × 10−6 |
| F10 | 1.73 × 10−6 | 1.73 × 10−6 | 1.73 × 10−6 | 2.60 × 10−6 | 2.13 × 10−6 | 1.73 × 10−6 | 1.80 × 10−5 | 1.73 × 10−6 | 1.73 × 10−6 | 1.73 × 10−6 | 1.73 × 10−6 |
| F11 | 2.37 × 10−5 | 1.24 × 10−5 | 1.73 × 10−6 | 2.13 × 10−1 | 1.71 × 10−1 | 1.73 × 10−6 | 5.79 × 10−5 | 8.31 × 10−4 | 1.73 × 10−6 | 1.73 × 10−6 | 5.79 × 10−5 |
| F12 | 8.94 × 10−1 | 5.29 × 10−4 | 1.73 × 10−6 | 4.65 × 10−1 | 2.35 × 10−6 | 1.73 × 10−6 | 9.27 × 10−3 | 2.18 × 10−2 | 1.73 × 10−6 | 1.73 × 10−6 | 2.84 × 10−5 |
| F13 | 1.41 × 10−1 | 4.53 × 10−1 | 7.73 × 10−3 | 9.63 × 10−4 | 1.32 × 10−2 | 1.73 × 10−6 | 1.25 × 10−1 | 1.73 × 10−6 | 2.22 × 10−4 | 1.73 × 10−6 | 2.89 × 10−1 |
| F14 | 4.53 × 10−1 | 9.37 × 10−2 | 3.00 × 10−2 | 1.59 × 10−1 | 9.63 × 10−4 | 1.73 × 10−6 | 3.61 × 10−3 | 1.73 × 10−6 | 7.97 × 10−1 | 1.73 × 10−6 | 6.73 × 10−1 |
| F15 | 1.73 × 10−6 | 1.73 × 10−6 | 8.61 × 10−1 | 7.19 × 10−1 | 1.47 × 10−1 | 1.73 × 10−6 | 2.41 × 10−3 | 1.73 × 10−6 | 4.28 × 10−1 | 1.73 × 10−6 | 2.88 × 10−6 |
| F16 | 1.73 × 10−6 | 1.92 × 10−6 | 1.48 × 10−2 | 2.85 × 10−2 | 1.65 × 10−1 | 1.73 × 10−6 | 1.73 × 10−6 | 8.92 × 10−5 | 7.04 × 10−1 | 2.60 × 10−6 | 1.73 × 10−6 |
| F17 | 1.92 × 10−6 | 1.73 × 10−6 | 1.73 × 10−6 | 1.73 × 10−6 | 1.73 × 10−6 | 1.73 × 10−6 | 1.73 × 10−6 | 1.73 × 10−6 | 1.73 × 10−6 | 1.73 × 10−6 | 4.86 × 10−5 |
| F18 | 1.32 × 10−2 | 1.20 × 10−3 | 1.73 × 10−6 | 2.35 × 10−6 | 1.73 × 10−6 | 1.73 × 10−6 | 1.36 × 10−5 | 3.88 × 10−6 | 1.73 × 10−6 | 1.73 × 10−6 | 1.73 × 10−6 |
| F19 | 3.39 × 10−1 | 1.78 × 10−1 | 9.10 × 10−1 | 7.19 × 10−2 | 1.11 × 10−2 | 1.73 × 10−6 | 4.49 × 10−2 | 2.41 × 10−3 | 6.58 × 10−1 | 6.16 × 10−4 | 8.13 × 10−1 |
| F20 | 5.29 × 10−4 | 5.22 × 10−6 | 5.32 × 10−3 | 2.60 × 10−6 | 1.73 × 10−6 | 1.73 × 10−6 | 1.73 × 10−6 | 1.73 × 10−6 | 7.66 × 10−1 | 1.73 × 10−6 | 1.48 × 10−2 |
| F21 | 1.73 × 10−6 | 1.73 × 10−6 | 1.73 × 10−6 | 1.92 × 10−6 | 1.73 × 10−6 | 1.73 × 10−6 | 1.73 × 10−6 | 1.73 × 10−6 | 1.73 × 10−6 | 1.73 × 10−6 | 1.73 × 10−6 |
| F22 | 5.22 × 10−6 | 1.92 × 10−6 | 9.78 × 10−2 | 2.96 × 10−3 | 4.78 × 10−1 | 1.73 × 10−6 | 3.85 × 10−3 | 3.72 × 10−5 | 4.95 × 10−2 | 3.59 × 10−4 | 1.73 × 10−6 |
| F23 | 1.73 × 10−6 | 1.73 × 10−6 | 1.73 × 10−6 | 1.73 × 10−6 | 3.18 × 10−6 | 1.73 × 10−6 | 1.73 × 10−6 | 1.73 × 10−6 | 1.73 × 10−6 | 1.73 × 10−6 | 1.73 × 10−6 |
| F24 | 1.73 × 10−6 | 1.73 × 10−6 | 1.73 × 10−6 | 1.73 × 10−6 | 3.11 × 10−5 | 1.73 × 10−6 | 1.73 × 10−6 | 1.73 × 10−6 | 1.73 × 10−6 | 1.73 × 10−6 | 1.73 × 10−6 |
| F25 | 1.73 × 10−6 | 1.73 × 10−6 | 1.73 × 10−6 | 2.56 × 10−6 | 6.38 × 10−6 | 1.73 × 10−6 | 4.17 × 10−5 | 1.73 × 10−6 | 1.73 × 10−6 | 1.73 × 10−6 | 1.73 × 10−6 |
| F26 | 1.83 × 10−3 | 4.68 × 10−3 | 2.13 × 10−6 | 3.18 × 10−6 | 4.90 × 10−4 | 1.73 × 10−6 | 3.18 × 10−6 | 1.73 × 10−6 | 6.89 × 10−5 | 1.73 × 10−6 | 9.37 × 10−2 |
| F27 | 1.73 × 10−6 | 1.73 × 10−6 | 1.73 × 10−6 | 1.73 × 10−6 | 5.70 × 10−2 | 1.73 × 10−6 | 1.73 × 10−6 | 1.73 × 10−6 | 1.73 × 10−6 | 1.73 × 10−6 | 1.73 × 10−6 |
| F28 | 1.73 × 10−6 | 1.73 × 10−6 | 1.73 × 10−6 | 1.73 × 10−6 | 8.73 × 10−3 | 1.73 × 10−6 | 1.73 × 10−6 | 1.73 × 10−6 | 1.73 × 10−6 | 1.73 × 10−6 | 1.73 × 10−6 |
| F29 | 1.73 × 10−6 | 1.73 × 10−6 | 1.20 × 10−3 | 1.73 × 10−6 | 1.73 × 10−6 | 1.73 × 10−6 | 1.73 × 10−6 | 1.73 × 10−6 | 2.99 × 10−1 | 1.73 × 10−6 | 1.73 × 10−6 |
| F30 | 2.54 × 10−1 | 4.72 × 10−2 | 1.41 × 10−1 | 1.48 × 10−4 | 2.11 × 10−3 | 1.73 × 10−6 | 5.75 × 10−6 | 5.22 × 10−6 | 6.27 × 10−2 | 1.73 × 10−6 | 3.39 × 10−1 |
| +/−/= | 23/1/6 | 24/0/6 | 21/5/4 | 20/4/6 | 22/3/5 | 30/0/0 | 24/5/1 | 28/2/0 | 20/3/7 | 30/0/0 | 23/2/5 |
| Models | ACC | Sensitivity | Specificity | MCC |
|---|---|---|---|---|
| Avg | ||||
| GLLCSA-KELM-FS | 93.20% | 92.93% | 91.00% | 85.19% |
| GLLCSA-KELM | 90.17% | 91.66% | 88.94% | 80.51% |
| CSA-KELM | 88.22% | 92.08% | 83.87% | 76.69% |
| KELM | 88.81% | 93.92% | 83.65% | 77.99% |
| RF | 89.42% | 93.60% | 85.02% | 78.98% |
| FKNN | 87.29% | 91.71% | 84.26% | 75.52% |
| Models | ACC | Sensitivity | Specificity | MCC |
|---|---|---|---|---|
| Std | ||||
| GLLCSA-KELM-FS | 2.18 × 10−2 | 2.26 × 10−2 | 6.30 × 10−2 | 5.11 × 10−2 |
| GLLCSA-KELM | 3.07 × 10−2 | 4.33 × 10−2 | 5.81 × 10−2 | 6.32 × 10−2 |
| CSA-KELM | 4.35 × 10−2 | 5.82 × 10−2 | 9.13 × 10−2 | 8.46 × 10−2 |
| KELM | 3.25 × 10−2 | 3.14 × 10−2 | 6.53 × 10−2 | 6.03 × 10−2 |
| RF | 3.73 × 10−2 | 3.33 × 10−2 | 5.56 × 10−2 | 7.34 × 10−2 |
| FKNN | 5.49 × 10−2 | 5.20 × 10−2 | 1.00 × 10−1 | 1.02 × 10−1 |
| GLLCSA-KELM-FS vs. GLLCSA-KELM | GLLCSA-KELM-FS vs. CSA-KELM | GLLCSA-KELM-FS vs. KELM | GLLCSA-KELM-FS vs. RF | GLLCSA-KELM-FS vs. FKNN | |
|---|---|---|---|---|---|
| One or two-tailed p-value | Two-tailed | Two-tailed | Two-tailed | Two-tailed | Two-tailed |
| t | 1.803 | 2.584 | 2.665 | 1.968 | 2.552 |
| df | 18 | 18 | 18 | 18 | 18 |
| p-value | 0.0882 | 0.0187 | 0.0158 | 0.0647 | 0.0200 |
| Significantly different (p < 0.05) | No | Yes | Yes | No | Yes |
Publisher’s Note: MDPI stays neutral with regard to jurisdictional claims in published maps and institutional affiliations. |
© 2022 by the authors. Licensee MDPI, Basel, Switzerland. This article is an open access article distributed under the terms and conditions of the Creative Commons Attribution (CC BY) license (https://creativecommons.org/licenses/by/4.0/).
Share and Cite
Zhang, L.; Fu, Y.; Wei, Y.; Chen, H.; Xia, C.; Cai, Z. Predicting Entrepreneurial Intention of Students: Kernel Extreme Learning Machine with Boosted Crow Search Algorithm. Appl. Sci. 2022, 12, 6907. https://doi.org/10.3390/app12146907
Zhang L, Fu Y, Wei Y, Chen H, Xia C, Cai Z. Predicting Entrepreneurial Intention of Students: Kernel Extreme Learning Machine with Boosted Crow Search Algorithm. Applied Sciences. 2022; 12(14):6907. https://doi.org/10.3390/app12146907
Chicago/Turabian StyleZhang, Lingling, Yinjun Fu, Yan Wei, Huiling Chen, Chunyu Xia, and Zhennao Cai. 2022. "Predicting Entrepreneurial Intention of Students: Kernel Extreme Learning Machine with Boosted Crow Search Algorithm" Applied Sciences 12, no. 14: 6907. https://doi.org/10.3390/app12146907
APA StyleZhang, L., Fu, Y., Wei, Y., Chen, H., Xia, C., & Cai, Z. (2022). Predicting Entrepreneurial Intention of Students: Kernel Extreme Learning Machine with Boosted Crow Search Algorithm. Applied Sciences, 12(14), 6907. https://doi.org/10.3390/app12146907

