Design of a Laser Driver and Its Application in Gas Sensing
Abstract
:1. Introduction
2. Structure of the Laser Driver
2.1. Macro-Model of DFB-LD
2.2. Design of the Current Source
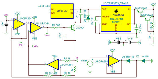
2.2.1. Schematic of the Circuit
2.2.2. Deformation of the Circuit for Stability Analysis
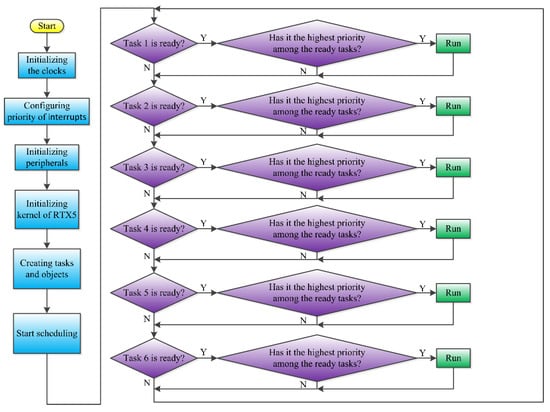
2.3. User-Interface of the Laser Driver
3. Application of the Laser Driver
3.1. Experimental Setup
3.2. Basic Theory
4. Results and Discussion
4.1. Simulations of the Current Source
4.1.1. Validation of the DFB-LD Model
4.1.2. Stability Analysis without Compensation
4.1.3. Stability Analysis with Compensation
4.2. Gas Sensing Experiments
5. Conclusions
Author Contributions
Funding
Institutional Review Board Statement
Informed Consent Statement
Data Availability Statement
Acknowledgments
Conflicts of Interest
Appendix A
References
- Liu, W.; Sun, J.; Xu, L.; Zhu, S.; Zhou, X.; Yang, S.; Dong, B.; Bai, X.; Lu, G.; Song, H. Understanding the noble metal modifying effect on In2O3 nanowires: Highly sensitive and selective gas sensors for potential early screening of multiple diseases. Nanoscale Horiz. 2019, 4, 1361–1371. [Google Scholar] [CrossRef]
- Liu, W.; Xu, L.; Sheng, K.; Zhou, X.; Dong, B.; Lu, G.; Song, H. A highly sensitive and moisture-resistant gas sensor for diabetes diagnosis with Pt@In2O3 nanowires and a molecular sieve for protection. NPG Asia Mater. 2018, 10, 293–308. [Google Scholar] [CrossRef] [Green Version]
- Krishnan, K.; Gauni, S.; Manimegalai, C.T.; Malsawmdawngliana, V. Ambient noise analysis in underwater wireless communication using laser diode. Opt. Laser Technol. 2019, 114, 135–139. [Google Scholar] [CrossRef]
- Ibrahim, D.G.A.; Yasui, T. High-precision 3D surface topography measurement using high-stable multi-wavelength digital holography referenced by an optical frequency comb. Opt. Lett. 2018, 43, 1758–1761. [Google Scholar] [CrossRef]
- Wang, Z.; Liu, Z.; Deng, Z.; Deng, W.; Jia, X. Phase extraction of non-stationary interference signal in frequency scanning interferometry using complex shifted Morlet wavelets. Opt. Commun. 2018, 420, 26–33. [Google Scholar] [CrossRef]
- Li, Y.; Wang, P.; Meng, F.; Yu, H.; Zhou, X.; Wang, H.; Pan, J. Investigation of the electronical and optical properties of quantum well lasers with slightly doped tunnel junction. Semiconductors 2018, 52, 2017–2021. [Google Scholar] [CrossRef]
- Li, B.; Zheng, C.; Liu, H.; He, Q.; Ye, W.; Zhang, Y.; Pan, J.; Wang, Y. Development and measurement of a near-infrared CH4 detection system using 1.654 μm wavelength-modulated diode laser and open reflective gas sensing probe. Sens. Actuators B Chem. 2016, 225, 188–198. [Google Scholar] [CrossRef]
- Sackinger, E.; Ota, Y.; Gabara, T.J.; Fischer, W.C. A 15-mW, 155-Mb/s CMOS burst-mode laser driver with automatic power control and end-of-life detection. IEEE J. Solid-State Circuits 2000, 35, 269–275. [Google Scholar] [CrossRef]
- Vladimir, L.; Vladimir, M.; Yurii, K.; Mikhail, B. Determination of the maximum temperature in a non-uniform hot zone by line-of-site absorption spectroscopy with a single diode laser. Sensors 2018, 18, 1608. [Google Scholar] [CrossRef] [Green Version]
- Guo, X.; Zheng, F.; Li, C.; Yang, X.; Li, N.; Liu, S.; Wei, J.; Qiu, X.; He, Q. A portable sensor for in-situ measurement of ammonia based on near-infrared laser absorption spectroscopy. Opt. Laser Eng. 2019, 115, 243–248. [Google Scholar] [CrossRef]
- Zheng, F.; Qiu, X.; Shao, L.; Feng, S.; Cheng, T.; He, X.; He, Q.; Li, C.; Kan, R.; Fittschen, C. Measurement of nitric oxide from cigarette burning using TDLAS based on quantum cascade laser. Opt. Laser Technol. 2020, 124, 105963. [Google Scholar] [CrossRef]
- Cheng, Y.; Pan, J.; Wang, Y.; Zhou, F.; Wang, B.; Zhao, L.; Zhu, H.; Wang, W. 40-Gb/s low chirp electro absorption modulator integrated with DFB laser. IEEE Photonics Technol. Lett. 2009, 21, 356–358. [Google Scholar] [CrossRef]
- Chen, C.; Newcomb, R.W.; Wang, Y. A trace methane gas sensor using mid-infrared quantum cascaded laser at 7.5 μm. Appl. Phys. B 2013, 113, 491–501. [Google Scholar] [CrossRef]
- Crosson, E.R. A cavity ring-down analyzer for measuring atmospheric levels of methane, carbon dioxide, and water. Appl. Phys. B 2008, 92, 403–408. [Google Scholar] [CrossRef]
- Klein, A.; Witzel, O.; Ebert, V. Rapid, time-division multiplexed, direct absorption- and wavelength modulation-spectroscopy. Sensors 2014, 14, 1497. [Google Scholar] [CrossRef] [Green Version]
- Goldenstein, C.S.; Strand, C.L.; Schultz, I.A.; Sun, K.; Jeffries, J.B.; Hanson, R.K. Fitting of calibration-free scanned-wavelength-modulation spectroscopy spectra for determination of gas properties and absorption lineshapes. Appl. Opt. 2014, 53, 356–367. [Google Scholar] [CrossRef]
- Sur, R.; Sun, K.; Jeffries, J.B.; Socha, J.G.; Hanson, R.K. Scanned-wavelength-modulation-spectroscopy sensor for CO, CO2, CH4 and H2O in a high-pressure engineering-scale transport-reactor coal gasifier. Fuel 2015, 150, 102–111. [Google Scholar] [CrossRef] [Green Version]
- Guo, Y.; Qiu, X.; Li, N.; Feng, S.; Cheng, T.; Liu, Q.; He, Q.; Kan, R.; Yang, H.; Li, C. A portable laser-based sensor for detecting H2S in domestic natural gas. Infrared Phys. Technol. 2020, 105, 103153. [Google Scholar] [CrossRef]
- Barbu, T.L.; Parvitte, B.; Zeninari, V.; Vinogradov, I.; Korablev, O.; Durry, G. Diode laser spectroscopy of H2O and CO2 in the 1.877-μm region for the in situ monitoring of the Martian atmosphere. Appl. Phys. B 2006, 82, 133–140. [Google Scholar] [CrossRef]
- Dudzik, G. Ultra-stable, low-noise two-stage current source concept for electronics and laser applications. IET Circuits Devices Syst. 2017, 11, 613–617. [Google Scholar] [CrossRef]
- Ray, A.; Bandyopadhyay, A.; De, S.; Ray, B.; Ghosh, P.N. A simple scanning semiconductor diode laser source and its application in wavelength modulation spectroscopy around 825 nm. Opt. Laser Technol. 2007, 39, 359–367. [Google Scholar] [CrossRef]
- TINA-SPICE Software. Available online: https://www.ti.com/tool/TINA-TI/ (accessed on 15 August 2019).
- Chen, W.; Yang, S.; Liu, S. Optoelectronic Devices Circuit Model and the Circuit-Level Simulation of OEIC; National Defense Industry Press: Beijing, China, 2001; pp. 106–109. ISBN 7118023302. (In Chinese) [Google Scholar]
- Xiao, H.; Zou, W.; Fu, Y.; He, X.; Gan, Y. Design of diode laser output power auto control system. Appl. Laser 2004, 24, 165–168. (In Chinese) [Google Scholar] [CrossRef]
- Fu, Y.; Zou, W.; Xiao, H.; Gan, Y. Optic power control of LD drive circuit. Infrared and Laser Eng. 2005, 34, 626–630. (In Chinese) [Google Scholar] [CrossRef]
- Iseki, T. A portable remote methane detector using an InGaAsP DFB laser. Environ. Geol. 2004, 46, 1064–1069. [Google Scholar] [CrossRef]
- Asakawa, T.; Kanno, N.; Tonokura, K. Diode laser detection of greenhouse gases in the near-infrared region by wavelength modulation spectroscopy: Pressure dependence of the detection sensitivity. Sensors 2010, 10, 4686. [Google Scholar] [CrossRef] [PubMed] [Green Version]
- Dong, L.; Li, C.; Sanchez, N.P.; Gluszek, A.K.; Griffin, R.J.; Tittel, F.K. Compact CH4 sensor system based on a continu-ous-wave, low power consumption, room temperature interband cascade laser. Appl. Phys. Lett. 2016, 108, 011106. [Google Scholar] [CrossRef] [Green Version]
















| Symbols | Description |
|---|---|
| Rs | parasitic resistor in series |
| Cp | parasitic capacitor in parallel |
| Rd | parasitic leakage resistor |
| Rph | a constructed resistor with the resistance of kT/q2 (k the Boltzmann constant, T the temperature and q the electric charge) |
| Cd | diffusion capacitor |
| Csc | space-charge capacitor |
| Kl | the ratio of the optical power emitted from the left facet of the optical resonator to the photon density |
| Kr | the ratio of the optical power emitted from the right facet of the optical resonator to the photon density |
| Beta | spontaneous emission coefficient |
| NA | positive end of laser electrical ports |
| NB | negative end of laser electrical ports |
| NL | virtual port on the left facet of the optical resonator |
| NR | virtual port on the right facet of the optical resonator |
Publisher’s Note: MDPI stays neutral with regard to jurisdictional claims in published maps and institutional affiliations. |
© 2022 by the authors. Licensee MDPI, Basel, Switzerland. This article is an open access article distributed under the terms and conditions of the Creative Commons Attribution (CC BY) license (https://creativecommons.org/licenses/by/4.0/).
Share and Cite
Cong, M.; Zhang, S.; Wang, Y.; Liang, D.; Zhou, K. Design of a Laser Driver and Its Application in Gas Sensing. Appl. Sci. 2022, 12, 5883. https://doi.org/10.3390/app12125883
Cong M, Zhang S, Wang Y, Liang D, Zhou K. Design of a Laser Driver and Its Application in Gas Sensing. Applied Sciences. 2022; 12(12):5883. https://doi.org/10.3390/app12125883
Chicago/Turabian StyleCong, Menglong, Shanshan Zhang, Yiding Wang, Dachao Liang, and Kunpeng Zhou. 2022. "Design of a Laser Driver and Its Application in Gas Sensing" Applied Sciences 12, no. 12: 5883. https://doi.org/10.3390/app12125883
APA StyleCong, M., Zhang, S., Wang, Y., Liang, D., & Zhou, K. (2022). Design of a Laser Driver and Its Application in Gas Sensing. Applied Sciences, 12(12), 5883. https://doi.org/10.3390/app12125883
