A Novel Anti-Jamming Decision-Making Algorithm Based on Knowledge Graph Technology
Abstract
:1. Introduction
- Using the storage and representation capabilities of knowledge graphs, various parameters of decision-making elements are represented as entity attributes, so as to realize multi-parameter (including frequency domain, time domain, and power domain) decision-making for communication anti-jamming, and it has strong extensibility.
- The anti-jamming decision-making algorithm based on the knowledge graph can take advantage of prior knowledge, and directly extract anti-jamming strategies by searching the knowledge graph for known jamming patterns. For unknown jamming patterns, prior knowledge can also be used to effectively reduce decision complexity.
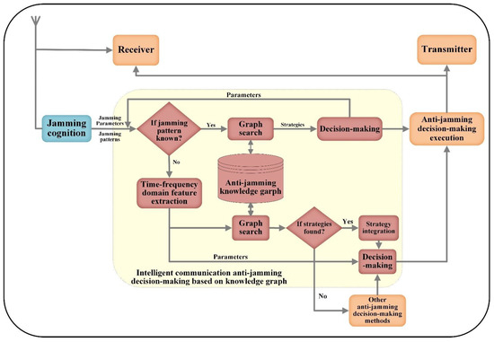
2. System Model
2.1. Block Diagram
2.2. Targeted Problems
2.2.1. Construction of Anti-Jamming Knowledge Graph
2.2.2. The Search of Knowledge Graph for Unknown Jamming Patterns
2.2.3. Anti-Jamming Decision-Making Based on the Search of Knowledge Graph
3. Feature Extraction and Decision-Making Parameters
3.1. Time-Frequency Domain Features Extraction Method
3.1.1. Frequency Gap
- Full-time frequency gap exists ► Instantaneous frequency gap exists
- Instantaneous frequency gap does not exist ► Full-time frequency gap does not exist
3.1.2. Power Margin
3.1.3. Time Gap
3.2. Communication Decision-Making Parameter
3.2.1. Frequency Domain Decision-Making Parameters
3.2.2. Power, Modulation and Code Decision-Making Parameters
3.2.3. Time Domain Decision-Making Parameters
4. Decision-Making Algorithm Based on Anti-Jamming Knowledge Graph
4.1. Decision-Making Algorithm
4.1.1. Algorithm Description
| Algorithm1 Communication anti-jamming decision-making algorithm based on the knowledge graph |
| 1: Initialization: 2: The receiver obtains the jamming patterns and parameters from the jamming sensing module; 3: if jamming pattern is known 4: The receiver directly obtains the strategy set by anti-jamming knowledge graph; else 5: for t = 1, 2, …, T do 6: The receiver obtains the time-frequency features by time-frequency domain features extraction method; 7: The receiver searches for the strategy set according to the features by anti-jamming knowledge graph; 8: The receiver calculates the corresponding parameters of strategies according to the communication parameter decision method and obtains set ; 9: The receiver fuses strategies, ; 10: t = t + 1; end for |
4.1.2. Strategy Fusion Method
- After selecting the best communication channel under the minimum power criterion, we preferentially adopt the lowest order modulation coding mode. The transmission power corresponding to the channel environment and bit error rate is the minimum consumption power.
- After selecting the best communication channel under the maximum transmission rate criterion, we preferentially adopt the highest order modulation coding mode, and the corresponding transmission power is the maximum rate power.
4.2. Anti-Jamming Knowledge Graph Search Statement Design
4.2.1. Question Answering Template Design
4.2.2. Question Classification
5. Simulation Results and Discussion
5.1. Simulation of Time-Frequency Domain Feature Extraction
5.2. Simulation of Decision-Making Result
5.2.1. Simulation of the Decision-Making Result of Known Jamming Patterns
5.2.2. Simulation of the Decision-Making Result of Unknown Jamming Patterns
6. Conclusions
Author Contributions
Funding
Institutional Review Board Statement
Informed Consent Statement
Data Availability Statement
Conflicts of Interest
References
- Grover, K.; Lim, A.; Yang, Q. Jamming and anti-jamming techniques in wireless networks: A survey. Int. J. Ad Hoc Ubiquitous Comput. 2014, 17, 197–215. [Google Scholar] [CrossRef] [Green Version]
- Torrieri, D. Principles of Spread-Spectrum Communication Systems, 4th ed.; Springer Science & Business Media: New York, NY, USA, 2018. [Google Scholar]
- Lichtman, M.; Poston, J.D.; Amuru, S.; Shahriar, C.; Clancy, T.C.; Buehrer, R.M.; Reed, J.H. A communications jamming taxonomy. IEEE Secur. Priv. 2016, 14, 47–54. [Google Scholar] [CrossRef]
- Pirayesh, H.; Zeng, H. Jamming Attacks and Anti-Jamming Strategies in Wireless Networks: A Comprehensive Survey. IEEE Commun. Surv. Tutor. 2022. [Google Scholar] [CrossRef]
- Miao, W.; Song, X.; Niu, Y.; Tong, T. Anti-jamming decision-making in wireless communication based on Rough Sets Theory. In Proceedings of the International Conference on Mechatronic Sciences, Electric Engineering and Computer (MEC), Shengyang, China, 20–22 December 2013; pp. 2535–2539. [Google Scholar]
- Hui, X.; Niu, Y.; Mi, Y. Decision method of anti-jamming communication based on binary artificial bee colony algorithm. In Proceedings of the 4th International Conference on Computer Science and Network Technology (ICCSNT), Harbin, China, 19–20 December 2015; pp. 987–991. [Google Scholar]
- Li, J.; Tang, X.; Gao, L.; Chen, L. Satellite communication anti-jamming based on artificial bee colony blind source separation. In Proceedings of the 6th International Conference on Communication, Image and Signal Processing (CCISP), Chengdu, China, 17 December 2021; pp. 240–244. [Google Scholar]
- Ye, F.; Zhou, Z.; Tian, H.; Sun, Q.; Li, Y.; Jiang, T. Intelligent Anti-Jamming Decision Method Based on the Mutation Search Artificial Bee Colony Algorithm for Wireless Systems. In Proceedings of the International Conference on Computer Science & Education (ICCSE), Atlanta, GA, USA, 7–12 July 2019. [Google Scholar] [CrossRef]
- Liu, M.; Wang, J.; Liu, L. Research on Intelligent Anti-jamming Communication with Transform Domain Communication System. In Proceedings of the International Conference in Communications, Signal Proccessing, and Systems, Singapore, 4 May 2019; pp. 949–955. [Google Scholar] [CrossRef]
- Ran, Y.; Cheng, Y.; Chen, D.; Wang, X. Intelligent Anti-jamming Decision Engine Based on BP Neural Network. J. Signal Process. 2019, 35, 1350–1357. [Google Scholar]
- Yang, H.; Xiong, Z.; Zhao, J.; Niyato, D.; Wu, Q.; Poor, H.V.; Tornatore, M. Intelligent Reflecting Surface Assisted Anti-Jamming Communications: A Fast Reinforcement Learning Approach. IEEE Trans. Wirel. Commun. 2020, 20, 1963–1974. [Google Scholar] [CrossRef]
- Han, H.; Xu, Y.; Jin, Z.; Li, W.; Chen, X.; Fang, G.; Xu, Y. Primary-User-Friendly Dynamic Spectrum Anti-Jamming Access: A GAN-Enhanced Deep Reinforcement Learning Approach. IEEE Wirel. Commun. Lett. 2021, 11, 258–262. [Google Scholar] [CrossRef]
- Zhou, Q.; Li, Y.; Niu, Y. A Countermeasure Against Random Pulse Jamming in Time Domain Based on Reinforcement Learning. IEEE Access 2020, 8, 97164–97174. [Google Scholar] [CrossRef]
- Xiao, L.; Lu, X.; Xu, T.; Wan, X.; Ji, W.; Zhang, Y. Reinforcement Learning-Based Mobile Offloading for Edge Computing Against Jamming and Interference. IEEE Trans. Commun. 2020, 68, 6114–6126. [Google Scholar] [CrossRef]
- Liu, X.; Xu, Y.; Jia, L.; Wu, Q.; Anpalagan, A. Anti-Jamming Communications Using Spectrum Waterfall: A Deep Reinforcement Learning Approach. IEEE Commun. Lett. 2018, 22, 998–1001. [Google Scholar] [CrossRef] [Green Version]
- Xu, J.; Lou, H.; Zhang, W.; Sang, G. An Intelligent Anti-Jamming Scheme for Cognitive Radio Based on Deep Reinforcement Learning. IEEE Access 2020, 8, 202563–202572. [Google Scholar] [CrossRef]
- Pujara, J.; Miao, H.; Getoor, L.; Cohen, W. Knowledge Graph Identification. In Proceedings of the International Semantic Web Conference, Sydney, Australia, 21–25 October 2013; pp. 542–557. [Google Scholar] [CrossRef] [Green Version]
- Oezsu, M.T. A survey of RDF data management systems. Front. Comput. Sci. 2016, 10, 418–432. [Google Scholar] [CrossRef] [Green Version]
- Bollacker, K. Freebase: A collaboratively created graph database for structuring human knowledge. In Proceedings of the ACM SIGMOD International Conference on Management of Data, Vancouver, BC, Canada, 10–12 June 2008; ACM: New York, NY, USA, 2008; pp. 1247–1250. [Google Scholar]
- Auer, S.; Bizer, C.; Kobilarov, G.; Lehmann, G.; Lehmann, J.; Cyganiak, R.; Ives, Z. DBpedia: A Nucleus for a Web of Open Data. In Proceedings of the Semantic Web, Busan, Korea, 11–15 November 2007; pp. 722–735. [Google Scholar]
- Abacha, A.B.; Zweigenbaum, P. MEANS: A medical question-answering system combining NLP techniques and semantic Web technologies. Inf. Process. Manag. 2015, 51, 570–594. [Google Scholar] [CrossRef]
- Tong, R.; Sun, C.L.; Wang, H.F.; Fang, Z.J.; Yin, Y.C. Construction of Traditional Chinese Medicine Knowledge Graph and Its Application. J. Med. Inform. 2016, 37, 8–13. [Google Scholar]
- Zhang, R.; Peng, J.; Yang, W.; Liang, L. The Semantic Knowledge Embedded Deep Representation Learning and Its Applications on Visual Understanding. J. Comput. Res. Dev. 2017, 54, 1251–1266. [Google Scholar]
- Lample, G.; Ballesteros, M.; Subramanian, S.; Kawakami, K.; Dyer, C. Neural Architectures for Named Entity Recognition; Association for Computational Linguistics: San Diego, CA, USA, 2016. [Google Scholar] [CrossRef]
- Ma, X.; Hovy, E. End-to-End Sequence Labeling via Bi-Directional LSTM-CNNs-CRF; Association for Computational Linguistics: Berlin, Germany, 2016. [Google Scholar] [CrossRef] [Green Version]
- Kou, S.; Niu, Y.; Zhang, H. Construction of knowledge graph based on conventional jamming patterns. In Proceedings of the EAI International Conference on Wireless and Satellite Systems, Harbin, China, 31 July–2 August 2021. [Google Scholar]
- David L, A. EW104: EW against a New Generation of Threats; Artech House: Fitchburg, MA, USA, 2015. [Google Scholar]







| Question Template | Example | Tag |
|---|---|---|
| Jamming patterns | What jamming patterns do pattern features correspond to? | 1 |
| Anti-jamming decision-making | What are the anti-jamming strategies? | 2 |
| Parameters to be adjusted | What parameters do anti-jamming decision-making adjust? | 3 |
| Parameter adjustment target | Which frequency band is the communication frequency adjusted to? | 4 |
| Questions | Tag | Queries |
|---|---|---|
| Which jamming patterns have frequency gaps? | 1 | MATCH p=(n:‘Jamming pattern’)-[*]->(m:‘Features of jamming pattern’{name:‘Instantaneous frequency gap exists’}) RETURN p |
| How to counter sweep jamming? | 2 | MATCH p=(m:‘Jamming pattern’{name:‘Sweep jamming’})-[r:‘Ant-jamming strategy’]->() RETURN p |
| Which frequency bands should be adjusted for adaptive frequency hopping? | 4 | MATCH p=(m:‘Anti-jamming strategy’{name:‘Adaptive frequency hopping’})-[r:‘Target’]->() RETURN p |
| Parameters | Implication |
|---|---|
| Jampattern | Jamming pattern |
| JamF | Information of frequency point |
| JamB | Bandwidth |
| JamP | Jamming frequency point power |
| JamT | Duration of jamming |
| Parameters | Value |
|---|---|
| Communication timeslot | 100 |
| Communication frequency band | 0 MHz~60 MHz |
| Communication bandwidth | 2 MHz |
| Bandwidth coincidence threshold ratio | 30% |
| Total number of timeslots | 3000 |
| Approach | Deal with the Number of Jamming Pattern | Decision-Making Domain | Accuracy | Iteration | Decision-Making Time |
|---|---|---|---|---|---|
| Based on Knowledge Graph | Multiple | Multiple | Most above 90% | 1 | Milliseconds |
| Reinforcement learning (i.e., Q-learning) | 1 | 1–2 | Not sure | Vast quantities | Seconds |
Publisher’s Note: MDPI stays neutral with regard to jurisdictional claims in published maps and institutional affiliations. |
© 2022 by the authors. Licensee MDPI, Basel, Switzerland. This article is an open access article distributed under the terms and conditions of the Creative Commons Attribution (CC BY) license (https://creativecommons.org/licenses/by/4.0/).
Share and Cite
Niu, Y.; Feng, X.; Kou, S.; Xiang, P. A Novel Anti-Jamming Decision-Making Algorithm Based on Knowledge Graph Technology. Appl. Sci. 2022, 12, 4960. https://doi.org/10.3390/app12104960
Niu Y, Feng X, Kou S, Xiang P. A Novel Anti-Jamming Decision-Making Algorithm Based on Knowledge Graph Technology. Applied Sciences. 2022; 12(10):4960. https://doi.org/10.3390/app12104960
Chicago/Turabian StyleNiu, Yingtao, Xijin Feng, Shaoqin Kou, and Peng Xiang. 2022. "A Novel Anti-Jamming Decision-Making Algorithm Based on Knowledge Graph Technology" Applied Sciences 12, no. 10: 4960. https://doi.org/10.3390/app12104960
APA StyleNiu, Y., Feng, X., Kou, S., & Xiang, P. (2022). A Novel Anti-Jamming Decision-Making Algorithm Based on Knowledge Graph Technology. Applied Sciences, 12(10), 4960. https://doi.org/10.3390/app12104960

