Methodology for Data-Informed Process Improvement to Enable Automated Manufacturing in Current Manual Processes
Abstract
1. Introduction
- Identify the manual complex process steps with the most potential of adding value when automated in terms of standardization and process improvement.
- Automate the identified steps in a complex manufacturing process via analysis of digitized data.
2. Literature Review
2.1. Data Driven Process Improvement
2.2. ‘Continuous’ Process Improvement
2.3. Tacit Knowledge and Digitization
2.4. Proposed Problem Statement and Research
- Step 1—Stabilization.
- Step 2—Standardization.
- Step 3—Optimization.
- Step 4—Automation.
3. Methodology
- Phase 1—Process Selection for Improvement
- 1.
- Define and business understanding—it is crucial to understand the problems in the current business and recognize useful data. A project charter can then be created as a quality management tool in CRISP-DM to set a clear scope for this study.
- 2.
- Measure and data understanding—this step involves mapping out the processes and listing the critical processes based on scrap history or operational records.
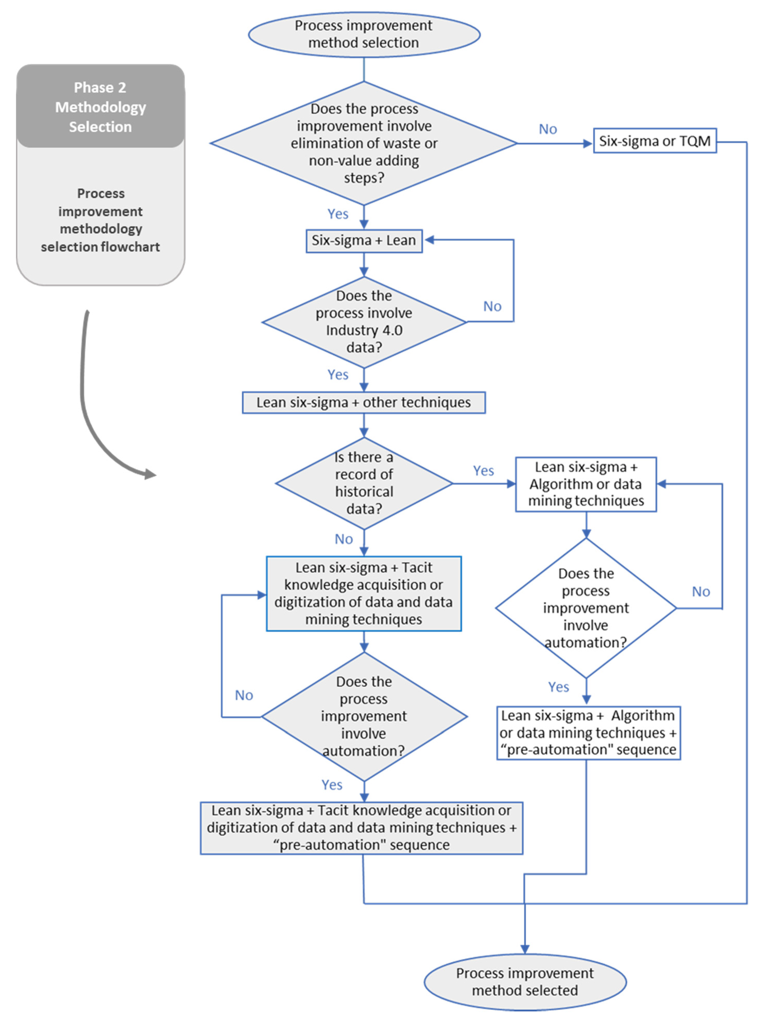
- Phase 2—Methodology Selection for Process Improvement Based on Flowchart
- Phase 2 involves selection of a combination of methodologies to use for process improvement in a data-rich environment using the novel flowchart shown in Figure 1.
- Phase 3—Selected Methodology Application
- 3.
- Data preparation and modeling—if Industry 4.0 data are used for process improvement, then the raw data might require some pre-processing such as filtering, cleaning or data transformation. This step was adopted from the CRISP-DM methodology since LSS cannot assist with Industry 4.0 data.
- 4.
- Analyze and evaluation—this step is used to conduct test for process capability and root cause identification.
- 5.
- Improve and deploy/stabilization/standardization/optimization—once the issues have been identified from step 2, the suggestions for improvement are provided in this step. The tasks that require user management or any causes of instabilities are removed for stabilization. Any modification of equipment, tasks, or processes that allow the task or process to perform or function automatically facilitates standardization of the process. This step also involves an evaluation of the improved task or process for optimization.
- 6.
- Control—this step involves continued process verification.
- 7.
- Automation—if the process requires new hardware connections as improvements, and then the connections are integrated in this step.
“Can digitized CNC and CMM data be used to identify, reduce or remove manual non-value added interactions from a medical device manufacturing process using the “pre-automation” sequence, LSS and CRISP-DM methodology to automate and improve the process?”
4. Case Study Description
5. Implementation
5.1. Phase 1—Process Selection for Improvement
5.1.1. Define and Business Understanding
5.1.2. Measure and Data Understanding
- Investigation of the process parameter #1 caused by CNC tools.
- Analysis of the stability of the process to remove first-off inspection.
5.2. Phase 2—Methodology Selection for Process Improvement Based on Flowchart
5.3. Phase 3—Selected Methodology Application
5.3.1. Data Preparation and Modeling/Analyze/Evaluation
- Low capability is when Cp ≤ 1, Cpk ≤ 1, Pp ≤ 1 and Ppk ≤ 1.
- Good capability is when 1 < Cp ≤ 1.67, 1 < Cpk ≤ 1.67, 1 < Pp ≤ 1.67 and 1 < Ppk ≤ 1.67.
- The DIM-tool association was identified for only specified DIMs and tools.
- Each tool had more than 1 DIM associated.
- Some tools had no LengthA changes, so there was nothing to filter.
- Some tools had too many LengthA changes.
- Traceability of any drift in the CMM data were difficult to identify because it was difficult to correlate the CMM data with the LengthA changes (assuming they are tool adjustment changes).
- Tool adjustments could be automatically made by the machine (NOT operator) in certain cases, such as for DIM A where the operator has little control over tool adjustments to keep DIM A within specification.
5.3.2. Improve and Deploy/Stabilization/Standardization/Optimization
- Solution 1—remove the manual step, first-off inspection.
- Solution 2—based on the categorization of different levels of capability in CNC tools, the training protocol for new operators can be simplified by focusing only on the critical tools, thus saving training time. Monitoring only the critical tools will also reduce cognitive load on the operator since the nature of the tool adjustment calculations is complicated.
- Solution 3—improve accuracy of the previously developed expert system for automating CNC tool adjustments to correct faults [60].
- Solution 4—install more sensors on the line and collect more data. This can be used to isolate the different variables that have an impact on the CNC tool during machining.
- Creating a change control to manage the implementation in a structured manner.
- Completing a risk assessment.
- Executing a sectional installation qualification (IQ).
- Setting a target or nominal value for the operation qualification (OQ) and performance qualification (PQ).
5.3.3. Control and Automation
6. Discussion of Results
7. Conclusions
8. Limitations and Future Research
- Although the presented methodology can facilitate automation by reducing manual steps from the process, it can only focus on an individual process or step at a time. A method to identify multiple different processes with varying dataset to automate would be beneficial in terms of scalability in industries. However, controlling the number of the variables in a dynamic production environment for multiple processes will be challenging.
- The methodology uses standardization and the elimination of manual steps to achieve automation. Therefore, it does not guarantee full automation of the process as some manual aspect might still need to be addressed in the process.
Author Contributions
Funding
Institutional Review Board Statement
Informed Consent Statement
Data Availability Statement
Conflicts of Interest
References
- E. & G. Indicators. Manufacturing, Value Added (% of GDP); The World Bank. 2021. Available online: https://data.worldbank.org/indicator/NV.IND.MANF.ZS (accessed on 13 March 2021).
- Eurpean Commission. Manufacturing Statistics—NACE Rev. 2 Statistics. Eurostat. 2021. Available online: https://ec.europa.eu/eurostat/statistics-explained/index.php?title=Manufacturing_statistics_-_NACE_Rev._2&oldid=502915 (accessed on 12 March 2021).
- European Commission. Communication from the Commission to the European Parliament, the European Council, the Council, the European Economic and Social Committee and the Committee of the Regions: A New Industrial Strategy for Europe; EU Publications. 2020. Available online: https://op.europa.eu/en/publication-detail/-/publication/8ac0eb6c-6394-11ea-b735-01aa75ed71a1/language-en (accessed on 12 March 2021).
- Shagluf, A.; Fletcher, S.; Longstataff, A. Derivation of a cost model to aid management of cnc machine tool accuracy maintenance. J. Mach. Eng. 2015, 15, 17–43. [Google Scholar]
- Fera, M.; Greco, A.; Caterino, M.; Gerbino, S.; Caputo, F. Line Balancing Assessment Enhanced by IoT and Simulation Tools. In Proceedings of the 2019 IEEE International Workshop on Metrology for Industry 4.0 and IoT, Naples, Italy, 4–6 June 2019; pp. 84–88. [Google Scholar]
- Parvadavardini, S.; Vivek, N.; Devadasan, S. Impact of quality management practices on quality performance and financial performance: Evidence from Indian manufacturing companies. Total. Qual. Manag. Bus. Excel. 2016, 27, 507–530. [Google Scholar] [CrossRef]
- Al Kindi, M.; Abbas, A.E. A decision analysis view of six sigma. In Proceedings of the 2010 IEEE International Systems Conference, SysCon 2010, Istanbul, Turkey, 10–13 October 2010; IEEE: Piscataway, NJ, USA, 2010; pp. 389–393. [Google Scholar]
- Xie, D.; Hui, W. Research on quality cost based on manufacturing process. In Proceedings of the 2010 IEEE International Conference on Intelligent Computing and Intelligent Systems, Xiamen, China, 29–31 October 2010; Volume 2, pp. 37–40. [Google Scholar]
- European Commission. Energy, Transport and Environment Statistics—2020 Edition; Publications Office of the European Union: Luxembourg, 2020. [Google Scholar]
- Ezeanyim, O.C.; Nwosu, M.C.; Uchendu, O.; Chukwuneke, J. A Comparative Analysis of Cost of Rework and Cost of Conformance to Quality in Manufacturing Sector: A Case Study of Aluminium Industry in Nigeria. Int. J. Mater. Sci. Manuf. Eng. 2014, 41, 1140–1146. [Google Scholar]
- Drohomeretski, E.; Da Costa, S.E.G.; De Lima, E.P.; Garbuio, P.A.D.R. Lean, Six Sigma and Lean Six Sigma: An analysis based on operations strategy. Int. J. Prod. Res. 2014, 52, 804–824. [Google Scholar] [CrossRef]
- Andersson, R.; Eriksson, H.; Torstensson, H. Similarities and differences between TQM, six sigma and lean. TQM Mag. 2006, 18, 282–296. [Google Scholar] [CrossRef]
- Wang, X.; Wang, Y.; Xu, D. Lean six sigma implementation in equipment maintenance process. In Proceedings of the 2012 International Conference on Quality, Reliability, Risk, Maintenance, and Safety Engineering, Chengdu, China, 15–18 June 2012; pp. 1391–1395. [Google Scholar]
- Banga, H.K.; Kumar, R.; Kumar, P.; Purohit, A.; Kumar, H.; Singh, K. Productivity improvement in manufacturing industry by lean tool. Mater. Today Proc. 2020, 28, 1788–1794. [Google Scholar] [CrossRef]
- Wang, Y. Data mining from simulation of Six Sigma in manufacturing company. In Proceedings of the 2008 International Conference on Computer Science and Software Engineering, Wuhan, China, 12–14 December 2008; Volume 4, pp. 423–426. [Google Scholar]
- Liu, J. Application of six sigma methodology in forging manufacturing plants: An example study. In Proceedings of the 2011 IEEE 2nd International Conference on Computing, Control and Industrial Engineering, Wuhan, China, 20–21 August 2011; Volume 2, pp. 354–357. [Google Scholar]
- Valles, A.; Sanchez, J.; Noriega, S.; Nuñez, B.G. Implementation of Six Sigma in a manufacturing process: A case study. Int. J. Ind. Eng. Theory Appl. Pract. 2009, 16, 171–181. [Google Scholar]
- Chaudhary, A.K. Application of Lean Six Sigma in Manufacturing of Precision Tools and Die. In Proceedings of the IOE Graduate Conference, Kathmandu, Nepal, 24–25 May 2019. [Google Scholar]
- Safwat, T.; Ezzat, A. Applying six sigma techniques in plastic injection molding industry. In Proceedings of the 2008 IEEE International Conference on Industrial Engineering and Engineering Management, Singapore, 8–11 December 2008; pp. 2041–2045. [Google Scholar]
- Ramly, N.N.; Yaw, L.K. Six Sigma DMAIC: Process Improvements towards Better IT Customer Support. Int. J. e-Educ. e-Bus. e-Manag. e-Learn. 2012, 2, 359–364. [Google Scholar] [CrossRef]
- Tchidi, M.F.; He, Z. The requirements engineering process model based on Design for Six Sigma. In Proceedings of the 2010 2nd IEEE International Conference on Information Management and Engineering, Chengdu, China, 16–18 April 2010; Volume 1, pp. 287–290. [Google Scholar]
- Deshmukh, S.V.; Lakhe, R.R. Six Sigma—An innovative approach for waste reduction: A case study of an Indian SME. In Proceedings of the 2008 IEEE International Conference on Industrial Engineering and Engineering Management, Singapore, 8–11 December 2008; pp. 1553–1556. [Google Scholar]
- Venkatesh, N.; Sumangala, C. Evaluation of Six Sigma in automobile manufacturing industries. J. Contemp. Res. Manag. 2014, 9, 45–54. [Google Scholar]
- Kaushik, P.; Khanduja, D. Application of Six Sigma DMAIC methodology in thermal power plants: A case study. Total. Qual. Manag. Bus. Excel. 2009, 20, 197–207. [Google Scholar] [CrossRef]
- Thomas, A.J.; Francis, M.; Fisher, R.; Byard, P. Implementing Lean Six Sigma to overcome the production challenges in an aerospace company. Prod. Plan. Control. 2016, 27, 1–13. [Google Scholar] [CrossRef]
- Kumar, C.S.C.; Naidu, N.V.R. Performance improvement of manufacturing industry by reducing the Defectives using Six Sigma Methodologies. IOSR J. Eng. 2011, 1, 1–9. [Google Scholar] [CrossRef]
- Baharudin, F.; Mohamed, R.; Ismail, I.; Bala, A. Deployment of Six Sigma Methodology in Plant Data Analytics. In Proceedings of the 2018 International Conference on Intelligent and Advanced System (ICIAS) 2018, Kuala Lumpur, Malaysia, 13–14 August 2018; pp. 1–4. [Google Scholar]
- Fahmy, A.F.; Mohamed, H.K.; Yousef, A.H. A data mining experimentation framework to improve six sigma projects. In Proceedings of the 2017 13th International Computer Engineering Conference (ICENCO), Cairo, Egypt, 27–28 December 2017; Volume 2018, pp. 243–249. [Google Scholar]
- Martins, C.M.G.; Técnico, I.S. Robotic Process Automation: A Lean Approach to RPA. 2018. Available online: https://fenix.tecnico.ulisboa.pt/downloadFile/563345090416333/79153-Carina-Martins-ExtAbs.pdf (accessed on 13 March 2021).
- Zhao, D.; Ye, W.; Gao, C. Research on process optimization for equipment maintenance based on lean six sigma management. In Proceedings of the 2012 International Conference on Quality, Reliability, Risk, Maintenance, and Safety Engineering, Chengdu, China, 15–18 June 2012; pp. 1333–1337. [Google Scholar]
- Slack, N. The Manufacturing Advantage: Achieving Competitive Manufacturing Operations; Mercury: London, UK, 1991. [Google Scholar]
- Leno, V.; Polyvyanyy, A.; Dumas, M.; La Rosa, M.; Maggi, F.M. Robotic Process Mining: Vision and Challenges. Bus. Inf. Syst. Eng. 2020, 1–14. [Google Scholar] [CrossRef]
- Chakraborti, T.; Isahagian, V.; Khalaf, R.; Khazaeni, Y. From robotic process automation to intelligent process automation: Emerging trends. In Proceedings of the International Conference on Business Process Management, Sevilla, Spain, 13–18 September 2020; pp. 215–228. [Google Scholar]
- Shahada, T.M.; Alsyouf, I. Design and implementation of a Lean Six Sigma framework for process improvement: A case study. In Proceedings of the 2012 IEEE International Conference on Industrial Engineering and Engineering Management, Hong Kong, China, 10–13 December 2012; pp. 80–84. [Google Scholar]
- Su, Q.; Liu, L.; Whitney, D.E. A Systematic Study of the Prediction Model for Operator-Induced Assembly Defects Based on Assembly Complexity Factors. IEEE Trans. Syst. Man Cybern. Part A Syst. Humans 2009, 40, 107–120. [Google Scholar] [CrossRef]
- Havlikova, M.; Jirgl, M.; Bradac, Z. Human Reliability in Man-machine Systems. Procedia Eng. 2015, 100, 1207–1214. [Google Scholar] [CrossRef]
- Heinrich, H.; Deutschlander, A. The long journey from standardisation to full automation of a mature 200 mm fab. In Proceedings of the 2018 29th Annual SEMI Advanced Semiconductor Manufacturing Conference (ASMC), Saratoga Springs, NY, USA, 30 April–3 May 2018; pp. 353–358. [Google Scholar]
- Longo, F.; Nicoletti, L.; Padovano, A. Smart operators in industry 4.0: A human-centered approach to enhance operators’ capabilities and competencies within the new smart factory context. Comput. Ind. Eng. 2017, 113, 144–159. [Google Scholar] [CrossRef]
- Zhong, R.Y.; Xu, X.; Klotz, E.; Newman, S.T. Intelligent Manufacturing in the Context of Industry 4.0: A Review. Engineering 2017, 3, 616–630. [Google Scholar] [CrossRef]
- Chengula, Z.; Morato, M.A.R.; Thurner, T.; Wiedensohler, Y.; Martin, L. State of Industry 4.0 Across Six French Companies. In Proceedings of the 2018 IEEE International Conference on Engineering, Technology and Innovation (ICE/ITMC), Stuttgart, Germany, 17–20 June 2018. [Google Scholar]
- Upasani, K.; Bakshi, M.; Pandhare, V.; Lad, B.K. Distributed maintenance planning in manufacturing industries. Comput. Ind. Eng. 2017, 108, 1–14. [Google Scholar] [CrossRef]
- Subrahmanian, E.; Rachuri, S.; Fenves, S.J.; Foufou, S.; Sriram, R.D. Product lifecycle management support: A challenge in supporting product design and manufacturing in a networked economy. Int. J. Prod. Lifecycle Manag. 2005, 1, 4–25. [Google Scholar] [CrossRef]
- European Commission. Communication from the Commission to the European Parliament, the Council, the European Economic and Social Committee and the Committee of the Regions: A European Strategy for Data; EU Publications. 2020. Available online: https://op.europa.eu/en/publication-detail/-/publication/ac9cd214-53c6-11ea-aece-01aa75ed71a1 (accessed on 12 March 2021).
- Omar, Y.M.; Minoufekr, M.; Plapper, P. Business analytics in manufacturing: Current trends, challenges and pathway to market leadership. Oper. Res. Perspect. 2019, 6, 100127. [Google Scholar] [CrossRef]
- Hecklau, F.; Galeitzke, M.; Flachs, S.; Kohl, H. Holistic Approach for Human Resource Management in Industry 4.0. Procedia CIRP 2016, 54, 1–6. [Google Scholar] [CrossRef]
- Li, Y.; Liu, Q.; Xiong, J.; Wang, J. Research on data-sharing and intelligent CNC machining system. In Proceedings of the 2015 IEEE International Conference on Mechatronics and Automation (ICMA), Beijing, China, 2–5 August 2015; pp. 625–630. [Google Scholar]
- Villagran, N.V.; Estevez, E.; Pesado, P.; Marquez, J.d. Standardization: A key factor of industry 4.0. In Proceedings of the 2019 Sixth International Conference on eDemocracy & eGovernment (ICEDEG), Quito, Ecuador, 24–26 April 2019; pp. 350–354. [Google Scholar]
- Kim, N.H.; Choi, J.H.; An, D. Prognostics and Health Management of Engineering Systems: An Introduction; Springer: Berlin/Heidelberg, Germany, 2016. [Google Scholar]
- Yuan, G.; Li, Y.; Wang, W. A Game Analysis of Tacit Knowledge Transferring within Organizations. In Proceedings of the 2009 Second International Symposium on Knowledge Acquisition and Modeling, Wuhan, China, 30 November–1 December 2009; Volume 1, pp. 256–259. [Google Scholar]
- Zaraté, P.; Irit, T. A New Trend for Knowledge Based Decision Support Systems Design. Int. J. Inf. Decis. Sci. 2015, 8, 1–13. [Google Scholar] [CrossRef]
- Sheil, J. First-off inspection of capable manufacturing processes. J. Oper. Res. Soc. 2001, 52, 642–651. [Google Scholar] [CrossRef]
- Plaza, M.; Zębala, W.; Matras, A. Decision system supporting optimization of machining strategy. Comput. Ind. Eng. 2019, 127, 21–38. [Google Scholar] [CrossRef]
- Hannola, L.; Richter, A.; Richter, S.; Stocker, A. Empowering production workers with digitally facilitated knowledge processes–a conceptual framework. Int. J. Prod. Res. 2018, 56, 4729–4743. [Google Scholar] [CrossRef]
- Bahrin, M.A.K.; Othman, M.F.; Azli, N.H.N.; Talib, M.F. Industry 4.0: A review on industrial automation and robotic. J. Teknol. 2016, 78, 137–143. [Google Scholar]
- Petrillo, A.; De Felice, F.; Cioffi, R.; Zomparelli, F. Fourth Industrial Revolution: Current Practices, Challenges, and Opportunities. In Digital Transformation in Smart Manufacturing; Petrillo, A., De Felice, F., Cioffi, R., Eds.; IntechOpen: Rijeka, Croatia, 2018; pp. 1–20. [Google Scholar] [CrossRef]
- Oliff, H.; Liu, Y. Towards Industry 4.0 Utilizing Data-Mining Techniques: A Case Study on Quality Improvement. Procedia CIRP 2017, 63, 167–172. [Google Scholar] [CrossRef]
- Tortorella, G.L.; Fettermann, D. Implementation of Industry 4.0 and lean production in Brazilian manufacturing companies. Int. J. Prod. Res. 2018, 56, 2975–2987. [Google Scholar] [CrossRef]
- Paulus-Rohmer, D.; Schatton, H.; Bauernhansl, T. Ecosystems, Strategy and Business Models in the age of Digitization—How the Manufacturing Industry is Going to Change its Logic. Procedia CIRP 2016, 57, 8–13. [Google Scholar] [CrossRef]
- Katipamula, S.; Brambley, M.R. Methods for Fault Detection, Diagnostics, and Prognostics for Building Systems—A Review, Part I. HVAC&R Res. 2005, 11, 3–26. [Google Scholar]
- Adrita, M.M.; Brem, A.; O’Neill, P.; Gorman, E.; O’Sullivan, D.; Bruton, K. Development of a Decision Support System to Enable Adaptive Manufacturing. Smart Sustain. Manuf. Syst. 2020, 4, 20190036. [Google Scholar] [CrossRef]
- Zawra, L.M. Migration of Legacy Industrial Automation Systems in the Context of Industry 4.0—A Comparative Study. In Proceedings of the 2019 International Conference on Fourth Industrial Revolution (ICFIR), Manama, Bahrain, 19–21 February 2019. [Google Scholar]
- European Commission. Rolling Plan for ICT Standardisation; European Commission: Luxembourg, 2018; pp. 1–148. [Google Scholar]
- Kroll, C.; Bujak, A.; Darius, V.; Enders, W.; Esser, M. Robotic Process Automation—Robots conquer business processes in back offices. Capgemini Consult. 2016, 1–48. Available online: https://www.capgemini.com/consulting-de/wp-content/uploads/sites/32/2017/08/robotic-process-automation-study.pdf (accessed on 13 March 2021).
- Geyer-Klingeberg, J.; Nakladal, J.; Baldauf, F.; Veit, F. Process mining and Robotic process automation: A perfect match. CEUR Workshop Proc. 2018, 2196, 124–131. [Google Scholar]
- Hofmann, P.; Samp, C.; Urbach, N. Robotic process automation. Electron. Mark. 2020, 30, 99–106. [Google Scholar] [CrossRef]
- Georgieva, S.; Manzurova, R. Robotic process automation (rpa) the example of coca-cola hellenic business service organization. Int. J. Sci. Arts IDEA 2018, 43, 71–156. [Google Scholar]
- Daugherty, P.R.; Wilson, H.J. Human + Machine: Reimagining Work in the Age of AI; Harvard Business Press: Boston, MA. USA, 2018. [Google Scholar]
- Leopold, H.; van der Aa, H.; Reijers, H.A. Identifying candidate tasks for robotic process automation in textual process descriptions. In Proceedings of the International Conference on Business Process Modeling, Development and Support, Tallinn, Estonia, 11–12 June 2018; Springer: Berlin/Heidelberg, Germany, 2018; Volume 19, pp. 67–81. [Google Scholar]
- Dey, S.; Das, A. Robotic process automation: Assessment of the technology for transformation of business processes. Int. J. Bus. Process. Integr. Manag. 2019, 9, 220. [Google Scholar] [CrossRef]
- Jimenez-Ramirez, A.; Reijers, H.A.; Barba, I.; del Valle, C. A Method to Improve the Early Stages of the Robotic Process Automation Lifecycle. In Proceedings of the International Conference on Advanced Information Systems Engineering, Rome, Italy, 3–7 June 2019; Volume 1, pp. 446–461. [Google Scholar]
- Kumar, S.; Prasad, P. Robotic Process Automation. Int. Res. J. Mod. Eng. Technol. Sci. 2020, 2, 1248–1251. [Google Scholar]
- Giannetti, C.; Ransing, R.S. Risk based uncertainty quantification to improve robustness of manufacturing operations. Comput. Ind. Eng. 2016, 101, 70–80. [Google Scholar] [CrossRef]
- Giannetti, C.; Ransing, M.R.; Ransing, R.S.; Bould, D.C.; Gethin, D.T.; Sienz, J. Organisational Knowledge Management for Defect Reduction and Sustainable Development in Foundries. Int. J. Knowl. Syst. Sci. 2015, 6, 18–37. [Google Scholar] [CrossRef]
- Almqvist, O. A Comparative Study between Algorithms for Time Series Forecasting on Customer Prediction. Bachelor’s Thesis, School of Informatics, University of Skövde, Skövde, Sweden, 2019. Available online: http://urn.kb.se/resolve?urn=urn:nbn:se:his:diva-16974 (accessed on 13 March 2021).
- Schafer, F.; Zeiselmair, C.; Becker, J.; Otten, H. Synthesizing CRISP-DM and Quality Management: A Data Mining Approach for Production Processes. In Proceedings of the 2018 IEEE International Conference on Technology Management, Operations and Decisions (ICTMOD), Marrakech, Morocco, 21–23 November 2018; pp. 190–195. [Google Scholar]
- Nascimento, D.L.D.M.; Quelhas, O.L.G.; Caiado, R.G.G.; Tortorella, G.L.; Garza-Reyes, J.A.; Rocha-Lona, L. A lean six sigma framework for continuous and incremental improvement in the oil and gas sector. Int. J. Lean Six Sigma 2019, 11, 577–595. [Google Scholar] [CrossRef]
- Lugert, A.; Batz, A.; Winkler, H. Empirical assessment of the future adequacy of value stream mapping in manufacturing industries. J. Manuf. Technol. Manag. 2018, 29, 886–906. [Google Scholar] [CrossRef]
- Wirth, R. CRISP-DM: Towards a Standard Process Model for Data Mining. In Proceedings of the Fourth International Conference on the Practical Application of Knowledge Discovery and Data Mining, Manchester, UK, 11–13 April 2000; pp. 29–39. [Google Scholar]
- Chen, S.; Yin, C.; Li, X. Implementation of MTConnect in Machine Monitoring System for CNCs. In Proceedings of the 2017 5th International Conference on Enterprise Systems (ES), Beijing, China, 22–24 September 2017; pp. 70–75. [Google Scholar]
- Botsaris, P.N.; Tsanakas, J.A. State-of-the-Art in Methods Applied To Tool Condition Monitoring (Tcm) in Unmanned Machining Operations: A Review. Int. Conf. COMADEM 2008, 73–87. [Google Scholar]
- Lundkvist, P. Experiments and Capability Analysis in Process Industry. Licentiate Thesis, Luleå University of Technology, Luleå, Sweden, 2012. [Google Scholar]
- Raisinghani, M.S.; Ette, H.; Pierce, R.; Cannon, G.; Daripaly, P. Six Sigma: Concepts, tools, and applications. Ind. Manag. Data Syst. 2005, 105, 491–505. [Google Scholar] [CrossRef]
- Pyzdek, T.; Keller, P.A. The Six Sigma Handbook, 3rd ed.; McGraw-Hill: New York, NY, USA, 2003. [Google Scholar]
- Banerjee, A.; Chaudhury, S. Statistics without tears: Populations and samples. Ind. Psychiatry J. 2010, 19, 60. [Google Scholar] [CrossRef] [PubMed]
- Singh, A.S.; Masuku, M.B. Sampling Techniques & Determination of Sample Size in Applied Statistics Reseaech: An Overview. Int. J. Econ. Commer. Manag. 2014, 2, 32–33. [Google Scholar]
- Kwiecien, J.W. Process Capability Calculations with Nonnormal Data in the Medical Device Manufacturing Industry. Ph.D. Thesis, College of Management and Technology, Walden University, Minneapolis, MN, USA, 2017; p. 185. [Google Scholar]
- Cousineau, D.; Engmann, S. Comparing Distributions: The Two-Sample Anderson—Darling Test as an Alternative to the Kolmogorov—Smirnov test. J. Appl. Quant. Methods 2011, 6, 1–17. [Google Scholar]
- Ogunleye, L.I.; Oyejola, B.A.; Obisesan, K.O. Comparison of Common Tests for Normality. Int. J. Probab. Stat. 2018, 7, 130–137. [Google Scholar]
- Kumar, M.; Antony, J.; Singh, R.K.; Tiwari, M.K.; Perry, D. Implementing the Lean Sigma framework in an Indian SME: A case study. Prod. Plan. Control. 2006, 17, 407–423. [Google Scholar] [CrossRef]

















| Reference | Industry | Purpose | Methodology |
|---|---|---|---|
| [17] | Semiconductor industry | Reduce electrical defects during manufacturing circuit cartridges for inkjet printers | DMAIC |
| [16] | Forging manufacturing plants | Improve dents from forging in parts | DMAIC |
| [18] | Precision tools and dies manufacturer | Improve heat treatment process and hardness quality of tools and dies | Value stream mapping and DMAIC |
| [19] | Plastic injection molding industry | Reduce the scrap rate in the plant | DMAIC |
| [20] | IT industry | Reduce support issues with the IT infrastructure | DMAIC |
| [21] | Software industry | Develop a new model to bridge the gaps, such as inefficient methods or tools, in process improvement methodologies | IDDOV (Identity, Define, Develop, Optimize, Verify) |
| [22] | Corrugated boxes manufacturer | Reduce waste during production | DMAIC |
| [23] | Automobile industry | Emphasize the importance of Six Sigma experts in enhancing the productivity, customer satisfaction, and savings | Questionnaire |
| [24] | Thermal power plant | Reduce expensive de-mineralized water consumption to compensate for the losses during power generation | DMAIC |
| [25] | Aerospace industry | Reduce non-value added activities and improve delivery times | DMAIC with Lean thinking cycle |
| [26] | Garment industry | Reduce the defect rates during production | DMAIC |
| [27] | Oil and gas industry | Detect process anomalies before failure occurs | Measure–validate–predict (MVP) and statistical process control (SPC) in Six Sigma |
| [28] | Telecommunication providers | Reduce the repeated complaint tickets issued through customer service | DMAIC and CRISP-DM |
| [29] | Banking | Evaluate a framework by solving organizational IT problems | Lean and Robotic Process Automation (RPA) |
| Methodology | Advantages | Gaps |
|---|---|---|
| Lean | Focuses on process flow and reduces waste | Lacks statistical analysis and Industry 4.0 data capabilities |
| Six Sigma | Focuses on process capability and reduces variation | Lacks Industry 4.0 data capabilities |
| Lean Six Sigma | Reduces waste and variation | Lacks Industry 4.0 data capabilities |
| CRISP-DM | Possesses Industry 4.0 data capabilities | Lacks a detailed method description |
| RPA | Allows processes or tasks to be automated | Lacks the capability to automate complex processes. The problem identification step is not well understood or validated |
| “Pre-automation” sequence | Lists the general guidelines to achieve process automation | Lacks the problem identification step and detailed description of tools used. Moreover, no information is available on Industry 4.0 data capabilities |
| Charter Element | Focus |
|---|---|
| Current situation | Process is operating with manual non-standardized decision-making based on static dataset. |
| Purpose | Optimize production process using digitized data: |
| Scope | Standardize manual steps and automate when possible. Reduce process variation. Use best operating conditions. Reduce non-value-added work. Reduce cycle time |
| Approaches | Brainstorming, process-mapping, Pareto chart, Ishikawa diagram, capability analysis, histogram, Poka-yoke, cycle-time analysis. |
| Constraints | Mitigation of random tool fail was out of scope for this study. |
| Risks | Poor quality of data. |
| Key team members | Operator, quality engineer, automation engineer, Process engineer, machining engineer. |
| Success criteria | Eliminate non-value added manual steps. |
| Tool Number | Dimensions Affected on CMM |
|---|---|
| 25 | DIM 7, DIM 8 |
| 11 | DIM 1, DIM 6, DIM 7, DIM 8, DIM 9, DIM A |
| 7 | DIM 33 |
| 3 | DIM 13, DIM 14, DIM 15, DIM A |
| 9 | DIM 2, DIM 3, DIM 4, DIM 5 |
| 15 | DIM 10, DIM 11, DIM 12, DIM C |
| 19 | DIM 16, DIM 17 |
| DIM | p-Value | Cpk | Ppk | DIM | p-Value | Cpk | Ppk |
|---|---|---|---|---|---|---|---|
| 1 Max | <0.005 | 3.36 | 3.36 | 14 Max | <0.005 | 3.52 | 3.52 |
| 1 Min | <0.005 | 6.24 | 6.25 | 14 Min | <0.005 | 5.82 | 5.83 |
| 2 | <0.005 | 0.88 | 0.88 | 15 Max | <0.005 | 2.9 | 2.91 |
| 3 | <0.005 | 0.6 | 0.61 | 15 Min | <0.005 | 3.82 | 3.83 |
| 4 | <0.005 | 0.6 | 0.6 | 16 Max | <0.005 | 1.37 | 1.37 |
| 5 | <0.005 | 4.22 | 4.22 | 16 Min | <0.005 | 1.27 | 1.27 |
| 6 | <0.005 | 1.25 | 1.25 | 17 | <0.005 | 2.09 | 2.09 |
| 7 | <0.005 | 1.05 | 1.05 | 18 | <0.005 | 2.35 | 2.35 |
| 8 | <0.005 | 0.86 | 0.86 | 19 | <0.005 | 2.54 | 2.54 |
| 9 | <0.005 | 0.85 | 0.85 | 20 | <0.005 | 2.77 | 2.77 |
| 10 Max | <0.005 | 0.98 | 0.98 | 31 | <0.005 | 5.43 | 5.43 |
| 10 Min | <0.005 | 1.38 | 1.38 | A (M-N) | <0.005 | 0.84 | 0.84 |
| 11 Max | <0.005 | 2.36 | 2.37 | A (Q-R) | <0.005 | 0.8 | 0.8 |
| 11 Min | <0.005 | 3.23 | 3.23 | A (S-T) | <0.005 | 0.79 | 0.79 |
| 12 Max | <0.005 | 1.35 | 1.35 | B (RR-TT) | <0.005 | 0.46 | 0.46 |
| 12 Min | <0.005 | 1.77 | 1.77 | B (TT-RR) | <0.005 | 1.09 | 1.09 |
| 13 Max | <0.005 | 0.37 | 0.37 | C | <0.005 | 2.8 | 2.81 |
| 13 Min | <0.005 | 5.19 | 5.2 |
Cpk and Ppk ≤ 1;
1 < Cpk and Ppk ≤ 1.67.| Size | Number of Parts Machined | Cpk | Ppk | p-Value |
| 3 | 27 | 5.73 | 5.78 | <0.005 |
| 4 | 30 | 2.91 | 2.94 | <0.005 |
| 3 | 10 | 19.52 | 20.07 | 0.444 |
| 6 | 34 | 14.18 | 14.29 | 0.066 |
| 4 | 32 | 14.62 | 14.74 | 0.117 |
| 5 | 2 | 19.56 | 24.51 | 0.227 |
| 4 | 7 | 21.31 | 22.21 | 0.355 |
| 5 | 3 | 19.98 | 22.55 | 0.487 |
| 3 | 11 | 22.59 | 23.16 | 0.482 |
| 5 | 9 | 32.63 | 33.67 | 0.074 |
| 5 | 21 | 16.47 | 16.68 | 0.059 |
| 3 | 8 | 18.98 | 19.66 | 0.122 |
| 3 | 35 | 0.06 | 0.06 | <0.005 |
| 2 | 34 | 26.10 | 26.3 | <0.005 |
| 5 | 8 | 19.51 | 20.21 | 0.076 |
| 4 | 19 | 23.75 | 24.08 | 0.09 |
Cpk and Ppk ≤ 1;
p-value < 0.005.| LengthA | Size | Ppk | Cpk | p Value |
|---|---|---|---|---|
| 1,038,101 | 5 | 17.90 | 17.66 | 0.028 |
| 3 | 19.66 | 18.98 | 0.122 | |
| 3 | 0.06 (18.46 after removing outlier) | 0.06 (18.32 after removing outlier) | <0.005 (0.034) | |
| 2 | 26.30 | 26.10 | <0.005 | |
| 5 | 20.21 | 19.51 | 0.076 | |
| 4 | 24.08 | 23.75 | 0.090 | |
| 1,038,201 | 4 | 3.30 | 3.27 | <0.005 |
| 3 | 20.07 | 19.52 | 0.444 | |
| 6 | 14.29 | 14.18 | 0.066 | |
| 4 | 14.74 | 14.62 | 0.117 | |
| 5 | 24.51 | 19.56 | 0.227 | |
| 4 | 22.21 | 21.31 | 0.355 | |
| 5 | 22.55 | 19.98 | 0.487 | |
| 3 | 23.16 | 22.59 | 0.482 | |
| 5 | 33.67 | 32.63 | 0.074 | |
| 1,038,501 | 3 | 5.78 | 5.73 | <0.005 |
| With Manual Steps | Without Manual Steps | |
|---|---|---|
| Total cycle time | 314 min | 302.18 min |
| ∆T% decrease | 3.76% | |
| Product output/day | 67 parts | 70 parts |
| ∆P% increase | 4.48% | |
Publisher’s Note: MDPI stays neutral with regard to jurisdictional claims in published maps and institutional affiliations. |
© 2021 by the authors. Licensee MDPI, Basel, Switzerland. This article is an open access article distributed under the terms and conditions of the Creative Commons Attribution (CC BY) license (https://creativecommons.org/licenses/by/4.0/).
Share and Cite
Adrita, M.M.; Brem, A.; O’Sullivan, D.; Allen, E.; Bruton, K. Methodology for Data-Informed Process Improvement to Enable Automated Manufacturing in Current Manual Processes. Appl. Sci. 2021, 11, 3889. https://doi.org/10.3390/app11093889
Adrita MM, Brem A, O’Sullivan D, Allen E, Bruton K. Methodology for Data-Informed Process Improvement to Enable Automated Manufacturing in Current Manual Processes. Applied Sciences. 2021; 11(9):3889. https://doi.org/10.3390/app11093889
Chicago/Turabian StyleAdrita, Mumtahina Mahajabin, Alexander Brem, Dominic O’Sullivan, Eoin Allen, and Ken Bruton. 2021. "Methodology for Data-Informed Process Improvement to Enable Automated Manufacturing in Current Manual Processes" Applied Sciences 11, no. 9: 3889. https://doi.org/10.3390/app11093889
APA StyleAdrita, M. M., Brem, A., O’Sullivan, D., Allen, E., & Bruton, K. (2021). Methodology for Data-Informed Process Improvement to Enable Automated Manufacturing in Current Manual Processes. Applied Sciences, 11(9), 3889. https://doi.org/10.3390/app11093889

