Proteomics in Forensic Analysis: Applications for Human Samples
Abstract
1. Introduction
2. Proteomics Methods: Sample Preparation Techniques, Data Acquisition, and Data Analysis
2.1. Sample Preparation
2.1.1. Sampling and Sample Pretreatment
2.1.2. Protein Extraction
2.1.3. Proteolytic Digestion
2.1.4. Peptide Purification
2.1.5. Sample Fractionation
2.2. Data Acquisition
2.3. Data Analysis
3. Applications of Forensic Proteomics for Human Samples
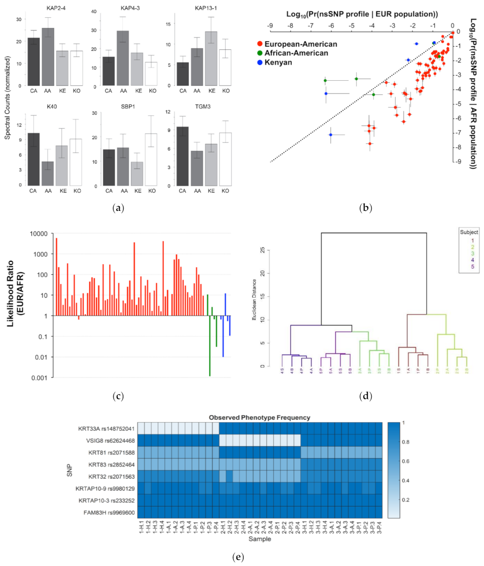
3.1. Hair Proteome
3.2. Bone Proteome
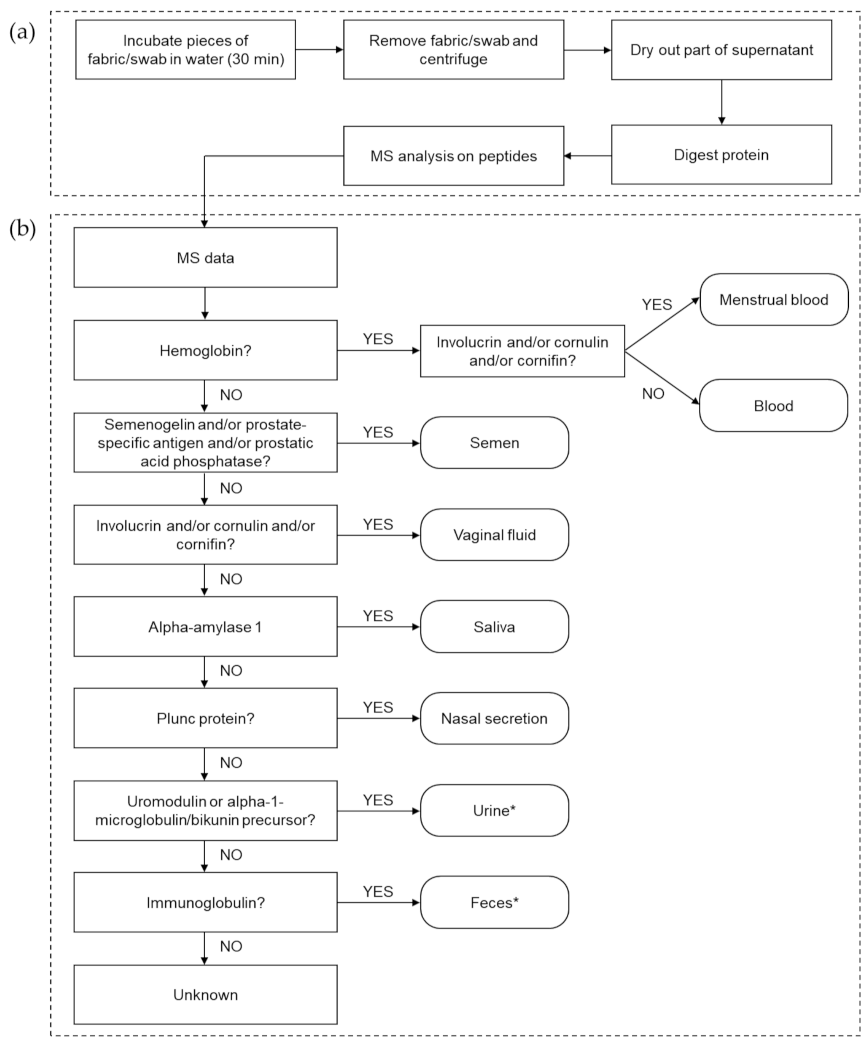
3.3. Identification of Body Fluids and Tissues
3.4. Other Applications of Forensic Proteomics for Human Samples
3.4.1. Targeted Analysis of Proteins and Peptides in Urine and Blood for Sport Doping
3.4.2. Fingernail
3.4.3. Muscle
3.4.4. Brain and Cerebrospinal Fluid
3.4.5. Blood
3.4.6. Decomposition Fluid
3.4.7. Fingermark
3.4.8. Epidermal Corneocyte
4. Challenges, Considerations, and Future of Forensic Proteomics
Author Contributions
Funding
Institutional Review Board Statement
Informed Consent Statement
Data Availability Statement
Conflicts of Interest
References
- Tyers, M.; Mann, M. From genomics to proteomics. Nature 2003, 422, 193–197. [Google Scholar] [CrossRef] [PubMed]
- Aebersold, R.; Mann, M. Mass spectrometry-based proteomics. Nature 2003, 422, 198–207. [Google Scholar] [CrossRef]
- Pedrioli, P.G.A.; Eng, J.K.; Hubley, R.; Vogelzang, M.; Deutsch, E.W.; Raught, B.; Pratt, B.; Nilsson, E.; Angeletti, R.H.; Apweiler, R.; et al. A common open representation of mass spectrometry data and its application to proteomics research. Nat. Biotechnol. 2004, 22, 1459–1466. [Google Scholar] [CrossRef] [PubMed]
- Merkley, E.D.; Wunschel, D.S.; Wahl, K.L.; Jarman, K.H. Applications and challenges of forensic proteomics. Forensic Sci. Int. 2019, 297, 350–363. [Google Scholar] [CrossRef] [PubMed]
- Akçan, R.; Taştekin, B.; Yildirim, M.Ş.; Aydogan, H.C.; Sağlam, N. Omics era in forensic medicine: Towards a new age. Turk. J. Med. Sci. 2020, 50, 1480–1490. [Google Scholar] [CrossRef]
- Zhang, Z.; Wu, S.; Stenoien, D.L.; Paša-Tolić, L. High-throughput proteomics. Annu. Rev. Anal. Chem. 2014, 7, 427–454. [Google Scholar] [CrossRef] [PubMed]
- Pedde, R.D.; Li, H.; Borchers, C.H.; Akbari, M. Microfluidic-mass spectrometry interfaces for translational proteomics. Trends Biotechnol. 2017, 35, 954–970. [Google Scholar] [CrossRef]
- Kuras, M.; Betancourt, L.H.; Rezeli, M.; Rodriguez, J.; Szasz, M.; Zhou, Q.; Miliotis, T.; Andersson, R.; Marko-Varga, G. Assessing automated sample preparation technologies for high-throughput proteomics of frozen well characterized tissues from Swedish biobanks. J. Proteome Res. 2019, 18, 548–556. [Google Scholar] [CrossRef]
- Fu, Q.; Kowalski, M.P.; Mastali, M.; Parker, S.J.; Sobhani, K.; van den Broek, I.; Hunter, C.L.; Van Eyk, J.E. Highly reproducible automated proteomics sample preparation workflow for quantitative mass spectrometry. J. Proteome Res. 2018, 17, 420–428. [Google Scholar] [CrossRef]
- Alexovič, M.; Urban, P.L.; Tabani, H.; Sabo, J. Recent advances in robotic protein sample preparation for clinical analysis and other biomedical applications. Clin. Chim. Acta 2020, 507, 104–116. [Google Scholar] [CrossRef]
- Moini, M. Applications of liquid-based separation in conjunction with mass spectrometry to the analysis of forensic evidence. Electrophoresis 2018, 39, 1249–1275. [Google Scholar] [CrossRef] [PubMed]
- Legg, K.M.; Powell, R.; Reisdorph, N.; Reisdorph, R.; Danielson, P.B. Verification of protein biomarker specificity for the identification of biological stains by quadrupole time-of-flight mass spectrometry. Electrophoresis 2017, 38, 833–845. [Google Scholar] [CrossRef] [PubMed]
- Kamanna, S.; Henry, J.; Voelcker, N.; Linacre, A.; Kirkbride, K.P. ‘Bottom-up’ in situ proteomic differentiation of human and non-human haemoglobins for forensic purposes by matrix-assisted laser desorption/ionization time-of-flight tandem mass spectrometry. Rapid Commun. Mass Spectrom. 2017, 31, 1927–1937. [Google Scholar] [CrossRef] [PubMed]
- Van Steendam, K.; De Ceuleneer, M.; Dhaenens, M.; Van Hoofstat, D.; Deforce, D. Mass spectrometry-based proteomics as a tool to identify biological matrices in forensic science. Int. J. Legal Med. 2013, 127, 287–298. [Google Scholar] [CrossRef] [PubMed]
- Abd El-Aziz, T.M.; Soares, A.G.; Stockand, J.D. Advances in venomics: Modern separation techniques and mass spectrometry. J. Chromatogr. B 2020, 1160, 122352. [Google Scholar] [CrossRef] [PubMed]
- Sauvage, S.; Hardouin, J. Exoproteomics for better understanding pseudomonas aeruginosa virulence. Toxins 2020, 12, 571. [Google Scholar] [CrossRef] [PubMed]
- Adeola, H.A.; Van Wyk, J.C.; Arowolo, A.; Ngwanya, R.M.; Mkentane, K.; Khumalo, N.P. Emerging diagnostic and therapeutic potentials of human hair proteomics. Proteom. Clin. Appl. 2018, 12, 1700048. [Google Scholar] [CrossRef] [PubMed]
- Parker, G.J.; Leppert, T.; Anex, D.S.; Hilmer, J.K.; Matsunami, N.; Baird, L.; Stevens, J.; Parsawar, K.; Durbin-Johnson, B.P.; Rocke, D.M.; et al. Demonstration of protein-based human identification using the hair shaft proteome. PLoS ONE 2016, 11, e0160653. [Google Scholar] [CrossRef]
- Thevis, M.; Thomas, A.; Geyer, H.; Schänzer, W. Mass spectrometric characterization of a biotechnologically produced full-length mechano growth factor (MGF) relevant for doping controls. Growth Horm. IGF Res. 2014, 24, 276–280. [Google Scholar] [CrossRef]
- Thevis, M.; Kuuranne, T.; Geyer, H. Annual banned-substance review–Analytical approaches in human sports drug testing. Drug Test. Anal. 2020, 12, 7–26. [Google Scholar] [CrossRef]
- Leiser, O.P.; Blackburn, J.K.; Hadfield, T.L.; Kreuzer, H.W.; Wunschel, D.S.; Bruckner-Lea, C.J. Laboratory strains of Bacillus anthracis exhibit pervasive alteration in expression of proteins related to sporulation under laboratory conditions relative to genetically related wild strains. PLoS ONE 2018, 13, e0209120. [Google Scholar] [CrossRef]
- Boulund, F.; Karlsson, R.; Gonzales-Siles, L.; Johnning, A.; Karami, N.; AL-Bayati, O.; Ahren, C.; Moore, E.R.B.; Kristiansson, E. TCUP: Typing and characterization of bacteria using bottom-up tandem mass spectrometry proteomics. Mol. Cell. Proteom. 2017. [Google Scholar] [CrossRef]
- Merkley, E.D.; Kaiser, B.L.D.; Kreuzer, H. A proteomics tutorial. In Applications in Forensic Proteomics: Protein Identification and Profiling; American Chemical Society: Washington, DC, USA, 2019; Volume 1339, pp. 9–28. [Google Scholar]
- Nicora, C.; Gritsenko, M.; Lipton, A.; Wahl, K.L.; Burnum-Johnson, K.E. Proteomic sample preparation techniques: Toward forensic proteomic applications. In Applications in Forensic Proteomics: Protein Identification and Profiling; American Chemical Society: Washington, DC, USA, 2019; Volume 1339, pp. 29–46. [Google Scholar]
- Cole, L.M.; Clench, M.R.; Francese, S. Sample treatment for tissue proteomics in cancer, toxicology, and forensics. In Emerging Sample Treatments in Proteomics; Capelo-Martínez, J.-L., Ed.; Springer International Publishing: Cham, Germany, 2019; pp. 77–123. [Google Scholar] [CrossRef]
- Mohamed Nasir, N.; Hiji, J.; Jayapalan, J.J.; Hashim, O.H. Potential use of human hair shaft keratin peptide signatures to distinguish gender and ethnicity. PeerJ 2020, 8, e8248. [Google Scholar] [CrossRef]
- Chu, F.; Mason, K.E.; Anex, D.S.; Jones, A.D.; Hart, B.R. Hair proteome variation at different body locations on genetically variant peptide detection for protein-based human identification. Sci. Rep. 2019, 9, 7641. [Google Scholar] [CrossRef] [PubMed]
- Oran, P.E.; Jarvis, J.W.; Borges, C.R.; Sherma, N.D.; Nelson, R.W. Mass spectrometric immunoassay of intact insulin and related variants for population proteomics studies. Proteom. Clin. Appl. 2011, 5, 454–459. [Google Scholar] [CrossRef] [PubMed]
- Procopio, N.; Williams, A.; Chamberlain, A.T.; Buckley, M. Forensic proteomics for the evaluation of the post-mortem decay in bones. J. Proteom. 2018, 177, 21–30. [Google Scholar] [CrossRef] [PubMed]
- Prieto-Bonete, G.; Pérez-Cárceles, M.D.; Maurandi-López, A.; Pérez-Martínez, C.; Luna, A. Association between protein profile and postmortem interval in human bone remains. J. Proteom. 2019, 192, 54–63. [Google Scholar] [CrossRef] [PubMed]
- Choi, K.-M.; Zissler, A.; Kim, E.; Ehrenfellner, B.; Cho, E.; Lee, S.-i.; Steinbacher, P.; Yun, K.N.; Shin, J.H.; Kim, J.Y.; et al. Postmortem proteomics to discover biomarkers for forensic PMI estimation. Int. J. Legal Med. 2019, 133, 899–908. [Google Scholar] [CrossRef]
- Finehout, E.J.; Franck, Z.; Relkin, N.; Lee, K.H. Proteomic analysis of cerebrospinal fluid changes related to postmortem interval. Clin. Chem. 2006, 52, 1906–1913. [Google Scholar] [CrossRef]
- Nolan, A.-N.D.; Maker, G.; Mead, R.J.; Bringans, S.; Speers, S.J. Peptide analysis of mammalian decomposition fluid in relation to the post-mortem interval. Forensic Sci. Int. 2020, 311, 110269. [Google Scholar] [CrossRef]
- Kamanna, S.; Henry, J.; Voelcker, N.; Linacre, A.; Paul Kirkbride, K. A complementary forensic ‘proteo-genomic’ approach for the direct identification of biological fluid traces under fingernails. Anal. Bioanal. Chem. 2018, 410, 6165–6175. [Google Scholar] [CrossRef] [PubMed]
- Kamanna, S.; Henry, J.; Voelcker, N.H.; Linacre, A.; Paul Kirkbride, K. A mass spectrometry-based forensic toolbox for imaging and detecting biological fluid evidence in finger marks and fingernail scrapings. Int. J. Legal Med. 2017, 131, 1413–1422. [Google Scholar] [CrossRef] [PubMed]
- Laatsch, C.N.; Durbin-Johnson, B.P.; Rocke, D.M.; Mukwana, S.; Newland, A.B.; Flagler, M.J.; Davis, M.G.; Eigenheer, R.A.; Phinney, B.S.; Rice, R.H. Human hair shaft proteomic profiling: Individual differences, site specificity and cuticle analysis. PeerJ 2014, 2, e506. [Google Scholar] [CrossRef] [PubMed]
- Goecker, Z.C.; Salemi, M.R.; Karim, N.; Phinney, B.S.; Rice, R.H.; Parker, G.J. Optimal processing for proteomic genotyping of single human hairs. Forensic Sci. Int. Genet. 2020, 47, 102314. [Google Scholar] [CrossRef] [PubMed]
- Mason, K.E.; Paul, P.H.; Chu, F.; Anex, D.S.; Hart, B.R. Development of a Protein-based Human Identification Capability from a Single Hair. J. Forensic Sci. 2019, 64, 1152–1159. [Google Scholar] [CrossRef]
- Milan, J.A.; Wu, P.-W.; Salemi, M.R.; Durbin-Johnson, B.P.; Rocke, D.M.; Phinney, B.S.; Rice, R.H.; Parker, G.J. Comparison of protein expression levels and proteomically-inferred genotypes using human hair from different body sites. Forensic Sci. Int. Genet. 2019, 41, 19–23. [Google Scholar] [CrossRef]
- Procopio, N.; Chamberlain, A.T.; Buckley, M. Intra- and interskeletal proteome variations in fresh and buried bones. J. Proteome Res. 2017, 16, 2016–2029. [Google Scholar] [CrossRef]
- Procopio, N.; Chamberlain, A.T.; Buckley, M. Exploring biological and geological age-related changes through variations in intra- and intertooth proteomes of ancient dentine. J. Proteome Res. 2018, 17, 1000–1013. [Google Scholar] [CrossRef]
- Sawafuji, R.; Cappellini, E.; Nagaoka, T.; Fotakis, A.K.; Jersie-Christensen, R.R.; Olsen, J.V.; Hirata, K.; Ueda, S. Proteomic profiling of archaeological human bone. R. Soc. Open Sci. 2017, 4, 161004. [Google Scholar] [CrossRef]
- Mason, K.E.; Anex, D.; Grey, T.; Hart, B.; Parker, G. Protein-based forensic identification using genetically variant peptides in human bone. Forensic. Sci. Int. 2018, 288, 89–96. [Google Scholar] [CrossRef]
- Kennedy, K.; Heaton, C.; Langenburg, G.; Cole, L.; Clark, T.; Clench, M.R.; Sears, V.; Sealey, M.; McColm, R.; Francese, S. Pre-validation of a MALDI MS proteomics-based method for the reliable detection of blood and blood provenance. Sci. Rep. 2020, 10, 17087. [Google Scholar] [CrossRef] [PubMed]
- Dammeier, S.; Nahnsen, S.; Veit, J.; Wehner, F.; Ueffing, M.; Kohlbacher, O. Mass-spectrometry-based proteomics reveals organ-specific expression patterns to be used as forensic evidence. J. Proteome Res. 2016, 15, 182–192. [Google Scholar] [CrossRef]
- Di Meo, A.; Sohaei, D.; Batruch, I.; Alexandrou, P.; Prassas, I.; Diamandis, E.P. Proteomic Profiling of the Human Tissue and Biological Fluid Proteome. J. Proteome Res. 2020. [Google Scholar] [CrossRef] [PubMed]
- Peterman, S.; Niederkofler, E.E.; Phillips, D.A.; Krastins, B.; Kiernan, U.A.; Tubbs, K.A.; Nedelkov, D.; Prakash, A.; Vogelsang, M.S.; Schoeder, T.; et al. An automated, high-throughput method for targeted quantification of intact insulin and its therapeutic analogs in human serum or plasma coupling mass spectrometric immunoassay with high resolution and accurate mass detection (MSIA-HR/AM). Proteomics 2014, 14, 1445–1456. [Google Scholar] [CrossRef] [PubMed]
- Liu, N.; Tengstrand, E.; Boernsen, K.O.; Bek, S.; Hsieh, F. Validation of a multiplexed LC–MS/MS clinical assay to quantify insulin-like growth factor-binding proteins in human serum and its application in a clinical study. Toxicol. Appl. Pharmacol. 2019, 371, 74–83. [Google Scholar] [CrossRef]
- Broadbelt, K.G.; Rivera, K.D.; Paterson, D.S.; Duncan, J.R.; Trachtenberg, F.L.; Paulo, J.A.; Stapels, M.D.; Borenstein, N.S.; Belliveau, R.A.; Haas, E.A.; et al. Brainstem deficiency of the 14-3-3 regulator of serotonin synthesis: A proteomics analysis in the sudden infant death syndrome. Mol. Cell. Proteom. 2012, 11. [Google Scholar] [CrossRef] [PubMed]
- Hernández-Romero, D.; Sánchez-Rodríguez, E.; Osuna, E.; Sibón, A.; Martínez-Villanueva, M.; Noguera-Velasco, J.A.; Pérez-Cárceles, M.D. Proteomics in deaths by drowning: Diagnostic efficacy of apolipoprotein a1 and α-1 antitrypsin, pilot study. Diagnostics 2020, 10, 747. [Google Scholar] [CrossRef]
- Oonk, S.; Schuurmans, T.; Pabst, M.; de Smet, L.C.P.M.; de Puit, M. Proteomics as a new tool to study fingermark ageing in forensics. Sci. Rep. 2018, 8, 16425. [Google Scholar] [CrossRef]
- Borja, T.; Karim, N.; Goecker, Z.; Salemi, M.; Phinney, B.; Naeem, M.; Rice, R.; Parker, G. Proteomic genotyping of fingermark donors with genetically variant peptides. Forens. Sci. Int. Genet. 2019, 42, 21–30. [Google Scholar] [CrossRef]
- Cai, W.; Tucholski, T.M.; Gregorich, Z.R.; Ge, Y. Top-down proteomics: Technology advancements and applications to heart diseases. Expert Rev. Proteom. 2016, 13, 717–730. [Google Scholar] [CrossRef]
- Gregorich, Z.R.; Ge, Y. Top-down proteomics in health and disease: Challenges and opportunities. Proteomics 2014, 14, 1195–1210. [Google Scholar] [CrossRef]
- Duong, V.-A.; Park, J.-M.; Lee, H. Review of three-dimensional liquid chromatography platforms for bottom-up proteomics. Int. J. Mol. Sci. 2020, 21, 1524. [Google Scholar] [CrossRef] [PubMed]
- Pandeswari, P.B.; Sabareesh, V. Middle-down approach: A choice to sequence and characterize proteins/proteomes by mass spectrometry. RSC Adv. 2019, 9, 313–344. [Google Scholar] [CrossRef]
- Sidoli, S.; Garcia, B.A. Middle-down proteomics: A still unexploited resource for chromatin biology. Expert Rev. Proteom. 2017, 14, 617–626. [Google Scholar] [CrossRef] [PubMed]
- Zhou, H.; Ning, Z.; Starr, A.E.; Abu-Farha, M.; Figeys, D. Advancements in top-down proteomics. Anal. Chem. 2012, 84, 720–734. [Google Scholar] [CrossRef]
- Chen, B.; Brown, K.A.; Lin, Z.; Ge, Y. Top-down proteomics: Ready for prime time? Anal. Chem. 2018, 90, 110–127. [Google Scholar] [CrossRef]
- Dinis-Oliveira, R.J.; Vieira, D.N.; Magalhães, T. Guidelines for collection of biological samples for clinical and forensic toxicological analysis. Forensic Sci. Res. 2016, 1, 42–51. [Google Scholar] [CrossRef]
- Budowle, B.; Schutzer, S.E.; Burans, J.P.; Beecher, D.J.; Cebula, T.A.; Chakraborty, R.; Cobb, W.T.; Fletcher, J.; Hale, M.L.; Harris, R.B.; et al. Quality sample collection, handling, and preservation for an effective microbial forensics program. Appl. Environ. Microbiol. 2006, 72, 6431–6438. [Google Scholar] [CrossRef]
- Dinis-Oliveira, R.J.; Carvalho, F.; Duarte, J.A.; Remião, F.; Marques, A.; Santos, A.; Magalhães, T. Collection of biological samples in forensic toxicology. Toxicol. Mech. Methods 2010, 20, 363–414. [Google Scholar] [CrossRef]
- Koh, K.; Park, M.; Bae, E.S.; Duong, V.-A.; Park, J.-M.; Lee, H.; Lew, H. UBA2 activates Wnt/β-catenin signaling pathway during protection of R28 retinal precursor cells from hypoxia by extracellular vesicles derived from placental mesenchymal stem cells. Stem Cell Res. Ther. 2020, 11, 428. [Google Scholar] [CrossRef]
- Van-An, D.; Jeeyun, A.; Na-Young, H.; Jong-Moon, P.; Jeong-Hun, M.; Tae Wan, K.; Hookeun, L. Proteomic Analysis of the vitreous body in proliferative and non-proliferative diabetic retinopathy. Curr. Proteom. 2020, 17, 1. [Google Scholar] [CrossRef]
- Kwon, D.; Park, J.-M.; Duong, V.-A.; Hong, S.-J.; Cho, B.-K.; Lee, C.-G.; Choi, H.-K.; Kim, D.-M.; Lee, H. Comparative proteomic profiling of marine and freshwater synechocystis strains using liquid chromatography-tandem mass spectrometry. J. Marine Sci. Eng. 2020, 8, 790. [Google Scholar] [CrossRef]
- Procopio, N.; Buckley, M. Minimizing laboratory-induced decay in bone proteomics. J. Proteome Res. 2017, 16, 447–458. [Google Scholar] [CrossRef]
- Azzam, S.; Broadwater, L.; Li, S.; Freeman, E.J.; McDonough, J.; Gregory, R.B. A SELDI mass spectrometry study of experimental autoimmune encephalomyelitis: Sample preparation, reproducibility, and differential protein expression patterns. Proteome Sci. 2013, 11, 19. [Google Scholar] [CrossRef]
- Toni, M.; Angiulli, E.; Miccoli, G.; Cioni, C.; Alleva, E.; Frabetti, F.; Pizzetti, F.; Grassi Scalvini, F.; Nonnis, S.; Negri, A.; et al. Environmental temperature variation affects brain protein expression and cognitive abilities in adult zebrafish (Danio rerio): A proteomic and behavioural study. J. Proteom. 2019, 204, 103396. [Google Scholar] [CrossRef]
- Yagi, R.; Masuda, T.; Ogata, S.; Mori, A.; Ito, S.; Ohtsuki, S. Proteomic evaluation of plasma membrane fraction prepared from a mouse liver and kidney using a bead homogenizer: Enrichment of drug-related transporter proteins. Mol. Pharm. 2020, 17, 4101–4113. [Google Scholar] [CrossRef]
- Mertins, P.; Tang, L.C.; Krug, K.; Clark, D.J.; Gritsenko, M.A.; Chen, L.; Clauser, K.R.; Clauss, T.R.; Shah, P.; Gillette, M.A.; et al. Reproducible workflow for multiplexed deep-scale proteome and phosphoproteome analysis of tumor tissues by liquid chromatography–mass spectrometry. Nat. Protoc. 2018, 13, 1632–1661. [Google Scholar] [CrossRef]
- Guyuron, B.; Yohannes, E.; Miller, R.; Chim, H.; Reed, D.; Chance, M.R. Electron microscopic and proteomic comparison of terminal branches of the trigeminal nerve in patients with and without migraine headaches. Plast. Reconstr. Surg. 2014, 134, 796e–805e. [Google Scholar] [CrossRef]
- Valdés-López, O.; Batek, J.; Gomez-Hernandez, N.; Nguyen, C.T.; Isidra-Arellano, M.C.; Zhang, N.; Joshi, T.; Xu, D.; Hixson, K.K.; Weitz, K.K.; et al. Soybean roots grown under heat stress show global changes in their transcriptional and proteomic profiles. Front. Plant Sci. 2016, 7. [Google Scholar] [CrossRef]
- Isaacson, T.; Damasceno, C.M.B.; Saravanan, R.S.; He, Y.; Catalá, C.; Saladié, M.; Rose, J.K.C. Sample extraction techniques for enhanced proteomic analysis of plant tissues. Nat. Protoc. 2006, 1, 769–774. [Google Scholar] [CrossRef]
- Yun, G.; Park, J.-M.; Duong, V.-A.; Mok, J.-H.; Jeon, J.; Nam, O.; Lee, J.; Jin, E.; Lee, H. Proteomic profiling of emiliania huxleyi using a three-dimensional separation method combined with tandem mass spectrometry. Molecules 2020, 25, 3028. [Google Scholar] [CrossRef]
- Santa, C.; Anjo, S.I.; Manadas, B. Protein precipitation of diluted samples in SDS-containing buffer with acetone leads to higher protein recovery and reproducibility in comparison with TCA/acetone approach. Proteomics 2016, 16, 1847–1851. [Google Scholar] [CrossRef]
- Evans, D.R.H.; Romero, J.K.; Westoby, M. Chapter 9 concentration of proteins and removal of solutes. In Methods in Enzymology; Burgess, R.R., Deutscher, M.P., Eds.; Academic Press: Cambridge, MA, USA, 2009; Volume 463, pp. 97–120. [Google Scholar]
- Tu, C.; Rudnick, P.A.; Martinez, M.Y.; Cheek, K.L.; Stein, S.E.; Slebos, R.J.C.; Liebler, D.C. Depletion of abundant plasma proteins and limitations of plasma proteomics. J. Proteome Res. 2010, 9, 4982–4991. [Google Scholar] [CrossRef]
- Bradford, M.M. A rapid and sensitive method for the quantitation of microgram quantities of protein utilizing the principle of protein-dye binding. Anal. Biochem. 1976, 72, 248–254. [Google Scholar] [CrossRef]
- Smith, P.K.; Krohn, R.I.; Hermanson, G.T.; Mallia, A.K.; Gartner, F.H.; Provenzano, M.D.; Fujimoto, E.K.; Goeke, N.M.; Olson, B.J.; Klenk, D.C. Measurement of protein using bicinchoninic acid. Anal. Biochem. 1985, 150, 76–85. [Google Scholar] [CrossRef]
- Legler, G.; Müller-Platz, C.M.; Mentges-Hettkamp, M.; Pflieger, G.; Jülich, E. On the chemical basis of the Lowry protein determination. Anal. Biochem. 1985, 150, 278–287. [Google Scholar] [CrossRef]
- Donnell, A.M.; Lewis, S.; Abraham, S.; Subramanian, K.; Figueroa, J.L.; Deepe, G.S.; Vonderheide, A.P. Investigation of an optimal cell lysis method for the study of the zinc metalloproteome of Histoplasma capsulatum. Anal. Bioanal. Chem. 2017, 409, 6163–6172. [Google Scholar] [CrossRef]
- Oswald, E.S.; Brown, L.M.; Bulinski, J.C.; Hung, C.T. Label-free protein profiling of adipose-derived human stem cells under hyperosmotic treatment. J. Proteome Res. 2011, 10, 3050–3059. [Google Scholar] [CrossRef]
- Yu, Y.-Q.; Gilar, M.; Lee, P.J.; Bouvier, E.S.P.; Gebler, J.C. Enzyme-friendly, mass spectrometry-compatible surfactant for in-solution enzymatic digestion of proteins. Anal. Chem. 2003, 75, 6023–6028. [Google Scholar] [CrossRef]
- Shevchenko, A.; Tomas, H.; Havli, J.; Olsen, J.V.; Mann, M. In-gel digestion for mass spectrometric characterization of proteins and proteomes. Nat. Protoc. 2006, 1, 2856–2860. [Google Scholar] [CrossRef]
- Hughes, C.S.; Foehr, S.; Garfield, D.A.; Furlong, E.E.; Steinmetz, L.M.; Krijgsveld, J. Ultrasensitive proteome analysis using paramagnetic bead technology. Mol. Syst. Biol. 2014, 10, 757. [Google Scholar] [CrossRef]
- Hughes, C.S.; Moggridge, S.; Müller, T.; Sorensen, P.H.; Morin, G.B.; Krijgsveld, J. Single-pot, solid-phase-enhanced sample preparation for proteomics experiments. Nat. Protoc. 2019, 14, 68–85. [Google Scholar] [CrossRef]
- Raghunathan, R.; Sethi, M.K.; Zaia, J. On-slide tissue digestion for mass spectrometry based glycomic and proteomic profiling. MethodsX 2019, 6, 2329–2347. [Google Scholar] [CrossRef]
- Judd, A.M.; Gutierrez, D.B.; Moore, J.L.; Patterson, N.H.; Yang, J.; Romer, C.E.; Norris, J.L.; Caprioli, R.M. A recommended and verified procedure for in situ tryptic digestion of formalin-fixed paraffin-embedded tissues for analysis by matrix-assisted laser desorption/ionization imaging mass spectrometry. J. Mass Spectrom. 2019, 54, 716–727. [Google Scholar] [CrossRef]
- Wiśniewski, J.R. Filter aided sample preparation—A tutorial. Anal. Chim. Acta 2019. [Google Scholar] [CrossRef]
- Wiśniewski, J.R.; Zougman, A.; Nagaraj, N.; Mann, M. Universal sample preparation method for proteome analysis. Nat. Methods 2009, 6, 359–362. [Google Scholar] [CrossRef]
- Davalieva, K.; Kiprijanovska, S.; Dimovski, A.; Rosoklija, G.; Dwork, A.J. Comparative evaluation of two methods for LC-MS/MS proteomic analysis of formalin fixed and paraffin embedded tissues. J. Proteom. 2021, 235, 104117. [Google Scholar] [CrossRef]
- Ludwig, K.R.; Schroll, M.M.; Hummon, A.B. Comparison of In-Solution, FASP, and S-trap based digestion methods for bottom-up proteomic studies. J. Proteome Res. 2018, 17, 2480–2490. [Google Scholar] [CrossRef]
- HaileMariam, M.; Eguez, R.V.; Singh, H.; Bekele, S.; Ameni, G.; Pieper, R.; Yu, Y. S-Trap, an ultrafast sample-preparation approach for shotgun proteomics. J. Proteome Res. 2018, 17, 2917–2924. [Google Scholar] [CrossRef]
- Elinger, D.; Gabashvili, A.; Levin, Y. suspension trapping (s-trap) is compatible with typical protein extraction buffers and detergents for bottom-up proteomics. J. Proteome Res. 2019, 18, 1441–1445. [Google Scholar] [CrossRef]
- Olsen, J.V.; Ong, S.-E.; Mann, M. Trypsin cleaves exclusively c-terminal to arginine and lysine residues. Mol. Cell. Proteom. 2004, 3, 608–614. [Google Scholar] [CrossRef]
- Schmelter, C.; Funke, S.; Treml, J.; Beschnitt, A.; Perumal, N.; Manicam, C.; Pfeiffer, N.; Grus, F.H. Comparison of two solid-phase extraction (SPE) methods for the identification and quantification of porcine retinal protein markers by LC-MS/MS. Int. J. Mol. Sci. 2018, 19, 3847. [Google Scholar] [CrossRef]
- Shen, Y.; Tolić, N.; Masselon, C.; Paša-Tolić, L.; Camp, D.G.; Hixson, K.K.; Zhao, R.; Anderson, G.A.; Smith, R.D. Ultrasensitive proteomics using high-efficiency on-line micro-SPE-NanoLC-NanoESI MS and MS/MS. Anal. Chem. 2004, 76, 144–154. [Google Scholar] [CrossRef] [PubMed]
- Bladergroen, M.R.; van der Burgt, Y.E.M. Solid-phase extraction strategies to surmount body fluid sample complexity in high-throughput mass spectrometry-based proteomics. J. Anal. Methods Chem. 2015, 2015, 250131. [Google Scholar] [CrossRef]
- Chen, D.; Shen, X.; Sun, L. Strong cation exchange-reversed phase liquid chromatography-capillary zone electrophoresis-tandem mass spectrometry platform with high peak capacity for deep bottom-up proteomics. Anal. Chim.Acta 2018, 1012, 1–9. [Google Scholar] [CrossRef] [PubMed]
- Boichenko, A.P.; Govorukhina, N.; van der Zee, A.G.J.; Bischoff, R. Multidimensional separation of tryptic peptides from human serum proteins using reversed-phase, strong cation exchange, weak anion exchange, and fused-core fluorinated stationary phases. J. Sep. Sci. 2013, 36, 3463–3470. [Google Scholar] [CrossRef]
- Garbis, S.D.; Roumeliotis, T.I.; Tyritzis, S.I.; Zorpas, K.M.; Pavlakis, K.; Constantinides, C.A. A Novel multidimensional protein identification technology approach combining protein size exclusion prefractionation, peptide zwitterion−ion hydrophilic interaction chromatography, and nano-ultraperformance RP chromatography/nESI-MS2 for the in-depth analysis of the serum proteome and phosphoproteome: Application to clinical sera derived from humans with benign prostate hyperplasia. Anal. Chem. 2011, 83, 708–718. [Google Scholar] [CrossRef] [PubMed]
- Spicer, V.; Ezzati, P.; Neustaeter, H.; Beavis, R.C.; Wilkins, J.A.; Krokhin, O.V. 3D HPLC-MS with reversed-phase separation functionality in all three dimensions for large-scale bottom-up proteomics and peptide retention data collection. Anal. Chem. 2016, 88, 2847–2855. [Google Scholar] [CrossRef]
- Zhao, P.; Schulz, T.C.; Sherrer, E.S.; Weatherly, D.B.; Robins, A.J.; Wells, L. The human embryonic stem cell proteome revealed by multidimensional fractionation followed by tandem mass spectrometry. Proteomics 2015, 15, 554–566. [Google Scholar] [CrossRef]
- Bantscheff, M.; Lemeer, S.; Savitski, M.M.; Kuster, B. Quantitative mass spectrometry in proteomics: Critical review update from 2007 to the present. Anal. Bioanal. Chem. 2012, 404, 939–965. [Google Scholar] [CrossRef]
- Vitzthum, F.; Behrens, F.; Anderson, N.L.; Shaw, J.H. Proteomics: From basic research to diagnostic application. a review of requirements & needs. J. Proteome Res. 2005, 4, 1086–1097. [Google Scholar] [CrossRef]
- Vidova, V.; Spacil, Z. A review on mass spectrometry-based quantitative proteomics: Targeted and data independent acquisition. Anal. Chim. Acta 2017, 964, 7–23. [Google Scholar] [CrossRef]
- Eng, J.K.; Searle, B.C.; Clauser, K.R.; Tabb, D.L. A Face in the crowd: Recognizing peptides through database search. Mol. Cell. Proteom. 2011, 10. [Google Scholar] [CrossRef]
- Eng, J.K.; McCormack, A.L.; Yates, J.R. An approach to correlate tandem mass spectral data of peptides with amino acid sequences in a protein database. J. Am. Soc. Mass Spectrom. 1994, 5, 976–989. [Google Scholar] [CrossRef]
- Perkins, D.N.; Pappin, D.J.C.; Creasy, D.M.; Cottrell, J.S. Probability-based protein identification by searching sequence databases using mass spectrometry data. Electrophoresis 1999, 20, 3551–3567. [Google Scholar] [CrossRef]
- Craig, R.; Beavis, R.C. TANDEM: Matching proteins with tandem mass spectra. Bioinformatics 2004, 20, 1466–1467. [Google Scholar] [CrossRef]
- Cox, J.; Mann, M. MaxQuant enables high peptide identification rates, individualized p.p.b.-range mass accuracies and proteome-wide protein quantification. Nat. Biotechnol. 2008, 26, 1367–1372. [Google Scholar] [CrossRef] [PubMed]
- Zhang, J.; Xin, L.; Shan, B.; Chen, W.; Xie, M.; Yuen, D.; Zhang, W.; Zhang, Z.; Lajoie, G.A.; Ma, B. PEAKS DB: De Novo sequencing assisted database search for sensitive and accurate peptide identification. Mol. Cell. Proteom. 2012, 11. [Google Scholar] [CrossRef] [PubMed]
- Yuan, J.; Zhang, R.; Yang, Z.; Lee, J.; Liu, Y.; Tian, J.; Qin, X.; Ren, Z.; Ding, H.; Chen, Q.; et al. Comparative Effectiveness and safety of oral phosphodiesterase type 5 inhibitors for erectile dysfunction: A Systematic review and network meta-analysis. Eur. Urol. 2013, 63, 902–912. [Google Scholar] [CrossRef] [PubMed]
- Kong, A.T.; Leprevost, F.V.; Avtonomov, D.M.; Mellacheruvu, D.; Nesvizhskii, A.I. MSFragger: Ultrafast and comprehensive peptide identification in mass spectrometry–based proteomics. Nat. Methods 2017, 14, 513–520. [Google Scholar] [CrossRef]
- Keller, A.; Nesvizhskii, A.I.; Kolker, E.; Aebersold, R. Empirical statistical model to estimate the accuracy of peptide identifications made by MS/MS and database search. Anal. Chem. 2002, 74, 5383–5392. [Google Scholar] [CrossRef]
- Käll, L.; Canterbury, J.D.; Weston, J.; Noble, W.S.; MacCoss, M.J. Semi-supervised learning for peptide identification from shotgun proteomics datasets. Nat. Methods 2007, 4, 923–925. [Google Scholar] [CrossRef]
- Ma, Z.-Q.; Dasari, S.; Chambers, M.C.; Litton, M.D.; Sobecki, S.M.; Zimmerman, L.J.; Halvey, P.J.; Schilling, B.; Drake, P.M.; Gibson, B.W.; et al. IDPicker 2.0: Improved protein assembly with high discrimination peptide identification filtering. J. Proteome Res. 2009, 8, 3872–3881. [Google Scholar] [CrossRef]
- Griss, J. Spectral library searching in proteomics. Proteomics 2016, 16, 729–740. [Google Scholar] [CrossRef] [PubMed]
- Lam, H.; Deutsch, E.W.; Eddes, J.S.; Eng, J.K.; King, N.; Stein, S.E.; Aebersold, R. Development and validation of a spectral library searching method for peptide identification from MS/MS. Proteomics 2007, 7, 655–667. [Google Scholar] [CrossRef] [PubMed]
- Craig, R.; Cortens, J.C.; Fenyo, D.; Beavis, R.C. Using annotated peptide mass spectrum libraries for protein identification. J. Proteome Res. 2006, 5, 1843–1849. [Google Scholar] [CrossRef] [PubMed]
- Ahrné, E.; Nikitin, F.; Lisacek, F.; Müller, M. QuickMod: A tool for open modification spectrum library searches. J. Proteome Res. 2011, 10, 2913–2921. [Google Scholar] [CrossRef]
- Dasari, S.; Chambers, M.C.; Martinez, M.A.; Carpenter, K.L.; Ham, A.-J.L.; Vega-Montoto, L.J.; Tabb, D.L. Pepitome: Evaluating Improved Spectral Library Search for Identification Complementarity and Quality Assessment. J. Proteome Res. 2012, 11, 1686–1695. [Google Scholar] [CrossRef] [PubMed]
- Van Steendam, K.; De Wulf, O.; Dhaenens, M.; Deforce, D. Species identification from hair by means of spectral library searches. Int. J. Legal Med. 2014, 128, 873–878. [Google Scholar] [CrossRef]
- Muth, T.; Hartkopf, F.; Vaudel, M.; Renard, B.Y. A potential golden age to come—Current tools, recent use cases, and future avenues for de novo sequencing in proteomics. Proteomics 2018, 18, 1700150. [Google Scholar] [CrossRef]
- Taylor, J.A.; Johnson, R.S. Sequence database searches via de novo peptide sequencing by tandem mass spectrometry. Rapid Commun. Mass Spectrom. 1997, 11, 1067–1075. [Google Scholar] [CrossRef]
- Dančík, V.; Addona, T.A.; Clauser, K.R.; Vath, J.E.; Pevzner, P.A. De novo peptide sequencing via tandem mass spectrometry. J. Comput. Biol. 1999, 6, 327–342. [Google Scholar] [CrossRef] [PubMed]
- Ma, B.; Zhang, K.; Hendrie, C.; Liang, C.; Li, M.; Doherty-Kirby, A.; Lajoie, G. PEAKS: Powerful software for peptide de novo sequencing by tandem mass spectrometry. Rapid Commun. Mass Spectrom. 2003, 17, 2337–2342. [Google Scholar] [CrossRef]
- Frank, A.; Pevzner, P. PepNovo: De Novo peptide sequencing via probabilistic network modeling. Anal. Chem. 2005, 77, 964–973. [Google Scholar] [CrossRef]
- Fischer, B.; Roth, V.; Roos, F.; Grossmann, J.; Baginsky, S.; Widmayer, P.; Gruissem, W.; Buhmann, J.M. NovoHMM: A hidden markov model for de novo peptide sequencing. Anal. Chem. 2005, 77, 7265–7273. [Google Scholar] [CrossRef]
- Tran, N.H.; Zhang, X.; Xin, L.; Shan, B.; Li, M. De novo peptide sequencing by deep learning. Proc. Nat. Acad. Sci. USA 2017, 114, 8247–8252. [Google Scholar] [CrossRef]
- Lee, C.-H.; Kim, M.-S.; Chung, B.M.; Leahy, D.J.; Coulombe, P.A. Structural basis for heteromeric assembly and perinuclear organization of keratin filaments. Nat. Struct. Mol. Biol. 2012, 19, 707–715. [Google Scholar] [CrossRef]
- Bengtsson, C.F.; Olsen, M.E.; Brandt, L.Ø.; Bertelsen, M.F.; Willerslev, E.; Tobin, D.J.; Wilson, A.S.; Gilbert, M.T.P. DNA from keratinous tissue. Part I: Hair and nail. Ann. Anat. Anat. Anz. 2012, 194, 17–25. [Google Scholar] [CrossRef]
- Catlin, L.A.; Chou, R.M.; Goecker, Z.C.; Mullins, L.A.; Silva, D.; Spurbeck, R.R.; Parker, G.J.; Bartling, C.M. Demonstration of a mitochondrial DNA-compatible workflow for genetically variant peptide identification from human hair samples. Forensic Sci. Int. Genet. 2019, 43, 102148. [Google Scholar] [CrossRef]
- Zhang, Z.; Burke, M.C.; Wallace, W.E.; Liang, Y.; Sheetlin, S.L.; Mirokhin, Y.A.; Tchekhovskoi, D.V.; Stein, S.E. Sensitive method for the confident identification of genetically variant peptides in human hair keratin. J. Forensic Sci. 2020, 65, 406–420. [Google Scholar] [CrossRef]
- Kidd, K.K.; Pakstis, A.J.; Speed, W.C.; Grigorenko, E.L.; Kajuna, S.L.B.; Karoma, N.J.; Kungulilo, S.; Kim, J.-J.; Lu, R.-B.; Odunsi, A.; et al. Developing a SNP panel for forensic identification of individuals. Forensic Sci. Int. 2006, 164, 20–32. [Google Scholar] [CrossRef]
- Sheynkman, G.M.; Shortreed, M.R.; Frey, B.L.; Scalf, M.; Smith, L.M. Large-scale mass spectrometric detection of variant peptides resulting from nonsynonymous nucleotide differences. J. Proteome Res. 2014, 13, 228–240. [Google Scholar] [CrossRef] [PubMed]
- Carlson, T.L.; Moini, M.; Eckenrode, B.A.; Allred, B.M.; Donfack, J. Protein extraction from human anagen head hairs 1-millimeter or less in total length. BioTechniques 2018, 64, 170–176. [Google Scholar] [CrossRef] [PubMed]
- Franklin, R.N.; Karim, N.; Goecker, Z.C.; Durbin-Johnson, B.P.; Rice, R.H.; Parker, G.J. Proteomic genotyping: Using mass spectrometry to infer SNP genotypes in pigmented and non-pigmented hair. Forensic Sci. Int. 2020, 310, 110200. [Google Scholar] [CrossRef] [PubMed]
- Parker, G.; Goecker, Z.; Franklin, R.; Durbin-Johnson, B.; Milan, J.; Karim, N.; De Leon, C.; Matzoll, A.; Borja, T.; Rice, B. Proteomic genotyping: Using mass spectrometry to infer SNP genotypes in a forensic context. Forensic Sci. Int. Genet. Suppl. Ser. 2019, 7, 664–666. [Google Scholar] [CrossRef]
- Chu, F.; Mason, K.E.; Anex, D.S.; Jones, A.D.; Hart, B.R. Proteomic characterization of damaged single hairs recovered after an explosion for protein-based human identification. J. Proteome Res. 2020, 19, 3088–3099. [Google Scholar] [CrossRef]
- Plott, T.J.; Karim, N.; Durbin-Johnson, B.P.; Swift, D.P.; Scott Youngquist, R.; Salemi, M.; Phinney, B.S.; Rocke, D.M.; Davis, M.G.; Parker, G.J.; et al. Age-related changes in hair shaft protein profiling and genetically variant peptides. Forensic Sci. Int. Genet. 2020, 47, 102309. [Google Scholar] [CrossRef]
- Clarke, B. Normal bone anatomy and physiology. Clin. J. Am. Soc. Nephrol. 2008, 3, S131–S139. [Google Scholar] [CrossRef]
- Choi, N.-R.; Sándor, G.K.; Kim, Y.-D. Efficacy of collagen-based membranes in alveolar bone augmentation. Appl. Sci. 2018, 8, 2048. [Google Scholar] [CrossRef]
- Buckley, M.; Whitcher Kansa, S.; Howard, S.; Campbell, S.; Thomas-Oates, J.; Collins, M. Distinguishing between archaeological sheep and goat bones using a single collagen peptide. J. Archaeol. Sci. 2010, 37, 13–20. [Google Scholar] [CrossRef]
- Wadsworth, C.; Buckley, M. Proteome degradation in fossils: Investigating the longevity of protein survival in ancient bone. Rapid Commun. Mass Spectrom. 2014, 28, 605–615. [Google Scholar] [CrossRef] [PubMed]
- Ishihama, Y.; Oda, Y.; Tabata, T.; Sato, T.; Nagasu, T.; Rappsilber, J.; Mann, M. Exponentially modified protein abundance index (emPAI) for estimation of absolute protein amount in proteomics by the number of sequenced peptides per protein. Mol. Cell. Proteom. 2005, 4, 1265–1272. [Google Scholar] [CrossRef] [PubMed]
- Mizukami, H.; Hathway, B.; Procopio, N. Aquatic decomposition of mammalian corpses: A forensic proteomic approach. J. Proteome Res. 2020, 19, 2122–2135. [Google Scholar] [CrossRef]
- Johnston, E.; Buckley, M. Relative protein abundances and biological ageing in whole skeletal elements. J. Proteome Res. 2020. [Google Scholar] [CrossRef]
- Yang, H.; Zhou, B.; Deng, H.; Prinz, M.; Siegel, D. Body fluid identification by mass spectrometry. Int. J. Legal Med. 2013, 127, 1065–1077. [Google Scholar] [CrossRef]
- Virkler, K.; Lednev, I.K. Analysis of body fluids for forensic purposes: From laboratory testing to non-destructive rapid confirmatory identification at a crime scene. Forensic Sci. Int. 2009, 188, 1–17. [Google Scholar] [CrossRef]
- Harbison, S.; Fleming, R. Forensic body fluid identification: State of the art. Res. Rep. Forensic Med. Sci. 2016, 6, 11–23. [Google Scholar] [CrossRef]
- Whiteaker, J.R.; Lin, C.; Kennedy, J.; Hou, L.; Trute, M.; Sokal, I.; Yan, P.; Schoenherr, R.M.; Zhao, L.; Voytovich, U.J.; et al. A targeted proteomics–based pipeline for verification of biomarkers in plasma. Nat. Biotechnol. 2011, 29, 625–634. [Google Scholar] [CrossRef] [PubMed]
- Wild, B.J.; Green, B.N.; Cooper, E.K.; Lalloz, M.R.A.; Erten, S.; Stephens, A.D.; Layton, D.M. Rapid identification of hemoglobin variants by electrospray ionization mass spectrometry. Blood Cells Mol. Dis. 2001, 27, 691–704. [Google Scholar] [CrossRef]
- Espinoza, E.O.; Lindley, N.C.; Gordon, K.M.; Ekhoff, J.A.; Kirms, M.A. Electrospray ionization mass spectrometric analysis of blood for differentiation of species. Anal. Biochem. 1999, 268, 252–261. [Google Scholar] [CrossRef]
- Lindahl, M.; Ståhlbom, B.; Tagesson, C. Identification of a new potential airway irritation marker, palate lung nasal epithelial clone protein, in human nasal lavage fluid with two-dimensional electrophoresis and matrix-assisted laser desorption/ionization-time of flight. Electrophoresis 2001, 22, 1795–1800. [Google Scholar] [CrossRef]
- Sun, W.; Li, F.; Wu, S.; Wang, X.; Zheng, D.; Wang, J.; Gao, Y. Human urine proteome analysis by three separation approaches. Proteomics 2005, 5, 4994–5001. [Google Scholar] [CrossRef] [PubMed]
- Doykov, I.D.; Heywood, W.E.; Nikolaenko, V.; Śpiewak, J.; Hällqvist, J.; Clayton, P.T.; Mills, P.; Warnock, D.G.; Nowak, A.; Mills, K. Rapid, proteomic urine assay for monitoring progressive organ disease in Fabry disease. J.f Med. Genet. 2020, 57, 38–47. [Google Scholar] [CrossRef] [PubMed]
- Legg, K.M.; Powell, R.; Reisdorph, N.; Reisdorph, R.; Danielson, P.B. Discovery of highly specific protein markers for the identification of biological stains. Electrophoresis 2014, 35, 3069–3078. [Google Scholar] [CrossRef] [PubMed]
- Kushner, I.K.; Clair, G.; Purvine, S.O.; Lee, J.-Y.; Adkins, J.N.; Payne, S.H. Individual variability of protein expression in human tissues. J. Proteome Res. 2018, 17, 3914–3922. [Google Scholar] [CrossRef] [PubMed]
- Carvalho, P.C.; Fischer, J.S.G.; Chen, E.I.; Yates, J.R.; Barbosa, V.C. PatternLab for proteomics: A tool for differential shotgun proteomics. BMC Bioinform. 2008, 9, 316. [Google Scholar] [CrossRef] [PubMed]
- Kuhring, M.; Renard, B.Y. iPiG: Integrating peptide spectrum matches into genome browser visualizations. PLoS ONE 2012, 7, e50246. [Google Scholar] [CrossRef]
- Li, C.; Li, K.; Li, K.; Xie, X.; Lin, F. SWPepNovo: An efficient de novo peptide sequencing tool for large-scale MS/MS spectra analysis. Int. J. Biol. Sci. 2019, 15, 1787. [Google Scholar] [CrossRef] [PubMed]
- Manguy, J.; Jehl, P.; Dillon, E.T.; Davey, N.E.; Shields, D.C.; Holton, T.A. Peptigram: A web-based application for peptidomics data visualization. J. Proteome Res. 2017, 16, 712–719. [Google Scholar] [CrossRef]
- Vitorino, R. Digging deep into peptidomics applied to body fluids. Proteomics 2018, 18, 1700401. [Google Scholar] [CrossRef]
- Brown, C.O.; Robbins, B.L.; McKiernan, H.E.; Danielson, P.B.; Legg, K.M. Direct seminal fluid identification by protease-free high-resolution mass spectrometry. J. Forensic Sci. 2020. [Google Scholar] [CrossRef] [PubMed]
- Timms, M.; Steel, R.; Vine, J. Identification of recombinant human EPO variants in greyhound plasma and urine by ELISA, LC-MS/MS and western blotting: A comparative study. Drug Test. Anal. 2016, 8, 164–176. [Google Scholar] [CrossRef] [PubMed]
- Skiba, M.; Fatmi, S.; Elkasri, N.; Karrout, Y.; Lahiani-Skiba, M. Development, validation and method stability study of a LC-MS method to quantify leuprolide (Hormone analog) in human plasma. J. Chromatogr. B 2020, 1160, 122345. [Google Scholar] [CrossRef]
- Botrè, F. Mass spectrometry and illicit drug testing: Analytical challenges of the anti-doping laboratories. Expert Rev. Proteomics 2008, 5, 535–539. [Google Scholar] [CrossRef]
- Pittner, S.; Monticelli, F.C.; Pfisterer, A.; Zissler, A.; Sänger, A.M.; Stoiber, W.; Steinbacher, P. Postmortem degradation of skeletal muscle proteins: A novel approach to determine the time since death. Int. J. Legal Med. 2016, 130, 421–431. [Google Scholar] [CrossRef]
- Pittner, S.; Gotsmy, W.; Zissler, A.; Ehrenfellner, B.; Baumgartner, D.; Schrüfer, A.; Steinbacher, P.; Monticelli, F. Intra- and intermuscular variations of postmortem protein degradation for PMI estimation. Int. J. Legal Med. 2020, 134, 1775–1782. [Google Scholar] [CrossRef]
- Huculak, M.A.; Rogers, T.L. Reconstructing the sequence of events surrounding body disposition based on color staining of bone. J. Forensic Sci. 2009, 54, 979–984. [Google Scholar] [CrossRef]
- Wescott, D.J. Recent advances in forensic anthropology: Decomposition research. Forensic Sci. Res. 2018, 3, 278–293. [Google Scholar] [CrossRef] [PubMed]
- Sarabia, J.; Pérez-Martínez, C.; Hernández del Rincón, J.P.; Luna, A. Study of chemiluminescence measured by luminometry and its application in the estimation of postmortem interval of bone remains. Legal Med. 2018, 33, 32–35. [Google Scholar] [CrossRef]
- Pérez-Martínez, C.; Pérez-Cárceles, M.D.; Legaz, I.; Prieto-Bonete, G.; Luna, A. Quantification of nitrogenous bases, DNA and Collagen type I for the estimation of the postmortem interval in bone remains. Forensic Sci. Int. 2017, 281, 106–112. [Google Scholar] [CrossRef]
- Ferreira, P.G.; Muñoz-Aguirre, M.; Reverter, F.; Sá Godinho, C.P.; Sousa, A.; Amadoz, A.; Sodaei, R.; Hidalgo, M.R.; Pervouchine, D.; Carbonell-Caballero, J.; et al. The effects of death and post-mortem cold ischemia on human tissue transcriptomes. Nat. Commun. 2018, 9, 490. [Google Scholar] [CrossRef] [PubMed]
- Jarman, K.H.; Heller, N.C.; Jenson, S.C.; Hutchison, J.R.; Kaiser, B.L.D.; Payne, S.H.; Wunschel, D.S.; Merkley, E.D. Proteomics Goes to Court: A statistical foundation for forensic toxin/organism identification using bottom-up proteomics. J. Proteome Res. 2018, 17, 3075–3085. [Google Scholar] [CrossRef] [PubMed]
- Abboud, A. Daubert v. merrell dow pharmaceuticals, inc.(1993). Embryo Project Encycl. 2017. Available online: https://embryo.asu.edu/pages/daubert-v-merrell-dow-pharmaceuticals-inc-1993 (accessed on 20 February 2021).
- Jarman, K.H.; Merkley, E.D. The Statistical Defensibility of Forensic Proteomics. In Applications in Forensic Proteomics: Protein Identification and Profiling; American Chemical Society: Washington, DC, USA, 2019; Volume 1339, pp. 203–228. [Google Scholar]







| Sample Type | Applications |
|---|---|
| Hair | Identify ethnic groups [18,36,37] |
| Distinguish gender [26] | |
| Distinguish individuals [27,38,39] | |
| Bone | Estimate biological age [29,40,41,42] |
| Estimate post-mortem interval (PMI) [29,30] | |
| Distinguish individuals [43] | |
| Body fluid and tissue | Identify body fluids using biomarkers [12,14,44] |
| Identify tissues using biomarkers [45,46] | |
| Urine and blood | Identify and quantify illegal peptides and small protein hormones for sport doping [28,47,48] |
| Fingernail | Identify body fluids and tissues trapped under fingernails [34] |
| Muscle | Estimate mid-PMI [31] |
| Brain and cerebrospinal fluid | Estimate PMI [32] |
| Identify diagnostic biomarkers for sudden infant death syndrome (SIDS) [49] | |
| Blood | Identify biomarkers in the postmortem diagnosis of drowning [50] |
| Decomposition fluid | Estimate PMI [33] |
| Fingermark | Identify traces of body fluids [35] |
| Determine age-markers of fingermarks [51] | |
| Epidermal corneocyte | Distinguish individuals [52] |
| Fluid | Protein Biomarker | Accession Number | Peptide Sequence |
|---|---|---|---|
| Peripheral Blood | Hemoglobin subunit beta * | P68871 | LLVVYPWTQR VVAGVANALAHKYH GTFATLSELHCDK |
| Complement C3 * | P01024 | TMQALPYSTVGNSNNYLHLSVLR VYAYYNLEESCTR VFLDCCNYITELR | |
| Hemopexin * | P02790 | NFPSPVDAAFR YYCFQGNQFLR | |
| Saliva | Cystatin SA * | P09228 | IIEGGIYDADLNDER SQPNLDTCAFHEQPELQKK QLCSFQIYEVPWEDR |
| Cystatin D * | P28325 | SQPNLDNCPFNDQPK TLAGGIHATDLNDK | |
| Submaxillary gland androgen regulated protein * | P02814 | GPYPPGPLAPPQPFGPGFVPPPPPPPYGPGR IPPPPPAPYGPGIFPPPPPQP | |
| Statherin * | P02808 | FGYGYGPYQPVPEQPLYPQPYQPQYQQYTF | |
| Histatin-1 | P15515 | EFPFYGDYGSNYLYDN | |
| Seminal fluid | Semenogelin 1 * | P04279 | KQGGSQSSYVLQTEELVANK DIFTTQDELLVYNK |
| Semenogelin 2 * | Q02383 | DVSQSSISFQIEK DIFTTQDELLVYN | |
| Prostate-specific antigen | P07288 | VMDLPTQEPALGTTCYASGWGSIEPEEFLTPK AVCGGVLVHPQWVLTAAHCIR LSEPAELTDAVK | |
| Prostatic acid phosphatase | P15309 | ELSELSLLSLYGIHK FQELESETLKSEEFQK SPIDTFPTDPIK | |
| Glycodelin | P09466 | VHITSLLPTPEDNLEIVLHR VLVEDDEIMQGFIR | |
| Epididymal secretory protein E1 | P61916 | AVVHGILMGVPVPFPIPEPDGCK EVNVSPCPTQPCQLSK | |
| Urine | Osteopontin * | P10451 | GDSVVYGLR QLYNKYPDAVATWLNPDPSQK AIPVAQDLNAPSDWDSR |
| Uromodulin * | P07911 | VLNLGPITR STEYGEGYACDTDLR DGPCGTVLTR | |
| Vaginal/ Menstrual | Mucin 5B/Cervical | Q9HC84 | GYQVCPVLADIECR AQAQPGVPLGELGQVVECSLDFGLVCR AAGGAVCEQPLGLECR |
| Cornulin * | Q9UBG3 | ISPQIQLSGQTEQTQK TLSESAEGACGSQESGSLHSGASQELGEGQR | |
| IgGFc-binding protein * | Q9Y6R7 | APGWDPLCWDECR SLAAYTAACQAAGVAVKPWR AGCVAESTAVCR | |
| Ly6/PLAUR-containing protein 3 | O95274 | DGVTGPGFTLSGSCCQGSR GLDLHGLLAFIQLQQCAQDR GCVQDEFCTR | |
| Matrix metalloproteinase-9 | P14780 | GSRPQGPFLIADKWPALPR | |
| Neutrophil gelatinase * | P80188 | SYPGLTSYLVR TFVPGCQPGEFTLGNIK | |
| Suprabasin | Q6UWP8 | ALDGINSGITHAGR LGQGVNHAADQAGKEVEK |
| Protein Biomarker | Fluid 1/2pt Line | |||||||
|---|---|---|---|---|---|---|---|---|
| Semen | Saliva | Male Urine | Female Urine | Vaginal Fluid | Menstrual Fluid | Peripheral Blood | ||
| Semen | Semenogelin 1 | 100% | 24% | |||||
| Semenogelin 2 | 100% | 20% | ||||||
| Epididymal secretory protein E1 | 100% | 40% | 30% | 2% | ||||
| Prostate-specific antigen | 100% | 60% | ||||||
| Prostatic acid phosphatase | 100% | 80% | ||||||
| Glycodelin | 82% | 16% | ||||||
| Urine | Uromodulin | 100% | 100% | |||||
| Osteopontin | 100% | 100% | ||||||
| Saliva | Submaxillary gland androgen regulated protein | 100% | ||||||
| Cystatin D | 76% | |||||||
| Cystatin SA | 94% | |||||||
| Statherin | 90% | |||||||
| Histatin-1 | 30% | |||||||
| Mucin 5b | 96% | 4% | 4% | 38% | 20% | |||
| Vaginal/ Menstrual | Cornulin | 4% | 100% | 20% | ||||
| Neutrophil gelatinase | 100% | 6% | ||||||
| Ly6/PLAUR-containing protein 3 | 4% | 100% | 4% | |||||
| IgGFc-binding protein | 68% | |||||||
| Matrix metalloproteinase-9 | 20% | |||||||
| Suprabasin | 22% | |||||||
| Peripheral Blood | Hemoglobin subunit beta | 4% | 12% | 6% | 100% | 100% | ||
| Complement C3 | 54% | 100% | ||||||
| Hemopexin | 6% | 4% | 76% | 96% | ||||
| Protein Name | Accession (Bovine) | Accession (Human) | Pearson Correlation Coefficient |
|---|---|---|---|
| Heart | |||
| Myosin binding protein C, cardiac-type | Q0VD56_BOVIN | MYPC3_HUMAN | 0.92 |
| Glycogen phosphorylase, brain form | PYGB_BOVIN | PYGB_HUMAN | 0.83 |
| Troponin I, cardiac muscle | TNNI3_BOVIN | TNNI3_HUMAN | 0.79 |
| Myosin light chain 3 | MYL3_BOVIN | MYL3_HUMAN | 0.76 |
| Pyruvate dehydrogenase E1 component subunit beta, mitochondrial | ODPB_BOVIN | ODPB_HUMAN | 0.75 |
| Calpastatin | Q9XSX1_BOVIN | ICAL_HUMAN | 0.74 |
| NADH dehydrogenase [ubiquinone] 1 alpha subcomplex subunit 4 | NDUA4_BOVIN | NDUA4_HUMAN | 0.74 |
| Cytochrome c oxidase subunit 4 isoform 1, mitochondrial | COX41_BOVIN | COX41_HUMAN | 0.70 |
| Kidney | |||
| Calbindin | CALB1_BOVIN | CALB1_HUMAN | 1 |
| Na(+)/H(+) exchange regulatory cofactor NHE-RF3 | NHRF3_BOVIN | NHRF3_HUMAN | 1 |
| Low-density lipoprotein receptor-related protein 2 | F1N6H1_BOVIN | LRP2_HUMAN | 1 |
| Villin 1 | Q5E9Z3_BOVIN | VILI_HUMAN | 0.96 |
| Retinyl ester hydrolase type 1 | Q5MYB8_BOVIN | Q8TDZ9_HUMAN | 0.92 |
| Membrane metalloendopeptidase variant 2 | E1BPL8_BOVIN | NEP_HUMAN | 0.92 |
| Phosphotriesterase related protein | PTER_BOVIN | PTER_HUMAN | 0.83 |
| Plastin-1 | PLSI_BOVIN | PLSI_HUMAN | 0.79 |
| Liver | |||
| Hydroxymethylglutaryl-CoA synthase, mitochondrial | HMCS2_BOVIN | HMCS2_HUMAN | 0.96 |
| Carbamoyl-phosphate synthase [ammonia], mitochondrial | F1ML89_BOVIN | CPSM_HUMAN | 0.92 |
| Phenylalanine-4-hydroxylase | PH4H_BOVIN | PH4H_HUMAN | 0.92 |
| 3-oxo-5-beta-steroid 4-dehydrogenase | E1BBT0_BOVIN | AK1D1_HUMAN | 0.92 |
| Catechol O-methyltransferase | COMT_BOVIN | COMT_HUMAN | 0.92 |
| Acetyl-CoA acetyltransferase | Q17QI3_BOVIN | THIC_HUMAN | 0.92 |
| Cytochrome P450 2E1 | CP2E1_BOVIN | CP2E1_HUMAN | 0.92 |
| Dimethylaniline monooxygenase | G5E5R0_BOVIN | FMO1_HUMAN | 0.92 |
| Lung | |||
| Plastin-2 | F1MYX5_BOVIN | PLSL_HUMAN | 0.93 |
| Cathelicidin-4 | CTHL4_BOVIN | CAMP_HUMAN | 0.90 |
| Tubulin beta chain | TBB5_BOVIN | TBB5_HUMAN | 0.90 |
| Cysteine and glycine-rich protein 1 | CSRP1_BOVIN | CSRP1_HUMAN | 0.87 |
| Prostaglandin F synthase 2 | PGFS2_BOVIN | AK1C1_HUMAN | 0.87 |
| Myosin light polypeptide 6 | MYL6_BOVIN | MYL6_HUMAN | 0.84 |
| Calpain-2 catalytic subunit | CAN2_BOVIN | CAN2_HUMAN | 0.83 |
| Alpha-actinin-1 | ACTN1_BOVIN | ACTN1_HUMAN | 0.83 |
| Muscle | |||
| Bridging integrator 1 | Q2KJ23_BOVIN | Q9BTH3_HUMAN | 1.00 |
| Myosin-binding protein C, slow-type | A6QP89_BOVIN | MYPC1_HUMAN | 1.00 |
| Fructose-1,6-bisphosphatase isozyme 2 | F16P2_BOVIN | F16P2_HUMAN | 1.00 |
| Myosin-binding protein C, fast-type | E1BNV1_BOVIN | MYPC2_HUMAN | 1.00 |
| Troponin C, skeletal muscle (fast type) | Q148C2_BOVIN | TNNC2_HUMAN | 1.00 |
| Myosin regulatory light chain 2, skeletal muscle isoform | MLRS_BOVIN | MLRS_HUMAN | 0.96 |
| Nebulin | F1MQI3_BOVIN | NEBU_HUMAN | 0.92 |
| PDZ and LIM domain protein 3 | PDLI3_BOVIN | PDLI3_HUMAN | 0.92 |
| Group | Examples |
|---|---|
| Erythropoietins (EPO) and agents affecting erythropoiesis | EPO-receptor agonists: Darbepoetins (dEPO) EPO EPO-based constructs (EPO-Fc, methoxy polyethylene glycol-epoetin beta (CERA))EPO-mimetic agents and their constructs (CNTO-530, peginesatide) |
| Hypoxia-inducible factor (HIF) activating agents: Cobalt Daprodustat (GSK1278863) IOX2 Molidustat (BAY 85-3934) Roxadustat (FG-4592) Vadadustat (AKB-6548) Xenon | |
| GATA inhibitors: K-11706 | |
| Transforming growth factor -beta (TGF-β) signaling inhibitors: Luspatercept, sotatercept | |
| Innate repair receptor agonists: Asialo EPOCarbamylated EPO (CEPO) | |
| Peptide hormones and their releasing factors | Chorionic gonadotrophin (CG) and luteinizing hormone (LH) and their releasing factors in males: Buserelin Deslorelin Gonadorelin Goserelin Leuprorelin Nafarelin Triptorelin |
| Corticotrophins and their releasing factors: Corticorelin | |
| Growth hormone (GH), its fragments and releasing factors: GH fragments: AOD-9604 and hGH 176-191 GH-releasing hormone (GHRH) and its analogues: CJC-1293, CJC-1295, sermorelin and tesamorelin GH secretagogues (GHS): lenomorelin (ghrelin), anamorelin, ipamorelin, macimorelin and tabimorelinGH-releasing peptides (GHRPs): alexamorelin, GHRP-1, GHRP-2 (pralmorelin), GHRP-3, GHRP-4, GHRP-5, GHRP-6, and examorelin (hexarelin) | |
| Growth factors and growth factor modulators | Fibroblast growth factors (FGFs) Hepatocyte growth factor (HGF) Insulin-like growth factor 1 (IGF-1) and its analogues Mechano growth factors (MGFs) Platelet-derived growth factor (PDGF) Thymosin-β4 and its derivatives e.g., TB-500 Vascular endothelial growth factor (VEGF) |
Publisher’s Note: MDPI stays neutral with regard to jurisdictional claims in published maps and institutional affiliations. |
© 2021 by the authors. Licensee MDPI, Basel, Switzerland. This article is an open access article distributed under the terms and conditions of the Creative Commons Attribution (CC BY) license (https://creativecommons.org/licenses/by/4.0/).
Share and Cite
Duong, V.-A.; Park, J.-M.; Lim, H.-J.; Lee, H. Proteomics in Forensic Analysis: Applications for Human Samples. Appl. Sci. 2021, 11, 3393. https://doi.org/10.3390/app11083393
Duong V-A, Park J-M, Lim H-J, Lee H. Proteomics in Forensic Analysis: Applications for Human Samples. Applied Sciences. 2021; 11(8):3393. https://doi.org/10.3390/app11083393
Chicago/Turabian StyleDuong, Van-An, Jong-Moon Park, Hee-Joung Lim, and Hookeun Lee. 2021. "Proteomics in Forensic Analysis: Applications for Human Samples" Applied Sciences 11, no. 8: 3393. https://doi.org/10.3390/app11083393
APA StyleDuong, V.-A., Park, J.-M., Lim, H.-J., & Lee, H. (2021). Proteomics in Forensic Analysis: Applications for Human Samples. Applied Sciences, 11(8), 3393. https://doi.org/10.3390/app11083393

